Optimizing the Configuration of MOGWO’s Distributed Energy Storage for Low-Carbon Enhancements
Abstract
1. Introduction
2. Indicator Construction
2.1. Average Voltage Deviation in Distribution Networks
2.2. Economic Indicator Construction
2.3. Environmental Indicator Development
3. Mathematical Model for Multi-Objective Energy Storage Planning
3.1. Objective Function
3.2. Energy Storage Constraints
4. Improved Multi-Objective Optimization Gray Wolf Algorithm
- (1)
- Initializing the Population for the Chaotic Map
- (2)
- Dynamic Parameter Adjustment
- (3)
- Dynamic Grouping Collaboration Strategy Design
5. Case Study Analysis
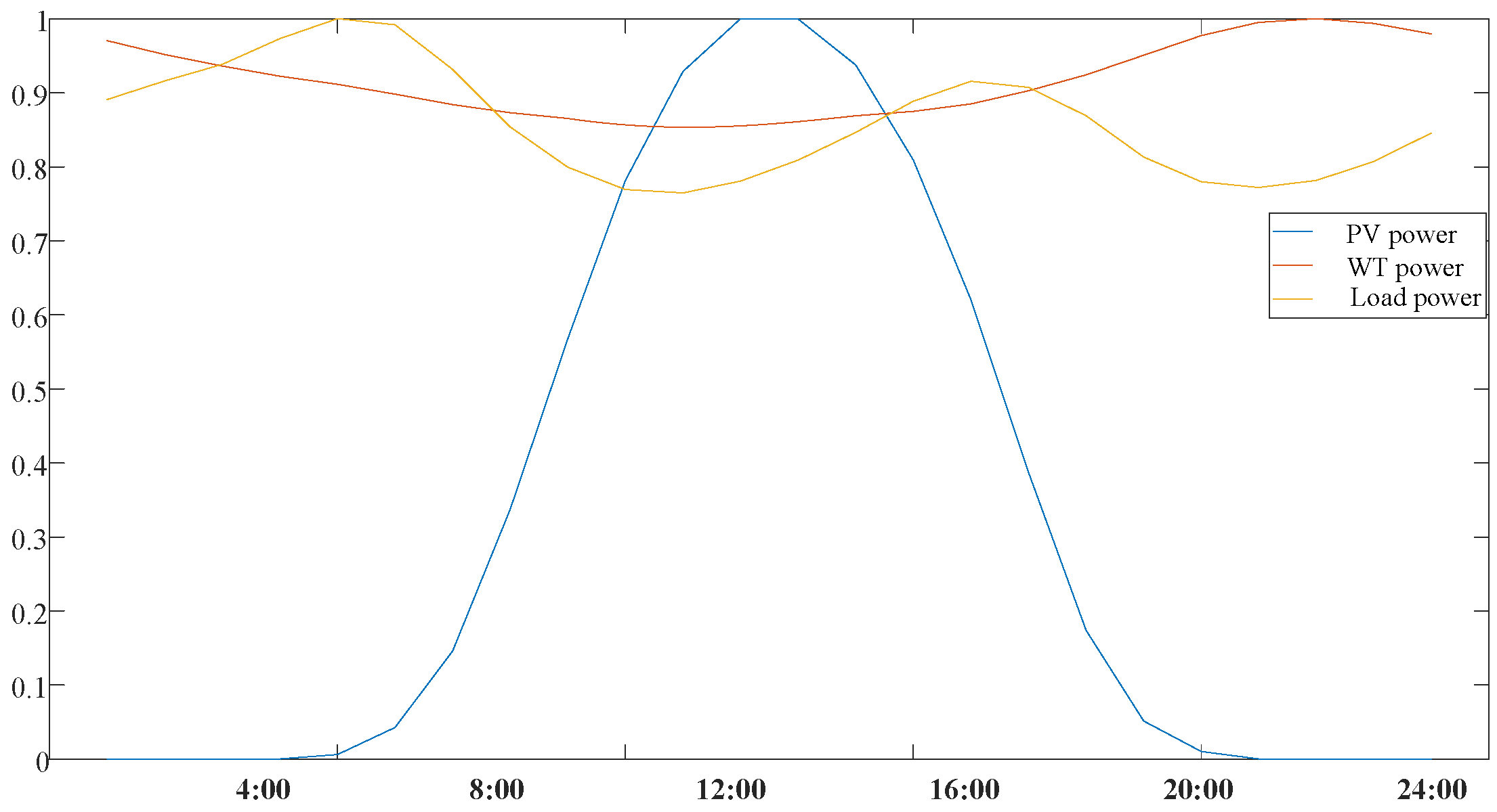
5.1. Simulation Model Configuration
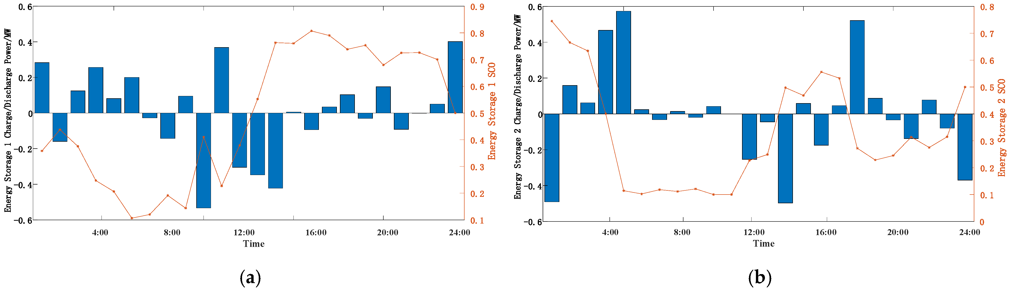
5.2. Analysis of Simulation Results
6. Conclusions
Author Contributions
Funding
Data Availability Statement
Conflicts of Interest
Abbreviations
| DESSs | Distributed Energy Storage Systems |
| MOGWO | Multi-Objective Gray Wolf Optimization |
References
- Yang, H.; Liu, S.; Zhang, P.; Bai, Y. Planning for Grid Connection of Distributed Photovoltaic Power Generation Based on Improved Slime Mold Algorithm. South. Power Syst. Technol. 2024, 18, 119–128. [Google Scholar]
- Jiang, H.; Lu, S.; Li, B.; Wang, R. The Power Regulation Characteristics, Key Challenges, and Solution Pathways of Typical Flexible Resources in Regional Energy Systems. Energies 2025, 18, 3830. [Google Scholar] [CrossRef]
- Wang, Y.; Wang, C.; Song, Z.; Li, J.; Huang, Y.; Yao, L. Multi-energy Park Optimal Scheduling Strategy Considering Carbon Trading and Flexible Loads. Electr. Meas. Instrum. 2025, 62, 54–64. [Google Scholar]
- He, R.; Hao, J.; Zhou, H.; Chen, F. Multi-Objective Collaborative Optimization of Distribution Networks with Energy Storage and Electric Vehicles Using an Improved NSGA-II Algorithm. Energies 2025, 18, 5232. [Google Scholar] [CrossRef]
- Tan, K.; Wang, Z.; Liu, Z.; Xiao, H.; Zhang, Y.; Quan, H.; Dai, F.; Li, Y. Active Distribution Network Demand Side Management Mechanism and Reliable Optimization Method Considering Distributed Energy Storage. Guangdong Electr. Power 2024, 37, 129–137. [Google Scholar]
- Yang, H.; Bai, Y.; Li, Z.; Cheng, Z.; Liu, S.; Cui, S. Low-carbon optimal scheduling of electric-thermal-gas coupled integrated energy systems based on improved MVO algorithm. Electr. Power Constr. 2024, 45, 112–123. [Google Scholar]
- Gao, R.; Wang, D.; Mao, C.; Liu, B.; Zhu, B.; Huang, J.; Wu, S. Optimal Configuration for Photovoltaic and Energy Storage in Distribution Network Using Comprehensive Evaluation Model. Energies 2025, 18, 4431. [Google Scholar] [CrossRef]
- Lin, N.; Xu, M.; Zheng, M.; Xiao, Y.; Lin, Y.; Dong, M. Optimization Method for Power Transactions in New Energy Grids Based on the Dual-Carbon Goal. Electr. Meas. Instrum. 2025, 62, 149–156. [Google Scholar]
- Dai, Z.; Xu, Y.; Zhang, D.; He, M.; Zhang, H.; Zhang, J.; Wang, C. A New Type of Hybrid Modular Energy Storage System and Its Efficient Flexible Power Routing Strategy. Electr. Power Constr. 2024, 45, 34–49. [Google Scholar] [CrossRef]
- Xing, H.; Xie, B.; Qin, J.; Luo, Y.; Lou, W. Optimization operation method of active distribution networks considering CVR. China Electric. Power 2021, 54, 76–81. [Google Scholar]
- Tang, C.; Li, S.; Chen, Y.; Zhang, J.; Ma, G. State estimation of active distribution systems considering distributed generation. Guangdong Electric. Power 2021, 34, 60–67. [Google Scholar]
- Tang, J.; Lv, L.; Ye, Y.; Xu, L.; He, X.; Wang, L. Coordinated Economic Dispatch of Source-Storage-Load in Active Distribution Networks under Multiple Time Scales. Prot. Control. Mod. Power Syst. 2021, 49, 53–64. [Google Scholar]
- Zhang, Y.; Yuan, B.; Huang, S.; Shi, J.; An, Y. Research on Economic Dispatch Strategy of Active Distribution Network Considering High Proportion of Renewable Energy Integration. Electr. Meas. Instrum. 2025, 62, 158–166. [Google Scholar]
- Liu, D.; Lin, H. Optimization operation of thermal power systems considering generalized energy storage and carbon capture power plants. Electr. Meas. Instrum. 2025, 62, 11–20. [Google Scholar]
- Duan, X.; Wang, Y.; Wei, Y.; Li, Y.; Cui, X. Joint Optimal Configuration of Distributed Photovoltaics and Energy Storage in Distribution Networks Considering New Energy Consumption. Modern Power 2026, 43, 181–192. [Google Scholar]
- Yang, B.; Wang, J.T.; Chen, Y.X.; Li, D.; Zeng, C.; Chen, Y.; Guo, Z.; Shu, H.; Zhang, X.; Yu, T. Optimal sizing and placement of energy storage system in power grids: A state-of-the-art one-stop handbook. J. Energy Storage 2020, 32, 101814. [Google Scholar] [CrossRef]
- Lu, L.; Chu, G.; Zhang, T.; Yang, Z. Optimal Configuration of Energy Storage in Microgrid Based on Improved Multi-objective Particle Swarm Algorithm. Prot. Control. Mod. Power Syst. 2020, 48, 116–124. [Google Scholar]
- Qi, H.; Zhao, C.; Yan, X.; Zhang, W.; Guo, F.; Zhang, L.; Yang, B.; Lu, H. Vulnerability-Driven Multi-Objective Energy Storage Planning Using Enhanced Beluga Whale Optimization for Resilient Distribution Networks. Energies 2026, 19, 210. [Google Scholar] [CrossRef]
- Li, Y.; Zheng, S.; Chen, Y.; Wang, J.; Wang, Z. Research on the Optimization of Energy Storage Configuration in Distribution Networks Considering System Reliability Constraints. Energy Storage Sci. Technol. 2025, 14, 193–202. [Google Scholar]
- Zhao, J.; Fan, H.; Wang, H.; Song, Y.; Zhou, X. Optimization of the configuration of electric-hydrogen hybrid energy storage systems in distribution networks considering carbon reduction. Electr. Power Autom. Equip. 2025, 45, 153–160. [Google Scholar]
- Liu, J.; Liu, Z.; Wu, Y.; Li, K. MBB-MOGWO: Modified Boltzmann-Based Multi-Objective Grey Wolf Optimizer. Sensors 2024, 24, 1502. [Google Scholar] [CrossRef]
- Ma, X.; Li, Y.; Dong, X.; Xu, R.; Wei, K. Multi-Objective Optimization Configuration of Distributed Power Sources in Uncertain Scenarios Based on Improved Grey Wolf Optimization Algorithm. In Proceedings of the 11th Frontier Academic Forum of Electrical Engineering (FAFEE2024); Yang, Q., Li, J., Eds.; Lecture Notes in Electrical Engineering; Springer: Singapore, 2025; Volume 1289. [Google Scholar] [CrossRef]
- Jiangsu Development and Reform Commission. Notice on the Issue of Time-of-Use Electricity Prices for the Power Grid in 2023; Jiangsu Development and Reform Commission: Nanjing, China, 2022. [Google Scholar]
- Ministry of Ecology and Environment of China. Guidelines for Greenhouse Gas Emission Accounting and Reporting for Power Generation Facilities; Ministry of Ecology and Environment of China: Beijing, China, 2022.
- Mirjalili, S.; Mirjalili, S.M.; Lewis, A. Grey wolf optimizer. Adv. Eng. Softw. 2014, 69, 46–61. [Google Scholar] [CrossRef]
- Mirjalili, S.; Mirjalili, S.M.; Saremi, S.; Coelho, L.D. Multi-objective grey wolf optimizer: A novel algorithm for multi-criterion optimization. Expert Syst. Appl. 2015, 47, 106–119. [Google Scholar] [CrossRef]





| Classification | Ref. | Core Contributions | Main Limitations |
|---|---|---|---|
| DESS Configuration Optimization | [17] | Dual-layer design balances stability and cost-effectiveness | Ignoring the benefits of coupling energy storage with electricity pricing |
| [18] | Enhancing the Reliability and Cost-Effectiveness of the Beluga Algorithm Optimization | Environmental impacts were not considered. | |
| [19] | Analyzing Energy Storage Revenue-Capacity Sensitivity: Solving with a Two-Layer Model | Insufficient analysis of stability and environmental impact | |
| [20] | Electricity-Hydrogen Hybrid Energy Storage Strategy Integrating Dynamic Carbon Factors | The economic viability of energy storage remains unquantified. | |
| Algorithm Improvement | [21] | Optimal Superpoint Sampling Method Enhances Uniformity of Initial Population Distribution | Lack of a viable domain guidance mechanism |
| [22] | LHS and K-means for Scene Generation and Uncertainty Reduction | Non-direct initialization of decision variables |
| Time Period | Electricity Price (CNY/kWh) |
|---|---|
| 00:00–11:00 | 0.40 |
| 11:00–14:00 | 0.16 |
| 14:00–17:00 | 0.40 |
| 17:00–24:00 | 0.74 |
| Scenario | Energy Storage Connection Point and Capacity (/MWh) | f1 | f2 (CNY) | f3 (tCO2) |
|---|---|---|---|---|
| 1 | 1.0264 | 43,405 | 858.98 | |
| 2 | 12 (1.49), 13 (1.43) | 0.6615 | 40,892 | 834.73 |
| 10 (1.38), 15 (1.37) | 0.6604 | 40,935 | 833.90 | |
| 17 (1.02), 30 (1.81) | 0.6657 | 41,453 | 825.10 | |
| 17 (1.36), 18 (1.14) | 0.6572 | 40,106 | 832.50 | |
| 2 (0.92), 7 (1.86) | 0.6638 | 41,547 | 823.71 | |
| average | 0.6617 | 40,987 | 829.99 | |
| 3 | 12 (2.00), 29 (1.98) | 0.6459 | 40,464 | 822.97 |
| 12 (1.97), 20 (1.95) | 0.6479 | 40,507 | 820.87 | |
| 13 (1.98), 29 (1.97) | 0.6483 | 40,360 | 822.83 | |
| 14 (1.97), 29 (1.97) | 0.6490 | 40,263 | 823.90 | |
| 15 (1.96), 18 (1.93) | 0.6441 | 40,352 | 829.01 | |
| average | 0.6470 | 40,389 | 823.92 |
Disclaimer/Publisher’s Note: The statements, opinions and data contained in all publications are solely those of the individual author(s) and contributor(s) and not of MDPI and/or the editor(s). MDPI and/or the editor(s) disclaim responsibility for any injury to people or property resulting from any ideas, methods, instructions or products referred to in the content. |
© 2026 by the authors. Licensee MDPI, Basel, Switzerland. This article is an open access article distributed under the terms and conditions of the Creative Commons Attribution (CC BY) license.
Share and Cite
Yang, H.; Ma, Q.; Zhang, P.; Li, Z.; Cheng, Z.; Wang, L. Optimizing the Configuration of MOGWO’s Distributed Energy Storage for Low-Carbon Enhancements. Energies 2026, 19, 1393. https://doi.org/10.3390/en19061393
Yang H, Ma Q, Zhang P, Li Z, Cheng Z, Wang L. Optimizing the Configuration of MOGWO’s Distributed Energy Storage for Low-Carbon Enhancements. Energies. 2026; 19(6):1393. https://doi.org/10.3390/en19061393
Chicago/Turabian StyleYang, Haizhu, Qilong Ma, Peng Zhang, Zhongwen Li, Zhiping Cheng, and Lulu Wang. 2026. "Optimizing the Configuration of MOGWO’s Distributed Energy Storage for Low-Carbon Enhancements" Energies 19, no. 6: 1393. https://doi.org/10.3390/en19061393
APA StyleYang, H., Ma, Q., Zhang, P., Li, Z., Cheng, Z., & Wang, L. (2026). Optimizing the Configuration of MOGWO’s Distributed Energy Storage for Low-Carbon Enhancements. Energies, 19(6), 1393. https://doi.org/10.3390/en19061393

