Modulation with Full-Range Zero Voltage Switching and Current Peak Optimization for AC–DC Converter
Abstract
1. Introduction
2. Topology Structure
3. Proposed Modulation Strategy
3.1. Phase-Shift Operational Principle
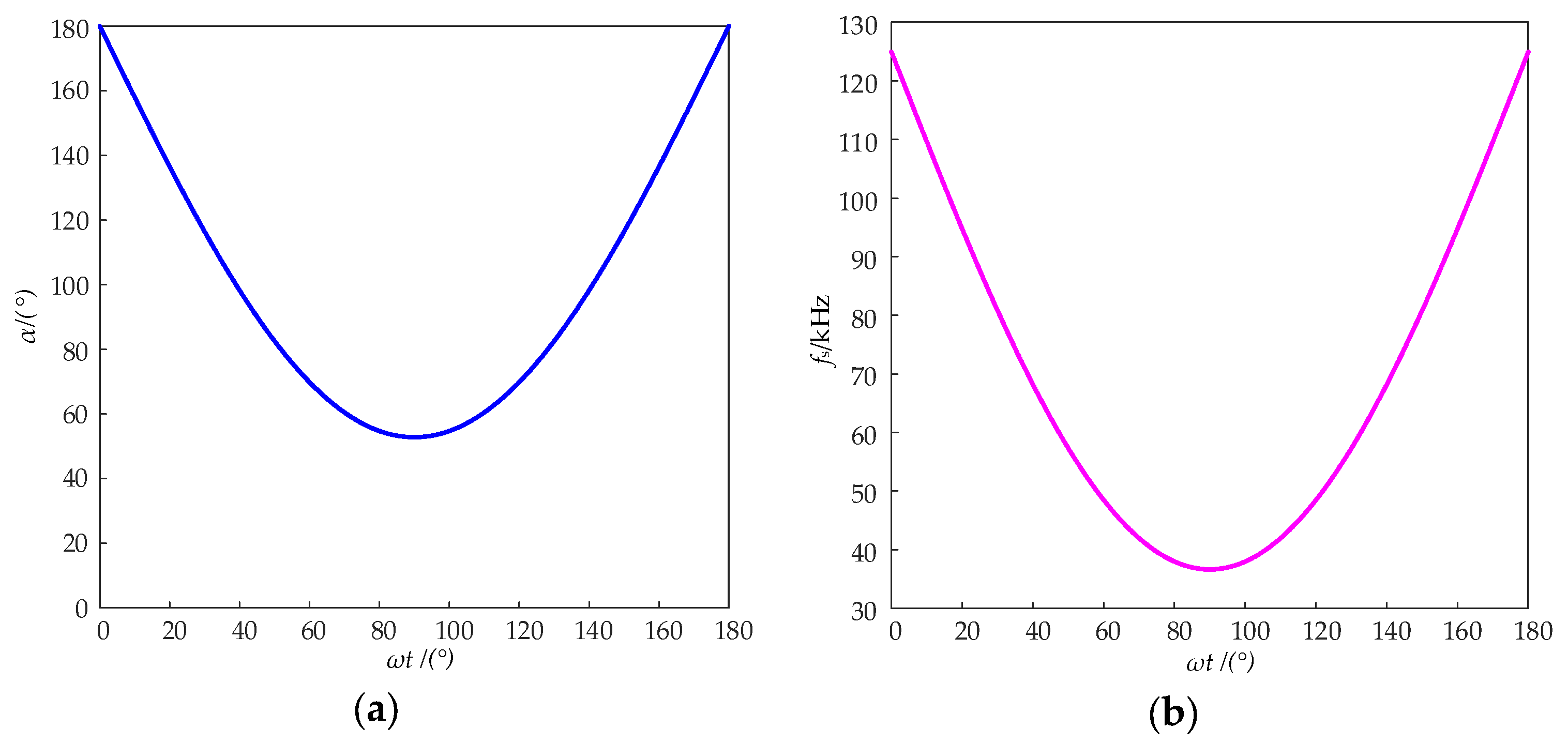
3.2. Variable Frequency Modulation Strategy
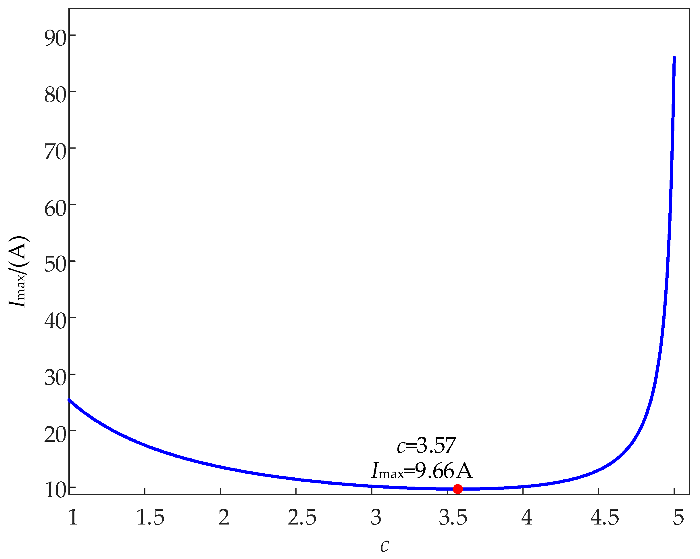
4. Current Peak Optimization
5. Analysis and Implementation of Soft Switching
6. Experimental Verification
6.1. Experimental Setup
6.2. Experimental Results Analysis
7. Conclusions
Author Contributions
Funding
Data Availability Statement
Conflicts of Interest
References
- Tian, W.; Xi, H. Comparative analysis and optimization of pumped thermal energy storage systems based on different power cycles. Energy Convers. Manag. 2022, 259, 115581. [Google Scholar] [CrossRef]
- Choudhury, S. Review of energy storage system technologies integration to microgrid: Types, control strategies, issues, and future prospects. J. Energy Storage 2022, 48, 103966. [Google Scholar] [CrossRef]
- Yan, Z.; Zhang, Y.; Yu, J. An allocative method of stationary and vehicle-mounted mobile energy storage for emergency power supply in urban areas. Energy Storage 2024, 6, e681. [Google Scholar] [CrossRef]
- Ali, A.; Mousa, H.H.H.; Shaaban, M.F.; Azzouz, M.A.; Awad, A.S.A. A Comprehensive Review on Charging Topologies and Power Electronic Converter Solutions for Electric Vehicles. J. Mod. Power Syst. Clean Energy 2024, 12, 675–694. [Google Scholar] [CrossRef]
- Liu, S.; Wan, Y.; Zhong, Y.; Zhou, X.; Wang, Y.; Li, J. A New Three-Port Electric Drive Reconfiguration Converter for Mobile Emergency Energy Storage Vehicle. IEEE Trans. Power Electron. 2025, 40, 10456–10468. [Google Scholar] [CrossRef]
- Ma, P.; Sha, D.; Song, K. A Single-Stage Semi Dual-Active-Bridge AC–DC Converter With Seamless Mode Transition and Wide Soft-Switching Range. IEEE Trans. Ind. Electron. 2023, 70, 1387–1397. [Google Scholar] [CrossRef]
- Zhang, Y.; Yang, G.; Li, J.; Kong, Z.; Zhu, X. A Modulation Scheme With Full Range ZVS and Natural Power Factor Correction for Bridgeless Single-Stage Isolated AC–DC Converter. IEEE Trans. Power Electron. 2023, 38, 195–205. [Google Scholar] [CrossRef]
- Sha, D.; Zhang, D.; Zhang, J. A Single-Stage Dual-Active-Bridge AC–DC Converter Employing Mode Transition Based on Real-Time Calculation. IEEE Trans. Power Electron. 2021, 36, 10081–10088. [Google Scholar] [CrossRef]
- Cho, Y.W.; Cha, W.J.; Kwon, J.M.; Kwon, B.H. High-Efficiency Bidirectional DAB Inverter Using a Novel Hybrid Modulation for Stand-Alone Power Generating System With Low Input Voltage. IEEE Trans. Power Electron. 2016, 31, 4138–4147. [Google Scholar] [CrossRef]
- Wen, H.; Xiao, W.; Su, B. Nonactive Power Loss Minimization in a Bidirectional Isolated DC–DC Converter for Distributed Power Systems. IEEE Trans. Ind. Electron. 2014, 61, 6822–6831. [Google Scholar] [CrossRef]
- Guo, Z.; Han, X. Control Strategy of AC-DC Converter Based on Dual Active Bridge With Minimum Current Stress and Soft Switching. IEEE Trans. Power Electron. 2022, 37, 10178–10189. [Google Scholar] [CrossRef]
- Xu, G.; Li, L.; Chen, X.; Xiong, W.; Liang, X.; Su, M. Decoupled EPS Control Utilizing Magnetizing Current to Achieve Full Load Range ZVS for Dual Active Bridge Converters. IEEE Trans. Ind. Electron. 2022, 69, 4801–4813. [Google Scholar] [CrossRef]
- Xu, F.; Liu, J.; Dong, Z. Minimum Backflow Power and ZVS Design for Dual-Active-Bridge DC–DC Converters. IEEE Trans. Ind. Electron. 2023, 70, 474–484. [Google Scholar] [CrossRef]
- Zhao, B.; Song, Q.; Liu, W.; Sun, W. Current-Stress-Optimized Switching Strategy of Isolated Bidirectional DC–DC Converter With Dual-Phase-Shift Control. IEEE Trans. Ind. Electron. 2013, 60, 4458–4467. [Google Scholar] [CrossRef]
- Wang, X.; Yang, M.; Sima, W.; Yuan, T.; Sun, P.; Lin, S. Composite Duty Modulation of Dual Active Bridge Converters to Minimize Output Voltage Ripples and Inductor RMS Currents. IEEE Trans. Power Electron. 2024, 39, 5662–5681. [Google Scholar] [CrossRef]
- Ren, Q.; Xiao, F.; Liu, J.; Chen, P.; Zhu, Z. Efficiency Improvement and High-Performance Control of Dual-Active-Bridge DC-DC Converter with Triple-Phase-Shift Modulation. CSEE J. Power Energy Syst. 2024, 10, 2434–2445. [Google Scholar] [CrossRef]
- Guzmán, P.; Vázquez, N.; Liserre, M.; Orosco, R.; Vaquero, J.; Hernández, C. AC-DC DAB Converter with Power Factor Correction. Energies 2023, 16, 320. [Google Scholar] [CrossRef]
- Liu, B.; Davari, P.; Blaabjerg, F. A Flexible Control Scheme for Single-Stage DAB AC/DC Converters. In Proceedings of the 2018 IEEE International Power Electronics and Application Conference and Exposition (PEAC), Shenzhen, China, 4–7 November 2018. [Google Scholar] [CrossRef]
- Tian, Q.; Huang, A.Q.; Bai, H.; Lu, J.; Hui, T.; Mcammond, M.; Brown, A. A novel light load performance enhanced variable-switching-frequency and hybrid single-dual-phase-shift control for single-stage dual-active-bridge based AC/DC converter. In Proceedings of the IECON 2016—42nd Annual Conference of the IEEE Industrial Electronics Society, Florence, Italy, 23–26 October 2016. [Google Scholar] [CrossRef]
- Taylor, A.; Liu, G.; Bai, H.; Brown, A.; Johnson, P.M.; McAmmond, M. Multiple-Phase-Shift Control for a Dual Active Bridge to Secure Zero-Voltage Switching and Enhance Light-Load Performance. IEEE Trans. Power Electron. 2018, 33, 4584–4588. [Google Scholar] [CrossRef]
- Zengin, S.; Boztepe, M. A Novel Current Modulation Method to Eliminate Low-Frequency Harmonics in Single-Stage Dual Active Bridge AC–DC Converter. IEEE Trans. Ind. Electron. 2020, 67, 1048–1058. [Google Scholar] [CrossRef]
- Weise, N.D.; Castelino, G.; Basu, K.; Mohan, N. A Single-Stage Dual-Active-Bridge-Based Soft Switched AC–DC Converter With Open-Loop Power Factor Correction and Other Advanced Features. IEEE Trans. Power Electron. 2014, 29, 4007–4016. [Google Scholar] [CrossRef]
- Everts, J.; Van den Keybus, J.; Driesen, J. Switching Control Strategy to Extend the ZVS Operating Range of a Dual Active Bridge AC/DC Converter. In Proceedings of the IEEE Energy Conversion Congress and Exposition (ECCE), Phoenix, AZ, USA, 17–22 September 2011; pp. 4107–4114. [Google Scholar] [CrossRef]
- Ma, P.; Sha, D. A Single-Stage AC–DC Converter Based on Semi Dual-Active-Bridge With Decoupled Inductor Current Modulation Strategy. IEEE Trans. Power Electron. 2023, 38, 10170–10182. [Google Scholar] [CrossRef]
- Wang, Z.; Li, J.; Zhou, Y. Control Strategy of Isolated Bi-Directional AC/DC Converter Controlled by Single Phase Shift Control. In Proceedings of the 2022 IEEE/IAS Industrial and Commercial Power System Asia (I&CPS Asia), Shanghai, China, 8–11 July 2022; pp. 263–268. [Google Scholar] [CrossRef]






















| Parameters | Value |
|---|---|
| AC voltage (vac) | 50 VRMS, 50 Hz |
| DC voltage (Vdc) | 50 V |
| Leakage inductance (Lσ) | 25 μH |
| Turns ratio (n) | 1 |
| Filter capacitor (C1/C2) | 5 μF |
| Filter inductor (L1) | 1 mH |
| Virtual frequency (fa) | 35 kHz |
| Output power (P) | 100 W |
| Comparison Items | DAB AC/DC [6] | DAB AC/DC [8] | DAB AC–DC [19] | Proposed One |
|---|---|---|---|---|
| Operating modes | Two modes | Two modes | Three modes | One mode |
| Switch numbers | 12 | 8 | 12 | 10 |
| Power direction | Unidirectional | Bidirectional | Bidirectional | Bidirectional |
| ZVS scope | Partial | Partial | Full | Full |
| Max switching frequency | 100 kHz | 100 kHz | 500 kHz | 124.95 kHz |
Disclaimer/Publisher’s Note: The statements, opinions and data contained in all publications are solely those of the individual author(s) and contributor(s) and not of MDPI and/or the editor(s). MDPI and/or the editor(s) disclaim responsibility for any injury to people or property resulting from any ideas, methods, instructions or products referred to in the content. |
© 2026 by the authors. Licensee MDPI, Basel, Switzerland. This article is an open access article distributed under the terms and conditions of the Creative Commons Attribution (CC BY) license.
Share and Cite
Shi, L.; Li, Z.; Wang, K.; Shen, H.; Wu, Z.; Wang, Y. Modulation with Full-Range Zero Voltage Switching and Current Peak Optimization for AC–DC Converter. Energies 2026, 19, 948. https://doi.org/10.3390/en19040948
Shi L, Li Z, Wang K, Shen H, Wu Z, Wang Y. Modulation with Full-Range Zero Voltage Switching and Current Peak Optimization for AC–DC Converter. Energies. 2026; 19(4):948. https://doi.org/10.3390/en19040948
Chicago/Turabian StyleShi, Lingling, Zexing Li, Ke Wang, Hui Shen, Zhe Wu, and Yaoqiang Wang. 2026. "Modulation with Full-Range Zero Voltage Switching and Current Peak Optimization for AC–DC Converter" Energies 19, no. 4: 948. https://doi.org/10.3390/en19040948
APA StyleShi, L., Li, Z., Wang, K., Shen, H., Wu, Z., & Wang, Y. (2026). Modulation with Full-Range Zero Voltage Switching and Current Peak Optimization for AC–DC Converter. Energies, 19(4), 948. https://doi.org/10.3390/en19040948

