Quantifying and Mapping Biomass Resources in Ireland: A Holistic Assessment of Primary and Secondary Feedstocks
Abstract
1. Introduction
2. Materials and Methods
2.1. Mapping of Irish Feedstocks
2.2. Fate of Irish Feedstocks
2.3. Analysis
2.4. Limitations of the Study
3. Results
3.1. Mapping of Studied Irish Feedstocks
3.1.1. Total Irish Feedstocks at National Level
3.1.2. Total Irish Feedstocks at County Level
3.1.3. Primary Feedstocks at County Level
Categories of Primary Feedstocks at County Level
Estimation of the Potential Surplus of Grass in the Livestock System
3.1.4. Secondary Feedstocks at County Level
Categories of Secondary Feedstocks at County Level
3.2. Fate of Studied Irish Feedstocks
4. Discussion
5. Conclusions
Author Contributions
Funding
Data Availability Statement
Acknowledgments
Conflicts of Interest
Abbreviations
| BBVC | Bio-Based Value Chain |
| BIM | Bord Iascaigh Mhara |
| BSG | Brewer Spent Grain |
| CSO | Centre Statistics Office |
| DM | Dry Matter |
| EC | European Commission |
| FLW | Food Loss Waste |
| GHG | Greenhouse Gass |
| LPA | Litres of Pure Alcohol |
| PF—liquid | Liquid Primary Feedstock |
| SF—liquid | Liquid Secondary Feedstock |
| PF | Primary Feedstock |
| PG | Pasture Grass |
| SD | Standard Deviation |
| SF | Secondary Feedstock |
| SG | Silage Grass |
| PF—solid | Solid Primary Feedstock |
| SF—solid | Solid Secondary Feedstock |
| Tdm | Tonnes of Dry Matter |
| LF—total | Total Liquid Feedstock |
| SF—total | Total Solid Feedstock |
Appendix A
| Category | Material | Type of Feedstock |
|---|---|---|
| Dairy Industry | Milk processed (intake) | Primary feedstock |
| Dairy Industry | Raw milk to product | Primary feedstock |
| Dairy Industry | Wastewater from dairies | Secondary feedstock |
| Drink Industry | Beer | Primary feedstock |
| Drink Industry | Cider | Primary feedstock |
| Drink Industry | Spirits (grain distillation) | Primary feedstock |
| Drink Industry | Spirits (pot/malt distillation) | Primary feedstock |
| Drink Industry | Apples to cider production | Secondary feedstock |
| Drink Industry | Barley Spent Grain | Secondary feedstock |
| Drink Industry | Concentrate/thin stillage (grain distillation) | Secondary feedstock |
| Drink Industry | Draff (grain distillation) | Secondary feedstock |
| Drink Industry | Dry fibre/pulp from cider production | Secondary feedstock |
| Drink Industry | Pot ale (pot/malt distillation) | Secondary feedstock |
| Drink Industry | Spent Grains (pot/malt distillation) | Secondary feedstock |
| Drink Industry | Spent Lees (grain distillation) | Secondary feedstock |
| Drink Industry | Spent lees (pot/malt distillation) | Secondary feedstock |
| Drink Industry | Spent wash/thick stillage (grain distillation) | Secondary feedstock |
| Energy crops and plants | Hemp oil | Primary feedstock |
| Energy crops and plants | Hemp seed | Primary feedstock |
| Energy crops and plants | Miscanthus | Primary feedstock |
| Energy crops and plants | Rushes | Primary feedstock |
| Energy crops and plants | Willow Woody stems (including bark) | Primary feedstock |
| Energy crops and plants | Straw from hemp straw production | Secondary feedstock |
| Energy crops and plants | Straw from seed production | Secondary feedstock |
| Energy crops and plants | Willow bark | Secondary feedstock |
| Energy crops and plants | Willow leaves | Secondary feedstock |
| Energy crops and plants | Willow Stool/root system | Secondary feedstock |
| Forestry | Alder | Primary feedstock |
| Forestry | Ash | Primary feedstock |
| Forestry | Beech | Primary feedstock |
| Forestry | Birch spp. | Primary feedstock |
| Forestry | Douglas fir (aboveground) | Primary feedstock |
| Forestry | Larch spp. | Primary feedstock |
| Forestry | Norway spruce (aboveground) | Primary feedstock |
| Forestry | OLL Broadleaves | Primary feedstock |
| Forestry | OSL Broadleaves (aboveground) | Primary feedstock |
| Forestry | Other conifers | Primary feedstock |
| Forestry | Other Pine spp. (aboveground) | Primary feedstock |
| Forestry | Scots pine (aboveground) | Primary feedstock |
| Forestry | Ses. & ped. oak | Primary feedstock |
| Forestry | Sitka spruce (aboveground) | Primary feedstock |
| Forestry | Sycamore | Primary feedstock |
| Forestry | Birch spp. bark | Secondary feedstock |
| Forestry | Birch spp. branches | Secondary feedstock |
| Forestry | Birch spp. leaves | Secondary feedstock |
| Forestry | Birch spp. roots | Secondary feedstock |
| Forestry | Douglas fir bark | Secondary feedstock |
| Forestry | Douglas fir branches | Secondary feedstock |
| Forestry | Douglas fir needles | Secondary feedstock |
| Forestry | Norway spruce bark | Secondary feedstock |
| Forestry | Norway spruce branches | Secondary feedstock |
| Forestry | Norway spruce needles | Secondary feedstock |
| Forestry | Norway spruce roots | Secondary feedstock |
| Forestry | OSL Broadleaves leaves | Secondary feedstock |
| Forestry | OSL Broadleaves roots | Secondary feedstock |
| Forestry | Other Pine spp. bark | Secondary feedstock |
| Forestry | Other Pine spp. branches | Secondary feedstock |
| Forestry | Other Pine spp. needles | Secondary feedstock |
| Forestry | Other Pine spp. roots | Secondary feedstock |
| Forestry | Sitka spruce bark | Secondary feedstock |
| Forestry | Sitka spruce branches | Secondary feedstock |
| Forestry | Sitka spruce needles | Secondary feedstock |
| Forestry | Sitka spruce roots | Secondary feedstock |
| Grass | Grass from grasslands which purpose is intensive farming only (Season yield methodology) | Primary feedstock |
| Grass | Grass from grasslands which purpose is silage only | Primary feedstock |
| Horticulture | Apple production | Primary feedstock |
| Horticulture | Brussels sprouts | Primary feedstock |
| Horticulture | Carrot | Primary feedstock |
| Horticulture | Fodder beet | Primary feedstock |
| Horticulture | Fodder rape leaves | Primary feedstock |
| Horticulture | Kale leaves | Primary feedstock |
| Horticulture | Mushrooms | Primary feedstock |
| Horticulture | Potatoes | Primary feedstock |
| Horticulture | Spring Broccoli | Primary feedstock |
| Horticulture | Spring Cabbage | Primary feedstock |
| Horticulture | Spring Cauliflower | Primary feedstock |
| Horticulture | Sugar beet | Primary feedstock |
| Horticulture | Swedes | Primary feedstock |
| Horticulture | Turnip | Primary feedstock |
| Horticulture | Winter Broccoli leaves | Primary feedstock |
| Horticulture | Winter Cabbage | Primary feedstock |
| Horticulture | Winter Cauliflower | Primary feedstock |
| Horticulture | Apple pruning residues | Secondary feedstock |
| Horticulture | Fodder beet leaves | Secondary feedstock |
| Horticulture | Fodder rape stems | Secondary feedstock |
| Horticulture | Kale stems | Secondary feedstock |
| Horticulture | Mushroom offcuts | Secondary feedstock |
| Horticulture | Potato leaves | Secondary feedstock |
| Horticulture | Spent Mushroom compost | Secondary feedstock |
| Horticulture | Spring Broccoli leaves | Secondary feedstock |
| Horticulture | Spring Broccoli stalks | Secondary feedstock |
| Horticulture | Spring cabbage leaves | Secondary feedstock |
| Horticulture | Spring Cauliflower leaves | Secondary feedstock |
| Horticulture | Sugar beet Leaves | Secondary feedstock |
| Horticulture | Swedes leaves | Secondary feedstock |
| Horticulture | Turnip leaves and stems | Secondary feedstock |
| Horticulture | Winter Broccoli | Secondary feedstock |
| Horticulture | Winter Broccoli stalks | Secondary feedstock |
| Horticulture | Winter cabbage leaves | Secondary feedstock |
| Horticulture | Winter Cauliflower leaves | Secondary feedstock |
| Livestock | Beef | Primary feedstock |
| Livestock | Chicken meat | Primary feedstock |
| Livestock | Milk-derived products | Primary feedstock |
| Livestock | Sheep meat | Primary feedstock |
| Livestock | Chicken—Blood | Secondary feedstock |
| Livestock | Chicken—Bones | Secondary feedstock |
| Livestock | Chicken—Brain | Secondary feedstock |
| Livestock | Chicken—Feathers | Secondary feedstock |
| Livestock | Chicken—Heart | Secondary feedstock |
| Livestock | Chicken—Liver | Secondary feedstock |
| Livestock | Chicken—Lung | Secondary feedstock |
| Livestock | Chicken—Skin | Secondary feedstock |
| Livestock | Chicken—Spleen | Secondary feedstock |
| Livestock | Pig—Blood | Secondary feedstock |
| Livestock | Pig—Bones | Secondary feedstock |
| Livestock | Pig—Heart | Secondary feedstock |
| Livestock | Pig—Intestines | Secondary feedstock |
| Livestock | Pig—Lung | Secondary feedstock |
| Livestock | Pig—Spleen | Secondary feedstock |
| Livestock | Pig—Tongue | Secondary feedstock |
| Livestock | Sheep—Bones | Secondary feedstock |
| Livestock | Sheep—Brain | Secondary feedstock |
| Livestock | Sheep—Heart | Secondary feedstock |
| Livestock | Sheep—Kidney | Secondary feedstock |
| Livestock | Sheep—Liver | Secondary feedstock |
| Livestock | Sheep—Tongue | Secondary feedstock |
| Livestock | Slaughtered total cattle—Blood | Secondary feedstock |
| Livestock | Slaughtered total cattle—Bones | Secondary feedstock |
| Livestock | Slaughtered total cattle—Brain | Secondary feedstock |
| Livestock | Slaughtered total cattle—Heart | Secondary feedstock |
| Livestock | Slaughtered total cattle—Kidney | Secondary feedstock |
| Livestock | Slaughtered total cattle—Liver | Secondary feedstock |
| Livestock | Slaughtered total cattle—Lung lobes | Secondary feedstock |
| Livestock | Total Slaughtered cattle—Tongue | Secondary feedstock |
| Manure | Chicken manure | Secondary feedstock |
| Manure | Manure—Sheep | Secondary feedstock |
| Manure | Slurry—Bulls | Secondary feedstock |
| Manure | Slurry—Cattle rearing/dry stock (0–3 years) | Secondary feedstock |
| Manure | Slurry—Dairy Cattle | Secondary feedstock |
| Manure | Slurry—Other cows/sucklers | Secondary feedstock |
| Manure | Slurry—Pigs | Secondary feedstock |
| Marine | Aquaculture Alaria esculenta | Primary feedstock |
| Marine | Aquaculture all red seaweeds | Primary feedstock |
| Marine | Aquaculture Laminaria | Primary feedstock |
| Marine | Aquaculture Saccharina | Primary feedstock |
| Marine | Atlantic Herring | Primary feedstock |
| Marine | Atlantic Mackerel | Primary feedstock |
| Marine | Atlantic salmon | Primary feedstock |
| Marine | Blue mussel (suspended and seabed cultured) | Primary feedstock |
| Marine | Blue Whiting | Primary feedstock |
| Marine | Cod Atlantic | Primary feedstock |
| Marine | Crab | Primary feedstock |
| Marine | Haddock | Primary feedstock |
| Marine | Hake European | Primary feedstock |
| Marine | Horse Mackerel | Primary feedstock |
| Marine | Lobster Norway | Primary feedstock |
| Marine | Megrim | Primary feedstock |
| Marine | Monkfish Angler nei | Primary feedstock |
| Marine | Oyster Pacific + European flat oyster | Primary feedstock |
| Marine | Prawns and shrimps | Primary feedstock |
| Marine | Sole Black | Primary feedstock |
| Marine | Thornback Ray | Primary feedstock |
| Marine | Trout | Primary feedstock |
| Marine | Backbone | Secondary feedstock |
| Marine | Crustacean meat | Secondary feedstock |
| Marine | Crustacean shell | Secondary feedstock |
| Marine | Fins | Secondary feedstock |
| Marine | Guts | Secondary feedstock |
| Marine | Heads | Secondary feedstock |
| Marine | Meat | Secondary feedstock |
| Marine | Shellfish meat | Secondary feedstock |
| Marine | Shellfish Shell | Secondary feedstock |
| Marine | Skin | Secondary feedstock |
| Pulses | Peas | Primary feedstock |
| Pulses | Spring beans | Primary feedstock |
| Pulses | Winter beans | Primary feedstock |
| Pulses | Heavy rainfalls destroy plants | Secondary feedstock |
| Pulses | Pea pods | Secondary feedstock |
| Pulses | Pea stems and leaves | Secondary feedstock |
| Pulses | Spring beans pods | Secondary feedstock |
| Pulses | Spring beans stems and leaves | Secondary feedstock |
| Pulses | Winter beans pods | Secondary feedstock |
| Pulses | Winter beans stems and leaves | Secondary feedstock |
| Straw | Maize stems and leaves | Secondary feedstock |
| Straw | Spring barley straw | Secondary feedstock |
| Straw | Spring oat straw | Secondary feedstock |
| Straw | Spring Oil rapeseed straw | Secondary feedstock |
| Straw | Spring wheat straw | Secondary feedstock |
| Straw | Winter barley straw | Secondary feedstock |
| Straw | Winter oat straw | Secondary feedstock |
| Straw | Winter oil rapeseed straw | Secondary feedstock |
| Straw | Winter wheat straw | Secondary feedstock |
| Tillage | Maize silage | Primary feedstock |
| Tillage | Spring barley grain | Primary feedstock |
| Tillage | Spring oat grains | Primary feedstock |
| Tillage | Spring rape seeds | Primary feedstock |
| Tillage | Spring rape seeds Rape oil | Primary feedstock |
| Tillage | Spring wheat Grain | Primary feedstock |
| Tillage | Winter barley grain | Primary feedstock |
| Tillage | Winter oat grains | Primary feedstock |
| Tillage | Winter rape seeds | Primary feedstock |
| Tillage | Winter rape seeds Rape oil | Primary feedstock |
| Tillage | Winter Wheat Grain | Primary feedstock |
| Tillage | Spring barley Lodging | Secondary feedstock |
| Tillage | Spring barley Machine setting errors | Secondary feedstock |
| Tillage | Spring oats hull | Secondary feedstock |
| Tillage | Spring oats husk | Secondary feedstock |
| Tillage | Spring rape seeds Cake meal | Secondary feedstock |
| Tillage | Spring rape seeds Damaged rapeseed | Secondary feedstock |
| Tillage | Spring rape seeds Shelling before harvest | Secondary feedstock |
| Tillage | Spring wheat Bran | Secondary feedstock |
| Tillage | Spring wheat Husk | Secondary feedstock |
| Tillage | Winter barley Lodging | Secondary feedstock |
| Tillage | Winter barley Machine setting errors | Secondary feedstock |
| Tillage | Winter oats hull | Secondary feedstock |
| Tillage | Winter oats husk | Secondary feedstock |
| Tillage | Winter rape seeds Cake meal | Secondary feedstock |
| Tillage | Winter rape seeds Damaged rapeseed | Secondary feedstock |
| Tillage | Winter rape seeds Shelling before harvest | Secondary feedstock |
| Tillage | Winter Wheat Bran | Secondary feedstock |
| Tillage | Winter Wheat Husk | Secondary feedstock |
Appendix B
Appendix B.1. Quantification of Primary Feedstocks in Ireland
Appendix B.1.1. Quantification of Arable Crops, Horticultural Crops, Energy, and Other Crops as Primary Feedstocks
| Type of Primary Feedstock | Primary Feedstock | Yield (t/ha) | Source |
|---|---|---|---|
| Arable crop | Beans | 4.7 (DM) | [50] |
| Peas | 4.7 (DM) | [50] | |
| Winter wheat grain (Average 2017–2021) | 9.78 (DM) | [46] | |
| Spring wheat grain (Average 2017–2021) | 7.76 (DM) | [46] | |
| Winter oat grain (Average 2017–2021) | 8.6 (DM) | [46] | |
| Spring oat grain (Average 2017–2021) | 7.14 (DM) | [46] | |
| Winter barley grain (Average 2017–2021) | 9.02 (DM) | [46] | |
| Spring barley grain (Average 2017–2021) | 7.3 (DM) | [46] | |
| Maize (whole) | 18 (DM) | Interview | |
| Rapeseeds (winter) | 5.5 (DM) | [53] | |
| Rapeseeds (spring) | 3.75 (DM) | [53] | |
| Horticultural crop | Beets | 16.5 (DM) | [49,56] |
| Potatoes | 33.8 (FW) | Interview | |
| Carrots | 67 (FW) | [44] | |
| Apples | 27.4 (FW) | [47] | |
| Brassica vegetables | Cabbage: 33 (FW) Cauliflower and Broccoli: 12 (FW) Brussels sprouts: 11 (FW) Swedes: 38 (DM) Fodder rape leaves: 4 (DM) Kale leaves: 9 (DM) Turnip: 4 (DM) | [42,45,52,55] | |
| Mushrooms | 296 (FW) | [48] | |
| Other crops | Rushes | 2.14 (DM) | Interview, [71] |
| Energy crops | Hemp | Hemp seed yield: 0.7–0.8 (DM) Hemp straw yield: 1.50 for hemp seed/4-7-10 for hemp fibre (DM) Hemp oil: 15 or 20 tonnes a year amongst Wicklow, Clare, and Wexford. | Interview, [51] |
| Willow | 9 (DM) * | [54] | |
| Miscanthus | 10 (DM) | [57] |
Appendix B.1.2. Quantification of Grass and the Potential Surplus of Grass as Primary Feedstock
| Pasture | Silage | ||||
|---|---|---|---|---|---|
| Density Index | Yields | Reference | Density Index | Yields | Reference |
| 2.13< | 10.25 | [77] | 1.91< | 4.8 | [76] |
| 1.29< | 5.86 | [78] | 2.9< | 6 | |
| 0.85< | 4.33 | [78] | 4.32< | 7.7 | |
| Yields (t DM/hectare) | Type of Cattle | |||||
|---|---|---|---|---|---|---|
| Other Cows | Male, 2 Years Old and Over | Dairy Cows | Heifers, 2 Years Old and Over | 1 but Less than 2 Years Old | Under 1 Year Old | |
| Grass intake | 2.13 | 1.39 | 2.94 | 1.22 | 1.38 | 0.54 |
| Silage intake | 1.27 | 0.10 | 1.09 | 0.57 | 0.75 | 0.49 |
| Grass requirement | 3.10 | 2.03 | 4.28 | 1.78 | 2.02 | 0.79 |
| Silage requirement | 1.76 | 0.14 | 1.50 | 0.79 | 1.03 | 0.67 |
Appendix B.1.3. Quantification of Forest Biomasses as Primary Feedstocks
Appendix B.1.4. Quantification of Meat Industry Biomasses as Primary Feedstocks
- Cattle: the number of cattle sent from farms to abattoirs per county was obtained from DAFM [110].
- Pig: the number of pigs that would be slaughtered per county was estimated with the number of alive pigs from the DAFM Pig Census [85] and the total number of pigs slaughtered nationwide in 2020 from CSO [84], obtaining an approximate number of pigs sent to slaughterhouses (which could be in other counties).
- Chicken: the number of chickens slaughtered was calculated using the national total number of chickens slaughtered from Eurostat [111] and the number of laying stock, breeding birds and table birds per county from CSO [133]. Then, based on the number of chickens alive per county, it was estimated the number of chickens sent to slaughterhouses (which could be in other counties).
| Livestock | Average Animal Weight (kg) | Average Carcass Weight (kg) | Average% Meat Per Carcass | References |
|---|---|---|---|---|
| Cattle | 581 | 320 | 71% | [107,116] |
| Pig | 113.5 | 86.7 | 52% ** | [114,115] |
| Sheep | 42 | 21 | 56.7% | [106,113] |
| Chicken | 1.8–3 | 1.2 * | 61.14% | [108,112] |
Appendix B.1.5. Quantification of Dairy Industry Biomasses as Primary Feedstocks
Appendix B.1.6. Quantification of Other Animal Biomasses as Primary Feedstocks
Quantification of Eggs as Primary Feedstocks
Quantification of Wool as Primary Feedstocks
Appendix B.1.7. Quantification of Beverage Industry Biomasses as Primary Feedstocks
Quantification of Beer as Primary Feedstock
Quantification of Spirits as Primary Feedstock
| Size | Description of the Size | Estimated Production |
|---|---|---|
| Large | Interview information + Distilling facility + production of own whiskey for >3 yrs. |
|
| Medium | Distilling facility + production of own whiskey for >3 yrs. | 650 thousand LPA a year |
| Micro/small | Distilling Spirit for Whiskey | 50 thousand LPA a year |
| N/A | Whiskey Bonders/Merchants | N/A |
Quantification of Cider as Primary Feedstock
Appendix B.1.8. Quantification of Marine Biomasses as Primary Feedstocks
Aquaculture of Finfish and Shellfish
| Species in the Ireland’s Marine Atlas | Species Studied |
|---|---|
| Atlantic Salmon | Yes |
| Blue Mussel | Yes |
| Brown Seaweeds | Yes |
| Brown Trout | Yes |
| European Flat Oyster | Yes |
| Pacific Oyster | Yes |
| Rainbow Trout | Yes |
| Red Seaweeds | Yes |
| Sea Trout | Yes |
| European Perch | No |
| Great Atlantic Scallop | No |
| Japanese Abalone | No |
| Manila Clam | No |
| Ornamental Fish | No |
| Stony Sea Urchin | No |
| Tuberculate Abalone | No |
| Turbot | No |
Aquaculture Cultivation of Seaweeds
Landings of Finfish and Shellfish
- The data included landings of Irish and foreign vessels in Ireland.
- Counties with lower landings were grouped into “Other counties”.
- Some data were re-categorised as “Other Species” to maintain confidentiality (whenever the value was relatively low, that is, <1000 tonnes).
- Some of the landings by foreign vessels may be immediately exported (and not necessarily processed in Ireland).
Seaweed Harvesting
Appendix B.2. Quantification of Secondary Feedstocks Derived from Multiple Sources
Appendix B.2.1. From Arable Crops, Horticultural Crops, Energy Crops and Other Crops in Ireland
| Primary Feedstock | Secondary Feedstock | Proportion | Sources |
|---|---|---|---|
| Beans and peas | Pods | 20% | [66] |
| Beans and peas | Stems and leaves | 30% | [66] |
| Peas | Lodging | 4% | [58] |
| Wheat | Straw | 50% | [60,61] |
| Wheat | Husk | 17.5% (15–20%) | [60,61] |
| Wheat | Bran * | 15% | [60,61] |
| Oats | Straw | 55% | [60,61] |
| Oats | Husk | <1% | [60,61] |
| Oats | Hull | 25–26% | [60,61] |
| Barley | Straw | 50% (Winter) 51% (Spring) | [58], Interview |
| Barley | Lodging | 1–2% (Winter) 5% (Spring) | [58] |
| Barley | Machine errors | 1–2% | [58] |
| Maize | Stems and leaves | 5–6% | Interview |
| Rapeseed | Stalks | 61% | [58,62,68] |
| Rapeseed | Shelling before harvest | 2.5% (winter), 5% (spring) | [58,62,68] |
| Rapeseed | Damaged seeds | 1% | [58,62,68] |
| Beets | Leaves | 27% (20–34%) | [67] |
| Potatoes | Leaves ** | 3% | Interview |
| Potatoes | Peel | 28% (15–40%) | [59] |
| Carrots | Leaves ** | 9% | Interview |
| Apples | Damaged apples | 16% | Interview |
| Apples | Pruning residues and leaves | 1.2 t/ha (FW) | Interview |
| Cabbage | Leaves | 35% | [65] |
| Cabbage | Pests and diseases | 10% | [58] |
| Cauliflower | Leaves and stems | 37% | [65,69] |
| Broccoli | Leaves | 75% | [63] |
| Broccoli | Stalks | 16% | [63] |
| Brussels sprouts | Stems and stem leaves | 68% | [64] |
| Swedes | Leaves | 25% | [70] |
| Fodder rape leaves | Stems | 32.80% | [70] |
| Kale leaves | Stems | 71.3% | [70] |
| Turnip | Leaves and stems | 52.5% | [70,211] |
| Mushrooms | Mushroom offcuts | 7.5% (FW) | [58] |
| Hemp | Fibre ** | 20% | Interview |
| Hemp | Hurd ** | 80% | Interview |
| Willow | Woody stems (including bark) | 60% | Interview |
| Willow | Leaves | 10% | Interview |
| Willow | Stool/root system | 30% | [54] |
| Willow | Willow bark | 25% | Interview |
Appendix B.2.2. From Livestock on the Farm
- Cattle: the CSO database was used to quantify the number and types of cattle head by county [79]. From the 12 types of cattle that CSO identifies, this study has grouped them into 4 large groups for simplification purposes:
- Dairy cows (same as CSO).
- Other cows/suckler (same as CSO).
- Bulls (same as CSO).
- Cattle rearing/dry stock (0–3 years). This groups female and male cattle from “2 years and over”, “1–2 years” and “under 1 year”.
- Pigs: the DAFM national pig census offers information on per county number of heads [85]. The total pigs’ number from the census report were used as head numbers for this study.
- Sheep: the DAFM National Sheep and Goat Census offers information about the number of sheep heads in a county-by-county basis [86]. The total number of sheep from the census report was used for this study.
- Chicken: table birds, laying stock and breeding birds numbers were based on the CSO Census of Agriculture for the year 2020 [133].
- Cattle: it is specified in the “Teagasc National Farm Survey—A Report on Bovine Manure Management, Application and Storage Practices in Ireland” [83] that “81% of manure” is stored as slurry during the number of days cattle is housed by cattle category on an aggregate basis by Nitrate Zone (average of years 2016–2018). The housing days used can be seen in Table A9.
- Pigs: AgriAware [82] assumed that the majority of the pig farms in the country use indoor pig production units. In addition, according to Teagasc, in the “Pig Manure: A Valuable Fertiliser” report [88], over 2.4 million tonnes of pig slurry is produced every year; and, according to CSO, there is approx. 3.5 million heads of pig slaughtered each year [84], hence these numbers were used to help estimate the total pig slurry production.
- Chickens: according to Thia Hennessy [81], the chicken sector produces approx. 110,000 tonnes of manure each year. It is also indicated that 54% of the chicken are in enriched colony sites primarily operated by integrators.
- Calculations: the Statutory Instruments Regulations for 2022 (S.I. No. 113 of 2022) [80], from Ireland’s Nitrates Action Program [41], given effect by the European Communities (Good Agricultural Practice for Protection of Waters), provides the “Slurry storage capacity required for cattle, sheep and poultry” data in m3/week of slurry storage capacity by livestock type. For the purposes of calculation, it was assumed that:
| Livestock | Housing Days Used | Kg of Slurry/Day/Animal (Calculation) | Storage Needed (kg) for Total Housing Days Per Animal (Calculation) | Production of Slurry for the Total Housing Days Per Animal (Calculation) |
|---|---|---|---|---|
| Dairy cattle | 121 | 24 | 5700 | ~2900 |
| Other cows/sucklers | 150 | 21 | 6200 | ~3180 |
| Bulls | 121 | 19 | 4500 | ~2300 |
| Cattle rearing/dry stock (0–3 years) | 147–149 | 12 | 3600 | ~1735 |
| Pigs | 52 weeks | ~1–2 | ~685 | - |
| Sheep | 100 | ~1–2 | ~285 | 181 |
| Chicken | - | ~8 mg | - | ~2300/year |
Appendix B.2.3. From Forest Biomass Generated Naturally
| Species | Secondary Feedstock | Ratio | Source |
|---|---|---|---|
| Sitka spruce and Norway spruce | Wood | 56% (aboveground) (DM) | [99] |
| Needles | 15% (DM) | [99] | |
| Cone | n.d. | - | |
| Branch | 21% (DM) | [99] | |
| Bark | 8% (DM) | [99] | |
| Roots | 18% of total biomass (DM) | [99] | |
| Douglas fir | Wood | 75% (DM) | [102,103] |
| Needles | 4% (DM) | [102,103] | |
| Cone | n.d. | - | |
| Branch | 8% (DM) | [102,103] | |
| Bark | 13% (DM) | [102,103] | |
| Roots | n.d. | - | |
| Lodgepole pine | Wood | 63.7% without bark (aboveground) (DM) | [97,101] |
| Needles | 11.60% (DM) | [97,101] | |
| Cone | n.d. | - | |
| Branch | 12.30% (DM) | [97,101] | |
| Bark | 7.80% (DM) | [97,101] | |
| Roots | 14% of total biomass (DM) | [97,101] | |
| Stump | 10% of total biomass (DM) | [97,101] | |
| Downy birch | Wood | 38% (DM) | [100] |
| Leaves | 9% (DM) | ||
| Branch | 20% (DM) | ||
| Bark | 14% (DM) | ||
| Roots | 19% (DM) |
Appendix B.2.4. From the Forest Processing Industry
| Group of Species | Coniferous | Broadleaves | ||||
|---|---|---|---|---|---|---|
| Industry secondary feedstock type | Bark from sawmill and WBP industry | Sawdust from sawmill and WBP industry | Woodchip from sawmills | Bark from sawmill and WBP industry | Sawdust from sawmill and WBP industry | Woodchip from sawmills |
| Proportion estimated | 7.50% | 7.67% | 20.16% | 0.05% | 0.05% | 0.12% |
Appendix B.2.5. From Meat Industry
| Livestock | Edible Carcass | Inedible Carcass | Sources |
|---|---|---|---|
| Cattle | 53% | 47% | [107,116] |
| Pig | 67% | 33% | [115] |
| Sheep | 44% | 56% | [106,119] |
| Chicken | 71% | 29% | [108,112] |
- Category 1—Animal by-products defined as Specific Risk Material.
- Category 2—Animal by-products not fit for human consumption.
- Category 3—Animal by-products not defined as Categories 1 or 2 including catering waste.
Appendix B.2.6. From Dairy Industry
- Skimmed milk powder: 17%;
- Whey-based powders: 14%;
- Fat-filled milk powder: 38%;
- Infant nutrition: 14%;
- Milk protein concentrates: 1%;
- Whole milk powder: 8%;
- Buttermilk powder: 2%;
- Caseins: 6%.
- For every kg of milk processed for white products (milk, cream, and yoghurt), 3 litres of wastewater are produced.
- For every kg of milk processed for yellow products (butter and cheese), 4 litres of wastewater are produced.
- For every kg of milk processed for Special products (milk/whey concentrates and dried milk products), 5 litres of wastewater are produced.
Appendix B.2.7. From Other Animal Products
From Eggs
From Wool
Appendix B.2.8. From Beverage Industry
From Breweries
From Distilleries

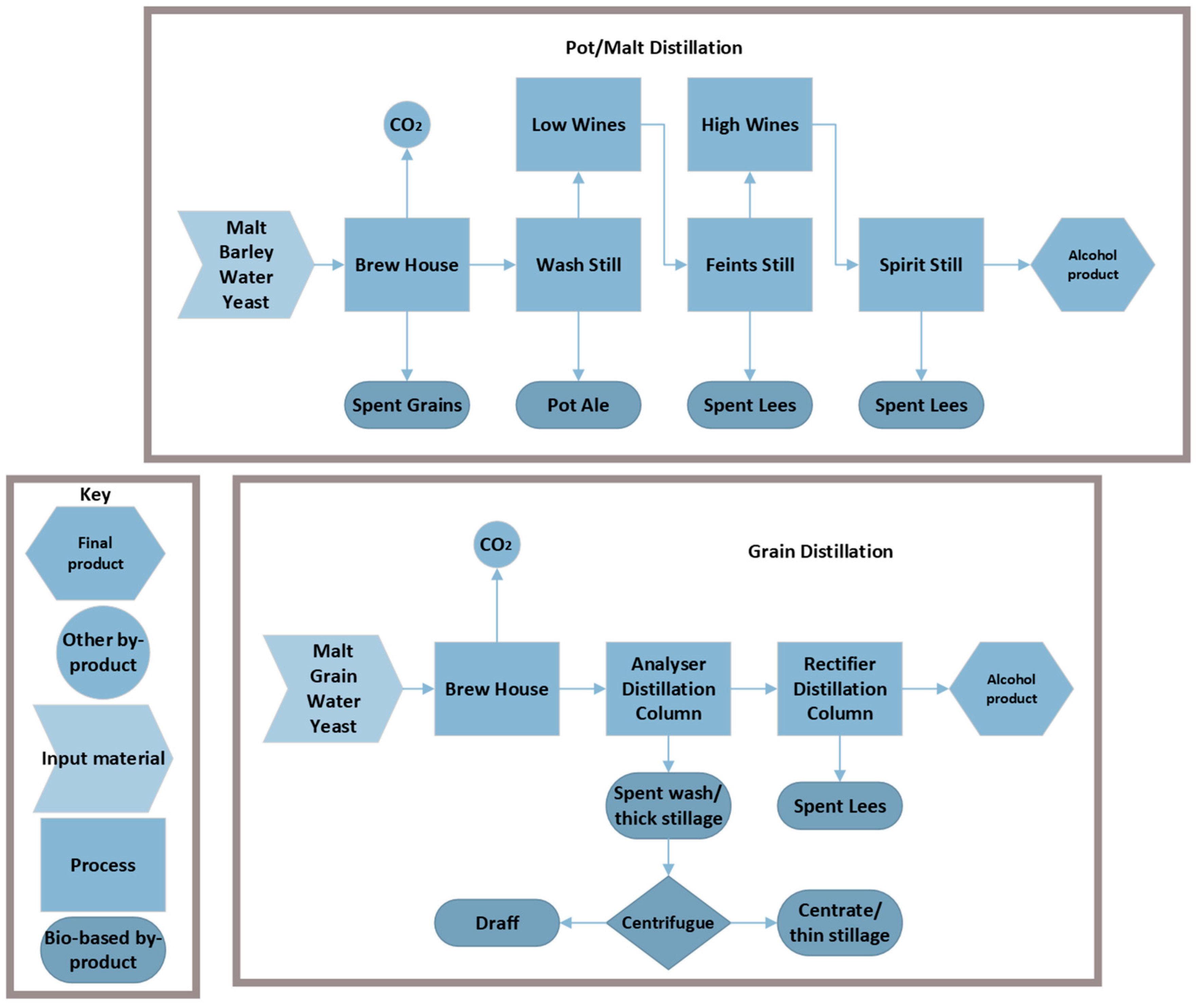
- To quantify distilleries’ secondary feedstock generation, LPA production estimates were used due to the greater availability of these data compared to input material quantities like grains and water.
- This study assumed that only large distilleries would perform grain distillation. Therefore, the 3 largest distilleries mentioned in Table A6 (not necessarily coincident with the largest distilleries in Ireland) were used to estimate the Irish production of secondary feedstocks, based on three real Irish case studies [146]. These distilleries would allocate 30% of their activities to pot/malt distillation and 70% to grain distillation, similar to a real Irish case producing 1 million litres of pure alcohol (MLA) of malt whiskey and 5 MLA of grain whiskey. The second case was a distillery operating five days a week and producing 0.5 MLA of malt whiskey and, the third was a craft distillery operating five days a week and producing 0.1 MLA of malt whiskey.
- The proportions of secondary feedstocks in the 3 different scenarios were similar, hence these proportions were applied directly to all sizes of distilleries studied.
- As mentioned above, whiskey bonders and merchants were not included as they would not produce secondary feedstock from their activity. This list was then enriched with interviews and contrasted with the Irish Whiskey Booklet [145].
- Due to time limitations the current study presumed that all medium and small distilleries only performed pot/malt distillation.
| Type of Distillery | Secondary Feedstock Name | Proportion of Secondary Feedstocks Per Input Material | Proportion of Secondary Feedstocks Per 1 LPA |
|---|---|---|---|
| Grain Distillation | Spent Lees | 0.3% | 5% |
| Spent wash/thick stillage | 79.1% | 1097% | |
| Draff (after centrifuge of spent wash) | 9.1% | 100% | |
| Concentrate/thin stillage (after centrifuge of spent wash) | 90.9% | 997% | |
| Pot/malt distillation | Spent Grains | 14.1% | 194% |
| Pot Ale | 51.2% | 704% | |
| Spent Lees (from feints still and spirit stills) | 19.2% | 264% |
From Cider Production
Appendix B.2.9. From Food Loss and Waste, and Other Wastes
| Crop | Proportion | Loss or Waste Explanation |
|---|---|---|
| Winter barley | 5% (DM) | Lodging (necking or brackling), yield too high. |
| Winter barley | 2% (DM) | Machine errors |
| Spring barley | 5% (DM) | Lodging (necking or brackling), yield too high. |
| Spring barley | 2% (DM) | Machine errors |
| Apples | 16% (FW) | Lost for damage (fresh and storage) at farm level |
| Winter oil rape seeds | 3% (DM) | Lost for shelling before harvest |
| Winter oil rape seeds | 1% (DM) | Damaged at farm level |
| Spring oil rape seeds | 5% (DM) | Lost for shelling before harvest |
| Spring oil rape seeds | 1% (DM) | Damaged at farm level |
| Potatoes | 8% (FW) | Lost at harvesting stage for being too deep or fall out of the harvester. |
| Potatoes | 4% (FW) | Rot at farm level (storage and diseases). |
| Carrots | 8% (FW) | Lost at harvesting stage for being too deep or fall out of the harvester. |
| Carrots | 1% (FW) | Lost due to diseases (gangrene, pink rot, soft rot, dry rot). |
Appendix B.2.10. From Marine Biomass
| Type | Secondary Feedstocks | Average Proportion (Wet Weight) | Reference |
|---|---|---|---|
| Finfish | Guts | 19.2% | [159,161,162,212] |
| Head | 12.9% | [159,161,162,212] | |
| Skin | 2.6% | [159,161,162,212] | |
| Meat | 43.1% | [159,161,162,212] | |
| Backbone | 12.2% | [159,161,162,212] | |
| Fins | 10% | [162] | |
| Shellfish | Meat/organic matter | 56% | [159,160,163] |
| Shell | 44% | [159,160,163] | |
| Crustacean | Meat/organic matter | 51.67% | [159,160] |
| Shell | 48.33% | [159,160] |
- Form 1 of processing: whole fish (no processing).
- Form 2 of processing: gutted fish without head (no head, no guts).
- Form 3 of processing: gutted fish without head and fins (no head, no guts, no fins).
- Form 4 of processing: sliced whole fish after de-heading and evisceration (no head, no guts, no fins).
- Form 5 of processing: fillet with ribs (no head, no guts, no fins, no backbone).
- Form 6 of processing: fillet without ribs, with or without the skin ribs (no head, no guts, no fins, no backbone, no skin).
| Fate | Form of Processing | Estimated Type of Secondary Feedstock | Reference |
|---|---|---|---|
| Frozen whole/Whiting, frozen/Jack and horse mackerel, frozen/Crabs nei, frozen/Angler (=monk), frozen/Common sole (Solea solea), frozen/Brisling or sprats, frozen/Shrimps and prawns, frozen, nei/Norway lobsters (Nephrops spp.), nei, even smoked, frozen/Direct Export, Fresh Market | No processing | No waste | [213] |
| Whole or in pieces, but not minced | Form 4 of processing: sliced whole fish after de-heading and evisceration | Head, guts, fins | [213] |
| Fish (including fillets), smoked, whether or not cooked before or during the smoking process | Form 6 of processing: fillet without ribs, with or without the skin ribs | Head, guts, fins, backbone, skin | [213] |
| Miscellaneous molluscs, other than live, fresh, or chilled, nei. | Deshelling | Shell | [214,215] |
| Crustaceans and molluscs, prepared or preserved, nei | Deshelling | Shell | [214,215] |
| Herring, salted or in brine + Herrings prepared or preserved, not minced, nei + Herrings, not minced, prep. or pres., not in airtight containers | Form 3 of processing: gutted fish without head and fins | Head, guts, fins | [213] |
| Atlantic herring fillets, frozen + Herring fillets, incl. coated in batter, cooked or not | Form 6 of processing: fillet without ribs, with or without the skin ribs | Head, guts, fins, backbone, skin | [213] |
| Whiting fillets, frozen/Fish fillets, frozen / | Form 6 of processing: fillet without ribs, with or without the skin ribs | Head, guts, fins, backbone, skin | [213] |
| Aquatic Animal | Marine Food Loss Waste | Proportion |
|---|---|---|
| Atlantic salmon | Filleting | 2% |
| Atlantic salmon | Escapees | 0.01% |
| Atlantic salmon | Disease/infection/illness including gill disease, pancreatic disease, algal blooms and endoparasites, exacerbated by jellyfish, sea lice, environmental conditions | 20% |
| Oyster Pacific/Japanese flat oyster | Handling and grading (adults) | 15% |
| Oyster Pacific/Japanese flat oyster | Disease, environmental stress | 7.50% |
| Oyster Pacific/Japanese flat oyster | Handling and grading (juveniles) | 30% |
| Suspended mussel/blue mussel | Quality standards (grading/packing), e.g., fouling, shell breakages, undersized mussels | 20% |
| Seabed cultured mussels | Quality standards (grading/packing), e.g., fouling, shell breakages, undersized mussels | 20% |
| Blue Whiting | Discarding | 0.30% |
| Blue Whiting | Quality-related losses/Processed frozen whole, i.e., no waste. | 0% |
| Cod Atlantic | Quality-related losses, discarding | 0% |
| Crab Edible | Clawed: de-clawing and discarding of body meat/use as bait | 11.50% |
| Haddock | Discarding | 0.30% |
| Thornback Ray | Discarding | 1.10% |
| Prawns and shrimps | Discarding | 0.20% |
Appendix C
| Livestock | Co-Products/By-Products/Waste | Proportion of Edible Carcass Weight (FW) | Proportion of Inedible Carcass Weight (FW) | Proportion of Live Weight | Proportion Sources | Categorization 1 | Categorisation 2 | Cat. Sources |
|---|---|---|---|---|---|---|---|---|
| Cattle | Bones | 19% | - | - | [107] | Co-products and possible by-products | Category 3 | [122,123] |
| Fat | 10% | - | - | [107] | Co-products and possible by-products | Category 3 | [122,123] | |
| Hide | - | 15.07% | - | [116] | Co-products and possible by-products | Category 3 | [122,123] | |
| Blood | - | 7.14% | - | [116] | By-product | Category 3 | [122,123] | |
| Brain | - | 0.10% | - | [126] | Waste | Category 1 ABPs Specified Risk Material (SRM) | [122,123] | |
| Heart | - | 0.79% | - | [116] | Red offal | Category 3 or 2 | [122,123] | |
| Tail | - | 0.40% | - | [116] | By-product | Category 2 | [122,123] | |
| Kidney | - | 0.40% | - | [116] | Red offal | Category 2 or 3 | [122,123] | |
| Liver | - | 2.78% | - | [116] | Red offal | Category 2 or 3 | [122,123] | |
| Lung lobes | - | 1.27% | - | [116] | White inedible offal | Category 2 or 3 | [122,123] | |
| Tongue | - | 0.79% | - | [116] | Red offal | Category 2 or 3 | [122,123] | |
| Spleen | - | 0.45% | - | [116] | White inedible offal | Category 3 | [122,123] | |
| Gall bladder | - | 0.19% | - | [116] | By-product | Category 2 | [122,123] | |
| Ears | - | 0.45% | - | [116] | By-product | Category 3 | [122,123] | |
| Mandible | - | 0.55% | - | [116] | By-product | Category 3 | [122,123] | |
| Gut & intestinal contents | - | 30.50% | - | [116] | Waste | Category 1 ABPs Specified Risk Material (SRM) | [122,123] | |
| Remainder head: skull, tonsils, brain, eyes | - | 2.35% | - | [116] | Waste | Category 1 ABPs Specified Risk Material (SRM) | [122,123] | |
| Spinal cord | - | 0.06% | - | [116] | Waste | Category 1 ABPs Specified Risk Material (SRM) | [122,123] | |
| Intestinal fat | - | 4.76% | - | [116] | White inedible offal | Category 1 ABPs Specified Risk Material (SRM) | [122,123] | |
| Intestines incl. fill | - | 5.95% | - | [116] | White inedible offal | Category 1 ABPs Specified Risk Material (SRM) | [122,123] | |
| Stomachs | - | 5.55% | - | [116] | White edible offal/Co-product with further processing | Category 2 | [122,123] | |
| Feet | - | 3.96% | - | [116] | White edible offal/Co-product with further processing | Category 3 | [122,123] | |
| Sweetbreads (thymus) | - | 0.12% | - | [116] | Red offal | Category 2 or 3 | [122,123] | |
| Other | - | 13.79% | - | Calculated | Waste | Category 1, 2 or 3 | [122,123] | |
| Rotten beef | 0.155% | - | - | [120] | Waste | Category 3 | [122,123] | |
| Pig | Bones | - | - | 15% | [115] | Co-products and possible by-products | Category 3 | [122,123] |
| Fat | - | - | 5% | [115] | Co-products and possible by-products | Category 3 | [122,123] | |
| Skin | - | - | 3% | [115] | Co-products and possible by-products | Category 3 | [122,123] | |
| Tripe | - | - | 0.65% | [126] | White edible offal/Co-product with further processing | Category 2 | [122,123] | |
| Tail | - | - | 0.10% | [126] | By-product | Category 2 | [122,123] | |
| Blood | - | - | 4.00% | [126] | By-product | Category 3 | [122,123] | |
| Brain | - | - | 0.54% | [126] | Waste | Category 1 ABPs Specified Risk Material (SRM) | [122,123] | |
| Ears | - | - | 0.04% | [126] | By-product | Category 3 | [122,123] | |
| Feet | - | - | 1.85% | [126] | White edible offal/Co-product with further processing | Category 3 | [122,123] | |
| Heart | - | - | 0.25% | [126] | Red offal | Category 3 or 2 | [122,123] | |
| Kidney | - | - | 0.30% | [126] | Red offal | Category 2 or 3 | [122,123] | |
| Liver | - | - | 1.75% | [126] | Red offal | Category 2 or 3 | [122,123] | |
| Lung lobes | - | - | 0.63% | [126] | White inedible offal | Category 2 or 3 | [122,123] | |
| Spleen | - | - | 0.13% | [126] | White inedible offal | Category 3 | [122,123] | |
| Tongue | - | - | 0.35% | [126] | Red offal | Category 2 or 3 | [122,123] | |
| Intestines | - | - | 1.80% | [126] | White inedible offal | Category 1 ABPs Specified Risk Material (SRM) | [122,123] | |
| Rotten pork meat | - | - | 0.155% | [120] | Waste | Category 3 | [122,123] | |
| Sheep | Wool | - | - | 2–2.5 kg fleece per sheep | [121] | By-product | Category 3 | [122,123] |
| Bones | 16.92% | - | - | [113] | Co-products and possible by-products | Category 3 | [122,123] | |
| Fat | 26.03% | - | - | [113] | Co-products and possible by-products | Category 3 | [122,123] | |
| Feet | - | - | 2% | [124] | White edible offal/Co-product with further processing | Category 3 | [122,123] | |
| Brain | - | - | 0.26% | [126] | By-product | Category 1 ABPs Specified Risk Material (SRM) | [122,123] | |
| Heart | - | - | 0.70% | [126] | Red offal | Category 3 or 2 | [122,123] | |
| Kidney | - | - | 0.45% | [126] | Red offal | Category 2 or 3 | [122,123] | |
| Liver | - | - | 1.55% | [126] | Red offal | Category 2 or 3 | [122,123] | |
| Lung lobes | - | - | 1.45% | [126] | White inedible offal | Category 2 or 3 | [122,123] | |
| Spleen | - | - | 0.25% | [126] | White inedible offal | Category 3 | [122,123] | |
| Tongue | - | - | 0.50% | [126] | Red offal | Category 2 or 3 | [122,123] | |
| Blood | - | - | 2.40% | [126] | By-product | Category 3 | [122,123] | |
| Ears | - | - | 0.03% | [126] | By-product | Category 3 | [122,123] | |
| Tail | - | - | 1.00% | [126] | By-product | Category 2 | [122,123] | |
| Tripe | - | - | 3.75% | [126] | White edible offal/Co-product with further processing | Category 2 | [122,123] | |
| Intestines | - | - | 1.30% | [126] | White inedible offal | Category 1 ABPs Specified Risk Material (SRM) | [122,123] | |
| Chicken | Bonnes | - | - | 22.17% | [112] | Co-products and possible by-products | Category 3 | [122,123] |
| Skin | - | - | 14.10% | [112] | Co-products and possible by-products | Category 3 | [122,123] | |
| Feathers | - | - | 0.07% | [120] | By-product | Category 3 | [122,123] | |
| Brain | - | - | 0.25% | [126] | Waste | Category 1 ABPs Specified Risk Material (SRM) | [122,123] | |
| Lung lobes | - | - | 0.70% | [126] | White inedible offal | Category 2 or 3 | [122,123] | |
| Spleen | - | - | 0.15% | [126] | White inedible offal | Category 3 | [122,123] | |
| Blood | - | - | 0.041% | [126] | By-product | Category 3 | [122,123] | |
| Feet | - | - | 0.035% | [126] | White edible offal/Co-product with further processing | Category 3 | [122,123] | |
| Heart | - | - | 0.01% | [126] | Red offal | Category 3 or 2 | [122,123] | |
| Liver | - | - | 0.02% | [126] | Red offal | Category 2 or 3 | [122,123] | |
| Eggshell | - | - | 10.0% | [125] | By-product | Category 3 | [117] |
Appendix D
Appendix D.1. Fate Estimations of Harvested Forest Feedstocks
- Total timber: 31%
- Timber for construction: 16%
- Timber for pallet: 7%
- Timber for square edge fencing: 7%
- Timber for other markets including firewood: 1%
- Wood-based panels (WBP): 41%.
- Comprising 30% pulpwood, ca. 9% wood chip, and ca. 2% sawdust.
- Round stake: ca. 5%.
- Energy: ca. 20%.
- a.
- Approx. 1% of biomass from pulpwood is destined for domestic or industrial heat.
- b.
- Approx. 11% from woodchips is destined for Sawmill boiler fuel and pellet manufacture.
- c.
- Approx. 5% from bark from sawmills is destined for Biomass Energy.
- d.
- Approx. 3% from sawdust destined to boiler fuel for the sawmills, pellet manufacture and other energy uses.
- Exported: ca. 3%
- Bark mulch: less than 1%. This fate was not included in the results due to its low output.
Appendix D.2. Fate Estimations of Dairy Products
| Fate (Eurostat) | Utilisation of Whole Milk (UWM) | UWM (%) | Utilisation of Skimmed Milk and Buttermilk (USBM) | USBM (%) | Total Milk Intake (%) Fate |
|---|---|---|---|---|---|
| Drinking milk | 580.60 | 5.98% | - | - | 3.76% |
| Cream for direct consumption | 140.20 | 1.44% | −121.40 | −1.25% | 0.91% |
| Powder products | 474.00 | 4.88% | 3347.50 | 34.46% | 24.72% |
| Concentrated milk | - | - | 360.50 | 3.71% | 2.33% |
| Acidified milk (yoghurts and other) | 17.50 | 0.18% | 3.60 | 0.04% | 0.14% |
| Buttermilk | 0.00% | 21.40 | 0.22% | 0.14% | |
| Butter | 4885.20 | 50.28% | −4396.70 | −45.25% | 31.60% |
| Cheese | 2839.50 | 29.23% | - | - | 18.37% |
| Caseins and caseinates | - | - | 1668.40 | 17.17% | 10.79% |
| Other butter-derived products | 833.20 | 8.58% | −749.90 | −7.72% | 5.39% |
| Milk and cream in bulk—exports | 23.50 | 0.24% | 12.60 | 0.13% | 0.23% |
| Raw milk, differences, and losses in dairies | −477.40 | −4.91% | 253.10 | 2.61% | 1.64% |
| Total | 9316.30 | 95.89% | 399.10 | 4.11% | 100% |
Appendix D.3. Fate Estimations of Meat and Dairy Wastes
- Intensive livestock production and aquaculture.
- Installations for the intensive rearing of poultry or pigs.
- With 40,000 places for poultry.
- With 2000 places for production pigs (over 30 kg).
- With 750 places for sows.
- Animal and vegetable products from the food and beverage sector
- a.
- Slaughterhouses.
- With a carcass production capacity of 50 tonnes per day.
- b.
- Treatment and processing intended for the production of food and beverage products from:
- Animal raw materials (other than milk).
- With a finished product production capacity of 75 tonnes per day.
- c.
- Treatment and processing of milk
- With a capacity to receive 200 tonnes of milk per day (average value on annual basis).
Appendix D.4. Fate Estimations of Marine Species Destined for Processing/Industry
- Nominal catches of all aquatic animals (except the catches of all aquatic mammals and the production of all aquatic plants) taken for commercial, industrial and subsistence purposes, by all types of fishing units operating in freshwater and marine areas.
- Aquaculture production.
- Imported raw materials.
- Freshwater and Diadromous fish including carps, barbels, tilapias, sturgeons, eels, salmons, trout, shads, etc.
- Demersal fish: including flatfishes, cods, hakes, haddocks, redfish, sharks, etc.
- Pelagic fish: including anchovies, herrings, sardines, tunas, mackerels, etc.
- Marine fish, other: including unidentified marine fish.
- Crustaceans: including crabs, lobsters, shrimps, krill, etc.
- Molluscs excl. Cephalopods: including abalones, oysters, mussels, scallops, clams, etc.
- Cephalopods: including squids, cuttlefishes, octopuses, etc.
- Aquatic animals, others: including frogs, turtles, sea-cucumbers, sea-urchins, etc.
| Production System | Aquatic Animal | Fate | Proportion |
|---|---|---|---|
| Aquaculture | Salmon | Frozen whole | 2% |
| Whole or in pieces, but not minced | 86% | ||
| Fish (including fillets), smoked, whether cooked before or during the smoking process or not | 12% | ||
| Trout | Frozen whole | 2% | |
| Whole or in pieces, but not minced | 86% | ||
| Fish (including fillets), smoked, whether t cooked before or during the smoking process or no | 12% | ||
| Suspended mussel/Blue mussel/Seabed cultured mussels | Miscellaneous molluscs, other than live, fresh, or chilled, nei. | 100% | |
| Landings | Atlantic Herring | Frozen whole | 85% |
| Herring, salted or in brine + Herrings prepared or preserved, not minced, nei + Herrings, not minced, prep. or pres., not in airtight containers | 12% | ||
| Atlantic herring fillets, frozen + Herring fillets, incl. coated in batter, cooked or not | 3% | ||
| Blue Whiting | Frozen whole | 3% | |
| Whiting fillets, frozen | 97% | ||
| Atlantic Cod, Haddock and Hake European | Fish fillets, frozen | 3% | |
| Whiting, frozen | 97% | ||
| Horse Mackerel | Jack and horse mackerel, frozen | 100% | |
| Crab Edible | Crabs nei, frozen | 33% | |
| Crustaceans and molluscs, prepared or preserved, nei | 67% | ||
| Lobster Norway | Norway lobsters (Nephrops spp.), nei, even smoked, frozen | 100% | |
| Monkfish Angler nei | Angler (=monk), frozen | 100% | |
| Sole Black | Common sole (Solea solea), frozen | 100% | |
| Sprat European | Brisling or sprats, frozen | 81% | |
| Herring, salted or in brine + Herrings prepared or preserved, not minced, nei + Herrings, not minced, prep. or pres., not in airtight containers | 19% | ||
| Prawns and shrimps | Shrimps and prawns, frozen, nei | 60% | |
| Direct Export, Fresh Market | 40% |
| Aquatic Plant | Fate |
|---|---|
| Food for humans | 45% |
| Cosmetics and beauty | 43% |
| Fertiliser and soil amendment | 34% |
| Dietary supplements | 29% |
| Animal feed | 11% |
Appendix E
| County | PFtDM_Energy | PFtDM_Forestry | PFtDM_Grass | PFtDM_Horti | PFtDM_Livestock | PFtDM_Marine | PFtDM_Pulses | PFtDM_Tillage | Total |
|---|---|---|---|---|---|---|---|---|---|
| Carlow | 131,291.49 | 33,983.24 | 433,710.65 | 17,063.43 | 3064.70 | - | 4333.40 | 140,963.76 | 764,410.6 |
| Cavan | 253,796.34 | 75,712.07 | 1,048,713.65 | 1047.89 | 429,434.84 | - | 89.07 | 311.94 | 1,809,105.7 |
| Clare | 173,255.61 | 258,387.59 | 979,093.20 | 217.92 | 2480.67 | 26.72 | - | 798.20 | 1,414,259.9 |
| Cork | 467,550.00 | 450,791.55 | 3,987,713.02 | 43,103.24 | 1,049,632.02 | 6968.24 | 5420.79 | 352,138.01 | 6,363,316.8 |
| Donegal | 172,384.52 | 228,107.39 | 726,994.92 | 6259.80 | 5420.36 | 46,710.95 | - | 36,762.16 | 1,222,640.0 |
| Dublin | 111,196.31 | 35,670.84 | 89,008.63 | 14,594.12 | 673.30 | 951.35 | 6263.41 | 108,693.39 | 367,051.3 |
| Galway | 52,243.79 | 308,478.79 | 1,589,450.85 | 5240.35 | 7189.34 | 1437.89 | 42.49 | 23,295.17 | 1,987,378.6 |
| Kerry | 324,632.69 | 243,121.63 | 1,182,301.65 | 1633.43 | 692,990.99 | 2589.43 | 23.74 | 17,396.43 | 2,464,689.9 |
| Kildare | 76,985.52 | 24,751.03 | 453,129.35 | 9201.73 | 5191.51 | - | 6858.62 | 255,808.64 | 831,926.4 |
| Kilkenny | 120,133.92 | 92,849.39 | 1,275,571.13 | 13,951.58 | 2,073,924.48 | 8.31 | 2112.51 | 125,432.41 | 3,703,983.7 |
| Laois | 60,950.87 | 145,340.28 | 886,728.08 | 16,618.96 | 6427.32 | - | 2078.81 | 127,457.04 | 1,245,601.3 |
| Leitrim | 172,572.70 | 154,860.60 | 316,214.30 | 6.83 | 979.48 | - | - | - | 644,633.9 |
| Limerick | 308,499.25 | 136,548.57 | 1,722,490.92 | 441.32 | 1,308,827.86 | - | 63.92 | 8462.12 | 3,485,333.9 |
| Longford | 138,996.32 | 46,704.90 | 377,694.45 | 44.74 | 2162.02 | - | 6.06 | 3130.33 | 568,738.8 |
| Louth | 19,998.61 | 3654.37 | 345,847.56 | 10,954.69 | 3865.02 | 441.77 | 3477.11 | 159,042.04 | 547,281.1 |
| Mayo | 166,137.74 | 301,156.54 | 1,222,403.79 | 927.56 | 5227.83 | 1499.61 | - | 1360.24 | 1,698,713.3 |
| Meath | 207,636.53 | 23,108.84 | 1,367,341.55 | 22,887.16 | 8951.95 | - | 8488.44 | 298,037.67 | 1,936,452.1 |
| Monaghan | 96,970.06 | 13,256.87 | 819,964.00 | 2990.50 | 23,676.80 | - | 0.71 | 3812.24 | 960,671.1 |
| Offaly | 18,709.54 | 100,701.62 | 960,866.67 | 9309.46 | 5514.27 | 35.70 | 1508.47 | 75,874.84 | 1,172,520.5 |
| Roscommon | 70,435.65 | 161,610.56 | 814,274.94 | 1279.05 | 4533.27 | - | 50.29 | 3013.62 | 1,055,197.3 |
| Sligo | 95,791.15 | 137,007.50 | 426,908.90 | 181.76 | 277,320.96 | 6.69 | - | 495.04 | 937,712.0 |
| Tipperary | 145,781.91 | 227,459.99 | 2,523,579.59 | 14,658.50 | 288,611.56 | 11.04 | 3305.51 | 179,414.30 | 3,382,822.4 |
| Waterford | 137,683.13 | 119,081.50 | 970,836.47 | 8158.08 | 5298.31 | 1154.29 | 788.71 | 73,033.89 | 1,316,034.3 |
| Westmeath | 23,848.08 | 48,263.15 | 1,001,974.25 | 2786.95 | 4664.55 | - | 2155.51 | 43,640.82 | 1,127,333.3 |
| Wexford | 139,570.19 | 78,859.15 | 1,078,971.59 | 33,556.91 | 5426.61 | 1202.42 | 14,740.47 | 375,230.27 | 1,727,557.6 |
| Wicklow | 150,635.09 | 220,341.20 | 449,537.55 | 6987.41 | 2661.77 | 33.52 | 2204.82 | 103,942.46 | 936,343.8 |
| County | SFtDM_Grass | SFtDM_Livestock | SFtDM_Energy | SFtDM_Forestry | SFtDM_Tillage | SFtDM_Horti | SFtDM_Pulses | SFtDM_Marine | Total |
|---|---|---|---|---|---|---|---|---|---|
| Carlow | 433,710.65 | 3064.70 | 131,291.49 | 33,983.24 | 140,963.76 | 17,063.43 | 4333.40 | - | 151,510.66 |
| Cavan | 1,048,713.65 | 429,434.84 | 253,796.34 | 75,712.07 | 311.94 | 1047.89 | 89.07 | - | 159,487.76 |
| Clare | 979,093.20 | 2480.67 | 173,255.61 | 258,387.59 | 798.20 | 217.92 | - | 26.72 | 240,744.55 |
| Cork | 3,987,713.02 | 1,049,632.02 | 467,550.00 | 450,791.55 | 352,138.01 | 43,103.24 | 5420.79 | 6968.24 | 817,113.51 |
| Donegal | 726,994.92 | 5420.36 | 172,384.52 | 228,107.39 | 36,762.16 | 6259.80 | - | 46,710.95 | 261,994.88 |
| Dublin | 89,008.63 | 673.30 | 111,196.31 | 35,670.84 | 108,693.39 | 14,594.12 | 6263.41 | 951.35 | 112,716.64 |
| Galway | 1,589,450.85 | 7189.34 | 52,243.79 | 308,478.79 | 23,295.17 | 5240.35 | 42.49 | 1437.89 | 350,494.88 |
| Kerry | 1,182,301.65 | 692,990.99 | 324,632.69 | 243,121.63 | 17,396.43 | 1633.43 | 23.74 | 2589.43 | 283,826.38 |
| Kildare | 453,129.35 | 5191.51 | 76,985.52 | 24,751.03 | 255,808.64 | 9201.73 | 6858.62 | - | 227,364.02 |
| Kilkenny | 1,275,571.13 | 2,073,924.48 | 120,133.92 | 92,849.39 | 125,432.41 | 13,951.58 | 2112.51 | 8.31 | 230,288.36 |
| Laois | 886,728.08 | 6427.32 | 60,950.87 | 145,340.28 | 127,457.04 | 16,618.96 | 2078.81 | - | 238,440.32 |
| Leitrim | 316,214.30 | 979.48 | 172,572.70 | 154,860.60 | - | 6.83 | - | - | 123,056.58 |
| Limerick | 1,722,490.92 | 1,308,827.86 | 308,499.25 | 136,548.57 | 8462.12 | 441.32 | 63.92 | - | 212,050.87 |
| Longford | 377,694.45 | 2162.02 | 138,996.32 | 46,704.90 | 3130.33 | 44.74 | 6.06 | - | 69,954.51 |
| Louth | 345,847.56 | 3865.02 | 19,998.61 | 3654.37 | 159,042.04 | 10,954.69 | 3477.11 | 441.77 | 126,498.68 |
| Mayo | 1,222,403.79 | 5227.83 | 166,137.74 | 301,156.54 | 1360.24 | 927.56 | - | 1499.61 | 296,310.35 |
| Meath | 1,367,341.55 | 8951.95 | 207,636.53 | 23,108.84 | 298,037.67 | 22,887.16 | 8488.44 | - | 294,498.79 |
| Monaghan | 819,964.00 | 23,676.80 | 96,970.06 | 13,256.87 | 3812.24 | 2990.50 | 0.71 | - | 142,733.32 |
| Offaly | 960,866.67 | 5514.27 | 18,709.54 | 100,701.62 | 75,874.84 | 9309.46 | 1508.47 | 35.70 | 181,165.92 |
| Roscommon | 814,274.94 | 4533.27 | 70,435.65 | 161,610.56 | 3013.62 | 1279.05 | 50.29 | - | 174,247.81 |
| Sligo | 426,908.90 | 277,320.96 | 95,791.15 | 137,007.50 | 495.04 | 181.76 | - | 6.69 | 125,243.07 |
| Tipperary | 2,523,579.59 | 288,611.56 | 145,781.91 | 227,459.99 | 179,414.30 | 14,658.50 | 3305.51 | 11.04 | 468,289.59 |
| Waterford | 970,836.47 | 5298.31 | 137,683.13 | 119,081.50 | 73,033.89 | 8158.08 | 788.71 | 1154.29 | 193,043.30 |
| Westmeath | 1,001,974.25 | 4664.55 | 23,848.08 | 48,263.15 | 43,640.82 | 2786.95 | 2155.51 | - | 130,511.17 |
| Wexford | 1,078,971.59 | 5426.61 | 139,570.19 | 78,859.15 | 375,230.27 | 33,556.91 | 14,740.47 | 1202.42 | 369,225.08 |
| Wicklow | 449,537.55 | 2661.77 | 150,635.09 | 220,341.20 | 103,942.46 | 6987.41 | 2204.82 | 33.52 | 238,409.93 |
| County | PFm3_Drink Industry | PFm3_Dairy | SFm3_ Drink Industry | SFm3_Dairy | Totals |
|---|---|---|---|---|---|
| Carlow | 952,256.28 | 101,646,000.00 | 7,553,000.00 | - | 110,151,256.280 |
| Cavan | - | 2,221,927,100.00 | - | 8,623,421,815.17 | 10,845,348,915.170 |
| Clare | 1,304,512.56 | 197,080,300.00 | 8,134,000.00 | - | 206,518,812.560 |
| Cork | 308,148,569.60 | 3,697,843,700.00 | 1,344,000,069.35 | 6,470,136,141.08 | 11,820,128,480.030 |
| Donegal | 1,963,537.68 | 125,363,400.00 | 1,743,000.00 | - | 129,069,937.680 |
| Dublin | 226,992,005.11 | 16,941,000.00 | 23,240,000.00 | - | 267,173,005.110 |
| Galway | 1,611,281.40 | 222,491,800.00 | 1,162,000.00 | - | 225,265,081.400 |
| Kerry | 18,583,120.48 | 1,578,252,800.00 | 8,715,000.00 | 4,311,710,907.59 | 5,917,261,828.070 |
| Kildare | 1,209,025.12 | 115,763,500.00 | - | - | 116,972,525.120 |
| Kilkenny | 1,065,589.61 | 3,570,347,000.00 | 7,553,000.00 | 12,935,132,722.76 | 16,514,098,312.370 |
| Laois | 604,512.56 | 284,044,100.00 | - | - | 284,648,612.560 |
| Leitrim | 650,000.00 | 10,164,600.00 | 7,553,000.00 | - | 18,367,600.000 |
| Limerick | 1,020,102.17 | 1,208,133,800.00 | - | 2,155,855,453.79 | 3,365,009,355.960 |
| Longford | 50,000.00 | 66,634,600.00 | 581,000.00 | - | 67,265,600.000 |
| Louth | 13,972,358.45 | 107,293,000.00 | 234,068,611.89 | - | 355,333,970.340 |
| Mayo | 1,354,512.56 | 107,293,000.00 | 8,715,000.00 | - | 117,362,512.560 |
| Meath | 1,828,922.95 | 379,478,400.00 | 15,106,000.00 | - | 396,413,322.950 |
| Monaghan | 302,256.28 | 216,280,100.00 | - | - | 216,582,356.280 |
| Offaly | 1,302,256.28 | 201,597,900.00 | 18,876,300.99 | - | 221,776,457.270 |
| Roscommon | 302,256.28 | 50,258,300.00 | - | - | 50,560,556.280 |
| Sligo | 654,512.56 | 446,870,100.00 | 581,000.00 | 1,724,684,363.03 | 2,172,789,975.590 |
| Tipperary | 251,339,340.14 | 1,418,718,800.00 | 581,000.00 | 1,724,684,363.03 | 3,395,323,503.170 |
| Waterford | 2,206,768.84 | 507,665,300.00 | 15,106,000.00 | - | 524,978,068.840 |
| Westmeath | 952,256.28 | 177,880,500.00 | 7,553,000.00 | - | 186,385,756.280 |
| Wexford | 8,463,175.82 | 472,653,900.00 | - | - | 481,117,075.820 |
| Wicklow | 3,226,871.01 | 150,210,200.00 | 15,106,000.00 | - | 168,543,071.010 |
References
- Patermann, C.; Aguilar, A. The origins of the bioeconomy in the European Union. New Biotechnol. 2018, 40, 20–24. [Google Scholar] [CrossRef] [PubMed]
- Aguilar, A.; Magnien, E.; Thomas, D. Thirty years of European biotechnology programmes: From biomolecular engineering to the bioeconomy. New Biotechnol. 2013, 30, 410–425. [Google Scholar] [CrossRef] [PubMed]
- European Commission. Life Sciences and Biotechnology—A Strategy for Europe: Communication from the Commission to the European Parliament, the Council, the Economic and Social Committee and the Committee of the Regions; Office for Official Publications of the European Communities: Luxembourg, 2002. [Google Scholar]
- Communication from the Commission to the European Parliament, the Council, the European Economic and Social Committee and the Committee of the Regions. Innovating for Sustainable Growth—A Bioeconomy for Europe; Publications Office of the European Union: Luxembourg, 2012. [Google Scholar]
- European Commission; Directorate-General for Research Innovation. A Sustainable Bioeconomy for Europe—Strengthening the Connection Between Economy, Society and the Environment—Updated Bioeconomy Strategy; Publications Office: Luxembourg, 2018. [Google Scholar]
- Steffen, W.; Richardson, K.; Rockström, J.; Cornell, S.E.; Fetzer, I.; Bennett, E.M.; Biggs, R.; Carpenter, S.R.; de Vries, W.; de Wit, C.A.; et al. Planetary boundaries: Guiding human development on a changing planet. Science 2015, 347, 1259855. [Google Scholar] [CrossRef]
- Rockström, J.; Steffen, W.; Noone, K.; Persson, Å.; Chapin, F.S.; Lambin, E.F.; Lenton, T.M.; Scheffer, M.; Folke, C.; Schellnhuber, H.J.; et al. A safe operating space for humanity. Nature 2009, 461, 472–475. [Google Scholar] [CrossRef]
- Lühmann, M. Whose European bioeconomy? Relations of forces in the shaping of an updated EU bioeconomy strategy. Environ. Dev. 2020, 35, 100547. [Google Scholar] [CrossRef]
- Meyer, R. Bioeconomy Strategies: Contexts, Visions, Guiding Implementation Principles and Resulting Debates. Sustainability 2017, 9, 1031. [Google Scholar] [CrossRef]
- European Commission. A strategic framework for a competitive and sustainable EU bioeconomy. In (COM(2025) 960 Final); European Commission: Brussels, Belgium, 2025. [Google Scholar]
- European Commission. The Bioeconomy—Innovative Solutions for a Sustainable Future; Publications Office of the European Union: Luxembourg, 2025. [Google Scholar]
- Virgolino, J.L.F.; Holden, N.M. Does the bioeconomy literature provide a balanced view of sustainability? Sustain. Sci. 2025, 20, 1075–1092. [Google Scholar] [CrossRef]
- Sameti, M.; Dominguez, C.G.; Gaffey, J. A data-driven methodology for biomass quantification and bioenergy potential estimation: Bioenergy in Ireland. Biomass Futures 2025, 1, 100010. [Google Scholar] [CrossRef]
- Mubareka, S.B.; Renner, A.; Acosta Naranjo, R.; Armada Bras, T.; Barredo Cano, J.I.; Blujdea, V.; Borriello, A.; Borzacchiello, M.T.; Briem, K.; Camia, A.; et al. EU Biomass Supply, Uses, Governance and Regenerative Actions; Publications Office of the European Union: Luxembourg, 2025. [Google Scholar]
- Simon, F. EU official: Further efforts needed to address ‘ecological limits’ of biomass. EURACTIVE, 12 October 2022. [Google Scholar]
- European Union. Circular economy. Available online: https://eur-lex.europa.eu/EN/legal-content/glossary/circular-economy.html (accessed on 19 December 2025).
- O’Riordan, J.; Boyle, R.; Keating, S.; O’Leary, F. Research 479: A Review of Circular Economy and Bioeconomy Governance in Ireland; EPA: Bathurst, Australia, 2025. [Google Scholar]
- Irish Bioeconomy Forum. 1st Report to the Bioeconomy Implementation Group. Available online: https://www.gov.ie/pdf/?file=https://assets.gov.ie/253615/d21099d2-5b7e-40f9-b24c-d38024ffc90f.pdf#page=null (accessed on 25 November 2024).
- DAFM. Bioeconomy Action Plan 2023–2025; DAFM: Dublin, Ireland, 2023.
- DBEI. Realising the Opportunities for Enterprise in the Bioeconomy and Circular Economy in Ireland—Background Paper; Department of Business, Enterprise and Innovation: Dublin, Ireland, 2019.
- Flynn, N.; Frost, D.; O’Leary, J.; Hynes, S. Ireland’s Ocean Economy, 2024; SEMRU, University of Galway and Marine Institute: Galway, Ireland, 2024. [Google Scholar]
- Pashakolaie, V.G.; Gonella, S.; Muhit, I.B. Integrating modern bioeconomy into macroeconomics: A comprehensive review of impacts and interactions. Bioresour. Technol. Rep. 2025, 30, 102125. [Google Scholar] [CrossRef]
- Bishop, G.; Girón-Domínguez, C.; Gaffey, J.; Henchion, M.; Fealy, R.; Zimmermann, J.; Kargupta, W.; Styles, D. A life cycle thinking-based environmental risk framework for screening sustainable feedstocks in early-stage bioeconomy projects. Resour. Environ. Sustain. 2025, 20, 100201. [Google Scholar] [CrossRef]
- Günther, S.; Karras, T.; Naegeli de Torres, F.; Semella, S.; Thrän, D. Temporal and spatial mapping of theoretical biomass potential across the European Union. Earth Syst. Sci. Data 2024, 16, 59–74. [Google Scholar] [CrossRef]
- Panoutsou, C.; Langelveld, H.; Vis, M.; Lammens, T.; Askew, M.; Carrez, D.; Elbersen, B.; Annevelink, B.; Staritsky, I.; van Stralen, J.; et al. Vision for 1 Billion Dry Tonnes Lignocellulosic Biomass as a Contribution to Biobased Economy by 2030 in Europe (S2Biom D8.2); S2Biom Project; Imperial College London: London, UK, 2016. [Google Scholar]
- Attard, J.; McMahon, H.; Doody, P.; Belfrage, J.; Clark, C.; Anda Ugarte, J.; Pérez-Camacho, M.N.; Cuenca Martín, M.d.S.; Giráldez Morales, A.J.; Gaffey, J. Mapping and Analysis of Biomass Supply Chains in Andalusia and the Republic of Ireland. Sustainability 2020, 12, 4595. [Google Scholar] [CrossRef]
- Zero Waste Scotland. A Report on the Biorefining Potential for Scotland. Available online: https://www.zerowastescotland.org.uk/resources/report-biorefining-potential-scotland (accessed on 7 November 2025).
- Irish Bioeconomy Foundation. BioMap. Available online: https://bioeconomyfoundation.com/biomap/ (accessed on 21 January 2026).
- Central Statistics Office (CSO). Database. Available online: https://data.cso.ie/ (accessed on 23 January 2026).
- Giron Dominguez, C.; Gaffey, J. D2.2 Quantification of Biological Raw Materials for Ireland’s Bioeconomy. Available online: https://informbioproject.ie/informbio-tools/bioresource-mapping-tool/ (accessed on 4 October 2024).
- The InformBio Project. Available online: https://informbioproject.ie/ (accessed on 7 November 2025).
- ICT-BIOCHAIN Project. Available online: https://www.cbe.europa.eu/projects/ict-biochain (accessed on 7 November 2025).
- Smith, J.S.; Safferman, S.I.; Saffron, C.M. Development and application of a decision support tool for biomass co-firing in existing coal-fired power plants. J. Clean. Prod. 2019, 236, 117375. [Google Scholar] [CrossRef]
- CSO. CSO Local Authority and NUTS Regions Classification. Available online: https://www.cso.ie/en/methods/classifications/csodatastandardsandclassifications/csostatisticalclassifications/csolocalauthorityandnutsregionsclassification/ (accessed on 7 November 2025).
- European Commission. Consolidated Text: Directive 2008/98/EC of the European Parliament and of the Council of 19 November 2008 on Waste and Repealing Certain Directives (Text with EEA Relevance). Directive 2008/98/EC. 2025. Available online: http://data.europa.eu/eli/dir/2008/98/2025-10-16 (accessed on 7 December 2025).
- Digital Europa Thesaurus. Feedstock. Available online: https://knowledge4policy.ec.europa.eu/glossary-item/feedstock_en (accessed on 19 December 2024).
- XD Consulting. Feasibility Study on Anaerobic Digestion in South Kerry—Final Report; South Kerry Development Partnership: Cahersiveen, Ireland, 2022. [Google Scholar]
- McEniry, J.; Crosson, P.; Finneran, E.; McGee, M.; Keady, T.W.J.; O’Kiely, P. How much grassland biomass is available in Ireland in excess of livestock requirements? Ir. J. Agric. Food Res. 2013, 52, 67–80. [Google Scholar]
- CSO. Census of Agriculture 2020—Preliminary Results—Introduction and Overview of Results. Available online: https://www.cso.ie/en/releasesandpublications/ep/p-coa/censusofagriculture2020-preliminaryresults/kf/ (accessed on 21 November 2024).
- O’Leary, M.; O’Donovan, M. PastureBase Ireland—Getting Ireland Utilizing More Grass; IRISH DAIRYING, GROWING SUSTAINABLY: Sunshine Coast, Australia, 2019. [Google Scholar]
- DHLGL; DAFM. Fifth Nitrates Action Programme 2022–2025. Available online: https://www.gov.ie/en/publication/f1d01-fifth-nitrates-action-programme-2022-2025/#:~:text=Ireland’s%20Nitrates%20Action%20Programme%20is,pollution%20arising%20from%20agricultural%20sources. (accessed on 14 August 2024).
- Teagasc. Alternative Forage Crops for Winter 2022. Available online: https://www.teagasc.ie/publications/2022/alternative-forage-crops-for-winter-2022.php (accessed on 14 August 2024).
- DAFM. Basic Payment Scheme (BPS) Crop Areas. Available online: https://www.gov.ie/en/publication/cfa39-basic-payment-scheme-crop-areas/ (accessed on 23 October 2024).
- EUROSTAT. Crop Production in EU Standard Humidity [APRO_CPSH1__custom_2870890]; EUROSTAT: Luxembourg, 2020. [Google Scholar]
- EUROSTAT. Crop Production in EU Standard Humidity [APRO_CPSH1__custom_3165091]; EUROSTAT: Luxembourg, 2020. [Google Scholar]
- CSO. Crop Yield and Production; CSO: New Delhi, India, 2022. [Google Scholar]
- FAO. Crops and Livestock Products; FAO: Rome, Italy, 2022; Available online: https://www.fao.org/faostat/en/#data/QCL (accessed on 17 December 2025).
- Clark, C.; Belfrage, J.; Martinelli, F.G.; Cuenca, S.; Pérez, N.; Giráldez, A.; Erler, T.; Flak, J.; Attard, J.; Gaffey, J.; et al. Deliverable 1.2. Report on Region Specific Data Models. ICT-BIOCHAIN—ICT Tools in Efficient Biomass Supply Chains for Sustainable Chemical Production. 2019. Available online: https://ec.europa.eu/research/participants/documents/downloadPublic?documentIds=080166e5c9cc99fe&appId=PPGMS (accessed on 14 August 2024).
- Doyle, P.; Tubritt, T.; O’Donovan, M.; Crosson, P. Economic Value of Grass and Grass-White Clover. Available online: https://teagasc.ie/wp-content/uploads/media/website/publications/2022/Swards-for-the-Future.pdf (accessed on 14 August 2024).
- Teagasc. Harvest Report 2020—Teagasc Crop Reports; Teagasc: Carlow, Ireland, 2020. [Google Scholar]
- Caslin, B. Industrial Hemp Production. 2020. Available online: https://www.teagasc.ie/media/website/rural-economy/rural-development/diversification/9-Diversification-Industrial-Hemp.pdf (accessed on 28 January 2026).
- DAFM; Bord Bia. National Field Vegetable Census 2015. Available online: https://www.bordbia.ie/globalassets/bordbia.ie/industry/irish-sector-profiles/horticulture-censuses/national-field-vegetable-census-2015.pdf (accessed on 5 November 2024).
- Zahoor, F.; Forristal, D. Oil Seed Rape: Crop Report. Available online: http://hdl.handle.net/11019/2051 (accessed on 19 December 2025).
- Caslin, B.; Finnan, J.; Johnston, C.; McCracken, A.; Walsh, L. Short Rotation Coppice Willow—Best Practice Guidelines; Teagasc and Agri-Food and Bioscience Institute: Carlow, Ireland, 2015. [Google Scholar]
- Collins, C.; Phelan, S. CROPS COSTS AND RETURNS 2018. Available online: https://teagasc.ie/wp-content/uploads/media/website/crops/crops/Costs-and-Returns-2018.pdf (accessed on 29 January 2026).
- Halleron, R. Tillage: Fodder Beet to Remain Steady as Silage Stocks Wane; Agriland Media Ltd.: Dublin, Ireland, 2023. [Google Scholar]
- Caslin, B.; Finnan, J.; Johnson, C. Miscanthus Best Practice Guidelines; Teagasc and Agri-Food and Bioscience Institute: Carlow, Ireland, 2015. [Google Scholar]
- Attard, J.; Connor, T.O. Food Loss and Waste from Farming, Fishing and Aquaculture in Ireland; EPA: Bathurst, Australia, 2022.
- Awogbemi, O.; Kallon, D.V.V.; Owoputi, A.O. Biofuel Generation from Potato Peel Waste: Current State and Prospects. Recycling 2022, 7, 23. [Google Scholar] [CrossRef]
- Bledzki, A.K.; Mamun, A.A.; Volk, J. Physical, chemical and surface properties of wheat husk, rye husk and soft wood and their polypropylene composites. Compos. Part A Appl. Sci. Manuf. 2010, 41, 480–488. [Google Scholar] [CrossRef]
- Caslin, B. Straw for Energy Purpose. Fact Sheet Energy 13. 2020. Available online: https://teagasc.ie/wp-content/uploads/media/website/rural-economy/rural-development/diversification/Energy-13-Straw-for-Energy.pdf (accessed on 14 August 2024).
- Ćosić, B.; Pukšec, T.; Krajačić, G.; Duić, N.; Markovska, N.; Mikulčić, H.; Vujanović, M.; Bedoić, R. Database/Inventory of the Current Agricultural Value Chains—Vegetable AWCB Value Chain. AGROCYCLE Project. 2016. Available online: https://agrocycle.eu/general-documents/#1543502132583-43295a1f-45d8 (accessed on 14 August 2024).
- Dominguez-Perles, R.; Martinez-Ballesta, M.C.; Carvajal, M.; Garcia-Viguera, C.; Moreno, D.A. Broccoli-derived by-products--a promising source of bioactive ingredients. J. Food Sci. 2010, 75, C383–C392. [Google Scholar] [CrossRef] [PubMed]
- INAGRO; ILVO. Valorisation of By-Products A Case Study: Brussels Sprouts. Available online: https://www.bioboost-platform.com/media/n4mhsjul/case-study-brussels-sprouts_bioboost.pdf (accessed on 14 August 2024).
- Kowalski, A.; Agati, G.; Grzegorzewska, M.; Kosson, R.; Kusznierewicz, B.; Chmiel, T.; Bartoszek, A.; Tuccio, L.; Grifoni, D.; Vagen, I.M.; et al. Valorization of waste cabbage leaves by postharvest photochemical treatments monitored with a non-destructive fluorescence-based sensor. J. Photochem. Photobiol. B 2021, 222, 112263. [Google Scholar] [CrossRef]
- Krenz, L.M.M.; Grebenteuch, S.; Zocher, K.; Rohn, S.; Pleissner, D. Valorization of faba bean (Vicia faba) by-products. Biomass Convers. Biorefinery 2023, 14, 26663–26680. [Google Scholar] [CrossRef]
- Tamayo Tenorio, A. Sugar Beet Leaves for Functional Ingredients. Internal Ph.D. Thesis, WU, Wageningen University, Wageningen, The Netherlands, 2017. [Google Scholar]
- Tofanica, B.M.; Cappelletto, E.; Gavrilescu, D.; Mueller, K. Properties of Rapeseed (Brassica napus) Stalks Fibers. J. Nat. Fibers 2011, 8, 241–262. [Google Scholar] [CrossRef]
- Ueda, J.M.; Pedrosa, M.C.; Heleno, S.A.; Carocho, M.; Ferreira, I.C.F.R.; Barros, L. Food Additives from Fruit and Vegetable By-Products and Bio-Residues: A Comprehensive Review Focused on Sustainability. Sustainability 2022, 14, 5212. [Google Scholar] [CrossRef]
- Wewtwood, C.T.; Mulcock, H. Nutritional evaluation of five species of forage brassica. Proc. N. Z. Grassl. Assoc. 2012, 74, 31–38. [Google Scholar]
- Carey, B. Biomass to Biochar for Farm Bioeconomy. Available online: https://www.biomasstobiochar.ie/information.html (accessed on 14 August 2024).
- EPA. EPA GeoPortal Website. Available online: https://gis.epa.ie/GetData/Download (accessed on 23 October 2024).
- Lydon, K.; Smith, G. National Land Cover Map of Ireland 2018; EPA: Bathurst, Australia, 2018.
- EUROSTAT. Glossary:Livestock Unit (LSU). Available online: https://ec.europa.eu/eurostat/statistics-explained/index.php?title=Glossary:Livestock_unit_(LSU) (accessed on 14 August 2024).
- O’Donovan, M.; Hennessy, D.; Creighton, P. Ruminant grassland production systems in Ireland. Ir. J. Agric. Food Res. 2021, 59, 225–232. [Google Scholar] [CrossRef]
- Patton, J. Grass silage for beef production. In Proceedings of the Beef 2016 ‘Profitable Technologies, Teagasc, Grange; Animal & Grassland Research and Innovation Centre, Dunsany, Co.: Meath, Ireland, 2016. [Google Scholar]
- Hennessy, D. Grassland Management for Milk Production. Available online: https://teagasc.ie/wp-content/uploads/media/website/publications/2013/TResearch_Autumn2013.pdf (accessed on 29 January 2026).
- Teagasc. Growing Your Potential; Grass-to-Beef. Available online: https://www.teagasc.ie/publications/2020/growing-your-potential-grass-to-beef.php (accessed on 14 August 2024).
- CSO. Number of Cattle in June. Available online: https://ws.cso.ie/public/api.restful/PxStat.Data.Cube_API.ReadDataset/AAA11/XLSX/2007/en (accessed on 14 August 2024).
- Ireland. Statutory Instruments. Available online: https://www.irishstatutebook.ie/eli/2022/si/113/made/en/pdf (accessed on 17 December 2025).
- Hennessy, T. The Economic Importance of the Poultry (Meat and Egg) Sector in Ireland. Available online: https://www.documentcloud.org/documents/22064077-002-the-economic-importance-of-the-poultry-sector-in-ireland-ucc/ (accessed on 14 August 2024).
- AgriAware. Pigs. Available online: https://www.agriaware.ie/interactive-farm/pig/ (accessed on 14 August 2024).
- Buckley, C.; Moran, B.; Donnellan, T. A Report on Bovine Manure Management, Application and Storage Practices in Ireland. Available online: https://teagasc.ie/wp-content/uploads/media/website/publications/2023/Manure-Management-Practices-Report-2022-Final-280223.pdf (accessed on 29 January 2026).
- CSO. Livestock Slaughterings. Available online: https://ws.cso.ie/public/api.restful/PxStat.Data.Cube_API.ReadDataset/ADM01/XLSX/2007/en (accessed on 14 August 2024).
- DAFM. National Pig Census 2020. Available online: https://assets.gov.ie/72576/15c18bbd1d7945008e93b894f5254e40.pdf (accessed on 14 August 2024).
- DAFM. National Sheep and Goat Census—December 2020. Available online: https://assets.gov.ie/134778/cd63515d-0024-4217-99e5-e1f6027fce3f.pdf (accessed on 14 August 2024).
- Eurostat Statistics Explained. Glossary:Manure. Available online: https://ec.europa.eu/eurostat/statistics-explained/index.php?title=Glossary:Manure&oldid=612481#:~:text=In%20the%20Nitrates%20Directive%20(Council,and%20poultry%20manures%20are%20solid (accessed on 24 October 2024).
- McCutcheon, G.; Quinn, A. Pig Manure: A Valuable Fertiliser. Available online: https://teagasc.ie/wp-content/uploads/media/website/publications/2014/Pig_Manure-A_valuable_fertiliser.pdf (accessed on 14 August 2024).
- Schoenian, S. Nutrient Management on Sheep Farms. Available online: https://www.sheep101.info/201/nutrientmgt.html (accessed on 29 January 2026).
- Farm Advisory Service. Winter Slurry Storage & Contingency Planning. Information Note. Available online: https://www.fas.scot/publication/winter-slurry-storage-contingency-planning-information-note/ (accessed on 19 December 2025).
- Teagasc. Reducing Ewe Wintering Costs. Available online: https://teagasc.ie/news--events/daily-archive/reducing-ewe-wintering-costs/ (accessed on 14 August 2024).
- EPA. Circular Economy and Waste Statistics. Available online: https://www.epa.ie/our-services/monitoring--assessment/waste/national-waste-statistics/ (accessed on 19 December 2025).
- DAFM. Chapter 7—Growing Stock Volume NFI 2022 Results Data. Available online: https://www.gov.ie/en/publication/53ac8-national-forest-inventory-results-data-2022/ (accessed on 19 December 2025).
- DAFM. Ireland’s National Forest Inventory 2022—Results. Available online: https://www.gov.ie/en/department-of-agriculture-food-and-the-marine/publications/irelands-national-forest-inventory-nfi/ (accessed on 19 December 2025).
- DAFM. Chapter 8—Felling NFI 2022 Results Data. Available online: https://www.gov.ie/en/publication/53ac8-national-forest-inventory-results-data-2022/ (accessed on 19 December 2025).
- DAFM. Ireland’s National Forest Inventory 2022—Field Procedures and Methodology. Available online: https://www.gov.ie/en/department-of-agriculture-food-and-the-marine/publications/irelands-national-forest-inventory-nfi/ (accessed on 19 December 2025).
- Backlund, I.; Arshadi, M.; Hunt, A.J.; McElroy, C.R.; Attard, T.M.; Bergsten, U. Extractive profiles of different lodgepole pine (Pinus contorta) fractions grown under a direct seeding-based silvicultural regime. Ind. Crops Prod. 2014, 58, 220–229. [Google Scholar] [CrossRef]
- DAFM. Chapter 5—Age NFI 2022 Results Data. Available online: https://www.gov.ie/en/publication/53ac8-national-forest-inventory-results-data-2022/ (accessed on 19 December 2025).
- Green, C.; Tobin, B.; O’Shea, M.; Farrell, E.P.; Byrne, K.A. Above- and belowground biomass measurements in an unthinned stand of Sitka spruce (Picea sitchensis (Bong) Carr.). Eur. J. For. Res. 2007, 126, 179–188. [Google Scholar] [CrossRef]
- Konôpka, B.; Murgaš, V.; Pajtík, J.; Šebeň, V.; Barka, I. Tree Biomass and Leaf Area Allometric Relations for Betula pendula Roth Based on Samplings in the Western Carpathians. Plants 2023, 12, 1607. [Google Scholar] [CrossRef] [PubMed]
- Little, S.N.; Shainsky, L.J. Distribution of Biomass and Nutrients in Lodgepole Pine/Bitterbrush Ecosystems in Central Oregon; Pacific Northwest Research Station: Corvallis, OR, USA, 1992; p. 22. Available online: https://research.fs.usda.gov/treesearch/20569 (accessed on 19 December 2025).
- Nay, S.M.; Bormann, B.T. Site-Specific Douglas-fir Biomass Equations from the Siskiyou Mountains, Oregon, Compared with others from the Pacific Northwest. For. Sci. 2014, 60, 1140–1147. [Google Scholar] [CrossRef]
- Thies, W.G.; Cunningham, P.G. Estimating large-root biomass from stump and breast-height diameters for Douglas-fir in western Oregon. Can. J. For. Res. 1996, 26, 237–243. [Google Scholar] [CrossRef]
- Knaggs, G.; O’Driscoll, E. Woodflow and Forest-Based Biomass Energy Use on the Island of Ireland (2018); COFORD: Dublin, Ireland, 2019; pp. 1–9. [Google Scholar]
- CSO. Forest Wood Removals. Available online: https://www.cso.ie/en/releasesandpublications/ep/p-fwr/forestwoodremovals2021/ (accessed on 14 August 2024).
- Bord Bia. Meeting Sheep Market Specifications. Available online: https://www.bordbia.ie/farmers-growers/prices-markets/agri-market-insights/meeting-sheep-market-specifications/#:~:text=Meeting%20market%20specifications%20at%20point,weight%20of%20up%20to%2021kg (accessed on 29 January 2025).
- Conroy, S.B.; Drennan, M.J.; McGee, M.; Keane, M.G.; Kenny, D.A.; Berry, D.P. Predicting beef carcass meat, fat and bone proportions from carcass conformation and fat scores or hindquarter dissection. Animal 2010, 4, 234–241. [Google Scholar] [CrossRef]
- DAFM. Code of Practice for the Welfare of Broiler Chickens. Available online: http://www.fawac.ie/media/fawac/content/publications/animalwelfare/BroilerChickens.pdf (accessed on 14 August 2024).
- DAFM. DAFM National Sheep Census 2020. Available online: https://data.gov.ie/dataset/dafm-national-sheep-census-2020 (accessed on 29 January 2026).
- DAFM. Farm to Factory/Abattoir Quarterly. Available online: https://www.gov.ie/en/publication/467e3-cattle-aim/ (accessed on 14 August 2024).
- EUROSTAT. Slaughtering in Slaughterhouses—Monthly Data. Available online: https://ec.europa.eu/eurostat/databrowser/view/APRO_MT_PWGTM__custom_7450462/default/table?lang=en (accessed on 14 August 2024).
- Hayse, P.L.; Marion, W.W. Eviscerated Yield, Component Parts, and Meat, Skin and Bone Ratios in the Chicken Broiler. Poult. Sci. 1973, 52, 718–722. [Google Scholar] [CrossRef]
- O’Ferrall, G.J.M.; Timon, V.M. A Comparison of Eight Sire Breeds for Lamb Production: 2. Lamb Carcass Composition. Ir. J. Agric. Res. 1977, 16, 277–284. [Google Scholar]
- Teagasc. National Pig Herd Performance Report 2019. Available online: https://teagasc.ie/publications/national-pig-herd-performance-report-2019-php/ (accessed on 30 January 2026).
- Vernooij, A. Is the Carcass Valuation in the Meat Industry Reversing. Available online: https://www.ausrenderers.com.au/wp-content/uploads/2023/09/The-Return-of-Animal-By-Products.pdf (accessed on 29 January 2026).
- AHDB. Beef Yield Guide—Animal to Carcase, to Primals, to Muscles. Available online: https://projectblue.blob.core.windows.net/media/Default/QSM/Tools/BeefYieldGuideBrochure_200228_WEB.pdf (accessed on 14 August 2024).
- European Commission. Consolidated text: Regulation (EC) No 1069/2009 of the European Parliament and of the Council of 21 October 2009 Laying Down Health Rules as Regards Animal By-Products and Derived Products Not Intended for Human Consumption and Repealing Regulation (EC) No 1774/2002 (Animal By-Products Regulation). Available online: https://eur-lex.europa.eu/legal-content/EN/TXT/?uri=CELEX%3A02009R1069-20191214 (accessed on 17 December 2025).
- Food Safety Authority of Ireland. Animal By-Products. Available online: https://www.fsai.ie/business-advice/running-a-food-business/butchers/legislation (accessed on 14 January 2023).
- Chernobai, E.N.; Onischenko, O.N.; Konoplev, V.I.; Semkiv, L.P. Meat Productivity and Exterior Features of Russian Meat Merino Sheep of Linear Origin. IOP Conf. Ser. Earth Environ. Sci. 2021, 852, 012014. [Google Scholar] [CrossRef]
- Ćosić, B.; Pukšec, T.; Krajačić, G.; Duić, N.; Markovska, N.; Mikulčić, H.; Vujanović, M.; Bedoić, R. D1.1. Database/Inventory of the ANIMALS AWCB Value Chain. AGROCYCLE Project. 2016. Available online: https://agrocycle.eu/general-documents/#1543502132583-43295a1f-45d8 (accessed on 14 January 2026).
- DAFM. Review of Market Opportunities for Irish-Grown Wool-Based Products. Available online: https://www.gov.ie/en/department-of-agriculture-food-and-the-marine/press-releases/wool-feasibility-study-published/ (accessed on 14 August 2024).
- Food Standards Agency—UK Government. Chapter 2.8 Animal By-Products. Available online: https://www.daera-ni.gov.uk/publications/manual-official-controls-vphp (accessed on 29 January 2026).
- Henchion, M.; McCarthy, M. Facilitators and Barriers for Foods Containing Meat Coproducts. In Sustainable Meat Production and Processing; Academic Press: Cambridge, MA, USA, 2019; pp. 237–250. [Google Scholar]
- Jayathilakan, K.; Sultana, K.; Radhakrishna, K.; Bawa, A.S. Utilization of byproducts and waste materials from meat, poultry and fish processing industries: A review. J. Food Sci. Technol. 2012, 49, 278–293. [Google Scholar] [CrossRef]
- Laca, A.; Laca, A.; Díaz, M. Eggshell waste as catalyst: A review. J. Environ. Manag. 2017, 197, 351–359. [Google Scholar] [CrossRef] [PubMed]
- Mullen, A.M.; Álvarez, C. Offal: Types and Composition. In Encyclopedia of Food and Health; Elsevier: Amsterdam, The Netherlands, 2016. [Google Scholar]
- CSO. Intake of Cows Milk by Creameries and Pasteurisers. Available online: https://ws.cso.ie/public/api.restful/PxStat.Data.Cube_API.ReadDataset/AKM01/XLSX/2007/en (accessed on 14 August 2024).
- EUROSTAT. Milk Collection (All Milks) and Dairy Products Obtained—Annual Data. Available online: https://ec.europa.eu/eurostat/databrowser/view/APRO_MK_POBTA__custom_2881655/default/table?lang=en (accessed on 28 January 2026).
- CSO. Production of Dairy Products. Available online: https://ws.cso.ie/public/api.restful/PxStat.Data.Cube_API.ReadDataset/AKM03/XLSX/2007/en (accessed on 14 August 2024).
- Bord Bia. Dairy from Ireland—Where We Work in Harmony with Nature. Available online: https://www.bordbia.ie/globalassets/bordbia2020/industry/sector-profile-blocks--images/dairy-brochures/bord-bia-dairy-brochure-2024.pdf (accessed on 19 December 2025).
- Teagasc. Teagasc National Farm Survey 2020 Dairy Enterprise Factsheet. Available online: https://teagasc.ie/wp-content/uploads/media/website/publications/2021/NFS_Dairy_Factsheet2020.pdf (accessed on 28 January 2026).
- Ryan, M.P.; Walsh, G. The Characterisation of Dairy Waste and the Potential of Whey for Industrial Fermentation. Available online: https://www.epa.ie/publications/research/waste/EPA-RR-173-final-Prepress-web-2.pdf (accessed on 14 August 2024).
- CSO. Farms with Livestock; CSO: New Delhi, India, 2020. [Google Scholar]
- CSO. Quantity of Agricultural Output. Available online: https://ws.cso.ie/public/api.restful/PxStat.Data.Cube_API.ReadDataset/AEA02/XLSX/2007/en (accessed on 14 March 2024).
- Egg info. Egg Weight, Egg Sizes. Available online: https://www.egginfo.co.uk/egg-facts-and-figures/industry-information/egg-sizes (accessed on 19 December 2025).
- Gillespie, G.D.; Dada, O.; McDonnell, K.P. The Potential for Hydrolysed Sheep Wool as a Sustainable Source of Fertiliser for Irish Agriculture. Sustainability 2022, 14, 365. [Google Scholar] [CrossRef]
- Feeney, B. Craft Beer and Independent Microbreweries in Ireland; Bord Bia: Dublin, Ireland, 2018. [Google Scholar]
- Umego, E.C.; Barry-Ryan, C. Overview of the Irish brewing and distilling sector: Processing inputs supply and quality requirements. BrewingScience 2022, 75, 9–16. [Google Scholar] [CrossRef]
- Independent Craft Brewers of Ireland. Available online: http://icbi.ie/ (accessed on 17 December 2023).
- Irish Beer—Craft Community—Irish Beer Map. Available online: https://beerrepublic.ie/putting-irish-beer-on-the-map/ (accessed on 17 December 2023).
- Breweries in Ireland—Beoir—Open Brewery Data Base. Available online: https://www.openbrewerydb.org/breweries/Ireland (accessed on 30 January 2026).
- List of Breweries in Ireland—Wikipedia. Available online: https://en.wikipedia.org/wiki/List_of_breweries_in_Ireland#References (accessed on 29 January 2026).
- IBEC. Irish Beer Market Report 2020; IBEC: Dublin, Ireland, 2021. [Google Scholar]
- Mussatto, S.I.; Dragone, G.; Roberto, I.C. Brewers’ spent grain: Generation, characteristics and potential applications. J. Cereal Sci. 2006, 43, 1–14. [Google Scholar] [CrossRef]
- Irish Whiskey Association. Irish Whiskey 2010–2020; Irish Whiskey Association: Dublin, Ireland, 2020. [Google Scholar]
- Hamill, A. Final Report For Green Enterprise Programme (GEP) Phase 2: Improved Treatment of Distillery Wastes. Available online: https://www.epa.ie/our-services/research/epa-funded-research/epa-funded-projects/research-data-table-dev/improved-treatment-of-distillery-wastes.php (accessed on 28 January 2026).
- IBEC. Irish Cider Market Report 2020; IBEC: Dublin, Ireland, 2020. [Google Scholar]
- The Irish Apple Growers’ Association. Measures to Support the Development of the Irish Craft-Cider Sector; The Irish Apple Growers’ Association: Dublin, Ireland, 2015. [Google Scholar]
- Bord Bia. Craft Beer and Cider Report 2023; Bord Bia: Dublin, Ireland, 2023. [Google Scholar]
- Brady, R. Adopting a Systematic Approach to Tasting Cider Within the Irish. Master’s thesis, Technological University Dublin, Dublin, Ireland, 2021. Available online: https://arrow.tudublin.ie/cgi/viewcontent.cgi?article=1009&context=tfschcafdis (accessed on 30 January 2026).
- C&C Group PLC. Annual Report; C&C Group PLC: Dublin, Ireland, 2022; Available online: https://candcgroupplc.com/wp-content/uploads/2022/06/CC_AR_YE2022-1.pdf (accessed on 14 August 2024).
- IBEC. Irish Cider Market Report 2019; IBEC: Dublin, Ireland, 2019. [Google Scholar]
- BIM. Annual Aquaculture Report—A Snapshot of Ireland’s Aquaculture Sector; BIM: Kowloon, Hong Kong, 2022. [Google Scholar]
- The Marine Institute. Ireland’s Marine Atlas; The Marine Institute: St. John’s, NL, Canada, 2015. [Google Scholar]
- BIM. Review of the Irish Seaweed Aquaculture Sector and Strategy for Its Development to 2030; BIM: Kowloon, Hong Kong, 2021. [Google Scholar]
- BIM. Technical Report on Seaweed Hatchery and Sea Grow-Out—Site Design; BIM: Kowloon, Hong Kong, 2022. [Google Scholar]
- CSO. Contact Details. Available online: https://www.cso.ie/en/releasesandpublications/ep/p-eii/environmentalindicatorsireland2024/contactdetails/ (accessed on 19 December 2025).
- Clean Technology Centre; Circular Bioeconomy Research Group; MTU; Benton Ecological Solutions and Technology. Socioeconomic Study of Seaweed Harvesting Along the West Coast of Ireland; Marine Institute: St. John’s, NL, Canada, 2022. [Google Scholar]
- Iñarra, B.; Bald, C.; San Martín, D.; Orive, M.; Cebrián, M.; Zufía, J. Guía para la Valorización de Subproductos de la Acuicultura; AZTI: Sukarrieta, Spain, 2018. [Google Scholar]
- Fitzgerald, A. Shell Waste in Aggregates (B54). Available online: https://www.seafish.org/media/xyylqpxt/sr611_use_shell_aggregates_b54.pdf (accessed on 14 August 2024).
- Penven, A.; Pérez-Gálvez, R.; Bergé, J.-P. By-products from Fish Processing: Focus on French Industry. In Utilization of Fish Waste; CRC Press: Boca Raton, FL, USA, 2013; pp. 1–25. [Google Scholar]
- Šimat, V. Chapter 26—Valorization of seafood processing by-products. In Valorization of Agri-Food Wastes and By-Products; Bhat, R., Ed.; Academic Press: Cambridge, MA, USA, 2021; pp. 515–536. [Google Scholar]
- Soula, M.; Regueiro, L.; Mendez, D.; Ferreira, M.; Johansen, J. Innovative Processes for Valorising Shellfish By-Products. GAIN-Green Aquaculture Intensification Grant Agreement Number 773330 . 2019. Available online: https://ec.europa.eu/research/participants/documents/downloadPublic?documentIds=080166e5cb0df81a&appId=PPGMS (accessed on 14 August 2024).
- European Parliament and Council of the European Union. Regulation (EC) No 166/2006 of the European Parliament and of the Council of 18 January 2006 concerning the establishment of a European Pollutant Release and Transfer Register and amending Council Directives 91/689/EEC and 96/61/EC. In L 33; European Parliament and Council of the European Union: Luxembourg, 2006; pp. 1–17. [Google Scholar]
- EPA. LEAP Online: Licence & Enforcement Access Portal. Available online: https://leap.epa.ie/confirm?returnUrl=https%3A%2F%2Fleap.epa.ie%2F (accessed on 19 December 2025).
- EPA. Waste Classification. List of Waste & Determining If Waste Is Hazardous or Non-Hazardous; EPA: Bathurst, Australia, 2018. [Google Scholar]
- FAO. Fisheries and Aquaculture—FishStatJ—Software for Fishery and Aquaculture Statistical Time Series. Available online: https://www.fao.org/fishery/en/statistics/software/fishstatj (accessed on 19 December 2025).
- Ptukhin, Y.; Sheng, Y.; Headrick, T. Derivation of the percentile based Tukey distributions. Behaviormetrika 2022, 49, 149–163. [Google Scholar] [CrossRef]
- Tsakalova, M.; Onorato, C.; Karathanasis, A.Z.; Deligkiozi, I. A circular economy framework for the assessment of bio-based value chains. Sustain. Chem. Environ. 2024, 6, 100099. [Google Scholar] [CrossRef]
- Hand, A.; Marsh, E.; Giron Dominguez, C.; Menon, A.; Rubhara, T.; McMahon, H.; O’Dwyer, B.; Holloway, P.; Gaffey, J. Determining a Suitable Local Green Biorefinery Model for Adoption by Irish Livestock Farmers Using a Mixed-Method Co-Design Employing Economic and Geographical Information Systems Analysis. Grasses 2025, 4, 7. [Google Scholar] [CrossRef]
- Hamelin, L.; Borzęcka, M.; Kozak, M.; Pudełko, R. A spatial approach to bioeconomy: Quantifying the residual biomass potential in the EU-27. Renew. Sustain. Energy Rev. 2019, 100, 127–142. [Google Scholar] [CrossRef]
- AGRICHEMWHEY. An Integrated Biorefinery for the Conversion of Dairy Side Streams to High-Value Bio-Based Chemicals. Available online: https://www.agrichemwhey.com/news/agrichemwhey-newsletter-4/ (accessed on 26 December 2025).
- Zimmermann, J.; Li, P.; Barry, D. Bioeconomy Infrastructure. Available online: https://storymaps.arcgis.com/stories/212875a843834338bbaf2d25ae988dd3 (accessed on 26 December 2025).
- Government of Ireland. Ireland’s Territorial Just Transition Plan. Available online: https://www.gov.ie/en/department-of-climate-energy-and-the-environment/publications/eu-just-transition-fund/ (accessed on 23 December 2025).
- Sar, T.; Harirchi, S.; Ramezani, M.; Bulkan, G.; Akbas, M.Y.; Pandey, A.; Taherzadeh, M.J. Potential utilization of dairy industries by-products and wastes through microbial processes: A critical review. Sci. Total Environ. 2022, 810, 152253. [Google Scholar] [CrossRef]
- Pasquet, P.-L.; Villain-Gambier, M.; Trébouet, D. By-Product Valorization as a Means for the Brewing Industry to Move toward a Circular Bioeconomy. Sustainability 2024, 16, 3472. [Google Scholar] [CrossRef]
- Karlović, A.; Jurić, A.; Ćorić, N.; Habschied, K.; Krstanović, V.; Mastanjević, K. By-Products in the Malting and Brewing Industries—Re-Usage Possibilities. Fermentation 2020, 6, 82. [Google Scholar] [CrossRef]
- Rasmussen, P.K.; Suwal, S.; van den Berg, F.W.J.; Yazdi, S.R.; Ahrné, L. Valorization of side-streams from lactose-free milk production by electrodialysis. Innov. Food Sci. Emerg. Technol. 2020, 62, 102337. [Google Scholar] [CrossRef]
- Mutio, C.; Okello, D.; Karanja, S.; Bebe, B.; Bolwig, S. Circular business models for whey valorization in the Kenyan dairy sector through product life extension and resource recovery. Discov. Sustain. 2025, 6, 805. [Google Scholar] [CrossRef]
- Sanchez, N.; Cobo, M.; Rodríguez-Fontalvo, D.; Ruiz-Pardo, R.Y.; Roedl, A. Unlocking sustainable solutions: Harnessing residual biomass from Colombia’s non-centrifugal sugar chain for green market deployment. Bioresour. Technol. Rep. 2024, 26, 101858. [Google Scholar] [CrossRef]
- Hirata, K.; Kata, D.; Nakatani, J. How does future decarbonization in industries affect the climate benefits of plastic recycling? A market share-based model for the avoided burden approach of life cycle assessment. Resour. Conserv. Recycl. 2025, 219, 108305. [Google Scholar] [CrossRef]
- Skoutida, S.; Malamakis, A.; Geroliolios, D.; Karkanias, C.; Melas, L.; Batsioula, M.; Banias, G. The Latent Potential of Agricultural Residues in Circular Economy: Quantifying their Production Destined for Prospective Energy Generation Applications. BioEnergy Res. 2024, 18, 11. [Google Scholar] [CrossRef]
- CSO. Number of Farms by Region, County and Farm Type. Available online: https://www.cso.ie/en/releasesandpublications/ep/p-fss/farmstructuresurvey2023/farmstructure/ (accessed on 26 December 2025).
- CSO. Regional Accounts for Agriculture 2024, South-West Region. Available online: https://www.cso.ie/en/releasesandpublications/ep/p-raa/regionalaccountsforagriculture2024/south-westregion/ (accessed on 26 December 2025).
- Delbrück, A.I.; Zhang, Y.; Heydenreich, R.; Mathys, A. Bacillus spore germination at moderate high pressure: A review on underlying mechanisms, influencing factors, and its comparison with nutrient germination. Compr. Rev. Food Sci. Food Saf. 2021, 20, 4159–4181. [Google Scholar] [CrossRef] [PubMed]
- CSO. Crops and Livestock Survey Final Results June 2023. Available online: https://www.cso.ie/en/releasesandpublications/ep/p-clsjf/cropsandlivestocksurveyfinalresultsjune2023/ (accessed on 20 November 2025).
- CSO. Census of Agriculture 2020—Preliminary Results. Available online: https://www.cso.ie/en/releasesandpublications/ep/p-coa/censusofagriculture2020-preliminaryresults/landutilisation/ (accessed on 20 November 2025).
- Maher, J.; O’Donovan, M.; O’Leary, M.; Dillon, P.; Dunphy, J.; Douglas, J. Grass10 Report 2017–2020; Teagasc: Carlow, Ireland, 2021. [Google Scholar]
- Webinar, T. Biomethane—An Opportunity for Ireland; Signpost Series; Teagasc: Carlow, Ireland, 2023. [Google Scholar]
- Halmemies, E.S.; Brännström, H.E.; Nurmi, J.; Läspä, O.; Alén, R. Effect of seasonal storage on single-stem bark extractives of norway spruce (Picea abies). Forests 2021, 12, 736. [Google Scholar] [CrossRef]
- Coford. Growing the Irish Forest Bioeconomy; Coford: Dublin, Ireland, 2017; pp. 1–20. [Google Scholar]
- Bukhanko, N.; Attard, T.; Arshadi, M.; Eriksson, D.; Budarin, V.; Hunt, A.J.; Geladi, P.; Bergsten, U.; Clark, J. Extraction of cones, branches, needles and bark from Norway spruce (Picea abies) by supercritical carbon dioxide and soxhlet extractions techniques. Ind. Crops Prod. 2020, 145, 112096. [Google Scholar] [CrossRef]
- Coford. Forests and Wood Products, and Their Importance in Climate Change Mitigation: A Series of COFORD Statements; Coford: Dublin, Ireland, 2022. [Google Scholar]
- DAFM. Ireland’s Forest Strategy (2022-230) Draft for Public Consultation; DAFM: Dublin, Ireland, 2022. [Google Scholar]
- DAFM. Ireland’s National Forest Inventory 2022—Main Findings; Government of Ireland: Wexford, Ireland, 2023.
- Tisocco, S.; Beausang, C.; Zhan, X.; Crosson, P. Integration of anaerobic co-digestion of grass silage and cattle slurry within a livestock farming system in Ireland: Quantification of greenhouse gas emission reduction and nutrient flow. Resour. Conserv. Recycl. 2024, 206, 107650. [Google Scholar] [CrossRef]
- Reimer, M.; Møller, H.B.; Sørensen, P. Utilization of cattle slurry, biogas digestates and separated digestates by injection to organically managed spring barley. Eur. J. Agron. 2025, 164, 127457. [Google Scholar] [CrossRef]
- Martínez-Arce, A.; Kargupta, W.; Domínguez, C.G.; Odey, E.A.; McMahon, H.; Huerta, J.D.; Zimmermann, J.; Bishop, G.; Gaffey, J.; Styles, D. An integrated technoeconomic and environmental assessment of biomethane production via anaerobic digestion of food waste in Ireland: Updated insights under market volatility. Sustain. Energy Technol. Assess. 2025, 82, 104563. [Google Scholar] [CrossRef]
- Salvador, R.; Eriksen, M.L.; Kjaersgaard, N.C.; Hedegaard, M.; Knudby, T.; Lund, V.; Larsen, S.B. From ocean to meadow: A circular bioeconomy by transforming seaweed, seagrass, grass, and straw waste into high-value products. Waste Manag. 2025, 200, 114753. [Google Scholar] [CrossRef]
- Pessôa, L.C.; Attar, S.B.-E.; Sánchez-Zurano, A.; Ciardi, M.; Morillas-España, A.; Ruiz-Martínez, C.; Fernández, I.; Arrabal-Campos, F.M.; Pontes, L.A.M.; Betania Alves da Silva, J.; et al. Exopolysaccharides as bio-based rheology modifiers from microalgae produced on dairy industry waste: Towards a circular bioeconomy approach. Int. J. Biol. Macromol. 2024, 279, 135246. [Google Scholar] [CrossRef]
- Ghosh, P.; Rajpal, M.; Singh, A.; Dwivedi, N. Chapter 10—Emerging technologies for the sustainable wastewater treatment process for the resource’s recovery and circular bioeconomy. In Integrated Biotechnological Solutions for the Treatment of Industrial Wastewater; Dwivedi, N., Dwivedi, S., Shah, M.P., Eds.; Elsevier: Amsterdam, The Netherlands, 2025; pp. 301–337. [Google Scholar]
- López-Sánchez, A.; García-López, C.D.; Lara-Topete, G.O.; Castanier-Rivas, J.D.; Barajas-Álvarez, P.; González-López, M.E.; Silva-Gálvez, A.L.; Zhou, H.; Lan, C.Q.; Robles-Rodriguez, C.E.; et al. Consequential life cycle assessment of pretreatment strategies for a microalgae-based wastewater treatment pilot unit in a circular livestock industry bioeconomy. Algal Res. 2025, 89, 104041. [Google Scholar] [CrossRef]
- Ummalyma, S.B.; Udayan, A.; Sreekumar, N. Phycoremediation of emerging contaminants and heavy metals from industrial wastewater: A sustainable green approach for bioeconomy. Bioresour. Technol. Rep. 2024, 27, 101920. [Google Scholar] [CrossRef]
- Walsh, É.; Margassery, L.; Coughlan, N.; Broughton, R.; Kühnhold, H.; Fricke, A.; Burnell, G.; O’Mahoney, M.; Wall, D.; Bolger, P.; et al. Research 411: Innovative Valorisation of Dairy Processing Wastewater Using a Circular Economy Approach (Newtrients); EPA: Bathurst, Australia, 2022.
- Choi, H.; Grethe, H.; Entenmann, S.; Wiesmeth, M.; Blesl, M.; Wagner, M. Potential trade-offs of employing perennial biomass crops for the bioeconomy in the EU by 2050: Impacts on agricultural markets in the EU and the world. GCB Bioenergy 2019, 11, 483–504. [Google Scholar] [CrossRef]
- Alaydi, H.; Dominguez, C.G.; Barry, D.; Gaffey, J.; McMahon, H. Cascading approach for the extraction of high-value compounds from agricultural biomass integrating pyrolysis technology. Process Saf. Environ. Prot. 2024, 192, 580–587. [Google Scholar] [CrossRef]
- HPRA. Health Products Regulatory Authority (HPRA). Available online: https://www.hpra.ie/ (accessed on 23 October 2024).
- Tree Council of Ireland. Available online: https://www.treecouncil.ie/native-irish-trees (accessed on 25 October 2024).
- Flynn, E. Map of Irish Whiskey Distilleries. Available online: https://www.whiskeys.ie/map-of-irish-whiskey-distilleries.php (accessed on 14 August 2024).
- FAOSTAT. Global Capture Production Quantity (1950–2023). Available online: https://www.fao.org/fishery/statistics-query/en/capture/capture_quantity (accessed on 29 January 2026).
- Havilah, E.J. Annual Forage and Pasture Crops—Species and Varieties. Forages and Pastures; Elsevier: Amsterdam, The Netherlands, 2011. [Google Scholar]
- Nawaz, A.; Li, E.; Irshad, S.; Xiong, Z.; Xiong, H.; Shahbaz, H.M.; Siddique, F. Valorization of fisheries by-products: Challenges and technical concerns to food industry. Trends Food Sci. Technol. 2020, 99, 34–43. [Google Scholar] [CrossRef]
- Bykowski, P.; Dutkiewicz, D. 3. Preliminary Processing of Freshwater Fish—Freshwater Fish Processing and Equipment in Small Plants. Available online: https://www.fao.org/3/W0495E/w0495E03.htm (accessed on 14 August 2024).
- FAO. Appendix IX—Proposed Draft Standard for Live and [Raw] Bivalve Molluscsjoint—FAO/WHO Food Standards Programme Codex Alimentarius Commission. Available online: https://www.fao.org/3/j1682e/j1682e05.htm (accessed on 29 January 2026).
- Vicente, F.A.; Ventura, S.P.M.; Passos, H.; Dias, A.C.R.V.; Torres-Acosta, M.A.; Novak, U.; Likozar, B. Crustacean waste biorefinery as a sustainable cost-effective business model. Chem. Eng. J. 2022, 442, 135937. [Google Scholar] [CrossRef]
- EPA. Guidance on Use of Disposal and Recovery Codes (Waste Management Act, 1996 as Amended). Available online: https://www.epa.ie/publications/monitoring--assessment/waste/national-waste-statistics/Explanation_of_Recovery_and_Disposal_Codes_TB.pdf (accessed on 26 January 2026).













| Name | Resolution | Country (s) | Number of Feedstocks | Primary Feedstocks | Secondary Feedstocks | Uses/Fate |
|---|---|---|---|---|---|---|
| CAFIPLA project [24] | NUTS0 to NUTS3 | EU-27 | 13 | N/A | Urban waste, Agriculture, Industry | N/A |
| S2Biom project [25] | NUTS3 | EU-28 | 50 | Forest biomass | Agriculture, Forestry, Perennial crops and other biowastes | Yes |
| Zero Waste Scotland [27] | NUTS0 | 1 | n.d. | N/A | Waste materials, Industry by-products, Agricultural crop residues, Sewage sludges | Yes |
| Central Statistics Office of Ireland [29] | NUTS0 to NUTS3, sometimes Below NUTS3 | 1 | N/A | Agriculture, Forest, Industry, Flow of materials | N/A | Yes (data type specific) |
| ICT-BIOCHAIN project [26] | Below NUTS3 | 2 (26 counties + 8 provinces) | 20 | Forest biomass | Lignocellulose, Horticulture, Manure, Olive, Algae | Yes |
| This study (InformBio project [30]) | Below NUTS3 | 1 (26 counties) | 221 | Grass Livestock (meat and milk-derived products) Energy crops and plants Forestry Tillage Horticulture Pulses Marine | Manure Forestry Straw from tillage Other secondary feedstocks from tillage Slaughterhouse arisings from livestock Horticulture Pulses Drink industry and organic waste Marine Energy crops and plants | Yes |
| Name | Definition |
|---|---|
| Feedstock | A raw material that goes into a process or plant as input to be converted into a product [36]. Biomass regardless of its value (waste, by-product, co-product, input, output) is considered feedstock. |
| Primary feedstock | Biomass for which agriculture crops, silviculture fields, fish or livestock are grown, caught or raised. Moreover, biomass used as input for industrial or other processing to generate main products. Examples of primary feedstocks are grains, meat, dairy, timber, beverages, etc. |
| Secondary feedstock | Biomass that is obtained from a production process that does not aim to produce this form of biomass as a primary product. Secondary feedstocks can be grouped into by-products, co-products, and waste. Examples are straw or barley spent grain from brewing |
| Category | The classification of sub-sectors associated per raw material. |
| Material | A raw material considered a feedstock. The detail of the types of materials studied can be found in Appendix A. |
| Fate | The current use of the outputs of a process. It applies to both primary and secondary feedstocks. Feedstocks may have several uses; therefore, fate is provided in proportions (%). |
| Forest biomass generated naturally | Secondary feedstocks generated from the trees and that do not necessarily result from processing within the wood industry, e.g., needles/leaves, branches, bark, stumps, roots, cones, etc., as opposed to the timber itself, which is considered primary feedstock. |
| Forest processing feedstocks | Secondary feedstocks from the wood industry. |
| Harvested forest feedstocks | Primary feedstock collected from forests by thinning or felling from the timber production |
| Sector | Origin of Biomass | Type of Feedstock | Method | References | Replicability in Other Countries |
|---|---|---|---|---|---|
| Agriculture | Arable crops, horticultural crops, energy, and other crops | PF | Multiplication of the national yields (tDM/ha) of the crop by the hectares available for each crop per county. | [42,43,44,45,46,47,48,49,50,51,52,53,54,55,56,57] | Yes, providing yields data and crop hectares data are available at the desired resolution. |
| SF | Proportions of each secondary feedstock were gathered from the literature and stakeholder interviews. These were used to estimate secondary feedstock quantities based on primary feedstock quantification per county. | [58,59,60,61,62,63,64,65,66,67,68,69,70] | Proceed with caution. Proportions from interviews are only applicable to Irish context. See Appendix B for detail. | ||
| Rushes | PF | Multiplication of yield (tDM/ha) by hectares of GLEY soil per county. | [71,72,73] | Proceed with caution. Proportions from interviews are only applicable to Irish context. See Appendix B for detail. | |
| Grass and the potential surplus of grass | PF | Estimation of grass production on pasture and silage land and the proportion used by cattle. Grass and pasture production was estimated using an adapted methodology from XD Consulting [37]. Only the first cut of silage was considered in this study. To estimate the proportion used by cattle, the methodology of McEniry et al. [38] was applied. | [37,38,74,75,76,77,78,79] | Proceed with caution. Irish-specific method relying on Irish reference data. It is recommended to adapt the method to the characteristics of each country. | |
| Livestock on the farm (manures and slurries) | SF | Animal head per county was used to estimate the average production of slurry or manures produced by each type of animal studied. For cattle and sheep, housing days and proportion of stored manure was applied. For cows, housing days and slurry storage was calculated using the Statutory Instruments Regulations for 2022 (S.I. No. 113 of 2022) [80], from Ireland’s Nitrates Action Program [41]. For pigs, national tonnes of manure produced, and livestock head numbers was applied. For chicken Thia Hennessy [81] report was used to extract approx. yearly tonnes of manure. | [41,80,81,82,83,84,85,86,87,88,89,90,91] | Yes, providing head count, housing days, and proportion of slurry/manure/animal data are available at the desired resolution. | |
| Food loss and waste | SF | Food loss and waste (FLW) proportions up to farm level were calculated following Attard et al. (2022) [58] in combination with the production numbers calculated for arable crops, horticultural crops, energy, and other crops as primary feedstocks in Ireland. Additionally, national Irish municipal solid waste and other organic wastes information from 2021 was obtained from the EPA National Waste Statistics [92]. | [58,92] | Proceed with caution. Irish-specific method relying on Irish reference data. It is recommended to adapt the method to the characteristics of each country. | |
| Forestry | Forest biomass | PF | National Forest Inventory (NFI) total growing stock volume (m3) data per species group and county [93] was used to estimate tDM of harvested forest primary feedstock for selected species [94] by dividing it by the national mean annual harvested standing volume (m3) by species group data [95].These species-group proportions were then applied uniformly to each county’s growing stock to estimate harvested volume (m3) per species group and county. Then, estimated harvest volumes (m3) were transformed to tDM of forest feedstock per county by obtaining NFI data on tonnes of carbon stock by county and carbon pool (tree aboveground, tree belowground, deadwood, litter, soil) and multiplying the carbon pool data by two as described in the NFI Field Procedures and Methodology [96]. | [93,94,95,96] | Proceed with caution. Irish-specific method relying on Irish reference data. It is recommended to adapt the method to the characteristics of each country. |
| Forest biomass generated naturally | SF | Weight proportions of different types of needles/leaves, branches, barks, roots, stumps, and cones per species were identified from the literature and applied to the estimated harvested tDM. | [97,98,99,100,101,102,103] | Yes, providing forest biomass data are available at the desired resolution. | |
| Forest processing industry | SF | Factors obtained from the COFORD 2018 report [104] were used to estimate secondary feedstocks quantities, including bark, sawdust and woodchip from the 2020 total wood removals (CSO “Forest Wood Removals” database [105]) | [104,105] | Proceed with caution. Irish-specific method relying on Irish reference data. It is recommended to adapt the method to the characteristics of each country. | |
| Animal Industry | Meat industry biomass | PF | The approach assumed that meat production starts at slaughterhouse level, hence, the number of livestock slaughtered by county was used to estimate meat quantities generated in Ireland. To quantify the tonnes of meat produced by type of livestock, the animal weights, carcass weights and percentage of the meat per carcass were obtained. | [84,85,106,107,108,109,110,111,112,113,114,115,116] | Yes, providing number of livestock slaughtered data are available at the desired resolution. |
| SF | The national fifth-quarter production from slaughterhouses was estimated and classified as co-products, red offal, white offal, and categories 1–3 under relevant regulations [117,118]. Edible and inedible carcass shares by animal type, animal weight, average carcass weight, and meat share in the edible carcass were compiled from the literature. Appendix B and Appendix C delve into the details of the calculations of these feedstocks. | [106,107,108,112,113,114,115,116,117,118,119,120,121,122,123,124,125,126] | Yes, providing number of livestock slaughtered data are available at the desired resolution. | ||
| Dairy industry biomass | PF | Raw milk production per county was estimated by multiplying dairy cattle numbers by average milk yield per cow. Milk intake per county was assessed using the Board Bia directory and interviews to identify the 8 largest processors by county, with their annual intake inferred from company websites. Dairy product production per county was estimated using total milk intake percentage from Eurostat national data [127], corroborated with Eurostat’s “Milk collection and dairy products data” [128] and CSO “Dairy Products Production” data [129]. | [79,127,128,129,130,131] | Proceed with caution. Irish-specific method relying on Irish reference data. It is recommended to adapt the method to the characteristics of each country. | |
| SF | Dairy secondary feedstocks have been estimated through interviews with Teagasc and International Dairy Federation representatives as well as Eurostat [128] data for dairy wastes. Dairy wastewater from dairy industries was also calculated using the 2013 EPA report “The Characterisation of Dairy Waste and the Potential of Whey for Industrial Fermentation” [132]. | [58,120,128,132] | Proceed with caution. Irish-specific method relying on Irish reference data. It is recommended to adapt the method to the characteristics of each country. | ||
| Other animal biomass | PF | To estimate the eggs laid per county the national total in Ireland, and the county-level laying stock numbers [133,134] were used assuming equal egg production per stock. The eggs per county were then multiplied by an average egg weight of 63 g [135]. To calculate the national and per county wool volume, Gillespie et al.’s (2022) methodology [136] was followed. | [86,121,134,135,136] | Yes, providing laying stock data are available at the desired resolution. | |
| SF | Egg loss and eggshell weight was obtained from the literature, and a ratio was applied to the egg weight estimate to quantify the arising of egg waste. Wool loss proportion was obtained from DAFM’s report [121] and applied to the calculated volume. | [58,121,125] | Yes, providing laying stock data are available at the desired resolution. Proceed with caution with wool loss proportion as this followed an Irish-specific method relying on Irish reference data. It is recommended to adapt the method to the characteristics of each country. | ||
| Drink Industry | Beer industry | PF | Litres of beer produced was estimated per county and size of brewery in Ireland. The size, number and county location of breweries was obtained from online directories. Beer production was estimated using Board Bia’s report [137] and applying a growth factor from Umego and Barry-Ryan’s data [138]. | [137,138,139,140,141,142,143] | Irish-specific method relying on Irish reference data. It is recommended to adapt the method to the characteristics of each country. |
| SF | Brewer Spent Grain (BSG) was calculated using proportion for BSG per 100 L of beer from the literature. | [144] | Irish-specific method relying on Irish reference data. It is recommended to adapt the method to the characteristics of each country. | ||
| Spirits industry | PF | Interviews identified three major distilleries in Ireland, detailing locations and production capacities. The distillery map by whiskeys.ie and official websites, along with the Irish Whiskey Booklet [145], helped estimate their sizes and production. Umego and Barry-Ryan [138] report was used to finalize Litres of Pure Alcohol (LPA) production estimates per scale. | [138,145] | Irish-specific method relying on Irish reference data. It is recommended to adapt the method to the characteristics of each country. | |
| SF | Secondary feedstock proportions were calculated in two ways; over total LPA production and over material input, using the literature case studies as reference [146]. | [146] | Irish-specific method relying on Irish reference data. It is recommended to adapt the method to the characteristics of each country. | ||
| Cider industry | PF | Cider production in Ireland was quantified using the Irish Cider Market Report (2020) [147], the locations and production volumes of 12 craft cider producers [148,149] and 2 industrial producers [150,151] was utilised. | [147,148,149,150,151] | Irish-specific method relying on Irish reference data. It is recommended to adapt the method to the characteristics of each country. | |
| SF | Interviews and literature review revealed the proportion of dry fibre/pulp from apple and the ratio of apples used per 10,00 litres of cider. | [58,148,152] | Irish-specific method relying on Irish reference data. It is recommended to adapt the method to the characteristics of each country. | ||
| Marine | Finfish and shellfish | PF | The Bord Iascaigh Mhara (BIM) annual aquaculture 2022 report [153] and Ireland’s Marine Atlas [154], with GIS data were used to estimate production by county. | [153,154] | Irish-specific method relying on Irish reference data. It is recommended to adapt the method to the characteristics of each country. |
| Aquaculture cultivation of seaweeds | PF | Ireland’s Marine Atlas and the BIM review of the Irish seaweed aquaculture sector and strategy for its development to 2030 [155] were used to quantify seaweed cultivation (wet tonnes) in Ireland. | [155,156] | Irish-specific method relying on Irish reference data. It is recommended to adapt the method to the characteristics of each country. | |
| Landings of finfish and shellfish | PF | The landings of finfish and shellfish were identified via direct consultation with the CSO [157]. | [157] | Yes, providing landing data are available at the desired resolution. | |
| Seaweed harvesting | PF | The 2022 Socio-Economic Study of Seaweed Harvesting in Ireland report [158] was used to obtain wet tonnes of seaweed harvested in Ireland. | [158] | Irish-specific method relying on Irish reference data. It is recommended to adapt the method to the characteristics of each country. | |
| Finfish, shellfish and crustacean | SF | The processing destination was identified, followed by the quantity of species destined for said processing, or if otherwise, it was not processed at all, and finally, which types of secondary products and its proportions were generated per each processing type. | [159,160,161,162,163] | Yes, publicly available national-level data and proportions were utilised. |
| County | Region | Province |
|---|---|---|
| Carlow | Southeast | Leinster |
| Cavan | Midlands | Ulster |
| Clare | West | Munster |
| Cork | Southwest | Munster |
| Donegal | Northwest | Ulster |
| Dublin | East coast | Leinster |
| Galway | West | Connacht |
| Kerry | Southwest | Munster |
| Kildare | East coast | Leinster |
| Kilkenny | Southeast | Leinster |
| Laois | Midlands | Leinster |
| Leitrim | Northwest | Connacht |
| Limerick | Southwest | Munster |
| Longford | Midlands | Leinster |
| Louth | East coast | Leinster |
| Mayo | West | Connacht |
| Meath | East coast | Leinster |
| Monaghan | Midlands | Ulster |
| Offaly | Midlands | Leinster |
| Roscommon | West | Connacht |
| Sligo | Northwest | Connacht |
| Tipperary | Southeast | Munster |
| Waterford | Southeast | Munster |
| Westmeath | Midlands | Leinster |
| Wexford | Southeast | Leinster |
| Wicklow | East coast | Leinster |
| Physical State of Feedstock | Type of Feedstock | Category of Feedstock | Estimated Arisings (tDM) | Total (tDM) |
|---|---|---|---|---|
| Solid | PF | Grass | 27,051,322 | 43,671,711 |
| Livestock (meat and milk-derived products) | 6,224,152 | |||
| Energy crops and plants | 3,837,687 | |||
| Forestry | 3,669,809 | |||
| Tillage | 2,517,547 | |||
| Horticulture | 244,103 | |||
| Pulses | 64,013 | |||
| Marine | 63,078 | |||
| SF | Manure | 2,153,066 | 6,219,221 | |
| Forestry | 2,212,664 | |||
| Straw from tillage | 1,162,243 | |||
| Other secondary feedstocks from tillage | 250,956 | |||
| Slaughterhouse arisings from livestock | 177,794 | |||
| Horticulture | 163,037 | |||
| Pulses | 32,152 | |||
| Drink industry and organic waste | 45,904 | |||
| Marine | 16,816 | |||
| Energy crops and plants | 4590 | |||
| Solid feedstocks total (tDM) | 49,890,932 | |||
| Physical state of feedstock | Type of Feedstock | Category of Feedstock | Estimated arisings (m3) | Total (m3) |
| Liquid | PF | Drink industry | 850,060,000 | 18,502,893,200 |
| Dairy industry | 17,652,833,200 | |||
| SF | Drink industry | 1,725,926,982 | 39,671,552,749 | |
| Dairy industry | 37,945,625,766 | |||
| Liquid feedstocks total (m3) | 58,174,445,949 | |||
| Feedstock Type | Feedstock Quantity | Regions |
|---|---|---|
| Total Solids | High quantity | Southeast and southwest |
| Total Solids | Intermediate quantity | West and southeast |
| Total Solids | Low quantity | Midlands and east coast |
| Total Liquids | High quantity | Southeast and southwest |
| Total Liquids | Intermediate quantity | Southeast and east coast |
| Total Liquids | Low quantity | Midlands and west |
| Feedstock Type | Feedstock Quantity | Regions |
|---|---|---|
| Primary Solids | High quantity | Southeast and southwest |
| Primary Solids | Intermediate quantity | Midlands and west |
| Primary Solids | Low quantity | Midlands and northwest |
| Primary Liquids | High quantity | Southeast and southwest |
| Primary Liquids | Intermediate quantity | Southeast and east coast |
| Primary Liquids | Low quantity | Midlands and west |
| Category | National Sum of Solid Primary Feedstocks (tDM) |
|---|---|
| Grass | 27,051,322 |
| Livestock (meat and milk-derived products) | 6,224,152 |
| Energy crops and plants | 3,837,687 |
| Forestry | 3,669,809 |
| Tillage | 2,517,547 |
| Horticulture | 244,103 |
| Pulses | 64,013 |
| Marine | 63,078 |
| Total | 43,671,711 |
| Category | National Sum of Liquid Primary Feedstocks (m3) |
|---|---|
| Drink Industry | 850,060,000 |
| Dairy Industry | 17,652,833,200 |
| Total | 18,502,893,200 |
| System | PG Intake | SG Intake | PG Req. | SG Req. | PG Surplus | SG Surplus |
|---|---|---|---|---|---|---|
| Other cows | 2,089,938 | 1,248,062 | 3,047,867 | 1,733,911 | 957,929 | 485,849 |
| Male, 2 years old and over | 569,344 | 42,189 | 830,464 | 57,754 | 261,120 | 15,565 |
| Dairy cows | 4,604,041 | 1,710,252 | 6,714,031 | 2,343,562 | 2,109,990 | 633,310 |
| Heifers, 2 years old and over | 474,603 | 222,725 | 692,080 | 305,130 | 217,478 | 82,404 |
| 1 but less than 2 years old | 2,484,351 | 1,349,469 | 3,623,274 | 1,848,673 | 1,138,923 | 499,205 |
| Under 1 year old | 1,152,707 | 1,028,862 | 1,680,898 | 1,408,864 | 528,192 | 380,002 |
| Total | 11,374,983 | 5,601,558 | 16,588,613 | 7,697,892 | 5,213,630 | 2,096,335 |
| Total estimated surplus (PG + SG) (tDM) | 7,309,965 | |||||
| Feedstock Type | Feedstock Quantity | Regions |
|---|---|---|
| Secondary Solids | High quantity | Southeast and west |
| Secondary Solids | Intermediate quantity | Midlands and west |
| Secondary Solids | Low quantity | East coast and northwest |
| Secondary Liquids | High quantity | Southeast and southwest |
| Secondary Liquids | Intermediate quantity | East coast |
| Secondary Liquids | Low quantity | Midlands and west |
| Category | National Sum of Solid Secondary Feedstocks (tDM) |
|---|---|
| Forestry | 2,212,663 |
| Manure | 2,153,065 |
| Straw from tillage | 1,162,242 |
| Other secondary feedstocks from tillage | 250,955 |
| Slaughterhouse arisings from livestock | 177,794 |
| Horticulture | 163,036 |
| Drink industry and organic waste | 45,903 |
| Pulses | 32,152 |
| Marine | 16,815 |
| Energy crops and plants | 4590 |
| Total | 6,219,220 |
| Category | National Sum of Liquid Secondary Feedstocks (m3) |
|---|---|
| Dairy Industry | 37,945,625,766 |
| Drink Industry | 1,725,926,982 |
| Total | 39,671,552,749 |
Disclaimer/Publisher’s Note: The statements, opinions and data contained in all publications are solely those of the individual author(s) and contributor(s) and not of MDPI and/or the editor(s). MDPI and/or the editor(s) disclaim responsibility for any injury to people or property resulting from any ideas, methods, instructions or products referred to in the content. |
© 2026 by the authors. Licensee MDPI, Basel, Switzerland. This article is an open access article distributed under the terms and conditions of the Creative Commons Attribution (CC BY) license.
Share and Cite
Girón-Domínguez, C.; Alaydi, H.; Sameti, M.; Kargupta, W.; Bishop, G.; Styles, D.; Zimmermann, J.; Díaz Huerta, J.; Fealy, R.; McMahon, H.; et al. Quantifying and Mapping Biomass Resources in Ireland: A Holistic Assessment of Primary and Secondary Feedstocks. Energies 2026, 19, 1068. https://doi.org/10.3390/en19041068
Girón-Domínguez C, Alaydi H, Sameti M, Kargupta W, Bishop G, Styles D, Zimmermann J, Díaz Huerta J, Fealy R, McMahon H, et al. Quantifying and Mapping Biomass Resources in Ireland: A Holistic Assessment of Primary and Secondary Feedstocks. Energies. 2026; 19(4):1068. https://doi.org/10.3390/en19041068
Chicago/Turabian StyleGirón-Domínguez, Carmen, Hadil Alaydi, Mohammad Sameti, Wriju Kargupta, George Bishop, David Styles, Jesko Zimmermann, Jorge Díaz Huerta, Réamonn Fealy, Helena McMahon, and et al. 2026. "Quantifying and Mapping Biomass Resources in Ireland: A Holistic Assessment of Primary and Secondary Feedstocks" Energies 19, no. 4: 1068. https://doi.org/10.3390/en19041068
APA StyleGirón-Domínguez, C., Alaydi, H., Sameti, M., Kargupta, W., Bishop, G., Styles, D., Zimmermann, J., Díaz Huerta, J., Fealy, R., McMahon, H., & Gaffey, J. (2026). Quantifying and Mapping Biomass Resources in Ireland: A Holistic Assessment of Primary and Secondary Feedstocks. Energies, 19(4), 1068. https://doi.org/10.3390/en19041068

