An Exact Spectral Refinement Method for Nonconvex Branch-Flow Feasibility in Active Distribution Networks
Abstract
1. Introduction
2. Modeling and System Framework
3. Methodology
3.1. Exact Reformulation of the Lower-Level Nonconvex Subproblem
3.2. Exact Spectral Refinement for QP1QC Subproblems
4. Simulation Analysis
4.1. Data Preparation
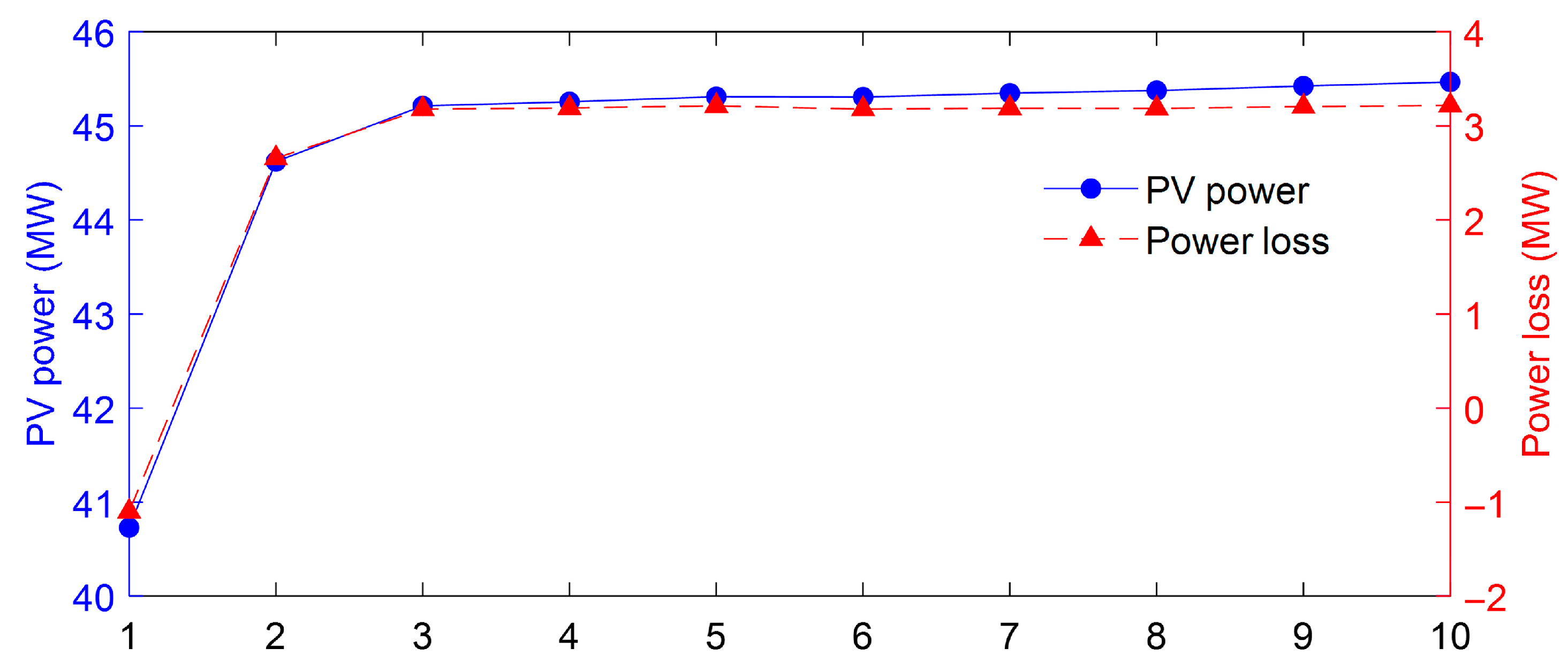
4.2. Optimization Result Analysis
4.3. Algorithm Performance Analysis
5. Conclusions
Author Contributions
Funding
Data Availability Statement
Conflicts of Interest
Appendix A
| System | Buses of PV Unit |
|---|---|
| 33-bus | 1,6,10,15,20,33,25,30 |
| 792-bus | 1,6,20,33,22,25,30,34,44,54,60,66,72,79,82,92,98,103,113,123,129,135,141,148,151,161,167,172,182,192,198,204,210,217,220,230,236,241,251,261,267,273,279,286,289,299,305,310,320,330,336,342,348,355,358,368,374,379,389,399,405,411,417,424,427,437,443,448,458,468,474,480,486,493,496,506,512,517,527,537,543,549,555,562,565,575,581,586,596,606,612,618,624,631,634,644,650,655,665,675,681,687,693,700,703,713,719,724,734,744,750,756,762,769,772,782,788 |
| 1137-bus | 1,6,20,33,22,25,30,34,44,54,60,66,72,79,82,92,98,103,113,123,129,135,141,148,151,161,167,172,182,192,198,204,210,217,220,230,236,241,251,261,267,273,279,286,289,299,305,310,320,330,336,342,348,355,358,368,374,379,389,399,405,411,417,424,427,437,443,448,458,468,474,480,486,493,496,506,512,517,527,537,543,549,555,562,565,575,581,586,596,606,612,618,624,631,634,644,650,655,665,675,681,687,693,700,703,713,719,724,734,744,750,756,762,769,772,782,788,793,803,813,819,825,831,838,841,851,857,862,872,882,888,894,900,907,910,920,926,931,941,951,957,963,969,976,979,989,995,1000,1010,1020,1026,1032,1038,1045,1048,1058,1064,1069,1079,1089,1095,1101,1107,1114,1117,1127,1133 |



References
- Jia, W.; Ding, T.; He, Y. Synergistic integration of green hydrogen in renewable power systems: A comprehensive review of key technologies, research landscape, and future perspectives. Renew. Sust. Energ. Rev. 2026, 226, 116375. [Google Scholar] [CrossRef]
- Yuan, Y.; Ding, T.; Chang, X.; Jia, W.; Xue, Y. A distributed multi-objective optimization method for scheduling of integrated electricity and hydrogen systems. Appl. Energy 2024, 355, 122287. [Google Scholar] [CrossRef]
- Mu, C.; Ding, T.; Yuan, Y.; Zhang, B.; Han, Z.; Shahidehpour, M. Decentralized and Private Solution for the Optimal Dispatch of Integrated Wind Farms with Shared Energy Storage Systems. IEEE Trans. Power Syst. 2025, 40, 1452–1464. [Google Scholar] [CrossRef]
- Jia, W.; Ding, T.; Yuan, Y.; Mu, C.; Zhang, H.; Wang, S.; He, Y.; Sun, X. Decentralized distributionally robust chance-constrained operation of integrated electricity and hydrogen transportation networks. Appl. Energy 2025, 377, 124369. [Google Scholar] [CrossRef]
- Farivar, M.; Low, S.H. Branch Flow Model: Relaxations and Convexification-Part I. IEEE Trans. Power Syst. 2013, 28, 2554–2564. [Google Scholar] [CrossRef]
- Gan, L.; Li, N.; Topcu, U.; Low, S.H. Exact Convex Relaxation of Optimal Power Flow in Radial Networks. IEEE Trans. Autom. Control 2015, 60, 72–87. [Google Scholar] [CrossRef]
- Lavaei, J.; Low, S.H. Zero Duality Gap in Optimal Power Flow Problem. IEEE Trans. Power Syst. 2012, 27, 92–107. [Google Scholar] [CrossRef]
- Antić, T.; Keane, A.; Capuder, T. Impact of phase selection on accuracy and scalability in calculating distributed energy resources hosting capacity. Sustain. Energy Grids Netw. 2024, 39, 101473. [Google Scholar] [CrossRef]
- Munikoti, S.; Abujubbeh, M.; Jhala, K.; Natarajan, B. Spatio-Temporal Probabilistic Voltage Sensitivity Analysis—A Novel Framework for Hosting Capacity Analysis; Cornell University Library: Ithaca, NY, USA, 2021. [Google Scholar]
- Kazemi-Robati, E.; Sepasian, M.S.; Hafezi, H.; Arasteh, H. PV-hosting-capacity enhancement and power-quality improvement through multiobjective reconfiguration of harmonic-polluted distribution systems. Int. J. Electr. Power Energy Syst. 2022, 140, 107972. [Google Scholar] [CrossRef]
- Cordero, L.; Jaramillo-Leon, B.; Leite, J.; Franco, J.; Almeida, J.; Lezama, F.; Soares, J. Probabilistic-Based Optimization for PV Hosting Capacity with Confidence Interval Restrictions; ACM: New York, NY, USA, 2023; pp. 1933–1940. [Google Scholar]
- Amorim Silva, C.C.; Silva, W.N.; Dias, B.H. Photovoltaic Hosting Capacity: An Approach Based on Optimal Power Flow. In Proceedings of the 2024 Workshop on Communication Networks and Power Systems (WCNPS), Brasilia, Brazil, 12–13 December 2024; pp. 1–7. [Google Scholar]
- Su, Z.; Yang, C.; Liu, Y.; Mu, Z. Opinions on hosting capacity evaluation of distribution network with zonotope power flexibility aggregation. Front. Energy Res. 2024, 12, 1406654. [Google Scholar] [CrossRef]
- Pei, Z.; Chen, J.; Zhang, Z.; Liu, W.; Yan, X.; Jin, Y. Opinions on dynamic topology reconfiguration of distribution networks for PV hosting capacity enhancement. Front. Energy Res. 2024, 12, 1512790. [Google Scholar] [CrossRef]
- Mahmoud, A.M.; Aleem, S.H.E.A.; Abdelaziz, A.Y.; Ezzat, M. Towards Maximizing Hosting Capacity by Optimal Planning of Active and Reactive Power Compensators and Voltage Regulators: Case Study. Sustainability 2022, 14, 13299. [Google Scholar] [CrossRef]
- Bingane, C.; Anjos, M.F.; Digabel, S.L. CONICOPF: Conic Relaxations for AC Optimal Power Flow Computations; Cornell University Library: Ithaca, NY, USA, 2021. [Google Scholar]
- Jha, R.R.; Dubey, A. Exact Distribution Optimal Power Flow (D-OPF) Model using Convex Iteration Technique. In Proceedings of the 2019 IEEE Power & Energy Society General Meeting (PESGM), Atlanta, GA, USA, 4–8 August 2019; pp. 1–5. [Google Scholar]
- Zhou, Y.; Wang, Q.; Huang, T.; Liao, J.; Chi, Y.; Zhou, N.; Xu, X.; Zhang, X. Convex optimal power flow based on power injection-based equations and its application in bipolar DC distribution network. Electr. Power Syst. Res. 2024, 230, 110271. [Google Scholar] [CrossRef]
- Narimani, M.R.; Molzahn, D.K.; Davis, K.R.; Crow, M.L. Tightening QC relaxations of AC optimal power flow through improved linear convex envelopes. IEEE Trans. Power Syst. 2025, 40, 1465–1480. [Google Scholar] [CrossRef]
- Sliwak, J.; Anjos, M.; Létocart, L.; Traversi, E. A Semidefinite Optimization-based Branch-and-Bound Algorithm for Several Reactive Optimal Power Flow Problems. arXiv 2021, arXiv:2103.13648. [Google Scholar]
- Ben-Tal, A.; Nemirovskii, A.S. Lectures on Modern Convex Optimization: Analysis, Algorithms, and Engineering Applications; Society for Industrial and Applied Mathematics: Philadelphia, PA, USA, 2001. [Google Scholar]
- Mallick, M.; Srikantha, P. Optimal Decentralized Microgrid Coordination via the Schur’s Complement and S-Procedure. IEEE Trans. Smart Grid 2020, 11, 379–390. [Google Scholar] [CrossRef]
- Yi, Z.; Xu, Y.; Zhou, J.; Wu, W.; Sun, H. Bi-Level Programming for Optimal Operation of an Active Distribution Network With Multiple Virtual Power Plants. IEEE Trans. Sustain. Energy 2020, 11, 2855–2869. [Google Scholar] [CrossRef]
- Yang, B.; Zhou, G.; Zhou, S.; Hu, Y.; He, B.; Guo, Z.; Luo, Z.; Li, H.; Gao, D.; Wang, J.; et al. Multi-objective optimal Bi-level scheduling of hybrid mobile-stationary energy storage systems for flexible distribution network. J. Clean. Prod. 2025, 525, 146534. [Google Scholar] [CrossRef]
- Gao, B.; Du, Q.; Zhan, G.; Han, J. A bi-level optimization scheme for energy storage configuration in high PV-penetrated distribution networks based on improved voltage sensitivity strategy. Energies 2025, 18, 1908. [Google Scholar] [CrossRef]
- Srikantha, P.; Mallick, M. Hidden Convexities in Decentralized Coordination for the Distribution Networks. IEEE Trans. Power Syst. 2020, 35, 4470–4483. [Google Scholar] [CrossRef]
- Taheri, B.; Molzahn, D.K. AC Power Flow Feasibility Restoration via a State Estimation-Based Post-Processing Algorithm. Electr. Power Syst. Res. 2024, 235, 110642. [Google Scholar] [CrossRef]
- Venzke, A.; Chatzivasileiadis, S.; Molzahn, D.K. Inexact Convex Relaxations for AC Optimal Power Flow: Towards AC Feasibility. Electr. Power Syst. Res. 2020, 187, 106480. [Google Scholar] [CrossRef]
- Han, J.; Wang, W.; Yang, C.; Niu, M.; Yang, C.; Yan, L.; Li, Z. FRMNet: A Feasibility Restoration Mapping Deep Neural Network for AC Optimal Power Flow. IEEE Trans. Power Syst. 2024, 39, 6566–6577. [Google Scholar] [CrossRef]
- Sun, K.; Sun, X.A. A Two-Level ADMM Algorithm for AC OPF With Global Convergence Guarantees. IEEE Trans. Power Syst. 2021, 36, 5271–5281. [Google Scholar] [CrossRef]
- Mak, T.W.K.; Chatzos, M.; Tanneau, M.; Van Hentenryck, P. Learning Regionally Decentralized AC Optimal Power Flows with ADMM. IEEE Trans. Smart Grid 2023, 14, 4863–4876. [Google Scholar] [CrossRef]
- Zhu, X.; Han, X.; Yang, M.; Xu, Y.; Wang, S. Distributed Online Optimal Power Flow for Distribution System. Int. J. Electr. Power Energy Syst. 2020, 120, 105970. [Google Scholar] [CrossRef]
- Zhang, L.; Yang, F.; Yan, D.; Qian, G.; Li, J.; Shi, X.; Xu, J.; Wei, M.; Ji, H.; Yu, H. Multi-Agent Deep Reinforcement Learning-Based Distributed Voltage Control of Flexible Distribution Networks with Soft Open Points. Energies 2024, 17, 5244. [Google Scholar] [CrossRef]
- Pei, Y.; Yao, Y.; Zhao, J.; Ding, F.; Wang, J. Two-Stage Deep Reinforcement Learning for Distribution System Voltage Regulation and Peak Load Management: Preprint. In Proceedings of the IEEE Power & Energy Society General Meeting (PESGM), Orlando, FL, USA, 16–20 July 2023. [Google Scholar]
- Zabihinia Gerdroodbari, Y.; Khorasany, M.; Razzaghi, R. Dynamic PQ Operating Envelopes for Prosumers in Distribution Networks. Appl. Energy 2022, 325, 119757. [Google Scholar] [CrossRef]
- Lak, P.Y.; Lim, J.-W.; Nam, S.-R. Deep Neural Network-Based Optimal Power Flow for Active Distribution Systems with High Photovoltaic Penetration. Energies 2025, 18, 4723. [Google Scholar] [CrossRef]
- Deihim, A.; Apostolopoulou, D.; Alonso, E. Initial Estimate of AC Optimal Power Flow with Graph Neural Networks. Electr. Power Syst. Res. 2024, 234, 110782. [Google Scholar] [CrossRef]
- Qammar, N.; Arshad, A.; Miller, R.J.; Mahmoud, K.; Lehtonen, M. Machine Learning Based Hosting Capacity Determination Methodology for Low Voltage Distribution Networks. IET Gener. Transm. Distrib. 2024, 18, 911–920. [Google Scholar] [CrossRef]
- Constante, F.S.G.; Lopez, J.C.; Rider, M.J. Optimal Reactive Power Dispatch With Discrete Controllers Using a Branch-and-Bound Algorithm: A Semidefinite Relaxation Approach. IEEE Trans. Power Syst. 2021, 36, 4539–4550. [Google Scholar] [CrossRef]
- Wang, P.; Wu, Q.; Huang, S.; Li, C.; Zhou, B. ADMM-based Distributed Active and Reactive Power Control for Regional AC Power Grid with Wind Farms. J. Mod. Power Syst. Cle. 2022, 10, 588–596. [Google Scholar] [CrossRef]
- Petrou, K.; Procopiou, A.T.; Gutierrez-Lagos, L.; Liu, M.Z.; Ochoa, L.F.; Langstaff, T.; Theunissen, J.M. Ensuring Distribution Network Integrity Using Dynamic Operating Limits for Prosumers. IEEE Trans. Smart Grid 2021, 12, 3877–3888. [Google Scholar] [CrossRef]
- Ai, Y.; Henan, P.U. The Optimization of Reactive Power for Distribution Network With PV Generation Based on NSGA-III. CPSS Trans. Power Electron. Appl. 2021, 6, 193–200. [Google Scholar] [CrossRef]
- Ibrahim, T.; Rubira, T.T.D.; Rosso, A.D.; Patel, M.; Guggilam, S.; Mohamed, A.A. Alternating Optimization Approach for Voltage-Secure Multi-Period Optimal Reactive Power Dispatch. IEEE Trans. Power Syst. 2022, 37, 3805–3816. [Google Scholar] [CrossRef]
- Chowdhury, M.M.; Hasan, M.S.; Kamalasadan, S. A Second-Order Cone Programming (SOCP) Based Co-Optimization Approach for Integrated Transmission-Distribution Optimal Power Flow. IEEE Trans. Ind. Appl. 2025, 61, 3563–3572. [Google Scholar] [CrossRef]
- Liu, L.; Shi, N.; Wang, Z.; Reno, M.J.; Azzolini, J.A. Probabilistic Estimation of PV Hosting Capacity in DER-Rich Feeders Using Smart Meter Data. IEEE Trans. Smart Grid 2025, 16, 4293–4296. [Google Scholar] [CrossRef]
- Mohamadi, N.; Dong, M.; ShahbazPanahi, S. Low-Complexity ADMM-Based Algorithm for Robust Multi-Group Multicast Beamforming in Large-Scale Systems. IEEE Trans. Signal Process. 2022, 70, 2046–2061. [Google Scholar] [CrossRef]
- Gonzalez Zerbo, S.; Maestripieri, A.; Martínez Pería, F. Quadratic programming with one quadratic constraint in Hilbert spaces: QP1QC in Hilbert spaces. Ann. Funct. Anal. 2025, 16, 31. [Google Scholar] [CrossRef]
- Boyd, S.P.; Vandenberghe, L. Convex Optimization; Cambridge University Press: Cambridge, UK; New York, NY, USA, 2004. [Google Scholar]
- Chen, Z.; Chen, Y.; Wang, Y.; Zhang, H.; Wang, Y.; Bai, R.; Du, Z.; Liang, Y.; Liu, F.; Xie, H.; et al. An Adaptive Time-Stepping Finite Element Method with Schur-Complement Preconditioning for Surge Simulation of Magnetic Components. IEEE J. Multiscale Multiphysics Comput. Tech. 2025, 10, 421–432. [Google Scholar] [CrossRef]
- Zhang, F. (Ed.) The Schur Complement and Its Applications; Springer: New York, NY, USA, 2005. [Google Scholar]
- Ben-Israel, A.; Greville, T.N.E.; SpringerLink, O.S. Generalized Inverses: Theory and Applications; Springer: New York, NY, USA, 2003. [Google Scholar]
- Ling, C.; Qi, L.; Yan, H. Minimax Principle for Eigenvalues of Dual Quaternion Hermitian Matrices and Generalized Inverses of Dual Quaternion Matrices. Numer. Func. Anal. Opt. 2023, 44, 1371–1394. [Google Scholar] [CrossRef]
- Golub, G.H.; Van Loan, C.F. Matrix Computations, 4th ed.; Johns Hopkins University Press: Baltimore, MD, USA, 2013. [Google Scholar]
- Nguyen, V.-B.; Ngan Nguyen, T. Positive semidefinite interval of matrix pencil and its applications to the generalized trust region subproblems. Linear Algebra. Appl. 2024, 680, 371–390. [Google Scholar] [CrossRef]
- Zimmerman, R.D.; Murillo-Sánchez, C.E.; Thomas, R.J. MATPOWER: Steady-State Operations, Planning, and Analysis Tools for Power Systems Research and Education. IEEE Trans. Power Syst. 2011, 26, 12–19. [Google Scholar] [CrossRef]
- Yuan, Y.; Ding, T.; Mu, C.; Zhang, X.; Ding, Y.; Fu, G.; Shahidehpour, M. Eigenvalue-Based Hidden Convexity Algorithm for Radial Distribution Network Optimization with Non-convex Power Flow Equations. IEEE Trans. Power Syst. 2025. [Google Scholar] [CrossRef]










| Ref. | Main Target | Typical Methodology | Main Takeaway vs. this Work |
|---|---|---|---|
| [30] | Large-scale AC OPF with distributed computation | Two-level ADMM-type distributed algorithm | Strong on distributed OPF, but not an equality-restoration engine tailored to branch-flow feasibility recovery |
| [37] | Data-driven OPF initialization/approximation | Graph neural networks | Useful for acceleration, but still needs a principled feasibility recovery step for strict physics compliance |
| [38] | Hosting-capacity determination via ML | Data-driven hosting capacity assessment | Strong for fast screening, but not intended for certifiable equality satisfaction in feasibility-critical studies |
| [39] | OPF with discrete controllers | SDR+ branch-and-bound | Provides a relaxation-based global/near-global strategy, but feasibility of original equalities may still require refinement depending on tightness |
| [40] | Feasibility recovery from relaxed/approximate/ML OPF outputs | State-estimation-inspired post-processing | Effective correction, but not exploiting the QP1QC spectral structure for an exact low-dimensional refinement within a bi-level dispatch loop |
| [41] | DNO-side network integrity under prosumer behavior | Dynamic operating limits (DOL/DOE) | Ensures operational integrity without directly controlling DERs, but does not address exact restoration of branch-flow equalities in OPF/hosting formulations |
| This work | Economic operation + feasibility recovery under high PV | Existing two-layer coordinated framework ADMM coordination + ESR-QP1QC | Targets the missing piece: an efficient, exact equality-restoration engine integrated into the iterative coordination framework |
| Symbol | Description | Unit |
|---|---|---|
| i, j | Bus indices; (i,j) denotes a branch from bus i to bus j | – |
| Sn | Set of buses | – |
| Sl | Set of branches/lines | – |
| SPV | Set of PV buses (candidate/installed PV locations) | – |
| PV active/reactive injection at bus i | MW/MVAr | |
| Active/reactive demand at bus i | MW/MVAr | |
| P(i,j), Q(i,j) | Branch active/reactive power flow on line (i,j) | MW/MVAr |
| vi | Squared voltage magnitude at bus i | – |
| l(i,j) | Squared current magnitude on line (i,j) | – |
| r(i,j),x(i,j) | Resistance/reactance of line (i,j) | p.u. (or Ω) |
| Lower/upper bounds of squared voltage magnitude | – | |
| Upper bound of squared current magnitude | – | |
| k | ADMM iteration index | – |
| ρ | ADMM penalty parameter in the augmented Lagrange | – |
| λ | Lagrange multiplier vector for the consensus constraint | – |
| oi, di | Original and duplicated variable vectors in ADMM splitting | – |
| Mo, Md | Selection/aggregation matrices in consensus constraint | – |
| A0, b0, c0 | Coefficients of the quadratic objective in the QP1QC subproblem | – |
| A1, b1, c1 | Coefficients of the single quadratic constraint in QP1QC | – |
| ν | Scalar parameter used in the exact SDP characterization/interval refinement | – |
| Φ | Feasible interval of ν determined by generalized-eigenvalue breakpoints | – |
| SP | Branch active power (used for visualization of loading) | MW |
| A.E. | Absolute errors mismatch used for evaluation | p.u. |
| R.E. | Relative errors mismatch used for evaluation | % |
| Step | Description |
|---|---|
| Step 1 | Initialization. Iteration index k = 0, penalty ρ, primal/dual tolerances, consensus variables, multipliers and other algorithmic parameters. |
| Step 2 | Upper-Level Variable Update. Solve the SOCP subproblem SP1 in (21) using current coordination variables and multipliers to update the upper-level decision vector, where all convexifiable constraints are retained, and obtain the updated upper-level variables and the variables required by SP2. |
| Step 3 | Form SP2 for each bus i: Construct the local QP1QC subproblem using the updated coordination signals. Write SP2 in the canonical form with objective coefficients (A0, b0, c0) and single quadratic-constraint coefficients (A1, b1, c1). |
| Step 4 | Exact SDP reformulation: For each bus i, transform the QP1QC SP2 into its exact SDP as given in (30)–(33), introducing γi and the scalar dual υi ≥ 0 variable. |
| Step 5 | in (48), which forms a closed interval. Compute its endpoints via generalized-eigenvalue breakpoints implied by the pencil structure (A0, A1). |
| Step 6 | . |
| Step 7 | , since xi = di). |
| Step 8 | Coordination Variable Update. Update consensus variables and Lagrange multipliers via SP3 in (23), and calculating the new primal and dual residuals. Output: Updated multipliers and coordination variables for the next iteration. |
| Step 9 | Convergence Check. Evaluate primal and dual residuals at iteration k + 1 and compare with thresholds. If satisfied, terminate; else set k←k + 1 and return to Step 2. |
| System | Methods | A.E. (p.u.) | R.E. (%) |
|---|---|---|---|
| 33-bus | M1 | 14.1648 | 107.44 |
| M2 | 26.9869 | 82.45 | |
| M3 | 0.00025771 | 0.004045 | |
| 792-bus | M1 | 474.1265 | 93.78 |
| M2 | 527.3865 | 97.83 | |
| M3 | 0.029033 | 0.67113 | |
| 1137-bus | M1 | 683.9234 | 96.15 |
| M2 | 655.2710 | 98.37 | |
| M3 | 0.38293 | 6.4067 |
| System | Methods | PV Power (MW) | Power Loss (MW) |
|---|---|---|---|
| 33-bus | M1 | 20.0732 | 8.5754 |
| M2 | 17.1484 | 11.7259 | |
| M3 | 12.937 | 1.4392 | |
| 792-bus | M1 | 246.7415 | 200.2088 |
| M2 | 232.3157 | 190.4890 | |
| M3 | 47.4113 | 5.4614 | |
| 1137-bus | M1 | 295.3752 | 229.8320 |
| M2 | 279.7493 | 218.9121 | |
| M3 | 64.4522 | 3.2241 |
| System | Methods | PV Power (MW) | Power Loss (MW) | A.E. (p.u.) | R.E. (%) | Iterations | Times (s) |
|---|---|---|---|---|---|---|---|
| 33-bus | M3 | 12.9370 | 1.4392 | 0.00025771 | 0.004045 | 13 | 2.571346 |
| M4 | 12.9367 | 1.4389 | 5.77 × 10−5 | 0.00090712 | 13 | 18.588179 | |
| 792-bus | M3 | 47.4113 | 5.4614 | 0.029033 | 0.67113 | 8 | 20.900997 |
| M4 | 47.3038 | 5.4376 | 0.035412 | 0.82462 | 8 | 339.193804 | |
| 1137-bus | M3 | 64.4522 | 3.2241 | 0.38293 | 6.4067 | 8 | 53.147846 |
| M4 | 64.4518 | 3.2241 | 0.38316 | 6.4083 | 8 | 439.502752 |
| ρ | 1 | 10 | 100 | 1000 |
|---|---|---|---|---|
| Iteration | 31 | 46 | 13 | 35 |
| A.E. (p.u.) | 0.00022639 | 2.1102 × 10−5 | 0.00025771 | 0.00056777 |
| R.E. (%) | 0.002258 | 0.00030309 | 0.004045 | 0.0090518 |
| PV power (MW) | 14.118 | 13.1215 | 12.937 | 12.9041 |
| Power loss (MW) | 2.6202 | 1.6237 | 1.4392 | 1.4063 |
| Convergence threshold | 10−1 | 10−2 | 10−3 | 10−4 |
| Iteration | 5 | 6 | 9 | 13 |
| A.E. (p.u.) | 0.009051 | 0.00020903 | 0.00098479 | 0.00025771 |
| R.E. (%) | 0.14193 | 0.0032804 | 0.015454 | 0.004045 |
| PV power (MW) | 12.9385 | 12.9372 | 12.9376 | 12.937 |
| Power loss (MW) | 1.4407 | 1.4394 | 1.4398 | 1.4392 |
| Load level (Times) | 0.5 | 1.0 | 1.5 | 2.0 |
| Iteration | 13 | 13 | 12 | 10 |
| A.E. (p.u.) | 0.00043117 | 0.004045 | 0.00015884 | 0.0013255 |
| R.E. (%) | 0.0069214 | 0.00025771 | 0.0022338 | 0.013861 |
| PV power (MW) | 10.1729 | 12.937 | 15.8648 | 19.263 |
| Power loss (MW) | 1.3864 | 1.4392 | 1.6558 | 2.3427 |
| v Range | 0.90–1.10 | 0.92–1.08 | 0.95–1.05 | 0.99–1.01 |
|---|---|---|---|---|
| Iteration | 13 | 13 | 13 | 13 |
| A.E. (p.u.) | 0.00025771 | 0.0024202 | 0.0041824 | 0.00060457 |
| R.E. (%) | 0.004045 | 0.037966 | 0.065627 | 0.0094882 |
| PV power (MW) | 12.937 | 12.9382 | 12.9373 | 12.9372 |
| Power loss (MW) | 1.4392 | 1.4404 | 1.4395 | 1.4393 |
| l(i,j) range | 0–0.5 | 0–1 | 0–1.5 | 0–2.0 |
| Iteration | 12 | 13 | 12 | 12 |
| A.E. (p.u.) | 7.7322 × 10−5 | 0.00025771 | 0.00012813 | 0.0018309 |
| R.E. (%) | 0.0021657 | 0.004045 | 0.0012936 | 0.012528 |
| PV power (MW) | 10.5748 | 12.937 | 15.0754 | 17.309 |
| Power loss (MW) | 0.84744 | 1.4392 | 2.2241 | 3.32 |
Disclaimer/Publisher’s Note: The statements, opinions and data contained in all publications are solely those of the individual author(s) and contributor(s) and not of MDPI and/or the editor(s). MDPI and/or the editor(s) disclaim responsibility for any injury to people or property resulting from any ideas, methods, instructions or products referred to in the content. |
© 2026 by the authors. Licensee MDPI, Basel, Switzerland. This article is an open access article distributed under the terms and conditions of the Creative Commons Attribution (CC BY) license.
Share and Cite
Dang, L.; Ni, M.; Song, X.; Yuan, Y.; Ding, T. An Exact Spectral Refinement Method for Nonconvex Branch-Flow Feasibility in Active Distribution Networks. Energies 2026, 19, 1009. https://doi.org/10.3390/en19041009
Dang L, Ni M, Song X, Yuan Y, Ding T. An Exact Spectral Refinement Method for Nonconvex Branch-Flow Feasibility in Active Distribution Networks. Energies. 2026; 19(4):1009. https://doi.org/10.3390/en19041009
Chicago/Turabian StyleDang, Laite, Ming Ni, Xiaochuan Song, Yi Yuan, and Tao Ding. 2026. "An Exact Spectral Refinement Method for Nonconvex Branch-Flow Feasibility in Active Distribution Networks" Energies 19, no. 4: 1009. https://doi.org/10.3390/en19041009
APA StyleDang, L., Ni, M., Song, X., Yuan, Y., & Ding, T. (2026). An Exact Spectral Refinement Method for Nonconvex Branch-Flow Feasibility in Active Distribution Networks. Energies, 19(4), 1009. https://doi.org/10.3390/en19041009
