Next Article in Journal
Dynamic Cost Management Throughout the Entire Process of Power Transmission and Transformation Projects Based on System Dynamics
Previous Article in Journal
Conceptual Basis of Adaptation of a Field-Oriented Control System for Traction Induction Motors to the Operating Parameters of a Locomotive
error_outline You can access the new MDPI.com website here. Explore and share your feedback with us.
 
 
Font Type:
Arial Georgia Verdana
Font Size:
Aa Aa Aa
Line Spacing:
Column Width:
Background:
Article

Impact of Ultra-Fast Electric Vehicle Charging on Steady-State Voltage Compliance in Radial Distribution Feeders: A Monte Carlo V–Q Sensitivity Framework

by
Hassan Ortega
*,† and
Alexander Aguila Téllez
*,†
GIREI Research Group, Electrical Engineering Department, Universidad Politécnica Salesiana, Quito 170146, Pichincha, Ecuador
*
Authors to whom correspondence should be addressed.
These authors contributed equally to this work.
Energies 2026, 19(2), 300; https://doi.org/10.3390/en19020300
Submission received: 1 December 2025 / Revised: 22 December 2025 / Accepted: 24 December 2025 / Published: 7 January 2026
(This article belongs to the Section E: Electric Vehicles)

Abstract

This paper quantifies the steady-state voltage-compliance impact of ultra-fast electric vehicle (EV) charging on the IEEE 33-bus radial distribution feeder. Four practical scenarios are examined by combining two penetration levels (6 and 12 charging points, i.e., ≈20% and ≈40% of PQ buses) with two charger ratings (1 MW and 350 kW per point). Candidate buses for EV station integration are selected through a nodal voltage–reactive sensitivity ranking ( V / Q ), prioritizing electrically robust locations. To capture realistic operating uncertainty, a 24-hour quasi-static time-series power-flow assessment is performed using Monte Carlo sampling ( N = 100 ), jointly modeling residential-demand variability and stochastic EV charging activation. Across the four cases, the worst-hour minimum voltage (uncompensated) ranges from 0.803 to 0.902 p.u., indicating a persistent under-voltage risk under dense and/or high-power charging. When the expected minimum-hourly voltage violates the 0.95 p.u. limit, a closed-form, sensitivity-guided reactive compensation is computed at the critical bus, and the power flow is re-solved. The proposed mitigation increases the minimum-voltage trajectory by approximately 0.03–0.12 p.u. (about 3.0–12.0% relative to 1 p.u.), substantially reducing the depth and duration of violations. The maximum required reactive support reaches 6.35 Mvar in the most stressed case (12 chargers at 1 MW), whereas limiting the unit charger power to 350 kW lowers both the severity of under-voltage and the compensation requirement. Overall, the Monte Carlo V–Q sensitivity framework provides a lightweight and reproducible tool for probabilistic voltage-compliance assessment and targeted steady-state mitigation in EV-rich radial distribution networks.

1. Introduction

In recent decades, the adoption of climate-friendly technologies—particularly in the transportation sector—has accelerated due to growing concerns about climate change, air quality, and the need to reduce greenhouse-gas emissions [1]. In this context, electric vehicles (EVs) have emerged as an effective and increasingly mature alternative to internal combustion engine vehicles, contributing to reduced fossil-fuel dependence and lower urban pollution levels [2]. However, the large-scale integration of EVs also introduces nontrivial technical challenges for power distribution networks, especially in terms of maintaining acceptable voltage levels under highly variable and concentrated charging demand [3].
EV charging represents a highly volatile, time-dependent, and spatially clustered electrical load. When deployed at scale, especially in urban areas, this additional demand can distort nodal voltage profiles and increase the risk of sustained under-voltage conditions during peak hours [4]. These effects are often exacerbated in distribution systems characterized by radial topology, long feeders, aged infrastructure, and limited short-circuit strength, which are common features of many existing networks worldwide [5]. Consequently, distribution system operators face the challenge of accommodating rapidly growing EV charging demand without compromising service quality, regulatory compliance, or system security.
In recent years, EV charging technology itself has evolved rapidly toward higher power levels. While early fast chargers operated in the 50–150 kW range, modern ultra-fast charging stations commonly deliver 150–350 kW, and emerging platforms are targeting power levels approaching or exceeding 1 MW per charging point. Such ultra-fast chargers are typically based on power-electronic converters operating under constant-current (CC) and constant-voltage (CV) charging stages, which implies that the instantaneous active power and effective power factor may vary during a charging session. From a grid perspective, this behavior can translate into large and rapidly coincident power injections with non-negligible reactive demand, intensifying steady-state voltage stress at specific network locations. These characteristics make ultra-fast charging fundamentally different from conventional residential or commercial loads and motivate dedicated assessment methodologies.
From a regulatory standpoint, maintaining voltage within permissible limits is a core requirement for distribution network operation. Although exact thresholds depend on national standards, long-term steady-state voltage deviations are commonly restricted to bands on the order of ± 5 % to ± 10 % around nominal values. As a result, planning-oriented studies often adopt conservative screening criteria such as a minimum voltage of 0.95 p.u. to identify potential compliance violations and operational risk under normal operating conditions. In the context of high-power EV charging, sustained excursions below this threshold are of particular concern, as they may affect sensitive equipment, reduce power quality, and trigger corrective actions.
Given the inherent uncertainty associated with EV user behavior, charging coincidence, and background demand variability, probabilistic simulation has become a key tool for assessing the impact of EV integration on distribution-system voltage performance. Among available approaches, the Monte Carlo method has been widely adopted to model stochastic demand patterns and to evaluate EV charging under multiple operating scenarios [6]. By sampling realistic variations in both load and charging activation, Monte Carlo-based assessments provide a more representative picture of voltage-risk exposure over daily operation than deterministic worst-case snapshots.

1.1. Literature Review

A substantial body of research has investigated the effects of EV penetration on voltage performance in distribution networks. Early studies such as [7] demonstrate that uncontrolled EV charging can trigger significant voltage fluctuations and, in electrically weak buses, may even lead to critical voltage instability if mitigation strategies are not implemented. Similarly, the work in [8] analyzes EV penetration under different demand levels and demand-side management strategies, concluding that coordinated charging and load shifting can effectively reduce voltage deviations.
Other contributions emphasize the relevance of probabilistic tools for capturing uncertainty. The authors of [9] analyze EV integration using Monte Carlo-based charging patterns and show that voltage regulation improves when dynamic reactive compensation and load-management schemes are incorporated. Likewise, ref. [10] highlights the importance of stochastic approaches to model variability in EV charging profiles and to support robust multi-scenario evaluation. The Monte Carlo formulation proposed in [11] explicitly accounts for EV location, charging demand, and time-of-use behavior, demonstrating that charging uncertainty introduces significant voltage volatility that must be addressed through appropriate mitigation measures.
Monte Carlo-based evaluations have been applied to both rural and urban networks. In [12], the authors conclude that distribution systems with higher operational flexibility and storage capability exhibit greater resilience to EV integration. The study in [13] investigates IEEE benchmark feeders under 30%, 50%, and 70% EV penetration, reporting increased power losses and marked voltage-profile degradation as penetration grows while also quantifying associated environmental benefits. Analytical approaches have further explored voltage-support mechanisms in EV-rich systems. For example, ref. [14] derives analytical relationships between EVs and microgrids and applies eigenvalue-based monitoring to show that coordinated EV integration can, under certain conditions, improve voltage profiles.
Comprehensive reviews such as [15] summarize power-quality challenges associated with EV charging, including voltage imbalance, harmonic distortion, and transformer thermal stress, and discuss mitigation solutions such as active filters and FACTS devices. Advances in the spatio-temporal modeling of EV demand are reported in [16], where coupled vehicle–load–road frameworks reveal that high charging density can cause localized voltage drops. Real-network studies, including [17], confirm that penetration levels around 40% may lead to under-voltage violations and line overloads, motivating sensitivity-based reactive compensation. Additional probabilistic and coordinated-charging studies [18,19,20,21,22] consistently indicate that voltage risk increases with penetration, while mitigation through smart charging and reactive support becomes increasingly important.
Despite these extensive contributions, two practical gaps remain. First, many studies quantify voltage degradation under EV penetration but do not explicitly address the robust placement of ultra-fast charging stations based on network sensitivity characteristics. Second, reactive support is often determined through iterative optimization or heuristic techniques, which may be computationally intensive or opaque for planning-stage studies. These gaps motivate the development of probabilistic, sensitivity-guided methodologies that simultaneously account for charging uncertainty, placement robustness, and targeted voltage support.

1.2. Problem Statement and Contributions

The growing penetration of ultra-fast EV charging stations in distribution grids poses a significant technical challenge for maintaining steady-state voltage compliance [23]. In particular, the simultaneous operation of multiple high-power chargers may induce substantial voltage drops at specific buses, jeopardizing adherence to typical operational limits (e.g., V 0.95  p.u.) even under a normal network topology.
In this study, steady-state voltage performance is assessed through the behavior of the minimum system voltage over a 24 h operating horizon, explicitly accounting for uncertainty in both residential demand and EV charging activation. To this end, a Monte Carlo framework is employed to generate multiple hourly operating scenarios and to compute statistically meaningful voltage indicators. In parallel, a voltage–reactive power (V–Q) sensitivity analysis based on the coefficients V / Q is used to (i) identify electrically robust buses for the installation of ultra-fast chargers and (ii) estimate the reactive power required to mitigate under-voltage conditions when they arise.
The main contributions of this work can be summarized as follows:
  • A probabilistic, hourly assessment of steady-state voltage performance in an IEEE 33-bus radial distribution system under uncertain residential load and stochastic ultra-fast EV charging.
  • A sensitivity-based criterion for locating EV charging stations at the most robust buses using auto-sensitivity indices V / Q .
  • A direct, closed-form reactive compensation scheme derived from V–Q sensitivity to support critical buses and alleviate under-voltage conditions without iterative optimization.
  • A comparative evaluation of two penetration levels (6 and 12 charging points) and two charging-power ratings (1 MW and 350 kW), quantifying their impact on voltage performance and reactive-support requirements.
The remainder of the paper is organized as follows. Section 2 describes the Monte Carlo formulation adopted for uncertainty modeling. Section 3 presents the proposed methodology, including sensitivity analysis and compensation strategy. Section 4 discusses the numerical results for all penetration and power scenarios. Finally, Section 5 concludes the paper and delineates the scope and applicability of the proposed approach.

2. Monte Carlo–Based Uncertainty Modeling

Monte Carlo (MC) simulation is a stochastic computational technique that relies on random sampling to estimate numerical outcomes in complex systems [24]. It is especially suitable for power-distribution studies where both load demand and EV charging behavior are uncertain and time-varying. In this work, MC is used to generate multiple plausible hourly operating scenarios, allowing the statistical characterization of steady-state voltage compliance under EV ultra-fast charging [13].

2.1. Basic Monte Carlo Procedure

In general terms, a Monte Carlo assessment follows four main steps [13]:
  • Problem-domain definition: Establish the set of system parameters, operating constraints, and uncertainty sources to be represented.
  • Random sampling: Generate random inputs according to prescribed probability distributions that reflect realistic variability.
  • Scenario simulation: For each random realization, solve the system model (here, power flow) to obtain the corresponding outputs.
  • Statistical post-processing: Aggregate all simulations to compute mean values, variances, confidence intervals, and risk indicators.

2.2. Mathematical Formulation

Let X be a random vector representing uncertain system inputs (e.g., hourly residential demand scaling factors and EV charging activation). For a given hour, Monte Carlo generates N independent samples x i , i = 1 , 2 , , N . Each sample is mapped through the power-flow operator F ( · ) to yield the output vector Y i , i.e.,
Y i = F ( x i ) ,   i = 1 , 2 , , N .
For any scalar performance metric Y (e.g., minimum system voltage V min ), the MC estimator of the expected value is as follows [13]:
Y ^ = 1 N i = 1 N Y i .
The sample variance is computed as follows:
σ Y 2 = 1 N 1 i = 1 N ( Y i Y ^ ) 2 .
Assuming approximately normal sampling behavior for Y ^ when N is sufficiently large, a two-sided confidence interval at confidence level ( 1 α ) is given as follows:
C I = Y ^ ± t α / 2 , N 1 × σ Y N ,
where t α / 2 , N 1 is the Student-t critical value for N 1 degrees of freedom.

2.3. Extension to Risk-Oriented Voltage Metrics

While the estimators in (2)–(4) provide statistically robust information about the central tendency and dispersion of voltage metrics, planning and operational studies of EV-rich distribution networks also benefit from explicit risk-oriented indicators. In particular, regulatory compliance is directly associated with the probability and severity of under-voltage events.
Let V th denote a regulatory voltage threshold (e.g., V th = 0.95 p.u.). When the performance metric is the minimum system voltage Y V min , the probability of under-voltage violation at a given hour can be estimated as follows:
P V min < V th 1 N i = 1 N I V min , i < V th ,
where V min , i is the minimum voltage obtained in sample i, and I ( · ) is the indicator function, equal to 1 when the condition is satisfied and 0 otherwise. This metric quantifies the likelihood of violating voltage limits under stochastic EV charging conditions [13].
To further characterize the severity of extreme outcomes beyond violation probability, an under-voltage loss variable can be defined as follows:
L i = max 0 ,   V th V min , i .
Based on L i , the conditional value-at-risk (CVaR) at confidence level β ( 0 , 1 ) is expressed as follows:
CVaR β = E L   |   L   VaR β ,
where VaR β denotes the β -quantile of the loss distribution. In the present application, CVaR β measures the expected depth of the most severe under-voltage realizations and complements the mean-based voltage indicators.

2.4. Monte Carlo Modeling of EV Penetration

EV charging penetration introduces uncertainty not only in magnitude but also in the temporal coincidence of charging events. Monte Carlo methods are, therefore, appropriate to represent the following: (i) the variability of background residential demand and (ii) stochastic EV charger activation. By sampling both processes, the method quantifies the probability of under-voltage violations, the dispersion of nodal voltages, and the severity of extreme outcomes, enabling robust voltage-risk assessment under realistic EV growth scenarios [13].

2.5. Sample-Size Convergence Considerations

The accuracy of the estimators defined in (2)–(7) depends on the Monte Carlo sample size N. Although this study adopts N = 100 realizations per hour, a convergence assessment is required to ensure that this value provides stable and reliable estimates.
Let μ ^ ( N ) and σ ^ ( N ) denote the estimated mean and standard deviation of a representative voltage metric (in particular, V min ) obtained using N samples. The relative changes when increasing the sample size from N a to N b are defined as follows:
ε μ ( N a , N b ) = μ ^ ( N b ) μ ^ ( N a ) μ ^ ( N b ) ,
ε σ ( N a , N b ) = σ ^ ( N b ) σ ^ ( N a ) σ ^ ( N b ) ,
In practice, these convergence indicators are evaluated for representative peak-stress hours by sweeping the sample size over N { 25 , 50 , 100 , 200 , 500 } . Convergence is declared when both ε μ and ε σ fall below a small tolerance (e.g., 1%) and remain stable for further increases in N. Under this criterion, N = 100 offers an adequate compromise between estimator stability and computational effort for the 24-h probabilistic assessment adopted in this work [13].

3. Methodology

This section details the complete methodological framework adopted to quantify steady-state voltage degradation caused by ultra-fast EV charging and to mitigate it through sensitivity-guided reactive support. The approach integrates the following: (i) hourly quasi-static power-flow simulation over a 24 h horizon, (ii) stochastic uncertainty modeling via Monte Carlo (MC) sampling, and (iii) nodal V–Q sensitivity analysis to both guide charger siting and compute an analytical corrective reactive injection. The MC estimators used for mean, variance, and confidence intervals are defined in Section 2 (see (2)–(4)) and are not repeated here.

3.1. Overview of the Study Framework

The IEEE 33-bus radial distribution system is analyzed over a 24 h horizon. The IEEE 33-bus bus/line data used in the simulations are summarized in Appendix A (Table A1 and Table A3). For each hour h, multiple stochastic operating scenarios are generated to capture uncertainty in residential demand and EV charging coincidence. Each scenario is solved through an AC power-flow calculation in MATPOWER, producing a distribution of nodal voltage magnitudes { V i ( k ) ( h ) } . The procedure then identifies the weakest bus and applies a local reactive compensation computed directly from the V–Q auto-sensitivity, after which the compensated power flow is re-solved and compared with the uncompensated profile.
To reflect realistic deployment conditions, four representative scenarios are examined by combining two EV penetration levels with two ultra-fast charging power ratings:
  • Case 1: six charging points at the six most robust buses (2, 19, 3, 4, 23, 5), each rated at 1 MW, consistent with emerging ultra-fast charging platforms (e.g., up to one MW-class system).
  • Case 2: 12 charging points at the 12 most robust buses (2, 19, 3, 4, 23, 5, 24, 6, 20, 26, 27, 21), each rated at 1 MW.
  • Case 3: six charging points at buses (2, 19, 3, 4, 23, 5), each rated at 350 kW, following commercial ultra-fast charger classes [25].
  • Case 4: 12 charging points at buses (2, 19, 3, 4, 23, 5, 24, 6, 20, 26, 27, 21), each rated at 350 kW.
The 12-node scenarios correspond to a ≈40% penetration of load buses (12 out of 32 PQ buses), whereas the 6-node scenarios represent ≈20%. This design enables a consistent comparison of moderate versus high EV charging density under two practical charger power ratings.

3.2. Uncertainty Modeling with Monte Carlo

At each hour h { 1 , , 24 } , two stochastic processes are modeled: (i) hourly uncertainty in background residential demand and (ii) the stochastic activation of EV ultra-fast chargers. This probabilistic representation avoids deterministic bias and yields statistical voltage-risk indicators based on the MC estimators in Section 2.
(1) Residential demand uncertainty. Let P d , 0 ( h ) and Q d , 0 ( h ) denote the baseline active and reactive residential demands at hour h. A random scaling factor, X h , is applied to represent demand variability:
P d ( k ) ( h ) = X h ( k ) P d , 0 ( h ) ,   Q d ( k ) ( h ) = X h ( k ) Q d , 0 ( h ) ,
where k is the Monte Carlo realization index. In (10), P d ( k ) ( h ) and Q d ( k ) ( h ) are the stochastic residential demands used in the power-flow run k at hour h. The scaling factor is modeled as follows:
X h ( k ) U ( 0.95 ,   1.05 ) ,
where U ( · ) denotes a bounded uniform distribution. The ± 5 % band provides a conservative planning-stage representation of short-term residential variability around the nominal hourly curve.
(2) Stochastic EV charging activation. Each charger located at an EV bus m is modeled using a Bernoulli random variable Y h , m , which indicates whether the charger is active at hour h:
Y h , m ( k ) B ( 1 , p h ) ,
where B ( 1 , p h ) is a Bernoulli distribution, and p h [ 0 , 1 ] denotes the hourly probability that a charger is active. In practice, p h can be constructed from empirical utilization patterns or defined as a planning profile reflecting higher coincidence at typical charging peaks.
The corresponding active EV demand at bus m is as follows:
P E V , m ( k ) ( h ) = Y h , m ( k ) P E V , max ,
where P E V , max is the rated charger power (1 MW or 350 kW).
The reactive component is represented through a charger power factor cos φ E V :
Q E V , m ( k ) ( h ) = P E V , m ( k ) ( h )   tan arccos ( cos φ E V ) .
In (14), φ E V is the EV power-factor angle. This study adopts a constant, cos φ E V , as a planning-stage approximation; however, ultra-fast charging may exhibit a time-varying power factor across CC/CV stages. The potential impact of this simplifying assumption is explicitly discussed in Section 5, as requested by the reviewers.
Thus, the total net load at bus m for sample k and hour h becomes the following:
P m ( k ) ( h ) = P d , m ( k ) ( h ) + P E V , m ( k ) ( h ) ,   Q m ( k ) ( h ) = Q d , m ( k ) ( h ) + Q E V , m ( k ) ( h ) .
Here, P m ( k ) ( h ) and Q m ( k ) ( h ) are the net active/reactive demands injected into the power flow at bus m.
Voltage-risk metrics beyond the mean. For each hour, N Monte Carlo runs are performed (baseline N = 100 ), producing a distribution of nodal voltages. In addition to mean-based indicators, the hourly probability of under-voltage is computed as follows:
P ^ V min ( h ) < V th = 1 N k = 1 N I V min ( k ) ( h ) < V th ,
where V th = 0.95 p.u. is the planning threshold, V min ( k ) ( h ) is the minimum system voltage in run k, and I ( · ) is the indicator function. Equation (16) addresses the reviewer request for risk-oriented probabilistic measures beyond mean trajectories.

3.3. Nodal V–Q Sensitivity Analysis

To guide charger placement and compute reactive support, a voltage–reactive sensitivity matrix V / Q is obtained through perturbation. Let V i ( Q j ) be the steady-state voltage magnitude at bus i when the reactive injection at bus j is Q j . Applying a small perturbation Δ Q at bus j yields the following:
V i Q j V i ( Q j + Δ Q ) V i ( Q j ) Δ Q .
In (17), Δ Q must be selected at a sufficiently small size to capture the local slope while remaining numerically distinguishable in the solver.
The diagonal term V Q i V i Q i represents the auto-sensitivity of bus i, i.e., the voltage response at the same bus to its own reactive perturbation. Buses with smaller auto-sensitivity are interpreted as electrically more robust and are, therefore, preferred for installing high-power EV charging points.
Linearity awareness. Because the computed compensation may reach several Mvar (depending on the scenario), reviewers correctly question the validity of a first-order approximation under large reactive variations. A practical check is to compute the auto-sensitivity using two perturbation magnitudes Δ Q 1 and Δ Q 2 and quantify their relative discrepancy:
ε lin , i = V Q i ( Δ Q 2 ) V Q i ( Δ Q 1 ) V Q i ( Δ Q 1 ) .
A small ε lin , i indicates stable local slope and supports the linear approximation. If ε lin , i is large, the same framework can be operated in a piecewise manner by recomputing sensitivities after applying a limited correction step.

3.4. Sensitivity-Guided Reactive Compensation

For each hour h, the bus with the smallest mean voltage is identified as
i = arg min i μ V i ( h ) ,
where μ V i ( h ) is obtained using the MC estimator in (2) (Section 2). If μ V i ( h ) < V th with V th = 0.95 p.u., a corrective reactive injection is computed directly from the auto-sensitivity:
Q c o m p ( h ) = V ref μ V i ( h ) V Q i ,
where V ref = 1 p.u. is the target reference voltage, and V Q i is the auto-sensitivity of the critical bus computed from (17). Equation (20) provides a closed-form estimate of the reactive support required to restore the expected voltage at the most critical location.
Implementation as shunt susceptance. In MATPOWER, the compensation is implemented as an equivalent shunt susceptance added at bus i . Under a standard shunt model, the reactive injection relates to bus voltage magnitude approximately as
Q s h ( h ) V i 2 ( h )   B s h ( h ) ,
where B s h ( h ) is the shunt susceptance, and the sign follows the adopted convention (capacitive support corresponds to negative reactive demand in many MATPOWER settings). Equation (21) enables mapping the required Q c o m p ( h ) into an implementable B s h ( h ) in the power-flow model.
Capability-aware interpretation (feasibility). The computed Q c o m p ( h ) represents an equivalent bus-level requirement and may be supplied via capacitor banks, SVC/STATCOM, or inverter-based VAR support. If the reactive support is assumed to be delivered via a converter with apparent-power rating S rated , its instantaneous capability under active power P ( h ) is bounded by the following:
| Q ( h ) | S rated 2 P 2 ( h ) .
If | Q c o m p ( h ) | exceeds this bound, additional measures (e.g., coordinated charging, feeder reinforcement, or dedicated VAR devices) are required. This explicitly addresses the reviewer concern regarding the physical feasibility of large compensation values.

3.5. Algorithmic Workflow

Algorithm 1 summarizes the hourly Monte Carlo simulation and the subsequent sensitivity-based compensation. The algorithm is executed sequentially for all 24 h, producing uncompensated and compensated voltage trajectories, critical buses, the required reactive support, and probabilistic risk indicators.
Algorithm 1: Probabilistic voltage assessment with sensitivity-based compensation
Input: 
IEEE 33-bus system (MATPOWER), base curves P d , 0 ( h ) , Q d , 0 ( h ) , EV parameters P E V , max , cos φ E V , hourly utilization p h , sensitivity matrix V / Q , MC size N, thresholds V th , V ref
Output: 
Hourly voltage statistics, violation probability, critical buses, compensation Q c o m p , uncomp./comp. profiles
Energies 19 00300 i001

3.6. Illustrative Flowchart

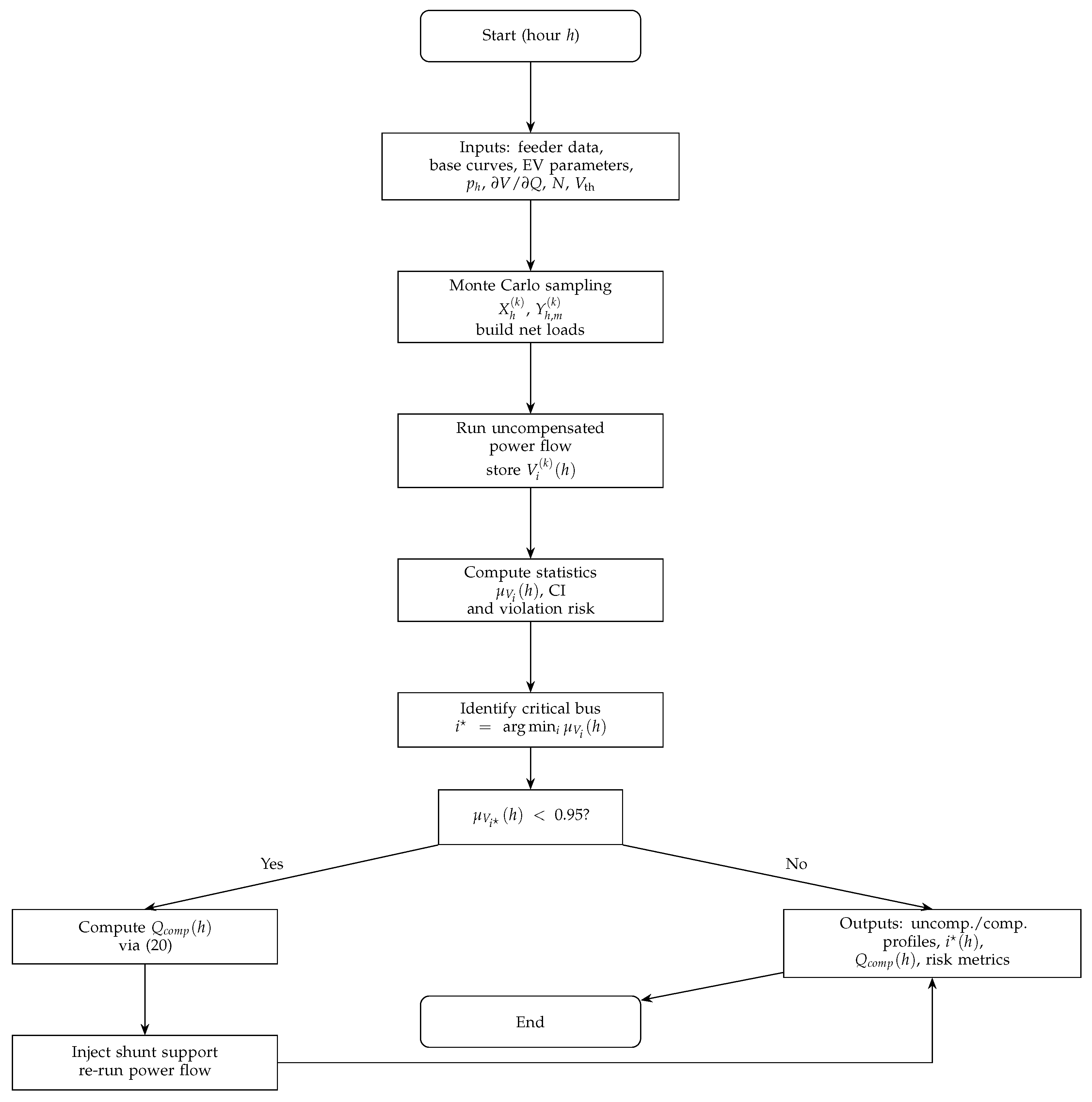
For clarity and reproducibility, Figure 1 depicts the same workflow as Algorithm 1 using standardized flowchart symbols. In particular, input/output is represented using trapezoids, processing steps using rectangles, and the decision using a diamond block (with explicit Yes/No branches), as commonly required for correct flowchart interpretation.

4. Results

This section summarizes the numerical results of the proposed probabilistic voltage-assessment framework. First, the VQ nodal sensitivity ranking is reported to justify charger siting. Next, the four charging scenarios are analyzed in terms of minimum-hourly voltage, critical buses, and the required sensitivity-guided reactive compensation. Finally, a compact cross-case summary is provided to highlight the influence of charger rating and penetration level on voltage compliance.

4.1. Nodal Sensitivity Analysis

Nodal VQ sensitivity indicates how strongly each PQ bus voltage responds to incremental reactive-power changes. The auto-sensitivity index V / Q measures the voltage variation at a bus when reactive power is injected at that same bus. Hence, smaller values denote higher robustness, because the bus experiences weaker voltage deviations for a given reactive perturbation. This property makes low-sensitivity buses technically preferable for connecting large EV charging loads.
Figure 2 shows the auto-sensitivity values for all PQ buses of the IEEE 33-bus feeder. The lowest sensitivities are concentrated in the central–southern portion of the network, identifying electrically strong locations.
From this ranking, the robust buses selected for EV charger placement are as follows:
  • Cases 1 and 3 (6 chargers): buses 2, 19, 3, 4, 23, 5.
  • Cases 2 and 4 (12 chargers): buses 2, 19, 3, 4, 23, 5, 24, 6, 20, 26, 27, 21.
Table 1 provides the full sorted list of buses by auto-sensitivity. This classification substantiates the siting strategy for the subsequent probabilistic simulations.
Overall, the sensitivity study confirms that robust-bus siting reduces the intrinsic vulnerability of the feeder to EV charging, but it does not by itself guarantee immunity to under-voltage under high-power, high-penetration conditions. This motivates the compensation analysis below.

4.2. Case 1: 6 Robust Buses, 1 MW Chargers

Case 1 evaluates moderate EV penetration using six ultra-fast chargers located at the most robust buses (2, 19, 3, 4, 23, 5). Each charger is rated at 1 MW. The objective is to quantify the resulting minimum-voltage degradation and test the proposed sensitivity-based compensation.

4.2.1. Hourly Minimum-Voltage Behavior

Figure 3 compares the hourly minimum system voltage before and after applying nodal compensation. Without compensation, the minimum voltage violates the 0.95 p.u. limit from hour 7 to hour 22, reaching a nadir of 0.881 p.u. at hour 11. Such a sustained infravoltage interval reflects the strong aggregated demand imposed via simultaneous 1 MW charging, even when chargers are connected to robust buses.
After injecting reactive support at the critical bus of each hour, the minimum-voltage profile improves substantially. Although the system does not recover to exactly 1 p.u., the compensated minimum remains in an acceptable range (above ≈0.926 p.u. at the most stressed hours), demonstrating effective mitigation.

4.2.2. Reactive Compensation Summary

Table 2 reports the stressed hours and the reactive injection required to restore voltage. Bus 18 is consistently the critical location. The required Q comp ranges from 1.56 to 2.61 Mvar, with the highest demand aligned with the daytime load peak. Negative values correspond to capacitive support in MATPOWER convention.
This case confirms that robust placement reduces but does not eliminate voltage violations under 1 MW ultra-fast charging; however, the proposed local compensation restores feasibility efficiently.

4.3. Case 2: 12 Robust Buses, 1 MW Chargers

Case 2 represents high penetration (12 ultra-fast chargers) at the most robust buses. Each unit is rated at 1 MW. This scenario stresses the feeder under dense ultra-fast charging.
Figure 4 shows that uncompensated minimum voltages collapse below 0.85 p.u. at peak hours (9–11), reaching about 0.803 p.u. Such values are close to a static voltage-collapse regime for radial feeders. With compensation, the minimum profile is lifted above 0.90 p.u. across the critical interval, validating the mitigation principle, although full recovery to 1 p.u. is limited by the magnitude of the aggregated load and network topology.
Table 3 shows that the critical bus shifts between buses 18 and 33. Under dense charging, the feeder-end bus (33) becomes dominant during the most stressed hours, requiring up to 6.35 Mvar of capacitive support.
Therefore, Case 2 evidences that high ultra-fast charging density can drive severe under-voltage and relocate weakness toward the feeder tail.

4.4. Case 3: 6 Robust Buses, 350 kW Chargers

Case 3 keeps the same moderate penetration (six chargers) but reduces unit power to 350 kW. This isolates the effect of charger rating on steady-state voltage compliance.
Figure 5 indicates that uncompensated voltages still fall below 0.95 p.u. during daytime peaks, but the valley is shallower than in Case 1 (minimum around 0.902 p.u.). Compensation restores the minimum to roughly 0.93–0.94 p.u. in the stressed interval, confirming improved resilience at lower ratings.
As reported in Table 4, the critical bus remains bus 18, yet the reactive support needed decreases, peaking at 2.29 Mvar.

4.5. Case 4: 12 Robust Buses, 350 kW Chargers

Case 4 combines high penetration (12 chargers) with the reduced unit rating of 350 kW.
Figure 6 shows sustained under-voltage from hours 6 to 22 in the uncompensated profile, with the minimum reaching 0.878 p.u. at hour 10. Although the violation is less severe than Case 2, it confirms that high penetration alone is sufficient to drive instability even at moderate power levels. Compensation lifts the valley to about 0.90–0.94 p.u.
Table 5 indicates that bus 18 remains the critical location and requires up to 2.66 Mvar, clearly below the peak need observed for 1 MW chargers.

4.6. Cross-Case Summary and Discussion

To provide a compact view of the main system-level effects, Table 6 compares the four scenarios using three stability indicators: (i) the minimum uncompensated voltage across the day, (ii) the minimum compensated voltage across the day, and (iii) the maximum reactive support required in any hour. These indicators are consistent with the profiles and hourly compensation tables reported above.
Two consistent trends emerge:
  • Effect of penetration: Increasing the number of chargers from 6 to 12 deepens the voltage valley and increases the required reactive support. Under 1 MW charging, this shift is particularly severe (Case 2), and the weakest bus migrates toward the feeder end (bus 33).
  • Effect of charger rating: Reducing the unit rating from 1 MW to 350 kW mitigates under-voltage and lowers compensation needs at both penetration levels. The improvement is evident when comparing Case 1 vs. Case 3 (moderate penetration) and Case 2 vs. Case 4 (high penetration).
These results confirm that robust bus-siting and sensitivity-guided local reactive compensation are complementary: siting reduces baseline vulnerability, while compensation ensures operational feasibility under stochastic high-demand charging. Moreover, limiting ultra-fast charger ratings (or enforcing smart charging profiles) appears as a practical planning lever to preserve steady-state voltage compliance in distribution feeders with increasing EV adoption.

4.7. Confidence Intervals of Minimum Voltage

Beyond mean voltage trajectories, confidence intervals (CIs) are used to quantify the statistical dispersion of the minimum system voltage under uncertainty. For each hour, h, the ( 1 α ) confidence interval of the minimum voltage is computed using the Monte Carlo estimators defined in Section 2, specifically (2)–(4).
Figure 7 illustrates a representative case in which the expected hourly minimum voltage, μ V min ( h ) , is reported together with its corresponding confidence band. The CI width increases during peak-stress hours, reflecting higher variability caused by coincident residential demand and stochastic EV charging activation. After applying sensitivity-guided reactive compensation, both the mean trajectory and the CI band are shifted upward, indicating not only voltage recovery but also a reduction in statistical dispersion. This confirms that the proposed mitigation improves voltage robustness under uncertainty, rather than correcting isolated deterministic outliers.

4.8. Hourly Probability of Under-Voltage Violation

To complement mean-based indicators, the probability of under-voltage violation is evaluated for each hour using the estimator defined in (16). This metric represents the fraction of Monte Carlo realizations for which the minimum system voltage falls below the admissible threshold of 0.95 p.u.
Figure 8 reports the hourly probability of violation for the four charging scenarios, both before and after compensation. In the uncompensated cases, violation probabilities approach unity during peak hours under high penetration and high charger power, indicating that under-voltage is not an isolated event but a highly probable operating condition. Conversely, after compensation, the probability of violation is substantially reduced across all scenarios, with the most pronounced improvement observed for the 350 kW charging cases. These results demonstrate that the proposed compensation strategy mitigates voltage risk in a probabilistic sense by reducing both the likelihood and persistence of under-voltage events.

4.9. Spatial Voltage Distribution After Compensation

While the compensation strategy is designed to improve the minimum system voltage, it is also necessary to verify that localized reactive support does not introduce over-voltage conditions at other buses. To this end, the spatial distribution of nodal voltages across the feeder is examined after compensation during representative peak-stress hours.
Figure 9 presents the spatial distribution of nodal voltages using boxplots obtained from Monte Carlo realizations. The results confirm that, although voltages at the weakest buses are lifted toward the admissible range, voltages at upstream and electrically strong buses remain well below typical upper operational limits (commonly 1.05–1.10 p.u., depending on the grid code). This observation indicates that the proposed sensitivity-guided compensation acts locally and proportionally, improving the weakest nodes without inducing widespread over-voltage conditions elsewhere in the feeder. Therefore, the method preserves overall voltage-profile integrity while addressing the most critical locations.

4.10. Summary of Probabilistic Performance Indicators

Taken together, the confidence intervals, violation probabilities, and spatial voltage distributions provide a comprehensive probabilistic characterization of voltage performance under ultra-fast EV charging. These indicators complement the earlier reported mean trajectories and confirm that the proposed methodology improves steady-state voltage compliance margins not only in expectation but also in terms of dispersion control and risk reduction, thereby enhancing the robustness of distribution networks under stochastic high-power EV charging.

4.11. Comparison of Case 1 vs. Case 3 (6 Chargers)

Figure 10 contrasts moderate-penetration scenarios. Both cases exhibit their deepest drop around hours 9–11, but Case 3 (350 kW) increases the uncompensated minimum from 0.881 p.u. to 0.902 p.u. and yields a higher compensated minimum. Therefore, lowering unit charger power reduces both the intensity and duration of voltage violations.

4.12. Comparison of Case 2 vs. Case 4 (12 Chargers)

Figure 11 compares high-penetration scenarios. Case 2 (1 MW) produces a minimum of ∼0.80 p.u., whereas Case 4 limits the minimum to 0.878 p.u. With compensation, Case 4 sustains higher voltages and requires substantially less reactive support, reinforcing the benefit of moderate-power charging under dense deployment.

5. Discussion

This section provides an in-depth interpretation of the results obtained from the probabilistic steady-state assessment and the sensitivity-guided reactive compensation framework. The discussion is structured to address both physical insight and engineering relevance, with explicit consideration of uncertainty, network characteristics, and practical deployment constraints. The analysis is organized around the following aspects: (i) the interpretation of V–Q sensitivity and charger placement, (ii) the combined impact of EV charging power and penetration levels, (iii) the role of uncertainty and Monte Carlo aggregation, (iv) the effectiveness and limitations of the proposed compensation strategy, (v) the physical feasibility of reactive support, and (vi) the scope and applicability of the proposed framework.

5.1. Interpretation of V–Q Sensitivity and Charger Placement

The nodal sensitivity analysis based on the voltage–reactive power coefficient V / Q provides a physically grounded indicator of how robust each bus is to reactive-power perturbations. Buses exhibiting low auto-sensitivity values correspond to locations where a given reactive-power change produces only a limited voltage deviation. In radial distribution systems, such buses are typically electrically closer to the slack/substation or embedded within stronger lateral branches characterized by lower equivalent impedance.
Consequently, selecting the least sensitive buses for the installation of ultra-fast EV charging stations is consistent with classical distribution-planning principles, whereby high-power loads are preferentially allocated to electrically stiff nodes. The ordered sensitivity values reported in Table 1 clearly reveal a stratification between robust and weak buses along the feeder.
However, an important and nontrivial result emerges from the simulations: even when EV chargers are installed exclusively at the most robust buses, the minimum system voltage still violates the admissible threshold in all considered scenarios. This leads to two key practical insights. First, V–Q robustness is a necessary but not sufficient condition to guarantee voltage compliance under ultra-fast charging, as cumulative loading effects and feeder topology ultimately dominate voltage behavior. Second, the sensitivity-based ranking remains highly valuable because it delays the onset of under-voltage conditions and reduces their severity relative to random or uninformed placement. Thus, sensitivity-guided siting provides a rational and defensible baseline strategy, even though it must be complemented with additional mitigation measures under high-stress conditions.

5.2. Impact of EV Charging Power and Penetration Level

Across all investigated scenarios, a systematic relationship is observed between EV charging power, penetration levels, and voltage degradation. For a fixed number of charging points, reducing the unit charger rating from 1 MW to 350 kW consistently mitigates both the depth and duration of minimum-voltage sags. This trend is evident when comparing Case 1 versus Case 3 and Case 2 versus Case 4, for which lower charging power results in higher voltage minima and shorter under-voltage intervals.
This behavior is physically intuitive: in radial feeders, voltage drops scale with line impedance and current magnitude, which in turn depends primarily on active and reactive power injection. Lower charger ratings imply reduced current flow and therefore alleviate voltage stress along the feeder.
The penetration level exerts an equally strong influence. The 12-charger scenarios (Cases 2 and 4) represent high-density charging conditions and produce substantially deeper voltage valleys than the corresponding 6-charger cases, even when chargers are located at robust buses. These results confirm that distribution networks can accommodate moderate levels of ultra-fast charging only up to a certain spatial density, beyond which voltage compliance becomes contingent on additional control or infrastructure reinforcement.
From a planning perspective, the contrast between 6- and 12-node cases can be interpreted as representing intermediate versus advanced EV adoption stages. The results suggest that voltage compliance margins shrink rapidly with charging clustering, emphasizing the need for proactive coordination between EV infrastructure roll-out and voltage-support planning.

5.3. Role of Load Uncertainty and Monte Carlo Assessment

The Monte Carlo framework adopted in this work clarifies that voltage performance in EV-rich feeders cannot be adequately characterized by a single deterministic trajectory. Instead, voltage behavior emerges as a distribution of possible operating states driven by residential demand variability and stochastic EV charging activation.
Two important implications follow from this probabilistic perspective. First, the hours identified as most critical are consistent across Monte Carlo realizations, indicating that the network exhibits structurally vulnerable time windows where the coincidence of residential peaks and EV charging is recurrent, rather than accidental. Second, probabilistic aggregation yields smoother and more reliable indicators of voltage risk, filtering out isolated outliers and highlighting statistically persistent trends.
This is particularly relevant for planning studies, where decisions must be robust to uncertainty, rather than optimized for extreme or unlikely scenarios. The probabilistic metrics reported in Section 4, including confidence intervals and violation probabilities, demonstrate that the proposed compensation strategy reduces not only the expected severity of voltage drops but also their likelihood of occurrence, reinforcing its practical relevance.

5.4. Effectiveness and Limitations of Sensitivity-Guided Reactive Compensation

The proposed compensation strategy leverages local V–Q auto-sensitivity to compute a closed-form estimate of the reactive power required to support the most critical bus at each hour. Across all scenarios, the compensated voltage profiles exhibit a clear upward shift of the minimum-voltage curve, reducing violation depth by several hundredths of per-unit and substantially improving voltage margins.
A notable and consistent pattern is that the same buses repeatedly emerge as critical locations, particularly bus 18 and, under the most stressed conditions, bus 33. This is not an artifact of the algorithm but, rather, a structural property of the IEEE 33-bus feeder, where electrically remote buses with high cumulative impedance and downstream loading are inherently more vulnerable. The compensation results, therefore, align closely with physical intuition and classical feeder analysis.
At the same time, compensation does not always restore voltages fully to 1 p.u., especially in the high-penetration, 1 MW charging scenario. This highlights an important operational interpretation: when active-power stress dominates, reactive support alone can lift voltages into an acceptable range but may not completely eliminate deviations. In such cases, complementary measures—such as coordinated charging, feeder reinforcement, or distributed generation—become necessary. The proposed method should, therefore, be viewed as an efficient corrective layer within a broader voltage-management strategy, rather than as a standalone solution.

5.5. Validity of the Linear V–Q Sensitivity Approximation

The compensation approach relies on a first-order linear approximation of the nonlinear power-flow equations, expressed through the voltage–reactive sensitivity coefficient V / Q . Locally, the voltage response at a PQ bus can be approximated as
Δ V i V Q i Δ Q i ,
which represents the first-order truncation of the Jacobian-based formulation.
In this study, sensitivities are computed around the uncompensated operating point for each hour, and the resulting compensation is applied in a corrective (rather than predictive) manner. Although the required reactive injections may reach several Mvar in the most stressed scenarios, the objective is not to achieve exact restoration to 1 p.u. but to lift voltages into an acceptable operating band. The compensated results confirm that, despite the simplicity of the linear approximation, the voltage response remains monotonic and physically consistent, with no evidence of numerical instability or overcompensation.
Nevertheless, as Δ Q increases, higher-order nonlinear effects may become relevant. For this reason, the proposed approach is best interpreted as a planning-stage, first-order tool. If larger voltage recovery is required, the same framework can be applied iteratively or complemented by coordinated charging and infrastructure reinforcement.

5.6. Physical Feasibility of Reactive Power Support

The magnitude of the computed reactive compensation in some scenarios (up to approximately 6.35 Mvar) raises legitimate questions regarding physical feasibility. In this work, the computed Q comp values represent an equivalent reactive-support requirement at the critical bus, rather than the output of a single physical device.
In practice, reactive support can be provided through a combination of switched capacitor banks, SVCs, STATCOMs, or inverter-based resources embedded within EV charging infrastructure. Modern ultra-fast chargers are interfaced through power-electronic converters capable of exchanging reactive power with the grid, subject to apparent-power limits. For an inverter rated at S max and operating at active power P, the available reactive capability is bounded by
Q 2 S max 2 P 2 .
Equation (24) highlights that delivering large amounts of reactive power may require curtailment of active charging power during peak operation. This trade-off is not explicitly modeled here, as the focus is on quantifying voltage-support needs, rather than prescribing device-level control strategies. The results, therefore, indicate where and how much reactive support is required, leaving detailed allocation among physical resources as a subsequent design step.

5.7. Scope and Applicability of the Proposed Framework

Finally, it is essential to delineate the scope and limitations of the proposed Monte Carlo–sensitivity framework. The analysis is restricted to steady-state conditions and does not capture dynamic phenomena such as transient voltage dips, fast converter dynamics, control delays, or protection actions. The method is, therefore, not intended for dynamic voltage-stability assessment or post-fault analysis.
Moreover, the study focuses on a radial feeder operating under normal topology. Contingency conditions and reconfigured states are not considered and may lead to more severe voltage stress. Within these boundaries, the framework is particularly well suited for planning-stage and what-if analyses, enabling comparison of EV penetration levels, charger ratings, and siting strategies under uncertainty.
By explicitly acknowledging these limitations, the applicability boundaries of the proposed approach are clearly defined, ensuring that the results are interpreted within their intended engineering context.
From a quantitative perspective, the proposed sensitivity-based compensation strategy increased the minimum hourly voltage by approximately 0.03–0.12 p.u., depending on the EV penetration level and charger rating. In the most critical scenarios, the method reduced voltage-limit violations from values below 0.85 p.u. to levels closer to the regulatory threshold. The required equivalent reactive compensation ranged from approximately 2 Mvar in moderate-demand periods to about 6.35 Mvar during peak ultra-fast charging conditions, providing a compact numerical interpretation of the effectiveness observed in the hourly voltage profiles.

6. Conclusions

This paper presented a probabilistic steady-state voltage assessment of a radial distribution feeder subject to ultra-fast electric vehicle (EV) charging, integrating Monte Carlo simulation with voltage–reactive power (V–Q) sensitivity analysis. The main conclusions, derived directly from the numerical results obtained for the IEEE 33-bus test system, are summarized as follows.
First, ultra-fast EV charging introduces a pronounced risk of sustained under-voltage even when charging stations are connected exclusively to electrically robust buses. For the scenarios analyzed, the minimum uncompensated system voltage reached values as low as 0.803 p.u. under high penetration (12 chargers) and high power rating (1 MW), while moderate penetration (6 chargers) still produced minima around 0.88–0.90 p.u. These results confirm that robust siting alone is insufficient to guarantee voltage compliance when ultra-fast charging loads cluster in distribution feeders.
Second, the probabilistic Monte Carlo framework proved essential for capturing voltage-risk exposure under realistic uncertainty. By jointly modeling residential demand variability and stochastic EV charging activation, the method provided statistically meaningful indicators beyond deterministic worst-case snapshots. In particular, the analysis revealed persistent critical time windows during daytime peak hours, where under-voltage violations occur with high probability across Monte Carlo realizations, emphasizing the need for mitigation strategies that are robust to uncertainty.
Third, the proposed sensitivity-guided reactive compensation strategy demonstrated consistent effectiveness in mitigating under-voltage conditions. Across all scenarios, the application of local reactive support at the most critical bus increased the worst-hour minimum voltage by approximately 0.03–0.12 p.u., substantially reducing both the depth and duration of voltage violations. The maximum equivalent reactive support required reached 6.35 Mvar in the most stressed case, while scenarios with reduced charger ratings (350 kW) required significantly lower compensation levels.
Fourth, the comparative analysis highlighted two dominant planning insights. Increasing EV charging penetration from 6 to 12 points significantly exacerbates voltage degradation and shifts the weakest locations toward the feeder end, whereas reducing the unit charger rating from 1 MW to 350 kW markedly alleviates voltage stress and reactive-support requirements. These findings indicate that limiting individual charger power or adopting mixed charging hierarchies can be an effective lever for preserving voltage margins in EV-rich distribution networks.
Finally, the scope of the proposed Monte Carlo–V–Q sensitivity framework should be clearly interpreted. The approach is well suited for planning-stage studies of radial distribution systems operating under steady-state conditions, where the objective is to screen EV deployment scenarios, identify vulnerable buses, and estimate reactive-support needs under uncertainty. It is not intended to replace dynamic voltage-stability analysis, detailed inverter-level control design, or contingency-based operational studies. Within these boundaries, the framework offers a lightweight, transparent, and reproducible tool to support distribution-network planning in the context of accelerating ultra-fast EV charging adoption.

Author Contributions

All authors contributed equally to this work. All authors have read and agreed to the published version of the manuscript.

Funding

This research received no external funding. The APC was funded by the Universidad Politécnica Salesiana.

Data Availability Statement

The original contributions presented in the study are included in the article; further inquiries can be directed to the corresponding authors.

Conflicts of Interest

The authors declare no conflicts of interest.

Appendix A

Appendix A.1. IEEE 33-Bus Test System Description

The distribution feeder adopted in this study is the IEEE 33-bus test system, a widely used benchmark for assessing voltage-control strategies, optimization techniques, and sensitivity-based planning in radial distribution networks. The system consists of 33 buses, 32 distribution lines, and a slack bus (Bus 1) representing the main substation with regulated voltage.
Before the numerical data are presented, it is important to note that all loads are modeled as constant PQ demands. Bus 1 operates as the reference (slack) bus, while the remaining buses correspond to PQ nodes. The bus data in Table A1 include active and reactive demands, the nominal voltage level, and operational voltage limits. Likewise, the line parameters in Table A3 provide the per-branch resistance and reactance used for the power-flow simulations.

Appendix A.1.1. Bus Data

Table A1. Load data of the IEEE 33-bus distribution system.
Table A1. Load data of the IEEE 33-bus distribution system.
Bus P d [kW] Q d [kVAr]baseKV V max [p.u.] V min [p.u.]
10012.661.001.00
21006012.661.100.90
3904012.661.100.90
41208012.661.100.90
5603012.661.100.90
6602012.661.100.90
720010012.661.100.90
820010012.661.100.90
9602012.661.100.90
10602012.661.100.90
11453012.661.100.90
12603512.661.100.90
13603512.661.100.90
141208012.661.100.90
15601012.661.100.90
16602012.661.100.90
17602012.661.100.90
18904012.661.100.90
19904012.661.100.90
20904012.661.100.90
21904012.661.100.90
22904012.661.100.90
23905012.661.100.90
2442020012.661.100.90
2542020012.661.100.90
26602512.661.100.90
27602512.661.100.90
28602012.661.100.90
291207012.661.100.90
3020060012.661.100.90
311507012.661.100.90
3221010012.661.100.90
33604012.661.100.90

Appendix A.1.2. Slack Generator Data

The system contains a single slack generator at Bus 1. Its active and reactive power outputs are determined by the power-flow solution, subject to the reactive limits given in Table A2.
Table A2. Slack generator limits.
Table A2. Slack generator limits.
Bus P G [MW] Q G [Mvar] Q max [Mvar] Q min [Mvar]
10010−10

Appendix A.1.3. Line Data

Table A3 lists the distribution-line parameters. Values correspond to the standard IEEE 33-bus feeder data set.
Table A3. Electrical parameters of the IEEE 33-bus distribution lines.
Table A3. Electrical parameters of the IEEE 33-bus distribution lines.
FromTor [ Ω ]x [ Ω ]
120.09220.0470
230.49300.2511
340.36600.1864
450.38110.1941
560.81900.7070
670.18720.6188
780.71140.2351
891.03000.7400
9101.04400.7400
10110.19660.0650
11120.37440.1238
12131.46801.1550
13140.54160.7129
14150.59100.5260
15160.74630.5450
16171.28901.7210
17180.73200.5740
2190.16400.1565
19201.50421.3554
20210.40950.4784
21220.70890.9373
3230.45120.3083
23240.89800.7091
24250.89600.7011
6260.20300.1034
26270.28420.1447
27281.05900.9337
28290.80420.7006
29300.50750.2585
30310.97440.9630
31320.31050.3619
32330.34100.5302
2182.00002.0000
9152.00002.0000
12222.00002.0000
18330.50000.5000
25290.50000.5000

References

  1. Ruiz-Tipán, F.; Valenzuela, A. Despacho económico en centrales de generación térmicas considerando restricciones económicas y ambientales para la operación en isla de una red eléctrica industrial/Despacho econômico em usinas térmicas considerando restrições econômicas e ambientais para a operação insular de uma rede elétrica industrial. Braz. Appl. Sci. Rev. 2022, 6, 851–871. [Google Scholar] [CrossRef]
  2. Carey, J. The other benefit of electric vehicles. Proc. Natl. Acad. Sci. USA 2023, 120, e2220923120. [Google Scholar] [CrossRef] [PubMed]
  3. Alanazi, F. Electric Vehicles: Benefits, Challenges, and Potential Solutions for Widespread Adaptation. Appl. Sci. 2023, 13, 6016. [Google Scholar] [CrossRef]
  4. Niri, A.J.; Poelzer, G.A.; Zhang, S.E.; Rosenkranz, J.; Pettersson, M.; Ghorbani, Y. Sustainability challenges throughout the electric vehicle battery value chain. Renew. Sustain. Energy Rev. 2024, 191, 114176. [Google Scholar] [CrossRef]
  5. Ali, W.A.; Fanti, M.P.; Roccotelli, M.; Ranieri, L. A Review of Digital Twin Technology for Electric and Autonomous Vehicles. Appl. Sci. 2023, 13, 5871. [Google Scholar] [CrossRef]
  6. Alsharif, A.; Tan, C.W.; Ayop, R.; Smin, A.A.; Ahmed, A.A.; Kuwil, F.H.; Khaleel, M.M. Impact of Electric Vehicle on Residential Power Distribution Considering Energy Management Strategy and Stochastic Monte Carlo Algorithm. Energies 2023, 16, 1358. [Google Scholar] [CrossRef]
  7. Venegas, F.G.; Petit, M.; Perez, Y. Plug-in behavior of electric vehicles users: Insights from a large-scale trial and impacts for grid integration studies. eTransportation 2021, 10, 100131. [Google Scholar] [CrossRef]
  8. Yuvaraj, T.; Devabalaji, K.R.; Kumar, J.A.; Thanikanti, S.B.; Nwulu, N.I. A Comprehensive Review and Analysis of the Allocation of Electric Vehicle Charging Stations in Distribution Networks. IEEE Access 2024, 12, 5404–5461. [Google Scholar] [CrossRef]
  9. Shahbazi, A.; Beigi, H.M.C.; Abdi, H.; Shahbazitabar, M. Probabilistic Optimal Allocation of Electric Vehicle Charging Stations Considering the Uncertain Loads by Using the Monte Carlo Simulation Method. J. Oper. Autom. Power Eng. 2023, 11, 277–284. [Google Scholar] [CrossRef]
  10. Sadhukhan, A.; Ahmad, M.S.; Sivasubramani, S. Optimal Allocation of EV Charging Stations in a Radial Distribution Network Using Probabilistic Load Modeling. IEEE Trans. Intell. Transp. Syst. 2022, 23, 11376–11385. [Google Scholar] [CrossRef]
  11. Jomah, O.S.; Ahmed, A.A.; Alsharif, A.; Nassar, Y.F.; Mohamed, N.; Imbayah, I. Assessing Random Power Flow for Vehicle-to-Grid Operation Based on Monte Carlo Simulation. In Proceedings of the 2024 IEEE 4th International Maghreb Meeting of the Conference on Sciences and Techniques of Automatic Control and Computer Engineering, MI-STA 2024—Proceeding, Tripoli, Libya, 19–21 May 2024; Institute of Electrical and Electronics Engineers Inc.: New York, NY, USA, 2024; pp. 285–289. [Google Scholar] [CrossRef]
  12. Li, T.; Wu, H.; Chen, H.; Wang, J.; Liu, T. Impact Analysis of Distribution Network Integrated Electric Vehicles Based on Monte Carlo Algorithm. In Proceedings of the 2023 IEEE Sustainable Power and Energy Conference, iSPEC 2023, Chongqing, China, 28–30 November 2023; Institute of Electrical and Electronics Engineers Inc.: New York, NY, USA, 2023. [Google Scholar] [CrossRef]
  13. Deeum, S.; Bhumkittipich, P.; Janjamraj, N.; Romphochai, S.; Kongjeen, Y.; Bhumkittipich, K. Impact of Electric Vehicle Penetration on Power Distribution System Using Stochastic Monte Carlo Algorithm. In Proceedings of the ICPEI 2024—Proceedings of the 6th International Conference on Power, Energy and Innovations, Nakhon Ratchasima, Thailand, 16–18 October 2024; Institute of Electrical and Electronics Engineers Inc.: New York, NY, USA, 2024; pp. 87–92. [Google Scholar] [CrossRef]
  14. Alkhafaji, M.H.; Luk, P.; Bati, A. Integration of electric vehicles within microgrid. In Proceedings of the 2016 UKACC 11th International Conference on Control (CONTROL), Belfast, UK, 31 August–2 September 2016; IEEE: New York, NY, USA, 2016. [Google Scholar] [CrossRef]
  15. Srivastava, A.; Manas, M.; Dubey, R.K. Electric vehicle integration’s impacts on power quality in distribution network and associated mitigation measures: A review. J. Eng. Appl. Sci. 2023, 70, 32. [Google Scholar] [CrossRef]
  16. Wang, G.; Yuan, X.; Wang, M.; Yan, G.; Liao, C.; Wang, L. Impact of Electric Vehicle Charging Loads on Distribution Networks. In Proceedings of the 11th Frontier Academic Forum of Electrical Engineering (FAFEE2024), Shanghai, China, 8–10 November 2024; Lecture Notes in Electrical Engineering. Springer: Singapore, 2024; Volume 1292, pp. 477–485. [Google Scholar] [CrossRef]
  17. Betancur, D.; Duarte, L.F.; Revollo, J.; Restrepo, C.; Díez, A.E.; Isaac, I.A.; López, G.J.; González, J.W. Methodology to Evaluate the Impact of Electric Vehicles on Electrical Networks Using Monte Carlo. Energies 2021, 14, 1300. [Google Scholar] [CrossRef]
  18. Polat, Ö.; Eyüboğlu, O.H.; Gül, Ö. Monte Carlo simulation of electric vehicle loads respect to return home from work and impacts to the low voltage side of distribution network. Electr. Eng. 2021, 103, 439–445. [Google Scholar] [CrossRef]
  19. Ma, Q.; Tong, X.; Li, J.; Xiong, G. Static voltage stability influence evaluation method of distribution network including electric vehicles based on Latin hypercube sampling probabilistic power flow. Energy Rep. 2023, 9, 277–287. [Google Scholar] [CrossRef]
  20. Sirisumrannukul, S. Charging Management of Electric Vehicles on Loading Capability of Distribution System Equipment, Voltage Quality, and Energy Loss by Monte Carlo Simulation and Linear Programming. J. Renew. Energy 2023, 2023, 1195648. [Google Scholar] [CrossRef]
  21. Chen, X.; Parisio, A. Optimal Coordination of Electric Vehicles for Voltage Support in Distribution Networks. In Proceedings of the ISGT Asia 2022, Singapore, 1–5 November 2022; pp. 650–654. [Google Scholar] [CrossRef]
  22. Zheng, Z.; Zhang, S.; Zhang, X.; Yang, B.; Yan, F.; Ge, X. Stability Analysis and Control of DC Distribution System with Electric Vehicles. Energy Eng. 2023, 120, 633–647. [Google Scholar] [CrossRef]
  23. Sivakumar, S.; Gunaseelan, S.B.R.; Krishnakumar, M.V.R.; Krishnan, N.; Sharma, A.; Aguila Téllez, A. Analysis of distribution systems in the presence of electric vehicles and optimal allocation of distributed generations considering power loss and voltage stability index. IET Gener. Transm. Distrib. 2023, 18, 1114–1132. [Google Scholar] [CrossRef]
  24. Aguila Téllez, A.; Ortiz, L.; Ruiz, M.; Narayanan, K.; Varela, S. Optimal Location of Reclosers in Electrical Distribution Systems Considering Multicriteria Decision Through the Generation of Scenarios Using the Monte Carlo Method. IEEE Access 2023, 11, 68853–68871. [Google Scholar] [CrossRef]
  25. ABB. Terra HP High Power Charging System Datasheet; ABB: Zurich, Switzerland, 2023; Available online: https://library.e.abb.com/public/49ff023197ba4be0a66ef56d733884ff/ABB_Terra-HP_UL_G2_Data-SheetR5.pdf?x-sign=E6P88BtLcapu53LndUGz8u3PJXkqCnB+LPBmOacKTlWoCaaeJ9RJdC8ZS62pdFzp (accessed on 10 December 2025).
Figure 1. Workflow of the proposed Monte Carlo voltage assessment with sensitivity-based reactive compensation.
Figure 1. Workflow of the proposed Monte Carlo voltage assessment with sensitivity-based reactive compensation.
Energies 19 00300 g001
Figure 2. Nodal auto-sensitivity V / Q of PQ buses in the IEEE 33-bus system.
Figure 2. Nodal auto-sensitivity V / Q of PQ buses in the IEEE 33-bus system.
Energies 19 00300 g002
Figure 3. Hourly minimum-voltage profile before and after compensation (Case 1).
Figure 3. Hourly minimum-voltage profile before and after compensation (Case 1).
Energies 19 00300 g003
Figure 4. Hourly minimum-voltage profile before and after compensation (Case 2).
Figure 4. Hourly minimum-voltage profile before and after compensation (Case 2).
Energies 19 00300 g004
Figure 5. Hourly minimum-voltage profile before and after compensation (Case 3).
Figure 5. Hourly minimum-voltage profile before and after compensation (Case 3).
Energies 19 00300 g005
Figure 6. Hourly minimum-voltage profile before and after compensation (Case 4).
Figure 6. Hourly minimum-voltage profile before and after compensation (Case 4).
Energies 19 00300 g006
Figure 7. Representative confidence intervals of the hourly expected minimum voltage, V min ( h ) , for an illustrative high-stress scenario (Case 2).
Figure 7. Representative confidence intervals of the hourly expected minimum voltage, V min ( h ) , for an illustrative high-stress scenario (Case 2).
Energies 19 00300 g007
Figure 8. Hourly probability of under-voltage violation, defined as P ( V min ( h ) < 0.95   p . u . ) , before and after compensation for the four charging scenarios.
Figure 8. Hourly probability of under-voltage violation, defined as P ( V min ( h ) < 0.95   p . u . ) , before and after compensation for the four charging scenarios.
Energies 19 00300 g008
Figure 9. Spatial distribution of nodal voltages after compensation using boxplots across all buses for a representative peak-stress hour (illustrative Case 2).
Figure 9. Spatial distribution of nodal voltages after compensation using boxplots across all buses for a representative peak-stress hour (illustrative Case 2).
Energies 19 00300 g009
Figure 10. Minimum-voltage comparison before and after compensation (Cases 1 and 3).
Figure 10. Minimum-voltage comparison before and after compensation (Cases 1 and 3).
Energies 19 00300 g010
Figure 11. Minimum-voltage comparison before and after compensation (Cases 2 and 4).
Figure 11. Minimum-voltage comparison before and after compensation (Cases 2 and 4).
Energies 19 00300 g011
Table 1. Ranking of PQ buses by nodal auto-sensitivity V / Q .
Table 1. Ranking of PQ buses by nodal auto-sensitivity V / Q .
BusSensitivity [pu/Mvar]
20.00025
190.00176
30.00193
40.00320
230.00353
50.00545
240.00571
60.00966
200.00983
260.01037
270.01145
210.01265
250.01317
70.01816
80.01858
220.01876
90.02078
290.02372
300.02584
100.02610
110.02660
120.02754
310.02713
320.03527
130.03586
140.03904
330.04051
160.04476
170.04857
180.06458
Table 2. Hourly reactive compensation summary (Case 1).
Table 2. Hourly reactive compensation summary (Case 1).
HourCritical Bus V min [p.u.] Q comp [Mvar]
6180.950−1.56
7180.930−1.86
8180.915−2.09
9180.893−2.44
10180.884−2.61
11180.881−2.61
12180.896−2.36
13180.913−2.12
14180.926−1.93
15180.923−1.97
16180.910−2.17
17180.907−2.22
18180.919−2.04
19180.918−2.02
20180.919−2.04
21180.929−1.88
22180.941−1.69
Table 3. Hourly reactive compensation summary (Case 2).
Table 3. Hourly reactive compensation summary (Case 2).
HourCritical Bus V min [p.u.] Q comp [Mvar]
6180.950−1.56
7180.917−2.05
8180.888−2.51
9330.833−5.57
10330.803−6.35
11330.803−6.35
12330.859−5.43
13330.872−4.58
14330.892−4.06
15180.903−2.28
16180.903−2.27
17180.893−2.42
18180.887−2.47
19180.871−2.55
20330.877−4.46
21330.880−4.37
22330.900−3.85
23330.935−2.95
Table 4. Hourly reactive compensation summary (Case 3).
Table 4. Hourly reactive compensation summary (Case 3).
HourCritical Bus V min [p.u.] Q comp [Mvar]
6180.950−1.56
7180.934−1.80
8180.923−1.97
9180.909−2.18
10180.902−2.29
11180.902−2.29
12180.914−2.11
13180.925−1.93
14180.931−1.85
15180.928−1.88
16180.922−1.97
17180.912−2.14
18180.918−2.08
19180.918−2.04
20180.930−1.86
21180.942−1.67
Table 5. Hourly reactive compensation summary (Case 4).
Table 5. Hourly reactive compensation summary (Case 4).
HourCritical Bus V min [p.u.] Q comp [Mvar]
6180.950−1.56
7180.930−1.86
8180.914−2.11
9180.890−2.47
10180.878−2.66
11180.878−2.66
12180.895−2.40
13180.912−2.14
14180.924−1.99
15180.920−2.04
16180.916−2.07
17180.910−2.17
18180.909−2.18
19180.910−2.18
20180.916−2.07
21180.927−1.91
22180.939−1.72
Table 6. Cross-case stability indicators.
Table 6. Cross-case stability indicators.
Case min h V min (uncomp.) min h V min (comp.) max h | Q comp | [Mvar]
1: 6 buses, 1 MW0.881≈0.9262.61
2: 12 buses, 1 MW0.803≈0.906.35
3: 6 buses, 350 kW0.902≈0.942.29
4: 12 buses, 350 kW0.878≈0.90–0.942.66
Disclaimer/Publisher’s Note: The statements, opinions and data contained in all publications are solely those of the individual author(s) and contributor(s) and not of MDPI and/or the editor(s). MDPI and/or the editor(s) disclaim responsibility for any injury to people or property resulting from any ideas, methods, instructions or products referred to in the content.

Share and Cite

MDPI and ACS Style

Ortega, H.; Aguila Téllez, A. Impact of Ultra-Fast Electric Vehicle Charging on Steady-State Voltage Compliance in Radial Distribution Feeders: A Monte Carlo V–Q Sensitivity Framework. Energies 2026, 19, 300. https://doi.org/10.3390/en19020300

AMA Style

Ortega H, Aguila Téllez A. Impact of Ultra-Fast Electric Vehicle Charging on Steady-State Voltage Compliance in Radial Distribution Feeders: A Monte Carlo V–Q Sensitivity Framework. Energies. 2026; 19(2):300. https://doi.org/10.3390/en19020300

Chicago/Turabian Style

Ortega, Hassan, and Alexander Aguila Téllez. 2026. "Impact of Ultra-Fast Electric Vehicle Charging on Steady-State Voltage Compliance in Radial Distribution Feeders: A Monte Carlo V–Q Sensitivity Framework" Energies 19, no. 2: 300. https://doi.org/10.3390/en19020300

APA Style

Ortega, H., & Aguila Téllez, A. (2026). Impact of Ultra-Fast Electric Vehicle Charging on Steady-State Voltage Compliance in Radial Distribution Feeders: A Monte Carlo V–Q Sensitivity Framework. Energies, 19(2), 300. https://doi.org/10.3390/en19020300

Note that from the first issue of 2016, this journal uses article numbers instead of page numbers. See further details here.

Article Metrics

Back to TopTop