Next Article in Journal
Power Transformers Cooling Design: A Comprehensive Review
Previous Article in Journal
Characterization, Performance, and Efficiency Analysis of Hybrid Photovoltaic Thermal (PVT) Systems
 
 
Font Type:
Arial Georgia Verdana
Font Size:
Aa Aa Aa
Line Spacing:
Column Width:
Background:
Article

Power Dissipation Reduction System for Adjustable Power Supplies

by
Valeriu Savu
,
Madalin Ion Rusu
*,
Dan Savastru
and
Dragos Manea
National Institute of Research and Development for Optoelectronics—INOE 2000, 077125 Măgurele, Romania
*
Author to whom correspondence should be addressed.
Energies 2025, 18(5), 1052; https://doi.org/10.3390/en18051052
Submission received: 22 January 2025 / Revised: 14 February 2025 / Accepted: 18 February 2025 / Published: 21 February 2025
(This article belongs to the Section F3: Power Electronics)

Abstract

The design of high-power sources intended for domestic consumption in the case of renewable energies, research laboratories, the operation of diode-pumped lasers, electric vehicles, etc. requires reducing the price, increasing efficiency, reducing overall dimensions, and so on. Achieving these requirements applicable to the manufacture of high-power sources represents a challenge in research, which leads to new concepts for the realization of these sources. The present work aims to improve the parameters of high-power adjustable linear voltage sources, also presenting practical results and simulations. The combined source designed and realized by us combines two systems, one commutative and the other linear. Both the simulated and practical results showed that the new combined source that we propose dissipates up to 10 times less power than a linear source designed for the same output and power supply parameters under the same conditions.

1. Introduction

An important issue in the field of manufacturing high-power sources is the reduction of overall dimensions, the reduction of the cooling radiator dimensions of the series regulator element, the increase in efficiency, etc., with a wide range of applicability: in reducing internal consumption in the case of renewable energies for feedback and control of the power generation system, maintenance, etc. [1,2], for use in research laboratories, for the operation of lasers pumped by laser diodes, etc. In this regard, we did think of a combined source, the output parameters of which can be designed for higher values than those for which we made practical simulations and measurements. Our study focused on reducing the power dissipated by this combination power supply, which has user-adjustable output voltage between 0 V and 30 Vcc and can limit the output current from 0.1 mA to 100 A as the user also wants.
The reduction of power dissipation from high-power sources [3], which have applicability in the operation and control of the component equipment of renewable energy generators, minimizing size, reducing cost, and increasing efficiency, has been, is, and will continue to be a major research focus. Maintaining a stable output voltage, regardless of fluctuations in line voltage or load current, is a fundamental requirement for voltage regulators [3,4,5]. Linear and adjustable voltage sources are an area of interest in this regard [6,7]. The voltage regulator has to maintain a constant output voltage irrespective of the change in line voltage or load current [8]. To achieve lower dissipated power and reduced size, the transition has been made from linear sources to switch-mode power supplies (SMPS) [9,10], which have smaller dimensions, higher efficiency, lower cost, and reduced power dissipation by the switching elements. However, these switched-mode sources introduce disturbances into the systems and devices they power. For this reason, linear and adjustable power supplies are preferred for laboratory work across a wide range of applications, as they cause much less interference.
For linear and adjustable power supplies, these objectives present both a challenge and a problem, as the dissipated power from the series regulator element becomes very large when low output voltages and very high currents are required, such as in the case of powering laser diodes for laboratory tests.
To regulate the power dissipated by the series regulator of an adjustable laboratory power supply, input voltage switching systems using relays are used. Thus, depending on the output voltage (requested by the user), the input voltage is switched to maintain a nearly constant voltage across the series regulator. This method is applied to the LAB PS 3003 DC (Direct Current) power supply manufactured by Velleman in 09/2014 [11] and the PeackTech 6145 DC power supply manufactured by PeackTech in 06/2017 [12]. The efficiency of all modern power supplies, such as the LS25-150 Series—manufactured by TDK-Lambda; ELE-PSU3010B—manufactured by ELESHOP; and PeakTech 6226—manufactured by PeakTech; is slightly higher than 0.85 and switches the input voltage using relays or thyristors (which introduce electromagnetic disturbances into the power supply network—requires filters on the power supply network). These sources do not operate on the basis of switching elements controlled in direct current, which in the proposed source applies direct current switching. The main disadvantage of this method is that the voltage across the series regulator is stepped, and the dissipated power is also stepped, resulting in excessive heating at the lower end of the step.
Another method for reducing the dissipated power of the series regulator in a linear and adjustable power supply is the use of pre-regulators [13,14]. In this case, the dissipated power in the series regulator is reduced, but it cannot be fully controlled because the voltage cannot be maintained constant [15]. Moreover, pre-regulators introduce electromagnetic disturbances [16] (Electromagnetic Compatibility—EMC and Electromagnetic Interference—EMI), and some pre-regulators use thyristors (SCR), which require gate command synchronization with the power grid, also resulting in EMC and EMI disturbances.
A similar issue is presented in a scheme that maintains a constant voltage at the input of the series regulator based on a reference (using a reference) via a pre-regulator. The disadvantage of this power supply is the same as that of the pre-regulator version, and additionally, if the output voltage is variable, then at a low output voltage from the linear source, we have high power dissipation in the series regulator. The pre-regulator must be adjusted in line with the output voltage variation, which is a major drawback [17].
Another power supply scheme that controls and maintains nearly constant the power dissipated by the series regulator is based on an inverter with 4 transistors connected in a bridge and the control of the power dissipated by the series regulator is achieved via an optocoupler. The main disadvantage of this method is that electromagnetic disturbances (EMC and EMI) are directly transmitted to the power grid because the inverter is powered directly (without a transformer). A second disadvantage is that the power dissipated by the inverter is very high when the output voltage from the linear section changes, and the capacitor to filter is charged [18], leading to a high voltage drop in the linear section. In situations where there are multiple output voltages [19], and each output dissipates a certain power, the total dissipated power is large, resulting in very high-power dissipation in the series regulator or switching element.
In all the cases presented, the practical use of our proposed scheme is justified because the combined source minimizes disturbances [2,20] by activating the switching section only when needed, and the switching operations are filtered with an LC circuit (LSwitch; CPower [21] from Figure 1). The combined source we propose consists of a linear power source where the voltage drop across the series regulator is monitored at approximately 2.7 V ± 50 mV. If the voltage drop across the series regulator is 2.75 V, the switching element is opened, stopping the charging of a filtering capacitor (CPower [21]), and when the voltage on the series regulator is 2.65 V, the switching element closes and charges this capacitor. Thus, the voltage drop across the series regulator is maintained within small limits.
The scheme we propose in this article meets the conditions of minimizing the dissipated power, as well as improved efficiency in the case of Buck Converters that are discussed in the articles [3,8].
The scheme we propose is a linear power supply that monitors the voltage drop across the series regulator using a comparator with a small hysteresis (ΔV = ± 50 mV), which has as voltage reference Vref (2.7 V) on one of the inputs and on the other has monitored voltage and works totally differently from the switching schemes, in that the switching element is controlled by the monitoring system only when necessary. The comparator monitors the voltage on the series regulator and commands the opening or closing of the switching system switch to maintain the voltage on the series regulator within the imposed hysteresis limits. The voltage reference is provided by a constant current generator, which is supplied by a stabilized voltage. This method of obtaining the reference voltage offers excellent stability against power grid fluctuations and temperature variations. The comparator’s output is coupled with an isolating element to provide galvanic isolation for the control commands from the linear power supply’s monitoring system. The linear power supply is controlled by a switching system, which is governed by the output of the isolator (optocoupler). This differs from classic SMPS operation [22,23], as it only charges a capacitor with energy when necessary. The voltage at the capacitor terminals equals the sum of the output voltage of the linear source and the voltage drop across the series regulator, plus the hysteresis voltage. The linear source has a control loop for the output voltage based on an error amplifier, which is referenced to another stabilized voltage. By using a current-limiting system and changing the polarity of the voltage (due to the current through the load), the output voltage can be regulated down to 0 V (the reference voltage for the output voltage control loop also includes the voltage drop across the current-limiting resistor but with reversed polarity). The linear source also includes an adjustable current limiting system, from 0.1 mA to 100 A.
The advantages of the proposed scheme are
  • Monitoring the voltage drop across the series regulator does not depend on the regulated output voltage;
  • Monitoring the voltage drop across the series regulator does not depend on the current flowing through the load;
  • The switching system is galvanically isolated from the linear source and connected in series with it;
  • The capacitor charges only when necessary;
  • The switching system can be easily applied to any linear source with very few modifications.
For optimal operation of this power source, two conditions must be met:
  • The minimum voltage drop across the series regulator of the linear source should be chosen slightly higher than its saturation voltage (which is the monitored voltage);
  • The switching system’s operating time must be much shorter than the pause time.

2. Theoretical and Functional Description

Starting from the idea that the power dissipated by the series regulator element of a linear power supply, with a regulated output voltage, can be reduced if the voltage drops across it are kept constant and at a minimum value for operation in the normal active region (NAR), we designed a scheme to monitor this voltage. The monitoring system controls another regulator element (which operates in switching mode). The latter controls the power supply to the first series regulator so that the monitoring system operates within the designed limits. The first regulator element is part of the linear source and controls and maintains the output voltage of the linear source constant through a feedback loop. The second regulator operates in switching mode, charging a capacitive element, and is controlled by the monitoring system, which ensures that the voltage drop across the first regulator is maintained within the limits defined by a reference via a small hysteresis. The scheme is designed so that the switching element’s working time is much shorter than the pause time. During the pause, the inductive element charges the capacitive element with energy via an ultra-fast Schottky diode. Thus, the power dissipated by the switching element is minimized, maintaining the monitoring system in a controlled loop.
The functional block diagram of the source we propose is shown in Figure 1a. The power supply to this block diagram is provided by two systems that connect to the same power source (one for low currents and one for high currents). This power supply is, in fact, the output of an AC (Alternating Current) transformer connected to a rectifier bridge. The rectified alternating voltage (full-wave rectified) is connected to the input points +Vin and -Vin. Capacitor Cf1 filters this voltage. Part of the current drawn from the power supply is conducted through diode D1 and further filtered by capacitor C2 to unit U1 (Power), which uses Vref Power as a reference and provides energy to the entire system (the low-current section) with a +Vcc output voltage. This method of powering unit U1 through diode D1 eliminates current surges from the power supply when the load is connected to the source (R Load). Voltage drops due to very large current jumps are minimized and are not transmitted to units with low current consumption.
The reference voltage for the output voltage regulation loop is generated by unit U2 (Vref U), which can adjust the reference voltage via R Adj Vref U. This reference voltage is found at the input of unit U3 (Switch), which is a switch operated by unit U4 (I Limit) when the current drawn by the load exceeds the coarse current setting from R Adj Vref I and the fine setting from POT Adj R I. Unit U3 switches the input voltage (from the output of unit U2) to the output when the current limit imposed by unit U4 is not applied and switches the output to ground when the current limit is applied by unit U4. Thus, the reference voltage for the non-inverting input of unit U6 (V Err Amp), when unit U4 is active, becomes zero (when a current limit is required), acting similarly to a current limit with feedback.
Unit U4 has the reference voltage generated by Vref I, polarized by RpI from +Vcc. Unit U5 (Driver LED) indicates that the source is in current limiting mode via LED Lim I and is controlled by unit U4 (current limiting request through load R Load).
Unit U6 (V Err Amp), which is an operational amplifier, has the non-inverting input connected to the reference voltage from the output of unit U3, which is adjustable by the user, coarse adjustment via POT Adj R V, and fine adjustment via POT Adj F V. The inverting input receives three signals: the first from its output through a small hysteresis (R1 Hyst) to avoid oscillation of unit U6; the second from the divider Ra, Rb, which takes part of the output voltage from the source to ensure the feedback loop for output voltage control of the source; and the third is a negative polarity signal (inverted voltage) from current limiting resistor R Lim I, through resistor R1 Zero, ensuring that the output voltage can reach zero in the case of a short circuit or current limit, minimizing the power dissipation in the series regulating elements of the linear source and the switching element.
The output of unit U6 is connected to unit U7 (Driver V) to provide the necessary current to excite the series regulator element (Unit U9—Ser Reg Elem) and also receives an inverse polarity (negative) signal through resistor R2 Zero from the current limiting resistor R Lim I to block unit U9 in the event of a short circuit or current limit.
Unit U9 (Ser Reg Elem) is the series regulator element of the linear source and is controlled by U7. Unit U9 is powered by unit U11 (Power Switch) through group D Switch, L Switch, and C Power. The output of unit U9 is connected to the output terminals of the source (+Vout, −Vout, where the load R Load is connected), and here is also the input to the divider Ra, Rb.
The voltage drop across unit U9 is monitored by unit U10 (Vm Err Amp), which is also an operational amplifier. The non-inverting input receives the voltage from +Vout, while the inverting input receives the reference voltage Vref Mon. To eliminate oscillations, unit U10 has a small hysteresis provided by R2 Hyst. Unit U10 has a resistor, Ron, on the non-inverting input, used to start unit U10.
The reference voltage Vref Mon is supplied through R Vmon from the constant current generator U8 (CC Generator) to keep the reference voltage (Vref Mon) constant, regardless of the output voltage from the source.
Unit U10 is connected to unit U11 (Power Switch) via an optocoupler ISO1. This type of connection galvanically isolates the command for unit U11, which is the switching element of the combined source.
Unit U11 is powered from +Vin and is controlled by unit U10 only when the voltage drop across the series regulator (U9) falls below Vref Mon. At this point, U11 acts as a closed switch, and capacitor C Power is charged with energy through inductor L Switch. When Vref Mon is reached (representing the voltage drop across the series regulator U9), unit U10 blocks unit U11 via optocoupler ISO1, and then the energy stored in inductor L Switch is discharged into capacitor C Power through the ultra-fast Schottky diode D Switch. The passive components C Power and L Switch are chosen so that the charging time is much shorter than the discharge time, allowing unit U11 to operate at very low dissipated power. This provides the necessary power for U9 to operate under normal conditions, and because Vref Mon is chosen so that the voltage drop across U9 is minimal, the power dissipated by U9 is minimized.
In Figure 1b, the simplified block diagram of the power monitoring system dissipated by the series regulator element of the proposed source is presented. The input voltage is applied to the switching system (U11—Power Switch), which is controlled by an optocoupler ISO1. This optocoupler is controlled by unit U10 (Vm Err Amp), which has an operational amplifier at the input, which functions as a voltage comparator and opens or closes unit U11. The opening of unit U11 is given by the decrease in the voltage (input—output) of unit U9 and the closing (blocking) of unit U11 is given by the increase in the voltage of unit U9. In this way, the voltage of the unit U9 is maintained constant at the value given by Vref Mon. The load voltage control (Vout) is controlled by the voltage loop, and the current limitation is controlled by the current loop.

Operation of the Monitoring and Switching System

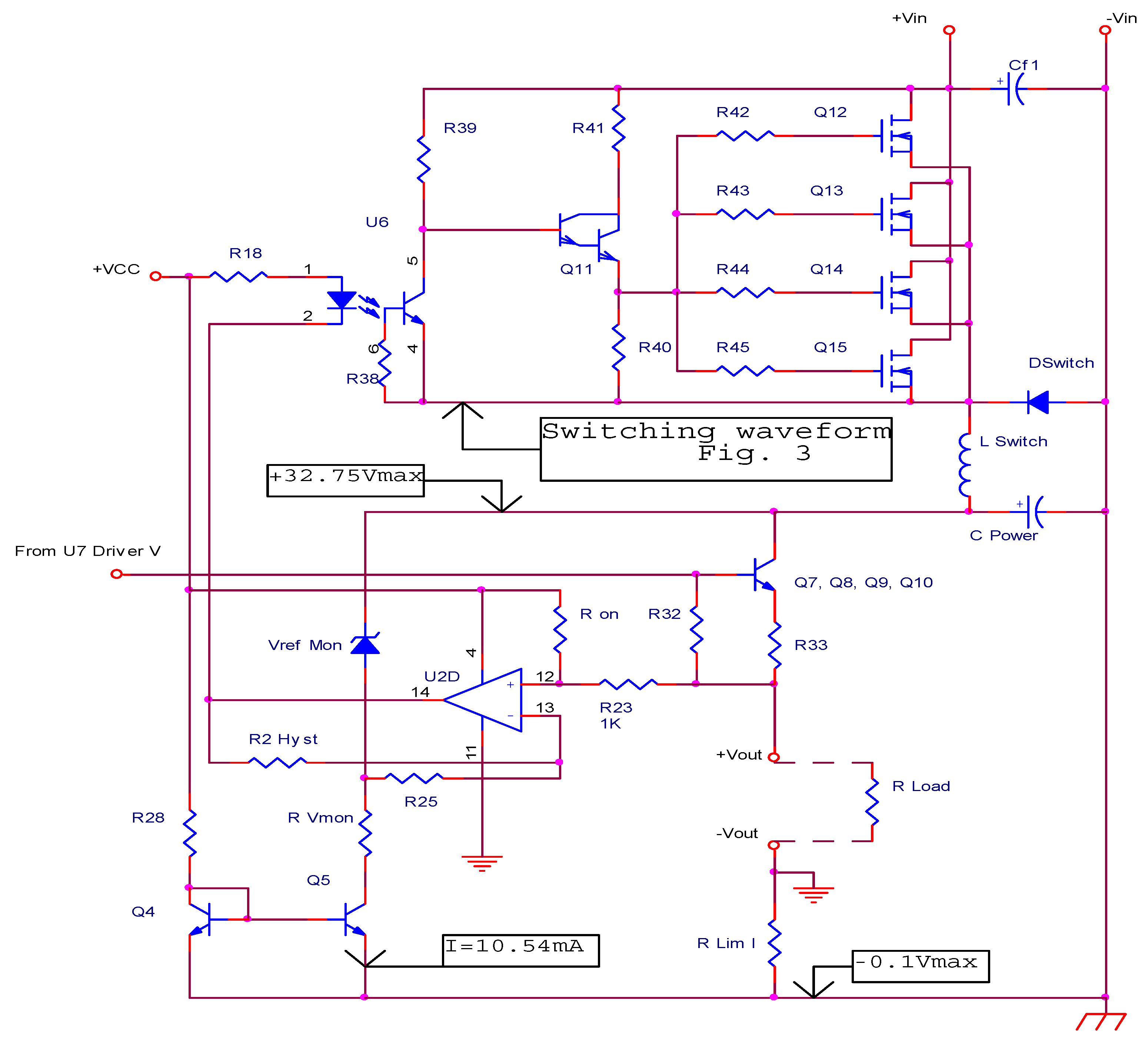
In this part of the schematic (Figure 2), the following units are used: U8, Vref Mon, R Vmon, U9, R load, R on, U10, R2 Hyst, ISO1, R Lim I, C Power, L Switch, D Switch, Cf1, and U11. The electrical schematic of the units U8, U9, U10, ISO1, and U11 is shown in Figure 2, where U8 is composed of R28, Q4, and Q5; U9 consists of R32, R33, Q7, Q8, Q9, and Q10; U10 is composed of U2D, R25, and R23; ISO1 consists of U6, R18, and R38; and U11 is composed of R39, Q11, R41, R40, R42, Q12, R43, Q13, R44, Q14, R45, and Q15.
The monitoring system consists of U2D, R25, and R23. U2D, on its non-inverting input (+), reads the voltage from the emitter of transistors Q7, Q8, Q9, and Q10, which corresponds to +Vout (the output voltage). On the inverting input (−), it reads the voltage from the collector of transistors Q7, Q8, Q9, and Q10 (+Vout +2.7 V ±50 mV), from which the voltage drop across D6 (2.7 V) is subtracted, resulting in +Vout −2.7 V −(±50 mV). When the voltage on the inverting input (−) (U2D−) is higher than the voltage on the non-inverting input (+) (U2D+), the operational amplifier U2D switches its output (pin 14) to ground (zero potential), and the optocoupler U6 short-circuits the base of transistor Q11, which blocks the charging of capacitor C Power, resulting in a voltage of +Vout +2.7 V −50 mV on the capacitor. When the voltage on the inverting input (−) (U2D−) is lower than the voltage on the non-inverting input (+) (U2D+), the process is reversed, and capacitor C Power is charged to +Vout +2.7 V +50 mV. Thus, the voltage on capacitor C Power has a ripple of 100 mV.
The maximum voltage on the C Power capacitor is when the output voltage from the source is 30 V. Then, the maximum voltage on the C Power capacitor will be 32.75 V.
The bias current of the Vref Mon diode is 10.5 mA. The maximum voltage for current limiting is −0.1 V.
Figure 3 shows the waveform from the output of unit U11, where tp represents the pause time of unit U11 and tw represents the working time of unit U11.
We define the work factor as the ratio of working time to total time (break + work). Analyzing these times yields the work factor (τ—dimensionless):
τ = t w   /   ( t p + t w )
By analyzing Figure 3, we obtain a duty cycle of τ = 0.2. This directly determines the power dissipated by the switching system. It is clear that the pause time is much longer than the working time.
We define the efficiency of the power source in terms of dissipated power (denoted by ξ) as the ratio between the power dissipated by the proposed source, excluding the monitoring unit (U10) and the switching unit (U11), denoted as P−(U10+U11), and the power dissipated by the source as we have designed it, denoted as P+(U10+U11). By excluding the units U10 and U11, the scheme thus obtained is equivalent to a classical scheme. Thus, we obtain the following formula:
ξ = P U 10 + U 11   /   P + U 10 + U 11
As a result of theoretical calculations followed by simulations, we achieved a maximum efficiency, for a minimum output voltage (1 V) and a maximum current (100 A), of approximately ξ = 10, which represents a very good value.

3. Results and Simulation

We conducted simulations for three output voltage values: 1 V, 15 V, and 30 V, and for nine load current values: R Load (1 A, 5 A, 10 A, 20 A, 30 A, 40 A, 50 A, 60 A, and 100 A). The supply voltage for the proposed source is 45 V. We used the Multisim 14 simulation software.
As a result of the simulations, for an output voltage of 1 V and a current of 5 A, we obtained the waveform at the output of unit U11, as shown in Figure 4, for which we calculated a duty cycle of τ = 0.136. This signal is determined at the same point where the signal in Figure 3 was determined, at the output of the switching system U11. Figure 5 shows the average dissipated power (Pavg) of units U10 and U11 obtained from simulations for 1 V at the output and 5 A through the load. After calculating the efficiency, we obtained a value of ξ = 10.46.
In Figure 5, PR4 indicates the power dissipated by Q15, PR3 indicates the power dissipated by Q7, PR1 indicates the voltage across the load R Load, and PR2 indicates the current through the load.
For the output voltage of 15 V and a current of 50 A, we obtained a work factor τ = 0.523 and an efficiency ξ = 4.27, and for the output voltage of 30 V and a current of 100 A, we obtained a work factor τ = 0.154 and an efficiency ξ = 1.897.
Figure 6a shows the efficiency graph of the system (ξ) for three output voltages and the variation of the current from 1 A to 100 A through the load (R Load). Figure 6b shows the system efficiency (ξ) graph for the currents of 1 A, 5 A, and 10 A through the load and for the voltages of 5 V, 10 V, 20 V, and 25 V.
The efficiency values obtained from the simulations were calculated using Equation (2) for the 9 load current values while maintaining a single output voltage value. The calculation was repeated for the other two output voltage values.
An important issue is the losses of the system. Thus, the losses in the system were analyzed in the case of the simulations. The losses are determined for the worst-case scenario of the source’s efficiency (ξ), where (Vout = 1 V and IL (the current through R Load) ranges from 1 A to 100 A). The power loss for a given load current is calculated using the following formula:
P L a = P L c + τ P L p
where: PLa represents the average power loss,
  • PLc represents the power loss in the direct current (DC) elements.
  • τ represents the duty cycle, and
  • PLp represents the peak power loss during a pulse.
The losses in the case of the simulations are presented in Table 1:
The worst-case scenario is for an output voltage Vout of 1 V and a load current IL of 100 A. The power losses in the direct current (DC) elements and the switching elements are a maximum of 1.3 W. These losses are insignificant compared to the maximum power dissipated by this source.

Experimental Results

TWe conducted experimental measurements for load currents (R Load) ranging from 1 A to 10 A and output voltages from 1 V to 30 V. The result of the calculation of the efficiency of the experimental system is presented in Figure 7.
The efficiency of the scheme we proposed can also be seen in the graph (Figure 8) showing the variation of the ripple voltage on capacitor C Power from Figure 1. This illustrates how units U10 and U11 operate as depicted in Figure 1 and Figure 2.
As seen from the practical measurements of the ripple voltage on capacitor C Power, the maximum measured value is 350 mV at an output voltage of 1 V and a current of 10 A through load R Load. In this situation, we will take into account the duty cycle for 1 V and 10 A determined with the oscilloscope as τ = 0.328, resulting in a power increase across the series regulator element of less than 4.3%, which represents an insignificant value for the efficiency of the system in the worst-case scenario. This percentage also decreases for higher output voltages.
Power loss measurements on the practical setup are shown in Table 2:
The worst-case scenario for practical measurements is Vout = 1 V and IL = 10 A. The power losses in the direct current (DC) elements and the switching elements are a maximum of 0.372 W. These losses are insignificant compared to the maximum power dissipated by the power supply.
The graph in Figure 9 shows the approximation of measurements compared to simulations as the S/M ratio (Simulated values/Measured values) for currents of 1 A, 5 A, and 10 A at voltages of 1 V, 5 V, 10 V, 15 V, 20 V, 25 V, and 30 V.
The approximation between measurements and simulations is variable depending on the output voltage (Vout) because at low voltage the repetition frequency of the control pulses of the U10 unit is higher than for high output voltages.

4. Conclusions

The efficiency reaches a maximum value of ξ = 10.46, the maximum power dissipated by the series regulator element is approximately 115 W, the power dissipated by the switching element is approximately 335 W, and the losses are about 11.67 W. These power values are for a maximum current of 100 A and an output voltage of 1 V. We can conclude that the sizing of the heatsink for a regulating element will be designed for the maximum power dissipated, in this case, 450 W. In the absence of units U10 and U11, the maximum total power dissipated is 4.829 KW.
The system has two independent feedback loops. A control loop to maintain constant output voltage on the load at the values imposed by the user and a second one for current limitation. The low-current part of the circuit, consisting of the loop control, control units, and the series regulator unit, is powered by a circuit formed by D1 and C2 (Figure 1). The advantage of this power supply method is that it eliminates the transfer switching disturbances from the switching element to the low-current circuits.
After incorporating the losses into the efficiency calculation of the source, we concluded that the losses from the simulation part influenced the decrease in efficiency by a percentage of 0.372%. We can say that the power losses are very small compared to the powers dissipated by blocks U9 and U11.
For the practical setup, the influence of the losses reduces the overall efficiency by 1.03%. The impact of losses for the practical setup on the efficiency of the source is insignificant.
The measured experimental values are very close to the simulated values. Due to budget constraints, we had to perform simulations for currents up to 10 A. From the preliminary measured and simulated values, we can say that the simulated values were approximately 99% of the experimental values. A subsequent study would involve the practical realization of the system to be fully capable of reaching the current values of 100 A. From the obtained results, we can clearly see that our proposed new power supply generates less heat, which means a smaller heatsink volume, reducing overall size, increasing efficiency, and lowering costs.
This high-power combined source can be used both for internal consumption management, feedback, maintenance, control, and Buck converter circuit of renewable energy generating systems, and as a laboratory source for powering laser diode-pumped lasers, as well as in electric vehicles, photovoltaic power systems, and energy storage systems, and so on.
The scheme we propose has very good stability against variations in load current. This quality makes it suitable for powering sensitive systems, such as those used for IGBT rectifier topology (Buck converter circuit), astronomical measurements, research laboratories, and industry for high-precision equipment, and in setups sensitive to fluctuations in supply voltage or disturbances transmitted through the power supply, such as renewable energy monitoring systems, etc.
The experimental measurements are very close to the simulated ones. We propose the practical implementation of the system we proposed to reduce size, increase efficiency, lower manufacturing costs, etc.

Author Contributions

Conceptualization, V.S. and M.I.R.; methodology, V.S. and M.I.R.; software, V.S. and D.M.; validation, M.I.R. and D.S.; formal analysis, M.I.R. and D.S.; investigation, V.S.; resources, D.S.; data curation, V.S. and D.M.; writing—original draft preparation, V.S. and M.I.R.; writing—review and editing, D.S. and D.M.; visualization, V.S. and M.I.R.; supervision, V.S.; funding acquisition, D.S. All authors have read and agreed to the published version of the manuscript.

Funding

This research was funded by the Core Program within the National Research Development and Innovation Plan 2022-2027, carried out with the support of MCID, grant no. PN 23 05, part of the work was funded by the European Union’s Horizon 2020 research and innovation programme through the ATMO-ACCESS Integrating Activity under grant No. 101008004.

Data Availability Statement

The original contributions presented in the study are included in the article; further inquiries can be directed to the corresponding author.

Acknowledgments

We would like to thank the Romanian Ministry of Research, Innovation and Digitalization.

Conflicts of Interest

The authors declare no conflicts of interest.

References

  1. Li, X.; Wang, S. Energy Management and Operational Control Methods for Grid Battery Energy Storage Systems. CSEE J. Power Energy Syst. 2021, 7, 1026–1040. [Google Scholar]
  2. Wu, Q.-H.; Bose, A.; Singh, C.; Chow, J.H.; Mu, G.; Sun, Y.; Liu, Z.; Li, Z.; Liu, Y. Control and Stability of Large-scale Power System with Highly Distributed Renewable Energy Generation: Viewpoints from Six Aspects. CSEE J. Power Energy Syst. 2023, 9, 8–14. [Google Scholar]
  3. Yalçın, F.; Köse, H.; Savascıhabes, A. A Novel IGBT-Based Silicone Carbide Rectifier Design for Improved Energy Efficiency in Telco Data Centers. Energies 2025, 18, 348. [Google Scholar] [CrossRef]
  4. Wang, W.; Wei, L.; Fang, X.; Liang, X.; Li, K.; Xia, X. A Modulation Strategy for Suppressing Current Ripple in H7 Current Source Inverters Through Coordinated Switching Operations. Energies 2025, 18, 340. [Google Scholar] [CrossRef]
  5. Li, F.; Shi, Z.; Zhu, Z.; Gan, Y. Energy Management Strategy for Direct Current Microgrids with Consideration of Photovoltaic Power Tracking Optimization. Energies 2025, 18, 252. [Google Scholar] [CrossRef]
  6. Jian, G.; Jie, Z.; Li, Z. Design of a DC Linear Power Supply Adjustable Voltage. In IERI Procedia, Proceedings of the 2012 International Conference on Mechanical and Electronics Engineering, Bangkok, Thailand, 27–28 September 2012; Elsevier: Amsterdam, The Netherlands, 2012; Volume 3, pp. 73–80. [Google Scholar] [CrossRef]
  7. Powell, S.; Hammerich, J.; Karim, N.; Vilella, E.; Zhang, C. Design and preliminary results of a shunt voltage regulator for a HV-CMOS sensor in a 150 nm process. J. Instrum. 2023, 18, C01009. [Google Scholar] [CrossRef]
  8. Ahmad, W.; Nigam, P. Multilevel rectifier/PFC topologies: A REVIEW. Int. J. Technol. Res. Eng. 2022, 10, 4869762. [Google Scholar] [CrossRef]
  9. Das, M.; Thakura, P.R. Design of Switched Mode Power Supply. IJATES Int. J. Adv. Technol. Eng. Sci. 2014, 2, 141–148. [Google Scholar]
  10. Lin-Shi, X.; Allard, B.; Tournier, D.; Retif, J.-M.; Morel, F. Digital control strategies for switch-mode power supply. In Proceedings of the IECON 2006—32nd Annual Conference on IEEE Industrial Electronics, Paris, France, 6–10 November 2006; pp. 79–84. [Google Scholar] [CrossRef]
  11. Velleman. LAB PS 3003 DC Power Supply. September 2014. Available online: https://www.velleman.eu/products/view/?id=420106 (accessed on 18 May 2022).
  12. PeackTech. PeackTech 6145 DC Power Supply. June 2017. Available online: https://www.peaktech.de/uk/PeakTech-P-6145-Digital-Laboratory-Power-Supply/P-6145 (accessed on 18 May 2022).
  13. Dc Power Supply Handbook, Agilent Technologies, Application Note 90B, Copyright 1978, 2000, Reprinted in USA, October 1, 2000, 5952-4020. Available online: https://www.changpuak.ch/electronics/PowerSupply/HP_AN90B.pdf (accessed on 18 May 2022).
  14. Zlatanov, N. DC Power Supplies, Applications and Measurements. IEEE Computer Society, Applied Materials. 2017. Available online: https://www.researchgate.net/publication/312577848_DC_Power_Supplies_Applications_and_Measurements (accessed on 18 May 2022).
  15. Renxi, G.; Kuang, W.; Xiaobi, M.; Xie, L.; Yang, H.; Wenying, G. Design and Implementation of a Kind of Linear Stabilized Power Supplies with High Efficiency and Wide-Range Adjustable Output Voltage. In Proceedings of the 2009 IEEE 6th International Power Electronics and Motion Control Conference, Wuhan, China, 17–20 May 2009; Available online: https://ieeexplore.ieee.org/document/5157656 (accessed on 18 May 2022).
  16. Yang, Y.-R. An Adjustable Linear Power Supply with a Phase-shift PWM Tracking Pre-regulator. In Proceedings of the 30th Annual Conference of IEEE Industrial Electronics Society, IECON 2004, Busan, Republic of Korea, 2–6 November 2004. [Google Scholar] [CrossRef]
  17. Reddy, J.; Bhuvaneswari, G.; Singh, B. A Single DC-DC Converter Based Multiple Output SMPS with Fully Regulated and Isolated Outputs. In Proceedings of the Annual IEEE India Conference—Indicon, Chennai, India, 11–13 December 2005; pp. 585–589. [Google Scholar] [CrossRef]
  18. Guo, S.; Lin-Shi, X.; Allard, B.; Gao, Y.; Ruan, Y. Digital Sliding-Mode Controller for High-Frequency DC/DC SMPS. IEEE Trans. Power Electron. 2010, 25, 1120–1123. [Google Scholar] [CrossRef]
  19. Rani, S.P.J.v. Thangam Comparative Analysis of Pwm/Pfm Controlled Smps Using Matlab Simulink. In Proceedings of the 2017 Fourth International Conference on Signal Processing, Communication and Networking (ICSCN), Chennai, India, 16–18 March 2017. [Google Scholar] [CrossRef]
  20. Xiong, L.; Liu, X.; Liu, Y.; Zhuo, F. Modeling and Stability Issues of Voltage-source Converter-dominated Power Systems: A Review. CSEE J. Power Energy Syst. 2022, 8, 1530–1549. [Google Scholar]
  21. Braic, N.A.; Raducan, C.; Neag, M.; Topa, M.; Ionescu, V. Ascertaining the root-cause of discrepancies between simulations and measurements for a SC DC-DC converter. Rom. J. Inf. Sci. Technol. 2020, 23, 333–353. [Google Scholar]
  22. Joy, A.E.; Anudev, J. Analysis of multiple output SMPS topology for PC application. In Proceedings of the 2015 International Conference on Computation of Power, Energy, Information and Communication (ICCPEIC), Melmaruvathur, India, 22–23 April 2015; pp. 59–63. [Google Scholar] [CrossRef]
  23. Sularea, I.; Raducan, C.; Neag, M. High Power Supply Rejection Capacitor-less Low Dropout Regulators Based on High Slew Rate Symmetrical Operational Transconductance Amplifiers. Rom. J. Inf. Sci. Technol. 2022, 25, 179–204. [Google Scholar]
Figure 1. (a) Functional block diagram of the power dissipation monitoring system of the series regulator element of proposed source. (b) Simplified block diagram of the power dissipation monitoring system of the series regulator element of proposed source.
Figure 1. (a) Functional block diagram of the power dissipation monitoring system of the series regulator element of proposed source. (b) Simplified block diagram of the power dissipation monitoring system of the series regulator element of proposed source.
Energies 18 01052 g001
Figure 2. The monitoring circuit together with the constant current generator, the series regulator element, and the switching part.
Figure 2. The monitoring circuit together with the constant current generator, the series regulator element, and the switching part.
Energies 18 01052 g002
Figure 3. Waveform at switching system.
Figure 3. Waveform at switching system.
Energies 18 01052 g003
Figure 4. The output waveform of unit U11 for 1 V and 5 A.
Figure 4. The output waveform of unit U11 for 1 V and 5 A.
Energies 18 01052 g004
Figure 5. Simulated values of power dissipated by units U10 and U11 for 1 V and 5 A at the output.
Figure 5. Simulated values of power dissipated by units U10 and U11 for 1 V and 5 A at the output.
Energies 18 01052 g005
Figure 6. (a). System efficiency for 3 output voltages. (b). System efficiency for the currents of 1 A, 5 A, and 10 A through the load and for the voltages of 5 V, 10 V, 20 V, and 25 V.
Figure 6. (a). System efficiency for 3 output voltages. (b). System efficiency for the currents of 1 A, 5 A, and 10 A through the load and for the voltages of 5 V, 10 V, 20 V, and 25 V.
Energies 18 01052 g006
Figure 7. Efficiency of the experimental system for 7 output voltages and 3 values of the load current.
Figure 7. Efficiency of the experimental system for 7 output voltages and 3 values of the load current.
Energies 18 01052 g007
Figure 8. The graph of the variation of the voltage ripple on the capacitor C Power in Figure 1.
Figure 8. The graph of the variation of the voltage ripple on the capacitor C Power in Figure 1.
Energies 18 01052 g008
Figure 9. Graph of the approximation of measurements compared to simulations.
Figure 9. Graph of the approximation of measurements compared to simulations.
Energies 18 01052 g009
Table 1. Losses in case of simulations.
Table 1. Losses in case of simulations.
IL [A]15102030405060100
PLc [W]0.010.050.10.20.30.40.50.61
PLp [W]0.650.6811.11.21.31.41.51.7
τ0.050.1360.140.170.190.1960.170.190.2
PLa [W]0.0430.1420.240.390.530.6550.740.891.3
Table 2. The practical losses measured.
Table 2. The practical losses measured.
IL [A]1510
PLc [W]0.0140.0570.16
PLp [W]0.780.0751.3
τ0.0570.1470.163
PLa [W]0.0580.1670.372
Disclaimer/Publisher’s Note: The statements, opinions and data contained in all publications are solely those of the individual author(s) and contributor(s) and not of MDPI and/or the editor(s). MDPI and/or the editor(s) disclaim responsibility for any injury to people or property resulting from any ideas, methods, instructions or products referred to in the content.

Share and Cite

MDPI and ACS Style

Savu, V.; Rusu, M.I.; Savastru, D.; Manea, D. Power Dissipation Reduction System for Adjustable Power Supplies. Energies 2025, 18, 1052. https://doi.org/10.3390/en18051052

AMA Style

Savu V, Rusu MI, Savastru D, Manea D. Power Dissipation Reduction System for Adjustable Power Supplies. Energies. 2025; 18(5):1052. https://doi.org/10.3390/en18051052

Chicago/Turabian Style

Savu, Valeriu, Madalin Ion Rusu, Dan Savastru, and Dragos Manea. 2025. "Power Dissipation Reduction System for Adjustable Power Supplies" Energies 18, no. 5: 1052. https://doi.org/10.3390/en18051052

APA Style

Savu, V., Rusu, M. I., Savastru, D., & Manea, D. (2025). Power Dissipation Reduction System for Adjustable Power Supplies. Energies, 18(5), 1052. https://doi.org/10.3390/en18051052

Note that from the first issue of 2016, this journal uses article numbers instead of page numbers. See further details here.

Article Metrics

Back to TopTop