Experimental Study on Two-Dimensional Physical Simulation of CO2 Flooding in Daqingzijing Oilfield
Abstract
1. Introduction
2. Experimental Procedures and Methodology
2.1. Experimental Scheme
2.2. Experimental Materials and Equipment
2.3. Experimental Procedures
- (1)
- Experimental preparation: A core model with appropriate permeability is to be prepared according to the requirements of the experimental scheme, and the space between the two layers of the core is to be filled with ceramic clay; the temperature sensors and pressure sensors are to be checked to ensure they are in good condition, and they are to be recalibrated if necessary.
- (2)
- Model loading: The simulated well is to be installed into the designated interface, while the temperature sensors and pressure sensors are to be simultaneously installed into the specified positions within the model’s oil layer. The core model is then to be placed into the model, and the surrounding area of the core model is to be filled with ceramic clay to prevent breakthrough of the injected fluid.
- (3)
- Model encapsulation: After the core model is placed and the ceramic clay is filled, the model is to be covered with a steel top cover for encapsulation. Once the model is encapsulated, nitrogen pressure is to be applied to the upper and lower cover layers and the oil layer of the model. During the experiment, the pressure is to be stabilized to the value required by the experiment. Surfactants are to be used at various outlet ports of the model to detect any gas leakage, and if any leakage is found, the sealing joints are to be promptly replaced.
- (4)
- Model initialization: After the encapsulation of the model is completed, the high-permeability and low-permeability layers are to be evacuated separately using a vacuum pump for more than 24 h. Following the evacuation, the interior of the core model is to be saturated with formation water. During the saturation process, the model is to be rotated by 90° to allow the water to saturate from the bottom and exit from the top. The amount of saturated water is to be recorded, and the porosity of the core model is to be calculated based on this volume. After the water saturation is completed, the prepared crude oil is to be injected into the core at a low speed, also from the bottom to the top, and the volume of produced water is to be recorded to calculate the irreducible water saturation. During the crude oil saturation process, the back-pressure valve is to be set to 23.6 MPa. Once the crude oil saturation is completed, the heating temperature of the heating device is to be set to 100 °C to heat the model body. The temperatures at various temperature measurement points inside the model are to be monitored through the measurement and control system. Typically, the model is heated for more than 24 h until the temperatures at all measurement points inside the model reach 97.3 °C. Then, crude oil is to be injected into the model at a low flow rate using a pump, ultimately achieving the reservoir pressure as required by the experimental design. At this point, the temperatures at all points inside the model should be equal and equivalent to the original reservoir temperature.
- (5)
- Fluid injection debugging: Prior to the injection of fluids into the model, the injection pumps are to be debugged to ensure that the injection rates and pressures meet the design requirements of the scheme. Different intermediate containers are to be used to hold the injection fluids, and the injection of different fluids is to be controlled by opening and closing valves according to the experimental design plan.
- (6)
- Back-pressure setting for production system: A back-pressure device is installed at the outlet of the simulated production well. Considering the high flow resistance in low-permeability reservoirs, a small-diameter quick-opening valve is utilized for the back-pressure device. The opening pressure is set through the measurement and control system to achieve reservoir management operations such as well opening, well shutting, and production under constant pressure.
- (7)
- Experimental operation: During the experiment, the measurement and control system is activated by the computer to monitor the temperatures and pressures of the model body, back-pressure valve, heating device, etc., in real time. Changes in the internal pressure field of the model can be observed on the computer screen through the measurement and control software. The produced fluids are collected by the production system at different time intervals. The total amount of oil and water and the produced gas volume are measured in real-time during the experiment until the designed injection cycle and production period are completed, and the experiment is concluded. After the experiment, the collected produced fluids undergo special treatment and separation to measure the instantaneous production of oil and water.
3. Results and Discussion
3.1. Two-Dimensional Physical Simulation Experiment for CO2 Flooding with Five-Spot Injection–Production Well Pattern
3.1.1. Production Performance Analysis for Water Flooding Followed by Continuous Gas Flooding
3.1.2. Production Performance Analysis of Water–Gas Alternating Flooding with a 1:1 Ratio
3.1.3. Production Performance Analysis of Foam System and Gas Alternating Flooding with a 1:1 Ratio
3.1.4. Production Performance Analysis of Foam System and Gas Alternating Flooding with a 1:2 Ratio
3.1.5. Comparison of Production Performance Among Different Injection Methods
3.2. Two-Dimensional Physical Simulation Experiment for CO2 Flooding with Nine-Spot Injection–Production Well Pattern
3.2.1. Production Performance Analysis for Water Flooding Followed by Continuous Gas Flooding
3.2.2. Production Performance Analysis of Water–Gas Alternating Flooding with a 1:1 Ratio
3.2.3. Production Performance Analysis of Foam System and Gas Alternating Flooding with a 1:1 Ratio
3.2.4. Production Performance Analysis of Foam System and Gas Alternating Flooding with a 1:2 Ratio
3.2.5. Comparison of Production Performance Between Different Injection Methods
3.3. Comparison of CO2 Flooding Development Effectiveness Among Different Injection–Production Well Patterns
4. Conclusions
- (1)
- During water flooding followed by continuous gas flooding, the GOR in the producing wells rapidly increases after gas breakthrough, and the maximum air–oil ratio is reached by injecting about 0.2 PV again after gas breakthrough, which is about 0.1–0.2 PV faster than other production modes. This indicates that gas breakthrough forms relatively quickly under this production mode. In contrast, during alternating gas-liquid injection, the liquid slug pushes the CO2 slug, which can effectively control gas mobility, reduce gas-phase permeability, delay gas breakthrough, and improve oil displacement efficiency.
- (2)
- During water–gas alternating flooding with a 1:1 ratio, the injected water and gas form water–gas slugs. The CO2 slug enters into the tiny pores and comes into contact with the crude oil within the pores, causing the crude oil to expand in volume. This reduces the capillary resistance and seepage resistance in the core pores, making it easier for the crude oil to detach from the constraints of formation water and rock surfaces and be displaced by the subsequently injected slugs.
- (3)
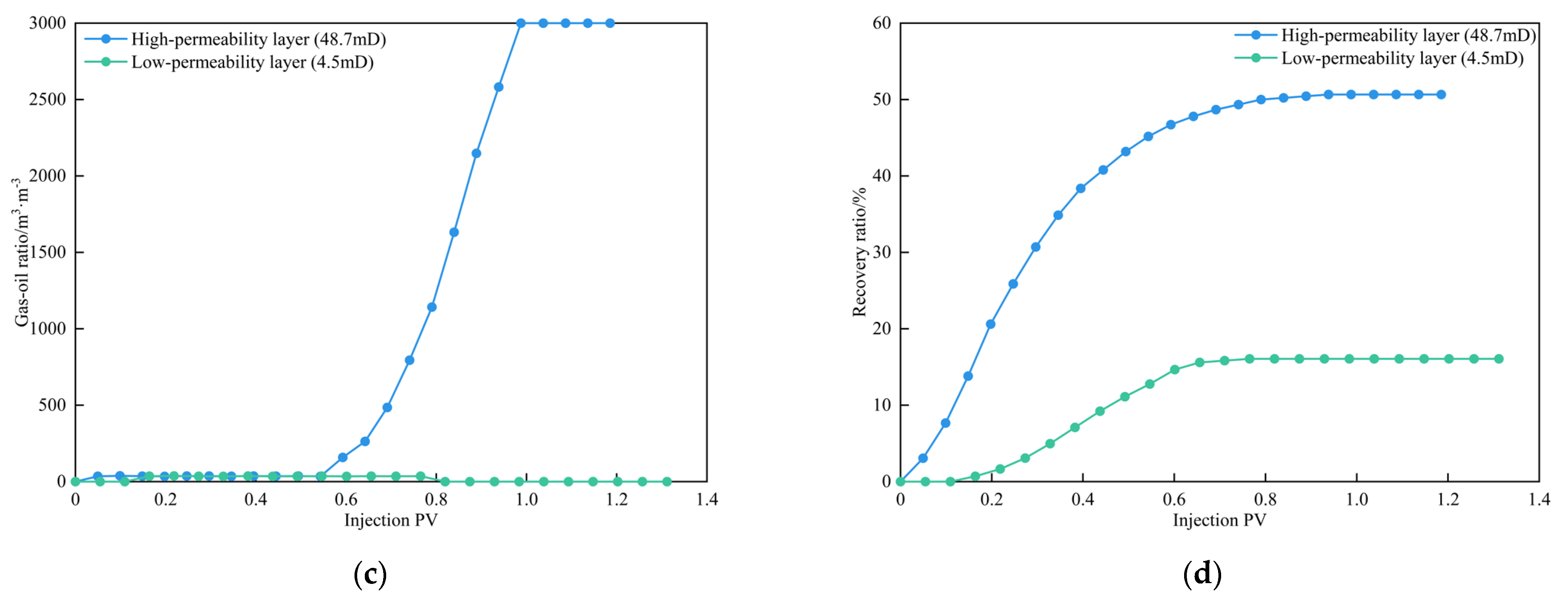
- The foam system can expand the fluid sweep area and delay the gas breakthrough time of 0.1–0.2 PV injection. However, when the gas injection rate is excessively high, the gas breakthrough capability becomes stronger, leading to premature gas breakthrough. Therefore, a reasonable gas injection rate should be considered in actual production processes.
- (4)
- The type of injection–production well pattern has a significant impact on the overall reservoir recovery for foam system and gas alternating flooding with a 1:1 ratio. The overall reservoir recovery of nine-point well pattern is about 4% higher than that of five-point well pattern. This indicates that for the overall exploitation of the reservoir, adjusting the well pattern can increase the sweep efficiency, thereby enhancing the ultimate recovery.
Author Contributions
Funding
Data Availability Statement
Conflicts of Interest
References
- Farzaneh, S.; Seyyedsar, S.; Sohrabi, M. Enhanced Heavy Oil Recovery by Liquid CO2 Injection under Different Injection Strategies. In Proceedings of the SPE Annual Technical Conference and Exhibition, Dubai, United Arab Emirates, 26 September 2016. [Google Scholar] [CrossRef]
- Wei, Y.; Dong, Y.; Chen, Z.; Zhang, X.; Hu, H.; Tang, S. Research progress on CO2 injection technology for improving oil and gas recovery in oil-gas reservoirs. Spec. Petrochem. 2024, 41, 69–74. [Google Scholar] [CrossRef]
- Gandomkar, A.; Torabi, F.; Enick, R. Enhanced oil recovery via dissolution of low molecular weight PDMS in CO2 during immiscible gas injection in matrix-fracture system. Chem. Eng. Res. Des. 2024, 203, 18–28. [Google Scholar] [CrossRef]
- Awan, M.; Kirmani, F. CO2 injection for enhanced oil recovery: Analyzing the effect of injection rate and bottom hole pressure. In Petroleum Research; Elsevier: Amsterdam, The Netherlands, 2024. [Google Scholar] [CrossRef]
- Luis, F.; Hammadi, K.; Tanakov, M. Case Study of CO2 Injection to Enhance Oil Recovery into the Transition Zone of a Tight Carbonate Reservoir. In Proceedings of the Abu Dhabi International Petroleum Exhibition & Conference, Abu Dhabi, United Arab Emirates, 7 November 2016. [Google Scholar] [CrossRef]
- Tang, H.; Zhang, W.; Peng, D.; Lu, H.; Tang, H.; Zhou, Y. Experimental study on the reaction of kaolinite with CO2 (ag). Chem. Eng. Oil Gas 2022, 51, 104–109. [Google Scholar] [CrossRef]
- Nasser, S.; Bera, A.; Ramalingam, V. Comparative studies on numerical sensitivity of different scenarios of enhanced oil recovery by water-alternating-gas (CO2) injection. Pet. Res. 2023, 8, 505–513. [Google Scholar] [CrossRef]
- Dong, W. Study on Reservoir Heterogeneity of the 1st Member of Qingshankou Formation in Daqingzijing Oilfields in Jilin Province. Master’s Thesis, China University of Petroleum, Beijing, China, 2023. [Google Scholar] [CrossRef]
- Gao, H. Reservoir evaluation of Hei 124 block in Daqingzijing oilfield. In Petroleum Knowledge; 2019; pp. 58–59. [Google Scholar]
- Liu, Z.; Zhang, W.; Sun, J.; Zhang, P.; Chang, X. Factors influencing the physical properties of reservoir in the Qing 1 section of Daqingzijing Oilfield. J. Xi’an Univ. Sci. Technol. 2018, 38, 99–107. [Google Scholar] [CrossRef]
- Li, Q.; Li, Q.; Cao, H.; Wu, J.; Wang, F.; Wang, Y. The Crack Propagation Behaviour of CO2 Fracturing Fluid in Unconventional Low Permeability Reservoirs: Factor Analysis and Mechanism Revelation. Processes 2025, 13, 159. [Google Scholar] [CrossRef]
- Li, Q.; Han, Y.; Liu, X.; Ansari, U.; Cheng, Y.; Yan, C. Hydrate as a by-product in CO2 leakage during the long-term sub-seabed sequestration and its role in preventing further leakage. Environ. Sci. Pollut. Res. 2022, 29, 77737–77754. [Google Scholar] [CrossRef] [PubMed]
- Kamali, F.; Hussain, F.; Cinar, Y. A laboratory and numerical-simulation study of co-optimizing CO2 storage and CO2 enhanced oil recovery. SPE J. 2015, 20, 1227–1237. [Google Scholar] [CrossRef]
- Lu, M.; Qian, Q.; Zhong, A.; Zhang, Z.; Zhang, L. Investigation on the flow behavior and mechanisms of water flooding and CO2 immiscible/miscible flooding in shale oil reservoirs. J. CO2 Util. 2024, 80, 102660. [Google Scholar] [CrossRef]
- Torabi, F.; Jamaloei, B.; Zarivnyy, O.; Paquin, B.; Rumpel, N. The evaluation of variable-injection rate waterflooding, immiscible CO2 flooding, and water-alternating-CO2 injection for heavy oil recovery. Liq. Fuels Technol. 2012, 30, 1656–1669. [Google Scholar] [CrossRef]
- Dong, Y.; Wang, R.; Wang, S.; Meng, W.; Chen, L.; Tang, S. Study on synergistic oil displacement mechanism of CO2-low interfacial tension viscoelastic fluid alternating flooding in ultra-low permeability sandstone reservoir. Chem. Eng. Oil Gas 2022, 51, 77–83. [Google Scholar] [CrossRef]
- Ding, S.; Zhang, M.; Li, Y.; Xu, C.; Zhou, Y.; Gao, Q.; Yu, H. Sensitivity analysis of injection-production parameters for CO2 huff-n-puff flooding and storage in tight oil reservoirs: A case from typical tight reservoirs of Chang 7 Member, Ordos Basin. Xinjiang Pet. Geol. 2024, 45, 181–188. [Google Scholar] [CrossRef]
- Mugisha, J.; Al-Rbeawi, S.; Artun, E. Analytical modeling of flow regimes during cyclic CO2 injection in hydraulically fractured tight reservoirs for enhanced oil recovery. J. Pet. Sci. Eng. 2021, 201, 108385. [Google Scholar] [CrossRef]
- Seyyedsar, S.; Farzaneh, S.; Sohrabi, M. Enhanced Heavy Oil Recovery by Intermittent CO2 Injection. In Proceedings of the SPE Annual Technical Conference and Exhibition, Houston, TX, USA, 28 September 2015. [Google Scholar] [CrossRef]
- Guo, H.; Du, M.; Yao, J.; Wang, Z.; Zhang, J.; Liu, H. Numerical simulation study on optimization of CO2 flooding parameters in Yanchang low permeability reservoir. Unconv. Oil Gas 2024, 11, 78–84. [Google Scholar] [CrossRef]
- Almobarak, M.; Wu, Z.; Zhou, D.; Fan, K.; Liu, Y.; Xie, Q. A review of chemical-assisted minimum miscibility pressure reduction in CO2 injection for enhanced oil recovery. Petroleum 2021, 7, 245–253. [Google Scholar] [CrossRef]
- Liu, Y.; Teng, Y.; Jiang, L.; Zhao, J.; Zhang, Y.; Wang, D.; Song, Y. Displacement front behavior of near miscible CO2 flooding in decane saturated synthetic sandstone cores revealed by magnetic resonance imaging. Magn. Reson. Imaging 2017, 37, 171–178. [Google Scholar] [CrossRef] [PubMed]
- He, L.; Ren, S.; Zhang, H. Fingering crossover and enhanced oil recovery mechanism of water-alternating-CO2 injection. Phys. Fluids 2023, 35, 053322. [Google Scholar] [CrossRef]
- Ma, Q.; Zheng, Z.; Fan, J.; Jia, J.; Bi, J.; Hu, P.; Wang, Q.; Li, M.; Wei, W.; Wang, D. Pore-Scale Simulations of CO2/Oil Flow Behavior in Heterogeneous Porous Media under Various Conditions. Energies 2021, 14, 533. [Google Scholar] [CrossRef]




































| Well Pattern Category | Experimental Category | Quantity |
|---|---|---|
| Five-spot well pattern | Water flooding followed by continuous gas flooding | 1 |
| Water–gas alternating flooding with a 1:1 ratio | 1 | |
| Foam system and gas alternating flooding with a 1:1 ratio | 1 | |
| Foam system and gas alternating flooding with a 1:2 ratio | 1 | |
| Nine-spot well pattern | Water flooding followed by continuous gas flooding | 1 |
| Water–gas alternating flooding with a 1:1 ratio | 1 | |
| Foam system and gas alternating flooding with a 1:1 ratio | 1 | |
| Foam system and gas alternating flooding with a 1:2 ratio | 1 |
| Well Pattern Category | Experimental Category | High-Permeability Layer | Low-Permeability Layer | ||
|---|---|---|---|---|---|
| Porosity/% | Permeability/mD | Porosity/% | Permeability/mD | ||
| Five-spot well pattern | Water flooding followed by continuous gas flooding | 13.2 | 46.8 | 11.8 | 4.2 |
| Water–gas alternating flooding with a 1:1 ratio | 12.8 | 46.3 | 11.6 | 4.5 | |
| Foam system and gas alternating flooding with a 1:1 ratio | 13.2 | 48.6 | 11.6 | 4.7 | |
| Foam system and gas alternating flooding with a 1:2 ratio | 13.2 | 48.7 | 11.9 | 4.5 | |
| Nine-spot well pattern | Water flooding followed by continuous gas flooding | 13.2 | 45.8 | 11.9 | 4.3 |
| Water–gas alternating flooding with a 1:1 ratio | 13.4 | 47.5 | 12.0 | 4.5 | |
| Foam system and gas alternating flooding with a 1:1 ratio | 12.9 | 43.5 | 11.8 | 4.1 | |
| Foam system and gas alternating flooding with a 1:2 ratio | 13.6 | 49.6 | 11.8 | 4.2 | |
Disclaimer/Publisher’s Note: The statements, opinions and data contained in all publications are solely those of the individual author(s) and contributor(s) and not of MDPI and/or the editor(s). MDPI and/or the editor(s) disclaim responsibility for any injury to people or property resulting from any ideas, methods, instructions or products referred to in the content. |
© 2025 by the authors. Licensee MDPI, Basel, Switzerland. This article is an open access article distributed under the terms and conditions of the Creative Commons Attribution (CC BY) license (https://creativecommons.org/licenses/by/4.0/).
Share and Cite
Li, J.; He, S.; Fang, F.; Zhan, Y.; Jin, W.; Gong, Y.; Xia, C.; Dong, M. Experimental Study on Two-Dimensional Physical Simulation of CO2 Flooding in Daqingzijing Oilfield. Energies 2025, 18, 1036. https://doi.org/10.3390/en18051036
Li J, He S, Fang F, Zhan Y, Jin W, Gong Y, Xia C, Dong M. Experimental Study on Two-Dimensional Physical Simulation of CO2 Flooding in Daqingzijing Oilfield. Energies. 2025; 18(5):1036. https://doi.org/10.3390/en18051036
Chicago/Turabian StyleLi, Jinlong, Sijie He, Feifei Fang, Yu Zhan, Weixiang Jin, Yue Gong, Chuxiang Xia, and Mingda Dong. 2025. "Experimental Study on Two-Dimensional Physical Simulation of CO2 Flooding in Daqingzijing Oilfield" Energies 18, no. 5: 1036. https://doi.org/10.3390/en18051036
APA StyleLi, J., He, S., Fang, F., Zhan, Y., Jin, W., Gong, Y., Xia, C., & Dong, M. (2025). Experimental Study on Two-Dimensional Physical Simulation of CO2 Flooding in Daqingzijing Oilfield. Energies, 18(5), 1036. https://doi.org/10.3390/en18051036

