Abstract
This paper presents a cost-efficient estimation method, the filtering observer (FOBS), which provides a smooth estimation through prior estimation, enhancing the field-oriented control (FOC) performance of motion control systems by estimating the angular rotor position, angular rotor velocity, and disturbance torque of permanent magnet synchronous motors (PMSMs). The cost-effective FOBS demonstrates characteristics akin to optimal estimating methods and employs arbitrary pole placement, facilitating more straightforward adjustment of the FOBS gain. The non-linear characteristics of low-resolution and low-cost encoders, the computation of angular rotor velocity using traditional techniques, and disturbances over broad frequency ranges in the servo drive system impair the efficacy of the motion control system. As a cost-effective solution, the FOBS minimizes the deficiencies of the low-cost encoder, reduces oscillations and measurement delays in the speed feedback signal, and provides smooth estimation of disturbance torque. Based on the results from experiments, the FOBS was compared against traditional approaches and the performance of the motion control system was examined. Also, the performance of the motion control system was investigated. The results indicate that these enhancements were achieved with low processing power and an easily implementable estimate technique suitable for low-cost industrial systems.
1. Introduction
In PMSM drive systems, achieving closed-loop position control during the dynamic transient performance of PMSMs presents significant challenges. Some feedback signals in drive systems are prohibitively expensive or unmeasurable. For these reasons, most commercial PMSM drives globally generally utilize a single position sensor along with a current sensing circuit to deliver feedback signals. In particular, incremental and absolute encoders are widely employed as position sensors due to their simplicity and high reliability in measuring angular rotor position [1]. Among them, because of their low cost, incremental encoders with multiple auxiliary pulses—which provide a pulse train whose frequency is proportional to the motor speed—have become more and more popular in the market for controlling PMSMs. These encoders measure the relative angular position of the PMSM [2].
In numerous commercial drive systems, velocity estimation relies on determining the angular rotor position through an encoder, utilizing differential methods such as the M/T Method [3]. This method’s drawback is that the insufficient manufacturing quality and quantization noise of the optical incremental encoder lead to inaccuracies in angular position measurements, causing delays and speed errors, often termed speed noise in traditional velocity measurement methods [4]. These errors could negatively impact the system’s control performance and stability. In addition to traditional solutions, various condition-monitoring technologies for PMSM drive systems have been investigated in recent years to address the challenges associated with measurement and estimation methods [5,6,7].
The state observer (SOBS) stands out among the most commonly employed estimation methods, garnering significant interest due to its straightforward design, which helps to minimize measurement delay and mitigate speed oscillations to a certain degree. However, as stated in [8,9], the SOBS is sensitive to parameter variations, disturbances, and sensor imperfections. In practical applications, the SOBS is applicable solely to linear systems characterized by fixed parameters, minimal measurement noise, and high sampling rates [10]. There are investigations in the literature of various approaches that improve the robustness of SOBSs against speed errors, parameter variations, and external disturbances, including the integration of model predictive control [11,12,13], sliding mode control [14], neural network control [15] and sensorless control methods [16,17,18]. The advantageous impact of nonlinear control methods on PMSM speed regulation and robustness to parameter variations, in contrast to conventional linear control methods, is distinctly evident in [14,15].
The KF [19,20] is a widely recognized estimating technique that demonstrates effective performance in noisy environments and across a wide range of operating speeds. Ultimately, the KF has gained significant popularity in drive systems. Nonetheless, several significant obstacles persist regarding the application of the KF in industrial PMSM drives, such as significant sensitivity to parameter variations, a substantial demand for processing power, and a complex implementation process for gain tuning methodology. A method to decrease the computational complexity of the KF is to implement a reduced KF, as shown in [21]. In this scenario, the KF functions as an actual filter rather than serving as an estimation algorithm. In [22], a fixed-gain filter is proposed for the PMSM control system, along with the analysis of the Kalman gain according to noise filtering and bandwidth properties. However, the approach presented in [22] does not allow for the execution of arbitrary pole placement or the analytical determination of the filter’s bandwidth. However, this proposed paper discusses how, using the cost-effective FOBS, the poles of the proposed FOBS can be positioned arbitrarily by selecting specific characteristics. On the other hand, another way of tuning the steady-state gain is the pole placement method which is utilized in [23], by estimating the angular position, angular velocity, and acceleration of the PMSM with a steady-state Kalman Filter (SSKF). The present paper utilizes the steady-state Kalman Filter for a suitable comparison with the proposed filter due to the SSKF’s relatively low processing load.
Consequently, the KF and its various adaptations, the SSKF [24], Extended Kalman Filter (EKF) [25,26], and Unscented Kalman Filter (UKF) [27], are recognized as some of the most effective estimation methods in noisy environments and across a wide range of operating speeds in the literature, owing to their stochastic optimal control capabilities. However, significant challenges to the implementation of the KF in industrial applications include the complexities involved in tuning the Kalman gain and the associated processing demands. The KFs’ complex real-time computation process and difficulty of tuning Kalman gain with a linear quadratic regulator (LQR) controller, which usually requires a certain amount of trial and error, greatly limits its widespread use in practical applications [21,22,23,28]. This paper aims to address this problem by reducing the processing load of the KFs and obtaining the FOBS’s gain through the implementation of the pole placement method.
The main contributions of this paper are as follows:
- A novel filtering observer (FOBS), a cost-effective estimation solution, together with a FOC scheme for industrial PMSM drives are proposed. The proposed FOBS can estimate the instantaneous angular position and angular velocity of the rotor in a wide speed range including low speeds. Also, the proposed method can estimate the disturbance torque with low ripple to enhance the disturbance rejection capability of industrial PMSM drive systems.
- For industrial PMSM drive systems, the cost-effective FOBS demonstrates a low processing load, simplifies the computation of gain values, and effectively achieves noise suppression when compared to the KF. Also, significant characteristics of the KF are implemented.
This paper is organized as follows: In Section 2, the performance limitations of various estimation methods are analyzed from the perspectives of measurement delay, estimation errors, and complexity. In Section 3, the proposed scheme is introduced in detail. In Section 4, the proposed scheme is followed by FOBS design and analysis. In Section 5, experimental results are given in detail by various verifications. Finally, Section 6 concludes this paper.
2. Performance Limitation of Conventional Velocity Measurement Methods in PMSM Drive Systems
The performance and stability of the drive system are significantly affected by inaccurate or delayed rotor position readings in industrial drives that depend on position data to estimate angular velocity. The oscillations in the speed feedback signal may result in diminished torque, along with increased acoustic noise and vibration in the drive system. In particular situations, it could hinder mass production and diminish efficiency in robotics and industrial automation applications.
To address the issues outlined, both sensored and sensorless velocity estimation algorithms have gained traction in academic discussions and have been the subject of extensive study over the years [6,9,10,11,12,13,14,15,16,17,18,19,20,21,22]. The following analysis examines several conventional methods to enhance comprehension of the proposed FOBS.
2.1. Conventional Limitations Due to the M/T Method
The M-, T-, and M/T-methods, which are classical velocity estimation techniques, have maintained their popularity in industrial PMSM drives due to their low processing requirements. The T-method offers precise speed measurements at lower velocities, while the M-method delivers accurate velocity readings at higher speeds. These two methods are integrated to form the M/T-method. In addition, the M/T method is also called the frequency-period measurement method in drive systems.
Figure 1 depicts a speed measurement diagram using the M/T-method, with the measurement interval , synchronized to the pulse immediately following the nominal sampling period of the speed loop . Furthermore, at the majority of operating speeds, —the speed sampling interval—varies marginally more than by T, as illustrated in Figure 1.
Figure 1.
Illustration of M/T-method speed estimation method.
The average speed of the rotor according to the M/T method is calculated as [3]:
where: —the estimated angular rotor velocity, —the number of encoder pulses counted between consecutive sampling instants, —the frequency of the clock pulse train to measure the time interval, m—the time measured by the clock signals of the microcontroller, and —the resolution of the incremental encoder.
The deviation from the register result of the eQEP peripheral is denoted by the symbol δ, which is typically ±1 pulse count. If Equation (1) is rearranged by taking into account the effect of incorrect pulse and time measurements δ in Equation (2), the real rotor velocity is obtained as:
The M/T method exhibits characteristics of the M method at higher speeds and the T method at lower speeds. At high speeds, the speed error is constant regardless of speeds and includes a measurement delay of [4]. However, at lower speeds, speed error and measurement delay exhibit considerable variability. In this case, speed control performance may be unacceptable for most servo applications due to the performance limitations. The proposed FOBS will reduce the aforementioned oscillation at lower speeds with a constant sample rate and filtering ability.
However, first, in order to overcome the mentioned situation, the SOBS can be easily implemented due to its simple structure, which reduces the measurement delay and eliminates the speed error to some extent. However, the requirement for high sampling frequency and high-resolution encoders restricts the application of SOBS in industrial PMSM drives.
2.2. Performance Limitation State Observer
An observer or estimator that solves deterministic state estimation problem has the following form [8]:
The notation is provided to indicate that it is an estimate of based on measurements available at time k − 1, which is considered as a one-step prediction. The notation is illustrated in Figure 2. Where estimations are marked with a hat; —the estimation of state variable vector x, —estimated state transition matrix by identification, —estimated input matrix vector, U—the input vector, —observer gain vector, and C—the output matrix of the state space representation.
Figure 2.
Timeline of a priori and a posteriori state estimation.
The objective of the problem is to generate an estimator that, in the case when and are known perfectly but the initial state is unknown, it converges with k to the actual state of (3) by determining the appropriate gain matrix L.
However, in practical applications, modeling errors and measurement noise exist due to disturbances in real-time, therefore the control system can be considered as a stochastic discrete system with zero-mean Gaussian white noises [20]. The stochastic discrete system representation is shown below:
where: —the vector of unknown disturbances that drive the plant, and —the measurement noise vector. Also, the measurement noise vector contains δ as shown in Equation (2), which results from the deviation of . Moreover, both noise vectors have zero means and are non-correlated.
If converges to the equilibrium point for all without any disturbance such as and , L is set as the system A − LC to be asymptotically stable. Nevertheless, this assumption cannot hold in practical PMSM drive applications. Thus, for practical applications, the state estimation problem has the following form:
Assuming that the pair (A; C) is observable based, it is known from the classical theory of the SOBS that an L can be obtained such that, through pole placement, for some positive constant bounded input (), . Consequently, the is eventually bounded since the measurement and process disturbances and are bounded. It implies that would enter and be contained within a neighborhood of the origin rather than going to zero.
The problem of setting L to minimize some measure of the steady-state variances in the components of the state estimation error can be formulate by modeling and as stationary random processes. The so-called KF offers a solution to this and several related problems. Nonetheless, the KF presents challenges for industrial drive applications since it increases the processing load and complicates the gain-tuning procedure. In this paper, the proposed FOBS estimate approach addresses these challenges using the arbitrary pole placement approach for industrial PMSM drives. The proposed method can thus be more easily applied in industrial applications.
2.3. Challenges of the Kalman Filter
Although the KF can estimate the state variables and some parameters, it can directly deal with random noise interference using a recursive manner in the sense of variance, minimizing the cost function [19,20]. The following two-step recursive equations can be used to define the KF algorithm.
- 1.
- Priori Estimation:
- 2.
- Posteriori Estimation:
Let Q and R be matrices that are diagonal such that and . In this case, —the angular displacement covariance, —the velocity covariance, —the equivalent torque covariance, and —the covariance of the angular displacement measurement error. The measurement noise covariance R and process noise variance Q are the two factors that determine the gain vector in the KF method. Since the errors introduced by the discretization and system model cannot be quantified theoretically, the proper values for Q are typically determined empirically [29,30]. The measurement error, however, falls within the estimable range. R can be calculated via f (Δ), the probability density function of Δ [20]:
where —the sampling time of the KF.
In drive applications, R can be computed rather easily; however, the Q requires a great deal of effort and complexity. Because of this, in the literature, when applying the KF to drive applications, the Q and R covariance matrices are tuned by a trial-and-error process [21,23,30]. This causes difficulty and time loss in field applications. Furthermore, the KF’s recursive process and processing load prevent it from being used in industrial applications. To address the aforementioned drawbacks, the FOBS presented in this paper is employed to tune the filter’s gain using the pole placement method, hence diminishing the complexity and difficulties linked to the KF’s gain tuning process and computational load.
3. Proposed FOBS Scheme for Industrial PMSM Drive Applications
3.1. Enhanced FOC with FOBS Scheme for Industrial PMSM Drive System
Since the SOBS in Equation (3) estimates the state vectors using prior sample data, it is referred to as a predictive observer, which introduces a measurement delay into control systems. Alternatively, as the FOBS estimates the instantaneous state vectors with the current state vectors, it contains minimal measurement delay and offers a high dynamic responsiveness for motion control systems [31].
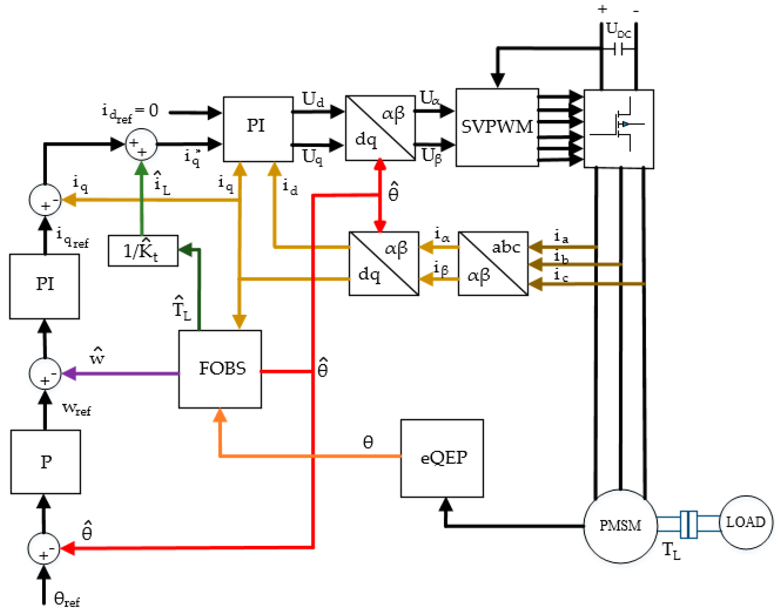
The structure of the proposed FOBS for PMSM drive applications are shown in Figure 3, which is compatible with the experiments. Figure 3 illustrates a FOC strategy of MTPA (= 0) alongside a proposed estimator in a PMSM drive system. A FOBS effectively mitigates system and measurement noise while simultaneously estimating the associated state and certain parameters. A limited resolution incremental encoder produces the measured position signal and a cost-effective FOBS estimates the angular rotor position, angular rotor velocity, and disturbance torque. In the conventional feedback control system of FOC, the speed controller is unable to simultaneously reject load disturbance and follow speed when the motor load changes abruptly. To address this issue, a feedforward and feedback control system is implemented by treating the motor load as a lumped disturbance. The estimated signals serve dual purposes as feedback for speed signal and as compensation for torque disturbances.
Figure 3.
Illustration of proposed scheme for industrial PMSM drive system.
In motion control applications, the effectiveness of the speed control loop also influences the quality of the position control loop and position control loop affects the precise motion. In this consideration, the speed loop performance from the point of view is critical. Utilizing the FOBS in FOC significantly mitigates the measurement delay, one of the most substantial time delays, diminishes noise in the speed feedback signal, and enhances robustness to torque disturbances. Due to these advancements, the proposed industrial FOC with the FOBS approach enhances driver performance by augmenting control gains, i.e., bandwidths. Furthermore, the proposed FOBS can be integrated not only into FOC but also directly into a torque control scheme or adapted via the state transition matrix for a sensorless control scheme.
3.2. FOBS Estimation Method
To obtain the state matrix and to determine the state variables of the FOBS, the equations of motion for the PMSM can be expressed in a discretized form as , with first-order Taylor approximation, where: —the angular rotor position, —the angular rotor velocity; —the electromagnetic torque; is the disturbance torque; —the friction torque, and —viscous friction coefficient; J—the total rotational inertia.
The discrete-time state space representation of the proposed filter can be shown as follows:
where estimations are marked with a hat. As shown in Equation (8), the is presented as an augmented state variable. The disturbance torque is taken to be constant and to have a zero derivative. This assumption is fair because the observers sampling frequency is far higher than the disturbance torque oscillations [13].
The estimation process of the FOBS is shown below:
- Priori Estimation:
- 2.
- Posteriori Estimation:
If priori state estimation (11) is substituted into posteriori state estimation (12):
can be obtained as the final form of the posteriori state estimation in the FOBS. As can be seen, Equation (13) has the same dynamic equation as the KF (Equation (8)). The KF employs the LQR controller, which is challenging to tune and requires considerable computational resources. On the other hand, the FOBS uses the linear regulator with arbitrary pole placement method. This characteristic of the FOBS makes it a deterministic observer.
To tune the proposed FOBS, the error dynamics are initially examined:
Thus, the characteristic polynomial of the proposed filter is obtained from error dynamics as:
The gain matrix of the FOBS can be built by choosing based on the eigenvalues of the . The eigenvalues of the FOBS can be placed as:
where n—order of , which is 3rd order, and , as the ith desired pole in the unit circle on the z-plane in Equation (16), can be used to calculate the observer gains based on Equation (13). The proposed FOBS discrete-time eigenvalues can be obtained as:
where: —undamped natural frequency, and —damping factor. The continuous time properties are selected as design parameters in this paper because of their ease of comprehension. Upon acquiring , , and , the coefficients of , , , and are determined in accordance with the specified design parameters utilizing Equation (16) and subsequently stated in Equation (19).
The gains of the FOBS are obtained by utilizing Equation (13):
where in Equation (18) is the polynomial’s geometric mean root, which establishes the root’s separation from the imaginary axis but has no influence on relative location [28].
The proper choice of and determines the characteristic of the FOBS and allows the discrete-time poles of the FOBS to be placed properly. Utilizing Equations (16) and (17) and defining the sub-gain vector G as :
Finally, the gain vector L can be computed as:
For easy interpretation of the FOBS design guideline proposed in this paper, and are used as design parameters. Thus, time domain characteristics are used as design parameters in a discrete-time system. Additionally, in contrast to the conventional folded pole placement approach, a third-order drive system including real and conjugate complex poles is developed to maximize the dynamic performance of the FOBS. Consequently, the configuration of poles may now be designed by using Butterworth, Chebyshev, or other filter configurations.
4. Design Guideline of Proposed FOBS
The performance of the observer, and therefore the control system, is significantly influenced by the choice of suitable observer gains. The observer gains are configured using the pole placement, which maximizes performance while limiting the errors. As can be seen from Equations (5), (8) and (13), response time, robustness, and noise sensitivity were trade-offs that went into choosing the arbitrary pole locations and L.
For a discrete-time system, a proper pole placing takes place as [32]:
- To prevent a significant overshoot, the closed loop system’s damping factor must be greater than = 0.707.
- It is necessary for the to be smaller than the Nyquist frequency , for which < 0.5 is a suitable restriction.
- In applications, the chosen sample rate often surpasses the minimal threshold established by the sampling theorem [31]. As a rule of thumb, sampling frequency of the observer () should be determined as follows: . The choice of the constant k is dependent upon the application. In certain applications, the highest sampling frequency is either prohibitively costly or much higher than the capabilities of current hardware.
The separation theorem in linear control systems theory [33] states that the characteristic polynomial of the integrated system is the product of the characteristic polynomials, a recognized principle in the proposed industrial PMSM drive scheme.
In typically applications, as a rule of thumb, is used to determine the bandwidth rate between observer-based drive systems, where: —bandwidth of observer, —sampling frequency rate, and , —bandwidth of speed loop [34]. The bandwidth of the proposed filter was determined to be five times faster than the bandwidth of the speed control loop, according to the separation theorem and the fast convergence time of state error [33,35]. The observer bandwidth, noise sensitivity, and transient response convergence are mostly influenced by , whereas the damping of the dynamic response is mainly governed by .
In this paper, = 376 rad and = 0.707, which is thought to be the ideal damping factor for second-order systems in the literature, were chosen. Also, the design parameters in Equation (16), and , should be chosen so that the poles stay close to the open-loop poles in order to restrict the instability and reduce sensitivity to model parameter uncertainty [34]. The discrete domain pole locations yield to = 0.9591, = 0.9737 + j0.0235, and = 0.9737–j0.0235 for 100 us sampling time.
In Figure 4b, the robustness of the proposed FOBS pole design is evaluated by misconfiguring total inertia () from to . When is incorrectly configured to , the pole on the real axis is located at 0.963 and 362 rad, within the unit circle. Conversely, if J is specified as , the pole on the real axis is located at 0.959 and 425 rad. Also, the movements of complex conjugate poles are seen in Figure 4b. All of the located poles and zeros remain in the controllable area for 100 µs sampling time. However, as stated in Article 3, higher sample rates can be prohibitively expensive. A test was performed to evaluate the sample time across pole position, as seen in Figure 4c. At a 3 ms sample interval, the pole on the real axis surpassed the unit circle, resulting in a loss of stability. The FOBS system will remain unstable notwithstanding the stability of the other imaginary poles. At the 2.1 ms sampling interval, the pole on the real axis remained inside the unit circle. Nonetheless, as the real axis resides on the left half-plane of the unit circle, it will produce an oscillating response at a rate of 97.4%. The utilization of a 2.1 ms sampling interval for FOBS is, once more, unsuitable. At the 1.2 ms sampling interval, the pole on the real axis resides on the right half-plane within the unit circle. Nonetheless, the pole is situated in a vicinity adjacent to the right half-plane at 0.0288. The sensitivity will be substantially increased due to potential parameter variations. A sampling time of 1 ms would be preferable for minimizing costs in this system. Unfortunately, the zeros and poles are interrelated as they follow the same trajectory. Consequently, the highlighted area is expanded and depicted in Figure 4d for enhanced clarity. In this paper, to illustrate the beneficial effects of FOBS in the PMSM drive system that is used in motion control and significantly reduce time delay, the sampling time of the current control loop, which is 100 µs, is adopted for the FOBS.
Figure 4.
(a) Pole and zero locations of the designed FOBS. (b) Variation of pole and zero locations for different inertias. (c) Variation of pole and zero locations for different sampling times. (d) Zoomed view of variation of pole and zero locations for different sampling times.
5. Experimental Results
The principle of the experimental system and its block diagram are illustrated in Figure 5a, whereas Figure 5b presents the configuration of the experimental platform. An experiment platform for a PMSM drive system was established to evaluate the performance of the proposed cost-effective FOBS for industrial PMSM drives.
Figure 5.
(a) Block diagram of drive system. (b) Illustration of experimental test set-up.
The PMSMs parameters are summarized in Table 1 for their use in experimentation.
Table 1.
Parameters of experimental set-up.
A permanent magnet synchronous motor featuring five pole pairs, a rated voltage of 48 V, a rated RMS current of 30A, and a rated speed of 3000 r/min was driven by the experimental kit. The DRV8301-HC-C2-KIT experimental kit from Texas Instruments (Dallas, TX, USA), powered by a 48 V DC supply, functioned as the PMSM drive in the experimental setup, which has the TMS320F28069M digital signal processor (DSP). The DSP runs at a clock frequency of 90 MHz and has 180 MIPS, which can be called a low-cost DSP. The drive system, implemented using FOC, was developed in the C programming language using Code Composer Studio IDE. The analog-to-digital converter (ADC) used for measuring phase currents has a 12-bit resolution, and phase currents were measured using the shunt resistor current measurement method. The sampling frequencies for the position, speed, and current loops were set at 100 Hz, 1 kHz, and 10 kHz, respectively, with the power MOSFETs operating at a switching frequency of 10 kHz. The bandwidths for the current control loop, speed control loop, and position control loop were set at 500 Hz, 50 Hz, and 8 Hz, respectively.
5.1. Estimation Performance Evaluations of FOBS
To evaluate the position estimate effectiveness of the proposed FOBS, a comparison with a 13-bit incremental encoder is illustrated in Figure 6 for moderate- and low-speed scenarios inside the position control system. A trapezoidal velocity profile which creates an s-curve position profile is given as reference for simulating the data profile of the industrial motion control application.
Figure 6.
(a) Comparison of position feedback measured by QEP and FOBS at 600 r/min. (b) Zoomed response of position feedback measured by QEP and FOBS at 600 r/min. (c) Position error between QEP and FOBS at 30 r/min. (d) Comparison of position feedback measured by QEP and FOBS at 30 r/min. (e) Zoomed response of position feedback measured by QEP and FOBS at 30 r/min. (f) Position error between QEP and FOBS at 30 r/min.
As seen in the position profile depicted in Figure 6a, while moving to the 157.07 rad point at forward motion, the PMSM accelerates from a standstill to 600 rpm in 0.5 s, sustaining a velocity of 600 rpm for 0.5 s, and thereafter decelerates to 0 rpm in 0.5 s. This observation is equally relevant when considering backward motion. Also, Figure 6b presents a zoomed representation of the measured and estimated angular position in accordance with the specified position profile. Figure 6c demonstrates that the FOBS displayed a maximum error of radians in the specified motion profile when compared to the encoder measurements obtained using QEP at acceleration and deceleration speeds of 125.66 rad/s. A low-speed position profile is provided to evaluate position estimation performance under the encoder’s nonlinear behavior, which emerges during low-speed operations. Similar to Figure 6a, the profile in Figure 6d depicts that, while moving to the 9.57 rad position at forward motion, the PMSM accelerates from a standstill to 30 r/min in 0.5 s, rotates for 0.5 s at 30 r/min, and decelerates to 0 r/min in 0.5 s. Note that these rates also apply in backward motion. The maximum inaccuracy in the acceleration region is 5.01 , whereas the constant and deceleration regions are rad. The results of the experiment indicate that the proposed FOBS is suitable for motor control applications throughout a wide speed range, including in the nonlinear operational areas of the encoder. However, as seen in Figure 6c, generally differs during transient states, even under the assumption of precise model parameter values. Consequently, this requirement must be acknowledged for elevated acceleration and deceleration rates. Furthermore, the and current components frequently induce complications in sensorless motor control techniques due to their nature as state variables and their vicinity to nonlinear areas at both low and high current levels. This study focuses on industrial PMSMs that are driven by position sensors. Position sensors are employed in industrial PMSM servo actuators, especially in compliance with safety regulations. The estimate process is unaffected by current components, as they are excluded from state variables in sensor estimating algorithms utilizing position sensors.
The following set of tests compares the performance of speed control when speed feedback data are obtained using the M/T method and the SOBS’s, SSKF’s, and FOBS’s respective speed data. The present paper utilizes the SSKF for a suitable comparison with the proposed filter due to the SSKF’s relatively low processing load. The control loops’ bandwidth stays same for the appropriate comparison. Figure 7 shows a comparison of the speed feedback data in a closed loop speed control system between estimated velocity with the mentioned methods.
Figure 7.
Velocity estimation performances of mentioned estimation methods: (a) 30 r/min, (b) zoomed view at 30 r/min, (c) zoomed view at 30 r/min with the FOBS and SSKF, (d) 600 r/min, (e) zoomed view at 600 r/min, (f) zoomed view at 600 r/min with the FOBS and SSKF, (g) 1800 r/min, (h) zoomed view at 1800 r/min, (i) zoom edview at 1800 r/min with the FOBS and SSKF.
Figure 7 illustrates that all estimation methods proficiently estimate the rotor’s angular velocity. As seen in Figure 7a, the measurement delay induced by the M/T method velocity estimate approach resulted in oscillation of the speed feedback signal at 34.2 r/min at the highest velocity reference of 30 r/min. An incremental encoder with a 13-bit resolution requires 0.244 ms to generate a position pulse while the motor operates at a low speed of 30 rpm, calculated as 60/(30 × 8192). On the other hand, the speed loop has a length of execution that is 1 ms. This problem diminishes the phase margin and stability of the speed loop, resulting in control complications in industrial PMSM drives. Conversely, using other estimating methods, as seen in Figure 7a,b, at the maximum reference speed of 30 r/min, the SOBS oscillates at 7.16 r/min, the SSKF at around 5.75 r/min, and the FOBS at roughly 5.56 r/min. From Figure 7c, it is seen that the low-speed operating condition, which is critical for servo systems, is successfully achieved due to the low estimation delay in the SSKF and FOBS. At moderate speeds, the effectiveness of the speed estimation and speed control loop is shown in Figure 7d,e. In Figure 7d,e, at the maximum reference speed of 600 r/min, the M/T method oscillates at 14.65 r/min, the SOBS at approximately 4.95 r/min, the SSKF at around 3.99 r/min, and the FOBS at about 3.95 r/min. Figure 7f shows a moderately fast zoomed view of the SSKF and FOBS. The high-speed estimate test of FOBS is shown in Figure 7g, which also shows a reference maximum speed of 1800 r/min and an acceleration and deceleration rate of 376.99 rad/s. Upon enlarging Figure 7h, it is evident that the SOBS exhibits an overshoot of 74.14 r/min, but the M/T method demonstrates an overshoot of 104.88 r/min. Higher acceleration and deceleration profiles, as seen in Figure 7g, draw attention to the fact that the estimation methods include delays that are easily visible. According to the data presented in Figure 7h, the SSKF and FOBS observational results are almost identical, consistent, and instantaneous.
As can be observed from the results of experiments presented in Figure 7, the proposed FOBS provides a dynamical response that is almost identical to that of the SSKF, while at the same time having a lower computational complexity than the SSKF.
To evaluate the load torque estimation ability of the proposed FOBS, a magnetic brake was included into the test set-up to provide a constant external torque, similar to one axis of a cartesian robot. The PMSM was subjected to external loads of 0.5 Nm and 1 Nm, maintaining equivalent position and velocity profiles as seen in Figure 6a. Figure 8 presents the load torque estimations using the SOBS, SSKF, and FOBS for different external load torques. Due to the SOBS estimation delay displayed in Figure 8a,b, tracking errors occurred in the load estimation during acceleration and deceleration periods. Furthermore, given the initial torque during the acceleration of the PMSM is negative, rather than enhancing the dynamism of the SOBS control system, it will have the opposite effect. However, as seen from Figure 8, the torque estimation of the SSKF and FOBS is more accurate and instantaneous in both forward and backward motion nearly without any ripple. In the FOBS and SSKF, the torque estimates deviate by 0.21 Nm and 0.11 Nm at the acceleration and deceleration periods, respectively. This is because the FOBS and SSKF estimations include the lumped forces resulting from friction, inertial, and external forces.
Figure 8.
(a) Estimation of by the FOBS, SSKF, and SOBS under 0.5 Nm steady load. (b) Estimation of by the FOBS, SSKF, and SOBS under 1 Nm steady load.
5.2. Position Loop Control Performance with the Proposed Scheme
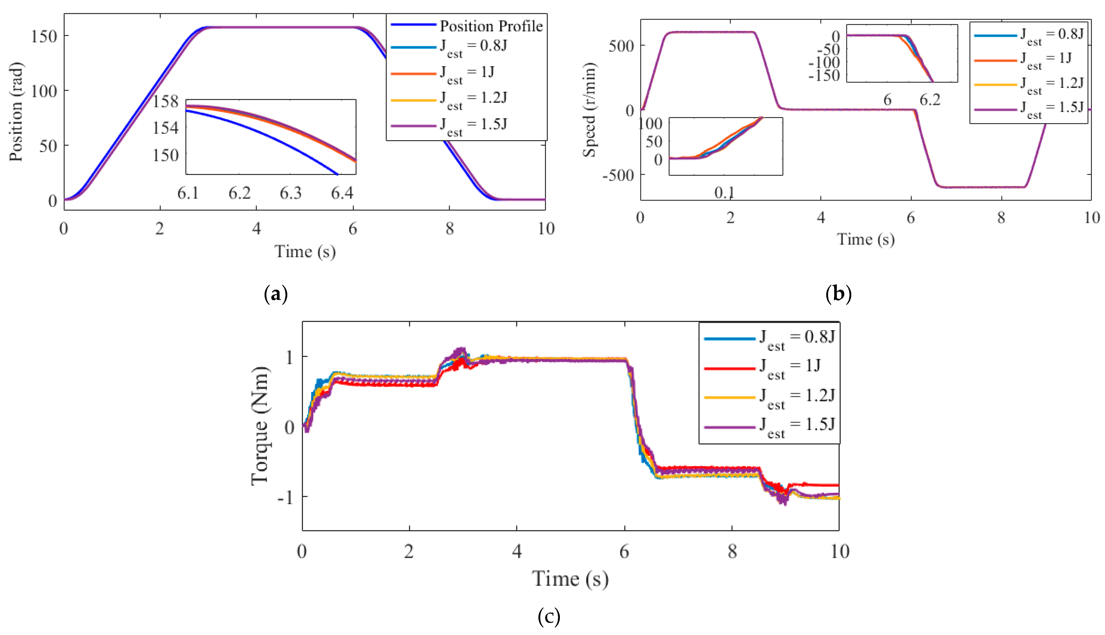
A position control experiment was undertaken for a PMSM drive application, as shown in Figure 9, to validate the effectiveness and the robustness of the proposed FOBS. The reference profile in Figure 9 preserves the same position and velocity profiles as depicted in Figure 6. The position control experiment was performed with a constant load of 1 Nm, with set at its prescribed value and without any inertia mismatch. As shown by the position control performance test, the rotor of the PMSM tracks the s-curve position profile in the presence of constant disturbance torque, which is used to estimate torque feedforward to the control system. In Figure 9a, the position control performance is analyzed using an equivalent position profile depicted in Figure 6a. The position feedback settles at 157.15 rad within 0.15 s and remains inside the linear region without any overshoot.
Figure 9.
(a) Position loop response of the control system and estimation of angular position under 1 Nm steady load with various inertia mismatches. (b) Speed loop response of the control system and estimation of angular velocity under 1 Nm steady load with various inertia mismatches. (c) Disturbance torque estimation under 1 Nm steady load with various inertia mismatches.
Also, , was misconfigured in Figure 9, where , in order to evaluate the robustness of the proposed method. was configured as 20% lower, 20% higher, and 50% higher than their actual values. These mismatch rates are quite similar to those encountered in typical PMSM drive applications. As shown in Figure 9a, position control performance for different was satisfactory. The proposed FOBS and FOC scheme successfully estimated and tracked the given position profile in constant velocity areas. However, in acceleration and deceleration areas like 0–0.5 s and 2.5–3 s, as shown in Figure 9b, estimation of the FOBS differs from actual value estimation. The appropriate design via the pole placement method and high sampling frequency of the FOBS ensures that these tracking errors do not impact the system’s stability or estimation performance. Similar to angular rotor position and velocity estimation, disturbance torque estimation is effected by acceleration and deceleration areas as shown in Figure 9c. It can be seen that the proposed FOBS and FOC schemes are robust against the mismatched .
5.3. Computational Cost of Mentioned Estimation Methods
The computational costs of the previously stated estimation methods were compared based on execution time using a low-cost DSP with an internal clock of 90 MHz. Figure 10 illustrates execution times measured by a logic analyzer with the mentioned estimation methods. In Figure 10a, execution time was measured using the M/T technique at 600 r/min. This indicates that the M/T approach predominantly employs fixed frequency sampling for the computation of angular velocity. On the other hand, low-speed operating is crucial for motion control systems. To evaluate the low-speed situation of the M/T approach, a constant speed reference of 30 r/min was given to the drive system. Theoretical execution time was 0.244 ms at 30 r/min; however, the data indicate a range of 0.301 ms to 0.499 ms. This situation results in a speed oscillation in lower speeds. In this situation, the drive system’s stability is negatively impacted by measurement delay, as shown in Figure 7a. According to Figure 10c–e, the SOBS’s execution time was measured as 1.33 µs; SSKF’s execution time as 8.04 µs; and the proposed FOBS’s execution time as 1.6 µs, respectively.
Figure 10.
Execution times of mentioned estimation methods measured by a logic analyzer. (a) M/T method at moderate speed. (b) M/T method at low speed. (c) SOBS. (d) FOBS. (e) SSKF.
Table 2 provides a summary of the execution times measured by a logic analyzer. Table 2 shows that, in comparison to the mentioned estimating techniques, the SSKF consumes the most processing resources since its implementation in the digital control systems requires more matrix calculations than other estimation methods [18].
Table 2.
Execution times of different estimation methods based on this paper.
PMSM drives offered for commercial use, in addition to executing control algorithms, perform supplementary functions. There is also a wide range of functional and communication software available in different complexity. As a consequence of these factors, the amount of time available for execution is quite limited, and PMSM control techniques are also included in this limitation Therefore, processing capability is crucial while developing advanced control algorithms. As a cost-effective solution, the FOBS minimizes the deficiencies of the low-cost encoder, reduces oscillations and measurement delays in the speed feedback signal, and provides smooth estimation of disturbance torque. The FOBS offers a cost-effective solution by minimizing the drawbacks of low-cost encoders, diminishing oscillations and measurement delays in the speed feedback signal, and allowing an smooth estimation of disturbance torque. As can be seen from the experimental results from Figure 7, Figure 8 and Figure 9, the proposed FOBS gives nearly the same dynamical response as the SSKF with a lower computational cost than the SSKF. Therefore, the SSKF can also be used in drive applications; however, it is not competent.
6. Conclusions
This paper examines the estimation of motor variables utilized in position sensor-based motor control for industrial PMSM drives and proposes a FOBS to address the performance issues of current estimation methodologies in the literature, which are attributed to excessive processing demands or measurement time delays. This paper demonstrates scientific originality through the introduction of a high-performance, low-processing capacity estimation algorithm for industrial PMSM drives, addressing the time delay associated with the M/T method, the performance issues of SOBS, and the complexity and processing demands of SSKF. A variety of test scenarios were executed in the experimental setup to evaluate the performance and effectiveness of the proposed method. The FOBS decreases measurement time, hence enhancing control gains and bandwidth without compromising the phase margin of the drive control system, which in turn improves profile tracking capability and the system’s robustness against torque disturbances. Also, the FOBS enhances the performance of the drive control system by filtering the noisy speed feedback data. Furthermore, the proposed FOBS significantly improves the system’s dynamic performance by estimating the disturbance load torque to the control system in a feedforward approach.
The FOBS is promising for industry for the following reasons:
- (1)
- The proposed cost-effective FOBS can instantaneously observe the angular rotor position and angular velocity. Consequently, the PMSM drive can be controlled with minimal time delay, improved bandwidth, and reduced speed oscillation.
- (2)
- The FOBS enables precise assessment of the load on the drive systems. Utilizing the estimated disturbance torque as feedforward compensation for the drive system’s disturbances enhances position and velocity tracking capabilities.
- (3)
- Noise suppression is well accomplished, and significant characteristics of the KF are integrated into the cost-effective FOBS. In comparison to the KF, the gain adjustment of the cost-effective FOBS is much simpler owing to the pole placement approach. Furthermore, the cost-effective FOBS has a significantly reduced processing load in industrial PMSM drive systems.
The practical applicability of the proposed FOBS was demonstrated through experimental validations that support the theoretical contributions and highlight its potential for industrial and system-based applications. This study contributes academically while also presenting a practical solution for industrial PMSM drives.
This paper presents a method that effectively addresses current system challenges and holds promise for broader application in the future. The method can be developed in areas such as sensorless PMSM drives. Furthermore, enhancements such as adaptation to dynamic conditions and compatibility with various servo applications can expand the method’s applicability. Future research should focus on evaluating the proposed method across various scenarios, including low-speed and flexible servo systems. This work addresses the existing problem and establishes a foundation for future advancements in the relevant field.
Author Contributions
Conceptualization, C.D. and S.O.O.; methodology, C.D. and S.O.O.; software, C.D.; validation, C.D. and S.O.O.; formal analysis, C.D. and S.O.O.; investigation, C.D. and S.O.O.; resources, C.D. and S.O.O.; data curation, C.D. and S.O.O.; writing—original draft preparation, C.D. and S.O.O.; writing—review and editing, C.D. and S.O.O.; visualization, C.D. and S.O.O.; supervision, S.O.O.; All authors have read and agreed to the published version of the manuscript.
Funding
The APC was funded by Akım Metal San. ve Tic. A.Ş. This study was supported by the Scientific and Technological Re-search Council of Turkey (TÜBİTAK) with project number 119C209 in cooperation with Yıldız Technical University and Akım Metal Sanayi ve Ticaret Anonim Şirketi within the scope of Tübitak 2244—Industrial PhD Fellowship program.
Data Availability Statement
The data are contained within the article.
Acknowledgments
The authors want to thank Akım Metal Sanayi ve Ticaret Anonim Şirketi for supporting Tübitak 2244—Industrial PhD Fellowship program.
Conflicts of Interest
Author C. Dursun was employed by the company Akim Metal Sanayi ve Ti-caret Anonim Şirketi. The remaining au-thors declare that the research was conducted in the ab-sence of any commercial or financial relationships that could be construed as a potential conflict of interest.
References
- Cao, Y.; Wang, J.; Shen, W. High-performance PMSM self-tuning speed control system with a low-order adaptive instantaneous speed estimator using a low-cost incremental encoder. Asian J. Control 2020, 23, 1870–1884. [Google Scholar] [CrossRef]
- Chen, Y.; Yang, M.; Long, J.; Xu, D.; Blaabjerg, F. M/T method based incremental encoder velocity measurement error analysis and self-adaptive error elimination algorithm. In Proceedings of the IECON 2017—43rd Annual Conference of the IEEE Industrial Electronics Society, Beijing, China, 29 October–1 November 2017; pp. 2085–2090. [Google Scholar] [CrossRef]
- Vazquez-Gutierrez, Y.; O’Sullivan, D.L.; Kavanagh, R.C. Evaluation of three optical-encoder-based speed estimation methods for motion control. J. Eng. 2019, 2019, 4069–4073. [Google Scholar] [CrossRef]
- Vazquez-Gutierrez, Y.; O’Sullivan, D.L.; Kavanagh, R.C. Study of the impact of the incremental optical encoder sensor on the dynamic performance of velocity servosystems. J. Eng. 2019, 2019, 3807–3811. [Google Scholar] [CrossRef]
- Ni, Q.; Yang, M.; Odhano, S.A.; Tang, M.; Zanchetta, P.; Liu, X.; Xu, D. A New Position and Speed Estimation Scheme for Position Control of PMSM Drives Using Low-Resolution Position Sensors. IEEE Trans. Ind. Appl. 2019, 55, 3747–3758. [Google Scholar] [CrossRef]
- Wei, Y.; Ke, D.; Yu, X.; Wang, F.; Rodríguez, J. Adaptive Inertia Observer-Based Model-Free Predictive Current Control for PMSM Driving System of Electric Vehicles. IEEE Trans. Ind. Appl. 2024, 60, 6252–6262. [Google Scholar] [CrossRef]
- Wu, X.; Zhu, Z.Q.; Wu, Z.; Liu, T.; Li, Y. Analysis and Suppression of Rotor Eccentricity Effects on Fundamental Model Based Sensorless Control of Permanent Magnet Synchronous Machine. IEEE Trans. Ind. Appl. 2020, 56, 4896–4905. [Google Scholar] [CrossRef]
- Zhao, M.; An, Q.; Chen, C.; Cao, F.; Li, S. Observer Based Improved Position Estimation in Field-Oriented Controlled PMSM with Misplaced Hall-Effect Sensors. Energies 2022, 15, 5985. [Google Scholar] [CrossRef]
- Gandhi, R.; Adhyaru, D.; Sharma, G.; Bokoro, P.N. Dual-Extended State Observer-Based Feedback Linearizing Control for a Nonlinear System with Mismatched Disturbances and Uncertainties. Energies 2023, 16, 3142. [Google Scholar] [CrossRef]
- Li, D.; Wang, S.; Gu, C.; Bao, Y.; Zhang, X.; Gerada, C.; Zhang, H. An Anti-Disturbance Extended State Observer-Based Control of a PMa-SynRM for Fast Dynamic Response. Energies 2024, 17, 4260. [Google Scholar] [CrossRef]
- Wang, S.; Fu, J.; Yang, Y.; Shi, J. An Improved Predictive Functional Control with Minimum-Order Observer for Speed Control of Permanent Magnet Synchronous Motor. J. Electr. Eng. Technol. 2017, 12, 272–283. [Google Scholar] [CrossRef][Green Version]
- Andersson, A.; Thiringer, T. Motion Sensorless IPMSM Control Using Linear Moving Horizon Estimation With Luenberger Observer State Feedback. IEEE Trans. Transp. Electrif. 2018, 4, 464–473. [Google Scholar] [CrossRef]
- Wang, T.; Zhu, Z.-Q.; Amaral, M.; Wu, Z.; Foster, M.P.; Stone, D.H. Study on noise and disturbance issues of generalized predictive speed control for permanent magnet synchronous machines. IET Electr. Power Appl. 2021, 15, 63–78. [Google Scholar] [CrossRef]
- Lin, X.; Wu, C.; Yao, W.; Liu, Z.; Shen, X.; Xu, R.; Sun, G.; Liu, J. Observer-Based Fixed-Time Control for Permanent-Magnet Synchronous Motors with Parameter Uncertainties. IEEE Trans. Power Electron. 2022, 38, 4335–4344. [Google Scholar] [CrossRef]
- Lin, X.; Xu, R.; Yao, W.; Gao, Y.; Sun, G.; Liu, J.; Peretti, L.; Wu, L. Observer-Based Prescribed Performance Speed Control for PMSMs: A Data-Driven RBF Neural Network Approach. IEEE Trans. Ind. Inform. 2024, 20, 7502–7512. [Google Scholar] [CrossRef]
- Lin, Q.; Liu, L.; Liang, D.; Jin, D.; Jia, S.; Song, H. A Dual-Level Adaptive Law Design for Super-Twisting Algorithm in Sensorless IPMSM Drives. IEEE Trans. Ind. Appl. 2023, 59, 5945–5956. [Google Scholar] [CrossRef]
- An, Q.; Zhang, J.; An, Q.; Liu, X.; Shamekov, A.; Bi, K. Frequency-Adaptive Complex-Coefficient Filter-Based Enhanced Sliding Mode Observer for Sensorless Control of Permanent Magnet Synchronous Motor Drives. IEEE Trans. Ind. Appl. 2020, 56, 335–343. [Google Scholar] [CrossRef]
- Aguilar-Mejia, O.; Valderrabano-Gonzalez, A.; Hernández-Romero, N.; Seck-Tuoh-Mora, J.C.; Hernandez-Ochoa, J.C.; Minor-Popocatl, H. A Neuroadaptive Position-Sensorless Robust Control for Permanent Magnet Synchronous Motor Drive System with Uncertain Disturbance. Energies 2024, 17, 5477. [Google Scholar] [CrossRef]
- Dilys, J.; Stankevič, V.; Łuksza, K. Implementation of Extended Kalman Filter with Optimized Execution Time for Sensorless Control of a PMSM Using ARM Cortex-M3 Microcontroller. Energies 2021, 14, 3491. [Google Scholar] [CrossRef]
- Shi, T.; Wang, Z.; Xia, C. Speed Measurement Error Suppression for PMSM Control System Using Self-Adaption Kalman Observer. IEEE Trans. Ind. Electron. 2015, 62, 2753–2763. [Google Scholar] [CrossRef]
- Quang, N.K.; Hieu, N.T.; Ha, Q.P. FPGA-Based Sensorless PMSM Speed Control Using Reduced-Order Extended Kalman Filters. IEEE Trans. Ind. Electron. 2014, 61, 6574–6582. [Google Scholar] [CrossRef]
- Wang, C.; Wu, W.; Li, G.; Yang, G.; Zhang, C.; Pan, J. Design of Full-Order State Observer for Motor Drive Systems Based on the Fixed Gain Filter. IEEE Access 2021, 9, 13488–13498. [Google Scholar] [CrossRef]
- Bellini, A.; Bifaretti, S.; Costantini, S. A Digital Speed Filter for Motion Control Drives with a Low Resolution Position Encoder. Automatika 2003, 44, 67–74. [Google Scholar]
- Parmar, D.B.; Giri, A.K. Integration of field-oriented and steady-state linear Kalman filter control in PMSG-based grid-connected system for improving voltage control and power balance operation. Electr. Eng. 2024. [Google Scholar] [CrossRef]
- Shan, D.; Wang, D.; He, D.; Zhang, P. Position Sensorless Vector Control System for Lawnmower Permanent Magnet Synchronous Motor Based on Extended Kalman Filter. Energies 2024, 17, 1230. [Google Scholar] [CrossRef]
- Khanesar, M.A.; Branson, D. Robust Sliding Mode Fuzzy Control of Industrial Robots Using an Extended Kalman Filter Inverse Kinematic Solver. Energies 2022, 15, 1876. [Google Scholar] [CrossRef]
- Xu, B.; Mu, F.; Shi, G.; Ji, W.; Zhu, H. State Estimation of Permanent Magnet Synchronous Motor Using Improved Square Root UKF. Energies 2016, 9, 489. [Google Scholar] [CrossRef]
- Niewiara, Ł.; Tarczewski, T.; Grzesiak, L. Application of extended Kalman filter for estimation of periodic disturbance and velocity ripple reduction in PMSM drive. Bull. Pol. Acad. Sci. Tech. Sci. 2020, 68, 983–995. [Google Scholar] [CrossRef]
- Yang, C.; Fan, Y.; Zhang, Q. Speed Estimation from a Low-Resolution Encoder Using Adaptative Extend Kalman Observer in Low-Speed Range. In Proceedings of the 2021 IEEE 2nd China International Youth Conference on Electrical Engineering (CIYCEE), Chengdu, China, 15–17 December 2021; pp. 1–7. [Google Scholar] [CrossRef]
- Wang, S.; Zhu, W.; Shi, J.; Ji, H.; Huang, S. A High Performance Permanent Magnet Synchronous Motor Servo System Using Predictive Functional Control and Kalman Filter. J. Power Electron. 2015, 15, 1547–1558. [Google Scholar] [CrossRef]
- Fadali, M.S.; Visioli, A. Digital Control Engineering: Analysis and Design, 2nd ed.; Academic Press: Waltham, MA, USA, 2013. [Google Scholar]
- Dobroskok, N.A.; Vtorov, V.B. Robust Pole Assignment in a Problem of State Observer-based Modal Control. In Proceedings of the 2021 IV International Conference on Control in Technical Systems (CTS), St. Petersburg, Russia, 21–23 September 2021; pp. 30–33. [Google Scholar] [CrossRef]
- Chen, P.; Luo, Y. A Two-Degree-of-Freedom Controller Design Satisfying Separation Principle With Fractional-Order PD and Generalized ESO. IEEE/ASME Trans. Mechatron. 2021, 27, 137–148. [Google Scholar] [CrossRef]
- Hinkkanen, M.; Saarakkala, S.E.; Awan, H.A.A.; Molsa, E.; Tuovinen, T. Observers for Sensorless Synchronous Motor Drives: Framework for Design and Analysis. IEEE Trans. Ind. Appl. 2018, 54, 6090–6100. [Google Scholar] [CrossRef]
- Sundarapandian, V. A separation theorem for robust pole placement of discrete-time linear control systems with full-order observers. Math. Comput. Model. 2006, 43, 42–48. [Google Scholar] [CrossRef]
Disclaimer/Publisher’s Note: The statements, opinions and data contained in all publications are solely those of the individual author(s) and contributor(s) and not of MDPI and/or the editor(s). MDPI and/or the editor(s) disclaim responsibility for any injury to people or property resulting from any ideas, methods, instructions or products referred to in the content. |
© 2025 by the authors. Licensee MDPI, Basel, Switzerland. This article is an open access article distributed under the terms and conditions of the Creative Commons Attribution (CC BY) license (https://creativecommons.org/licenses/by/4.0/).









