Next Article in Journal
An Improved Methodology to Locate Faults in Onshore Wind Farm Collector Systems
Next Article in Special Issue
Advanced Energy Systems in Energy-Resilient and Zero/Positive Energy Buildings, Communities, and Districts
Previous Article in Journal
Application of State Models in a Binary–Temporal Representation for the Prediction and Modelling of Crude Oil Prices
Previous Article in Special Issue
Short-Term Building Electrical Load Prediction by Peak Data Clustering and Transfer Learning Strategy
 
 
Font Type:
Arial Georgia Verdana
Font Size:
Aa Aa Aa
Line Spacing:
Column Width:
Background:
Article

A Decision-Making Tool for Sustainable Energy Planning and Retrofitting in Danish Communities and Districts

by
Muhyiddine Jradi
Center for Energy Informatics, The Maersk Mc-Kinney Moller Institute, University of Southern Denmark, Campusvej 55, 5230 Odense, Denmark
Energies 2025, 18(3), 692; https://doi.org/10.3390/en18030692
Submission received: 30 December 2024 / Revised: 27 January 2025 / Accepted: 30 January 2025 / Published: 2 February 2025

Abstract

This study presents a novel framework for city-level energy planning and retrofitting, tailored to Danish cities and neighborhoods. The framework addresses the challenges of large-scale urban energy modeling by integrating automated processes for data collection, energy demand prediction, and renewable energy integration. It combines open-source simulation tools and validated datasets, enabling efficient and scalable predictions of energy performance across urban areas, including streets, districts, and entire cities, with minimal user input. The key components include data collection and demand modeling, energy resource estimation, performance gap evaluation, and the design of retrofitting strategies with renewable energy integration. The DanCTPlan energy planning tool, developed based on this framework, was applied to two case studies in Denmark: a single street with 101 buildings and a district comprising five streets with 1284 buildings. In the single-street case, retrofitting all buildings to meet current regulations resulted in a 60.8% reduction in heat demand and a 5.8% reduction in electricity demand, with significant decreases in peak energy demands. The district-level retrofitting measures led to a 29.5% reduction in heat demand and a 2.4% reduction in electricity demand. Renewable energy scenarios demonstrated that photovoltaic systems supplying 30% of electricity demand and solar thermal systems meeting 10% of heating demand would require capacities of 2218 kW and 3540 kW, respectively. The framework’s predictive capabilities and flexibility position it as a robust tool to support decision-makers in developing sustainable and cost-effective energy strategies, paving the way toward establishing energy-efficient and positive energy districts.

1. Introduction

As Europe strives toward a low-carbon and more sustainable future, improving building energy efficiency has become a key priority [1]. Buildings are responsible for a significant share of energy consumption and greenhouse gas emissions, making the push to enhance their energy performance more urgent across the continent. In this context, urban-scale energy modeling and planning are pivotal to achieving sustainable urban development. As cities grow at an unprecedented rate, they are transforming into major hubs of energy consumption, greenhouse gas emissions, and broader environmental impacts. To effectively tackle climate change, improve energy security, and foster socio-economic development, it is crucial to understand and manage energy dynamics at both district and city levels [2,3]. Through the use of advanced modeling techniques and comprehensive planning frameworks, urban-scale energy initiatives offer a holistic solution to complex energy challenges, engaging various stakeholders and optimizing resource use across multiple sectors [4]. The core aim of urban-scale energy modeling is to examine energy flows, consumption patterns, and the interactions between different urban domains such as buildings, transportation, industry, and infrastructure. By analyzing these relationships, modeling tools provide valuable insights into the drivers of energy demand, identify opportunities for efficiency improvements, and map out pathways for low-carbon urban development. This knowledge empowers policymakers to create targeted interventions, prioritize investments, and adopt policies that support energy efficiency, renewable energy adoption, and sustainable land use planning, all of which contribute to building resilient and environmentally friendly cities [5]. Urban-scale energy planning acts as a catalyst for innovation, collaboration, and active stakeholder engagement within urban communities. These planning processes, ranging from participatory scenario development to collaborative decision-making platforms, emphasize inclusivity, transparency, and social equity in shaping the future of urban energy systems. Moreover, urban-scale energy modeling and planning are crucial for enhancing the resilience of energy infrastructure to climate change, natural disasters, and other external shocks [6]. By analyzing vulnerabilities, risks, and the adaptive capacity of energy systems, planners can devise robust strategies that bolster energy security, reliability, and flexibility in the face of uncertainty. These strategies may involve reinforcing critical infrastructure networks, promoting decentralized energy systems, and creating resilience-oriented approaches that allow cities to withstand disruptions, recover quickly from emergencies, and build the capacity to thrive in a rapidly changing climate [7].
In Denmark, the importance of urban-scale energy modeling and planning is especially important in the country’s drive toward sustainability, energy security, and climate resilience. As a leader in renewable energy adoption and urban innovation, Denmark relies heavily on advanced modeling tools and comprehensive planning frameworks to optimize energy use, reduce carbon emissions, and bolster the resilience of urban infrastructure. With an ambitious goal to achieve fossil-free status by 2050 [8], urban-scale energy initiatives are instrumental in guiding the country’s transition to renewable energy sources, advancing energy efficiency measures, and integrating decentralized energy systems at the local level. By leveraging cutting-edge modeling techniques and fostering stakeholder engagement, Danish cities can uncover synergies across energy sectors, prioritize investments in sustainable infrastructure, and encourage collaboration between government bodies, industry partners, and local communities.
Over the past two decades, substantial theoretical and experimental research has been dedicated to meeting standards and regulations within the building sector. However, much of this research has concentrated on individual buildings, systems, or components, with relatively few studies addressing the design, operation, and retrofitting of building clusters, streets, and urban areas [9,10]. To fill this gap, the present work introduces DanCTPlan, an innovative energy planning tool specifically designed to enhance energy efficiency and interconnectivity within urban areas in Denmark. The tool’s methodology hinges on two key components: dynamic simulations of building energy performance using Energy Plus and data from the Danish building standard BR18 [11]. Furthermore, it takes into account factors such as building type, age, and usage to predict heating and electricity demands. By integrating data from the Danish Building and Housing Register (BBR) [12], the tool can access detailed building specifications for a given area, allowing for accurate predictions of energy consumption at the district and building cluster level. DanCTPlan also facilitates comparisons between predicted and actual performance, providing insights into the energy performance gap and helping identify discrepancies between expected and observed energy consumption. The tool can also assess the impact of building envelope retrofitting on both the district and area levels, laying the groundwork for the integration of renewable energy supply systems, including photovoltaics (PV), wind power, and solar thermal units. This paper outlines the development and design of DanCTPlan, offering an in-depth explanation of its building cluster modeling and prediction methodology. The tool is then applied to real case studies in Denmark, predicting and reporting heating and electricity demands for streets and neighborhoods, and offering recommendations for optimizing energy-efficient operations.
The key innovative aspects of this work and the proposed framework and tool are as follows:
  • Automated Data Integration: A key innovation of the proposed energy consumption prediction framework is its ability to automatically extract and integrate data from the Danish Building and Housing Register (BBR) and building regulations, such as BR18. This automated data processing significantly reduces manual input, a major limitation of current tools, often requiring labor-intensive data collection. By leveraging open data sources, the framework streamlines the modeling process and makes energy consumption prediction more accessible and scalable.
  • Scalability Across Urban Areas: The framework is designed for scalability, making it applicable at the building level and at the district and city scales. This multi-level application enables urban planners and policymakers to model energy demand across different urban areas, providing insights into city-wide energy performance. The ability to scale predictions from individual buildings to entire cities is a notable advancement, filling a gap in existing tools, which are typically restricted to smaller, less complex scales.
  • Holistic Approach to Retrofitting and Renewable Energy Integration: One of the most distinguishing features of the framework is its holistic approach to retrofitting and renewable energy scenarios. It allows users to model both energy efficiency improvements (such as building envelope upgrades) and renewable energy integration (e.g., photovoltaics and solar thermal systems). This dual focus not only enhances the accuracy of energy predictions, but also provides a more comprehensive solution to meet sustainability and energy transition goals.
  • Actionable Metrics for Decision-Making: The framework outputs a wide range of actionable metrics that inform decision-making, including heating performance, peak energy demands, and renewable energy contributions. These metrics help guide strategic decisions about energy use and efficiency measures, making the tool a valuable asset for urban planners, policymakers, and energy consultants. By providing detailed data on energy performance, the tool directly supports the implementation of energy-saving measures and carbon reduction goals.
  • Contextual Relevance for Denmark: The framework is specifically designed to address Denmark’s energy regulations and urban development needs, making it a highly relevant tool for Danish urban planners and policymakers. It takes into account the unique characteristics of Danish buildings, heating fuel types, and energy regulations, making it more applicable than generic frameworks. This localized approach ensures that the tool can help meet Denmark’s energy efficiency goals while providing a foundation for adaptation to other regions facing similar energy challenges.
The rest of this paper is organized into five main sections. Section 2 provides an overview of urban-scale energy modeling, discussing its approaches and applications and the challenges that need to be addressed in the field. Section 3 outlines the approach and methodology used in the study, detailing the research process and the data that were utilized for energy modeling and energy evaluation. Section 4 presents and describes the DanCTPlan tool with its various features and services. Section 5 implements the case study, applying the tool to both a single street and a district-level case, demonstrating how the approach works in actual scenarios. Finally, Section 6 presents a discussion of the main findings of the tool implementation and assessment, along with highlighting future insights, and Section 7 reports the main conclusions of this study.

2. Urban-Scale Energy Modeling

2.1. Background

Building energy modeling has long been a cornerstone in the research and design of energy-efficient buildings. It plays a crucial role in optimizing building performance [13], supporting the design process [14], managing operations [15], and guiding energy retrofitting efforts [16]. With a wealth of energy modeling tools and software now available, this field has matured, offering accurate simulations and forecasts to improve energy use in individual buildings. However, as the world rapidly transitions to more interconnected cities and communities, driven by advances in smart grids and flexible energy systems, there is an urgent need to shift focus beyond single buildings. The goal is to create energy-efficient, flexible urban environments that can adapt to the complexities of modern life. Urban-scale energy modeling addresses this need by simulating and analyzing energy consumption, generation, and distribution across an entire urban area [17,18]. This approach helps provide a deeper understanding of energy flows within cities, uncovering opportunities for efficiency improvements and enabling informed decision-making for urban planners and policymakers. In this regard, Figure 1 presents an overall urban-scale energy modeling workflow with various steps and components. With the increasing complexity of urban energy systems, due to population growth, climate change, and technological innovations, new modeling techniques and tools have been developed to overcome these challenges and support the creation of sustainable, energy-efficient cities [19].
Urban-scale energy models (USEMs) can be classified into top-down, bottom-up, and hybrid approaches, each with unique characteristics [20]. Top-down models use aggregate data, like macroeconomic and demographic trends, to estimate city-level energy consumption and emissions. While straightforward and useful for policy analysis, they lack spatial and temporal detail, often oversimplifying local energy dynamics. Bottom-up models, on the other hand, provide detailed analyses at the building or infrastructure level, using granular data to assess the impact of technological interventions. These models, though accurate, are data-intensive and computationally demanding. Hybrid models combine the strengths of both approaches, offering detailed insights alongside broader contextual analyses, though they are complex and resource-intensive to develop.
In recent decades, the field of urban-scale building energy modeling (UBEM) has advanced significantly, with numerous studies contributing to its evolution. Salvalai et al. [21] reviewed key UBEM tools, focusing on data workflows and simulation engines, guiding the development of zero-carbon communities. Sola et al. [20] analyzed tools modeling energy demand, generation, and distribution, highlighting the differences in their architectures. Wong et al. [22] examined urban-scale simulation methods, emphasizing the importance of spatial and environmental factors in dense urban areas. Another work by Reinhart et al. [23] introduced the concept of UBEM, establishing foundational simulation methods and validation techniques. A review by Kamel [24] explored physics-based models, stressing precise calibration, while Abbasabadi et al. [25] highlighted the need for integrated models to reflect urban energy systems’ interconnectedness. Innovations like CityBES by Chen [26] and GIS-based modeling by Fonseca [27] advanced automated and spatial data-driven analyses.
Machine learning has also influenced UBEM. Fathi [28] demonstrated its utility in predicting urban building energy performance, while Hong [29] reviewed its application in real-world environments. Zhang [30] integrated energy and carbon emission models, promoting zero-energy buildings, and Borràs [31] explored energy communities and decentralized solar projects. Deng [32] introduced AutoBPS, a BIM-based tool that simplifies urban-scale simulations. Research has also focused on Denmark’s potential for positive energy districts (PEDs). Jradi et al. [33] modeled a district in Odense, demonstrating that retrofitting and renewable energy integration can achieve surplus energy production. Jepsen et al. [34] investigated transforming parts of an island into PEDs through energy system upgrades and renewable expansions. Advanced tools, ranging from detailed simulations to urban-scale systems, continue to support energy optimization and emission reductions in cities. These developments highlight the growing importance of UBEM in sustainable urban planning to establish broader urban energy systems, helping cities optimize energy use and reduce emissions.

2.2. Challenges to Be Addressed

Urban-scale energy models hold great potential for improving city energy performance and sustainability but face several challenges. The most significant is the availability and quality of data. Accurate models require detailed and up-to-date data on building characteristics, energy consumption, and local climate. Improving data-sharing practices, standardizing data, and fostering collaboration between stakeholders can help address these gaps. Another challenge is the integration of diverse models. Urban energy systems are complex, and for effective modeling, various systems like energy consumption and transportation must work together seamlessly. Standardized data formats and open-source platforms can help overcome this issue. The computational demands of these models also pose a challenge, as bottom-up and hybrid models require significant computing power. More efficient algorithms and computational tools are needed to make these models more accessible and practical. Lastly, for urban-scale models to be effective, they must be integrated into decision-making processes. This requires user-friendly models and platforms, effective communication, and collaboration with policymakers and stakeholders to ensure the models reflect real-world needs and produce actionable insights.
It is within this complex landscape of challenges and opportunities that the proposed tool in this work, DanCTPlan, becomes a vital asset. As a comprehensive energy planner tool specifically tailored for energy-efficient and interconnected urban areas in Denmark, DanCTPlan addresses many of the barriers that have traditionally hindered urban-scale energy modeling. The tool integrates dynamic simulations of building energy performance using advanced techniques like Energy Plus and incorporates data from the Danish building standard BR18 [11], offering accurate and location-specific predictions of heating and electricity demands. By incorporating data from the Danish Building and Housing Register (BBR) [12], DanCTPlan provides reliable insights into energy consumption across building clusters and districts. This helps to bridge the critical data gap that many energy models face.
Moreover, DanCTPlan is designed with interoperability in mind. It combines a range of data sources and modeling components, allowing different aspects of urban energy systems to be modeled cohesively. By using standardized data formats and protocols, it ensures that diverse models can work together seamlessly, enabling comprehensive analysis and informed decision-making. The tool’s flexible architecture also allows it to adapt to future advancements in energy modeling and computational technologies, ensuring that it remains relevant as the field evolves. The DanCTPlan tool also addresses the computational challenges of urban-scale energy modeling by using simple and efficient algorithms. Its design allows for detailed modeling of urban energy systems without overburdening computational resources, making it accessible to a wide range of users, including policymakers, urban planners, and energy professionals. By providing an easy-to-use interface and actionable insights, DanCTPlan empowers users to make informed decisions about energy use, building retrofits, and renewable energy integration at the district level. Additionally, it serves as a valuable resource for teaching students and supporting academic tasks, including educational demonstrations, research applications, and hands-on learning experiences.
Furthermore, DanCTPlan places a strong emphasis on stakeholder collaboration. By enabling local governments, energy providers, and community stakeholders to work together, the tool fosters a participatory approach to urban energy planning. This collaborative environment ensures that the insights generated by the model are not only scientifically sound but also aligned with local priorities and needs. Whether it is optimizing energy efficiency, integrating renewable energy systems, or planning for future urban development, DanCTPlan facilitates transparent, inclusive, and data-driven decision-making processes. The DanCTPlan tool represents a significant step forward in overcoming the challenges facing urban-scale energy modeling. By addressing data quality, integration, computational efficiency, and stakeholder engagement, it provides a comprehensive solution to the complex energy challenges facing urban areas in Denmark and beyond.

3. Approach and Methodology

Urban energy planning is a critical yet complex task, particularly when scaling from individual buildings to neighborhoods or city districts. While substantial research and tools exist for assessing single-building energy performance, there remains a gap in city-scale, user-friendly platforms. This study addresses the gap by introducing a framework for modeling and predicting the energy performance of building clusters, neighborhoods, and city districts in Denmark. The platform minimizes user input requirements by automating data collection and integrating robust validation methodologies. The framework’s primary innovations include its automated data pipeline, predictive accuracy for diverse urban areas, and the incorporation of retrofitting and renewable energy scenarios.

3.1. Methodology

3.1.1. Framework Overview and Validation Mechanism

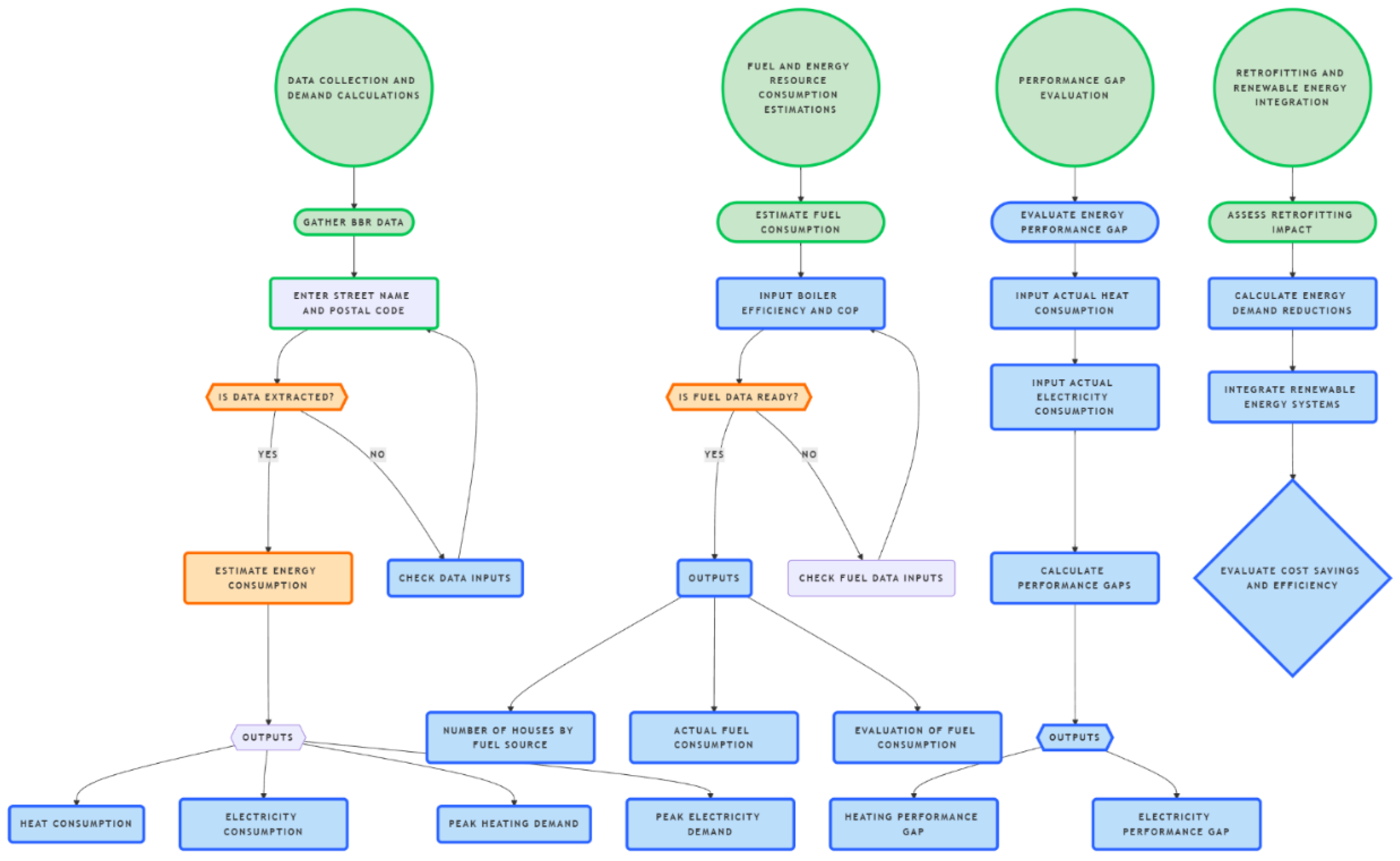
The methodology employs a modular framework (Figure 2) to facilitate efficient energy planning. The framework ensures reliability through a systematic validation process that compares predicted outputs with real-world data. This validation mechanism involves an analysis between modeled and actual energy usage at the street and neighborhood levels, providing confidence in its predictive accuracy and reliability. The respective validation involves baseline data comparison, where modeled energy usage is cross-referenced with baseline energy data derived from the Danish Building Regulations. Additionally, ground-truthing is conducted, with validation performed using real energy consumption data for heating and electricity from municipal datasets. Moreover, sensitivity analysis is conducted, with the key parameters varied, to evaluate the robustness of the prediction and planning approach.

3.1.2. Data Collection and Demand Calculations

The framework is designed to minimize user input while providing robust city-scale energy performance predictions. It leverages automated data extraction from the Danish Building and Housing Register (BBR) and integrates this with streamlined analytical processes. The user provides only the street name and postal code, and the platform processes detailed building-specific and aggregate energy performance metrics. The key outputs include the following:
  • The heat consumption of the area;
  • The electricity consumption of the area;
  • The peak heating demand;
  • The peak electricity demand.
To improve data reliability, the framework cross-references BBR data with auxiliary databases, such as meteorological datasets and energy usage profiles from the Danish Energy Agency. This multi-source integration ensures robust energy landscape insights, enabling planners to make informed decisions rapidly.

3.1.3. Fuel and Energy Resource Consumption Estimation

This component estimates fuel-specific energy resource consumption at the neighborhood level, enhancing the granularity of energy use profiles. The methodology expands beyond traditional tools by incorporating user-friendly workflows for dynamic fuel mix scenarios. Leveraging BBR data and Danish Energy Agency conversion factors, the framework evaluates resource consumption for various fuel types, such as wood pellets, oil, gas, and district heating. The inputs include the following:
  • Boiler efficiency and heat pump COP (Coefficient of Performance);
  • Fuel types associated with specific buildings, automatically extracted from BBR data.
The outputs from this functionality are as follows:
  • The number of buildings using each fuel source;
  • Total fuel consumption estimates by type;
  • Scenarios evaluating fuel-specific consumption if the entire area transitions to a single fuel type.
These outputs offer granular insights into inefficiencies, enabling policymakers to prioritize areas for optimization, such as retrofitting older boiler systems or promoting district heating.

3.1.4. Performance Gap Evaluation

Performance gap analysis is a central innovation in the framework, enabling the evaluation of discrepancies between predicted and actual energy consumption at the street or neighborhood level. Using baseline energy benchmarks from Danish Building Regulations, the tool incorporates the following:
  • Actual heat consumption for the area (e.g., from district heating records);
  • Actual electricity consumption for the area (e.g., from utility providers);
By comparing predicted and actual consumption, the platform calculates the following:
  • The heating performance gap (as a percentage);
  • The electricity performance gap (as a percentage);
  • The analysis supports targeted interventions by identifying areas with significant deviations, and guiding strategies for retrofitting or operational improvements.

3.1.5. Retrofitting and Renewable Energy Integration

The framework incorporates a scenario-based analysis module for retrofitting and integrating renewable energy systems. Unlike conventional tools, it simulates the impacts of retrofitting measures (e.g., insulation upgrades, window replacements) and models renewable energy systems (e.g., solar PV panels, solar thermal collectors) based on Danish energy standards. The outputs include the following:
  • The renewable energy capacity required to meet demand;
  • The contribution of renewables to heating and electricity needs;
  • The associated emission reductions and cost savings.
This approach allows planners to evaluate both the financial and environmental benefits of transitioning to sustainable energy systems.

3.2. Input Data Description

The primary input for the proposed city-level model is data from the Danish Building and Housing Register (BBR) [12]. This extensive database contains detailed information on all buildings in Denmark, including year of construction, location, heating source, and usage. Companies, experts, or researchers can request these data in Excel format. The model requires the following seven specific inputs:
  • The street name;
  • The postal code of the street;
  • The building usage type, simplified into eight categories: one-story houses, two-story houses, apartments, offices, public institutions, food stores, non-food stores, and others;
  • The heating fuel type, divided into seven categories: electricity, gas, liquid fuels, solid fuels, straw, natural gas, and other sources;
  • The year of construction, used to estimate energy performance;
  • The year of renovation, used if the building has been renovated;
  • The building area.
It is important to highlight that the Danish Building and Housing Register (BBR) categorizes building types into approximately 104 groups based on their usage. Recognizing the similarity among many of these categories, we proposed consolidating them into eight distinct groups to streamline the workflow, as outlined earlier. Additionally, in the model, liquid fuels are presumed to be fuel oil, while solid fuels are assumed to be wood pellets for consistency. A pivotal input for the model is the building construction year or performance year, automatically extracted from the Danish BBR. This year serves as a foundation for estimating the expected performance through dynamic simulations and adherence to Danish building standards. In cases of building renovations, the energy renovation year is selected as the reference for performance evaluation.

3.3. Single-Building Energy Consumption Predictions

Each building along the street is categorized into one of eight types, each with its standard energy consumption based on its age and construction year. For the first four categories, one-story houses, two-story houses, apartments, and offices, detailed simulations using EnergyPlus analyze heating and electricity usage, considering construction years ranging from pre-1960 to post-2015. These simulations, along with their outcomes, have been previously validated by Foldager et al. [35]. Meanwhile, the energy consumption data for the remaining four categories are derived from historical averages between 1997 and 2002.
The standardized energy consumption per square meter for each category is given in Table 1 [35]. Additionally, the model predicts the peak heating and electricity demands, with capacities reported in Watts per square meter, as shown in Table 2. By organizing buildings into categories and construction periods, such as grouping all one-story buildings constructed before the 1960s, the model calculates the energy demand for each category by multiplying the standardized consumption and capacity values with the area of each category. Ultimately, these individual demands are summed to determine the total energy demand for the entire street or cluster.

4. DanCTPlan Tool

In the previous section, we discussed a method and approach for creating a tool tailored to energy planning and design at both the street and city levels in Denmark. This tool, DanCTPlan, is designed with the user in mind, aiming for ease of use and flexibility. It is essentially a software package that is built using Microsoft Excel spreadsheets and operates seamlessly, ensuring accessibility, comprehension, and implementation for users.
The DanCTPlan tool leverages open-source software to enhance the flexibility, accessibility, and scalability of the system. One of the key components of the tool is EnergyPlus, an open-source building energy simulation engine. By utilizing EnergyPlus, the tool benefits from a robust and well-supported platform that can simulate the energy performance of buildings based on dynamic inputs such as construction type, heating systems, and location. This open-source nature of EnergyPlus ensures that the simulation engine is highly customizable, adaptable to new building types, and continuously updated by a community of developers and researchers.
The open-source approach also allows for the integration of additional data sources and algorithms. For example, the use of data from the Danish Building and Housing Register (BBR), which is publicly accessible, is central to the tool’s ability to estimate energy demand across various building types.
DanCTPlan comprises two main components: a user-friendly interface and a set of databases that run in the background to perform calculations. The interface serves as the user’s window into the tool’s functionality. Under the INPUT DATA tab of the interface, users input relevant data into designated yellow cells, as shown in Figure 3. This includes information such as building specifications, energy sources, and consumption patterns. Additionally, the user can include information on the expected coverage of renewable energy capacity installation in the case study considered. Under the OUTPUT DATA tab, users can view the output data generated by the tool, as noted in Figure 4 and Figure 5. This includes details like the number and categorization of buildings, respective space areas, overall and specific heating and electricity consumption, estimates of peak heating and electricity capacity requirements, and overall energy consumption for the selected building cluster. Additionally, there is information on the types of heating sources and fuels utilized within the buildings, as well as the renewable energy systems installed, along with their corresponding capacities.
A useful feature of DanCTPlan is its ability to estimate fuel consumption based on the selected energy sources. For instance, if a specific street or cluster is to be heated using a particular energy source, the tool can calculate the expected fuel usage. This includes, for example, if the planner aims to install heat pumps instead of fuel oil and gas boilers in a certain area. Nevertheless, the output tab provides information on renewable electricity production in the considered case, including data on the installed capacities of PV, wind, and solar thermal collectors, as noted in Figure 5.
Moreover, the tool has an integrated holistic economic assessment feature, allowing reporting of the cost of operation of various energy supply systems in a certain area or district, including district heating, wood pellets, heat pumps, and electric boilers, among others. In addition to targeting energy system and network planning, the tool takes into account building envelope retrofitting, and there is a separate dedicated tab showing information on the energy retrofitting of existing buildings in the considered district to comply with the building regulation BR2018 in Denmark for building renovation to class ‘C’. This tab, as shown in Figure 6, includes information on the cumulative area of the buildings corresponding to the categories year of construction/last retrofitted, along with estimated data on heat demand reduction, electricity consumption savings, and overall operational cost reduction due to the adopted retrofitting. Similarly to the initial information shown in Figure 4 for the baseline buildings’ initial consumption, this tab also shows data on the total and specific heating and electricity consumption of the different types of buildings, and the respective peak capacity demand, after retrofitting.
The output section also provides insights into the performance gap of the building cluster concerning heating and electricity consumption, as noted in Figure 7. This is achieved by comparing the tool’s estimations with the actual data provided by the user. While providing these inputs is optional, doing so enables DanCTPlan to generate more accurate reports on energy performance.
In addition to the input and output sections, DanCTPlan includes graphical representations. These graphs offer a visual overview of energy consumption patterns, highlighting trends such as heating and electricity usage across different building categories. They also depict the distribution of buildings based on the fuel and resources used for heating. Overall, DanCTPlan is a comprehensive tool that not only aids in energy planning and design, but also empowers users with insights to optimize energy efficiency and resource allocation within urban environments.

5. Case Study Implementation

In this section, the established DanCTPlan energy planning and reporting tool is implemented and assessed in two case studies in Denmark: a standard single street to highlight some of the basic features of the tool, and a district of five streets. The results of the base case scenarios are presented, and the findings of the energy retrofitting of the systems and buildings in both cases are reported and evaluated. The names of the different streets will be omitted for anonymity.

5.1. Single Street Case

In the first case study, a single street in Odense, Denmark, is selected and introduced to implement the DanCTPlan energy planning and retrofitting tool. The aim is to highlight the main features of the tool in evaluating the energy supply scheme in the street and evaluate the impact of retrofitting. The first step in the demonstration is reading the corresponding data for this specific street from the Danish BBR building registry.
Figure 8 illustrates the distribution of building types within the street tag. Specifically, 10 buildings are categorized as one-story houses, 34 as apartments, 1 as an office building, 2 as food-related shops, and 5 as public institutions. Additionally, 46 buildings are classified under the “others” category, which largely consists of very small, conditioned areas in addition to non-conditioned structures such as carports, storage boxes, and sheds that do not have any energy consumption.
As highlighted by the tool, the analysis covers 101 buildings within the designated street tag, with a total estimated annual heating consumption of 4929 MWh and annual electricity consumption of 939 MWh. Furthermore, the tool calculates the peak capacities for heating at 1860 kW and for electricity at 208 kW. These peak capacity estimates are crucial for forming an initial understanding of the scale and requirements of future energy systems designed for the area, whether for new installations or when retrofitting existing systems. Specifically, these capacity outputs offer valuable insights for both heating energy systems and electricity generation systems.
In the context of fuel consumption, the tool also provides a comparative analysis of current and projected fuel usage under various scenarios. As depicted in Figure 9, the current heating demand for the area is predominantly met through district heating, with a cumulative supply of 4883 MWh, supplemented by a small amount of electricity supplied by electric boilers (45 MWh). The adjacent column in the figure illustrates the amount of fuel the area would consume if the entire street were to transition to a single heating fuel source. For example, if the street were to exclusively utilize electric boilers, the total annual electricity consumption would rise to 5422 MWh. Alternatively, if the heating were supplied by wood pellets, the annual consumption would amount to 1216 tons. It is noted here that the street has no current renewable electricity production installations. Furthermore, the economic evaluation highlights that the current cost of heating delivery is around 1529 k DKK for district heating and 67 k DKK for electric boiler operation.
These data provide a more precise foundation for planning purposes than the conventional use of tabulated static values, which often lead to oversized or undersized system designs. In the case of oversizing the system, unnecessary costs are incurred, while undersizing may result in an inability to meet the required energy demand. Therefore, this more dynamic approach enables better-informed decisions, ultimately contributing to cost-efficiency and energy reliability. Such detailed information is critical for energy planners, consultants, authorities, and decision-makers, enabling them to devise more accurate and cost-effective strategies for energy system implementation or upgrades. These figures offer an initial glimpse into the potential impacts of switching to different heating fuels, providing essential information for authorities, consultants, and decision-makers when considering future modifications or upgrades to the street’s heating infrastructure. This enables better foresight in determining the most cost-effective and sustainable fuel options, aligning with both energy demands and environmental goals.
Additionally, the tool provides representative graphs, for instance, Figure 10, that break down energy consumption for heating and electricity by building category. These visual representations allow for a clear understanding of how different building types contribute to overall energy consumption. Figure 11 further complements this by displaying the number of buildings aggregated by the heating source currently in use, providing an easy-to-read summary of energy consumption patterns across the street’s various building types.
In terms of retrofitting, and adopting the approach described in the previous section, on retrofitting all existing buildings to the level of the current building regulation ‘Class C’, the results are provided in Figure 12, showing that the area of buildings to be retrofitted at the moment is around 21169 m2, allowing a heat demand reduction of 3001.35 MWh (60.8%), and an electricity demand reduction of around 54.2 MWh (5.8%). The overall and specific energy consumption of the buildings in the specific street after retrofitting are presented in Figure 13, showing a reduction in the peak capacity demand for heating from 1860 kW to 637 kW, while the electricity peak demand is reduced from 208 kW to around 192 kW.

5.2. District Case

In the second case study, a district consisting of five streets in Odense, Denmark, was selected to implement the DanCTPlan energy planning and retrofitting tool. The goal of this study is to showcase the core features of the tool in evaluating the district’s energy supply systems and assessing the potential effects of retrofitting and integrating renewable energy sources. Much like the first case, the process begins by extracting the relevant data for this specific district from the Danish BBR building registry.
The district encompasses a total of 1284 buildings, with nearly half of them being small, conditioned spaces, along with various unconditioned sheds and storage rooms. Figure 14 illustrates the distribution of these building types within the district. Specifically, 549 of the buildings are categorized as one-story houses, 10 are apartment complexes, 9 are office buildings, 27 are food-related shops, and 4 are public institutions.
As highlighted in the output data tab of the figure, the district’s estimated annual heating consumption is 22,754 MWh, with an annual electricity consumption of 7578 MWh. The tool also calculates the peak capacities for heating at 9029 kW and electricity at 1609 kW. These peak capacity estimates are essential for gaining an initial understanding of the scale and requirements of future energy systems for the district, whether in the form of new installations or retrofitting existing systems.
The tool also enables a detailed comparative analysis of current and projected fuel consumption under different scenarios. As shown in Figure 15, the district’s heating demand is currently met by a mix of district heating, electric boilers, and heat pumps, with respective consumption figures of 22,629 MWh, 31,851 kWh, and 1464 kWh. Given that this district is situated in the heart of the city, district heating accounts for the largest share of heat supply. The adjacent column in the figure shows the potential fuel consumption if the district were to transition to a single fuel source for heating. If heat pumps were the exclusive heating source, the total annual electricity consumption would increase to about 7585 MWh. On the other hand, if heating were to be supplied by wood pellets, the annual consumption would amount to around 5617 tons. The economic evaluation further reveals that the current cost of delivering heating is approximately 7087 kDKK for district heating, 47 kDKK for electric boilers, and 2.2 kDKK for heat pumps.
Figure 16 provides a detailed breakdown of energy consumption for heating and electricity by building category, offering a clear visualization of how different types of buildings contribute to the overall energy usage in the district. Complementing this, Figure 17 presents the number of buildings categorized by the heating source currently in use, providing a straightforward summary of energy consumption patterns across the different building types in the area.
Regarding retrofitting, this study evaluates the impact of upgrading all buildings to meet the current building regulation standard, ‘Class C’. As shown in Figure 18, the total area of buildings requiring retrofitting is approximately 104,969 m2. This retrofitting would result in a reduction in heating demand by 6715.25 MWh (29.5%) and electricity demand by 183.95 MWh (2.4%). The overall and specific energy consumption of the buildings in the specific street after retrofitting are presented in Figure 19, showing a reduction in the peak heating and electricity demand to 4726 kW and 1357 kW, respectively.
Additionally, Figure 20 compares the impact of retrofitting on the district’s monthly heating demand, providing an overall view of how retrofitting would improve energy efficiency and reduce consumption.
To further illustrate the tool’s capabilities, the study examines a scenario in which 30% of the district’s electricity demand is met by photovoltaic (PV) systems, and 10% of the heating demand is provided by solar thermal-driven district heating. Figure 21 and Figure 22 show the resulting heat and electricity balances for this scenario. According to our calculations, the district would need to install approximately 2218 kW of PV systems and around 3540 kW of solar thermal collector capacity. While these calculations are based on tabulated solar system generation data, as well as assumptions about the implementation process, these figures provide a foundation for future scenario planning. They can also guide the integration of various energy supply and storage solutions, paving the way for more sustainable and efficient energy systems in the district. This approach will not only support future energy scenarios, but also encourage the exploration of diverse renewable energy solutions, driving the district towards greater energy independence and environmental sustainability.

6. Discussion and Future Insights

6.1. Strengths and Practical Applications

The DanCTPlan tool presents an innovative approach to urban energy planning, designed to tackle some of the most complex challenges in the field. Unlike traditional models that focus on individual buildings, DanCTPlan takes a big-picture approach, analyzing energy performance across streets, districts, and entire neighborhoods. By combining dynamic energy simulations using Energy Plus with data from the Danish Building and Housing Register (BBR) and the BR18 building standard, it delivers a good level of evaluation detail. It factors in critical details like building type, age, and usage, enabling accurate predictions for heating and electricity demands across a wide range of urban scenarios.
One of the tool’s standout features is its ability to address the persistent energy performance gap between what is predicted and what happens in real life. By comparing simulated energy use with actual consumption, DanCTPlan helps identify where things are not adding up and points the way to smarter solutions. It also aids in evaluating retrofitting measures, showing how upgrades can affect energy use not just in one building but across an entire district. On top of that, it is equipped to assess how renewable energy sources, like solar panels, wind turbines, and solar thermal systems, can be integrated into the urban level, making it a potential tool for Denmark’s ambitious sustainability goals.
The tool’s applications are vast, spanning from a single street to a city district. It is designed to be intuitive and efficient, yet simple and user-friendly, making it accessible to urban planners, policymakers, and energy consultants. By leveraging actual information on the building level, its predictions are not only accurate but also directly actionable. Moreover, the modular nature of the tool means it can keep evolving, incorporating new energy technologies as they emerge.
The tool also uses comprehensive algorithms to deliver detailed simulations, avoiding the common pitfalls of static models that often oversimplify energy needs. For example, it provides precise calculations for peak demand, helping design energy systems that are both cost-effective and reliable. It also brings economic clarity to the table, allowing stakeholders to weigh the financial implications of retrofitting or transitioning to renewable energy. Urban planners can use the tool to optimize energy use in dense areas, while policymakers can rely on it to develop strategies for cutting emissions and improving energy resilience.
When compared to existing urban-scale energy tools, DanCTPlan stands out for its holistic urban focus. While these tools excel in detailed simulations for individual buildings and their integrations, they often require advanced technical expertise and are less suited for large-scale, integrated urban planning. Furthermore, conventional urban energy planning tools are characterized by a large level of complexity with exhaustive inputs, vast assumptions, and standardized evaluation metrics. In contrast, DanCTPlan combines the granularity of building-specific data with broader urban analyses, making it a valuable resource for municipalities and planners. Additionally, its dynamic validation mechanisms, comparing simulated data with real-world usage, help reduce the persistent performance gaps seen in many energy models. This capability sets it apart from conventional energy planning platforms, which rely heavily on static assumptions, offering a more adaptable and accurate tool for long-term urban energy planning.
One of DanCTPlan’s most significant strengths is its accessibility and usability. Designed with an intuitive interface, the tool minimizes the technical barrier for stakeholders such as urban planners, policymakers, and energy consultants. By enabling straightforward data input, scenario configuration, and result analysis, it broadens its applicability, particularly in smaller municipalities or organizations with limited technical expertise. Its modularity allows adaptation to diverse urban contexts and energy planning scenarios, ranging from small neighborhoods to city-wide assessments. These attributes make DanCTPlan a key enabler for municipalities striving to meet sustainability goals and carbon neutrality targets.
In addition, validation through case studies has demonstrated the tool’s practical utility and reliability. Similarly, our district-level analyses provided actionable insights into the impact of retrofitting and renewable energy adoption. These applications illustrate the tool’s potential to inform large-scale energy transitions, optimize resource allocation, and guide sustainable urban development.

6.2. Limitations and Challenges

Despite its strengths, DanCTPlan has several limitations that must be acknowledged. The tool relies on a range of assumptions to simulate complex urban dynamics, such as uniform weather conditions. While these assumptions ensure computational feasibility, they may oversimplify real-world scenarios. For example, dynamic events like disruptions or extreme weather are not fully accounted for, potentially impacting predictive accuracy in heterogeneous urban environments.
Additionally, the validation was conducted on a single street and a district within Denmark, limiting the generalizability of our findings. Variations in urban layouts, socio-economic conditions, and environmental factors across cities may require additional testing and calibration to extend the tool’s applicability.
Furthermore, the accuracy of predictions is heavily reliant on the quality and resolution of input data. Inconsistent or incomplete datasets can undermine the reliability of outputs, emphasizing the need for robust data preprocessing and validation in future applications. One of the most significant challenges lies in the quality and availability of the Building and Housing Register (BBR) data, which serve as a cornerstone for the tool’s analyses. These data often contain gaps or inaccuracies, particularly for older buildings or those with complex histories of renovation. For example, missing information about building materials, heating systems, or occupancy patterns can lead to discrepancies between the model’s predictions and actual performance. Outdated data can be equally problematic, especially in dynamic urban environments where buildings are frequently updated or re-purposed. Without reliable and current input data, the tool’s effectiveness is diminished, and its insights may lead to suboptimal planning decisions.
In the current version of the DanCTPlan tool, solar gains are estimated based on general assumptions related to building type, construction year, and location. However, building orientation is not considered, and shadows from neighboring buildings are not taken into account. This design choice was made to preserve the simplicity and applicability of the tool, ensuring it remains user-friendly and can be easily applied to large-scale urban scenarios without the need for complex inputs or detailed simulations. By omitting these details, the tool allows for quick, generalized assessments that can be applied across a variety of building types and locations without requiring extensive data or advanced expertise.
Moreover, to estimate solar radiation and wind energy for electricity generation, the tool utilizes tabulated data specifically tailored for Denmark. These data provide average solar radiation and wind speed values, which are used to predict potential renewable energy generation based on the location and type of building. The choice of using these data is driven by the goal of offering quick, generalized insights for urban energy planning, rather than requiring complex modeling of local factors like building shading or aerodynamic effects. While incorporating these aspects could improve the accuracy of predictions, the current design prioritizes the ability to scale and apply the tool across various urban scenarios with minimal data requirements.
Another area of concern is the way DanCTPlan calculates heating resource capacity. The tool employs simplified methods to estimate thermal performance, which, while effective for large-scale assessments, can sometimes overlook the intricacies of thermal dynamics. For instance, it may not fully account for variations in heat distribution within buildings, differences in thermal inertia, or the effects of specific operational conditions. These oversimplifications can result in less precise recommendations for heating system design, particularly for projects requiring tailored solutions to optimize energy use.
The tool’s approach to retrofitting also has its limitations. While DanCTPlan excels at evaluating the overall energy efficiency of building envelopes, its analysis stops short of breaking down individual components such as windows, doors, walls, and roofs. This can be a drawback for stakeholders interested in more granular insights, such as the energy saving potential of replacing specific windows with higher-performance alternatives or adding insulation to a particular wall section. Such detailed assessments are often critical for ensuring that retrofitting projects achieve their maximum potential for energy savings and cost-effectiveness.
Furthermore, the tool’s ability to model the long-term performance of decentralized energy solutions remains somewhat constrained. As these systems are highly sensitive to operational and environmental changes, a lack of real-time data integration means that predictions may fail to capture dynamic shifts in energy performance. For example, variations in local weather conditions or fluctuating occupancy levels can have significant effects on decentralized systems like solar panels or small-scale biomass boilers.

6.3. Future Directions

To address these limitations and enhance this tool’s role as a comprehensive decision-support tool, the following future developments are proposed:
-
Leveraging Real-Time Data Streams: Employing smart meter readings and IoT-enabled sensors, could enable the dynamic modeling of energy systems. This enhancement would allow the tool to respond to temporal variations and improve its adaptability to real-world urban energy dynamics.
-
Expanding Validation and Scalability: Broader validation across diverse urban settings, including regions with varying climates, energy systems, and regulatory frameworks, will ensure greater generalizability. Future iterations should focus on refining algorithms to accommodate these variations and scaling the tool for larger urban areas.
-
Enhancing Environmental and Socio-Economic Analysis: Integrating detailed lifecycle cost analyses, carbon footprint assessments, and equity-focused metrics will provide a more comprehensive framework for decision-making. This would align the tool with broader sustainability and social inclusion goals.
-
User Interface Enhancements: Simplifying the interface with dashboards, interactive visualizations, and guided workflows will broaden the tool’s accessibility, especially for non-expert users. This would make it a valuable resource for diverse stakeholders, including city planners and policymakers in resource-constrained settings.
-
Multi-Scenario Analysis and Policy Support: Developing a multi-scenario analysis feature would enable users to model various “what-if” scenarios, such as the impact of integrating renewable energy systems or conducting large-scale retrofitting under different policy conditions. This capability would support data-driven policymaking and urban resilience planning.
Overall, the DanCTPlan tool represents a significant step forward in urban energy planning, offering a scalable, adaptable, and user-friendly platform for addressing energy challenges. By addressing its current limitations and integrating advanced features, DanCTPlan has the potential to evolve into a comprehensive decision-support system that bridges the gap between energy forecasting and holistic urban energy planning. As cities worldwide strive to meet ambitious sustainability goals, DanCTPlan can play a pivotal role in empowering stakeholders to design energy-efficient, resilient, and low-carbon urban futures.

7. Conclusions

The DanCTPlan tool provides a robust platform for energy consumption forecasting and analysis, offering significant potential to support urban-scale energy planning and efficiency improvements. While the tool excels in delivering accurate energy predictions based on validated building energy models, its role extends beyond forecasting to contribute valuable insights that inform the energy planning process. The tool’s integration of real, localized data from the Danish Building and Housing Register (BBR) and its ability to simulate the effects of energy retrofitting and renewable energy adoption strengthen its practical utility.
The results from the case studies demonstrate the tool’s capability to analyze energy demand and evaluate retrofitting scenarios. For instance, in the Odense Street case study, retrofitting all buildings to the ‘Class C’ standard led to a 60.8% reduction in heating demand and a 5.8% reduction in electricity demand, alongside substantial reductions in peak heating capacity. Similarly, for the district-level case study of 1284 buildings, the tool projected a 29.5% reduction in heating demand and a 2.4% reduction in electricity demand under the same retrofitting scenario, showcasing its utility for large-scale applications.
However, it is essential to note that the DanCTPlan tool functions primarily as an energy forecasting and analysis platform, which provides foundational inputs to decision-making rather than encompassing the entire decision-making process itself. The insights generated by the tool enable stakeholders to assess energy system performance, allocate resources efficiently, and explore sustainable energy solutions. Yet, the tool’s outputs must be integrated with broader decision-making frameworks involving economic, policy, and social considerations to fully align with the comprehensive theme of urban energy planning outlined in this study’s title.
Future work will focus on advancing the tool’s capabilities to better support holistic decision-making processes. This includes incorporating features for lifecycle cost analysis, carbon footprint evaluation, and socioeconomic impact assessments, thereby providing a more comprehensive framework for policymakers and urban planners. Enhancing the tool’s scalability to cover larger regions and diverse building typologies, as well as integrating advanced machine learning algorithms and real-time data for predictive analytics and optimization, will further strengthen its impact.
By addressing these developments, DanCTPlan can evolve into a comprehensive decision-support system, empowering stakeholders to design and implement sustainable, resilient, and low-carbon urban energy systems. This evolution will bridge the current gap between energy forecasting and holistic energy planning, ensuring that the tool meets the needs of urban energy transitions in Denmark and beyond.

Funding

This research was carried out under the ‘SDU Participation in IEA Annex 89—Ways to Implement Net-zero Whole Life Carbon Buil-dings’ project, funded by the Danish Energy Agency (Energistyrelsen) under the Energy Technology Development and Demonstration Program (EUDP), ID number: 134234-511994.

Data Availability Statement

Data are contained within the article.

Acknowledgments

The authors would like to acknowledge the support of Barbara Jepsen, Tom Haut, and Emil Wang Nielsen in the establishment of the DanCTPlan tool.

Conflicts of Interest

The authors declare no conflicts of interest. The funders had no role in the design of the study; in the collection, analyses, or interpretation of the data; in the writing of the manuscript, or in the decision to publish the results.

References

  1. Hernandez, J.L.; de Miguel, I.; Velez, F.; Vasallo, A. Challenges and opportunities in European smart buildings energy management: A critical review. Renew. Sustain. Energy Rev. 2024, 199, 114472. [Google Scholar] [CrossRef]
  2. Muñoz, I.; Hernández, P.; Pérez-Iribarren, E.; García-Gusano, D.; Arrizabalaga, E. How can cities effectively contribute towards decarbonisation targets? A downscaling method to assess the alignment of local energy plans with national strategies. Energy Strategy Rev. 2023, 49, 101137. [Google Scholar] [CrossRef]
  3. Soussi, A.; Zero, E.; Bozzi, A.; Sacile, R. Enhancing Energy Systems and Rural Communities through a System of Systems Approach: A Comprehensive Review. Energies 2024, 17, 4988. [Google Scholar] [CrossRef]
  4. Amiri, S.S.; Mueller, M.; Hoque, S. Investigating the application of a commercial and residential energy consumption prediction model for urban Planning scenarios with Machine Learning and Shapley Additive explanation methods. Energy Build. 2023, 287, 112965. [Google Scholar] [CrossRef]
  5. Wu, H.; Yang, C.; Liang, A.; Qin, Y.; Dunchev, D.; Ivanova, B.; Che, S. Urbanization and Carbon Storage Dynamics: Spatiotemporal Patterns and Socioeconomic Drivers in Shanghai. Land 2024, 13, 2098. [Google Scholar] [CrossRef]
  6. Wu, W.; Wang, Z.; Wu, K.; Chen, Y.; Wang, S.; Niu, X. Urban resilience framework: A network-based model to assess the physical system reaction and disaster prevention. Environ. Impact Assess. Rev. 2024, 109, 107619. [Google Scholar] [CrossRef]
  7. Camporeale, P.E.; Pilar, M.-M. Retrofit strategies to mitigate overheating linking urban climate modeling and urban building simulations with outdoor comfort: An urban sector in Malaga (Spain). Energy Build. 2023, 298, 113531. [Google Scholar] [CrossRef]
  8. Lund, H.; Mathiesen, B.V. Energy system analysis of 100% renewable energy systems—The case of Denmark in years 2030 and 2050. Energy 2009, 34, 524–531. [Google Scholar] [CrossRef]
  9. Jepsen, B.; Haut, T.; Jradi, M. Towards energy efficient planning of Danish cities and neighbourhoods. In Proceedings of the 34th International Conference on Efficiency, Cost, Optimization, Simulation and Environmental Impact of Energy Systems (ECOS 2021), Taormina, Italy, 28 June–2 July 2021. [Google Scholar]
  10. Mutani, G.; Todeschi, V. Building energy modeling at neighborhood scale. Energy Effic. 2020, 13, 1353–1386. [Google Scholar] [CrossRef]
  11. Danish Building Regulation (BR18). Available online: https://bygningsreglementet.dk/ (accessed on 3 December 2024).
  12. The Central Register of Buildings and Dwellings (BBR). Available online: https://ncrr.au.dk/danish-registers/the-central-register-of-buildings-and-dwellings-bbr (accessed on 2 December 2024).
  13. Khani, A.; Khakzand, M.; Faizi, M. Multi-objective optimization for energy consumption, visual and thermal comfort performance of educational building (case study: Qeshm Island, Iran). Sustain. Energy Technol. Assess. 2022, 54, 102872. [Google Scholar] [CrossRef]
  14. Zhou, Y.; Tam, V.W.; Le, K.N. Developing a multi-objective optimization model for improving building’s environmental performance over the whole design process. Build. Environ. 2023, 246, 110996. [Google Scholar] [CrossRef]
  15. Maturo, A.; Vallianos, C.; Buonomano, A.; Athienitis, A. A novel multi-level predictive management strategy to optimize phase-change energy storage and building-integrated renewable technologies operation under dynamic tariffs. Energy Convers. Manag. 2023, 291, 117220. [Google Scholar] [CrossRef]
  16. Jradi, M.; Madsen, B.E.; Kaiser, J.H. DanRETwin: A Digital Twin Solution for Optimal Energy Retrofit Decision-Making and Decarbonization of the Danish Building Stock. Appl. Sci. 2023, 13, 9778. [Google Scholar] [CrossRef]
  17. Park, J.; Wang, T.-H. An Integrated Urban Building Energy Benchmarking Workflow to Support Urban Energy Evaluation: A Case Study of Sheffield UK. Buildings 2024, 14, 3398. [Google Scholar] [CrossRef]
  18. Na, W.; Liu, S. Benchmarking building energy consumption for space heating using an empirical Bayesian approach with urban-scale energy model. Energy Build. 2024, 320, 114581. [Google Scholar] [CrossRef]
  19. Haneef, F.; Pernigotto, G.; Gasparella, A.; Kämpf, J.H. Application of Urban Scale Energy Modelling and Multi-Objective Optimization Techniques for Building Energy Renovation at District Scale. Sustainability 2021, 13, 11554. [Google Scholar] [CrossRef]
  20. Sola, A.; Corchero, C.; Salom, J.; Sanmarti, M. Simulation Tools to Build Urban-Scale Energy Models: A Review. Energies 2018, 11, 3269. [Google Scholar] [CrossRef]
  21. Salvalai, G.; Zhu, Y.; Sesana, M.M. From building energy modeling to urban building energy modeling: A review of recent research trend and simulation tools. Energy Build. 2024, 319, 114500. [Google Scholar] [CrossRef]
  22. Wong, C.H.H.; Cai, M.; Ren, C.; Huang, Y.; Liao, C.; Yin, S. Modelling building energy use at urban scale: A review on their account for the urban environment. Build. Environ. 2021, 205, 108235. [Google Scholar] [CrossRef]
  23. Reinhart, C.F.; Cerezo Davila, C. Urban building energy modeling—A review of a nascent field. Build. Environ. 2016, 97, 196–202. [Google Scholar] [CrossRef]
  24. Kamel, E. A Systematic Literature Review of Physics-Based Urban Building Energy Modeling (UBEM) Tools, Data Sources, and Challenges for Energy Conservation. Energies 2022, 15, 8649. [Google Scholar] [CrossRef]
  25. Abbasabadi, N.; Ashayeri, M. Urban energy use modeling methods and tools: A review and an outlook. Build. Environ. 2019, 161, 106270. [Google Scholar] [CrossRef]
  26. Chen, Y.; Hong, T.; Piette, M.A. Automatic generation and simulation of urban building energy models based on city datasets for city-scale building retrofit analysis. Appl. Energy 2017, 205, 323–335. [Google Scholar] [CrossRef]
  27. Fonseca, J.A.; Nguyen, T.-A.; Schlueter, A.; Marechal, F. City Energy Analyst (CEA): Integrated framework for analysis and optimization of building energy systems in neighborhoods and city districts. Energy Build. 2016, 113, 202–226. [Google Scholar] [CrossRef]
  28. Fathi, S.; Srinivasan, R.; Fenner, A.; Fathi, S. Machine learning applications in urban building energy performance forecasting: A systematic review. Renew. Sustain. Energy Rev. 2020, 133, 110287. [Google Scholar] [CrossRef]
  29. Hong, T.; Chen, Y.; Luo, X.; Luo, N.; Lee, S.H. Ten questions on urban building energy modeling. Build. Environ. 2020, 168, 106508. [Google Scholar] [CrossRef]
  30. Zhang, S.-C.; Yang, X.-Y.; Xu, W.; Fu, Y.-J. Contribution of nearly-zero energy buildings standards enforcement to achieve carbon neutral in urban area by 2060. Adv. Clim. Change Res. 2021, 12, 734–743. [Google Scholar] [CrossRef]
  31. Mansó Borràs, I.; Neves, D.; Gomes, R. Using urban building energy modeling data to assess energy communities’ potential. Energy Build. 2023, 282, 112791. [Google Scholar] [CrossRef]
  32. Deng, Z.; Chen, Y.; Yang, J.; Causone, F. AutoBPS: A tool for urban building energy modeling to support energy efficiency improvement at city-scale. Energy Build. 2023, 282, 112794. [Google Scholar] [CrossRef]
  33. Jradi, M.; Nielsen, E.W.; Lund, M. A Comprehensive Technical Analysis of Retrofitting a Danish Residential Area into a Positive Energy District. Future Cities Environ. 2023, 9, 18. [Google Scholar] [CrossRef]
  34. Jepsen, B.K.H.; Haut, T.W.; Jradi, M. Design, Modelling and Performance Evaluation of a Positive Energy District in a Danish Island. Future Cities Environ. 2022, 8, 1. [Google Scholar] [CrossRef]
  35. Engelbrecht Foldager, H.; Camillus Jeppesen, R.; Jradi, M. DanRETRO: A Decision-Making Tool for Energy Retrofit Design and Assessment of Danish Buildings. Sustainability 2019, 11, 3794. [Google Scholar] [CrossRef]
Figure 1. Urban-scale energy modeling workflow.
Figure 1. Urban-scale energy modeling workflow.
Energies 18 00692 g001
Figure 2. The overall methodology of the proposed holistic city energy planning tool.
Figure 2. The overall methodology of the proposed holistic city energy planning tool.
Energies 18 00692 g002
Figure 3. DanCTPlan input data.
Figure 3. DanCTPlan input data.
Energies 18 00692 g003
Figure 4. DanCTPlan output data.
Figure 4. DanCTPlan output data.
Energies 18 00692 g004
Figure 5. Heating source evaluation and renewable energy solution assessment.
Figure 5. Heating source evaluation and renewable energy solution assessment.
Energies 18 00692 g005
Figure 6. Energy retrofitting of the district’s building envelope.
Figure 6. Energy retrofitting of the district’s building envelope.
Energies 18 00692 g006
Figure 7. Heating and electricity performance gaps.
Figure 7. Heating and electricity performance gaps.
Energies 18 00692 g007
Figure 8. DanCTPlan output data for the street case study.
Figure 8. DanCTPlan output data for the street case study.
Energies 18 00692 g008
Figure 9. Heating demand breakdown and energy resource evaluation for the street case study.
Figure 9. Heating demand breakdown and energy resource evaluation for the street case study.
Energies 18 00692 g009
Figure 10. A breakdown of energy consumption for heating and electricity by building category for the street case study.
Figure 10. A breakdown of energy consumption for heating and electricity by building category for the street case study.
Energies 18 00692 g010
Figure 11. The number of buildings aggregated by the heating source for the street case study.
Figure 11. The number of buildings aggregated by the heating source for the street case study.
Energies 18 00692 g011
Figure 12. Building envelope retrofitting in the street case study.
Figure 12. Building envelope retrofitting in the street case study.
Energies 18 00692 g012
Figure 13. Overall energy retrofitting results for the street case study.
Figure 13. Overall energy retrofitting results for the street case study.
Energies 18 00692 g013
Figure 14. DanCTPlan output data for the district case study.
Figure 14. DanCTPlan output data for the district case study.
Energies 18 00692 g014
Figure 15. Heating demand breakdown and energy resource evaluation for the district case study.
Figure 15. Heating demand breakdown and energy resource evaluation for the district case study.
Energies 18 00692 g015
Figure 16. A breakdown of energy consumption for heating and electricity by building category for the district case study.
Figure 16. A breakdown of energy consumption for heating and electricity by building category for the district case study.
Energies 18 00692 g016
Figure 17. The number of buildings aggregated by the heating source for the district case study.
Figure 17. The number of buildings aggregated by the heating source for the district case study.
Energies 18 00692 g017
Figure 18. Building envelope retrofitting in the district case study.
Figure 18. Building envelope retrofitting in the district case study.
Energies 18 00692 g018
Figure 19. The overall energy retrofitting results for the district case study.
Figure 19. The overall energy retrofitting results for the district case study.
Energies 18 00692 g019
Figure 20. The impact of building envelope retrofitting on the district’s building monthly heating demand.
Figure 20. The impact of building envelope retrofitting on the district’s building monthly heating demand.
Energies 18 00692 g020
Figure 21. The electricity balance for the district under a scenario where 30% of the electricity demand is supplied by photovoltaic (PV) systems.
Figure 21. The electricity balance for the district under a scenario where 30% of the electricity demand is supplied by photovoltaic (PV) systems.
Energies 18 00692 g021
Figure 22. The heat balance for the district under a scenario where 10% of the heating demand is met by solar thermal-driven district heating.
Figure 22. The heat balance for the district under a scenario where 10% of the heating demand is met by solar thermal-driven district heating.
Energies 18 00692 g022
Table 1. Energy consumption per square meter of different building categories and ages [35].
Table 1. Energy consumption per square meter of different building categories and ages [35].
Energy [kWh/m2]Pre-1960s60–70s1980s1990s2000s2015s
ElecHeatElecHeatElecHeatElecHeatElecHeatElecHeat
1-story403263721235127348033673337
2-story403363822336137348733713338
App403303721435129368435673238
Office463844225041153419440813944
Shop ÷ food37213341383383315231443024
Shop + food26722024914323786226542254521925
Public Inst. 332933119030114287228602733
Not time-specific
Other buildingsElectricityHeat
44100
Table 2. The heating and electricity peak capacity for the eight different building categories [35].
Table 2. The heating and electricity peak capacity for the eight different building categories [35].
Capacity
[W/m2]
Pre-1960s60–70s1980s1990s2000s2015s
ElecHeatElecHeatElecHeatElecHeatElecHeatElecHeat
1-story9105970847732827817
2-story910898095582081688
App9111975950833828816
Office9123990961630827813
Shop ÷ food8123790761630627613
Shop + food5512352904961473047274513
Public Inst. 7123690661630627613
Not time-specific
Other buildingsElectricityHeat
932
Disclaimer/Publisher’s Note: The statements, opinions and data contained in all publications are solely those of the individual author(s) and contributor(s) and not of MDPI and/or the editor(s). MDPI and/or the editor(s) disclaim responsibility for any injury to people or property resulting from any ideas, methods, instructions or products referred to in the content.

Share and Cite

MDPI and ACS Style

Jradi, M. A Decision-Making Tool for Sustainable Energy Planning and Retrofitting in Danish Communities and Districts. Energies 2025, 18, 692. https://doi.org/10.3390/en18030692

AMA Style

Jradi M. A Decision-Making Tool for Sustainable Energy Planning and Retrofitting in Danish Communities and Districts. Energies. 2025; 18(3):692. https://doi.org/10.3390/en18030692

Chicago/Turabian Style

Jradi, Muhyiddine. 2025. "A Decision-Making Tool for Sustainable Energy Planning and Retrofitting in Danish Communities and Districts" Energies 18, no. 3: 692. https://doi.org/10.3390/en18030692

APA Style

Jradi, M. (2025). A Decision-Making Tool for Sustainable Energy Planning and Retrofitting in Danish Communities and Districts. Energies, 18(3), 692. https://doi.org/10.3390/en18030692

Note that from the first issue of 2016, this journal uses article numbers instead of page numbers. See further details here.

Article Metrics

Back to TopTop