Modeling and Simulation on the Hybrid Solution of Static Var Generator and Synchronous Condenser for Unlocking Power Output Limitation of Wind Farms Integrated into Weak Grid
Abstract
1. Introduction
- To examine the mechanism of output limitation for wind farms connected to the weak grid by analyzing the SCR constraint in the grid code, as well as the relationship between the voltage and output power at the PoC.
- To quantify the benefits of enhancing the power output of wind farms connected to weak grids by simulating a 50.5 MW wind farm grid integration model using the hybrid solution combining a 10 Mvar SC and a 12 Mvar SVG.
2. Mechanism Analysis of Power Output Limitation in Wind Farms Connected to Weak Grid
2.1. Short-Circuit Ratio
2.2. Critical Short-Circuit Ratio
2.3. Definition of a Weak Grid by SCR Levels
- Strong system: the SCR is greater than 3.0;
- Weak system: the SCR is between 2.0 and 3.0;
- Very weak system: the SCR is lower than 2.0.
2.4. The Principle of Adding an SC to Increase the Short-Circuit Capacity Ratio
3. Modeling of Reactive Power Compensation Devices in Wind Farms
3.1. SVG Operating Principle and Modeling
3.2. SC Operating Principle and Modeling
3.3. Hybrid Solution of SVG and SC
3.3.1. SVG Individual Operating Mode
3.3.2. SC Individual Operating Mode
3.3.3. Coordination Controller Operating Mode
3.4. Capacity Configuration of Reactive Power Compensation Devices in Wind Farms
3.4.1. Capacity Configuration of SVGs in Wind Farms
- Identify the components of reactive power loss: the reactive power loss of a wind farm can mainly be divided into four principal components: the turbine-side 690 to 35 kV transformer, the collection lines, the main transformer, and the outgoing lines.
- Collect data: collect wind speed data from the wind farm and calculate the active power output at each moment by using the wind–power curve.
- Calculate the SVG capacity: based on the components of reactive power loss and the collected data, the required reactive power compensation capacity can be calculated.
3.4.2. Capacity Configuration of SCs in Wind Farms
- 1.
- Calculate the
- 2.
- Calculate the SC per-unit impedance
- 3.
- Perform a back-calculation based on the SCR formula
- 4.
- Plan the capacity of the SC
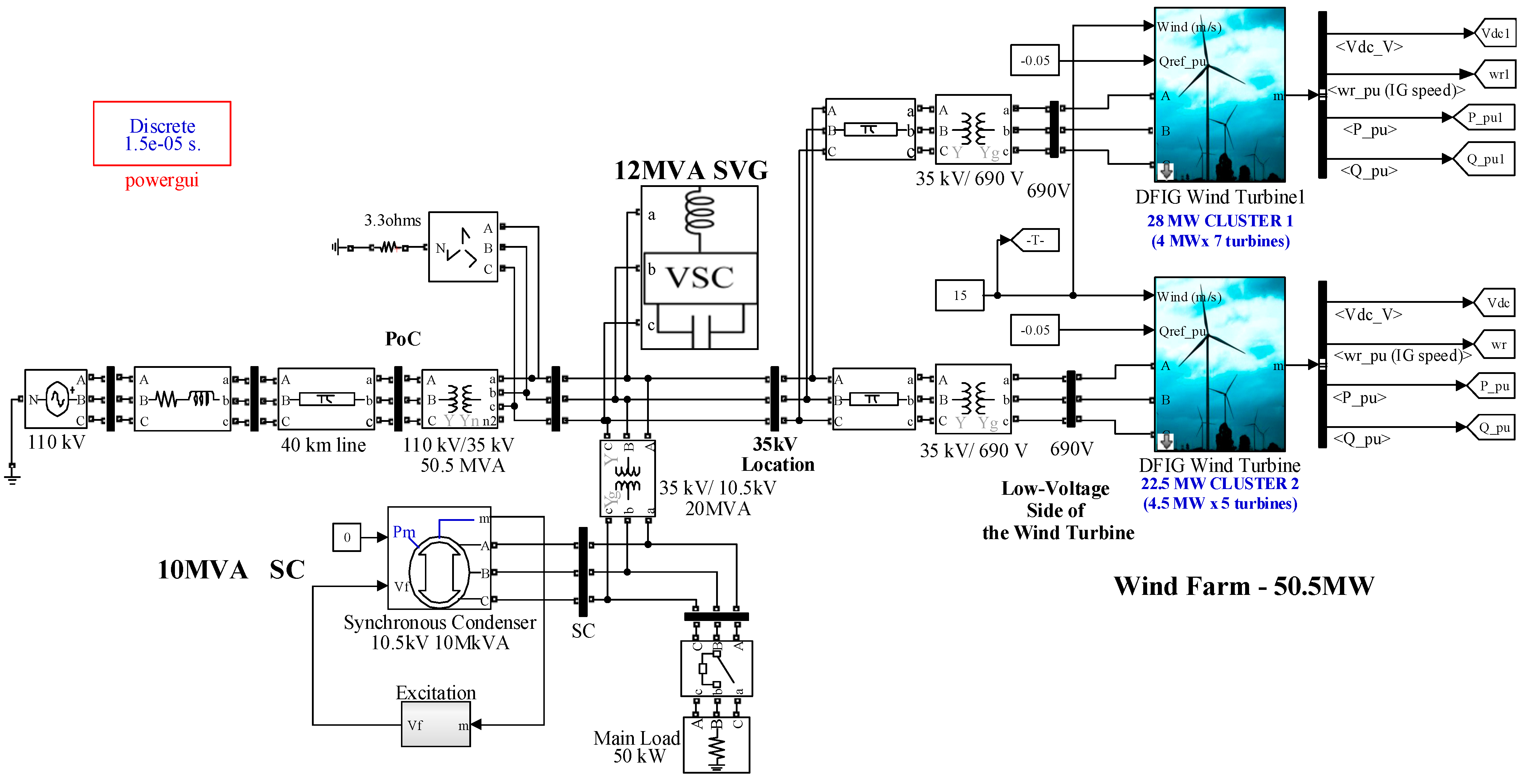
4. Wind Farm Grid Integration Model with SCs and SVGs
4.1. Model of a Wind Farm with SCs and SVGs
4.2. Short-Circuit Ratio Calculation
- The SCR on the 35 kV side of the wind turbines is less than three, indicating that the system is classified as a weak grid.
- The deployment of a 10 MVA SC can significantly improve the system’s SCR, increasing it by 1.988 compared with the baseline. In contrast, a 12 MVA SVG can only increase the SCR by 0.12.
- The SC is more effective than the SVG in enhancing the system’s short-circuit capacity, showing a distinct advantage in stabilizing transient voltage support.
4.3. Comparison of Reactive Power Capabilities of the SC and SVG
5. Simulation Results of Power Output of Wind Farms with SCs and SVGs
5.1. Simulation of a Wind Farm at Full Power Output with Only an SVG
5.2. Simulation of a Wind Farm at Limited Power Output with Only an SVG
5.3. Simulation of a Wind Farm at Full Power Output with Both an SC and an SVG
6. Discussion
- Modeling and validation: Models for both SCs and SVGs were developed, and their reactive power compensation effectiveness was validated with simulations. The results substantiated that both devices provide indispensable reactive power support, thereby exerting a pivotal influence on grid stability.
- SCR analysis: The calculation of the SCR demonstrated the considerable influence of the SC on enhancing the system’s short-circuit capacity. With the introduction of the SC, the SCR exhibited a notable increase of 1.988. In contrast, the SVG contributed a mere 0.12 increase, which serves to underscore the SC’s greater potential for reinforcing system stability.
- Comparative simulation of reactive power capabilities: simulations comparing the reactive power capabilities of an SVG and an SC revealed that, in the event of grid faults or load fluctuations, the SC exhibited rapid response characteristics and advantages in large-scale reactive power supply, thereby providing a more robust safeguard for grid dynamic stability.
- Enhancement of output and delivery capacity of wind farm: The simulation results indicate that the wind farm’s power output should be limited to 60% in order to avoid instability following the clearance of a grid fault. However, the installation of a small SC allows the wind farm’s power output to reach 100%. This outcome not only validates the practical benefits of SCs in enhancing the adequacy of wind farm grid integration but also underscores their practical value for improving overall grid stability.
7. Conclusions
Author Contributions
Funding
Data Availability Statement
Conflicts of Interest
References
- Jiménez, R.P.; Platero, C.A.; Sánchez, M.E.; Barneto, E.R. Synchronous Condenser for European Grid Code Compliance: A Case Study of a PV Power Plant in Spain. IEEE Access 2023, 11, 54713–54723. [Google Scholar] [CrossRef]
- Samaranayake, L.; Ugalde-Loo, C.E.; Adeuyi, O.D.; Licari, J.; Ekanayake, J.B. Multi-Terminal DC Grid with Wind Power Injection. Wind 2022, 2, 17–36. [Google Scholar] [CrossRef]
- Kulkarni, S.S.; Wang, L.; Venetsanos, D. Managing Technology Transfer Challenges in the Renewable Energy Sector Within the European Union. Wind 2022, 2, 150–174. [Google Scholar] [CrossRef]
- Yang, H.; Liu, H.; Ding, Z.H.; Sun, Z.L.; Liu, C.; Cai, G.W.; Zhang, G.L. Optimization Configuration of Two-Stage Synchronous Condenser Considering Short-Circuit Ratio Improvement and Transient Overvoltage Suppression in High-Proportion Wind Power Connected Grid. Power Syst. Technol. 2024, 48, 540–552. [Google Scholar] [CrossRef]
- Jiang, H. Design and Application of Reactive Power Optimization Control Strategies for Wind Farms. Electr. Power Technol. 2023, 6–8. [Google Scholar] [CrossRef]
- Chubraeva, L.; Timofeev, S. Modern Reactive Power Generators. In Proceedings of the International Conference on Actual Problem of Electromechanics and Electrotechnology (APEET), Yekaterinburg, Russia, 13–16 November 2017; IOP: Bristol, UK, 2017. [Google Scholar] [CrossRef]
- Zhang, M.; Xu, M.; Zhang, J.; Hao, W.; Hu, Y.; Liu, J.; Zhang, R. Research on Voltage Control Strategy Optimization of Wind Farm Cluster. In Proceedings of the Asia Conference on Geological Research and Environmental Technology (GRET), Kamakura City, Japan, 10–11 October 2020; IOP: Bristol, UK, 2020. [Google Scholar] [CrossRef]
- Zhou, Z.; Mastoi, M.S.; Wang, D.; Haris, M. Control Strategy of DFIG and SVG Cooperating to Regulate Grid Voltage of Wind Power Integration Point. Electr. Power Syst. Res. 2023, 214, 108862. [Google Scholar] [CrossRef]
- Igbinovia, F.O.; Fandi, G.; Muller, Z.; Tlusty, J. Reputation of the Synchronous Condenser Technology in Modern Power Grid. In Proceedings of the International Conference on Power System Technology (POWERCON), Guangzhou, China, 6–8 November 2018; IEEE: Piscataway, NJ, USA, 2018. [Google Scholar]
- Nazir, A. Comparison of Synchronous Condenser and Static Var Compensator on Voltage Stability of HVDC Transmission System. Master’s Thesis, North China Electric Power University, Baoding, China, 2019. [Google Scholar] [CrossRef]
- Dai, Z.B.; Yang, Z.C.; Zhao, G.L.; Duan, F.W.; Yang, Y.X. Simulation Analysis of Synchronous Condenser Response Speed. Electr. Power Capacit. React. Power Compens. 2023, 44, 8–14+37. [Google Scholar] [CrossRef]
- Hadavi, S.; Rathnayake, D.B.; Jayasinghe, G.; Mehrizi-Sani, A.; Bahrani, B. A Robust Exciter Controller Design for Synchronous Condensers in Weak Grids. IEEE Trans. Power Syst. 2022, 37, 1857–1867. [Google Scholar] [CrossRef]
- Zhao, M.Y. Study on Configuration Method of Synchronous Condenser to Suppress Transient Overvoltage of Wind Farms under DC Disturbances. Master’s Thesis, Nanjing Normal University, Nanjing, China, 2021. [Google Scholar] [CrossRef]
- Zhang, H.H.; Li, H.Q.; Zhou, L.; Ma, X.; Gu, Y.J. Analysis of Factors Affecting Short-Circuit Ratio in New Energy Multi-Site. Ningxia Electr. Power 2022, 5, 27–34. [Google Scholar] [CrossRef]
- Nair, A.R.; Patel, S.; Kamalasadan, S.; Smith, M.; Siddiqui, S. Parametrically Optimized Synchronous Condenser Coordinated Control Framework to Enhance Bulk Grid Stability with Renewables. IEEE Trans. Ind. Appl. 2024, 60, 5737–5750. [Google Scholar] [CrossRef]
- Stiger, A.; Rivas, R.A.; Halonen, M. Synchronous Condensers Contribution to Inertia and Short Circuit Current in Cooperation with STATCOM. In Proceedings of the IEEE PES GTD Grand International Conference and Exposition Asia (GTD Asia 2019), Bangkok, Thailand, 19–23 March 2019; pp. 955–959. [Google Scholar] [CrossRef]
- Sun, R.P. Study on Short-Circuit Ratio Calculation Method Based on Simulation Data and Thevenin Equivalent Parameter Identification. Master’s Thesis, Zhejiang University, Hangzhou, China, 2023. [Google Scholar] [CrossRef]
- Vilmann, B.; Randewijk, P.J.; Jóhannsson, H.; Hjerrild, J.; Khalil, A. Frequency and Voltage Compliance Capabilities of Grid-Forming Wind Turbines in Offshore Wind Farms in Weak AC Grids. Electronics 2023, 12, 1114. [Google Scholar] [CrossRef]
- Bindner, H. Power Control for Wind Turbines in Weak Grids: Concepts Development; Forskningscenter Risø: Roskilde, Denmark, 1999; p. 40. [Google Scholar]
- CIGRE Connection of Wind Farms to Weak AC Networks; Technical Report No. B4.62, Reference 671; CIGRE: Paris, France, 2016.
- IEEE Working Group 15.05.05 (HVDC Interaction with low SCR AC Systems). CIGRE Guide for Planning DC Links Terminating at AC Systems Locations Having Low Short-Circuit Capacities (Part I: AC/DC Interaction Phenomena); Technical Report No. 14.07; AC/DC System Interaction; CIGRE Working Group: Paris, France, 1992. [Google Scholar]
- Etxegarai, A.; Eguia, P.; Torres, E.; Fernandez, E. Impact of wind power in isolated power systems. In Proceedings of the Mediterranean Electrotechnical Conference—MELECON, Hammamet, Tunisia, 25–28 March 2012; pp. 63–66. [Google Scholar]
- Fu, R.; Li, L.; Wang, X.; Lv, X. Critical SCR for the stability of VSC connected to weak grid. In Proceedings of the IEEE Power and Energy Society General Meeting, Montreal, QC, Canada, 2–6 August 2020. [Google Scholar]
- Chawda, G.S.; Shaik, A.G. Power Quality Mitigation in Weak AC Grid with Low X/R Ratios Using Distribution Static Compensator Controlled by LMF Algorithm. In Proceedings of the 2020 IEEE Region 10 Symposium (TENSYMP), Dhaka, Bangladesh, 5–7 June 2020; pp. 44–47. [Google Scholar]
- Goud, R.D.; Rayudu, R.; Mantha, V.; Moore, C. Impact of Short-Circuit Ratio on Grid Integration of Wind Farms—A New Zealand Perspective. In Proceedings of the 2nd International Conference on Large-Scale Grid Integration of Renewable Energy, New Delhi, India, 4–6 September 2019. [Google Scholar]
- GB 38755-2019; Guidelines for Safety and Stability of Power Systems. Standardization Administration of China: Beijing, China, 2019.
- GB/T 40594-2021; Guidelines for Coordinated Technical Standards of Power Systems and Resources. Standardization Administration of China: Beijing, China, 2021.
- GB/T 40581-2021; Code for Safety and Stability Calculations of Power Systems. Standardization Administration of China: Beijing, China, 2021.
- Guo, C.; Guan, K.; Guo, Y.H. Research on Reactive Power Compensation of Direct-Drive Wind Farms by SVG. Electr. Power Capacit. React. Power Compens. 2017, 38, 67–70+77. [Google Scholar] [CrossRef]
- Srinivasan, S.; Kumarasamy, S.; Andreadakis, Z.E.; Lind, P.G. Artificial Intelligence and Mathematical Models of Power Grids Driven by Renewable Energy Sources: A Survey. Energies 2023, 16, 5383. [Google Scholar] [CrossRef]
- Zhao, L.; Wang, Z.; Li, Y.; Wang, X.; Hu, Z.; Xiao, Y. Two-Stage Optimal Configuration Strategy of Distributed Synchronous Condensers at the Sending End of Large-Scale Wind Power Generation Bases. Energies 2024, 17, 4748. [Google Scholar] [CrossRef]





















| Source | Very Weak | Weak | Strong |
|---|---|---|---|
| [19] | N.A. | SCR < 10 | SCR > 20 |
| [20] | SCR < 3 | 3 < SCR < 5 | N.A. |
| [21] | SCR < 2 | 2 < SCR < 3 | SCR > 3 |
| [22] | N.A. | SCR < 6–10 | SCR > 20–25 |
| [23] | SCR = 1 | N.A. | N.A. |
| [24] | N.A. | SCR = 6 | N.A. |
| Component | Impedance Z (p.u.) |
|---|---|
| System impedance L | 0.571 |
| 40 km line X1 | 0.135 |
| Main transformer T1 | 0.208 |
| SC-side transformer T2 | 0.525 |
| SC | 1.200 |
| SVG | 0.942 |
| Short-Circuit Ratio KSCR | 35 kV Location |
|---|---|
| Original | 2.750 |
| Only with SVG | 2.870 |
| Only with SC | 4.738 |
| With SC and SVG | 4.859 |
Disclaimer/Publisher’s Note: The statements, opinions and data contained in all publications are solely those of the individual author(s) and contributor(s) and not of MDPI and/or the editor(s). MDPI and/or the editor(s) disclaim responsibility for any injury to people or property resulting from any ideas, methods, instructions or products referred to in the content. |
© 2025 by the authors. Licensee MDPI, Basel, Switzerland. This article is an open access article distributed under the terms and conditions of the Creative Commons Attribution (CC BY) license (https://creativecommons.org/licenses/by/4.0/).
Share and Cite
Liang, H.; Zhang, Y.; Liu, S.; Wu, J.; Fan, J.; Zhang, Y.; Yu, J.; Zhang, T.; Zhu, Z. Modeling and Simulation on the Hybrid Solution of Static Var Generator and Synchronous Condenser for Unlocking Power Output Limitation of Wind Farms Integrated into Weak Grid. Energies 2025, 18, 471. https://doi.org/10.3390/en18030471
Liang H, Zhang Y, Liu S, Wu J, Fan J, Zhang Y, Yu J, Zhang T, Zhu Z. Modeling and Simulation on the Hybrid Solution of Static Var Generator and Synchronous Condenser for Unlocking Power Output Limitation of Wind Farms Integrated into Weak Grid. Energies. 2025; 18(3):471. https://doi.org/10.3390/en18030471
Chicago/Turabian StyleLiang, Haiyang, Yanbin Zhang, Shuran Liu, Jianling Wu, Jifeng Fan, Yi Zhang, Junjie Yu, Tianlong Zhang, and Ziyi Zhu. 2025. "Modeling and Simulation on the Hybrid Solution of Static Var Generator and Synchronous Condenser for Unlocking Power Output Limitation of Wind Farms Integrated into Weak Grid" Energies 18, no. 3: 471. https://doi.org/10.3390/en18030471
APA StyleLiang, H., Zhang, Y., Liu, S., Wu, J., Fan, J., Zhang, Y., Yu, J., Zhang, T., & Zhu, Z. (2025). Modeling and Simulation on the Hybrid Solution of Static Var Generator and Synchronous Condenser for Unlocking Power Output Limitation of Wind Farms Integrated into Weak Grid. Energies, 18(3), 471. https://doi.org/10.3390/en18030471

