Next Article in Journal
Porous LiFePO4 Cathode Synthesized via Spray Drying for Enhanced Electrochemical Performance
Previous Article in Journal
Partial Discharge Inception Modeling in Insulation Systems for Aviation and Aerospace Applications
 
 
Font Type:
Arial Georgia Verdana
Font Size:
Aa Aa Aa
Line Spacing:
Column Width:
Background:
Article

Simulation and Techno-Economic Analysis of Oxyfuel Combustion of Sewage Sludge Under Different Carbon Capture Conditions

Regenerative Energy Systems, Campus Straubing for Biotechnology and Sustainability, Technical University of Munich, Schulgasse 16, 94315 Straubing, Germany
*
Author to whom correspondence should be addressed.
Energies 2025, 18(23), 6226; https://doi.org/10.3390/en18236226
Submission received: 11 November 2025 / Revised: 24 November 2025 / Accepted: 25 November 2025 / Published: 27 November 2025

Abstract

Legal requirements are increasingly promoting the thermal treatment of sewage sludge in Germany, and alternative disposal methods are being investigated. Oxyfuel combustion is one promising thermal process for treating sewage sludge. However, the flue gas produced during the combustion process contains high levels of CO2, a greenhouse gas that poses environmental harm. To address this issue, this study analyzed oxyfuel combustion and various CO2 capture methods, aiming to utilize CO2 as a feedstock for methanol production. Energy and material balance simulations were carried out using Aspen Plus. Four distinct carbon capture methods: membrane carbon capture, cryogenic carbon capture, monoethanolamine carbon capture, and ionic liquid carbon capture were modeled. Three different oxygen configurations were tested: pure air, pure oxygen, and a 50/50 air–oxygen mixture. The oxygen separation systems, including air separation units and alkaline electrolyzers, were also studied and modeled. As a result, 14 different scenarios were created. The performances, energy efficiency, and economic results of each scenario were compared to one another and to existing literature, allowing for the identification of the most effective approaches. The oxyfuel combustion scenarios achieved the highest methanol output. MEA and ionic liquid capture combined with air combustion proved to be the most cost-effective options, while cryogenic capture incurred the highest costs due to its helium-based cooling requirements. Although ASU-based oxyfuel combustion achieved the lowest specific energy requirement for methanol production, electrolysis-integrated configurations remained economically disadvantageous, underscoring the critical influence of electricity prices on the overall feasibility of the system.

1. Introduction

Energy demand is rapidly increasing due to population growth, urbanization, and digitalization. With the increasing demand for high-energy technologies such as artificial intelligence, global electricity consumption is projected to rise by 3500 TWh over the next three years [1]. Additionally, the urgency of achieving global climate goals cannot be overstated. To meet the net-zero target by 2050, as outlined in the Paris Agreement, carbon emissions must be significantly reduced worldwide [2]. This is not just a goal, but a necessity for creating a sustainable future. Integrating sustainable, carbon-producing energy production methods into industry is critical for transitioning to renewable energy and is necessary for accommodating the growing energy demands while adhering to global climate objectives. Therefore, carbon capture for storage and utilization is a key aspect of the European Commission’s strategy [3].
In this context, sewage sludge presents a unique opportunity. It is not just a waste that requires treatment; with its carbon content, it is also a valuable source of energy. Despite the challenges posed by the presence of heavy metals, pathogens, and other pollutants in wastewater sludge, its high phosphorus content and high energy content make it a valuable resource that can be utilized for various purposes. [4] Anaerobic digestion, composting, and thermal treatment are the three main methods for treating sewage sludge. Among these, thermal treatment is the most prevalent method in Germany, achieving an 80% usage rate by 2023 [5].
Using treated sewage sludge in wastewater treatment plants (WWTPs) for energy production through thermal processes enables the energetic utilization of sewage sludge. The heat generated from burning sewage sludge in furnaces can be harnessed to produce electricity using turbines. During the incineration of sewage sludge, employing oxyfuel combustion or carbon capture methods enables the extraction of high-purity CO2, which can then be used to produce methanol. This process not only reduces greenhouse gas emissions within the system but also generates a valuable product. Consequently, this carbon capture and utilization (CCU) approach can effectively balance the growing demands for electricity and raw materials with climate goals at the plant level. There is a clear need for more comprehensive research. Several studies examine advances in oxyfuel combustion and CO2 capture, including their integration with CO2 utilization pathways. Godin et al. highlight methanol synthesis as a promising route, noting that CO2-derived fuels offer significant decarbonization potential across various sectors, including transport and power generation [6]. Ling et al. review biomass-based oxyfuel combustion and confirm its viability for reducing emissions, though they do not address sewage-sludge combustion, a topic that remains largely unexplored [7]. Initial work in this direction is presented by Ding et al., who simulate oxyfuel combustion alongside flue-gas compression and ASU operation [8]; their framework could be extended by substituting the oxygen source and coupling CO2 conversion processes like methanol synthesis to enable system-wide synergies. Yadav and Mondal further survey progress in oxyfuel-based carbon capture, emphasizing pilot and large-scale demonstrations, techno-economic and energy analyses, and identifying remaining challenges, particularly the need for large-scale validation and comprehensive modeling and optimization of advanced combustion technologies [9]. Despite the research mentioned above, there are still insufficient studies that model O2 separation, sewage sludge combustion, CO2 capture, and methanol synthesis on a single plant basis. Additionally, there is a lack of research examining different carbon capture systems, along with their energetic and techno-economic evaluations. This work fills the research gap and provides a novel, holistic view of the plant-scale network, evaluating it from an energy and techno-economic perspective.
In this work, two oxygen separation methods, cryogenic air separation unit (ASU) and alkaline electrolysis; and four carbon capture techniques, membrane carbon capture (MCC), cryogenic carbon capture (CCC) with antisublimation, monoethanolamine (MEA) carbon capture, and ionic liquid carbon capture, are being investigated, modeled, and evaluated based on their performance, energy requirements, and economic viability.
The primary objective is to investigate the feasibility of various carbon capture and oxygen separation methods within this system. An energetic comparison is conducted using various parameters, with a particular focus on specific methanol production energy and total energy efficiency. The study also includes an economic analysis based on multiple factors, including the Levelized Cost of Electricity, Carbon Capture Cost, Levelized Cost of Methanol Production, and Levelized Cost of Sewage Sludge. Furthermore, this research aims to identify the most energetically and economically feasible methods and compare these findings with existing literature.

2. Simulation Methods

Two different O2 separation methods, four CO2 capture methods, and three distinct feed gas O2 configurations (0%, 50%, and 100%) are considered. Figure 1 illustrates the basic process scheme and the examined system boundary. The units outlined in red mark the process steps, which were varied during the analysis of the different cases. The combustion submodel receives the O2/air mixture from one of the two oxygen separation submodels and feeds the flue gas to the desulfurization and denitrification submodel. The purified flue gas then enters one of the four CO2 separation submodels. Finally, the methanol submodel uses the purified CO2 for methanol synthesis.
The simulation assumes a sludge input of 17,045 kg/h in a fluidized bed furnace, based on a sewage sludge combustion plant in Germany that processes digested and dewatered sludge from a connected municipal sewage treatment plant. The 14 cases are shown in Table 1.
The configurations for O2 are represented as 0%, 50%, and 100%, indicating the percentage of pure O2 in the feed gas sent to the furnace. Specifically, a 0% configuration uses pure air, while a 100% configuration uses pure oxygen. The 100% O2 cases are planned without CC methods, as the targeted CO2 recovery and purity can be attained in these configurations without the need for additional CO2 capture techniques.

2.1. Oxygen Separation

2.1.1. ASU Model

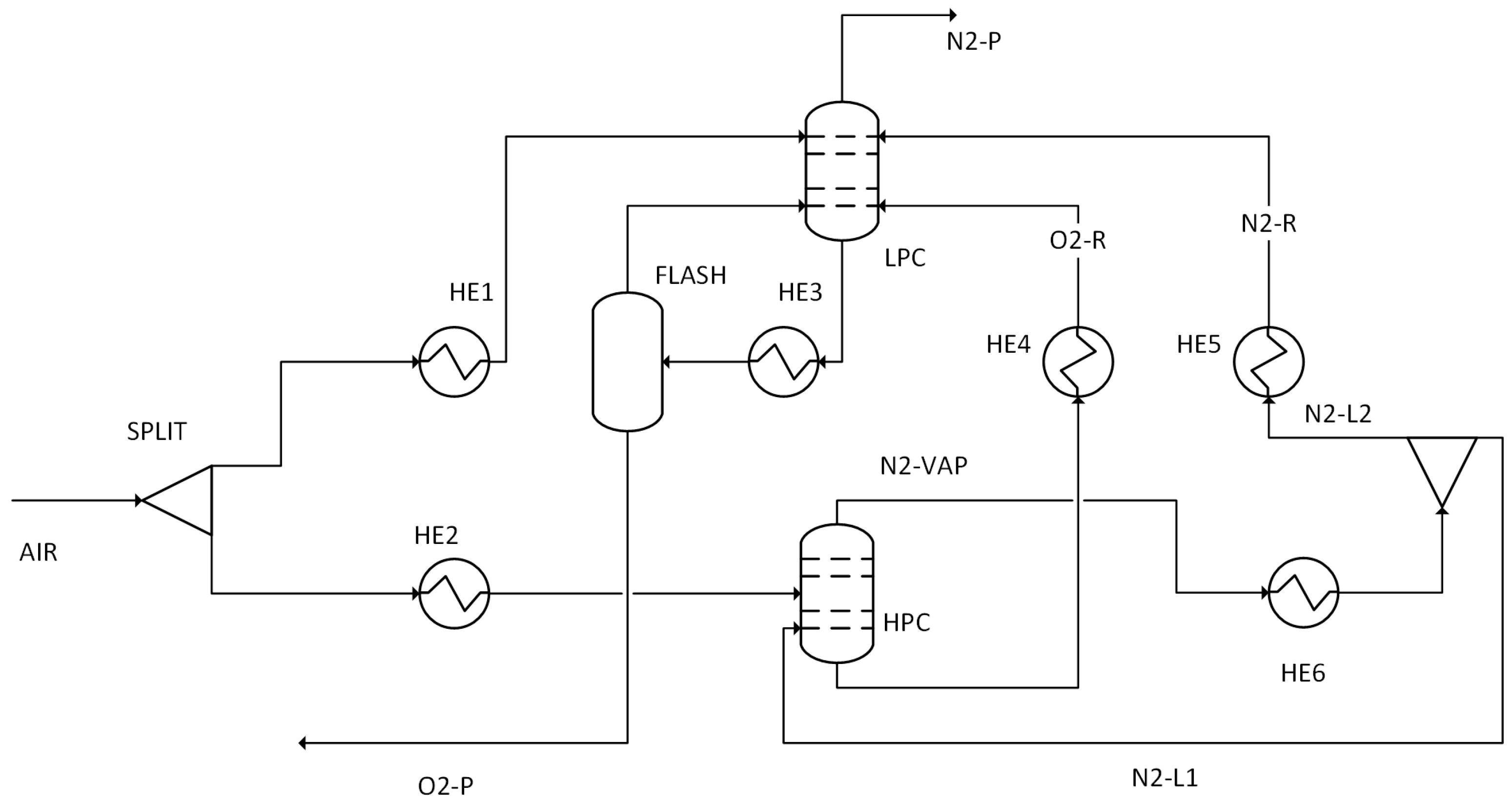
The simulations were performed using a double-column ASU designed for cryogenic air separation. The system was simulated using the Peng-Robinson property method in Aspen Plus V12, using Cheng et al.’s paper [10]. The system targeted an O2 production rate of 100 kmol/h for the 50% O2 configuration and 200 kmol/h for the 100% O2 configuration. Figure 2 shows the Aspen Plus model.
The low-pressure and high-pressure columns (LPC and HPC) are simulated using the Aspen RadFrac unit, an advanced model that simulates various types of multi-stage vapor–liquid fractionation processes in Aspen Plus.
Before separation in the ASU, the incoming air was cooled to −173 °C using a heat exchanger that utilized N2-P.
Air entering the process is first divided into two streams by a splitter. The streams are then cooled to −179 °C (at 5 bar) in heat exchanger HE1 and to −175 °C (at 5 bar) in heat exchanger HE2, as shown in Table 2. Following this cooling stage, the air enters a 20-stage high-pressure Radfract distillation column (also at 5 bar), where preliminary separation occurs. As a result, a nitrogen-rich vapor is extracted from the top of the column, while oxygen-rich liquid is drawn from the bottom. These products are then sent to the low-pressure compressor (LPC) for further processing.
After the products from the O2-R and N2-R are cooled to −181 °C at 1.35 bar in HE4 and −190 °C at 5 bar in HE5, O2 and N2 undergo further purification in a 29-stage low-pressure Radfrac distillation column operating at 1.35 bar. High-purity nitrogen gas is collected from the top of the column, while high-purity liquid oxygen is extracted from the bottom. Due to the low-pressure operation, the nitrogen-rich vapor from the high-pressure column serves as a condenser. Meanwhile, the liquid oxygen in the low-pressure column partially evaporates in the reboiler, which facilitates heat integration.
Finally, the liquid oxygen at the bottom is heated in HE3 to a pressure of 1.35 bar with a vapor fraction of 0.732. The resulting oxygen is then directed to the furnace for combustion.

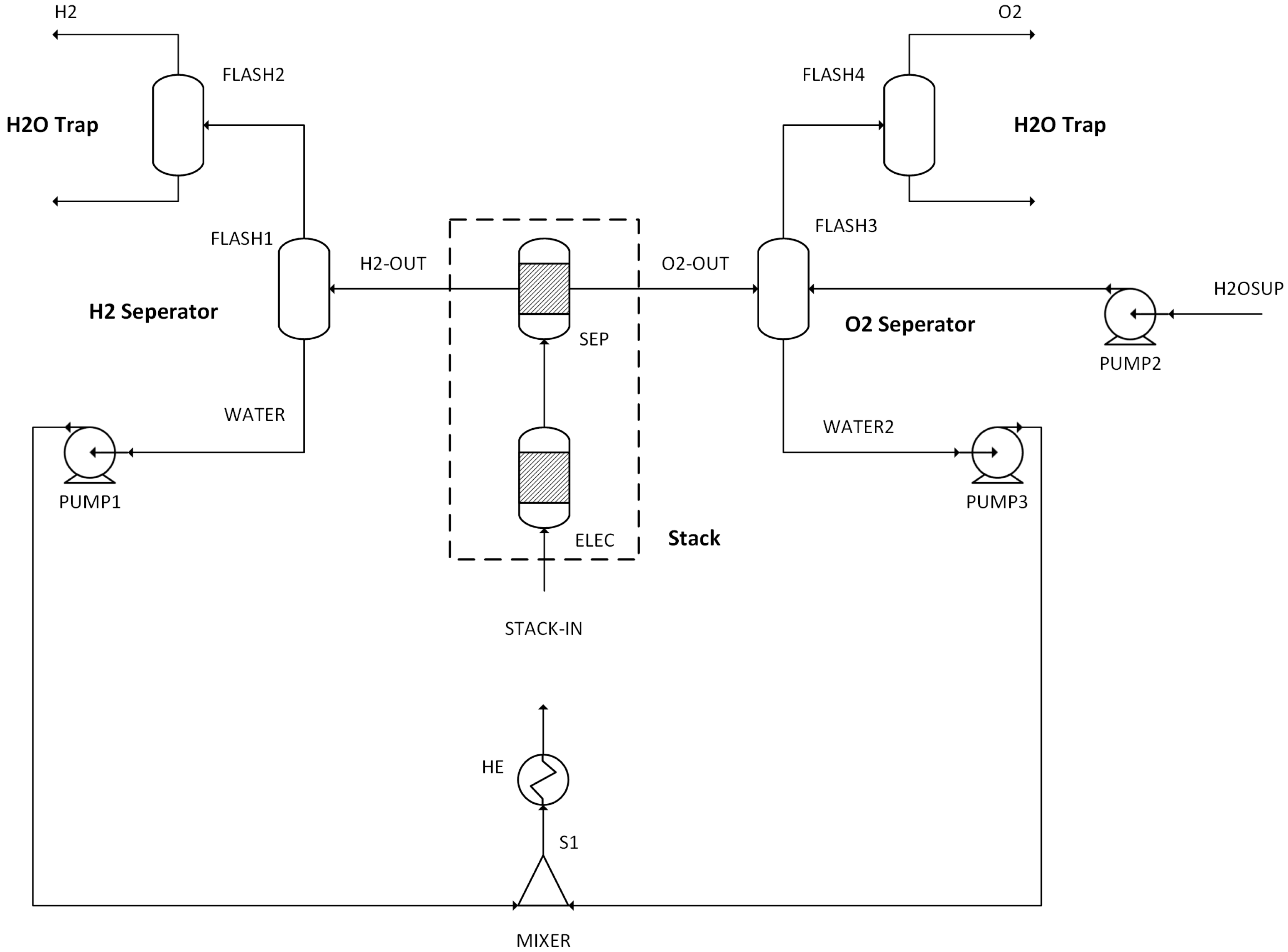
2.1.2. Electrolyzer Model

An alkaline electrolyzer was used in the simulation to synthesize H2 and O2 via water electrolysis. The Aspen Plus simulation, based on the model from Sanchez’s paper [11], is shown in Figure 3. In this model, using the ELECNRTL property method, 100 kmol/h O2 production was targeted for a 50% O2 configuration, and 200 kmol/h O2 production was targeted for a 100% O2 configuration. During the model’s setup procedure, the Electrolyte Wizard introduces the water and KOH dissociation reactions, where dissociated KOH (K+ and OH) is used as electrolyte. The Electrolyte Wizard is a custom setup wizard in Aspen Plus used to model processes involving electrolyte solutions.
Ulleberg studies the power consumption required during electrolysis [12]. The power needed for the stack simulated with RStoic in the system is equal to the product of the cell voltage, the number of cells, and the current. The cell voltage is calculated based on the temperature, as shown in Equation (1).
U = U r e v + r 1 + r 2 T A I + s × l o g t 1 + t 2 T + t 3 T 2 A I + 1
In this equation, U represents the cell voltage, U r e v represents the reversible cell voltage I , and r 1 , r 2 , s , t 1 , t 2 , and t 3 represent the polarization curve constants. Sanchez et al. give these constants in their study, as shown in Table 3 [11].
Using the found voltage and aimed H2 production, the necessary power can be computed with Equation (2):
n H 2 = P V × z × F
where z represents electron transfer per H2 molecule and F the Faraday constant (96,486 C/mol). Assuming a reversible voltage of 1.23 V and a current density of 4000 A/m2, to produce 100 kmol/h O2, a power need of 21.7 MW is found using Equations (1) and (2).
After the conversion of the H2 and O2 in the RStoic block under 7 bar and with 35%wt electrolyte content (KOH), H2 and O2 are separated in a Sep block, as seen in Figure 3. In fact, O2 goes directly to the anode and O2 to the cathode without the need for separation. Operating conditions of the relevant units are illustrated in Table 4.
Afterwards, the separated O2 and H2 are dewatered by flashes at 6.7 bar. H2, which undergoes a final flash separation at 25 °C and 6.7 bar, goes to the methanol production section, while O2 goes to the furnace for oxy-fuel combustion. Recycled water is heated to 70 °C at 7 bar for further processing.

2.2. Combustion Model

The RK-SOAVE property method was chosen for the combustion process. Since wet sewage sludge, dry sewage sludge, and ash are mixtures containing various solid and liquid substances, they cannot be defined by a simple chemical formula. Therefore, they were introduced as nonconventional components in Aspen Plus, which were characterized using their elemental compositions. Table 5 shows the composition of the dewatered sludge.
As shown in Figure 4 the sewage sludge (SS), which enters as WET-SS, is first dried at 120 °C in the B1 (RStoic) block. The drying process is carried out using the stoichiometry shown in Equation (3) in the RStoic block, and the SS is introduced to the system as dry SS.
S S w e t 0.0247 H 2 O + 0.556 S S d r y
After the water in the sewage sludge is separated in the SEP-1 block, Dry-SS enters the RYield block. Before this block, the contents of the sewage sludge are introduced to the system using a calculator block, which calculates the dry basis yields of the sewage sludge. In the RYield block, the basis yields are applied to the nonconventional sewage sludge, which is described as an elemental mixture. RYield is often used in combustion processes to convert nonconventional substances into a mixture of pure elements [13,14,15]. The temperature is also increased to 900 °C, and the SS is made ready for combustion.
Afterwards, combustion occurs at around 900 °C in the RGibbs reactor column, where a 700 cum/h biogas stream facilitates combustion. The heat released during combustion is converted into kinetic energy by a turbine operating at 2.58 bar and with an isentropic efficiency of 0.9.
A portion of the resulting flue gas is separated using an Fsplit unit and recycled back into the combustion process to control the combustion temperature and flue gas composition. This adjustment alters the combustion characteristics. Flue gas recycle ratios to complete combustion are as follows: 60% for the 0% O2 configuration, 75% for the 50% O2 configuration, and 90% for the 100% O2 configuration. The 90% recycle ratio provided a combustion temperature limit of 925 °C. Table 6 summarizes the operating conditions of the combustion model.
To validate the combustion model, the flue gas composition directly after combustion was compared with data from Ding et al. [13], which simulate a power plant fueled by municipal solid waste. The reference case was based on the results of conventional combustion with air. The composition of the fuels and the combustion atmosphere were adopted for the simulation. Table 7 presents the validation results. For most gaseous components, the relative error is less than 1%. CO and SOx still have an acceptable relative error of less than 4%. Only NOx has a relative error of 78%. However, the deviation for NOx should have little impact on the results, as the absolute values for NOx are well below 1% and the main gas components, which are relevant for methanol synthesis, are predicted accurately.

2.3. SOx-NOx Separation Model

A two-stage system was established for the separation of SOx and NOx. In the first stage, the Selective Catalytic Reduction (SCR) method was used for denitrification [16]. For this, the same molar amount of NH3 as NOx was added to the system, and reaction (4) was achieved with the aid of a catalyst between 250 and 300 °C [17].
4 N O + O 2 + 4 N H 3 4 N 2 + 6 H 2 O
Limestone scrubbing was used for the desulfurization reaction. This method, based on the absorption of SO2 by CaCO3, involves equilibrium reactions as shown in reactions (5)–(11) [18]:
C a O H + C a + 2 + O H
H 2 O + H C O 3 C O 3 2 + H 3 O +
2 H 2 O + C O 2 H C O 3 + H 3 O +
H 2 O + H S O 3 H 3 O + + S O 3 2
2 H 2 O + S O 2 H 3 O + H S O 3
2 H 2 O O H + H 3 O +
C a C O 3 C O 3 2 + C a + 2
The ELECNRTL property method is used for the model. The flue gas entering the system at approximately 280 °C is mixed with the NH3 stream diluted with water at a molar ratio of 0.01, as shown in Figure 5. In Rstoic, reaction (12) occurs at 280 °C, 1 bar, with a 95% conversion rate [17]. RStoic was chosen as the reaction unit because the stoichiometry is known. Due to low NOx production in the 100% O2 configuration, denitrification was unnecessary, and this stage was skipped in cases 13 and 14.
In the HE block, gas cooled to 40 °C enters the six-stage desorption block, without a boiler or condenser. The diluted CaCO3 liquid dissolves SO2 according to the reactions 13–20. The dissolved SOx exits from the bottom, and the flue gas, purified of SO2, leaves the DES column from the top.
Table 8 summarizes the operating conditions of the combustion model.

2.4. CO2 Capture

2.4.1. MEA CC Model

The work of Mangalapally and Hasse serves as the foundation for the MEA CC model [19]. In the simulation, ELECNRTL was chosen as the property method. The absorption reactions utilized, along with the constants for the kinetic reactions, are presented below in Table 9:
Flue gas enters the system from the Absorption Rad-Frac column, as shown in Figure 6. In the 20-stage absorption block, which operates without a boiler or condenser, the lean amine (LEANIN) enters at stage 1, while the flue gas enters at stage 20. The absorption Equations (12)–(20) take place within the column. The reaction between MEA and CO2 results in the formation of a liquid MEA-COO. Any remaining nitrogen gas and the CO2 that cannot bind to MEA are removed from the system through the GASOUT.
The RICHOUT pressure is increased to 2 bar using the pump. The unit specifications are shown in Table 10. Once the temperature in HE2 reaches 103.8 °C, RICHOUT is introduced into the Stripper column. This Stripper column is configured as a Radfrac column, featuring a partial condenser and a kettle boiler. Under the appropriate conditions, the solvent heated in the boiler releases CO2, which separates at the bottom of the column. Purified CO2 exits the top of the STRIP block in gaseous form. Meanwhile, LEANOUT is heated by the heat duty of HE2 and then recycled to reabsorb the CO2.

2.4.2. Ionic Liquid CC Model

Qureshi et al. compare 10 different ionic liquids (IL) and find that the one with the highest solubility is [EMIM][NTf2] [20]. Therefore, [EMIM][NTf2] was selected as the ionic liquid for the IL model.
Since ionic liquids were not available in the Aspen Plus component libraries, they were created as pseudocomponents using the COSMO-SAC property model. This model does not require binary parameters and can effectively handle gas–liquid interactions. Six inputs are necessary to utilize the COSMO-SAC model. The first input is the component volume parameter, CSACVL, measured in cubic angstroms. The remaining five inputs are the Sigma 1–5 molecular component profiles [21].
Figure 7 shows the IL carbon capture model created in Aspen Plus. Flue gas entering the system is isentropically compressed in three stages, with the operating conditions given in Table 11, and exits the unit at 40 °C and 18 bar with cooling water. The compressed flue gas enters the 20-stage absorption column at stage 20. Conversely, IL enters stage 1 and interacts with the CO2 in the flue gas at 15 bar. While purified CO2 and the remaining gases exit the top of the column, the CO2-enriched solvent exits the bottom and enters the Flash. The Flash separates the gas in the RICHIL at 38.85 °C and 2 bar, heated in HE3 for recirculation, and then enters the mixer. The CO2-IL solvent (LEANIL) is heated in HE1 to 127 °C and then expanded to 0.04 bar in the valve. The CO2 separated from the EMIM in the desorber at 131.85 °C leaves as a high-purity gas. The pressure of EMIM separated from the CO2 is increased to 20 bar in the pump, and it is recycled, returning to circulation. An external EMIM input is used to compensate for the decreased EMIM. This input is adjusted by the calculator block so that the amount of EMIM in circulation equals the moles of CO2.

2.4.3. Cryogenic CC Model

The PENG-ROB property method was utilized in this model. Solid CO2 was defined in the SFE Assistant (Solid-Fluid Equilibrium Assistant). The design of the model is based on the antisublimation model developed by Schach et al. [22].
In the model shown in Figure 8, the flue gas is first cooled to 1 °C before water freezes. Dewatering is then performed in FLASH, as shown in Table 12. The dehydrated flue gas is cooled to −70 °C with HEX1, where desublimation has not yet occurred. N2 coming out of FLASH2 is used in HEX1 as the cold side fluid; its temperature increased to −3 °C from −118 °C after the operation. The freezing process of carbon dioxide in the flue gas, which enters the FLASH2 for desublimation, occurs at −118 °C. The SFE assistant facilitated this transformation without requiring further definition. Afterwards, the solid CO2 in the mixture separates from the gaseous N2 in the same block and enters the HE3 block, sublimating to gas at −4 °C.

2.4.4. Membrane CC Model

Membranes capture CO2 by exploiting the materials’ permeability to different fluids. Many membrane materials are currently available on the market, and new membrane materials with higher permeability are being developed daily. Among the commercial membrane materials, Polaris was chosen for this simulation, boasting a high permeability of 1000 GPUs and a CO2/N2 selectivity of 50 [23]. In addition, membrane packing densities between 50% and 70%, along with dead spaces, contribute to area losses [24]. To account for pressure drops and reflect these losses in the simulation, an effective area factor of 1.4 is used. This adjustment makes the simulation results more realistic.
Since the membrane unit model required for the simulation was not available in the Aspen Plus library, it was necessary to use different software for model creation. In this case, Aspen Custom Modeler (ACM) was used to create and integrate rigorous models into Aspen Plus. Chowdhury’s doctoral thesis was taken as a basis when writing the ACM code and designing the model [25]. The following assumptions were made to facilitate modeling during the simulation process:
  • Isothermal membrane conditions
  • Ideal gas
  • Constant permeability
  • No pressure drop—constant pressure
  • Effective usage of the whole membrane area
  • Pressure difference used as the driving force
In the ACM code, which can be found in Figure A1, parameters such as cell number, total and cell area, pressure, permeability, molar composition, and density of retentate and permeate are presented in the beginning. Then, ports were defined to connect the inlet, permeate, and retentate process streams, and the retentate inlet conditions were determined. A for loop was placed to ensure that the molar composition at the membrane inlet was equal to the feed composition.
Mass balances are applied using nested for-do loops in discretized membrane cells. In the cells, part of the retentate is transferred to the permeate side, while the rest of the retentate is updated. Permeate flow of each component is estimated by Equation (21) [25]:
F p e r m . x i , p e r m = A c e l l . L m o l , i ( P r e t . x i , r e t P p e r m . x i , p e r m )
In this equation, F p e r m represents the molar flow rate of permeate. The area of the membrane cell is represented by A c e l l , and the molar permeability coefficient is expressed as L m o l , i . P r e t and P p e r m represent the retentate and permeate pressures, respectively, and x i , r e t and x i , p e r m represent the mole fractions of the components on the respective side.
In his thesis, Chowdury tests different configurations for the membrane process and evaluates their CO2 purity and selectivity. The simulation utilized one of these models, which provided the highest selectivity. The Aspen Plus simulation of this model is shown in Figure 9. The PENG-ROB property method was selected for the simulation.
In the model, the flue gas entering the system is first cooled to 40 °C and purified from water. As shown in Table 13, flue gas, pressurized to 15 bar in six stages in the MCOMPR1 unit, enters MEM1 at 30 °C. The driving force is the difference in pressure from 15 to 0.25 bar. The permeate, which passes through the 3600 m2 membrane (2500 m2 for 50% O2 configuration), enters the second compression block and is pressurized to 15 bar again. Under the same conditions, flue gas enters the second membrane to obtain the desired CO2 recovery level.

2.5. Methanol Synthesis

The methanol synthesis model is presented in Figure 10 below. The feeding stream consists of CO2, which is initially subjected to flash separation (FLSH) to remove moisture before being utilized for methanol production. Subsequently, the stream of CO2 is sent to COMPR1 to be pressurized to 78 bar. Afterwards, pressurized hydrogen is introduced into the system to meet the system’s stoichiometric requirement for methanol synthesis. Subsequently, the compressed stream of CO2 and H2 is blended together (MIX1 and MIX2).
The stream is initially preheated using the HE1 up to 210 °C and then transferred to the RPLUG flow reactor. In this reactor, catalytic hydrogenation reactions of H2 and CO2 occur by the LHHW (Langmuir-Hinshelwood-Hougen-Watson) kinetics using commercial Cu-Zn-Al catalysts, resulting in the production of methanol and water. The kinetic laws of Graaf et al. [26,27,28] were used, with the selected parameters listed in the Appendix A.
The reactor effluent is cooled in HE2 to 92 °C and then expanded through VALVE1. The gas is cooled further to 35 °C before entering the FLSH2, where unreacted gases are separated from the liquid products. The unreacted gases are either recirculated within the system or displaced, and the liquid stream containing methanol and water is further reduced in pressure subsequently to 10 and 1 bar in VALVE2 and VALVE3 and forwarded to a secondary flash and separation section (FLSH3). The crude methanol–water stream is purified within a distillation column (DIST) equipped with a condenser and a boiler, operating in 44 stages. That bottom product mainly consists of water, while the resulting distillate is obtained as high-purity methanol. Table 14 summarizes the operating conditions of the methanol synthesis model.

2.6. Energetic-Techno-Economic Analysis

A techno-economic assessment was conducted using an integrated approach that combined Aspen Plus, the Aspen Energy Analyzer (AEA), and the Aspen Process Economic Analyzer (APEA). Extensive process simulations were performed using Aspen Plus, which provided detailed mass and energy balances as well as equipment sizing. The data obtained from these simulations were then analyzed using AEA and APEA to evaluate energy efficiency and economic viability.
The Aspen Energy Analyzer, which is integrated into Aspen Plus, processes direct input information about the process, including flow conditions, heat duties, temperatures, and flow rates, within an energy analysis framework. It has been utilized to identify opportunities for energy savings and to optimize heat exchanger networks (HENs).
The Aspen Process Economic Analyzer was employed to conduct a comprehensive cost assessment. Using the process flowsheet and energy data, APEA systematically calculated equipment procurement costs, installation parameters, and site-specific adjustments. It also generated detailed reports on capital expenditures (CAPEX), which included costs for reactors, heat exchangers, compressors, and other equipment, as well as operating expenses (OPEX), such as raw materials, utilities, labor, and maintenance. Targeted economic parameters, including carbon capture cost, Levelized Cost of Methanol (LCOM), Levelized Cost of Electricity (LCOE), and Levelized Cost of Sewage Sludge Processed (LCOS) were derived from the basic economic parameters produced by APEA along with the energetic calculations from AEA.
The equipment costs for some units in the model could not be determined by APEA for several reasons. These reasons may include missing design parameters, incomplete equipment sizing, a lack of cost correlation between equipment, errors in energy calculations, or APEA’s inability to scale the equipment despite having the necessary scale information. To estimate the costs of this equipment, capacity scaling was applied using reference equipment prices and capacities. This scaling method is based on the six-tenths rule, which assumes that when the capacity of a piece of equipment is doubled, its cost increases by 60% [29]. The formula used to calculate the equipment price through capacity scaling is provided in Equation (22) [30].
C 2 = C 1 ( S 2 S 1 ) n
In this equation, C 1 represents the cost of the reference equipment, while C 2 represents the cost of the unknown equipment that needs to be calculated. S 1 denotes the size of the reference equipment, and S 2 denotes the size of the target equipment. The variable n is the scaling exponent, which varies depending on the type of equipment.
Additionally, an installation factor of 2.3 was applied when calculating the installation cost from the manually calculated equipment cost. Table 15 provides the scaling values needed for capacity scaling, along with the reference capacity and costs.
For APEA’s electricity cost, methanol revenues, and hydrogen expenses calculations, the prices for industrial electricity, methanol, and hydrogen production per kilogram of hydrogen in Germany are examined. The default prices are set at €205.5 per MWh for electricity [32], €530 per ton for methanol [33], and €3.55 per kilogram for hydrogen produced via SMR [34]. The assumed hydrogen production price, required for methanol production, represents the lowest in the literature.
The heating and cooling utilities provided by the Aspen Energy Analyzer represent the requirements for heating and cooling in the system’s heaters and temperature-changing units. The total utility is the sum of these heating and cooling utilities and normally does not include electrical utilities. However, the electric utility, which is calculated via APEA, will also be included in the total utility. Additionally, the Aspen Energy Analyzer displays the target utilities that could be achieved in an optimal scenario, where the heating and cooling utilities are optimally connected through heat exchangers and pipelines. The target utility discussed in this section can be expressed using the formula below:
E t a r g e t = E h e a t i n g E c o o l i n g + E E l e c t r i c i t y
E h e a t i n g represents the heating utility, E c o o l i n g represents the cooling utility, E E l e c t r i c i t y represents the electrical utility.
Heat exchanger designs that can be implemented using AEA present a significant opportunity to achieve the target utility. However, due to integration issues encountered with the Radfrac block used in methanol production, such as IL air combustion during the design development, AEA was not utilized for this purpose. While using AEA could lead to substantial energy savings, the potential efficiency gains from heat exchangers were not calculated. Additionally, it is important to note that this integration may increase the costs associated with pipelines and heat exchangers.

3. Results and Discussion

The performance results obtained from simulations of 14 different scenarios were evaluated. This evaluation includes combustion temperature, turbine energy production, CO2 purity, CO2 recovery ratio, heating utility, cooling utility, electricity utility, methanol production energy, total energy consumed, methanol produced, and hydrogen used.

3.1. Flue Gas Composition

The temperature and composition of the flue gas produced during combustion are influenced by several factors, including the temperature and composition of the feed gas, the characteristics of the sewage sludge used as fuel, the furnace design, and the amount of biogas used to aid combustion. Since the biogas content, fuel characteristics, and furnace specifics remain constant across all models, the primary factors affecting the temperature and composition of the flue gas are the combustion gas composition and its temperature.
The characteristics of the gas entering the combustion process are affected by the configuration of oxygen, the temperature of the pre-combustion heater, and the rate of flue gas recycling. Although different methods for separating oxygen can produce varying results, their impact on the combustion gas composition is minimal when the same oxygen configurations are used.
Table 16 presents the flue gas composition and temperatures generated under the 0–50–100% O2 configurations. To maintain the flue gas temperature at approximately 900 °C, the recycle rates were set at 60%, 75%, and 90% for the 0%, 50%, and 100% O2 configurations, respectively.
The table indicates that, as expected, the nitrogen mass fraction in the flue gas increases with the addition of a higher proportion of air during combustion. The N2 mass fractions are 65.4%, 52.4%, and 2.1% for the 0%, 50%, and 100% O2 configurations, respectively. In contrast, during air combustion, the CO2 fraction starts at 20.91%, rises to 33.3% in the 50% O2 configuration, and reaches 83.4% in pure O2 combustion. Sung et al. conduct experiments on sewage sludge oxyfuel combustion and air combustion, presenting their findings in their study [35]. The simulation values mentioned align with these experimental value ranges.
The impact of the O2 configurations on the post-recycle molar CO2 content is minimal, varying only from 154.4 to 154.8 mol. This is because the CO2 produced comes from carbon in the sewage sludge composition, which is the same for all cases. For the same reason, the ash mass concentration remained constant around 2% across all configurations. On the other hand, oxygen concentration increased from 0.5% to 1.9% in the 100% O2 configuration.
These findings suggest that the flue gas CO2 content in the oxyfuel combustion scenario is around 94% upon the release of water. Consequently, after the simulation, it was determined that additional CO2 capture methods would not be necessary in the 100% O2 configuration.

Sensitivity Analysis of Flue Gas Recycle Ratio

A sensitivity analysis is conducted for 50% and 100% O2 configurations to examine the effect of the flue gas recycle ratio on the flue gas CO2 mass fraction, combustion temperature, and molar CO2 content. The sensitivity analysis is performed in 1% increments over the flue gas recycle rate range of 50% to 90%. The 100% O2 configuration, which does not have carbon capture, was also selected for sensitivity analysis because CO2 separation does not influence the findings in this section, which specifically focuses on oxyfuel combustion.
Figure 11 illustrates how the flue gas CO2 fraction and combustion temperature vary with the flue gas recycle ratio, ranging from 50% to 90%, in a configuration with 50% oxygen. The CO2 mass fraction begins at 31% with a 50% flue gas recycle ratio and increases almost linearly, reaching 36% at a 90% flue gas recycle ratio. This increase in the flue gas CO2 mass fraction is expected, as a higher flue gas recycle ratio results in a greater CO2 input during combustion.
In contrast, the combustion temperature exhibits a nearly linear negative relationship with the increasing recycle ratio. Starting at 1300 °C at a 50% recycle ratio, the combustion temperature drops to below 600 °C at a 90% recycle ratio. This decline can be attributed to the increase in the mass flow of gas involved in the combustion process as the flue gas recycle ratio rises. With more gas entering the furnace, there is a smaller increase in temperature due to the additional mass flow.
For a fluidized bed furnace, a 75% recycle rate achieves an optimal combustion temperature of 900 °C. However, it is important to note that the change in molar CO2 content in the flue gas after recycling is minimal and not represented in the graph. At a 50% recycle ratio, the molar content is 154.38 moles, which increases slightly to 154.41 moles at a 100% recycle ratio.
Figure 12 presents the results of the sensitivity analysis conducted with a 100% oxygen configuration. The graph shows that both the combustion temperature and the CO2 fraction in the flue gas are significantly higher compared to those in the 50% oxygen configuration. The increase in combustion temperature can be attributed to the absence of inert nitrogen gas in the supplied pure oxygen, as well as the significantly reduced mass of the flue gas. This combination allows for higher combustion temperatures while maintaining the same heating value. Furthermore, the reduction in nitrogen content within the flue gas leads to a higher CO2 fraction.
The trends observed in this graph are similar to those in Figure 11. The flue gas CO2 purity starts at approximately 65% with a 60% recycle ratio and rises to 0.90 with a 95% recycle ratio. At the same time, the combustion temperature decreases from 1750 °C to 600 °C. On the other hand, the change in molar CO2 content in the flue gas is more significant in the 100% O2 configuration compared to the 50% O2 configuration, increasing from 152.7 mol to 154.5 mol as the recycle ratio increases.
The graph in Figure 13 illustrates the relationship between the flue gas recycle ratio and methanol production. As the flue gas recycle ratio increases from 60% to about 70%, the methanol production decreases from 4940 kg/h to 4935 kg/h. For recycle ratios between 70% and 91%, production remains relatively stable, with values ranging from 4932 to 4933 kg/h. However, when the flue gas recycle ratio increases from 91% to 95%, there is a sharp decline in methanol production, dropping from 4932 kg/h to 4922 kg/h.
The optimal recycle ratio range appears to be between 70% and 90%, where methanol production is more stable and losses are minimal. At higher recycle ratios, a significant portion of the gas entering the reactor becomes inert (such as N2, CO2, and water vapor), which decreases the concentrations of reactants and significantly slows the reaction rate. Consequently, methanol production declines rapidly at these higher ratios.

3.2. Performance Comparison of Cases

Table 17 presents the performance data for all cases. The CO2 purity results indicate that a very high purity level of 99.6% was achieved in all cases, except for the membrane and oxyfuel combustion methods. This can be attributed to the fact that methods such as MEA and IL specifically absorb CO2 in the solvent. In contrast, cryogenic methods can freeze CO2 because its freezing point is higher than −118 °C in dry flue gas.
Although the membrane material exhibits high CO2 selectivity, it is also permeable to other gases, such as nitrogen. In oxyfuel combustion, although oxygen is directly used during combustion, the nitrogen content in sewage sludge results in lower purity levels compared to other methods. Nonetheless, all methods achieved the targeted CO2 purity of 95% in dried flue gas.
The recovery results present a more varied picture. The MEA CC method achieved CO2 recovery rates of 89.8% and 90.0% for the 0% and 50% oxygen configurations, respectively. The similarity of these values indicates that the performance of the MEA CC method is not significantly affected by the flue gas CO2 mass fraction. On the other hand, a higher recovery rate is observed on the IL CC side. In oxyfuel combustion, there is no additional CO2 separation process beyond dehydration, allowing all flue gas to be considered directly purified CO2, resulting in a 100% recovery rate. In several instances, the results approached the targeted 90% recovery rate, with many cases exceeding it. The methanol production rates are directly proportional to the recovery rates and are therefore highest in oxyfuel combustion. Additionally, although the amount of hydrogen used is directly proportional to the recovery rates, methods employing electrolysis for oxygen separation require less external hydrogen.
The results indicate that oxyfuel combustion conditions are the most effective option for producing methanol and recovering CO2. In contrast, Case 3, which employs membrane CO2 capture combined with air combustion, shows the poorest performance in both CO2 capture and methanol production.

3.3. Energetic Comparison of Cases

A comparison was made of the heating, cooling, and electricity utilities associated with various CO2 and O2 separation technologies, as illustrated in Table 18.
In air combustion cases with 0% O2 configuration, membrane and cryogenic technologies exhibited the lowest heating demands, ranging from 8.08 to 8.13 MW. In contrast, MEA CC had the highest heating demand at 20.26 MW. The cooling demand varied significantly, with ionic liquids requiring at least 47.32 MW, while MCC had the highest cooling demand at 53.01 MW. The CCC recorded the highest electricity consumption at 6.45 MW, primarily due to the high-pressure compressors in the Helium-HEX (heat exchanger) system, which are necessary for cooling. Conversely, the MEA CC exhibited the lowest electricity consumption due to the limited number of pressure changers.
When combined with ASU at a 50% O2 configuration, all systems experienced a slight increase in electricity consumption, ranging from 2 to 3.5 MW, due to ASU compression requirements. In the 50% O2 ASU configuration, the highest cooling and heating utilities are 59 MW and 19.5 MW, respectively, in the MEA carbon capture process, which is comparable to other CC methods in terms of heating and cooling demands. When comparing the ASU and electrolysis in the 50% O2 setup, it becomes evident that electrolysis consumes more utilities overall. The elevated heating requirements can be attributed to the high mass flow rate of water in the electrolysis cycle, which must be maintained at a constant temperature of 70 °C. Additionally, electrolysis demands a significant amount of electricity, with a very high energy consumption of 43.4 MW (for oxyfuel combustion). However, the hydrogen produced through electrolysis, along with the reduction in the external hydrogen supply needed, can offset the utility cost advantage that the ASU has over electrolysis.
In cases of combustion with pure oxygen, the increased water mass from electrolysis leads to heating utility requirements of 39.16 MW and electricity utility requirements of 46 MW. In comparison, the values for the pure oxygen ASU combination are 9.7 MW for heating and 9.1 MW for electricity.
Total utilities are highest in the MEA cases, but CCC and MCC have higher target utilities. The difference between the target utilities and total utilities is attributed to the heating–cooling imbalance and the higher electricity consumption in these cases. Case 9 exhibits the highest total utility at 116.63 MW, whereas Case 3 shows the lowest total utility at 66.9 MW. On the target utility front, Case 11 is the most energy-intensive, with 56.65 MW, while Case 1 demonstrates the highest energy efficiency. In the optimized HEX scenario (target utility scenario), air combustion with MEA CC results in the lowest utility consumption.
In their study comparing the energy consumption of various CO2 capture methods, Hua et al. report that cryogenic processes had the highest energy consumption, ranging from 6 to 10 MJ/kg CO2. Chemical absorption required between 4 and 6 MJ/kg CO2, while membrane technologies exhibited a broader energy range of 0.5 to 6 MJ/kg CO2 [36]. Since the simulation conducted in this work assessed the energy requirements of the entire system, it is not appropriate to directly compare these figures with those reported by Hua et al. However, it is feasible to compare which carbon capture methods yield the highest total utility from combustion in the air. Based on the target utility results, cryogenics again demonstrated the highest consumption, consistent with the findings of Hua et al. Nevertheless, an evaluation based on total utility produced a different outcome. This situation shows that the scenario without a HEX moves the simulation away from realism.
Figure 14 illustrates the total energetic utility by each case in MW per ton of methanol produced. Based on these results and considering the target utility values, Case 1 (MEA 0%) achieves the highest energy efficiency (utility per produced methanol), consuming 7.7 MW per ton/hour. In contrast, Case 11 (EL MCC 50%) has the lowest energy efficiency, with a consumption of 12.19 MW.
In the scenario that heat exchangers are not considered (total utility case), the highest energy efficiency is achieved with ASU oxyfuel combustion, reaching 14.9 MW per ton of methanol produced. Membrane CC air combustion yields approximately 15.12 MW per ton of methanol produced.
To sum up, ASU’s oxyfuel combustion was the most efficient technology in terms of methanol-specific energy, but air combustion with MEA carbon capture became more viable when focusing on target utilities.

3.4. Economic Results

This section compares and evaluates the CAPEX, OPEX, LCOE, LCOS, carbon capture costs, and the levelized cost of methanol production (LCOM) for the 14 cases. Detailed information on equipment costs, utility expenses, raw material costs, and product sales results of these cases can be found in Table A1.
Figure 15 illustrates the carbon capture costs associated with various methods: MCC, CCC, MEA CC, and IL CC. The graph indicates that CCC costs the most at €190 per ton. In contrast, IL CC is the most economical method, costing €125 per ton, while MEA CC costs €155 per ton, and membrane CC is priced at €185 per ton.
The higher costs associated with cryogenic and membrane methods can be attributed to their greater electricity consumption. The rising electricity prices in Germany, combined with the assumption of an undiscounted electricity price, have caused the costs of these electricity-intensive methods to appear inflated. Additionally, the high capital costs of compressors in the helium cooling system of the cryogenic CC model further contribute to these results.
Kniep et al. estimate the carbon capture cost from the Polaris membrane to be around $50 per ton, which is significantly lower than the findings presented in this work [37]. This disparity may be attributed not only to the increase in electricity prices but also to dollar inflation since 2016. In a separate study conducted in 2024, Bertone et al. estimate the carbon capture cost for MEA to range from €156 per ton to €90 per ton, with costs decreasing as capacity increases [38]. As anticipated, the simulation results presented in this work were consistent with those of the study by Bertone et al., which was conducted under European conditions.
Table 19 presents the CAPEX, OPEX, LCOE, and LCOS for the 14 cases. The highest CAPEX is associated with the ASU CCC at €87 million, while the lowest CAPEX is found in the IL CC air combustion case at €30.10 million. The CAPEX for air combustion methods is generally lower than that of other technologies. This is primarily due to the significant costs of equipment for both the ASU and the electrolyzer, as well as the substantial electricity required for oxygen separation in both methods.
Regarding OPEX, the EL oxyfuel combustion method incurs the highest costs. Elevated electricity prices, combined with the fact that hydrogen production costs are the same across different methods (at €3.55/kg H2, for steam methanol reforming, or SMR), contribute to the high expense of electrolysis, which exceeds €11/kg H2. Conversely, air combustion has a lower cost level compared to all carbon capture methods in terms of OPEX.
When evaluating the LCOE, the high CAPEX and OPEX associated with electrolysis result in a substantial cost. Cases utilizing IL, MEA, and MCC with air combustion show a minimum LCOE ranging from €550 to €590 per MWh. LCOS also varies in proportion to the LCOE, with values ranging from €450 per ton for Case 14 to €87.25 per ton for Case 4.
From a cost perspective, the affordable price of IL CC, combined with low OPEX costs, results in relatively favorable LCOE and LCOS figures. Based on these results, Case 4 emerges as the most cost-effective option in terms of both LCOE and LCOS, while Case 14 is identified as the most expensive. These findings are consistent with the results related to CO2 capture costs.
Figure 16 presents the LCOM for the various cases analyzed. The trend observed in this table aligns closely with the LCOE and the LCOS. Among the cases, Case 4 emerges as the most cost-effective method at €768 per ton of methanol, followed by Case 1 at €787 per ton. These findings indicate that chemical absorbents, the most utilized post-combustion method on the market, also yield the lowest costs.
In Case 3, the membrane technology delivers a cost of €815 per ton of methanol. It could potentially surpass Case 4’s performance if a less commercial, yet higher-permeability method was employed. Notably, when a 50% CO2 configuration is applied in the ASU method, the membrane achieves a lower cost of €929 per ton of methanol compared to the other cases.
Interestingly, a different trend is observed with air combustion, where the costs and performance of the membrane increase with the flue gas CO2 mass fraction. Additionally, Case 13, which utilizes ASU oxyfuel combustion, performs comparatively well with an LCOM of €939 per ton of methanol.
The system primarily produces two products: methanol and electricity. Since the power and energy output of the system are divided between these two products, both the LCOE and the LCOM figures are significantly higher than those reported in existing literature. Additionally, in contrast to many studies in the existing literature, this system incorporates process steps for separating O2 and H2, as well as capturing SOx and NOx. While these additional processes enhance the system’s comprehensiveness, they also lead to higher LCOM and LCOE due to the need for extra equipment and utility expenses.
For instance, in a techno-economic and lifecycle analysis of the methanol production process that incorporates carbon capture from biomass, Tariq et al. calculate critical metrics such as equipment sizing, CAPEX estimation, OPEX estimation, and LCOM data, yielding a LCOM result of $413 per ton of methanol [39]. This figure is notably lower than even the lowest amount found in this work. The discrepancy arises because Tariq et al. employ a PV-based system for hydrogen production, which costs $2.80 per kilogram of hydrogen. They also assume an electricity price ranging from $50 to $100 per MWh and did not generate electricity within their system.
Hossain et al. conduct a techno-economic study on a combined generation system based on a sewage sludge plant [40]. In their research, they calculated parameters such as net present value and internal rate of return, ultimately finding a LCOE ranging from $80 to $90. This figure is significantly lower than the LCOE estimates presented in this work, as their study did not account for carbon capture or methanol production. On the other hand, including analyses of the internal rate of return and profitability in this work, as seen in Hossain et al., would have provided a clearer understanding of the system’s feasibility and profitability.
Pellegrini et al. also perform an economic analysis of a combined energy and methanol production plant [41]. In their study, they assess equipment and capital costs. Similarly to the method used in this work, they calculate the revenues and expenses related to methanol and electricity based on market unit prices. They also compare the operating costs of both the standard system and the modified version, including the cost of methanol production.
In evaluating the economic analyses, using the HEX integrated system could have significantly lowered energy costs and reduced the LCOE, LCOS, LCOM, and carbon capture cost. Additionally, the exorbitant costs associated with certain equipment in the APEA analysis, such as the turbines, HEXs, and compressors in the CCC’s helium cooling system, which amount to tens of millions of euros, along with potential inefficiencies in the models, significantly impacted the energy and techno-economic analysis sections. Addressing these shortcomings in the modeling could enhance the realism of the simulation results, bringing them more in line with existing literature.

4. Conclusions

This work examines a system that utilizes sewage sludge oxyfuel combustion and carbon capture from flue gas for methanol production, accompanied by an economic and energetic analysis of the process. Two methods were employed for O2 separation: an air separation unit and an alkaline electrolyzer. Additionally, four techniques were utilized for CO2 capture: Membrane carbon capture, cryogenic carbon capture, MEA carbon capture, and ionic liquid carbon capture. A total of 14 cases were modeled, simulated, and evaluated using Aspen Plus V12. The processes for desulfurization and denitrification were also included in the modeling. For the MCC material, Polaris Gen1 was used; antisublimation was performed for CCC; and the ionic liquid solvent selected was [EMIM][NTf2]. The membrane model was developed using Fortran-based coding in Aspen Custom Modeller, while COSMO-SAC was employed to define the thermodynamic properties in the ionic liquid modeling. In the evaluation section, the energetic analysis leveraged the Aspen Energy Analyzer and APEA, while the techno-economic analysis utilized APEA.
The combustion conditions were categorized into three configurations: 0%, 50%, and 100% CO2. The CO2 mass fraction from flue gas reached 20.9% under pure air combustion, 33.3% under the 50% O2 configuration, and 83.4% under pure O2 combustion.
Regarding carbon capture performance, CO2 recovery rates approached 90% across all methods, with membrane systems exhibiting the lowest recovery and purity performance at lower flue gas CO2 mass fraction levels, as anticipated. Both cryogenic and MEA systems exhibited around 90% recovery performance, whereas ionic liquids achieved a remarkably high recovery rate close to 93%. Performance in cryogenic and membrane CC systems improved with increasing flue gas CO2 mass fractions, while this trend was minimal or absent in the MEA and ionic liquid CC systems. The pure oxyfuel combustion method successfully achieved the target of 95% dry flue gas CO2 purity without requiring additional carbon capture interventions, allowing all CO2 in the dried flue gas to be efficiently utilized in methanol production with 100% recovery. A portion of the hydrogen required for methanol production was also sourced for cases involving electrolysis.
In terms of energy results, MEA CC with air combustion showed the lowest utility consumption for the target utility, while MCC with air combustion had the lowest total utility consumption. ASU oxyfuel combustion achieved the lowest specific energy consumption for methanol production based on total utility. The carbon capture costs for MEA, IL, CCC, and MCC were €155, €125, €190, and €185 per ton of CO2, respectively. These figures were found to be at or above the upper limits reported in the literature (with costs of €50 for Polaris membrane and between €90 to €156 for MEA). The high cost of CCC was primarily due to the expensive integrated helium cooling system. Without this system, the refrigerant cost used in Aspen Plus was relatively low, leading to a disconnect between the simulation and reality.
The LCOE and LCOS results were also significantly above the literature averages, as reflected in the LCOM outcomes. The highest-performing ionic liquid, including the air combustion case, costs €768 per ton of methanol, considerably higher than the literature’s figure of $413 per ton.
Based on the results, MEA and ionic liquids combined with air combustion have proven to be the most cost-effective methods for carbon capture. Additionally, air combustion, membrane combustion, and ASU oxyfuel combustion have also been identified as high-performance options. However, oxyfuel combustion paired with electrolysis emerged as the most expensive alternative.
When assessing the overall results, all CO2 capture methods demonstrated adequate performance; however, simulation findings indicated that CCC, in particular, lagged behind in both economic and energetic performance compared to the literature. The primary factors contributing to this were the lack of HEX integration, high industrial electricity costs in Germany, and the elevated energy requirements for electrolysis.
Germany is facing geopolitical challenges with Russia, which have led to increased natural gas prices. This situation, along with a rise in CO2 allowance prices, has impacted energy production costs and resulted in high industrial electricity prices. However, as the share of renewable energy continues to grow and investments are made, electricity prices are expected to decrease to a range of €52–123/MWh by 2030 [42].
Furthermore, as noted by Proost, the establishment of a solar-integrated electrolysis system can lower the cost of hydrogen production to as low as €3 per kilogram H2 while also providing oxygen for oxyfuel combustion [43]. This shift will decrease reliance on systems like SMR, which, although they produce hydrogen at a relatively low cost, depend on fossil fuels.
In the future, as electricity prices decline and the costs of electrolysis are further reduced through solar integration, it will be possible to develop low-cost systems that minimize CO2 emissions. Additionally, advancements in high-performance membranes and absorber solvents can help lower both MCC and IL CC costs. This is essential for enabling the continued use of existing combustion-based and CO2-emitting resources with minimal environmental impact. Ultimately, this approach can help us achieve our global climate goals without compromising future energy availability. Future research should focus on integrating low-cost renewable electricity, advancing membrane and solvent technologies, and expanding the largely unexplored field of sewage-sludge oxyfuel combustion to develop more energy-efficient and economically viable CO2-to-methanol systems. Additionally, the effects of additives in the combustion chamber could be interesting, as they may influence the exhaust gas purification steps after combustion and reveal potential savings in the system.

Author Contributions

Conceptualization, S.H.; methodology, S.H. and U.E.B.; formal analysis, S.H. and U.E.B.; investigation, S.H. and U.E.B.; resources, S.H. and M.G.; writing—original draft preparation, S.H. and U.E.B.; writing—review and editing, S.H., U.E.B. and M.G.; visualization, S.H. and U.E.B.; supervision, S.H. and M.G.; project administration, S.H. and M.G.; funding acquisition, M.G. All authors have read and agreed to the published version of the manuscript.

Funding

This research was supported by the German Federal Ministry for Economic Affairs and Climate Action on the basis of a decision by the German Bundestag, grant number 03EI5458A.

Data Availability Statement

The original contributions presented in the study are included in the article, further inquiries can be directed to the corresponding author.

Conflicts of Interest

The authors declare no conflicts of interest.

Abbreviations

The following abbreviations are used in this manuscript:
[EMIM][NTf2]1-ethyl-3-methylimidazolium bis(trifluoromethylsulfonyl)imide
AELAlkaline electrolysis
APEAAspen Process Economic Analyzer
ASUAir separation unit
BATBest available technique
CAPEXCapital expenditure
CCCarbon capture
CCCCryogenic carbon capture
CCSCarbon capture and storage
CCUCarbon capture and utilization
COEElectricity generation cost
ELElectrolysis
EUEuropean Union
GPU Gas permeation unit
HEXHeat exchanger
ILIonic Liquids
LCOELevelized cost of electricity
LCOMLevelized cost of methanol
LCOSLevelized cost of sewage sludge
LHHWLangmuir-Hinshelwood-Hougen-Watson
MCCMembrane-based carbon capture
MEAMonoethanolamine
MHFMultiple-hearth furnace
OPEXOperational expenditure
PEMProton exchange membrane electrolysis
PSCPressurized swing adsorption cycle
SCRSelective catalytic reduction
SMRSteam methane reforming
SOESolid oxide electrolysis
SNCRSelective non-catalytic reduction
SSSewage sludge
TRLTechnology readiness level
WWTPWastewater treatment plant

Appendix A

Figure A1. ACM code for the membrane model.
Figure A1. ACM code for the membrane model.
Energies 18 06226 g0a1
Table A1. Equipment, raw material, uitilities costs and product sales (methanol) of modeled cases.
Table A1. Equipment, raw material, uitilities costs and product sales (methanol) of modeled cases.
CasesEquipment Cost (M€)Raw Material Cost (M€/Year)Utilities Cost (M€/Year)Product Sales (M€/Year)
111.6316.975.8713.27
223.9915.4010.3313.42
318.0115.267.9413.26
416.1815.338.2013.37
520.7716.9710.0413.27
627.7216.1715.4314.07
722.5216.0310.5013.92
821.5716.819.9213.87
923.197.7935.0813.27
1033.348.7140.1514.07
1127.058.5637.0613.91
1237.218.9937.0613.97
1325.2817.0111.3014.74
1423.132.1265.0014.80
Kinetic rate equations for the synthesis of methanol [27]:
r 1   =   k 1 b C O P C O P H 2 3 / 2 P C H 3 O H P H 2 1 / 2 K 1 1 + b C O P C O + b C O 2 P C O 2 P H 2 1 / 2 + b H 2 O b H 2 1 / 2 P H 2 O
r 2 = k 2 b C O 2 P C O 2 P H 2 P C O P H 2 O K 2 1 + b C O P C O + b C O 2 P C O 2 P H 2 1 / 2 + b H 2 O b H 2 1 / 2 P H 2 O
r 3 = k 3 b C O 2 P C O 2 P H 2 3 / 2 P C H 3 O H P H 2 O P H 2 3 / 2 K 3 1 + b C O P C O + b C O 2 P C O 2 P H 2 1 / 2 + b H 2 O b H 2 1 / 2 P H 2 O
where K are equilibrium constants. Detailed values can be found in Table A2.
Table A2. Equilibrium constants [26].
Table A2. Equilibrium constants [26].
ExpressionUnits
l o g 10 K 1 = 5139 T 12.621 K 1   given   in   b a r 2 ;   T   given   in   K
l o g 10 K 2 = 2073 T 2.029 K 2   is   dimensionless ;   T   given   in   K
l o g 10 K 2 = 3066 T 10.592 K 3   given   in   b a r 2 ;   T   given   in   K
b are adsorption constants. Detailed values can be found in Table A3.
Table A3. Adsorption constants [28].
Table A3. Adsorption constants [28].
ExpressionUnits
b C O = 2.16 · 10 5 e 46800 R T b a r 1
b C O 2 = 7.05 · 10 7 e 61700 R T b a r 1
b H 2 O b H 2 0.5 = 6.37 · 10 9 e 84000 R T b a r 0.5

References

  1. IEA. Electricity 2025: Analysis and Forecast to 2027. Available online: https://www.iea.org/reports/electricity-2025 (accessed on 19 November 2025).
  2. UN. Paris Agreement. Available online: https://heinonline.org/hol-cgi-bin/get_pdf.cgi?handle=hein.journals/intlm55§ion=46 (accessed on 19 November 2025).
  3. European Comission. Industrial Carbon Management. Available online: https://energy.ec.europa.eu/topics/carbon-management-and-fossil-fuels/industrial-carbon-management_en (accessed on 19 November 2025).
  4. Andrea Roskosch, P.H. Sewage Sludge Disposal: In the Federal Republic of Germany. Available online: https://www.umweltbundesamt.de/sites/default/files/medien/1410/publikationen/190116_uba_fb_klaerschlamm_engl_bf.pdf (accessed on 19 November 2025).
  5. Eurostat. Sewage Sludge Production and Disposal from Urban Wastewater. (in Dry Substance (d.s)). Available online: https://ec.europa.eu/eurostat/databrowser/view/ten00030__custom_12135718/default/table?lang=en (accessed on 19 November 2025).
  6. Godin, J.; Liu, W.; Ren, S.; Xu, C.C. Advances in recovery and utilization of carbon dioxide: A brief review. J. Environ. Chem. Eng. 2021, 9, 105644. [Google Scholar] [CrossRef]
  7. Ling, J.L.J.; Yang, W.; Park, H.S.; Lee, H.E.; Lee, S.H. A comparative review on advanced biomass oxygen fuel combustion technologies for carbon capture and storage. Energy 2023, 284, 128566. [Google Scholar] [CrossRef]
  8. Ding, G.; He, B.; Cao, Y.; Wang, C.; Su, L.; Duan, Z.; Song, J.; Tong, W.; Li, X. Process simulation and optimization of municipal solid waste fired power plant with oxygen/carbon dioxide combustion for near zero carbon dioxide emission. Energy Convers. Manag. 2018, 157, 157–168. [Google Scholar] [CrossRef]
  9. Yadav, S.; Mondal, S.S. A review on the progress and prospects of oxy-fuel carbon capture and sequestration (CCS) technology. Fuel 2022, 308, 122057. [Google Scholar] [CrossRef]
  10. Cheng, M.; Verma, P.; Yang, Z.; Axelbaum, R.L. Flexible cryogenic air separation unit—An application for low-carbon fossil-fuel plants. Sep. Purif. Technol. 2022, 302, 122086. [Google Scholar] [CrossRef]
  11. Sánchez, M.; Amores, E.; Abad, D.; Rodríguez, L.; Clemente-Jul, C. Aspen Plus model of an alkaline electrolysis system for hydrogen production. Int. J. Hydrogen Energy 2020, 45, 3916–3929. [Google Scholar] [CrossRef]
  12. Ulleberg, Ø. Modeling of advanced alkaline electrolyzers: A system simulation approach. Int. J. Hydrogen Energy 2003, 28, 21–33. [Google Scholar] [CrossRef]
  13. Fedorov, A.V.; Dubinin, Y.V.; Yeletsky, P.M.; Fedorov, I.A.; Shelest, S.N.; Yakovlev, V.A. Combustion of sewage sludge in a fluidized bed of catalyst: ASPEN PLUS model. J. Hazard. Mater. 2021, 405, 124196. [Google Scholar] [CrossRef]
  14. Liu, B.; Yang, X.; Song, W.; Lin, W. Process Simulation Development of Coal Combustion in a Circulating Fluidized Bed Combustor Based on Aspen Plus. Energy Fuels 2011, 25, 1721–1730. [Google Scholar] [CrossRef]
  15. Ali, A.M.; Shahbaz, M.; Shahzad, K.; Inayat, M.; Naqvi, S.; Al-Zahrani, A.A.; Rashid, M.I.; Rehan, M.; Mahpudz, A.B. Polygeneration syngas and power from date palm waste steam gasification through an Aspen Plus process modeling. Fuel 2023, 332, 126120. [Google Scholar] [CrossRef]
  16. Forzatti, P. Present status and perspectives in de-NOx SCR catalysis. Appl. Catal. A Gen. 2001, 222, 221–236. [Google Scholar] [CrossRef]
  17. Gao, Y.; Liu, Q.; Bian, L. Numerical Simulation and Optimization of Flow Field in the SCR Denitrification System on a 600 MW Capacity Units. Energy Procedia 2012, 14, 370–375. [Google Scholar] [CrossRef]
  18. Poullikkas, A. Review of Design, Operating, and Financial Considerations in Flue Gas Desulfurization Systems. Energy Technol. Policy 2015, 2, 92–103. [Google Scholar] [CrossRef]
  19. Mangalapally, H.P.; Hasse, H. Pilot plant study of post-combustion carbon dioxide capture by reactive absorption: Methodology, comparison of different structured packings, and comprehensive results for monoethanolamine. Chem. Eng. Res. Des. 2011, 89, 1216–1228. [Google Scholar] [CrossRef]
  20. Qureshi, T.; Khraisheh, M.; Almomani, F. Cost and Heat Integration Analysis for CO2 Removal Using Imidazolium-Based Ionic Liquid-ASPEN PLUS Modelling Study. Sustainability 2023, 15, 3370. [Google Scholar] [CrossRef]
  21. García-Gutiérrez, P.; Jacquemin, J.; McCrellis, C.; Dimitriou, I.; Taylor, S.F.R.; Hardacre, C.; Allen, R.W.K. Techno-Economic Feasibility of Selective CO2 Capture Processes from Biogas Streams Using Ionic Liquids as Physical Absorbents. Energy Fuels 2016, 30, 5052–5064. [Google Scholar] [CrossRef]
  22. Schach, M.-O.; Oyarzún, B.; Schramm, H.; Schneider, R.; Repke, J.-U. Feasibility study of CO2 capture by anti-sublimation. Energy Procedia 2011, 4, 1403–1410. [Google Scholar] [CrossRef]
  23. Gkotsis, P.; Peleka, E.; Zouboulis, A. Membrane-Based Technologies for Post-Combustion CO2 Capture from Flue Gases: Recent Progress in Commonly Employed Membrane Materials. Membranes 2023, 13, 898. [Google Scholar] [CrossRef]
  24. Li, D.; Wang, R.; Chung, T.-S. Fabrication of lab-scale hollow fiber membrane modules with high packing density. Sep. Purif. Technol. 2004, 40, 15–30. [Google Scholar] [CrossRef]
  25. Chowdhury, M.H.M. Simulation, Design and Optimization of Membrane Gas Separation, Chemical Absorption and Hybrid Processes for CO2 Capture. Ph.D. Thesis, University of Waterloo, Waterloo, ON, Canada, 2011. [Google Scholar]
  26. Graaf, G.H.; Sijtsema, P.; Stamhuis, E.J.; Joosten, G.E. Chemical equilibria in methanol synthesis. Chem. Eng. Sci. 1986, 41, 2883–2890. [Google Scholar] [CrossRef]
  27. Graaf, G.H.; Stamhuis, E.J.; Beenackers, A. Kinetics of low-pressure methanol synthesis. Chem. Eng. Sci. 1988, 43, 3185–3195. [Google Scholar] [CrossRef]
  28. Graaf, G.H.; Scholtens, H.; Stamhuis, E.J.; Beenackers, A. Intra-particle diffusion limitations in low-pressure methanol synthesis. Chem. Eng. Sci. 1990, 45, 773–783. [Google Scholar] [CrossRef]
  29. Tribe, M.A.; Alpine, R. Scale economies and the “0.6 rule”. Eng. Costs Prod. Econ. 1986, 10, 271–278. [Google Scholar] [CrossRef]
  30. Turner, M.J.; Zoelle, A.; Pinkerton, L.L. Quality Guidelines for Energy System Studies Capital Cost Scaling Methodology: Revision 3 Reports and Prior. Available online: https://netl.doe.gov/projects/files/QGESSCapitalCostScalingMethodologyRevision3ReportsandPrior_040119.pdf (accessed on 19 November 2025).
  31. Hu, Y.; Xu, G.; Xu, C.; Yang, Y. Thermodynamic analysis and techno-economic evaluation of an integrated natural gas combined cycle (NGCC) power plant with post-combustion CO2 capture. Appl. Therm. Eng. 2017, 111, 308–316. [Google Scholar] [CrossRef]
  32. Statistisches Bundesamt. Erdgas- und Stromdurchschnittspreise. Available online: https://www.destatis.de/DE/Themen/Wirtschaft/Preise/Erdgas-Strom-DurchschnittsPreise/_inhalt.html?utm (accessed on 19 November 2025).
  33. Methanex. Pricing—Methanex. Available online: https://www.methanex.com/our-products/about-methanol/pricing/ (accessed on 19 November 2025).
  34. European Hydrogen Observatory. Cost of Hydrogen Production|European Hydrogen Observatory. Available online: https://observatory.clean-hydrogen.europa.eu/index.php/hydrogen-landscape/production-trade-and-cost/cost-hydrogen-production (accessed on 19 November 2025).
  35. Sung, J.-H.; Back, S.-K.; Jeong, B.-M.; Kim, J.-H.; Choi, H.S.; Jang, H.-N.; Seo, Y.-C. Oxy-fuel co-combustion of sewage sludge and wood pellets with flue gas recirculation in a circulating fluidized bed. Fuel Process. Technol. 2018, 172, 79–85. [Google Scholar] [CrossRef]
  36. Hua, W.; Sha, Y.; Zhang, X.; Cao, H. Research progress of carbon capture and storage (CCS) technology based on the shipping industry. Ocean. Eng. 2023, 281, 114929. [Google Scholar] [CrossRef]
  37. Batoon, V.; Borsaly, A.; Casillas, C.; Hofmann, T.; Huang, I.; Kniep, J.; Merkel, T.; Paulaha, C.; Salim, W.; Westling, E. Scale-Up Testing of Advanced Polaris™ Membrane CO2 Capture Technology. 2022. Available online: https://www.osti.gov/biblio/1995006 (accessed on 19 November 2025).
  38. Bertone, M.; Stabile, L.; Cortellessa, G.; Arpino, F.; Buonanno, G. Techno-Economic Assessment of Amine-Based Carbon Capture in Waste-to-Energy Incineration Plant Retrofit. Sustainability 2024, 16, 8468. [Google Scholar] [CrossRef]
  39. Tariq, G.; Chen, Z.; Zhao, M. Techno-economic and life cycle assessment of integrated bio- and e-methanol production from biomass with carbon capture and utilization. Chem. Eng. J. 2025, 515, 163850. [Google Scholar] [CrossRef]
  40. Hossain, M.M.; Shahriar, T.; Habib, M.A.; Hasanuzzaman, M.; Inan, M.N. Techno-economic and environment assessment of landfill and sewage treatment plant-based combined power generation system: A case study for Dhaka. Biomass Conv. Bioref. 2024, 14, 701–717. [Google Scholar] [CrossRef]
  41. Pellegrini, L.A.; Soave, G.; Gamba, S.; Langè, S. Economic analysis of a combined energy–methanol production plant. Appl. Energy 2011, 88, 4891–4897. [Google Scholar] [CrossRef]
  42. Liebensteiner, M.; Ocker, F.; Abuzayed, A. High electricity price despite expansion in renewables: How market trends shape Germany’s power market in the coming years. Energy Policy 2025, 198, 114448. [Google Scholar] [CrossRef]
  43. Proost, J. State-of-the art CAPEX data for water electrolysers, and their impact on renewable hydrogen price settings. Int. J. Hydrogen Energy 2019, 44, 4406–4413. [Google Scholar] [CrossRef]
Figure 1. Basic diagram of the process.
Figure 1. Basic diagram of the process.
Energies 18 06226 g001
Figure 2. Double-column ASU Aspen Plus process flowsheet.
Figure 2. Double-column ASU Aspen Plus process flowsheet.
Energies 18 06226 g002
Figure 3. Alkaline electrolyzer Aspen Plus process flowsheet.
Figure 3. Alkaline electrolyzer Aspen Plus process flowsheet.
Energies 18 06226 g003
Figure 4. Aspen Plus process flowsheet of combustion units.
Figure 4. Aspen Plus process flowsheet of combustion units.
Energies 18 06226 g004
Figure 5. Aspen Plus process flowsheet of the desulfurization–denitrification process.
Figure 5. Aspen Plus process flowsheet of the desulfurization–denitrification process.
Energies 18 06226 g005
Figure 6. Aspen Plus process flowsheet of MEA carbon capture.
Figure 6. Aspen Plus process flowsheet of MEA carbon capture.
Energies 18 06226 g006
Figure 7. Aspen Plus process flowsheet of IL carbon capture.
Figure 7. Aspen Plus process flowsheet of IL carbon capture.
Energies 18 06226 g007
Figure 8. Aspen Plus process flowsheet of the cryogenic CC.
Figure 8. Aspen Plus process flowsheet of the cryogenic CC.
Energies 18 06226 g008
Figure 9. Aspen Plus process flow diagram of Membrane CC.
Figure 9. Aspen Plus process flow diagram of Membrane CC.
Energies 18 06226 g009
Figure 10. Aspen Plus process flow diagram for methanol synthesis.
Figure 10. Aspen Plus process flow diagram for methanol synthesis.
Energies 18 06226 g010
Figure 11. Influence of the flue gas recycle ratio on combustion temperature and flue gas CO2 mass fraction for the 50% O2 configuration.
Figure 11. Influence of the flue gas recycle ratio on combustion temperature and flue gas CO2 mass fraction for the 50% O2 configuration.
Energies 18 06226 g011
Figure 12. Influence of the flue gas recycle ratio on combustion temperature and flue gas CO2 mass fraction for 100% O2 configuration.
Figure 12. Influence of the flue gas recycle ratio on combustion temperature and flue gas CO2 mass fraction for 100% O2 configuration.
Energies 18 06226 g012
Figure 13. Sensitivity analysis of flue gas recycle ratio on methanol production.
Figure 13. Sensitivity analysis of flue gas recycle ratio on methanol production.
Energies 18 06226 g013
Figure 14. Specific energy required for methanol production in 14 cases.
Figure 14. Specific energy required for methanol production in 14 cases.
Energies 18 06226 g014
Figure 15. Carbon capture cost of MCC, CCC, IL CC, and MEA CC.
Figure 15. Carbon capture cost of MCC, CCC, IL CC, and MEA CC.
Energies 18 06226 g015
Figure 16. LCOM of the 14 cases.
Figure 16. LCOM of the 14 cases.
Energies 18 06226 g016
Table 1. Cases to evaluate.
Table 1. Cases to evaluate.
ConfigurationMEACryogenicMembraneIonic Liquids
0% O2Case 1Case 2Case 3Case 4
50% O2 ASUCase 5Case 6Case 7Case 8
50% O2 ElectrolysisCase 9Case 10Case 11Case 12
100% O2 ASUCase 13
100% O2 ElectrolysisCase 14
Table 2. Operation conditions of ASU operation units.
Table 2. Operation conditions of ASU operation units.
UnitOperation Conditions
Split0.226 split fraction to HE1
HPC−175 °C; 5 bar
LPC−180 °C; 1.35 bar
HE1−180 °C; 5 bar
HE2−175 °C; 5 bar
HE31.35 bar; 0.732 vapor fraction
HE4−181 °C; 1.35 bar
HE5−190 °C; 5 bar
HE6−180 °C; 5 bar
FLASH1.35 bar; 0.732 vapor fraction
Table 3. Cell voltage formula constants.
Table 3. Cell voltage formula constants.
CoefficientValueUnit
r14.45153 × 10−5Ωm2
r26.88874 × 10−9Ωm2 °C−1
s0.33824V
t1−0.01539m2 A−1
t22.00181m2 °C A−1
t315.24178m2 °C2 A−1
Table 4. Operation conditions of the electrolyzer model units.
Table 4. Operation conditions of the electrolyzer model units.
UnitOperation Conditions
ELEC (RStoic)7 bar; 21.7 MW
SEPH2-O2 separation
FLASH 1-36.7 bar; 0 watt
FLASH 2-425 °C; 6.7 bar
PUMP 1-2-37 bar
HE70 °C; 7 bar
Table 5. Proximate and ultimate analysis of the sewage sludge.
Table 5. Proximate and ultimate analysis of the sewage sludge.
Sewage Sludge
Moisture (%wt)55
Proximate analysis (%wt, dry basis)
Volatiles50.8
Fixed carbon10.4
Ash38.8
Ultimate analysis (%wt, dry and ash free)
C35.9
H5.4
N4
S0.7
O15.2 *
* Oxygen content was calculated by difference.
Table 6. Operation conditions of the combustion model units.
Table 6. Operation conditions of the combustion model units.
UnitOperation Conditions
B1120 °C; 1 bar
SEP-1H2O-O2 separation
REYIELD900 °C; 1 bar
SEP-21% non-combustible C separation
RGIBBS~900 °C; 1 bar
Table 7. Comparison of the flue gas composition between the simulation results of this work and the data from Ding et al. [8].
Table 7. Comparison of the flue gas composition between the simulation results of this work and the data from Ding et al. [8].
ComponentDing et al. [%wt]Simulation [%wt]Relative Error [%]
CO211.1911.100.83
CO7.11 × 10−86.85 × 10−83.62
H2O11.9712.000.29
O210.4410.520.78
N265.1565.220.10
NOx3.63 × 10−27.91 × 10−378.22
SOx5.50 × 10−20.062.51
Table 8. Operation conditions of the desulfurization–denitrification model units.
Table 8. Operation conditions of the desulfurization–denitrification model units.
UnitOperation Conditions
RSTOIC280 °C; 1 bar
HE40 °C; 1 bar
DES6 stages; 1 bar
Table 9. MEA-CO2 absorption reactions.
Table 9. MEA-CO2 absorption reactions.
ReactionsEquation Num.Constants
M E A H + + H 2 O M E A + H 3 O + E q (12)
H 2 O H 3 O + + O H E q (13)
H C O 3 + H 2 O C O 3 2 + H 3 O + E q (14)
C O 2 + O H H C O 3 K i n (15) k : 4.32 × 10 13   E : 5.55 × 10 7
H C O 3 C O 2 + O H K i n (16) k : 2.38 × 10 17   E : 1.23 × 10 8
M E A + C O 2 + H 2 O M E A C O O + H 3 O + K i n (17) k : 9.77 × 10 13   E : 4.13 × 10 7
M E A C O O + H 3 O + M E A + C O 2 + H 2 O K i n (18) k : 3.23 × 10 19   E : 6.57 × 10 7
H 2 S + H 2 O H S + H 3 O + E q (19)
H S + H 2 O S 2 + H 3 O + E q (20)
Table 10. Operation conditions of MEA unit blocks.
Table 10. Operation conditions of MEA unit blocks.
UnitsOperation Conditions
ABS20 stages; 1 bar
STRIP20 stages; 2 bar; distillate rate: 145; reflux ratio: 0.1
HE140 °C; 0 bar
HE2103.8 °C; 0 bar
HE30 bar; inlet heat stream from HE2
Pump2 bar
Table 11. Operation conditions of IL model units.
Table 11. Operation conditions of IL model units.
UnitOperation Conditions
MCOMPR40 °C; 18 bar; 3 stages; isentropic
ABS15 bar; 20 stages
FLASH38.85 °C; 2 bar
HE1127 °C; 2 bar
HE230 °C; 20 bar
HE337.5 °C; 30 bar
VALVEadiabatic; 0.04 bar
DESORB131.85 °C; 0.04 bar
PUMP20 bar
Table 12. Operation conditions of the cryogenic CC model units.
Table 12. Operation conditions of the cryogenic CC model units.
UnitOperation Temperature at 1 Bar
HE11 °C
FLASH1 °C
HEX1Hot Stream Outlet Temp: −70 °C
HEX2Hot Stream Outlet Temp: −118 °C
FLASH2−118 °C
HE3−4 °C
Table 13. Operation conditions of Membrane Block Units.
Table 13. Operation conditions of Membrane Block Units.
UnitsOperation Conditions
MEM1–23600 m2; 0.25 bar
MCOMPR1–240 °C; 15 bar; 6 stages
HE140 °C; 1 bar
HE240 °C; 15 bar
Table 14. Operation conditions of methanol synthesis units.
Table 14. Operation conditions of methanol synthesis units.
UnitOperation Conditions
FLSH210 °C; 28 bar
COMPR1–378 bar; isentropic
HE1210 °C; 75 bar
HE292 °C; 74 bar
HE335 °C; 73.4 bar
VALVE1adiabatic; 73.6 bar
VALVE2adiabatic; 10 bar
VALVE3adiabatic; 1 bar
RPLUG131.85 °C; 0.04 bar
FLSH235 °C; 73.4 bar
FLSH335 °C; 1 bar
DIST44 stages; 1 bar; distillate rate: 138.7; reflux ratio: 2.5
FSPLIT3recycle split fraction 0.9
Table 15. Scaling factors, reference sizes, and costs for different equipment [30,31].
Table 15. Scaling factors, reference sizes, and costs for different equipment [30,31].
EquipmentScaling ParameterUnitnS1C1 (M€)
TurbineTurbine CapacityMW0.72606.6721.43
Generator EquipmentTurbine Capacity,MW0.5760010.71
Heat ExchangerHeat DutyMW0.857.21.64
CondenserHeat DutyMW0.2979.733.11
PumpVolume Flow(m3/h)0.142500.02
CompressorCompressor PowerMW0.67106.34
Membrane FrameMembrane Aream20.720000.25
Table 16. Flue gas content and temperature for different oxygen configurations.
Table 16. Flue gas content and temperature for different oxygen configurations.
O2 PurityFlue Gas Temp (°C)Total Mass (kg/h)N2 (%wt)CO2 (%wt)Ash (%wt)H2O (%wt)O2 (%wt)
0%90281,235.865.420.92.011.00.5
50%89681,668.152.433.32.011.20.8
100%89581,513.02.183.42.09.91.9
Table 17. Dry flue gas CO2 capture and methanol production performance for 14 Cases.
Table 17. Dry flue gas CO2 capture and methanol production performance for 14 Cases.
CasesCO2 Purity (%wt)CO2 Recovery (%wt)Methanol Purity (%wt)Methanol (kmol)H2 Used (kmol)
1 (MEA 0%)99.6589.7699.78138.337417
2 (CCC 0%)99.8490.4999.80139.903421
3 (MCC 0%)97.4789.6599.69138.149417
4 (IL 0%)99.8792.8199.80139.420419
5 (ASU MEA 50%)99.8689.9899.78138.336417
6 (ASU CCC 50%)99.8595.4199.82146.760442
7 (ASU MCC 50%)97.6294.2499.68145.024438
8 (ASU IL 50%)99.8890.1999.53138.683417
9 (EL MEA 50%)99.8689.9899.78138.336213
10 (EL CCC 50%)99.8595.4199.83146.762238
11 (EL MCC 50%)97.6294.2499.68145.024234
12 (EL IL 50%)99.8890.1699.77139.198217
13 (ASU 100%)95.30100.0099.56153.965465
14 (EL 100%)95.51100.0099.56153.96958
Table 18. Energetic performance results of 14 Cases.
Table 18. Energetic performance results of 14 Cases.
Cases E h e a t i n g (MW) E c o o l i n g (MW) E e l e c t r i c i t y (MW) E t o t a l (MW) E t a r g e t (MW)
1 (MEA CC 0%)20.2652.941.4374.6334.11
2 (CCC 0%)8.12654.936.34769.40353.151
3 (MCC 0%)8.08353.015.8566.94350.777
4 (IL CC 0%)15.6647.326.4269.438.08
5 (ASU MEA CC 50%)19.4859.045.14883.66844.708
6 (ASU CCC 50%)13.3453.039.16175.53148.851
7 (ASU MCC 50%)13.3850.928.2373.5346.77
8 (ASU IL CC 50%)15.9651.538.6776.1644.24
9 (EL MEA CC 50%)35.255.1626.27116.6346.23
10 (EL CCC 50%)29.546.730.3106.547.5
11 (EL MCC 50%)23.6252.8227.45103.8956.65
12 (EL IL CC 50%)32.6148.1527.531108.29143.071
13 (ASU 100%)9.72354.469.10573.28853.842
14 (EL 100%)39.1651.2445.963136.36358.043
Table 19. CAPEX, OPEX, LCOE, and LCOS costs of cases.
Table 19. CAPEX, OPEX, LCOE, and LCOS costs of cases.
CasesCAPEX (M€)OPEX (M€/Year)LCOE (€/MWh)LCOS (€/t Sludge)
1 (MEA CC 0%)41.1526.89557.0493.41
2 (CCC 0%)61.8131.80765.73144.47
3 (MCC 0%)46.9827.37586.46100.61
4 (IL CC 0%)30.1027.23531.8587.25
5 (ASU MEA CC 50%)62.8031.84774.27146.56
6 (ASU CCC 50%)87.0038.401024.78207.84
7 (ASU MCC 50%)61.9331.34732.86136.43
8 (ASU IL CC 50%)65.7130.56716.07132.32
9 (EL MEA CC 50%)62.7547.161299.09274.95
10 (EL CCC 50%)85.7154.701580.35343.76
11 (EL MCC 50%)65.3649.681369.04292.07
12 (EL IL CC 50%)60.4947.971297.94274.67
13 (ASU 100%)68.2433.14780.64148.12
14 (EL 100%)50.5570.462017.78450.78
Disclaimer/Publisher’s Note: The statements, opinions and data contained in all publications are solely those of the individual author(s) and contributor(s) and not of MDPI and/or the editor(s). MDPI and/or the editor(s) disclaim responsibility for any injury to people or property resulting from any ideas, methods, instructions or products referred to in the content.

Share and Cite

MDPI and ACS Style

Herdzik, S.; Birgi, U.E.; Gaderer, M. Simulation and Techno-Economic Analysis of Oxyfuel Combustion of Sewage Sludge Under Different Carbon Capture Conditions. Energies 2025, 18, 6226. https://doi.org/10.3390/en18236226

AMA Style

Herdzik S, Birgi UE, Gaderer M. Simulation and Techno-Economic Analysis of Oxyfuel Combustion of Sewage Sludge Under Different Carbon Capture Conditions. Energies. 2025; 18(23):6226. https://doi.org/10.3390/en18236226

Chicago/Turabian Style

Herdzik, Szymon, Utku Ege Birgi, and Matthias Gaderer. 2025. "Simulation and Techno-Economic Analysis of Oxyfuel Combustion of Sewage Sludge Under Different Carbon Capture Conditions" Energies 18, no. 23: 6226. https://doi.org/10.3390/en18236226

APA Style

Herdzik, S., Birgi, U. E., & Gaderer, M. (2025). Simulation and Techno-Economic Analysis of Oxyfuel Combustion of Sewage Sludge Under Different Carbon Capture Conditions. Energies, 18(23), 6226. https://doi.org/10.3390/en18236226

Note that from the first issue of 2016, this journal uses article numbers instead of page numbers. See further details here.

Article Metrics

Back to TopTop