Hybrid Supercapacitor–Battery System for PV Modules Under Partial Shading: Modeling, Simulation, and Implementation
Abstract
1. Introduction
- 1.
- Development of a PV/Battery/Supercapacitor hybrid system able to operate under partial shading conditions while maintaining a stable output power and voltage.
- 2.
- Design and comparative evaluation of two EMS strategies (TBM and FBM) used to optimize power flow and reduce battery stress.
- 3.
- Simulation and experimental validation, confirming the effectiveness of the proposed approach under realistic shading scenarios.
2. System Description and Modeling
2.1. Different Topologies of HESSs Combining Batteries and Supercapacitors
2.1.1. PV System with Passive Hybrid Battery–Supercapacitor HESS Configuration
2.1.2. PV System with Semi-Active Battery–Supercapacitor Configuration
2.1.3. PV System with Full Active HESS
2.2. Modeling of the HESS
2.2.1. Modeling of PV Panels
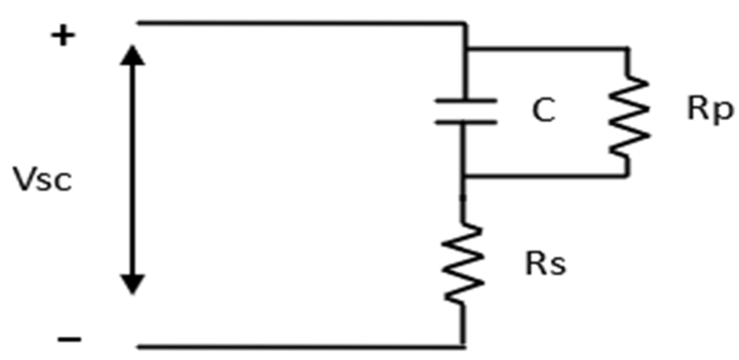
2.2.2. Modeling of the SCs
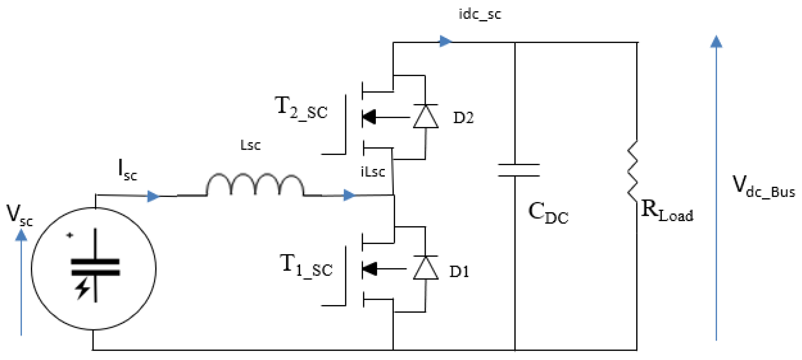
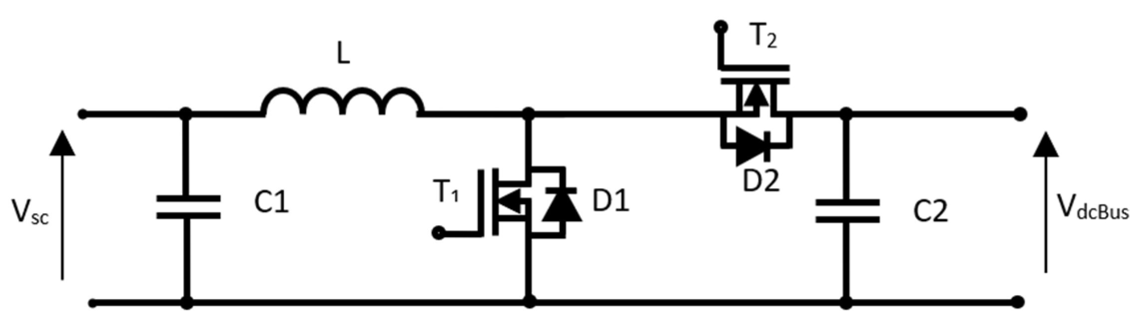
2.2.3. Modeling of the Buck-Boost Converter Associated with SCs
- Active phase: When the switch T1_sc is closed and the diode D2 is reverse biased, the system is defined by the following equations:
- Freewheeling phase: When the switch T1_sc is open and the diode D2 is conducting, the system equations can be expressed as follows:
Design of the Power-Stage Components in the Boost Mode
- Maximum Duty cycle
- Inductor Ripple Current
- Inductor Selection
- Minimum output capacitance
- Minimum Input capacitance
Design of the Power-Stage Components in the Buck Mode
- Maximum Duty cycle
- Inductor Ripple Current
- Inductor Selection
- Output Capacitor Selection
- Minimum Input Capacitance
3. Control Strategy and Energy Management System
3.1. Controller Design for the HESS
3.1.1. Current Control Loop Design for the Supercapacitor Converter
3.1.2. Control Loop Design for DC Bus Voltage
3.1.3. Design of the Current Control Loop of the Battery
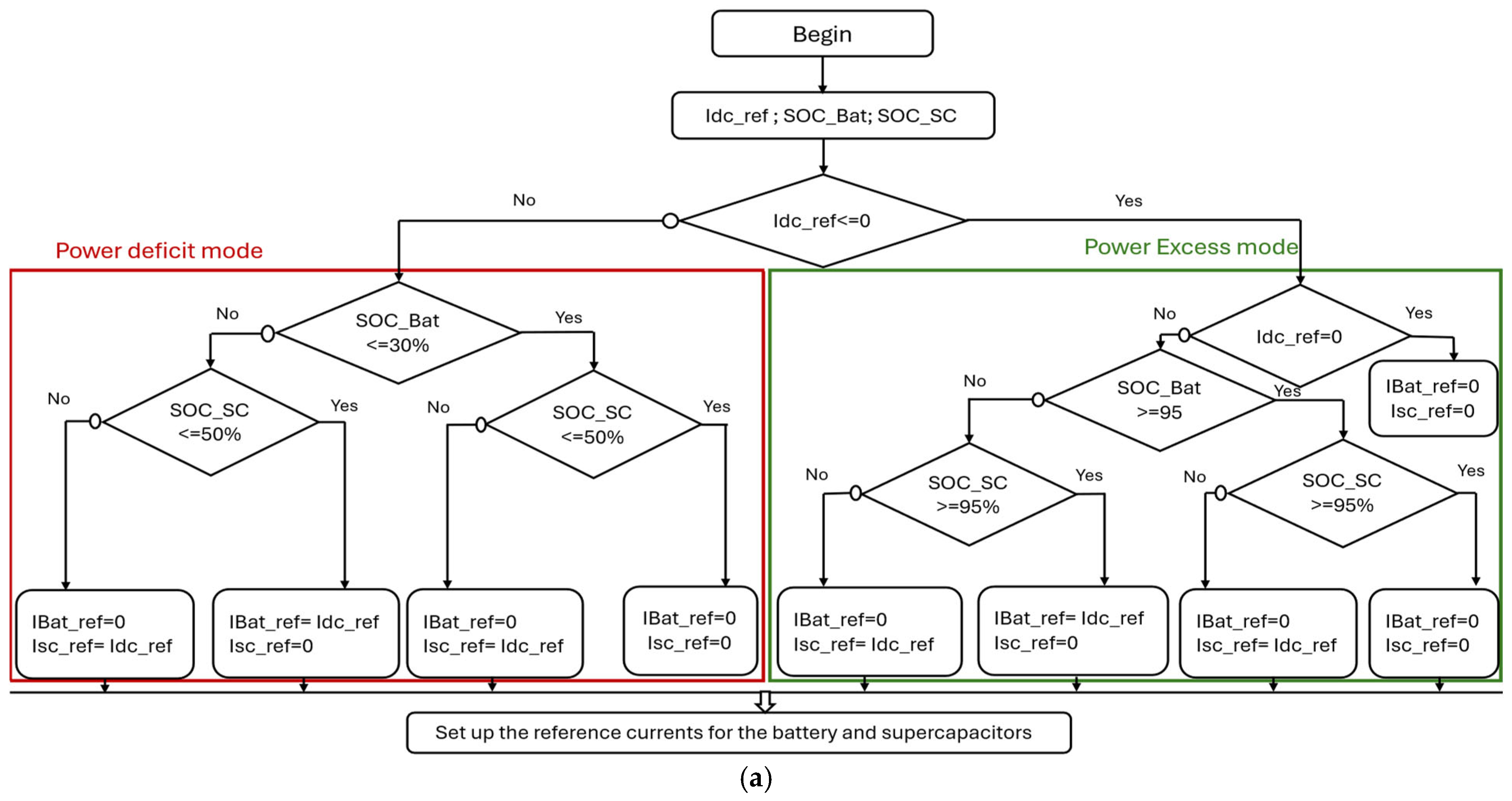
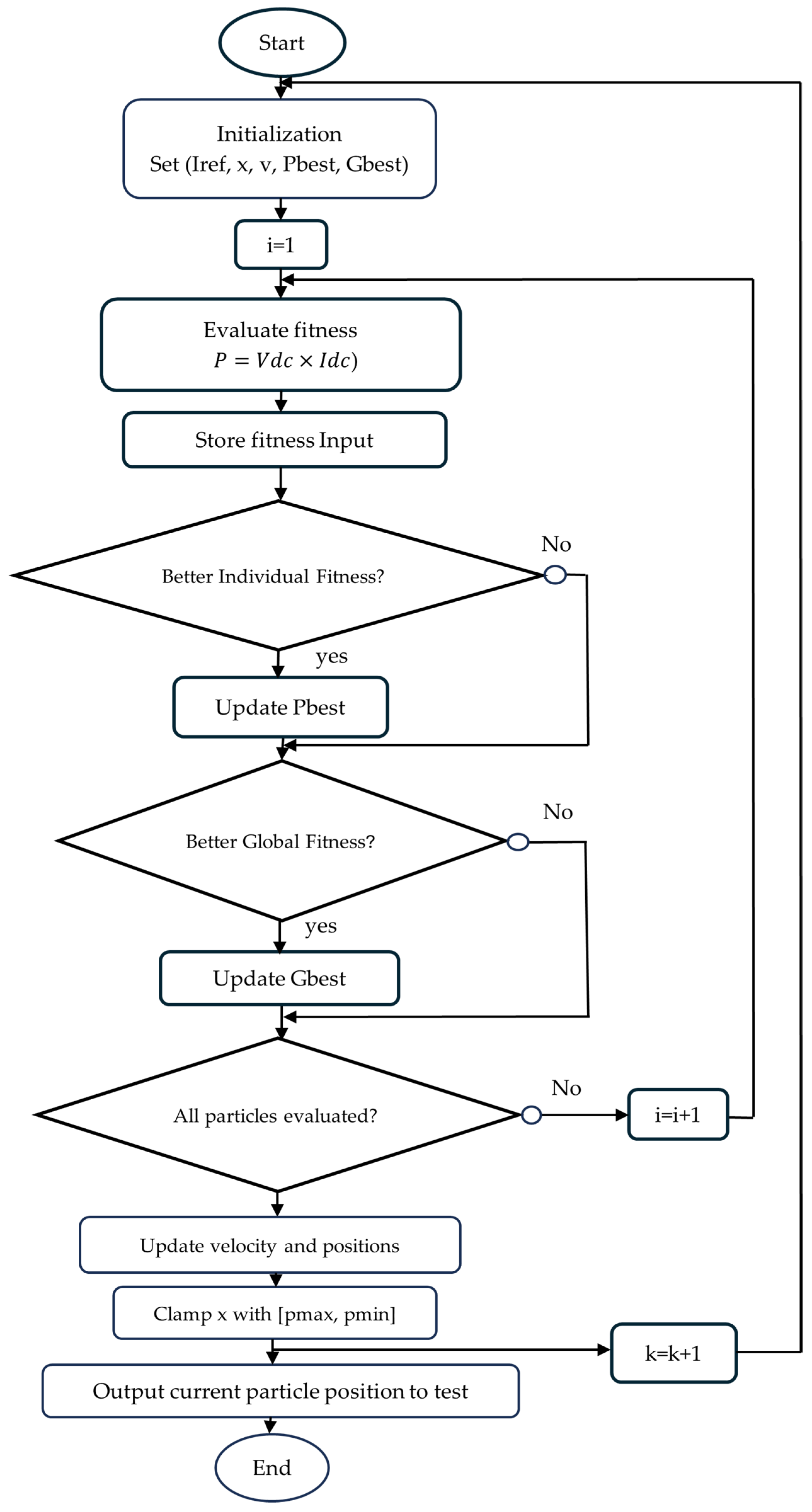
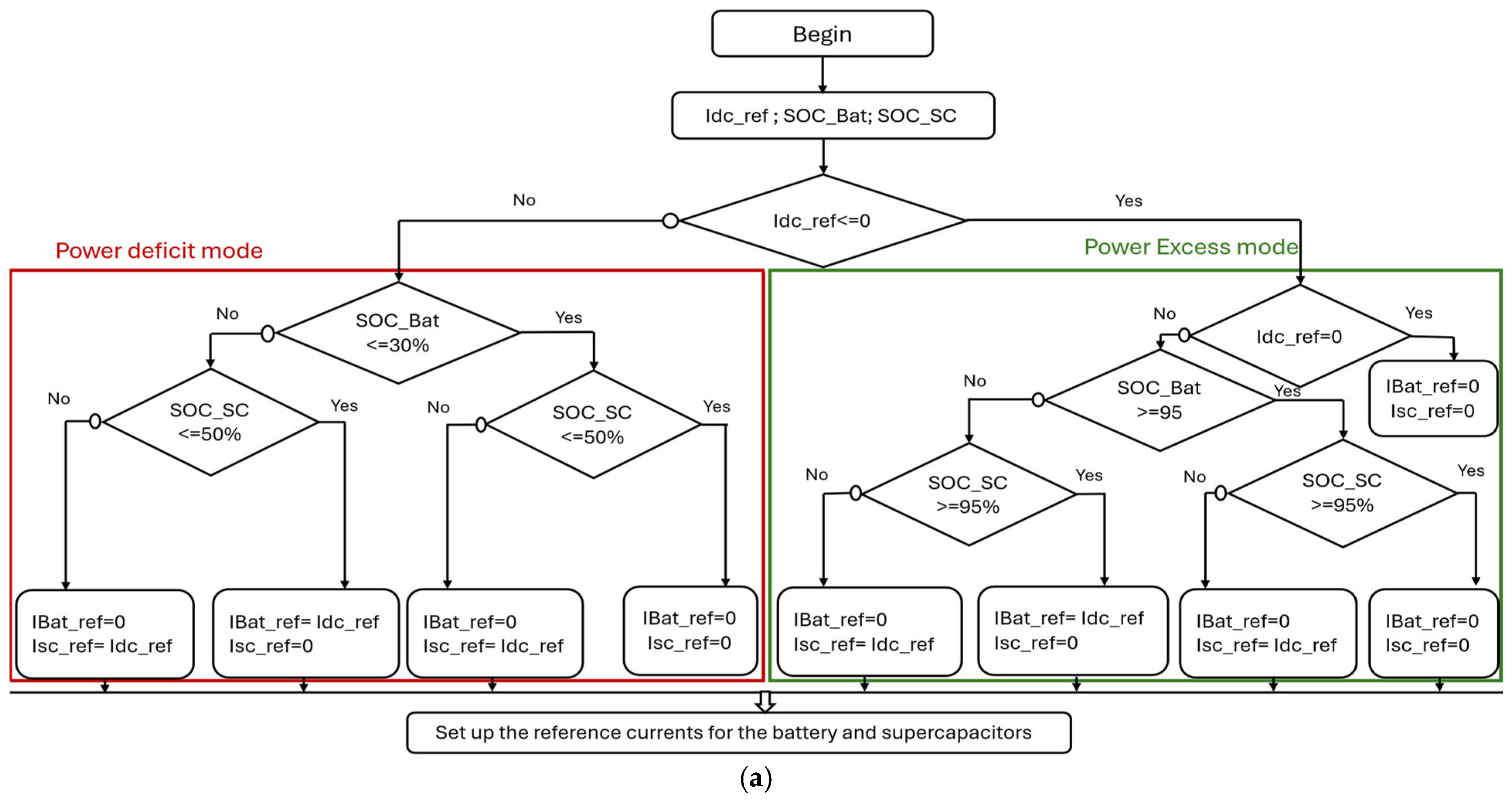
3.2. Energy Management Strategy: Thermostat-Based and Filter-Based Methods
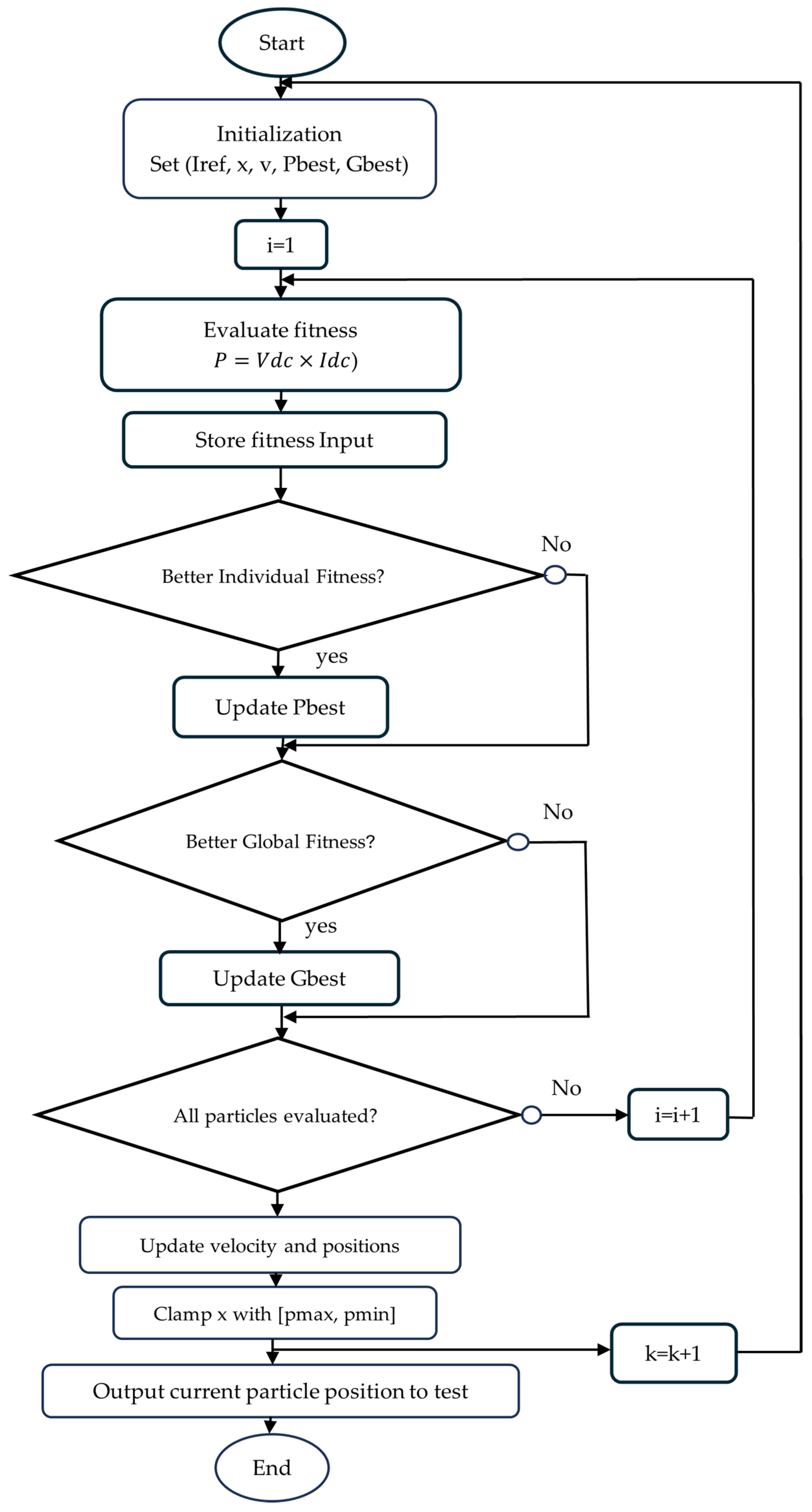
4. Simulation Results and Analysis
4.1. Case 1: The Supercapacitor and the Battery Are Initially Charged Under Nominal Load
4.2. Case 2: The Battery and the Supercapacitor Are Under Nominal Load, but Only the Supercapacitor Is About to Reach Its Half-Charge State
4.3. Comparison of TBM and FBM Under Dynamic and Static Shading Conditions
5. Experimental Results
5.1. HESS Response to Dynamic Shading
5.2. HESS Response to Static Partial Shading
6. Conclusions
Author Contributions
Funding
Data Availability Statement
Acknowledgments
Conflicts of Interest
Abbreviations
| HESS | Hybrid energy storage System |
| HPS | Hybrid Power System |
| PV | Photovoltaic |
| SC | Supercapacitors |
| Bat | Battery |
| TBM | Thermostat-Based Method |
| FBM | Filter-Based Method |
| PSO | Particle Swarm Optimization |
| MPPT | Maximum Power Point Tracking |
| EMS | Energy Management System |
| LPF | Low Pass Filter |
| SOC | State of Charge |
| P | Power |
| DC | Direct Current |
| ref | reference |
References
- Argyrou, M.C.; Marouchos, C.C.; Kalogirou, S.A.; Christodoulides, P. A novel management algorithm for a residential grid-connected PV system with battery-supercapacitor storage for increased self-consumption and self-efficiency. Energy Convers. Manag. 2021, 246, 114671. [Google Scholar] [CrossRef]
- Díaz-González, F.; Chillón-Antón, C.; Llonch-Masachs, M.; Galceran-Arellano, S.; Rull-Duran, J.; Bergas-Jané, J.; Bullich-Massagué, E. A hybrid energy storage solution based on supercapacitors and batteries for the grid integration of utility-scale photovoltaic plants. J. Energy Storage 2022, 51, 104446. [Google Scholar]
- Tiwari, P.; Kafle, A.; Bijukchhe, P.; Bhattarai, A. A review on energy storage systems. J. Phys. Conf. Ser. 2021, 2629, 012024. [Google Scholar]
- Guentari, H.; Allaoui, T.; Mekki, M.; Denai, M. Power management and control of photovoltaic system with hybrid battery-supercapacitor energy storage based on heuristics methods. J. Energy Storage 2021, 39, 102578. [Google Scholar] [CrossRef]
- Sutikno, T.; Arsadiano, W.; Wangsupphaphol, W.; Yudhana, A.; Facta, M. A review of recent advances on hybrid energy storage system for solar photovoltaic power generation. IEEE Access 2022, 10, 42346–42364. [Google Scholar] [CrossRef]
- Hu, W.; Shang, Q.; Bian, X.; Zhu, R. Energy management strategy of hybrid energy storage system based on fuzzy control for ships. Int. J. Low-Carbon Technol. 2022, 17, 169–175. [Google Scholar] [CrossRef]
- Weng, L.-G.; Feng, X.-L.; Jin, D.-J.; Ying, H.-H.; Yue, S.-H. A hybrid energy storage system based on wavelet packet decomposition technology for photovoltaic power smoothing. In Proceedings of the 2023 International Conference on Power Energy Systems and Applications (ICoPESA), Nanjing, China, 24–26 February 2023; pp. 369–375. [Google Scholar]
- Atawi, I.E.; Al-Shetwi, A.Q.; Magableh, A.M.; Albalawi, O.H. Recent advances in hybrid energy storage system integrated renewable power generation: Configuration, control, applications, and future directions. Batteries 2023, 9, 29. [Google Scholar]
- Mamun, M.A.A.; Hasanuzzaman, M.; Selvaraj, J. Experimental investigation of the effect of partial shading on photovoltaic performance. IET Renew. Power Gener. 2017, 11, 912–921. [Google Scholar] [CrossRef]
- Oufettoul, H.; Lamdihine, N.; Motahhir, S.; Lamrini, N.; Abdelmoula, I.A.; Aniba, G. Comparative performance analysis of PV module positions in a solar PV array under partial shading conditions. IEEE Access 2023, 11, 12176–12194. [Google Scholar] [CrossRef]
- Wang, Y.-J.; Hsu, P.-C. An investigation on partial shading of PV modules with different connection configurations of PV cells. Energy 2011, 36, 3069–3078. [Google Scholar] [CrossRef]
- Ramezani, F.; Mirhosseini, M. Shading impact modeling on photovoltaic panel performance. Renew. Sustain. Energy Rev. 2025, 212, 115432. [Google Scholar] [CrossRef]
- Babu, T.S.; Vasudevan, K.R.; Ramachandaramurthy, V.K.; Sani, S.B.; Chemud, S.; Lajim, R.M. A comprehensive review of hybrid energy storage systems: Converter topologies, control strategies and future prospects. IEEE Access 2020, 8, 148702–148721. [Google Scholar] [CrossRef]
- Yi, F.; Lu, D.; Wang, X.; Pan, C.; Tao, Y.; Zhou, J.; Zhao, C. Energy management strategy for hybrid energy storage electric vehicles based on Pontryagin’s minimum principle considering battery degradation. Sustainability 2022, 14, 1214. [Google Scholar] [CrossRef]
- Zhang, Q.; Zhang, S.; Wu, J. A rule-based energy management system of experimental battery/supercapacitor hybrid energy storage system for electric vehicles. J. Control Sci. Eng. 2016, 2016, 6828269. [Google Scholar]
- Khalid, M. A review on the selected applications of battery-supercapacitor hybrid energy storage systems for microgrids. Energies 2019, 12, 4559. [Google Scholar] [CrossRef]
- Ali, S.; Zheng, Z.; Aillerie, M.; Sawicki, J.-P.; Péra, M.-C.; Hissel, D. A Review of DC Microgrid Energy Management Systems Dedicated to Residential Applications. Energies 2021, 14, 4308. [Google Scholar] [CrossRef]
- Liu, J.; Dong, H.; Jin, T.; Liu, L.; Manouchehrinia, B.; Dong, Z. Optimization of Hybrid Energy Storage Systems for Vehicles with Dynamic On-Off Power Loads Using a Nested Formulation. Energies 2018, 11, 2699. [Google Scholar] [CrossRef]
- Sankarkumar, R.S.; Natarajan, R. Energy management techniques and topologies suitable for hybrid energy storage system powered electric vehicles: An overview. Int. Trans. Electr. Energy Syst. 2021, 31, e12819. [Google Scholar] [CrossRef]
- Michailidis, P.; Michailidis, I.; Gkelios, S.; Kosmatopoulos, E. Artificial Neural Network Applications for Energy Management in Buildings: Current Trends and Future Directions. Energies 2024, 17, 570. [Google Scholar] [CrossRef]
- El Zerk, A.; Ouassaid, M. Real-Time Fuzzy Logic Based Energy Management System for Microgrid Using Hardware in the Loop. Energies 2023, 16, 2244. [Google Scholar] [CrossRef]
- Zimmermann, T.; Keil, P.; Hofmann, M.; Horsche, M.F.; Pichlmaier, S.; Jossen, A. Review of system topologies for hybrid electrical energy storage systems. J. Energy Storage 2016, 8, 78–90. [Google Scholar] [CrossRef]
- Jing, W.; Lai, C.H.; Wong, S.H.W.; Won, M.L.D. Battery-supercapacitor hybrid energy storage system in standalone DC microgrids: A review. IET Renew. Power Gener. 2017, 11, 461–469. [Google Scholar]
- Cabrane, Z.; Ouassaid, M.; Maaroufi, M. Analysis and evaluation of battery-supercapacitors hybrid energy storage system for photovoltaic installation. Int. J. Hydrog. Energy 2016, 41, 20897–20907. [Google Scholar] [CrossRef]
- Cabrane, Z.; Lee, S.H. Electrical and mathematical modeling of supercapacitors: Comparison. Energies 2022, 15, 693. [Google Scholar] [CrossRef]
- Hussain, S.; Ali, M.U.; Park, G.S.; Nengroo, S.H.; Khan, M.A.; Kim, H.J. A Real-Time Bi-Adaptive Controller-Based Energy Management System for Battery-Supercapacitor Hybrid Electric Vehicles. Energy 2019, 12, 4662. [Google Scholar] [CrossRef]
- Latrous, M. Supercapacitor Applications; Techniques de l’Ingénieur: Paris, France, 2007; Reference D3335 v1; Available online: https://www.techniques-ingenieur.fr/en/resources/article/ti301/supercapacitor-applications-d3335/v1 (accessed on 28 August 2025).
- Colas, F.; Postolache, P.; Belhomme, R. Towards a New Control Strategy of Multi-Source Electrical Systems. HAL Open Sci. 2010, hal-00533011v1. Available online: https://hal.science/hal-00533011 (accessed on 28 August 2025).
- Taye, B.A.; Choudhury, N.B.D. Adaptive filter based method for hybrid energy storage system management in DC microgrid. e-Prime Adv. Electr. Eng. Electron. Energy 2023, 5, 100259. [Google Scholar] [CrossRef]
- Viswanatha, V.; Reddy, V.V.S. Microcontroller based bidirectional buck–boost converter for photovoltaic power plant. J. Electr. Syst. Inf. Technol. 2017, 5, 745–758. [Google Scholar]
- Aragon-Aviles, S.; Kadam, A.H.; Sidhu, T.; Williamson, S.S. Modeling, Analysis, Design, and Simulation of a Bidirectional DC-DC Converter with Integrated Snow Removal Functionality for Solar PV Electric Vehicle Charger Applications. Energies 2022, 15, 2961. [Google Scholar] [CrossRef]
- Abdelhedi, R. Optimization of a Hybrid Electrical Energy Storage System with Batteries and Supercapacitors for Electric Vehicles. Ph.D Thesis, Institut National des Sciences Appliquées et de Technologie, Université de Lyon, Lyon, France, 2018. Available online: https://tel.archives-ouvertes.fr/tel-02021283 (accessed on 23 May 2019).
- Hauke, B. Basic Calculation of a Boost Converter’s Power Stage. Texas Instruments Application Note SLVA372D (Rev. D), November 2022. Available online: https://www.ti.com/lit/an/slva372d/slva372d.pdf (accessed on 28 August 2025).
- Hauke, B. Basic Calculation of a Buck Converter’s Power Stage. Texas Instruments Application Report SLVA477B (Rev. B), December 2011; revised August 2015. Available online: https://www.ti.com/lit/an/slva477b/slva477b.pdf (accessed on 28 August 2025).
- Kollimalla, S.K.; Mishra, M.K.; Narasamma, N.L. Design and analysis of novel control strategy for battery and supercapacitor storage system. IEEE Trans. Sustain. Energy 2014, 5, 1137–1144. [Google Scholar] [CrossRef]
- Cabrane, Z.; Kim, J.; Yoo, K.; Ouassaid, M. HESS-Based Photovoltaic/Batteries/Supercapacitors: Energy Management Strategy and DC Bus Voltage Stabilization. Sol. Energy 2021, 216, 141–154. [Google Scholar] [CrossRef]
- Abdullah, M.A.; Yatim, A.H.M.; Tan, C.W.; Samosir, A.S. Control of a bidirectional converter to interface ultracapacitor with renewable energy sources. In Proceedings of the 2013 IEEE International Conference on Industrial Technology (ICIT), Cape Town, South Africa, 25–28 February 2013; pp. 673–678. [Google Scholar] [CrossRef]
- Kolluri, S.; Narasamma, N.L. Analysis, Modeling, Design and Implementation of Average Current Mode Control for Interleaved Boost Converter. In Proceedings of the 2013 IEEE 10th International Conference on Power Electronics and Drive Systems (PEDS), Kitakyushu, Japan, 22–25 April 2013; pp. 280–285. [Google Scholar] [CrossRef]
- Singh, P.; Lather, J.S. Variable Structure Control for Dynamic Power-Sharing and Voltage Regulation of DC Microgrid with a Hybrid Energy Storage System. Int. J. Energy Res. 2020, 44, e12510. [Google Scholar] [CrossRef]
- Challouf, I.; Khemissi, L.; Bouaicha, M.; Hmida, F.B.; Sellami, A. Optimization of Photovoltaic System Performance Under Shading Conditions Through Hybrid Storage. In Proceedings of the 2024 IEEE International Conference on Advanced Systems and Emergent Technologies (IC_ASET), Hammamet, Tunisia, 27–29 April 2024; pp. 1–6. [Google Scholar] [CrossRef]
- Snoussi, J.; Ben Elghali, S.; Benbouzid, M.; Mimouni, M.F. Auto-Adaptive Filtering-Based Energy Management Strategy for Fuel Cell Hybrid Electric Vehicles. Energies 2018, 11, 2118. [Google Scholar] [CrossRef]
- Guo, F.; Wu, X.; Liu, L.; Ye, J.; Wang, T.; Fu, L.; Wu, Y. Prediction of Remaining Useful Life and State of Health of Lithium Batteries Based on Time Series Feature and Savitzky-Golay Filter Combined with Gated Recurrent Unit Neural Network. Energy 2023, 270, 126880. [Google Scholar] [CrossRef]
- Kong, Y.; Yuan, L.; Liao, Y.; Shao, Y.; Hao, S.; Huang, Y. Efficient Separation and Selective Li Recycling of Spent LiFePO4 Cathode. Energy Mater. 2023, 3, 300053. [Google Scholar] [CrossRef]


































| Parameter | Value |
|---|---|
| Maximum Power | 55 W |
| Voltage at Maximum Power | 17.40 V |
| Current at Maximum Power | 3.15 A |
| Open circuit Voltage | 21.70 V |
| Short Circuit Current | 3.45 A |
| Number of cells | 36 |
| Parameter | Value |
|---|---|
| Rated Capacitance (c) | 58 F |
| Series resistance (Rs) | 22 × 10−3 Ω |
| Rated Voltage (Vsc) | 16 V |
| Number of series capacitors | 6 |
| Boost Mode | Buck Mode |
|---|---|
| 0.68 A | A |
| Boost Mode | Buck Mode |
|---|---|
| DBoost = 0.59 | DBuck = 0.58 |
| C1Boost-min = 478.862 µF | C1Buck-min = 34.37 µF |
| C2Boost-min = 239.434 µF | C2Buck-min = 168.056 µF |
| ∆il = 0.916 A | ∆il = 0.66 A |
| LBoost-min = 0.329 mH | LBuck-min = 0.454 mH |
| Parameter | Value |
|---|---|
| Batteries voltage range (VB(min)–VB(Nominal)–VB(max)) | 11.4–12–16.4 V |
| Supercapacitors voltage range (Vsc(min)–Vsc(Nominal)–Vsc(max)) | 8–16–17 V |
| Output voltage | 24 V |
| Maximum output currents | 1.95 A |
| Output power | 55 W |
| Efficiency | 85% |
| Switching frequency (fs) | 20 kHz |
| Output and input voltage variation | 10% |
| Buck-boost converter (SCs side) (C1–C2–L) | 470 µF, 50 V; 330 µF, 50 V; L = 0.6 mH |
| Buck-boost converter (Battery side) (C1–C2–L) | 560 µF, 50 V; 330 µF, 50 V; L = 0.6 mH |
| boost converter (PV side) (C1–C2–L) | 220 µF, 50 V; 150 µF, 50 V; L = 0.390 mH |
| Parameters | Values |
|---|---|
| Battery capacity | 12 V, 5 AH |
| PV power | 55 W |
| Capacitance of Csc (BMOD0058 E016 B02) | 58 F |
| Bus Voltage rating | 24 V |
| Switching Frequency | 20 kHz |
| PI controller gains for battery (kp_Bat,Ki_Bat) | 0.2134, 1542 |
| PI controller gains for battery (kp_sc,Ki_sc) | 0.31, 3460 |
| PI controller gains for battery (kp_v,Ki_v) | 0.34, 297.5 |
| Indicators | Dynamic Shading | Static Shading | ||
|---|---|---|---|---|
| TBM | FBM | TBM | FBM | |
| Battery Time of Use (s) | 0 | 130 | 35.6 | 130 |
| Battery Time of Use (%) | 0 | 100 | 25.4 | 100 |
| ∆SOCBat (%) | 0 | 0.2 | 0.5 | 1 |
| ∆SOCsc (%) | 4 | 0.5 | 14 | 0.5 |
| Storage Unit Order | SC → BAT | SC + BAT | SC → BAT | SC + BAT |
| ∆V/Vmax (%) | 10.57 | 10.57 | 13.56 | 14.16 |
| Overshood (%)/Undershood (%) | 4.8/6.2 | 4.8/6.2 | 8.71/6.0 | 9.41/6.0 |
Disclaimer/Publisher’s Note: The statements, opinions and data contained in all publications are solely those of the individual author(s) and contributor(s) and not of MDPI and/or the editor(s). MDPI and/or the editor(s) disclaim responsibility for any injury to people or property resulting from any ideas, methods, instructions or products referred to in the content. |
© 2025 by the authors. Licensee MDPI, Basel, Switzerland. This article is an open access article distributed under the terms and conditions of the Creative Commons Attribution (CC BY) license (https://creativecommons.org/licenses/by/4.0/).
Share and Cite
Challouf, I.; Khemissi, L.; Gannouni, F.; Rehaoulia, A.; Sellami, A.; Ben Hmida, F.; Bouaicha, M. Hybrid Supercapacitor–Battery System for PV Modules Under Partial Shading: Modeling, Simulation, and Implementation. Energies 2025, 18, 6110. https://doi.org/10.3390/en18236110
Challouf I, Khemissi L, Gannouni F, Rehaoulia A, Sellami A, Ben Hmida F, Bouaicha M. Hybrid Supercapacitor–Battery System for PV Modules Under Partial Shading: Modeling, Simulation, and Implementation. Energies. 2025; 18(23):6110. https://doi.org/10.3390/en18236110
Chicago/Turabian StyleChallouf, Imen, Lotfi Khemissi, Faten Gannouni, Abir Rehaoulia, Anis Sellami, Fayçal Ben Hmida, and Mongi Bouaicha. 2025. "Hybrid Supercapacitor–Battery System for PV Modules Under Partial Shading: Modeling, Simulation, and Implementation" Energies 18, no. 23: 6110. https://doi.org/10.3390/en18236110
APA StyleChallouf, I., Khemissi, L., Gannouni, F., Rehaoulia, A., Sellami, A., Ben Hmida, F., & Bouaicha, M. (2025). Hybrid Supercapacitor–Battery System for PV Modules Under Partial Shading: Modeling, Simulation, and Implementation. Energies, 18(23), 6110. https://doi.org/10.3390/en18236110

