Biogas Production in Agriculture: Technological, Environmental, and Socio-Economic Aspects
Abstract
1. Introduction
2. Review Methodology
2.1. Review Scope and Type
2.2. Sources and Search Strategy
2.3. Screening and Eligibility Criteria
2.4. Data Extraction and Synthesis
2.5. Scope of Validity and Limitations
3. Potential of Biogas Production in Agriculture
3.1. Fundamental Principles and Technologies of Anaerobic Digestion
- Mesophilic operation (35–38 °C) generally offers robustness to feed variability and lower operating costs, whereas thermophilic operation (52–55 °C) increases reaction rates and can raise methane productivity but typically requires tighter process control and shows greater sensitivity to inhibition [5,32].
- A higher organic loading rate (OLR) increases space–time productivity but elevates the risk of VFA accumulation and instability; a longer hydraulic retention time (HRT) improves degradation and stability at the expense of larger volume and capital cost [16]. Overall, temperature regime and OLR/HRT settings critically determine methane yield, stability, and the capital–operating cost balance at the plant level [15,32].
- Nitrogen-rich feeds (e.g., manures, proteinaceous wastes) can raise TAN/NH3 and inhibit methanogenesis; effective measures include C:N balancing via co-digestion, controlled dosing, pH/temperature management (lower temperature reduces free NH3), buffering and, where appropriate, staged digestion [4,32].
3.2. Anaerobic Digestion Technologies
- Single-stage and multi-stage fermentation
- Mesophilic and thermophilic fermentation
- Continuous and batch fermentation systemsThe selection of an appropriate anaerobic digestion configuration is critical to process stability and overall plant performance. In practice, two principal systems are utilised as follows:
- ➢
- Continuous anaerobic digestion (see Figure 5a), in which the organic feedstock is introduced to the reactor in a continuous or semi-continuous mode, whilst digestate is withdrawn concurrently. This arrangement affords an uninterrupted operation, yielding a uniform and steady biogas output and maintaining stable microbiological conditions, but it necessitates highly accurate feed-and-effluent control systems [53].
- ➢
- Batch anaerobic digestion (see Figure 5b), carried out in discrete cycles during which the reactor is loaded with substrate and then emptied at the end of the fermentation period. Although structurally simpler, this approach can result in pronounced fluctuations in biogas production and demands more meticulous operational management [54].
- Advanced technologies with the use of enzymes, microorganisms, and microbiological carriers
3.3. Substrates for Agricultural Biogas Production
- ○
- diluting—substrates with a dry matter content below 8%, e.g., slurry;
- ○
- concentrating—substrates with a dry matter content above 8% (e.g., any type of silage);
- ○
- efficiency-enhancing—substrates with a high content of macronutrients, which increase biogas and methane yield;
- ○
- fermentation stabilising additives—chemical substances typically added in small quantities, which help maintain biochemical parameters at the appropriate levels.
- ○
- inoculating—groups of methanogenic bacteria that allow for inoculating the fermentation mixture to initiate the technological start-up (e.g., cattle manure or slurry from dairy cows);
- ○
- adhesive—substrates with a high cellulose content that aid in the metabolic activity of bacteria, which adhere to particles;
- ○
- easily fermentable—substrates whose use stabilises and facilitates the control of the fermentation process;
- ○
- difficult to ferment—substrates from group II and III of slaughterhouse waste, certain agricultural and food processing waste, where it is important not to exceed the maximum substrate dose.
- ○
- pH range: 6.5–7.9,
- ○
- specific density: 900–1400 kg·m−3,
- ○
- freezing point: approximately −2 °C,
- ○
- tendency to stratify during storage,
- ○
- presence of microelements essential for biochemical processes,
- ○
- average carbon-to-nitrogen (C:N) ratio for cattle slurry: approximately 6.8:1.
4. Water and Soil Pathways in Biogas Production: Circularity, Benefits and Risks
4.1. Water Management in Agricultural Biogas System
- ○
- digestate circuit—after separation of the solid fraction (using flocculation or gravitational methods), the digestate undergoes microfiltration and ultrafiltration, followed by nanofiltration; the resulting water, with reduced total dissolved solids (TDS), meets the quality requirements for cooling systems and steam boilers;
- ○
- process water circuit—condensate generated during reactor cooling and biogas condensation is collected in dedicated tanks, treated through coagulation and flotation, and then reintroduced into the technological system as a heat carrier or cooling medium; this approach, similar to sustainable ecological sanitation systems, enables water recovery and closes the resource loop;
- ○
4.2. Impact of Agricultural Biogas Plant on Water Quality
4.3. Soil Quality Implications of Digestate Use
5. Economic and Social Aspects of Agricultural Biogas Production
5.1. Economic Balance, Key Investment Determinants, and Support Systems
- ○
- Capital expenditures—These involve the initial outlays needed to build and start up the plant: purchasing and installing equipment, developing infrastructure, acquiring land, and securing permits. If an existing facility is being modernised, additional adaptation costs must be taken into account. In Poland, the cost of building an agricultural biogas plant with an electrical output of approximately 500 kW usually ranges from PLN 12 to 18 million. Micro-installations tend to be much less expensive. The return on investment can be expected within 6 to 10 years, especially when low-cost substrates are available, energy is used efficiently on site, and public funding (e.g., KPO or NFOŚiGW) is obtained.
- ○
- Operating costs—These cover everyday expenses, such as staff salaries, procurement and transport of substrates, routine maintenance, digestate handling, and compliance with legal and technical standards. A share of the produced energy is typically used to power the plant’s internal systems (e.g., pumps, mixers, fermentation heating), helping to lower electricity bills.
- ○
- Feedstock availability and costs—These have a direct impact on the plant’s economic performance. The most efficient setup involves placing the plant near substrate sources and energy consumers—farms or food processors, for example. Using organic waste from agriculture or municipalities can further reduce input costs.
- ○
- Energy production and utilisation—The plant’s profitability also depends on how efficiently it runs and how much of the generated energy can be used. Self-sufficiency is the goal, and smart use of heat—for instance, in drying systems or farm operations—can significantly improve financial outcomes.
- ○
- Environmental and social benefits—Although not always easy to quantify, these include lowering greenhouse gas emissions, cutting down organic waste, improving waste management systems, and contributing to local job creation and rural development. These factors also weigh into the broader assessment of the plant’s value.
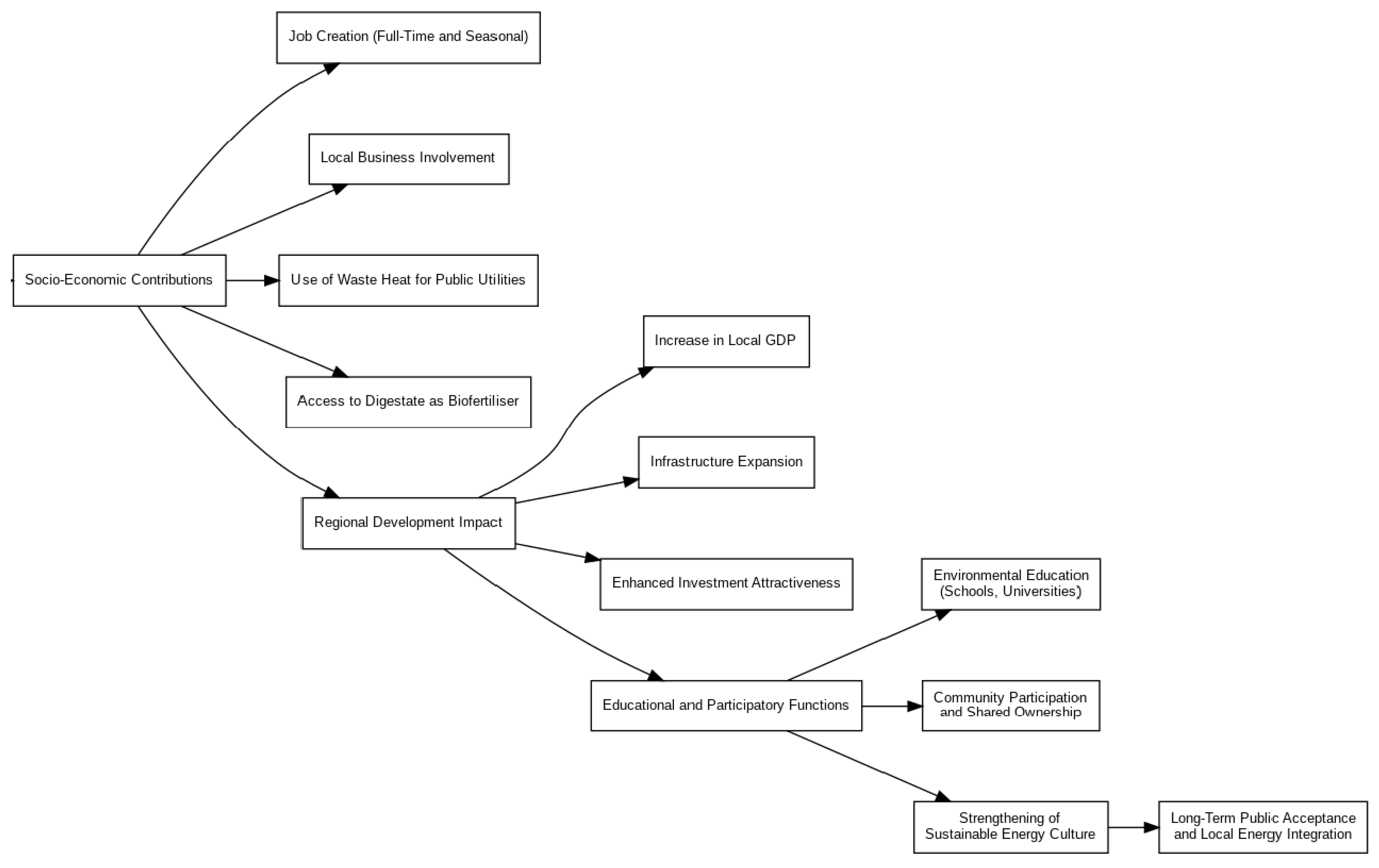
5.2. Social Aspects of Biogas Plant Operation
6. Barriers to the Implementation of Biogas Plants in Agricultural Areas
6.1. Technical and Technological Barriers
6.2. Economic and Legal Barriers
6.3. Institutional Barriers
6.4. Social Barriers
6.5. Environmental Barriers
7. Discussion
8. Conclusions
Author Contributions
Funding
Data Availability Statement
Conflicts of Interest
References
- Dimitrijević, M.S. Technological progress in the function of productivity and sustainability of agriculture: The case of innovative countries and the Republic of Serbia. J. Agric. Food Res. 2023, 14, 100856. [Google Scholar] [CrossRef]
- Proskurina, S.; Vakkilainen, E. Perspectives on Challenges to Bioenergy Use in the EU. Biofuels Bioprod. Biorefin. 2024, 18, 938–951. [Google Scholar] [CrossRef]
- Kubiak, A.; Wolna-Maruwka, A.; Niewiadomska, A.; Pilarska, A.A. The problem of weed infestation of agricultural plantations vs. the assumptions of the european biodiversity strategy. Agronomy 2022, 12, 1808. [Google Scholar] [CrossRef]
- Elsayed, A.; Kakar, F.L.; Abdelrahman, A.M.; Ahmed, N.; AlSayed, A.; Zagloul, M.S.; Muller, C.; Bell, K.Y.; Santoro, D.; Norton, J.; et al. Enhancing anaerobic digestion efficiency: A comprehensive review on innovative intensification technologies. Energy Convers. Manag. 2024, 320, 118979. [Google Scholar] [CrossRef]
- Kumar, D.J.P.; Mishra, R.K.; Chinnam, S.; Binnal, P.; Dwivedi, N. A Comprehensive Study on Anaerobic Digestion of Organic Solid Waste: Configurations, Operating Parameters, Techno-Economic Analysis and Current Trends. Biotechnol. Notes 2024, 5, 33–49. [Google Scholar] [CrossRef]
- Nair, R.; Mehta, C.R.; Sharma, S. Carbon sequestration in soils—A Review. Agric. Rev. 2015, 36, 81–99. [Google Scholar] [CrossRef]
- Block, J.B.; Hermann, D.; Mußhoff, O. Agricultural soils in climate change mitigation: Comparing action-based and results-based programmes for carbon sequestration. Clim. Change 2024, 177, 130. [Google Scholar] [CrossRef]
- Veeramuthu, A.; Kumar, G.; Lakshmanan, H.; Chandramughi, V.P.; Flora, G.; Kothari, R.; Piechota, G. A critical review of biogas production and upgrading from organic wastes: Recent advances, challenges and opportunities. Biomass Bioenergy 2025, 194, 107566. [Google Scholar] [CrossRef]
- Alengebawy, A.; Ran, Y.; Osman, A.I.; Jin, K.; Samer, M.; Ai, P. Anaerobic digestion of agricultural waste for biogas production and sustainable bioenergy recovery: A review. Environ. Chem. Lett. 2024, 22, 2641–2668. [Google Scholar] [CrossRef]
- Prandecki, K. Global and European climate policy. Probl. Agric. Econ. 2022, 372, 45–63. [Google Scholar] [CrossRef]
- Swinbourn, R.; Li, C.; Wang, F. A Comprehensive Review on Biomethane Production from Biogas Separation and Its Techno-Economic Assessments. ChemSusChem 2024, 17, e202400779. [Google Scholar] [CrossRef]
- Sharma, R.; Choudhary, P.; Thakur, G.; Pathak, A.; Singh, S.; Kumar, A.; Lo, S.L.; Kumar, P. Sustainable management of biowaste to bioenergy: A critical review on biogas production and techno-economic challenges. Biomass Bioenerg 2025, 196, 107734. [Google Scholar] [CrossRef]
- Singh, D.; Tembhare, M.; Machhirake, N.; Kumar, S. Impact of municipal solid waste landfill leachate on biogas production rate. J. Environ. Manag. 2023, 336, 117643. [Google Scholar] [CrossRef] [PubMed]
- Tjutju, N.A.S.; Ammenberg, J.; Lindfors, A. Biogas Potential Studies: A Review of Their Scope, Approach, and Relevance. Renew. Sustain. Energy Rev. 2024, 201, 114631. [Google Scholar] [CrossRef]
- Pilarski, K.; Pilarska, A.A.; Kolasa-Więcek, A.; Suszanowicz, D. An agricultural biogas plant as a thermodynamic system: A study of efficiency in the transformation from primary to secondary energy. Energies 2023, 16, 7398. [Google Scholar] [CrossRef]
- Ibro, M.K.; Ancha, V.R.; Lemma, D.B. Biogas Production Optimization in the Anaerobic Codigestion Process: A Critical Review on Process Parameters Modeling and Simulation Tools. J. Chem. 2024, 2024, 4599371. [Google Scholar] [CrossRef]
- Pilarska, A.A.; Kulupa, T.; Kubiak, A.; Wolna-Maruwka, A.; Pilarski, K.; Niewiadomska, A. Anaerobic digestion of food waste—A short review. Energies 2023, 16, 5742. [Google Scholar] [CrossRef]
- Sher, F.; Smječanin, N.; Hrnjić, H.; Karađža, A.; Omanović, R.; Šehović, E.; Sulejmanović, J. Emerging technologies for biogas production: A critical review on recent progress, challenges and future perspectives. Process Saf. Environ. Prot. 2024, 188, 834–859. [Google Scholar] [CrossRef]
- Alavi-Borazjani, S.A.; Tarelho, L.A.d.C.; Capela, M.I. Biohythane production via anaerobic digestion process: Fundamentals, scale-up challenges, and techno-economic and environmental aspects. Environ. Sci. Pollut. Res. 2024, 31, 49935–49984. [Google Scholar] [CrossRef]
- Holm-Nielsen, J.B.; Al Seadi, T.; Oleskowicz-Popiel, P. The future of anaerobic digestion and biogas utilization. Bioresour. Technol. 2009, 100, 5478–5484. [Google Scholar] [CrossRef]
- Bäck, H.; May, R.; Naidu, D.S.; Eikenberry, S. Effect of methane mitigation on global temperature under a permafrost feedback. Glob. Environ. Change Adv. 2024, 2, 100005. [Google Scholar] [CrossRef]
- Mar, K.A.; Unger, C.; Walderdorff, L.; Butler, T. Beyond CO2 equivalence: The impacts of methane on climate, ecosystems, and health. Environ. Sci. Policy 2022, 134, 127–136. [Google Scholar] [CrossRef]
- Shafaghat, A.H.; Merenda, A.; Seccombe, D.; Sherub, S.; Shon, H.K. From waste to high-value fertilisers: Harvesting nutrients from liquid anaerobic digestate for a circular bioeconomy. Desalination 2024, 596, 118266. [Google Scholar] [CrossRef]
- Sobhi, M.; Elsamahy, T.; Zakaria, E.; Gaballah, M.S.; Zhu, F.; Hu, X.; Zhou, C.; Guo, J.; Huo, S.; Dong, R. Characteristics, limitations and global regulations in the use of biogas digestate as fertilizer: A comprehensive overview. Sci. Total Environ. 2024, 957, 177855. [Google Scholar] [CrossRef] [PubMed]
- Alimohammadi, M.; Demirer, G.N. Microplastics in Anaerobic Digestion: Occurrence, Impact, and Mitigation Strategies. J. Environ. Health Sci. Eng. 2024, 22, 397–411. [Google Scholar] [CrossRef] [PubMed]
- Weber, C.J.; Kundel, D.; Fliessbach, A.; Bünemann, E.K.; Bigalke, M. Baseline Levels of Microplastics in Agricultural Soils Obscure Effects of Digestate Fertilization. Micropl. Nanopl. 2025, 5, 16. Available online: https://microplastics.springeropen.com/articles/10.1186/s43591-025-00136-7 (accessed on 2 November 2025). [CrossRef]
- Kujawska, J.; Cel, W.; Kwiatkowski, C.A.; Harasim, E.; Zamorska, J. The effect of digestate from biogas plants alone and with the addition of biochar and zeolite on soil properties and sorghum yield. Bioresources 2025, 20, 5765–5789. [Google Scholar] [CrossRef]
- Nikolaidou, C.; Mola, M.; Papakostas, S.; Aschonitis, V.G.; Monokrousos, N.; Kougias, P.G. The effect of anaerobic digestate as an organic soil fertilizer on the diversity and structure of the indigenous soil microbial and nematode communities. Environ. Sci. Pollut. Res. 2024. [Google Scholar] [CrossRef]
- Ragalyi, P.; Szecsy, O.; Uzinger, N.; Magyar, M.; Szabo, A.; Rekasi, M. Factors Influencing the Impact of Anaerobic Digestates on Soil Properties. Soil Syst. 2025, 9, 78. [Google Scholar] [CrossRef]
- Løes, A.-K.; Eiter, S.; Rittl, T. Calculating the Effect of Intensive Use of Urban Organic Waste on Soil PTEs in Peri-Urban Agriculture (Norway). Environ. Sci. Eur. 2024, 36, 199. Available online: https://enveurope.springeropen.com/articles/10.1186/s12302-024-01016-2 (accessed on 2 November 2025). [CrossRef]
- Fava, F.E.; Alves, L.R.A.; Romanelli, T.L. Economic Feasibility and decarbonization incentives of sugarcane biogas production pathways. Agriculture 2025, 15, 380. [Google Scholar] [CrossRef]
- Gadirli, G.; Pilarska, A.A.; Dach, J.; Pilarski, K.; Kolasa-Więcek, A.; Borowiak, K. Fundamentals, operation and global prospects for the development of biogas plants—A Review. Energies 2025, 17, 568. [Google Scholar] [CrossRef]
- Sesini, M.; Cretì, A.; Massol, O. Unlocking European biogas and biomethane: Policy insights from comparative analysis. Renew. Sustain. Energy Rev. 2024, 199, 114521. [Google Scholar] [CrossRef]
- Pilarski, K.; Pilarska, A.A.; Boniecki, P.; Niedbała, G.; Piekutowska, M.; Idzior-Haufa, M.; Wawrzyniak, A. Degree of biomass conversion in the integrated production of bioethanol and biogas. Energies 2021, 14, 7763. [Google Scholar] [CrossRef]
- Zhang, L.; Yuan, Y.; Li, C.; Zhang, Y.; Sun, H.; Xu, R.; Liu, Y. Biomineralization of phosphorus during anaerobic treatment of distillery wastewaters. Sci. Total Environ. 2024, 925, 171431. [Google Scholar] [CrossRef]
- Hockensmith, D.; Crofcheck, C.; Barzee, T.J. Impacts of material characteristics on the anaerobic digestion kinetics and biomethane potential of American bourbon and whiskey stillage. J. Environ. Manag. 2024, 367, 121975. [Google Scholar] [CrossRef] [PubMed]
- Shi, Z.; Marinello, F.; Ai, P.; Pezzuolo, A. Assessment of bioenergy plant locations using a GIS-MCDA approach based on spatio-temporal stability maps of agricultural and livestock byproducts: A case study. Sci. Total Environ. 2024, 947, 174665. [Google Scholar] [CrossRef] [PubMed]
- Moltames, R.; Noorollahi, Y.; Yousefi, H.; Azizimehr, B.; Naseri, A. Assessment of potential sites for biogas production plants from domestic, agricultural, and livestock waste. Fuel Commun. 2025, 22, 100132. [Google Scholar] [CrossRef]
- Zapata-Morales, A.L.; Moreno-Andrade, I. Valorization of digestates from organic solid waste as fertilizers, soil improvers, and agricultural prebiotics: Panorama and perspectives. 3 Biotech 2025, 15, 333. [Google Scholar] [CrossRef]
- Journal of Laws (Poland). Act of 20 February 2015 on Renewable Energy Sources [Ustawa z Dnia 20 Lutego 2015 r. o Odnawialnych Źródłach Energii]. 2015, Item 478. Available online: https://dziennikustaw.gov.pl/du/2015/478 (accessed on 3 April 2015).
- Gołaszewski, J. The Use of Agricultural Substrates in Polish Biogas Plants. Postępy Nauk. Rol. Adv. Agric. Sci. 2011, 2, 69–94. [Google Scholar]
- Negro, V.; Noussan, M.; Chiaramonti, D. Alternative options for biogas-to-energy: A comparison of electricity and biomethane generation based on the real operation of a production site. Appl. Energy 2025, 377, 124687. [Google Scholar] [CrossRef]
- Rodero, M.R.; Muñoz, R.; González-Sánchez, A.; Ruiz, H.A.; Quijano, G. Membrane Materials for Biogas Purification and Upgrading: Fundamentals, Recent Advances and Challenges. J. Environ. Chem. Eng. 2024, 12, 114106. [Google Scholar] [CrossRef]
- Radosits, F.K.; Ajanovic, A.; Harasek, M. The Relevance of Biomass-Based Gases as Energy Carriers: A Review. WIREs Energy Environ. 2024, 13, e527. [Google Scholar] [CrossRef]
- Butlewski, K. Biogas Upgrading Methods, Including Possibilities of Thermal Integration with the Biomass Fermentation Process. Probl. Agric. Eng. 2016, 2, 67–83. [Google Scholar]
- Dada, O.I.; Yu, L.; Neibergs, S.; Chen, S. Biodesulfurization: Effective and Sustainable Technologies for Biogas Hydrogen Sulfide Removal. Renew. Sustain. Energy Rev. 2025, 209, 115144. [Google Scholar] [CrossRef]
- Abou Alfa, K.; Abou Saleh, N.; Ghimbeu, C.M.; Réty, B.; Platel, V.; Hort, C. Comparative study of biogas treatment in dry and wet conditions using modified activated carbons of CNR-115 family. Chem. Eng. J. Adv. 2025, 23, 100797. [Google Scholar] [CrossRef]
- Devens, K.U.; Ribeiro, A.R.; Camargo, F.P.; Sakamoto, I.K.; Varesche, M.B.A.; Silva, E.L. Two-stage versus single-stage anaerobic co-digestion on methane synthesis: Energy prospects and microbial community. Process Saf. Environ. Prot. 2025, 196, 106884. [Google Scholar] [CrossRef]
- Ruiz-Aguilar, G.M.L.; Núñez-Palenius, H.G.; Lovanh, N.; Camarena-Martínez, S. Comparative Study of Methane Production in One-Stage vs. Two-Stage Anaerobic Digestion from Raw Tomato Plant Waste. Energies 2022, 15, 9137. [Google Scholar] [CrossRef]
- Van, D.P.; Takeshi, T.; Minh, G.H.; Phu, S.T.P. Comparison between Single- and Two-Stage Anaerobic Digestion of Vegetable Waste: Kinetics of Methanogenesis and Carbon Flow. Waste Biomass Valoriz. 2020, 11, 6095–6103. [Google Scholar] [CrossRef]
- Labatut, R.A.; Angenent, L.T.; Scott, N.R. Conventional mesophilic vs. thermophilic anaerobic digestion: A trade-off between performance and stability? Water Res. 2014, 53, 249–258. [Google Scholar] [CrossRef]
- Hamzah, M.A.F.; Jahim, J.M.; Abdul, P.M. Comparative start-up between mesophilic and thermophilic for acidified palm oil mill effluent treatment. IOP Conf. Ser. Earth Environ. Sci. 2019, 268, 012028. [Google Scholar] [CrossRef]
- Weiland, P. Biogas production: Current state and perspectives. Appl. Microbiol. Biotechnol. 2010, 85, 849–860. [Google Scholar] [CrossRef]
- Rocamora, I.; Wagland, S.T.; Villa, R.; Simpson, E.W.; Fernández, O.; Bajón-Fernández, Y. Dry anaerobic digestion of organic waste: A review of operational parameters and their impact on process performance. Bioresour. Technol. 2020, 299, 122681. [Google Scholar] [CrossRef]
- Facchin, V.; Cavinato, C.; Pavan, P.; Bolzonella, D. Batch and continuous mesophilic anaerobic digestion of food waste: Effect of trace elements supplementation. Chem. Eng. Trans. 2013, 32, 457–462. [Google Scholar] [CrossRef]
- Zhu, C.; Qu, R.; Li, X.; Zuo, X.; Yuan, H. Investigates of substrate mingling ratio and organic loading rate of KOH pretreated corn stover and pig manure in batch and semi-continuous system: Anaerobic digestion performance and microbial characteristics. Chin. J. Chem. Eng. 2023, 62, 114–123. [Google Scholar] [CrossRef]
- Azkarahman, A.R.; Cysneiros, D.; Chatzifragkou, A.; Karatzas, K.-A.G. Anaerobic digestion of whey permeate: Impact of feedstock ratio and organic loading rate in batch and semi-continuous systems. Heliyon 2025, 11, e42395. [Google Scholar] [CrossRef] [PubMed]
- Fugol, M.; Prask, H.; Szlachta, J.; Dyjakon, A.; Pasławska, M.; Szufa, S. Improving the energetic efficiency of biogas plants using enzymatic additives to anaerobic digestion. Energies 2023, 16, 1845. [Google Scholar] [CrossRef]
- Xing, B.S.; Chang, X.L.; Zhang, Y.; Cao, S.; Tang, X.F.; Han, Y.C.; Li, Y.Y.; Wang, X.C.; Chen, R. A compound enzyme as an additive to a continuous anaerobic dynamic membrane bioreactor for enhanced lignocellulose removal from codigestion: Performance, membrane characteristics and microorganisms. Bioresour. Technol. 2024, 402, 130772. [Google Scholar] [CrossRef]
- Ferdes, M.; Dinca, M.N.; Moiceanu, G.; Zabava, B.S.; Parachiv, G. Microorganisms and enzymes used in the biological pretreatment of the substrate to enhance biogas production: A review. Sustainability 2020, 12, 7205. [Google Scholar] [CrossRef]
- Pilarska, A.A.; Wolna-Maruwka, A.; Gałązka, A.; Paluch, E.; Borowiak, K.; Niewiadomska, A.; Pilarski, K. Quantitative and qualitative changes in the genetic diversity of bacterial communities in anaerobic bioreactors with the diatomaceous earth/peat cell carrier. Cells 2022, 11, 2571. [Google Scholar] [CrossRef]
- National Support Centre for Agriculture (KOWR) [Krajowy Ośrodek Wsparcia Rolnictwa]. List of Feedstock Used for the Production of Agricultural Biogas in 2018. Available online: https://www.gov.pl/attachment/482bd025-ec1f-4227-870c-d165de37e4e7 (accessed on 17 March 2020).
- International Energy Agency (IEA). Feedstock Use for Production of Biogases by Selected Country and Region, 2022; IEA: Paris, France, 2025; Available online: https://www.iea.org/data-and-statistics/charts/feedstock-use-for-production-of-biogases-by-selected-country-and-region-2022 (accessed on 21 May 2025).
- Wang, Z.; Hu, Y.; Wang, S.; Wu, G.; Zhan, X. A critical review on dry anaerobic digestion of organic waste: Characteristics, operational conditions, and improvement strategies. Renew. Sustain. Energy Rev. 2023, 176, 113208. [Google Scholar] [CrossRef]
- Abera, G.B.; Trømborg, E.; Solli, L.; Walter, J.M.; Wahid, R.; Govasmark, E.; Horn, S.J.; Aryal, N.; Feng, L. Biofilm application for anaerobic digestion: A systematic review and an industrial scale case. Biotechnol. Biofuels Bioprod. 2024, 17, 145. [Google Scholar] [CrossRef] [PubMed]
- Bedoić, R.; Dorotić, H.; Schneider, D.R.; Čuček, L.; Ćosić, B.; Pukšec, T.; Duić, N. Synergy between feedstock gate fee and power-to-gas: An energy and economic analysis of renewable methane production in a biogas plant. Renew. Energy 2021, 173, 12–23. [Google Scholar] [CrossRef]
- Fugol, M.; Szlachta, J. The reason for using corn and fermented liquid manure ensilage for biogas production. Agric. Eng. 2010, 1, 169–174. [Google Scholar]
- Hilgert, J.E.; Herrmann, C.; Petersen, S.O.; Dragoni, F.; Amon, T.; Belik, V.; Ammon, C.; Amon, B. Assessment of the Biochemical Methane Potential of In-House and Outdoor Stored Pig and Dairy Cow Manure by Evaluating Chemical Composition and Storage Conditions. Waste Manag. 2023, 168, 14–24. [Google Scholar] [CrossRef]
- de Oliveira, B.P.; Sganzerla, W.G.; Léo, P.; Forster-Carneiro, T.; Martins, G. Determination of the Biochemical Methane Potential of Food Waste after Aerobic Storage and Aeration Pretreatment. Biofuels Bioprod. Biorefin. 2022, 16, 1733–1743. [Google Scholar] [CrossRef]
- Norm VDI 4630; Fermentation of Organic Materials Characterization of the Substrate, Sampling, Collection of Material Data, Fermentation Tests. German Engineers Club: Düsseldorf, Germany, 2006.
- Pilarska, A.A.; Pilarski, K.; Wolna-Maruwka, A.; Boniecki, P.; Zaborowicz, M. Use of confectionery waste in biogas production by the anaerobic digestion process. Molecules 2019, 24, 37. [Google Scholar] [CrossRef]
- Herrmann, C.; Idler, C.; Heiermann, M. Biogas crops grown in energy crop rotations: Linking chemical composition and methane production characteristics. Bioresour. Technol. 2016, 206, 23–35. [Google Scholar] [CrossRef]
- Amon, T.; Amon, B.; Kryvoruchko, V.; Machmüller, A.; Hopfner-Sixt, K.; Bodiroza, V.; Hrbek, R.; Friedel, J.; Pötsch, E.; Wagentristl, H.; et al. Methane production through anaerobic digestion of various energy crops grown in sustainable crop rotations. Bioresour. Technol. 2007, 98, 3204–3212. [Google Scholar] [CrossRef]
- Triolo, J.M.; Sommer, S.G.; Møller, H.B.; Weisbjerg, M.R.; Jiang, X.Y. A new algorithm to characterize biodegradability of biomass during anaerobic digestion: Influence of lignin concentration on methane production potential. Bioresour. Technol. 2011, 102, 9395–9402. [Google Scholar] [CrossRef]
- Lehtomäki, A.; Huttunen, S.; Rintala, J.A. Laboratory investigations on co-digestion of energy crops and crop residues with cow manure for methane production: Effect of crop to manure ratio. Resour. Conserv. Recycl. 2007, 51, 591–609. [Google Scholar] [CrossRef]
- Tawfik, A.; Albukhari, S.M.; Elkatory, M.R.; Alsabhan, A.H.; Minowa, O.; Abdel-Hadi, A.M.; Salem, A. Bioenergy Production from Chicken Manure: A Review. Environ. Chem. Lett. 2023, 21, 2861–2891. [Google Scholar] [CrossRef]
- Andersson, K.; Dahlin, A.S.; Sørensen, P.; Delin, S. Bedding Material Properties and Slurry C/N Ratio Affect the Availability of Nitrogen in Cattle Slurry Applied to Soil. Front. Sustain. Food Syst. 2024, 8, 1393674. [Google Scholar] [CrossRef]
- Hjorth, M.; Christensen, K.V.; Christensen, M.L.; Sommer, S.G. Solid–Liquid Separation of Animal Slurry in Theory and Practice: A Review. Agron. Sustain. Dev. 2010, 30, 153–180. [Google Scholar] [CrossRef]
- Grell, T.; Harris, P.W.; Marchuk, S.; Jenkins, S.; McCabe, B.K.; Tait, S. Biochemical methane potential of dairy manure residues and separated fractions: An Australia-wide study of the impact of production and cleaning systems. Bioresour. Technol. 2024, 387, 123107. [Google Scholar] [CrossRef] [PubMed]
- Dalby, F.R.; Rodhe, L.; Petersen, S.O.; VanderZaag, A.C.; Habtewold, J.; Dunfield, K.; Chantigny, M.H.; Sommer, S.G. Understanding Methane Emission from Stored Animal Manure—A Review to Guide Model Development. J. Environ. Qual. 2021, 50, 1040–1058. [Google Scholar] [CrossRef] [PubMed]
- Wei, X.; Zheng, L.; Li, Y.; Zhan, X.; Li, T.; Shi, Y.; Liu, Y.; Wang, D.; Zhang, Q. Enhancing Soil Fertility and Organic Carbon Stability with High-Nitrogen Biogas Slurry: Benefits and Environmental Risks. J. Environ. Manag. 2025, 384, 125584. [Google Scholar] [CrossRef]
- Proskynitopoulou, V.; Garagounis, I.; Vourros, A.; Toursidis, P.D.; Lorentzou, S.; Zouboulis, A.; Panopoulos, K. Nutrient Recovery from Digestate: Pilot Test Experiments. J. Environ. Manag. 2024, 353, 120166. [Google Scholar] [CrossRef]
- Stucki, J.; Flammini, A.; Van Beers, D.; Phuong, T.T.; Anh, N.T.; Dong, T.D.; Huy, V.Q.; Hieu, V.T.M. Eco-industrial park (EIP) development in Viet Nam: Results and key insights from UNIDO’s EIP project (2014–2019). Sustainability 2019, 11, 4667. [Google Scholar] [CrossRef]
- Ferdes, M.; Zabava, B.; Dinca, M.; Paraschiv, G.; Toma, L. Environmental Impact Associated with Production of Biogas—A Short Review. In Proceedings of the International Symposium ISB–INMA TEH: Agricultural and Mechanical Engineering, Bucharest, Romania, 31 October–1 November 2019; pp. 193–201, Online ISSN 2537-3773. [Google Scholar]
- Baziz, Q.; Beline, F.; Durand, P. Impacts on water quality of producing biogas on pig farms as a function of the associated agricultural practices. Environ. Res. Commun. 2024, 6, 075021. [Google Scholar] [CrossRef]
- Logan, M.; Visvanathan, C. Management strategies for anaerobic digestate of organic fraction of municipal solid waste: Current status and future prospects. Waste Manag. Res. 2019, 37, 27–39. [Google Scholar] [CrossRef]
- Van Midden, C.; Harris, J.; Shaw, L.; Sizmur, T.; Pawlett, M. The impact of anaerobic digestate on soil life: A review. Appl. Soil Ecol. 2023, 191, 105066. [Google Scholar] [CrossRef]
- Chojnacka, K.; Moustakas, K. Anaerobic Digestate Management for Carbon Neutrality and Fertilizer Use: A Review of Current Practices and Future Opportunities. Biomass Bioenergy 2024, 180, 106991. [Google Scholar] [CrossRef]
- Korba, J.; Šařec, P.; Novák, V.; Brož, P.; Dolan, A.; Dědina, M. Digestate Application Methods and Rates with Regard to Greenhouse Gas Emissions and Crop Conditions. Agronomy 2024, 14, 336. [Google Scholar] [CrossRef]
- Don, A.; Osborne, B.; Hastings, A.; Skiba, U.; Carter, M.S.; Drewer, J.; Flessa, H.; Freibauer, A.; Hyvönen, N.; Jones, M.B.; et al. Land-Use Change to Bioenergy Production in Europe: Implications for the Greenhouse Gas Balance and Soil Carbon. GCB Bioenergy 2011, 4, 372–391. [Google Scholar] [CrossRef]
- Beila, I.; Hoffstede, U.; Kasten, J.; Beil, M.; Wachendorf, M.; Wijesingha, J. Remote sensing-based long-term assessment of bioenergy policy impact on agricultural land cover change: A case study of biogas in the Weser-Ems region in Germany. Sci. Total Environ. 2025, 1003, 180667. [Google Scholar] [CrossRef]
- Gomes, M.; Ralph, T.J.; Humphries, M.S.; Graves, B.P.; Kobayashi, T.; Gore, D.B. Waterborne contaminants in high-intensity agriculture and plant production: A review of on-site and downstream impacts. Sci. Total Environ. 2025, 958, 178084. [Google Scholar] [CrossRef]
- Rydgård, M.; Jensen, L.S.; Vinkler Schwartzkopff, M.; Pinna, S.; Sørensen, P.; Bruun, S. A Life Cycle Assessment of Cover Crop Ensiling and Co-Digestion with Cattle Manure. Nutr. Cycl. Agroecosyst. 2025, 130, 213–232. [Google Scholar] [CrossRef]
- Zapałowska, A.; Gacek, T. Economic aspects of obtaining and using biogas. Pol. J. Sust. Dev. 2019, 23, 81–89. [Google Scholar] [CrossRef]
- Kusz, D.; Kusz, B.; Wicki, L.; Nowakowski, T.; Kata, R.; Brejta, W.; Kasprzyk, A.; Barć, M. The Economic Efficiencies of Investment in Biogas Plants—A Case Study of a Biogas Plant Using Waste from a Dairy Farm in Poland. Energies 2024, 17, 3760. [Google Scholar] [CrossRef]
- Przesmycka, A.; Podstawka, M. Economic profitability of investment in biogas plant. Ann. Pol. Assoc. Agric. Agribus. Econ. 2016, 18, 176–182. [Google Scholar] [CrossRef]
- EurObserv’ER. Biogas Barometer. October 2023. Available online: https://www.eurobserv-er.org/biogas-barometer-2023/ (accessed on 27 October 2023).
- IRENA. Renewable Power Generation Costs in 2022; International Renewable Energy Agency: Abu Dhabi, United Arab Emirates, 2023; ISBN 978-92-9260-544-5. Available online: https://www.connaissancedesenergies.org/sites/connaissancedesenergies.org/files/pdf-pt-vue/IRENA_Renewable_power_generation_costs_in_2022.pdf (accessed on 29 August 2023).
- Ignaciuk, W.; Sulewski, P. Uwarunkowania rozwoju sektora biogazu rolniczego w Polsce w kontekście doświadczeń historycznych i wyzwań Europejskiego Zielonego Ładu [Conditions for the development of the agricultural biogas sector in Poland in the context of historical experience and the challenges of the European Green Deal]. Probl. Agric. Econ. 2021, 3, 55–77. [Google Scholar] [CrossRef]
- The Economic Times. The SATAT Initiative Guarantees Offtake for Compressed Biogas and Offers Fiscal Incentives, While GOBAR-DHAN Supports Small-Scale Rural Installations. 2023. Available online: https://energy.economictimes.indiatimes.com/news/oil-and-gas/from-waste-to-wealth-indias-biogas-potential-to-offset-gas-imports/104740659 (accessed on 27 October 2023).
- IEA Bioenergy. Implementation of Bioenergy in the United States—2024 Update. 2024. Available online: https://www.ieabioenergy.com/wp-content/uploads/2024/12/CountryReport2024_USA_final.pdf (accessed on 15 December 2024).
- Catalano, G.; D’Adamo, I.; Gastaldi, M.; Ribichini, M. Incentive policies in biomethane production toward circular economy. Renew. Sustain. Energy Rev. 2024, 202, 114710. [Google Scholar] [CrossRef]
- IEA Bioenergy Task 37. Energy from Biogas: A Perspective on the State of the Biogas Industry from Selected Member Countries (Technical Brochure); IEA Bioenergy: Paris, France, 2022; ISBN 979-12-80907-04-2. Available online: https://task37.ieabioenergy.com/wp-content/uploads/sites/32/2024/09/IEA_T37_CountryReportSummary_2021_rev.pdf (accessed on 1 February 2022).
- European Commission. Commission Staff Working Document: Implementing the REPowerEU Action Plan: Investment Needs, Hydrogen Accelerator and Achieving the Bio-Methane Targets (SWD(2022) 230 Final, 18.05.2022); European Commission: Brussels, Belgium, 2022; Available online: https://eur-lex.europa.eu/legal-content/EN/TXT/PDF/?uri=CELEX:52022SC0230 (accessed on 18 May 2022).
- National Fund for Environmental Protection and Water Management (NFOŚiGW). Nowy Program Wsparcia Biogazu z Budżetem 1 Mld zł ze Środków Funduszu Modernizacyjnego; NFOŚiGW: Warsaw, Poland, 2025. Available online: https://www.gov.pl/web/nfosigw/nowy-program-wsparcia-biogazu-z-budzetem-1-mld-zl-ze-srodkow-funduszu-modernizacyjnego (accessed on 21 March 2025).
- Roszkowska, S.; Szubska-Włodarczyk, N. What are the barriers to agricultural biomass market development? The case of Poland. Environ. Syst. Decis. 2022, 42, 75–84. [Google Scholar] [CrossRef]
- Bednarek, A.; Klepacka, A.M.; Siudek, A. Development barriers of agricultural biogas plants in Poland. Econ. Environ. 2023, 1, 229–258. [Google Scholar] [CrossRef]
- D’Adamo, I.; Ferella, F.; Fuoco, M.; Gastaldi, M. Social acceptance and economic impacts of biomethane: A resource for energy sustainability. Sustain. Prod. Consum. 2025, 58, 221–236. [Google Scholar] [CrossRef]
- Morris, C.; Stagner, F.; Arbuckle, J.G.; Montabon, F.; Helbing, M.; Hinrichs, C.; Fowler, L. Growing gas on the farm? Stakeholder perspectives on divergent models of biogas production in the United States. Energy Res. Soc. Sci. 2025, 127, 104255. [Google Scholar] [CrossRef]
- Bourdin, S.; Delcayre, H. Does size matter? The effects of biomethane project size on social acceptability. Energy Policy 2024, 195, 114363. [Google Scholar] [CrossRef]
- Belinska, S.; Viltsane, R.; Blumberga, D. Assessment of Environmental and Economic-Financial Feasibility of Biogas Plants for Agricultural Waste Treatment. Sustainability 2024, 16, 2740. [Google Scholar] [CrossRef]
- Li, Y.; Tang, Q.; Tian, Y.; Chen, K.; Chen, J. Bioenergy and Rural Development in China: Policy Stringency and Development Impacts (1995–2022). Land 2024, 13, 2147. [Google Scholar] [CrossRef]
- Börner, J. “Global Shifting Agriculture” and bioeconomy: Challenges for the sustainable use of global land resources. In Bioeconomy and Sustainability; Lanzerath, D., Schurr, U., Pinsdorf, C., Stake, M., Eds.; Springer: Cham, Switzerland, 2022; pp. 15–32. [Google Scholar] [CrossRef]
- Rutz, D.; Janssen, R. (Eds.) Socio-Economic Impacts of Bioenergy Production; Springer: Heidelberg, Germany, 2014; ISBN 978-3-319-03828-5. [Google Scholar] [CrossRef]
- FAO. Framework for Integrated Land Use Planning: An Innovative Approach; FAO: Rome, Italy, 2020; Available online: https://openknowledge.fao.org/handle/20.500.14283/cb1170en (accessed on 7 November 2020).
- Situmeang, R.; Mazancova, J.; Roubik, H. Technological, economic, social and environmental barriers to adoption of small-scale biogas plants: Case of Indonesia. Energies 2022, 15, 5105. [Google Scholar] [CrossRef]
- Ferrari, G.; Shi, Z.; Marinello, F.; Pezzuolo, A. From biogas to biomethane: Comparison of sustainable scenarios for upgrading plant location based on greenhouse gas emissions and cost assessments. J. Clean. Prod. 2024, 478, 143936. [Google Scholar] [CrossRef]
- Patinvoh, R.J.; Taherzadeh, M.J. Challenges of biogas implementation in developing countries. Curr. Opin. Environ. Sci. Health 2019, 12, 30–37. [Google Scholar] [CrossRef]
- Farrukh, A.; Ayubi, S.; Sajjad, A. Investigating the barriers and mitigation strategies for biogas adoption in a developing economy: A multi-stakeholder networks perspective. Process Saf. Environ. Prot. 2024, 188, 559–572. [Google Scholar] [CrossRef]
- Güsewell, J.; Rousta, M.; Eltrop, L. Trade-offs in biomethane production by substrate mixture optimization under German market conditions. Energy Sustain. Soc. 2024, 14, 42. [Google Scholar] [CrossRef]
- European Parliament; Council of the European Union. Directive (EU) 2018/2001 of 11 December 2018 on the promotion of the use of energy from renewable sources (recast). Off. J. Eur. Union 2018, L 328, 82–209. Available online: https://eur-lex.europa.eu/eli/dir/2018/2001/oj (accessed on 21 December 2018).
- European Parliament; Council of the European Union. Directive (EU) 2023/2413 of 18 October 2023 amending Directive (EU) 2018/2001 on the promotion of the use of energy from renewable sources. Off. J. Eur. Union 2023, L 246, 105–175. Available online: https://eur-lex.europa.eu/eli/dir/2023/2413/oj/eng/pdf (accessed on 31 October 2023).
- Journal of Laws of the Republic of Poland. Ustawa z Dnia 10 Kwietnia 1997 r.–Prawo Energetyczne [Act of 10 April 1997—Energy Law]; 2022, item 1385. Available online: https://isap.sejm.gov.pl/isap.nsf/DocDetails.xsp?id=wdu19970540348 (accessed on 1 July 2022).
- Journal of Laws of the Republic of Poland. Ustawa z Dnia 7 Lipca 1994 r.–Prawo Budowlane [Act of 7 July 1994–Construction Law]; 2023, item 682. Available online: https://isap.sejm.gov.pl/isap.nsf/DocDetails.xsp?id=wdu19940890414 (accessed on 2 April 2023).
- Journal of Laws of the Republic of Poland. Ustawa z Dnia 14 Grudnia 2012 r. o Odpadach [Act of 14 December 2012 on Waste]; 2023, item 1587. Available online: https://isap.sejm.gov.pl/isap.nsf/DocDetails.xsp?id=wdu20130000021 (accessed on 14 August 2023).
- Dutt, D. Mediators of change: Intermediaries in India’s compressed biogas niche. Energy Res. Soc. Sci. 2024, 117, 103716. [Google Scholar] [CrossRef]
- Mabecua, F.; Dimande, N.; Condo, A.; Klintenberg, P.; Lucas, C.; Schwede, S. Barriers to successful implementation of small-scale biogas technology in Southern Africa: What can be learned from past initiatives in Mozambique? Energy Proc. 2024, 43, 1–8. [Google Scholar] [CrossRef]
- Nevzorova, T.; Kutcherov, V. Barriers to the wider implementation of biogas as a source of energy: A state-of-the-art review. Energy Strateg. Rev. 2019, 26, 100414. [Google Scholar] [CrossRef]
- Huang, X. The promotion of anaerobic digestion technology upgrades in waste stream treatment plants for circular economy in the context of “Dual Carbon”: Global status, development trend, and future challenges. Water 2024, 16, 3718. [Google Scholar] [CrossRef]
- Ricci, L.; Di Musciano, M.; Sabatini, F.M.; Chiarucci, A.; Zannini, P.; Cazzolla Gatti, R.; Beierkuhnlein, C.; Walentowitz, A.; Lawrence, A.; Frattaroli, A.R.; et al. A multitaxonomic assessment of Natura 2000 effectiveness across European biogeographic regions. Conserv. Biol. 2024, 38, e14212. [Google Scholar] [CrossRef]
- Piadeh, F.; Offie, I.; Behzadian, K.; Rizzuto, J.P.; Bywater, A.; Córdoba-Pachón, J.-R.; Walker, M. A critical review for the impact of anaerobic digestion on the sustainable development goals. J. Environ. Manag. 2024, 349, 119458. [Google Scholar] [CrossRef]
- Svoboda, N.; Taube, F.; Klaus, C.; Wienforth, B.; Kage, H.; Ohl, S.; Hartung, E.; Herrmann, A. Crop production for biogas and water protection—A trade-off? Agric. Ecosyst. Environ. 2013, 177, 36–45. [Google Scholar] [CrossRef]
- Auburger, S.; Wüstholz, R.; Petig, E.; Bahrs, E. Biogas digestate and its economic impact on farms and biogas plants according to the upper limit for nitrogen spreading—The case of nutrient-burdened areas in north-west Germany. AIMS Energy 2015, 3, 740–759. [Google Scholar] [CrossRef]
- Karlsson, N.P.E.; Hoveskog, M.; Halila, F.; Mattsson, M. Business modelling in farm-based biogas production: Experiences from Sweden. Sustain. Sci. 2019, 14, 1071–1090. [Google Scholar] [CrossRef]
- Singh, D.; Tembhare, M.; Dikshit, A.K.; Dangi, M.B.; Kumar, S. Technical and operational challenges in setting up a decentralized biogas plant: Opportunities and future perspective toward sustainable nation. Process Saf. Environ. Prot. 2024, 185, 392–407. [Google Scholar] [CrossRef]









| Process Dimension | Configuration Type | Indicative Methane Yield Range | Control/Monitoring Complexity | Process Stability | Typical Scale/CAPEX Implication |
|---|---|---|---|---|---|
| Reactor staging | Single-stage | lower–medium | low–medium | high (for uniform feeds) | small/farm-scale |
| Two-stage/multi-stage | medium–high | high | high (for variable/lignocellulosic feeds) | medium–large | |
| Temperature regime | Mesophilic (35–38 °C) | medium | low | high | small–medium |
| Thermophilic (52–55 °C) | medium–high | high | medium (sensitive to shocks) | medium–large | |
| Operating mode | Batch | wide range, but fluctuating output | low–medium | medium | small/low CAPEX |
| Continuous/semi-continuous | medium–high, stable output | high | high (with stable feeding) | medium–large |
| Feedstock (EU) | IEA Category | Relative Prevalence (EU) | Brief Technical Note |
|---|---|---|---|
| Cattle slurry | Manure | High | Stable base substrate; buffers pH; commonly co-digested with silages/residues. |
| Pig slurry | Manure | High | Elevated NH4+ requires controlled loading and C/N balancing. |
| Municipal biowaste (OFMSW) | Municipal biowaste | High | EU-mandated separate collection; contamination control essential. |
| Wastewater sludge (WWTP digesters) | Wastewater sludge | High | Mature pathway with large installed base; digestate use regulated. |
| Fruit and vegetable residues (processing) | Agri-food industrial waste | High | Readily biodegradable; seasonal variability warrants adaptive feeding. |
| Maize silage (legacy fleets) | Energy crops | Medium → declining | Consistent yields; capped/limited in several Member States. |
| Grass silage/perennial grasses | Energy crops | Medium | Useful co-substrate for slurry; size reduction improves hydrolysis. |
| Cereal by-products (e.g., spent grain) | Agri-food industrial waste | Medium | High VS; protein can raise ammonia—dose accordingly. |
| Whey and dairy by-products | Agri-food industrial waste | Medium | High soluble COD; risk of rapid acidification without alkalinity control |
| Slaughterhouse waste (cat. 2/3) | Agri-food industrial waste | Medium | Very high methane yield; strict hygiene/pasteurisation requirements. |
| Substrate | Total Solids, TS (% of Fresh Mass) | Volatile Solids, vs. (% of TS) | BMP (m3 CH4·kg−1 VS) |
|---|---|---|---|
| Maize silage | 28–35 | 90–96 | 0.30–0.37 |
| Grass silage | 25–35 | 85–92 | 0.28–0.34 |
| Fresh grass (herbage) | 15–25 | 80–90 | 0.25–0.33 |
| Hay (dried grass) | 84–90 | 85–90 | 0.20–0.30 |
| Cereal straw (wheat/rye) | 85–92 | 80–90 | 0.20–0.27 |
| Sugar beet (root) | 18–23 | 90–95 | 0.33–0.40 |
| Fodder beet (feed beet) | 18–23 | 90–95 | 0.33–0.38 |
| Sugar beet tops/leaves | 15–25 | 85–92 | 0.25–0.33 |
| Oilseed rape silage | 25–35 | 85–92 | 0.25–0.32 |
| Bean silage (field bean) | 25–35 | 85–92 | 0.27–0.33 |
| Substrate | Total Solids, TS (% of Fresh Mass) | Volatile Solids, vs. (% of TS) | BMP (m3 CH4·kg−1 VS) |
|---|---|---|---|
| Dairy cow slurry | 6–12 | 75–85 | 0.20–0.30 |
| Calf slurry | 4–10 | 75–85 | 0.22–0.30 |
| Pig slurry | 2–8 | 70–80 | 0.25–0.35 |
| Cattle manure (solid, farmyard) | 18–30 | 70–80 | 0.20–0.28 |
| Pig manure (solid) | 20–30 | 75–85 | 0.20–0.30 |
| Poultry manure (litter) | 50–75 | 70–80 | 0.15–0.30 |
| Sheep manure | 25–35 | 70–80 | 0.18–0.28 |
| Goat manure | 20–35 | 75–85 | 0.18–0.26 |
| Dairy effluent (slurry/residues) | 2–6 | 70–85 | 0.16–0.28 |
| Whey (cheese whey) | 4–7 | 90–98 | 0.35–0.55 |
| Country | Landfill Biogas | Sewage Sludge Biogas | Other Biogases from AD | Thermal Biogas | Total |
|---|---|---|---|---|---|
| Germany | 112.3 | 472.9 | 7523.6 | 0.0 | 8108.8 |
| Italy | 261.1 | 48.7 | 1715.9 | 7.2 | 2033.0 |
| France | 377.5 | 27.2 | 1222.2 | 0.0 | 1626.9 |
| Denmark | 3.5 | 26.0 | 659.5 | 0.0 | 689.0 |
| Czech Republic | 19.8 | 41.9 | 535.4 | 0.0 | 597.1 |
| The Netherlands | 9.7 | 65.0 | 340.5 | 0.0 | 415.2 |
| Spain | 154.8 | 98.2 | 79.1 | 0.0 | 332.1 |
| Poland | 47.5 | 119.0 | 152.5 | 0.0 | 319.0 |
| Bulgaria | 0.0 | 5.2 | 46.9 | 0.0 | 52.1 |
| Romania | 0.0 | 0.0 | 23.2 | 0.0 | 23.2 |
| Cyprus | 0.0 | 0.3 | 5.2 | 0.0 | 5.5 |
| Malta | 0.0 | 0.0 | 1.7 | 0.0 | 1.7 |
Disclaimer/Publisher’s Note: The statements, opinions and data contained in all publications are solely those of the individual author(s) and contributor(s) and not of MDPI and/or the editor(s). MDPI and/or the editor(s) disclaim responsibility for any injury to people or property resulting from any ideas, methods, instructions or products referred to in the content. |
© 2025 by the authors. Licensee MDPI, Basel, Switzerland. This article is an open access article distributed under the terms and conditions of the Creative Commons Attribution (CC BY) license (https://creativecommons.org/licenses/by/4.0/).
Share and Cite
Pilarski, K.; Pilarska, A.A.; Pietrzak, M.B. Biogas Production in Agriculture: Technological, Environmental, and Socio-Economic Aspects. Energies 2025, 18, 5844. https://doi.org/10.3390/en18215844
Pilarski K, Pilarska AA, Pietrzak MB. Biogas Production in Agriculture: Technological, Environmental, and Socio-Economic Aspects. Energies. 2025; 18(21):5844. https://doi.org/10.3390/en18215844
Chicago/Turabian StylePilarski, Krzysztof, Agnieszka A. Pilarska, and Michał B. Pietrzak. 2025. "Biogas Production in Agriculture: Technological, Environmental, and Socio-Economic Aspects" Energies 18, no. 21: 5844. https://doi.org/10.3390/en18215844
APA StylePilarski, K., Pilarska, A. A., & Pietrzak, M. B. (2025). Biogas Production in Agriculture: Technological, Environmental, and Socio-Economic Aspects. Energies, 18(21), 5844. https://doi.org/10.3390/en18215844
