Grid-Tied PV Power Smoothing Using an Energy Storage System: Gaussian Tuning
Abstract
1. Introduction
2. System Description
3. PV Data
4. Power Smoothing Using ESS
5. Gaussian Smoothing
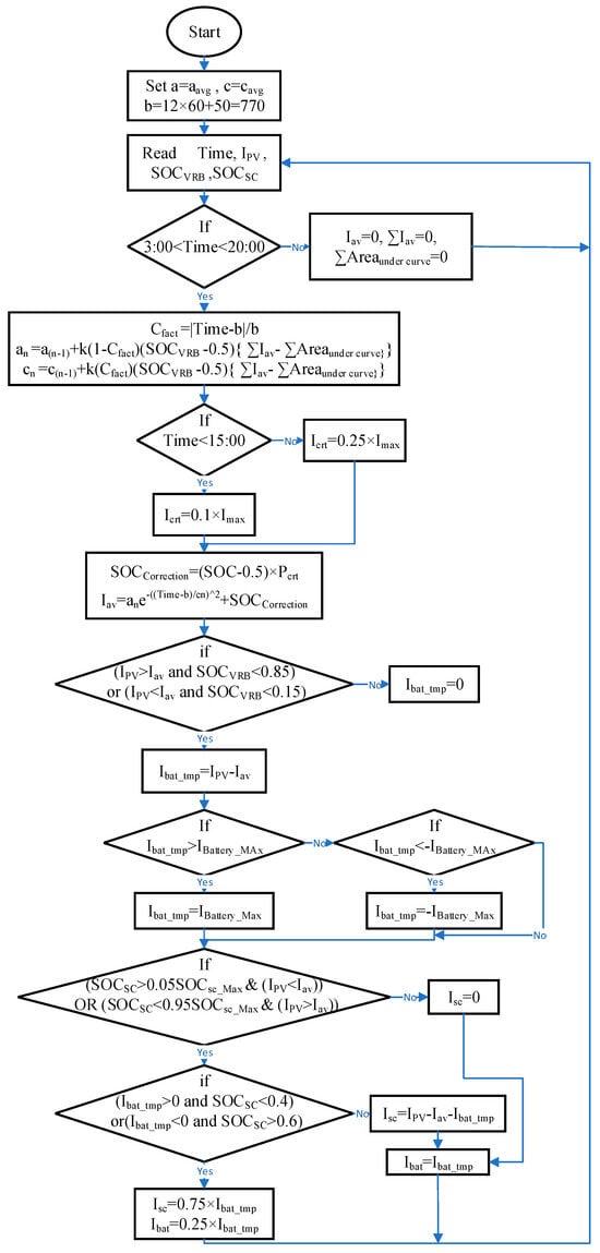
6. Control Process
7. Simulation Results
8. Comparison of Results
9. Conclusions
Author Contributions
Funding
Data Availability Statement
Conflicts of Interest
References
- Das, U.K.; Tey, K.S.; Seyedmahmoudian, M.; Mekhilef, S.; Idris, M.Y.I.; Van Deventer, W.; Horan, B.; Stojcevski, A. Forecasting of hotovoltaic power generation and model optimization: A review. Renew. Sustain. Energy Rev. 2018, 81, 912–928. [Google Scholar]
- Li, J.; Hu, D.; Mu, G.; Wang, S.; Zhang, Z.; Zhang, X.; Lv, X.; Li, D.; Wang, J. Optimal control strategy for large-scale VRB energy storage auxiliary power system in peak shaving. Int. J. Electr. Power Energy Syst. 2020, 120, 106007. [Google Scholar]
- Laajimi, M.; Go, Y.I. Energy storage system design for large-scale solar PV in Malaysia: Techno-economic analysis. Renew. Wind. Water Sol. 2021, 8, 3. [Google Scholar]
- Syed, M.A.; Abdalla, A.A.; Al-Hamdi, A.; Khalid, M. Double Moving Average Methodology for Smoothing of Solar Power Fluctuations with Battery Energy Storage. In Proceedings of the 2020 International Conference on Smart Grids and Energy Systems (SGES), Perth, Australia, 23–26 November 2020; pp. 291–296. [Google Scholar]
- Atif, A.; Khalid, M. Saviztky–Golay Filtering for Solar Power Smoothing and Ramp Rate Reduction Based on Controlled Battery Energy Storage. IEEE Access 2020, 8, 33806–33817. [Google Scholar]
- Li, X.; Li, N.; Jia, X.; Hui, D. Fuzzy logic based smoothing control of wind/PV generation output fluctuations with battery energy stor- age system. In Proceedings of the 2011 International Conference on Electrical Machines and Systems, Beijing, China, 20–23 August 2011; pp. 1–5. [Google Scholar]
- Etxeberria, A.; Vechiu, I.; Baudoin, S.; Camblong, H.; Kreckelbergh, S. Control of a Vanadium Redox Battery and supercapacitor using a Three-Level Neutral Point Clamped converter. J. Power Sources 2014, 248, 1170–1176. [Google Scholar]
- Kolodziejczyk, W.; Zoltowska, I.; Cichosz, P. Real-time energy purchase optimization for a storage-integrated photovoltaic system by deep re- inforcement learning. Control. Eng. Pract. 2021, 106, 104598. [Google Scholar]
- Desta, A.A.; Courbin, P.; Sciandra, V.; George, L. Gaussian-Based Smoothing of Wind and Solar Power Productions Using Batteries. Int. J. Mech. Eng. Robot. Res. 2017, 6, 154–159. [Google Scholar]
- Addisua, A.; Georgeb, L.; Courbina, P.; Sciandra, V. Smoothing of renewable energy generation using Gaussian-based method with power constraints. In Proceedings of the 9th International Conference on Sustainability in Energy and Buildings, Chania, Crete, Greece, 5–7 July 2017. [Google Scholar]
- Alyan, A.; Rahim, N.A.; Jeyraj, S. Energy Storage System Sizing for a Grid-Tied Pv System: Case Study in Malaysia. Preprints 2025, 2025061910. [Google Scholar] [CrossRef]
- Guo, H. A Simple Algorithm for Fitting a Gaussian Function [DSP Tips and Tricks]. IEEE Signal Process. Mag. 2011, 28, 134–137. [Google Scholar]
- Photovoltaic (PV) Solar Panel Energy Generation Data. Data Collected as Part of the Project Run by UK Power Networks, July, 2024. Available online: https://data.london.gov.uk/dataset/photovoltaic–pv–solar-panel-energy-generation-data (accessed on 13 May 2025).
- Poullikkas, A. A comparative overview of large-scale battery systems for electricity storage. Renew. Sustain. Energy Rev. 2013, 27, 778–788. [Google Scholar]
- Jaramillo, O.; Aguilar, J.; Robles-Pérez, M.; Borunda, M. Simple Analytical Approach to Estimating Solar Flux Distribution in a Multifaceted Solar Furnace Concentrator. Processes 2025, 13, 1383. [Google Scholar] [CrossRef]
- Zhou, B.; Li, H.; Wang, C.; Wang, D.; Ma, X. Energy Distribution and Working Characteristics of PIPVT Dual-Energy Module. Sustainability 2024, 16, 9151. [Google Scholar] [CrossRef]
- Ramírez-Rivera, F.; Guerrero-Rodríguez, N. Ensemble Learning Algorithms for Solar Radiation Prediction in Santo Domingo: Measurements and Evaluation. Sustainability 2024, 16, 8015. [Google Scholar]
- de Luis-Ruiz, J.M.; Salas-Menocal, B.R.; Pereda-García, R.; Pérez-Álvarez, R.; Sedano-Cibrián, J.; Ruiz-Fernández, C. Optimal Location of Solar Photovoltaic Plants Using Geographic Information Systems and Multi-Criteria Analysis. Sustainability 2024, 16, 2895. [Google Scholar] [CrossRef]
- González-Plaza, E.; García, D.; Prieto, J.-I. Monthly Global Solar Radiation Model Based on Artificial Neural Network, Temperature Data and Geographical and Topographical Parameters: A Case Study in Spain. Sustainability 2024, 16, 1293. [Google Scholar] [CrossRef]
- Ceraolo, M.; Lutzemberger, G.; Poli, D. State-of-Charge Evaluation Of Supercapacitors. J. Energy Storage 2017, 11, 211–218. [Google Scholar]
- Peña, V.; Jauch, M. Properties of the generalized inverse Gaussian with applications to Monte Carlo simulation and distribution function evaluation. Stat. Probab. Lett. 2025, 220, 110359. [Google Scholar]
- Zhu, Y.; Yao, W. A conditional probability density function model for fatigue damage estimation in broadband non-Gaussian stochastic processes. Int. J. Fatigue 2025, 197, 108958. [Google Scholar]










Disclaimer/Publisher’s Note: The statements, opinions and data contained in all publications are solely those of the individual author(s) and contributor(s) and not of MDPI and/or the editor(s). MDPI and/or the editor(s) disclaim responsibility for any injury to people or property resulting from any ideas, methods, instructions or products referred to in the content. |
© 2025 by the authors. Licensee MDPI, Basel, Switzerland. This article is an open access article distributed under the terms and conditions of the Creative Commons Attribution (CC BY) license (https://creativecommons.org/licenses/by/4.0/).
Share and Cite
Alyan, A.I.; Abd Rahim, N.; Selvaraj, J. Grid-Tied PV Power Smoothing Using an Energy Storage System: Gaussian Tuning. Energies 2025, 18, 4206. https://doi.org/10.3390/en18154206
Alyan AI, Abd Rahim N, Selvaraj J. Grid-Tied PV Power Smoothing Using an Energy Storage System: Gaussian Tuning. Energies. 2025; 18(15):4206. https://doi.org/10.3390/en18154206
Chicago/Turabian StyleAlyan, Ahmad I., Nasrudin Abd Rahim, and Jeyraj Selvaraj. 2025. "Grid-Tied PV Power Smoothing Using an Energy Storage System: Gaussian Tuning" Energies 18, no. 15: 4206. https://doi.org/10.3390/en18154206
APA StyleAlyan, A. I., Abd Rahim, N., & Selvaraj, J. (2025). Grid-Tied PV Power Smoothing Using an Energy Storage System: Gaussian Tuning. Energies, 18(15), 4206. https://doi.org/10.3390/en18154206

