Abstract
In the ongoing transition to renewable energy sources, power converters have become indispensable. Their prevalence is increasing, enabling efficient energy conversion, enhancing reliability and stability, and optimizing power extraction from renewable sources. Multi-port dc/dc power converters are widely used because they offer advantages in managing multiple sources and loads. However, designing an automatic control system for these converters presents a challenge due to their complexity. Many configurations for multi-port dc/dc power converters have been proposed, featuring diverse combinations of controllers, modulation techniques, and topologies tailored to specific applications. The body of knowledge on these configurations has grown. Yet, papers have been published according to the authors’ areas of specialization, thus generating a scattered and unorganized body of knowledge and making it difficult to discern research trends and open challenges. Previous studies have attempted to organize knowledge about these configurations, but they have not established a systematic mapping process that follows a rigorous and objective methodology. This paper conducts a systematic mapping study on Automatic Control Systems of multi-port dc/dc power converters. Our study analyzed 122 papers from the 777 papers found around the topic to find and organize the body of knowledge on topology, controller, efficiency, number of elements, modulation technique, and practical applications. This systematic mapping provides a foundational framework for researchers, aiming to inspire further exploration and the development of innovative controller systems in multi-port dc/dc power converters. We found the application of machine learning techniques in dc/dc power converters constitutes an open challenge in these devices.
1. Introduction
Renewable energy sources emerge as viable solutions to manage energy deficits; however, they are not continuous or predictable for constant use. The combination of multiple energy sources contributes to ensuring a steady electrical supply. Various renewable sources, including solar, wind, biomass, and tidal energy, are being studied continuously. It requires the incorporation of at least one power converter per energy source. Additionally, power converters play a critical role in Distributed Generation, which involves small-scale electricity sources connected directly to distribution networks or user-side meters, offering improved power quality and reliability compared with traditional solutions. As noted in [1], Distributed Generation provides higher power quality or reliability than conventional solutions. Moreover, in transmission systems, the integration of HVDC (high voltage direct current) grids, as discussed by Agbemuko et al. [2], reduces costs and improves overall efficiency.
Modern dc/dc power converters are engineered to provide efficient energy conversion while ensuring stability, safety, robustness, and well-regulated dc voltage. The term “dc/dc” refers to power converters that manage direct current at both the input and the output ports. Traditionally, conversion is achieved in a single stage, where the source and load are directly connected through a power converter. Hence, a multi-sourced complex system requires various synchronized power converters. Each power converter fulfills a specific function, such as collecting energy, managing energy storage, compensating imbalances between generation and consumption, delivering energy to users, or performing voltage conversion, among other tasks. Multi-port power converters are specifically designed for these multi-sourced systems, integrating multiple conversions into a single stage. These converters are popular because of their benefits: high power density, reduced power losses, fewer filters, smaller size, improved efficiency, and lower costs compared with traditional converters. Multi-port power converters find applications in electric/hybrid vehicles, telecommunications, satellites, Uninterruptible Power Supply (UPS), and more.
New proposals for multi-port converters continuously emerge, each offering improvements by introducing variations in topology, control systems, or modulation techniques tailored for specific applications, as documented in [3,4,5]. The reported configurations could potentially be valuable in other applications, simplifying the development process. In addition, an organized database would facilitate the creation of new configurations and help in selecting the best features from each proposal. Despite extensive research published on this topic, there is a lack of a comprehensive summary that encompasses all relevant characteristics, topologies, control systems, applications, element quantities, and achieved efficiencies. Furthermore, there is no documented basis to identify gaps in the existing research on power converter structures.
A systematic mapping study provides a broad overview of existing evidence in a research domain, especially when the topic is wide or evidence is scarce. Unlike systematic reviews, it maps studies at a high level to identify evidence clusters and gaps, guiding future research and systematic reviews [6]. This paper presents a systematic mapping study of automatic controllers tested and reported on multi-port dc/dc power converters. The study aims to explore recent advances in multi-port dc/dc power converters from both topology and control perspectives, providing a valuable reference for future converter design and applications. The study considers various factors, including controller algorithms, modulation techniques, topologies, efficiencies, applications, and the number of elements. The goal is to identify current limitations and outline future research directions in this domain to structure a research agenda. Data was collected from the Scopus database, covering the period from 2005 to 2023, following the procedure proposed by Petersen et al. in [7].
The following sections are structured as follows: Section 2, Background, includes a conceptual framework for understanding the classification scheme used. Section 3 discusses the contributions reported in related work. Section 4 details the methodology of the systematic mapping study, based on general guidelines for conducting systematic mapping study (SMS) studies in software engineering proposed by Petersen et al. [7]. Section 5 presents the findings of the mapping study. Section 6 discusses the main discoveries. It presents the research agenda, including identified research topics and recommendations for future research directions. Section 7 examines potential threats to the validity of the study. Finally, Section 8 presents the conclusions of the paper.
2. Background
This section presents a conceptual framework to understand and support the classification scheme used. First, we described power converters and their types, specifically focusing on dc/dc multi-port power converters.
The function of power converters is to transform electrical energy from one form (voltage, current, or frequency) to another. This ensures compatibility between the source and load, facilitating the transfer of electrical energy between different components. Depending on the form of input and output waveforms, power converters are classified as dc-to-dc (dc/dc) converters, inverters (dc-to-ac), rectifiers (ac-to-dc), and cyclo converters (ac-to-ac). The energy can be harnessed from a variety of sources, including solar panels, fuel cells, regenerative braking systems, and mechanical vibrations. They are used in a diverse range of electronic systems, including communication relay stations, traffic signals, sensor networks, hybrid vehicles, laptops, and handheld devices.
Multi-port converters represent a significant advancement in the field of power conversion. By integrating multiple conversion functions within a single device, they enable the flow of power between ports. This capability is of critical importance for systems that require connection to multiple sources, including but not limited to multiple wind turbines, photovoltaic systems, modular structures, and hybrid electric vehicles. As discussed by Sato et al. [8], power converters can be complex and expensive as they comprise multiple power sources. Multi-port converters address the complexities and cost considerations associated with managing multiple power sources, with a particular emphasis on efficient power management and grid integration, as highlighted by Jianwu Zeng et al. [9].
In converter design, the objective is to achieve the maximum possible efficiency, with researchers aiming for levels approaching 100%. Kumar et al. [10] highlight that the utilization of multi-port converters with a reduced number of devices results in enhanced efficiency in comparison to those with a greater number of devices. The efficiency of a converter is primarily determined by its topology, which refers to the arrangement of electrical components such as switches, diodes, capacitors, and inductors. The selection of an appropriate topology is of critical importance and is dependent upon the specific requirements of the intended application and the desired level of efficiency. The most common dc/dc converter topologies include buck, boost, buck-boost, Cuk, Sepik, bridge, forward, and flyback configurations [11]. These are classified into isolated and non-isolated types based on electrical connectivity between input and output, as outlined in reference [12].
Power Semiconductor switches, such as metal-oxide semiconductor field-effect transistors (MOSFETs) and insulated-gate bipolar transistors (IGBTs), are integral to the construction of converters. Their conduction states are managed effectively through the use of modulation techniques. Modulation techniques, including Pulse Width Modulation (PWM), Frequency Modulation (FM), Phase Shift Modulation (PSM), Amplitude Modulation (AM), and Space Vector Modulation (SVM), as described by Almutairi [13], ensure efficient converter operation by regulating output parameters while minimizing harmonic distortions.
3. Related Work
Although there have been previous works reporting about multi-port dc/dc power converters, either they do not cover all the characteristics we have analyzed or do not established a relationship between them. Also, the majority were not developed systematically, which does not help their replicatio;, the number of papers in this work is 123. However, they are complementary to ours and are useful for consolidating the growing knowledge base of multi-port dc/dc power converters. In the following paragraphs, we analyze these previous works and compare our approaches and results with theirs.
In the last twelve years, an increasing number of configurations for dc/dc power converters have been proposed. Gevorkov et al. [14] published a review and analysis of the most significant aspects of multi-port converters, considering various characteristics, topologies, benefits, drawbacks, and application areas. Still, it does not provide a cross-reference between the control system and the converter architecture. Rehman et al. [15] present trends in developing multi-input and multi-output dc/dc converters and provide a general comparison of multi-input non-isolated dc/dc converter topologies, highlighting their limitations. However, they do not consider other characteristics such as modulation techniques, applications, or the number of elements.
Hossain et al. [16] conducted a comprehensive review of power dc/dc converters, focusing on topologies in various applications and medium-voltage dc power systems. The study also provides an overview of modulation techniques and the state-of-the-art control strategies of well-established converters. However, this study has some limitations: it is not related to multi-port power converters, it does not consider the number of elements in a power converter or its efficiency, and it primarily focuses on the characteristics of the converter without analyzing recent work in the field.
Similarly, Kolli et al. [17] give a comprehensive overview of the power converter interfaces potentially favorable for the automotive, railways aircraft, and small stationary domains. This review article highlights the importance of choosing the right power converter architecture and the related technology. Furthermore, the work presented in [18] reviews the state-of-the-art research works on non-isolated dc/dc buck, boost, buck-boost, Cúk, and Sepic converters and their characteristics to find a solution best suiting an application with Maximum Power Point Tracking in photovoltaic applications. Both are focused on a limited application and do not consider additional characteristics in this work.
Additionally, a notable work that, although it does not encompass all aspects considered in this study, provides practical conclusions about specific types of power converters. Forouzesh et al. [19] comprehensively review and classify various step-up dc/dc converters based on their characteristics and voltage-boosting techniques. They discuss the advantages and disadvantages of these techniques and the associated converters in detail. Finally, the paper presents and summarizes broad applications of dc–dc converters, including a comparative study of different voltage-boosting techniques.
Dhananjaya et al. [20] provide an overview based on the literature on MISO, SIMO, and MIMO converters, detailing different schematic configurations, switching pulse signals, gain, and the number of elements in various converters. The paper also discusses challenges and future research directions. In contrast, the present work records all modulation techniques and controllers reported in the literature, along with a detailed characterization of the converters, to help identify areas for future investigation.
Babaei et al. [21] present various types of multi-port dc/dc converters, discussing operating modes, advantages, disadvantages, schematic circuits, the number of inductors, capacitors, switches, and output voltage equations for each configuration. In contrast, the present work focuses on the automatic control of dc/dc multi-port power converters, reporting on the number of devices, topology, efficiency, and applications.
Finally, Hao Zhang et al. [22] propose a systematic review and analysis of the most significant aspects of multi-port converters. It includes classifications based on various characteristics, topologies, benefits, drawbacks, and areas of application. Differences with the present study include a different classification scheme is used, focusing mainly on topology, and control systems are not considered in the classification scheme, though it mentions three types: Proportional–Integral controller (PI), Proportional–Integral Derivative controller (PID), and Model Predictive Voltage Controller (MPVC). Additionally, the present work reports general applications without specifying the types of converters.
4. Methodology
This study presents a Systematic Mapping Study (SMS), a methodical approach aimed at providing a comprehensive overview of automatic control systems for multi-port power dc/dc converters. The process involves three distinct stages: planning, conducting, and reporting.
In the planning phase, the research objectives and research questions (RQs) were defined, and Selection Literature Mapping was planned. This planning encloses the paper selection strategy, inclusion and exclusion criteria, the classification scheme, the extraction process, and the identification of visualization tools.
The execution stage involves executing the SMS protocol established during the planning phase. This phase began with the selection of scientific databases and the extraction of paper data. Then, the paper selection was developed through an iterative process based on inclusion/exclusion criteria and validated through peer review. The selected papers are then organized using the classification scheme developed in the planning phase. This systematic categorization facilitates both single- and cross-dimensional analyses, aiding in the identification of gaps and trends.
Finally, in the reporting stage, the findings of the study were analyzed using the data gathered during the conducting stage. This comprehensive analysis provides a general vision of automatic control systems for power dc/dc converters, as was planned through the systematic mapping study.
4.1. Scope of Study
This study focuses on a characteristic of a multi-port dc/dc power converter. Figure 1 illustrates the scope of the study, which encompasses the intersection of two domains: control schemes and multi-port dc/dc power converters.
Figure 1.
Scope of study.
The domain of control schemes involves automatic control systems, which consist of two defined parts: Modulation Techniques, which concern signal control applied to power semiconductors for their conducting or non-conducting modes, and the Control System, which relates to control algorithms employed in closed-loop configurations for multi-port dc/dc power converters.
The domain of multi-port dc/dc power converters allows for power converters capable of handling multiple energy sources, with each port being either unidirectional or bidirectional. Diverse configuration topologies of these converters are registered for discussion in the study.
The objectives of this study are summarized as follows:
- To summarize the state-of-the-art automatic control systems applied to multi-port dc/dc power converters;
- To provide a suitable base to outline gaps and trends in the research field and, subsequently, lead the way for potential research to contribute to filling them in.
A Systematic Mapping Study promotes knowledge about the state of the art of automatic control systems applied to multi-port dc/dc power converters; it is a basis for identifying gaps, trends, and possible research directions in this area. To achieve objectives following research questions (RQs) are formulated:
RQ1: What are the automatic control systems applied to multi-port dc/dc power converters?
Control strategies play a crucial role in maximizing the efficiency of multi-port converters. This is because control techniques can enhance the overall operations of these converter topologies [14]. Additionally, the controller, modulation technique, and simplicity of design are other significant factors in operating a converter at its peak efficiency [23]. The control strategy provides signals to control power switches based on the input signal obtained from sensors, enabling control over the output signal. It is responsible for various characteristics and performance aspects of the power converter. Among the directly affected variables are reliability, robustness, response time, quality, harmonic content, power output, voltage level, and current level, among others. The control system effectively manages the primary actions of the power converter.
RQ2: What are the different topologies used in a multi-port dc/dc power converter for reported automatic control systems?
Non-isolated topologies transfer power without magnetic isolation. They do not use a transformer and lack the advantages of galvanic isolation, such as a high step-up voltage gain ratio; instead, they have simpler configurations and do not suffer from disadvantages of galvanic isolation, such as magnetic interference or high weight. These characteristics make them suitable when size and weight are important concerns in particular applications. The voltage gain of isolated topology is generally higher than its non-isolated counterpart. However, the transformer design procedure and alleviating the leakage inductance effect are important factors in these converters [14].
RQ3: How efficient are multi-port dc/dc power converters with different control systems?
The efficiency of the power converter facilitates the evaluation of the effectiveness in achieving the maximum amount. It indicates the extent of energy loss during the conversion process. Elevated heating of the power switches leads to reduced efficiency. This information aids in identifying optimal solutions within the field and provides a comprehensive overview of software and hardware options for dc/dc power converters.
RQ4: What are the reported applications of multi-port dc/dc power converters?
A wide range of voltage conversion ratios is frequently required across numerous applications, including renewable energy systems like batteries and photovoltaic modules. In scenarios where galvanic isolation is not necessary, non-isolated dc/dc converters can be employed to accomplish voltage step-up or step-down, resulting in a reduction in size, weight, and volume. This reduction is attributed to increased efficiency due to the absence of a high-frequency transformer [24]. Applications demand specific characteristics for dc/dc power converters; hence, it is necessary to distinguish each area and prioritize to reach high efficiency, ensuring stability, safety, robustness, and well-regulated dc voltage.
RQ5: How many elements (passive and semiconductors) does the converter have?
Developing a prototype with fewer elements is cheaper during the implementation stage. Fewer components typically lead to lower manufacturing and maintenance expenses. Additionally, devices generate energy losses, which decrease the efficiency of the power converter. Furthermore, controlling more semiconductors necessitates more complex algorithms because these devices must work synchronously. Simplifying design can often lead to increased reliability and easier troubleshooting, enhancing overall system robustness. Finally, a simplified power converter design can promote advancements in controllers and the topology of power converter technology.
4.2. Paper Selection Strategy
In this study, a database-based strategy is employed, using the Scopus database to find high-quality refereed research literature, comprising both journal and conference papers. Scopus indexes high-quality peer-reviewed papers from major digital libraries pertinent to the field of power electronics, such as IEEE Xplore, Springer Link, Science Direct, and ACM. Moreover, this database has been referenced in other pertinent papers that have conducted related systematic studies.
The investigation employed the Systematic Mapping Study as its base. We constructed a search string that incorporates vocabularies and taxonomies relevant to the research domain. This search string was formulated by combining research domains, control schemes, and multi-port dc/dc power converters. To ensure the retrieval of as many papers as possible, the search encompassed top-level terms like “control of multi-port dc/dc power converters,” along with synonyms of controllers derived from taxonomies and vocabularies such as the 2017 IEEE Thesaurus Version 1.0.
Table 1 displays the final search string alongside its associated domains and terms. This search string underwent an iterative process, wherein the outcomes of each iteration were validated using a test set of 10 pertinent papers supplied by an experienced researcher in power electronics. As a result of the search in the Scopus database, 777 papers were identified and progressed to the next stage, which involved the inclusion and exclusion procedure.
Table 1.
Search string.
4.3. Inclusion and Exclusion Procedure
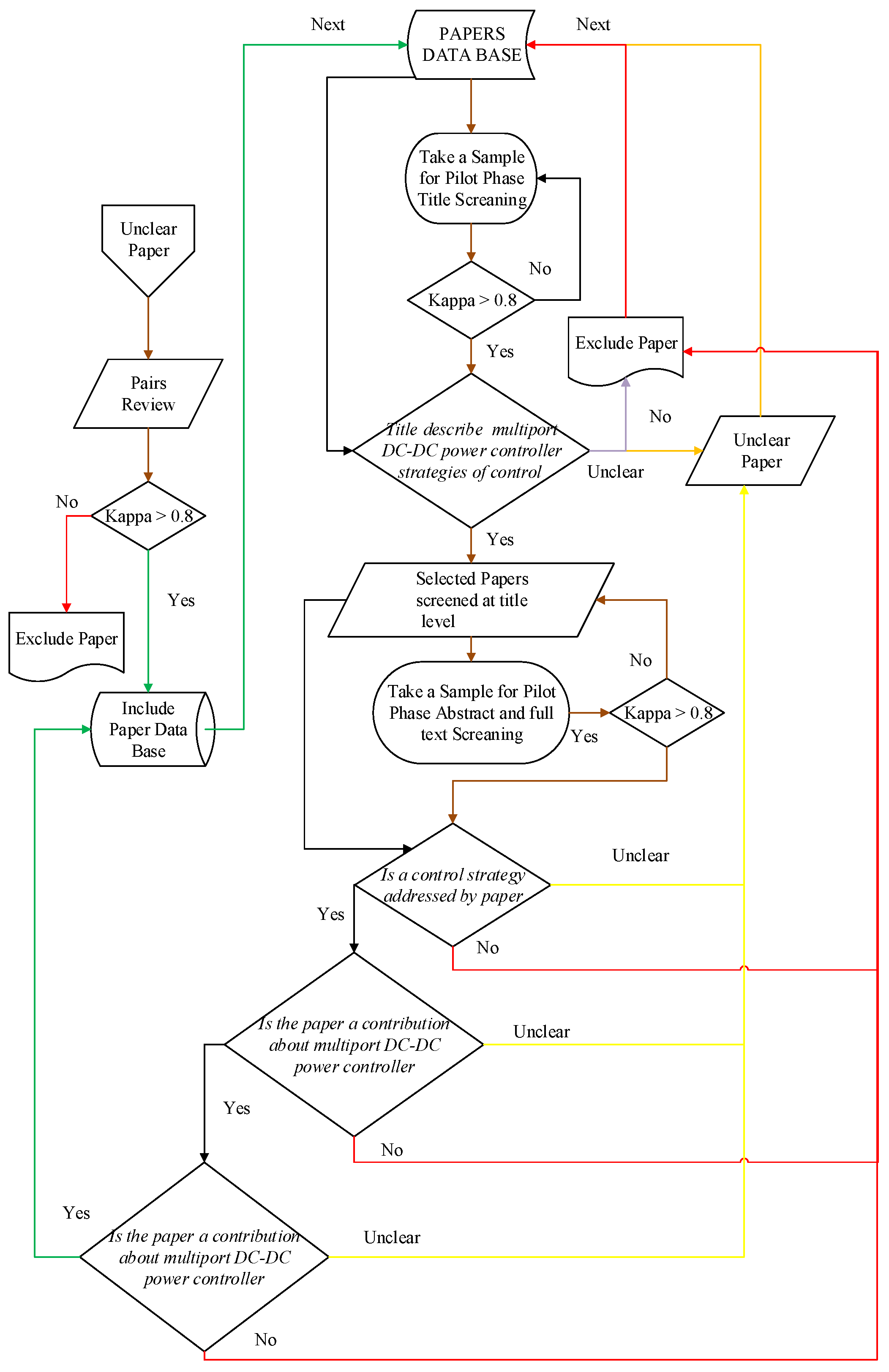
The inclusion and exclusion procedure is depicted in Figure 2. Although an automated procedure on Scopus is not available, the use of other software, such as Cadima, facilitated the detection and filtering of duplicate referenced papers.
Figure 2.
Inclusion and exclusion procedure.
The manual processing involved screening based on titles, abstracts, and full texts to include reported primary paper contributions within the domain of interest. This study utilized the CADIMA tool for paper selection, illustrated in Figure 3. Therefore, the criteria for including papers are outlined as follows:
- Papers focused on multi-port dc/dc power converters.
- Papers detailing control systems for the converters.
- Papers constituting primary contributions.
Cadima identified 24 duplicated papers, which were afterward removed from the database. To ensure inter-coder reliability, each stage underwent a pilot phase conducted by the researcher and an experienced professor until a kappa coefficient exceeding 0.80 was achieved. In the screening stage, each paper could be labeled as either Included, Excluded, or Unclear.
For each paper, the main screening consisted of three stages: screening based on title, abstract, and full text. Before each stage, a pilot phase was conducted where the screener and tutor worked with different sets of papers provided by Cadima automatically until a kappa coefficient greater than 0.80 was attained.
During the title-based screening, out of 753 papers, a pool of 437 candidate papers was labeled as either included or unclear and progressed to the next stage. Similarly, in the abstract-based screening, 381 candidate papers were labeled as included or unclear and advanced to the final stage.
In the full-text screening, screeners conducted a comprehensive examination of the title, abstract, introduction, and conclusions. If insufficient information was available, the screeners checked the section where the controller design was explained. At this stage, 381 papers were reviewed by one screener. Papers that were not clearly defined were labeled as unclear. Finally, both screeners discussed and determined the status of each paper. As a result of this stage, 122 papers were included, and 259 were excluded.
Figure 3.
Manual criteria for inclusion.
Figure 3.
Manual criteria for inclusion.

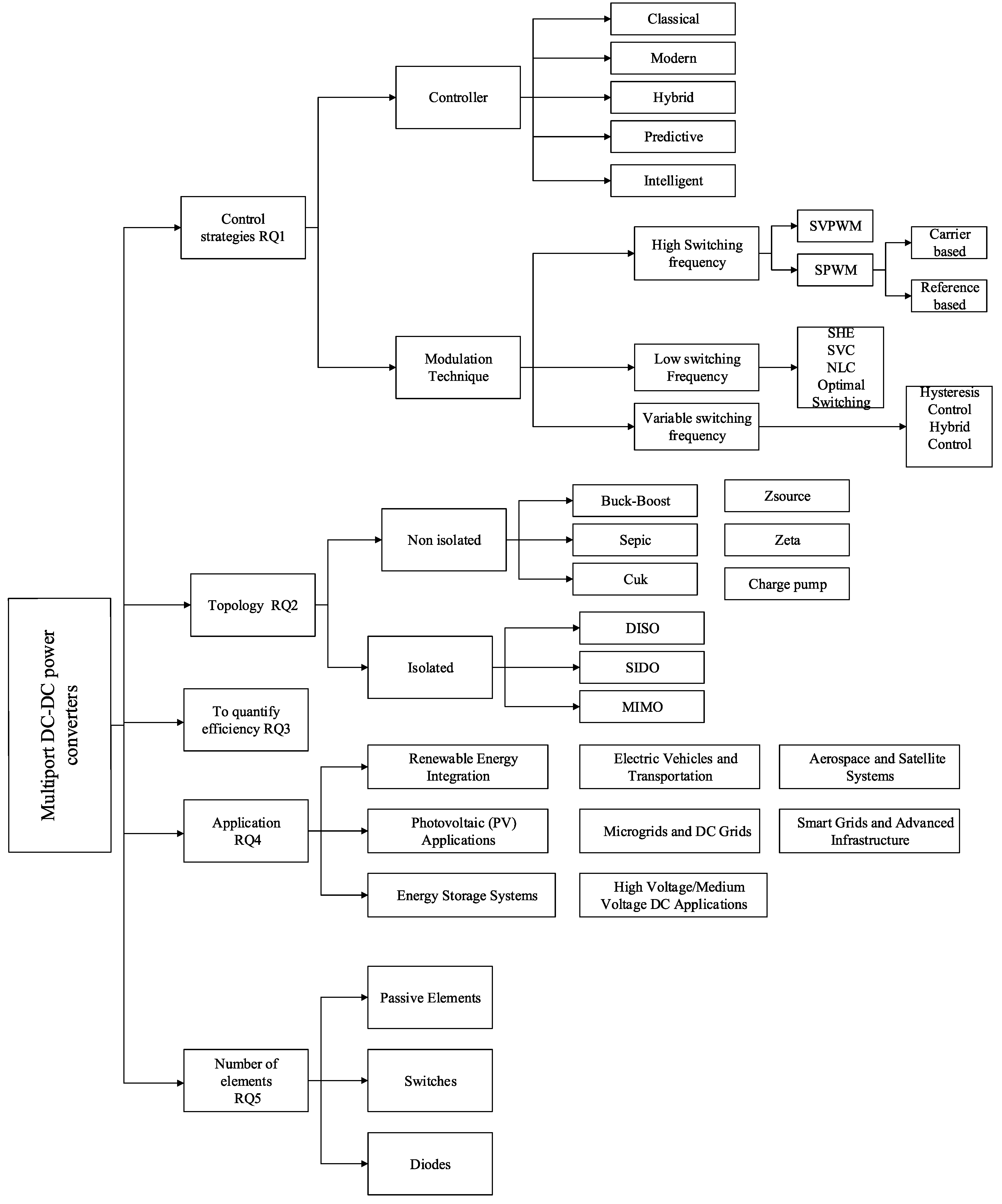
4.4. Classification Scheme
The classification scheme presented is based on available theory and scientific works about multi-port dc/dc power converters. As depicted in Figure 4, this scheme outlines five key research questions addressed in this study. The classification aims to delineate the primary characteristics related to the design, implementation, efficiency, and application of multi-port dc/dc power converters to facilitate replication and performance enhancement.
Figure 4.
Classification scheme.
Control strategies enclose both the control system and modulation technique. The control system commands the behavior of the power converter. There are two types of control systems commonly used: open-loop and closed-loop systems, Multi-port dc/dc power converters do not employ an open-loop control system; therefore, this paper does not address them.
A closed-loop control system regulates the output signals from the power converter (typically current, voltage, or power) based on reference values and measured signals, usually the output signal itself. It furnishes a control signal that governs the operation of power switches through a modulation signal. Control theory presents various control systems that have been applied in power converters, including classical controllers, optimal control, robust control, sliding mode control (SMC), predictive control, nonlinear control systems, and control systems with artificial intelligence (AI).
Classical controllers aim to achieve stability and desired performance based on a known mathematical system model, utilizing traditional control methods like P, PI, and PID controllers. Optimal control optimizes a performance index over time, looking for the best control signals to achieve specific objectives while requiring the system model. Robust control ensures the operation of the system in the presence of uncertain parameters or disturbances despite modeling errors and uncertainties in the system. SMC maintains system stability by forcing the state of the system to slide along a predefined surface in the state space. Predictive control uses a dynamic system model to predict future behavior and optimize control actions for desired performance. Nonlinear control systems address modeling errors and unmodeled dynamics, achieving high-accuracy state estimation and effective control, often employing model-based filtering approaches and input–output feedback linearization (IOFL) techniques.
Finally, Control Systems with artificial intelligence (AI) incorporate techniques such as neural networks, fuzzy logic, reinforcement learning, and genetic algorithms to learn from data, adapt to changing conditions, and optimize control actions. It is important to note that control systems can also be categorized according to whether they depend on a mathematical model or not.
In the context of multi-port dc/dc power converters, while there is no specific classification available, Sinha et al. (2018) [25] provide a classification of modulation techniques for grid-connected multilevel inverters (GCMLIs), which can also be applicable to our purposes. Their classification broadly categorizes modulation techniques into high-switching frequency, fundamental switching frequency, and variable switching frequency.
High-frequency modulation techniques offer efficient power transfer, reduced components size and weight, enhanced transient response, and minimized electromagnetic interference. Moreover, they enable higher power densities and contribute to system stability. Two primary methods in this technique are Space Vector Pulse Width Modulation (SVPWM) and Sinusoidal Pulse Width Modulation (SPWM). SVPWM involves comparing a complex voltage vector control signal with a reference vector to obtain the output voltage. SPWM works by comparing a sinusoidal reference signal with a carrier waveform, typically a high-frequency triangular or sawtooth waveform. SPWM modulation can be classified as carrier-based or reference-based. Carrier-based SPWM can further be categorized as single-carrier (generic PWM) and multi-carrier, where the latter is classified based on the number of carriers, including Phase Shift PWM (PS-PWM) and left-shifted PWM (LS-PWM). In PS-PWM, the PWM signals are generated with varying phase shifts relative to each other, reducing harmonic distortions. However, LS-PWM adjusts the level or magnitude of PWM signals to ensure effective driving of power devices, minimize switching losses, and improve efficiency. LS-PWM can be further classified into Phase Disposition PWM (PDPWM), Phase Opposition Disposition PWM (PODPWM), Alternative Phase Opposition Disposition PWM (APODPWM), and Multi-Carrier Sinusoidal PWM with variable frequency.
Fundamental switching frequency PWM refers to a modulation technique in which the switching frequency of the PWM signal is kept low, typically within the range of the fundamental frequency of the output waveform, such as the mains frequency (50 or 60 Hz) for grid inverters. Operating at low switching frequencies can reduce switching losses and electromagnetic interference (EMI), as fewer switching events occur per unit of time compared with higher switching frequencies. Several low-frequency modulation techniques are presented, including the selective harmonic elimination (SHE) technique, Nearest Vector Control (NVC), Nearest Level Control (NLC), also known as space vector control (SVC), and Nearest Level Modulation (NLM).
Variable switching frequency PWM dynamically adjusts the switching frequency according to certain operating conditions or requirements, helping to improve overall system efficiency, reduce losses, and enhance transient response. In addition, other general modulation strategies, such as hybrid modulation strategy and hysteresis PWM, offer combinations that enhance performance and extreme robustness, greater stability, and faster dynamic response compared with other PWM techniques.
The main goal of the multi-port converter is to integrate multiple power input nodes into a single device while allowing power transfer between each node. Various classifications based on topology have been proposed by different authors. We categorize dc/dc power converters into isolated and non-isolated multi-port configurations, primarily based on their isolation characteristics. The distinguishing criterion is whether the converter offers electrical isolation between the input and output stages.
Multi-port dc/dc power converters are gaining popularity due to their versatility. Although the proposed classification schemes consider a limited number of applications, it is essential to note that dc/dc power converters are applicable across all areas where power conversion is required. Efficiency serves as the primary quantitative metric to determine which converter maximizes energy utilization in a given application. Various configurations have been tested, and our emphasis is on measuring efficiency and understanding the components used in the construction of each converter. The large number of switches, diodes, and inductors employed in the converter increases the size, weight, and cost of the multi-port dc/dc power converter; it is more representative of a large number of inputs.
Finally, a large number of switches, diodes, and inductors increases the size, weight, and costs of the multi-port dc/dc power converter. This effect is especially critical when there are many ports (inputs/outputs).
5. Results
A total of 753 related papers were identified and collected from Scopus. Of these, 437 articles were selected for title-based screening, and 381 articles underwent abstract-based screening. Finally, 122 articles were selected through a comprehensive screening process, and all are listed in Appendix A. Figure 5 shows the number of articles related to the research area published since 2005, highlighting a significant growth rate starting in 2014 and peaking in 2019. This trend may be related to the increasing effects of global warming observed over the years.
Figure 5.
Number of published articles by year.
Before the codification process, the data were tabulated and analyzed to address the research questions, as detailed below:
5.1. RQ1: What Are the Automatic Control Systems Applied to Multi-Port dc/dc Power Converters?
The paper compiles the automatic control systems reported for multi-port dc/dc power converters. Inspired by the classification presented in [26], this study systematically groups controllers into categories, as shown in Table 2. Control systems are categorized by complexity, with sixty-five papers classified as classical, ten as modern, nine as hybrid, four as predictive or intelligent, and eighteen related to algorithm-based PV approaches, ensuring comprehensive coverage. Furthermore, 16 papers do not explicitly report the type of controller and, therefore, have not been considered in this classification.
Table 2.
Types of controllers identified in multi-port dc/dc power converters.
Classical controllers are the most frequently reported in the literature, accounting for approximately 65% of the studies. Specifically, the Proportional–Integral (PI) controller is the most commonly applied control strategy in multi-port dc/dc power converters between 2010 and 2022, being used in around 52% of the cases. PI controllers are typically chosen due to their simplicity, reliability, and ease of implementation in digital control systems, especially when testing new topologies in closed-loop configurations [27]. They offer effective steady-state error elimination [28], low computational cost [29], high reliability, and robustness while reducing system order and aligning well with the ON–OFF behavior of power electronic switches [30]. However, it should be noted that a reported limitation is their reduced efficiency in high-voltage, large-scale photovoltaic (PV) applications [31].
Proportional–Integral–Derivative (PID) control is another commonly reported strategy in multi-port dc/dc power converters, accounting for approximately 6% of the reported cases between 2010 and 2022. Unlike the PI controller, the PID controller includes a derivative component that anticipates future error trends by evaluating the rate of change. This results in a damping effect that improves the transient response of the system and reduces overshoot. Consequently, PID controllers are often regarded as effective in balancing speed, stability, and accuracy in control applications. However, they are less frequently implemented than PI controllers, primarily due to the increased complexity and computational resources required to tune all three parameters, which can outweigh their benefits in many practical scenarios. In the reported studies, PI controllers have consistently demonstrated satisfactory performance with simpler implementation requirements. However, both PI and PID controllers require appropriate tuning methodologies and typically depend on an accurate mathematical model of the system. Their performance under transient conditions may be limited, particularly in highly dynamic or nonlinear environments. To overcome these limitations, hybrid approaches that integrate classical control with modern techniques, such as predictive, advanced, and intelligent controllers, have been proposed and investigated in the literature. In addition, voltage and current controllers (reported in approximately 3% of studies from 2019 to 2022) are commonly used due to their simplicity and intuitive design. These controllers offer good transient response to load variations and input voltage fluctuations, making them suitable for dynamic operating conditions. They operate by implementing closed-loop regulation of a reference voltage or current, which modulates the duty cycle to control the switching of power devices. Some reported implementations, such as ID20, incorporate dual-loop control schemes that combine voltage and current feedback to improve overall system performance.
Modern controllers account for approximately 9% of the reported studies between 2015 and 2022. In ID377, the authors recommend the use of the Linear Quadratic Regulator (LQR) method as a more effective approach to determine the gain matrix. LQR is a model-based control strategy designed to minimize a cost function that reflects the performance of the system over time. The multi-objective control algorithm described in ID356 is developed to manage battery operation, direct power flow, select the mode of operation, and determine the appropriate duty cycle in a non-isolated high-gain triple-port dc/dc buck–boost converter. The mode selection and corresponding switching signals are determined on the basis of current photovoltaic (PV) power, the state of charge (SOC) of the battery or its preset current limit, and the load demand. A simple voltage control scheme combined with a Maximum Power Point Tracking (MPPT) technique is used to maintain the output voltage. Additionally, the Partial Power Processing (PPP) scheme proposed in ID2 is based on predictive control. It reduces DC-link current, volume, and power losses by ensuring that most of the energy transfer between low-voltage ports is handled by only a portion of the current in the solid-state transformer, thus improving efficiency.
Hybrid control systems are also reported in the literature, accounting for approximately 8% of the studies published between 2012 and 2022. These systems combine classical control strategies with advanced or intelligent techniques to enhance performance under complex operating conditions. Among the hybrid approaches identified are those PI controllers with Artificial Neural Networks (ANNs), classified under intelligent control. Additionally, Sliding Mode Control (SMC), a robust technique capable of driving the system state to a desired condition and maintaining it despite model uncertainties or external disturbances, is commonly used in nonlinear environments. Another notable approach is consensus-based control, a decentralized strategy applied in multi-agent systems, where multiple units (e.g., sensors or subsystems) cooperate to achieve a unified control objective. These techniques are particularly suited for managing nonlinearities and estimating parameter variations in dynamic systems. However, the implementation of such hybrid controllers often demands significant computational resources and advanced real-time processing capabilities.
The Model Predictive Control accounts for approximately 3% of the reported studies between 2015 and 2022. This category includes the nonlinear Model Predictive Controller (NMPC) and the Predictive Energy Amendment Algorithm (PEAA). In ID93, the general formulation for NMPC is presented, along with the C/GMRES algorithm, which enables efficient real-time implementation. The PEAA is designed to optimize energy flow within a system, improving efficiency, reliability, and sustainability. This is achieved by forecasting the availability of energy from multiple sources and estimating future demand based on historical consumption patterns, real-time data, and predictive modeling. However, these controllers are heavily relying on accurate mathematical models, which can limit the robustness of the system in the presence of modeling errors or unforeseen disturbances.
Photovoltaic (PV) systems involve several interconnected processes, including energy harvesting, storage, transmission, and conversion. Numerous studies address control strategies targeting each of these subsystems. However, this review focuses specifically on the primary control strategy highlighted in each publication. While MPPT (Maximum Power Point Tracking) algorithms are not traditional feedback controllers like PI or PID, they are frequently responsible for generating reference values for inner-loop controllers. Moreover, in many PV-related studies, the MPPT algorithm is the only control mechanism reported. For this reason, MPPT is included in our classification, as it plays a central role in the overall control strategy of multi-port DC-DC power converters, particularly in renewable energy applications. The Maximum Power Point Tracking (MPPT) algorithm—reported in approximately 17% of the reviewed studies between 2006 and 2022—is widely used in power converters to maximize solar energy extraction and improve overall system efficiency. MPPT algorithms adjust the duty cycle of the converter to match the source impedance with the load impedance, thereby achieving maximum power output. Some of the most commonly implemented MPPT techniques include Perturb and Observe (P&O), Incremental Conductance (INC), Fractional Short Circuit Current, Fractional Open Circuit Voltage, Artificial Neural Networks (ANNs), and fuzzy logic. Kumar et al. [32] present a comparative analysis of these techniques in tabular format, enabling evaluation of their performance and assisting in the selection of the most suitable method for specific applications. Additional comprehensive reviews of MPPT techniques can be found in [33,34].
The modulation strategies identified in the literature were ranked according to their frequency of use, as summarized in Table 3. Based on this analysis, modulation techniques were grouped into categories.
Table 3.
Types of modulation techniques identified in multi-port dc/dc power converters.
Pulse-width modulation (PWM) accounted for approximately 49% of total reports between 2006 and 2023, making it the most widely adopted technique. PWM is favored for its simplicity, ease of implementation, and compatibility with digital control platforms. However, it suffers from drawbacks such as attenuation of the fundamental frequency amplitude and increased total harmonic distortion (THD). Although increasing the switching frequency can mitigate THD, it also increases switching losses, imposes additional stress on the devices, and introduces high-frequency harmonics [35]. Several studies highlight adaptations of PWM to address these issues. For example, ID207 and ID298 implement variable-frequency PWM to enable boundary current mode operation, optimizing inductor sizing and improving efficiency. ID641 proposes a specialized PWM scheme for dual-input operations, while ID452 presents an optimized PWM method designed to minimize conduction losses through fundamental frequency analysis of current and power signals.
The PWM variants represent 17% of the studies (2012–2022). Notably, Phase-Shift Carrier PWM (PSC-PWM) is widely reported because of its ability to merge the benefits of both PWM and PSC techniques. ID260 presents a modified phase-shift modulation scheme for forward power flow control in full-bridge converters. ID254 describes three modulation strategies: a PSC-PWM variant for Modular Multilevel Converters (MMCs), a quasi-square wave modulation method, and the Extended Phase Shift (EPS) control scheme, which adapts to varying system conditions. Similarly, ID719 introduces a pulse width modulation with phase angle shift (PWM-PPAS) strategy, allowing independent regulation of the duty cycle and phase angle for decoupled port voltage control. ID103 further develops this idea, proposing a soft-switching control technique that enhances the decoupling and device-sharing capability across i/o ports.
Article ID719 discusses a control scheme referred to as pulse width modulation plus phase angle shift (PPAS), where the switch duty cycle and the phase angle of interleaved converters are used as two control freedoms to achieve decoupled voltage regulation within a certain operating range among different ports. In ID103, a control scheme is introduced to achieve soft switching, decoupled control, and improved device-sharing capability across inputs. This scheme is referred to as the PWM phase angle shift (PWM-PPAS) control scheme, enabling zero voltage switching for switches.
Phase-shift and specialized modulation techniques account for approximately 14% of the reviewed literature (2012–2022). PSC stands out for its advantages in reducing electromagnetic interference, improving efficiency, and lowering switching losses and THD. In ID395, Quintuple Phase Shift Modulation (QPSM) is proposed to improve soft-switching and reduce circulating current under dc-link mismatches. The Quasi Two-Level (Q2L) technique, featured in ID373, maintains a near-two-level waveform with reduced switching losses and EMI, supporting modular topologies and simultaneous multi-port power flow—key in scalable systems such as hybrid storage and renewable energy.
Frequency-based switching techniques account for 4% of the literature (2018–2022). These include pulse frequency modulation (PFM), which, as reported in ID491, improves efficiency under light loads. Variable frequency PWM (VF-PWM), employed in ID298, adapts the switching frequency to ensure zero voltage switching (ZVS). ID418 utilizes Single-Wavelength Modulation (SWM) to enhance harmonic performance and simplify digital control. ID129 introduces Soft Pulse-Shifted Control (SPSC), which optimizes switching transitions in modular converters and ensures voltage balancing across submodules, demonstrating the effectiveness of hybrid strategies for high-density EV charging applications.
Space Vector Modulation techniques represent 2% of the reviewed works (2021–2022). Among these, the 3D Space Vector Modulation (3D-SVM) method, aligned with industrial standards, provides enhanced flexibility in current control. Space Vector PWM (SVPWM) identifies and sequences the nearest three voltage vectors to construct the reference vector , optimizing the switching process.
Lastly, 14% of the studies did not explicitly report on the modulation technique used. This lack of information highlights a recurring document gap and suggests the need for improved reporting standards in future publications.
Figure 6 presents various combinations of control strategies published in the literature on multi-port dc/dc power converters. A significant majority of these works implement Pulse Width Modulation (PWM) in conjunction with classical control strategies, particularly the Proportional–Integral (PI) controller, which remains the most frequently applied due to its simplicity, ease of implementation in digital control platforms, and satisfactory performance in steady-state conditions. However, PI controllers struggle to track non-DC signals without steady-state error and often require careful tuning to maintain performance under varying operating conditions. To address these limitations, several studies adopt enhanced PWM techniques such as PSC-PWM, PFM, and VF-PWM, which enable soft switching, reduce electromagnetic interference, and improve converter efficiency under dynamic loads (e.g., ID641, ID298, ID491).
Figure 6.
Controllers and modulation techniques for multi-port dc/dc power converters.
For improved dynamic performance, Pole Placement Control has been introduced to set desired poles based on state-space equations. Moreover, Linear Quadratic Regulator (LQR) control (e.g., ID377) offers a robust solution for achieving finite-time steady-state behavior and minimizing energy consumption during transient states. Model Predictive Control (MPC) and its nonlinear variant (NMPC), as in ID93 and ID614, are gaining attention for their ability to optimize cost functions under multivariable constraints; however, their reliance on system modeling and variable switching frequencies introduces complexity in filter design.
In addition, intelligent and hybrid controllers are emerging as promising alternatives. For example, combinations such as PI + ANN (ID330), PI + SMC (ID521), and predict-reset PI (ID626) aim to improve adaptability and robustness in highly nonlinear environments. These are often accompanied by advanced modulation techniques like SPSC and adaptive phase-shift strategies (ID129, ID103), which contribute to improved power sharing and voltage balancing in modular architectures.
Modern nonlinear control techniques also appear in the literature. Hysteresis control, while offering simplicity and robustness, is hindered by variable switching frequencies. Sliding Mode Control (SMC) and feedback linearization (FBL) provide systematic frameworks for improving system robustness and handling uncertainties. Adaptive control schemes dynamically adjust controller parameters in response to system variations, offering stability and performance across a wide operating range. Furthermore, the integration of artificial intelligence (AI) techniques is becoming more prominent, leveraging learning algorithms to improve control precision and system autonomy in complex energy applications [36].
Finally, the literature reflects a growing tendency to combine traditional control approaches with modulation strategies tailored to application-specific demands, whether focused on switching loss reduction, dynamic load tracking, or control robustness. This convergence of modulation and control design represents a shift toward more adaptive and intelligent power conversion architectures, especially in applications such as renewable energy integration, nanogrids, and EV fast charging systems.
5.2. RQ2: What Are the Different Topologies Used in a Multi-Port dc/dc Power Converter for REPORTED Automatic Control Systems?
Figure 7 illustrates the relationship between control strategies (horizontal axis) and modulation techniques (vertical axis) in reported multi-port dc/dc converter systems, highlighting the prevailing configurations and integration trends in automatic control design. Among the 122 papers reviewed, approximately 57% implement isolated topologies (reported between 2006 and 2022), while 43% employ non-isolated designs (reported between 2010 and 2023).
Figure 7.
Distribution of multi-port dc/dc power converter topologies by control strategy and modulation technique.
A total of 69 studies employ isolated converter architectures, which are often selected for their galvanic isolation, modular design, and suitability for renewable energy integration applications. The most prevalent modulation technique in these systems is conventional PWM, used in approximately 35% of isolated implementations (e.g., ID213, ID250, ID420). Isolated systems also adopt a diverse range of specialized modulation strategies: 16% of isolated converters report the use of PSC-PWM (e.g., ID711, ID682, ID589), which enables soft switching and reduced EMI. Other notable techniques include saturation of the i-th duty cycle (ID628), a fine-tuned method for precise power sharing; QPSM (ID395); SPSC (ID129); PFM (ID491); and Q2L (ID373), reflecting a growing interest in efficiency-enhancing soft-switching strategies. Additional strategies such as EPS (ID254), PWM-PPAS (ID103), and PWM+PSM (ID605) enable decoupled control and Zero-Voltage Switching (ZVS) across multiple power paths. Some studies (e.g., ID452, ID207) explore optimized or variable-frequency PWM to support boundary conduction modes and harmonic mitigation.
PI controllers dominate isolated converter control strategies, cited in more than 49% of cases (e.g., ID140, ID363, ID420), and are typically paired with PWM due to their simplicity and ease of digital implementation. Other classical controllers include PID (ID605, ID739), voltage control (ID418), and current control (ID424). For photovoltaic applications, MPPT algorithms are frequently integrated, particularly in renewable energy contexts (e.g., ID421, ID722, ID765), often in conjunction with PI controllers (e.g., ID711, ID682). Fewer studies explore modern or intelligent control approaches in isolated systems, with a few exceptions such as NMPC (ID93), PEAA (ID16), and fuzzy logic (ID627, ID88).
Isolated converters appear to facilitate more advanced modulation strategies, likely due to their modular and port-separated architecture. However, the control side remains heavily biased toward classical PI/PID strategies, suggesting a potential gap in the adoption of modern control techniques in isolated systems.
Fifty-three studies implement non-isolated converters, which are generally favored in cost-sensitive or space-constrained applications, such as consumer electronics, microgrids, or battery balancing systems. PWM also dominates the modulation landscape in these systems and is reported in more than 67% of non-isolated implementations (e.g., ID286, ID334, ID688). Although PSC-PWM appears in several cases (e.g., ID13, ID340, ID522), advanced modulation strategies are less prevalent than in isolated designs. Some notable exceptions include VF-PWM (ID298), special PWM switching (ID641), PFM (ID491), PPAS (ID719), and 3D-SVM (ID177), which suggest minor experimentation with hybrid switching methods.
Although PI controllers are still widely used, appearing in 37% of non-isolated designs (e.g., ID27, ID197, ID594), the diversity of control strategies in these systems is greater than in isolated configurations. PI control variants have been introduced to improve response time, robustness, and adaptability. Examples include PI+HESS (ID310), predict-reset PI (ID626), and PI+SMC (ID521), along with AI-based approaches (ID330). To manage nonlinearities, some systems employ MPC (ID614). Other reported methods, though less common, include fuzzy logic (ID265, ID391), multivariable control (ID180), multi-objective optimization (ID356), PPP (ID2), and time-multiplexed strategies (ID467). Conventional controllers are still reported as well, including P (ID370), PID (ID109, ID160, ID337, ID514), voltage control (ID20), and current control (ID177).
Non-isolated topologies offer a more fertile ground for control innovation, even though modulation techniques remain relatively conventional. The broader range of control algorithms in these systems reflects their suitability for data-driven, AI-enhanced, and predictive approaches, given their simpler physical constraints. In contrast, isolated topologies, with physical decoupling through transformers, tend to favor innovation in modulation techniques. However, a lack of systematic integration between control and modulation strategies is evident in both topologies. Many designs continue to default to PI-PWM combinations, even in scenarios where more advanced alternatives may yield improved performance. The underutilization of hybrid approaches in isolated systems, despite their modularity and application in renewable energy contexts, suggests an opportunity for further research to integrate intelligent and predictive control methods in such platforms.
5.3. RQ3: How Efficient Are Multi-Port dc/dc Power Converters with Different Automatic Control Systems?
An analysis was performed to evaluate the relationship between efficiency and output power in multi-port dc/dc power converters, considering the modulation technique, controller type, and converter topology.
In Table 4, an analysis of the modulation techniques and converter topologies is presented based on the reported efficiency and output power. The data completeness metric indicates the percentage of studies that provide explicit information about both efficiency and power. In isolated topologies, the most frequently used modulation technique is PWM, often combined with control strategies to enhance performance. The highest efficiency is observed in entry ID421, where basic PWM modulation achieves 98% efficiency at 100 W, likely due to an optimized converter design and minimal control overhead. Other notable combinations include PWM with fuzzy logic (ID627), reporting 90% at 90 W, and PWM with PEAA, achieving 96.2% efficiency, highlighting the advantages of adaptive predictive control. Furthermore, PWM paired with PI and PID controllers yields peak efficiencies of 96.77% and 94%, respectively, which can be attributed to the improved steady-state accuracy and dynamic response of closed-loop controllers.
Table 4.
Efficiency and power analysis by modulation technique and topology.
In non-isolated topologies, combinations such as Fuzzy + PWM (ID265) achieve 94.3% at 125 W, while MPPT + PWM (ID441) in PV applications reaches 95% at 120 W, benefiting from real-time adaptation to environmental conditions. Furthermore, PWM combined with PI control (ID252) reaches a peak of 98.2% at 100 W, which emphasizes the precision of the controller in output regulation. Notable high-power applications include PWM with voltage mode control (ID20), reporting 97.7% at 1600 W, which is likely due to the stability and fast transient response of this control strategy. Other significant results include PWM + P&O MPPT (ID98), which achieves 97.48%, and multi-objective optimization + PWM (ID356), resulting in 93.6%, both of which illustrate the benefits of integrating intelligent and adaptive control methods.
Regarding PWM variants, PSC-PWM combined with PI control (ID299) achieves 96% at 100 W, and PSC-PWM with MPPT (ID589) reaches 97%, confirming that modulation schemes with reduced switching losses and adaptive control provide efficiency gains. QPSM + PI (ID395) also shows a strong efficiency performance of 96%, while the use of VSFPWM achieves an outstanding performance of 99%, underscoring the effectiveness of adaptive frequency control in minimizing switching and conduction losses. In the non-isolated topology, PSC-PWM (ID522) reports a respectable 93.2% efficiency at 100 W, although generally lower than its isolated counterparts, due to higher parasitic losses.
For other modulation techniques, open-loop PSC in isolated configurations shows the lowest efficiency (84%), indicating the importance of feedback for performance optimization. In contrast, PSC with PI (ID260) reaches 96% at 3kW, illustrating the value of closed-loop control, particularly at high power levels. SPSC with PI reports the efficiency at 97%, although without specifying the output power, making direct comparison difficult. In non-isolated systems, PPAS with PI (ID719) reaches a maximum of 90%, while 3D-SVM with current loop control achieves 96% at 200 W, reflecting the benefit of advanced Space Vector Modulation in combination with current-mode control for precise and efficient operation.
In general, combinations that integrate PWM or its variants with closed-loop controllers, such as PI, MPPT, or intelligent control algorithms, consistently demonstrate higher efficiency. Non-isolated converters often achieve higher efficiencies when paired with advanced modulation techniques, largely because of the absence of galvanic isolation losses and their typically superior electromagnetic interference (EMI) characteristics under optimized control.
Table 5 presents the relationship between the controller type, the converter topology, and the reported efficiency. For isolated topologies using classical controllers, current control combined with PSC-PWM modulation is reported (ID424), delivering 100 W output; however, no efficiency data are provided. The PI controller appears in various combinations with different modulation techniques: PI + PSC-PWM achieves up to 96% efficiency at 105 W (ID299) and 90% efficiency at 500 W (ID637); PI + QPSM (ID395) reaches 96% efficiency at 100 W; PI + PSC (ID260) achieves 96% at 300 W and 90% at 3.24 kW (ID135); PI + PWM shows a peak efficiency of 96.77% at 100 W; PI + pulse generator reaches 90.5% at 1.2 kW; and PI + PWM-PFM achieves 95% at 150 W. In non-isolated topologies, the PI controller is the most frequently reported. PI + PWM yields efficiencies ranging from 68% at 200 W to 98.2% at 100 W (e.g., ID27, ID252, ID312). PI + PSC-PWM (ID13) supports up to 2 kW but does not report efficiency, while a similar case appears in ID641, where PI is combined with a special PWM switching method. PID + PWM (ID109) achieves 90–94% efficiency at 100 W, indicating that PI-based schemes generally provide better efficiency. The use of current loop control with 3D-SVM modulation shows 95–96% efficiency at 200 W, suggesting that the modulation technique enhances performance. PWM + voltage control (ID20) reports an efficiency of 97.7–97.9% at 1.6 kW.
Table 5.
Efficiency and power analysis by controller and topology.
For hybrid controllers, PI + MPPT (ID682) achieves 89–93% efficiency at 100 W to 500 W, while PO + MPPT (ID666) reports 86–92% at 10 W to 100 W.
Among modern controllers, only one isolated topology case (ID627) reports an efficiency of 90% at 90 W with a fuzzy + PWM configuration. In non-isolated topologies, Fuzzy + PWM (ID265) reaches 94.3% efficiency at 125 W, while multi-objective control schemes range between 82.7% and 93.6%.
Predictive controllers offer simple implementations with good dynamic performance. Although efficiency and power are not consistently reported, they improve the transient response. For example, MPS with PSC modulation supports 1 kW (ID93), and Predictive Reset PI achieves 97–99.5% efficiency with a load of 3.3 kW. A PI controller enhanced with an Artificial Neural Network (ANN) is also proposed, though neither efficiency nor output power if specified. However, ANN contributes to improved robustness.
In PV applications, MPPT combined with PWM controllers reaches between 85% at 1 kW (ID766) and 98% at 100 W (ID421). MPPT with PSC improves efficiency to 90–93% at 400 W, and ID4 reports 96% at 3.9 kW, although no modulation technique is specified. In non-isolated topologies, MPPT + PWM (ID565) achieves 98% efficiency at 32 kW. In general, non-isolated topologies generally achieve higher average efficiencies than isolated ones. PWM-based techniques, particularly PSC-PWM and optimized PWM, are dominant across a broad power range and deliver consistently high efficiencies. PSC-based modulation is widely used in isolated systems and maintains good efficiency, often exceeding 90%.
Figure 8 presents a comparison of the highest recorded efficiencies for different controller strategies implemented in multi-port dc/dc power converters. Both isolated and non-isolated topologies are included. The predict-reset PI controller with a non-isolated topology at 3.3 kW. It is notable that non-isolated topologies generally exhibit higher efficiencies compared with their isolated counterparts. This performance advantage can be attributed to the absence of high-frequency transformers in non-isolated designs, which reduces core and switching losses. Additionally, non-isolated converters often have simpler circuit structures and fewer power conversion stages, minimizing conduction losses and improving overall energy transfer efficiency. The superior performance of the predict-reset PI controller highlights the potential of enhancing traditional PI-based schemes. This controller is a modification of the conventional PI regulator, integrating predictive and reset actions that help reduce overshoot and steady-state error, thereby improving dynamic response and energy efficiency. While conventional controllers such as PI and PID remain widely used due to their simplicity and reliability in linear systems, they often struggle in the presence of nonlinearities and time-varying dynamics, which are common in EV power systems. Hence, augmenting classical control strategies with predictive features offers a promising approach to bridge this performance gap.
Figure 8.
Highest controller efficiencies for multi-port dc/dc power converters.
Regarding output power, all reported applications operate below 3.5 kW, indicating a focus on low to medium power levels. These levels are typical for on-board systems, portable renewable energy interfaces, and auxiliary EV subsystems rather than high-power applications, such as traction drives or fast-charging stations, which typically require power ratings above 50 kW. The limited power range reflects the current research emphasis on compact, efficient converter designs tailored for distributed and auxiliary functions in electric mobility platforms.
5.4. RQ4: What Are the Reported Applications of Multi-Port dc/dc Power Converter?
The analysis includes a categorization of the reported applications of multi-port DC/DC power converters published between 2006 and 2023. These applications span a broad array of domains, including renewable energy integration, photovoltaic (PV) systems, energy storage, electric transportation, microgrids, aerospace systems, and advanced infrastructure. Table 6 presents the categorized overview, offering insights into application trends, reported efficiency levels, and power capabilities. For key categories such as photovoltaic systems and electric vehicles, two of the most thoroughly studied domains, efficiency metrics, were compiled, where available, to facilitate comparative analysis.
Table 6.
Categories of applications reported in multi-port dc/dc power converters.
Renewable energy integration is one of the most prominent categories, encompassing 22 reported cases. It includes integration of multiple renewable sources and hybrid energy systems, with efficiencies ranging from 70% to 96.2% and power outputs between 10 W and 3.9 kW. The variation in performance is attributable to differences in converter topologies, control strategies, and operational conditions. However, the predominance of low-power prototypes (500 W) suggests a focus on conceptual validation rather than scalable commercial solutions.
Photovoltaic applications represent the largest application group, with 32 studies in total. Efficiencies in this category are among the highest reported, reaching up to 99.5%, particularly in implementations that integrate energy storage or electric vehicle (EV) interfaces. Power outputs range from 48 W to 3.9 kW, indicating a dominant focus on low- to medium-power systems suitable for residential, microgrid, or auxiliary EV use. Nonetheless, several entries omit full efficiency or power details, revealing inconsistencies in reporting across studies.
Energy storage systems include 15 studies focusing on standalone energy storage as well as hybrid systems that buffer power in PV, grid, or EV contexts. Reported efficiencies span from 84% to 99%, with most implementations operating below 1.5 kW. These systems are primarily intended for load leveling and energy balancing in small-scale networks. Despite the growing importance of energy storage in renewable energy integration, the relative scarcity of high-power applications in this category points to an underdeveloped research area, especially for grid-level or fast-charging systems.
Electric vehicles and transportation, with 22 papers, examine multi-port dc/dc power converters in electric transportation contexts, including EVs, electric aircraft, and vehicular microgrids. Efficiencies reach up to 99.5%, highlighting the potential of these architectures for highly dynamic, efficiency-critical environments. However, all reported implementations operate below 3.3 kW, suggesting a focus on subsystems (e.g., on-board chargers or auxiliary power units) rather than high-power traction or charging infrastructure, which typically exceeds 50 kW. This underscores a research gap in scaling multi-port converters for high-power vehicular applications.
Microgrids and dc grids report seven entries dedicated to grid-level implementations, particularly DC microgrids and nanogrids. Reported efficiencies range from 95% to 96%, reflecting significant variation likely due to load heterogeneity and differing converter control strategies. While multi-port converters offer substantial benefits for flexible energy routing in microgrids, the relatively small number of studies and the constrained power range highlight the need for further research into scalable grid integration strategies.
High and medium voltage dc applications comprise five studies addressing HVDC and MVDC systems despite their strategic importance in modern power transmission. The absence of reported efficiency and power data in these publications may be attributed to three factors. First, the data might be classified as proprietary information and thus not shared. Second, early-stage research may have rendered the findings inconclusive and thus unpublished. Finally, the limitations of the publication process itself may have prevented the dissemination of the data. However, the underrepresentation of high-voltage applications underscores a significant opportunity for further exploration of multi-port converters in large-scale energy infrastructure.
The field called aerospace and satellite systems is composed of three studies that concentrate on CubeSats and satellite platforms. These systems operate at very low power levels (2.25 W to 800 W) yet demand high reliability and efficiency. While the findings demonstrate the adaptability of multi-port converters in space-constrained environments, their limited scope restricts generalization to broader power domains.
Smart grids and advanced infrastructure contains two entries that examine advanced infrastructure use cases, including smart grids and high-performance systems such as 5G data centers. Reported efficiencies exceed 94%, showcasing the potential of multi-port converters for compact, high-efficiency applications in data-intensive and intelligent environments. A notable portion of the literature (14 studies) does not clearly identify the application context.
Photovoltaic (PV) applications have emerged as the most extensively explored domain in multi-port dc/dc power converter research, reflecting global emphasis on solar energy integration. Numerous configurations have been investigated, particularly those that combine Maximum Power Point Tracking (MPPT) with Pulse Width Modulation (PWM) control. A notable example is a novel unidirectional multi-port power converter designed for various PV system configurations, achieving 32 kW, which marks one of the highest power levels reported in the literature. In contrast, smaller-scale applications also demonstrate innovation and precision, such as a 100 W isolated three-port converter integrating a PV module, a bidirectional battery interface, and an isolated output port, an example of compact design with robust energy management capability. Additionally, a 1.6 kW modular bidirectional soft-switching high-gain converter exemplifies advanced topological solutions aimed at improving voltage boosting and conversion efficiency in medium-scale systems. Other studies highlight integration with DC microgrids and PV-battery systems, particularly through Triple Active Bridge (TAB) topologies designed for residential energy management.
Table 7 presents the highest efficiency values reported in selected PV applications. The best-performing system (ID565, 2016) achieved 99.5% efficiency using an MPPT-PWM control strategy with a non-isolated topology, emphasizing the potential of non-isolated designs when optimized for minimal conduction and switching losses. Isolated converters, while slightly less efficient (e.g., ID421 at 98% and ID395 at 96%), offer advantages in galvanic isolation and safety-critical applications for grid-connected or high-voltage applications. The control techniques across these high-efficiency implementations include MPPT, PI controllers, and voltage-based control, each paired with PWM or more advanced modulation schemes such as Quasi-Phase Shift Modulation (QPSM). The consistent use of PWM highlights its reliability and effectiveness in PV energy conversion systems.
Table 7.
Highest efficiencies recorded for photovoltaic applications.
Table 8 presents the five highest reported efficiencies for multi-port dc/dc power converters used in electric vehicle (EV) applications, revealing performance levels comparable to those achieved in photovoltaic systems. EV systems constitute a rapidly evolving domain for converter research, driven by the need for high efficiency, compact integration, and real-time control adaptability.
Table 8.
Highest efficiencies recorded for electric vehicle applications.
The highest recorded efficiency, 99.5%, was reported in 2015 (ID626) using a predict-reset PI control strategy applied to a non-isolated topology. This result highlights the potential of optimized predictive and Proportional–Integral (PI) control schemes to minimize dynamic losses and enhance steady-state efficiency in automotive applications, such as onboard chargers and DC-link interfaces. Although the modulation method was unspecified, the performance strongly suggests that non-isolated topologies, characterized by reduced component count and lower conduction losses, offer compelling advantages in vehicular systems.
Subsequent studies, such as those represented by ID252, ID20, and ID98, also employed non-isolated topologies in combination with PWM, PI, voltage, or Perturb and Observe (P&O) MPPT strategies. These configurations achieved efficiency values between 97.48% and 98.2%, reinforcing the suitability of PWM as a dominant and reliable modulation method in EV converters due to its digital compatibility and switching precision.
Only one study (ID129) utilized an isolated topology, reaching 97% efficiency using Single Phase Shift Control (SPSC) paired with a PI controller. Although slightly less efficient than non-isolated designs, isolation is often essential for safety and galvanic separation in specific EV applications, particularly those involving vehicle-to-grid (V2G) or bidirectional charging.
Beyond EV applications, the integration of renewable energy sources—such as wind, hydro, biomass, geothermal, ocean, and photovoltaic systems—has also motivated the design of multi-port dc/dc power converters. These converters support multiple energy pathways and often include bidirectional ports for battery storage integration. In these cases, isolation is mandatory to meet safety and system protection standards. Reported modulation strategies include PWM, as well as hybrid methods such as PWM combined with Phase-Shift Control (PSC) or Peak-Pulse Amplitude Shift (PPAS).
5.5. RQ5: How Many Elements (Passive and Semiconductors) Does the Converter Have?
Semiconductors perform the switching action, while passive elements shape and filter the electrical energy to achieve the desired output and regulate voltage and current changes, protecting the semiconductors. Additionally, in isolated converters, transformers are used to transfer electrical energy between circuits through magnetic coupling.
The quantity of elements that constitute a multi-port dc/dc power converter depends on several factors, including topology, number of ports, power, voltage levels, number of levels, and number of phases. Table 9 presents an extract of the number of switches used by different controllers. This data is obtained from a database compiled in this study, which includes a variety of controllers, starting with the most popular and other combinations. The most commonly reported semiconductors are MOSFETS and IGBTs. Switches are the main devices in power converters (the heart of power converters) because they are the most expensive components and generate the most losses. More detailed data is provided in Table 10.We highlight two extreme comparisons. A PI controller in an isolated converter with three phases and three bidirectional ports uses 36 MOSFETS [ID343] to deliver between 4 kW and 5 kW. In contrast, a fuzzy controller in a non-isolated converter with four ports, three for different renewable energy sources and one for load, uses only 4 MOSFETS [ID627] and delivers 90 W.
Table 9.
Number of switches registered for automatic controllers in multi-port dc/dc power converters.
Table 10.
Number of components used by each converter.
Depending on the application, the most commonly used combinations for battery charging include PI, MPPT, multi-objective, artificial neural networks, and fuzzy time-multiplexed controllers with PWM, PSC, and PFM modulators. Table 11 presents the various combinations of controllers, modulation techniques, and their applications.
Table 11.
Number of articles classified by application and type of automatic controller for multi-port dc/dc power converter.
Considering the number of resistors, the PI controller with PSC modulation in a five-port power converter uses seven resistors (ID488), making it the highest in the report. This is followed by the MPPT-PWM configuration (ID421) with five resistors. On the other hand, configurations such as PI-PSC PWM (ID343), PI-PWM (ID286), PI-QPWM (ID395), PI-PSC (ID236), MPPT-PWM (ID431), PI-SPSC (ID129), and P&O MPPT-PWM (ID96) report zero resistors in their structure; precisely among this group, the best efficiency is determined.
In other matters, multi-port dc/dc power converters with the highest number of capacitors in their topology are MPPT-PWM (ID738) with 16 capacitors and PI-QPSM (ID395) with 15 capacitors. On the other hand, the predictive model with PWM (ID505), Fuzzy-PWM (ID614), and PI-PWM/Special PWM (ID281/ID641) reports using only 1 capacitor in their configurations. Additionally, PI-SPSC (ID129) does not include any capacitor.
Furthermore, converters with the major number of inductors are PID-PWM (ID514) with seven devices; PI-PSC (ID488), PI-PWM (ID592), and Current loop-3D-SVM (ID177), all of them with six inductors; on the contrary, MPPT-PWM (ID565), PID-PWM, and PI-PSC (ID 419) report one inductor, and PI-PWM (ID213) and PI-PSC PWM do not report inductors in their configurations.
Isolated converters incorporate high-frequency transformers. For instance, ID343 designed a three-port input–three-port output dc/dc power converter using a PI-PSC-PWM configuration with two transformers, each having three windings on both the primary and secondary sides, representing the highest resource utilization. In contrast, ID88 developed a simpler two-input–output converter with a transformer featuring a center tap on the secondary side. Non-isolated converters, which do not require transformers, have a simpler design and use fewer semiconductors.
The bidirectional power transfer capabilities between output and input ports can increase the number of components, size, and weight of the converter. To mitigate this, some authors consolidate common elements for various ports and replace diodes with switches. Furthermore, the management of high power or voltage levels will necessitate the use of additional filters, and a wide voltage conversion ratio will further compound the size and weight of the converter due to the larger number of components.
6. Discussion and Future Research Trends
The analysis conducted in this study highlights the complexity and diversity inherent in the characterization of multi-port dc/dc power converters. These converters exhibit a broad range of features, such as control strategies, topological configurations, efficiency metrics, application domains, and the number of ports, that collectively define their operational behavior and suitability for various use cases.
A key observation from the literature review is the fragmented manner in which these characteristics are typically reported. Rather than being consolidated in a unified framework, the relevant information is often dispersed throughout different sections of individual publications. This scattered presentation makes it difficult to compare findings across studies, limits the reproducibility of results, and hinders the identification of consistent research patterns or gaps.
To address these challenges, this study proposed and developed a classification scheme that systematically organizes the defining characteristics of multi-port dc/dc power converters. The scheme, derived from a structured data analysis process, is presented in Figure 9. It serves as a visual and conceptual tool that facilitates the recognition of overlooked areas, underexplored converter configurations, and emerging research trends.
Figure 9.
Classification Framework Established by the Study.
By synthesizing and categorizing key converter features into a single scheme, we aim to reduce the time and effort required to assess the state of the art and to aid researchers in designing new studies that address existing knowledge gaps. Furthermore, this classification lays the foundation for a research agenda that encourages systematic exploration of converter technologies, with the potential to enhance innovation and cross-comparison within the field.
A key opportunity lies in the development of systematic literature reviews based on the proposed classification scheme. By incorporating additional levels of granularity within each classification construct, such as detailed subcategories of control strategies, topologies, and applications, it becomes possible to conduct more in-depth analyses of the characteristics that define converter behavior. Beyond evaluating conventional performance metrics such as efficiency, future research should also consider control performance indicators, including dynamic response, stability margins, and robustness to disturbances. These metrics provide a more comprehensive basis for comparing converter performance across different studies.
Another important yet currently underexplored perspective involves examining the materials used in power semiconductor devices. While this study does not explicitly address the influence of semiconductor materials, recent technological advances, such as the use of wide bandgap materials like silicon carbide (SiC) and gallium nitride (GaN), have demonstrated significant improvements in the functionality and performance of multi-port dc/dc power converters. Future work should integrate material characteristics into the classification framework to capture these technological shifts. Furthermore, the classification scheme developed in this work offers a structured foundation for organizing and comparing the existing literature. It can be used to define the scope and criteria of systematic reviews, helping researchers identify underexplored combinations of characteristics and articulate new lines of investigation. In this way, the proposed framework not only supports the identification of knowledge gaps but also contributes to a more cohesive and targeted research agenda for the field.
Focusing on the control strategies employed in multi-port dc/dc power converters, it is evident that classical controllers, such as Proportional Integral (PI) and Proportional–Integral–Derivative (PID) schemes, remain the most widely adopted. Their popularity stems from their simplicity, reliable transient response, and ease of implementation in hardware platforms. These controllers have been consistently reported from early studies to recent works and constitute the majority of control strategies documented in the literature. However, in complex and nonlinear systems, the performance of classical controllers is often suboptimal, prompting the exploration of alternative control approaches. Modern controllers, including model predictive control (MPC), adaptive control, and intelligent control strategies, are increasingly proposed to address these limitations. Despite their potential, these approaches remain underrepresented in current research and collectively account for fewer reported implementations than classical methods. Notably, predictive controllers have been reported in the literature since around 2015, hybrid controllers combining multiple control strategies since 2012, and intelligent controllers, including artificial intelligence (AI)-based techniques such as fuzzy logic, neural networks, and reinforcement learning, have gained visibility only in recent years, primarily since 2020. As shown, this trend underscores the relatively early stage of research into advanced control schemes for multi-port dc/dc power converters.
In addition to adopting modern control schemes, adaptive systems represent a promising direction. These systems adjust controller parameters dynamically based on variations in system behavior, operating conditions, or disturbances. Moreover, AI techniques offer the potential for real-time parameter estimation or tuning, allowing for higher robustness and adaptability in multi-port dc/dc power converter applications. Despite their potential, many of these advanced control methods lack comprehensive experimental validation in realistic scenarios. There is a clear need for further research that evaluates the performance of these strategies using standardized benchmarks and experimental platforms. In particular, future studies should focus on comparing classical and advanced controllers under identical operating conditions, exploring AI methods for real-time adaptation and fault tolerance, and developing frameworks for controller design that include energy efficiency, dynamic performance, and scalability. By addressing these gaps, the research community can move toward more intelligent, adaptive, and high-performance control solutions for modern power conversion systems.
In terms of modulation strategies, pulse-width modulation (PWM) remains the most widely reported technique in the literature. PWM is characterized by high switching frequency, typically implemented using a single carrier signal, and has demonstrated reliable performance, particularly in photovoltaic (PV) applications. Much like classical controllers, PWM has been utilized for decades and continues to be relevant in current designs due to its simplicity and effectiveness. Since 2012, several PWM variants have been proposed with the aim of enhancing output quality, primarily by reducing total harmonic distortion (THD) and minimizing selected harmonics. These include modifications in switching schemes, such as optimized PWM, special PWM switching, and duty cycle saturation techniques. Moreover, alternative modulation methods such as phase-shift modulation (PSM) and frequency-based switching have also been introduced around the same period, offering new control possibilities for multi-port dc/dc power converter topologies. More recently, in 2021, three-dimensional Space Vector Modulation (3D-SVM) was introduced, showing promising results, especially under current control modes. However, this technique has yet to be thoroughly evaluated across a wider range of converter configurations or control strategies. Its limited application highlights a clear research opportunity. A notable gap lies in the integration of advanced modulation techniques, such as PWM combined with methods like variable switching frequency PWM (VSFPWM), predictive phase angle shift (PPAS), pulse frequency modulation (PFM), and predictive saturation control PWM (PSC-PWM), with non-conventional controllers (e.g., model predictive control, fuzzy logic, neural networks). These combinations could significantly enhance system performance in complex and nonlinear environments. Furthermore, model predictive control (MPC) presents a different paradigm by potentially eliminating the need for a separate modulator altogether. MPC can directly generate switching actions based on real-time predictions, thus offering both flexibility and performance advantages in advanced converter applications. While traditional PWM continues to dominate, there is a significant research opportunity in testing and optimizing newer modulation techniques in conjunction with intelligent and adaptive control schemes. Doing so could lead to improved efficiency, reduced harmonic distortion, and better dynamic performance in modern multi-port dc/dc power converter systems.
The main research trends in the field of multi-port dc/dc power converters focus on improving efficiency, ensuring stability, safety, and robustness, achieving higher power density, maintaining well-regulated DC output voltage, and reducing fabrication costs. According to the findings of this study, approximately 58% of reported converters are isolated. These are favored in applications requiring high voltage gain and galvanic isolation, benefiting from soft-switching conditions that reduce switching losses and electromagnetic interference. However, a key research gap lies in the lower efficiency typically observed in isolated converters compared with their non-isolated counterparts. This opens a valuable research opportunity to develop strategies that enhance the efficiency of isolated multi-port dc/dc converters. Future work may involve designing multi-winding, high-frequency transformers with reduced core and copper losses; exploring novel magnetic materials and optimized geometries to minimize losses; and creating accurate equivalent circuit models with measurable parameters to improve system predictability and control. These efforts require a systematic engineering approach, combining materials science, magnetic modeling, and control theory. However, the design of compact, high-efficiency, high-frequency transformers remains technically complex and costly, often leading to bulky converter architectures [37]. In contrast, non-isolated converters, which depend on energy storage elements for voltage regulation, offer simpler design, higher power density, and typically require fewer semiconductors. To enhance voltage gain, current research focuses on switched capacitor topologies, though limited by high current transients; coupled inductors, which introduce voltage spikes and increase system volume; and voltage multiplier circuits, which aim to reduce voltage stress on semiconductors through modular, scalable architectures. These diverse topologies and their associated performance trade-offs highlight the need for a systematic classification scheme to guide future work. This study contributes to that need by proposing a comprehensive classification framework that organizes converter characteristics, such as topology, control strategy, modulation technique, number of ports, and application domain, into a unified structure. There is a notable lack of studies exploring PWM variants in non-isolated topologies, and non-conventional controllers are not widely applied in multi-port dc/dc power converters, highlighting a promising direction for future research.
When evaluating efficiency, MPPT-PWM and PI-PWM controllers are frequently recognized for delivering high performance, particularly in low-power applications. Their simplicity, robustness, and proven reliability contribute to their continued widespread use and documentation in the literature. However, this study reveals that the highest efficiencies reported in recent years have been achieved through advanced control strategies, such as predictive control, nonlinear control, robust control, and artificial intelligence-based approaches. These techniques are often implemented in combination with modern modulation methods, including 3D Space Vector Modulation (3DSVM). There is a growing trend toward testing these advanced control strategies across diverse applications, signaling a shift in research priorities. Despite this, it is important to note that the majority of reported systems operate below 50 kW. This indicates a significant research gap and suggests that further investigation is needed to adapt and validate advanced control and modulation techniques in high-power multi-port dc/dc power converters. Addressing this gap is essential for enabling the next generation of high-efficiency, high-performance power electronic systems suitable for industrial and large-scale renewable energy applications.
As previously discussed, multi-port dc/dc power converters are increasingly being adopted in renewable energy systems due to their flexibility in integrating and managing multiple energy sources and storage elements. This study identifies photovoltaic (PV) applications as the most frequently reported use case, with implementations documented consistently from 2010 to the present. The most commonly used control modulation combinations in these applications include PI + PWM, MPPT + PWM, voltage control + PWM, and PI + phase-shifted PWM (PS-PWM). Less conventional but noteworthy approaches such as PEEA + PWM, PI + quasi-square PWM (QSPM), PI + PWM + pulse frequency modulation (PFM), multi-objective control + PWM, and fuzzy logic + PWM have also been reported, though each appears in only a single publication. This limited exploration points to a clear research gap: there is a significant opportunity to test and validate these emerging control strategies to improve power handling and efficiency in PV systems. A second but less reported application domain is renewable energy resource integration, which has been discussed in the literature since 2007. Similar to PV systems, the predominant control schemes involve MPPT + PSC-PWM, PI + PWM, PID + PWM, and hybrid techniques such as MPPT + PI + PSC-PWM and P&O + MPPT + PWM. Despite the long-standing interest, the research remains heavily reliant on conventional control techniques, underscoring a pressing need for new methods to address increasing complexity and performance demands. Additional emerging application areas include energy storage systems, electric vehicles (EVs), and transportation, where multi-port dc/dc power converters can enable advanced power management across multiple ports. Although various controller configurations have been proposed, efficiency improvement and loss reduction remain unresolved challenges. Notably, robust controllers (e.g., H-infinity or sliding mode) and artificial intelligence-based controllers have not yet been systematically tested in these high-demand contexts, representing another critical direction for future research. Other underexplored but promising fields include microgrids and DC grids, medium/high-voltage DC applications, aerospace and satellite systems, smart grids, and next-generation infrastructure. For instance, the rise of DC distribution in data centers is driven by its higher efficiency and compatibility with modern IT equipment, yet the role of multi-port dc/dc power converters in these systems remains insufficiently examined. Particularly in satellite and CubeSat applications, multi-port dc/dc converters play a vital role in regulating and distributing power among subsystems, optimizing energy harvested from solar panels and stored in batteries. Despite their importance, studies in this area are still scarce, though the growing interest signals an emerging research trend with substantial potential.
The number of switches, which are typically the most expensive components in a converter, is directly related to the number of ports in the system. Passive elements serve primarily as signal filters and auxiliary components, providing protection to semiconductors against excessive current and voltage transients, including high rates of and . Advanced controllers offer the potential to simplify the design of multi-port dc/dc power converters by improving system dynamics and potentially reducing the number of required devices. This benefit has driven increasing research interest in the application of non-classical control strategies to dc/dc converter design. However, a significant limitation is that advanced control algorithms typically demand greater computational resources, which can lead to increased system costs. Therefore, a key research challenge is to develop advanced controllers with lower computational requirements. This can be addressed either through algorithmic optimization or by leveraging ongoing technological advancements to create more powerful and cost-effective hardware platforms with enhanced capabilities.
Finally, a trend in power semiconductor development is the exploration of new materials, particularly silicon carbide (SiC) and gallium nitride (GaN) power switches, which provide high speeds and low switching losses. Another approach involves the utilization of soft-switching techniques. However, challenges persist in ensuring electromagnetic interference (EMI) resistance, reducing voltage and current peaks during switching, and minimizing fabrication costs.
7. Threats to Validity
The study under development is subject to various conditions that pose threats to its validity. This section identifies and addresses each of these potential threats to validity detected during the study. Each stage was carefully developed by dismissing them.
7.1. Construct Validity
In establishing the construct validity of a systematic mapping study, the absence of consensus in distinguishing nomenclature between the controller and modulation technique necessitated a thorough review and classification of existing literature. For the first stage of defining the database search strategy, the most suitable and complete database for our research, Scopus, was selected. The work in [38] states that Scopus is better than Web of Science for identifying computer science publications; it claims to be the largest abstract and citation source of peer-reviewed literature, including articles from ACM, IEEE, and Springer (the most relevant catalogs for computer science).
7.2. Internal Validity
For facing threats to validity related to the search string, it was identified as shown in Section 4.2, and then it was validated from the list of terms that express the aim of each section. For the term "dc/dc converter," the 2017 IEEE Thesaurus Version 1.0 determines a classification. Definitions of terms for describing reusable elements were obtained from a bibliographic revision of the literature on the area. The results were iteratively validated against two test sets of 10 papers proposed by an experienced power electronics researcher. After each validation, the search string was improved. The final search string demonstrated the major quantity of papers recommended appeared after a search run.
Criteria definition for inclusion and exclusion and the procedure for applying them constitute another threat to validity. In this case, the research team (one screener and one supervisor) met, updated, and agreed on the criteria and the procedure to follow. In addition, the criteria to be used in the manual procedure were validated during the pilot phase of the inclusion/exclusion procedure.
To address threats to validity, the manual screening procedure was carried out by one screener under the supervision of a supervisor. From an initial pool of 753 papers, a pilot stage was first conducted to standardize the knowledge of the screener. To reduce human bias, the inter-coder reliability and kappa coefficient were calculated, with a success threshold set at 0.8, a value accepted in most studies. During this pilot phase, two to three iterations were performed using test sets of 35, 10, and 7 papers (5% of the total) for title screening, with fewer papers used for abstract and full-text screening. After each iteration, the screener and supervisor met to resolve any divergences.
In the main screening stage, the screener worked on a larger set of papers. When the kappa coefficient fell below the threshold, the team discussed the divergences. In the second iteration, the “unclear” papers from the first iteration were re-screened, this time including the conclusions section for a deeper understanding. During the third iteration, both the screener and supervisor jointly decided whether to include or exclude each paper, thereby reducing bias.
Regarding classifications used for coding, well-accepted proposals were employed to mitigate threats to validity. For research types, we used the classification proposed by [39]. The definitions of reusable elements for coding were based on works by [1,2,40].
7.3. External Validity
The primary threat to the validity of the coding procedure is human bias. This can be mitigated by involving supervisors in the screening process and creating a formal codebook. If any doubts arose, the paper was marked as unclear and discussed with the supervisor.
Other threats to the validity of the study were identified. One issue is that the classification scheme lacks depth, as there are no formal studies to support it. This results in a very general study, making it difficult to draw specific conclusions. Additionally, published control systems often do not clearly distinguish between the controller and the modulation technique, and there is no consistent terminology used by authors to refer to the topology. To mitigate this threat, theoretical foundations were used to justify the classifications, allowing each study to be accurately categorized within them.
8. Conclusions
This study presents a research agenda for multi-port dc/dc power converters developed through a systematic mapping study. It investigates controllers, topologies, modulation techniques, applications, efficiency, and component quantities. This study compiles articles published in Scopus from 2005 to 2023. Previous similar studies focus narrowly on specific applications and types of power converters. They do not encompass all the characteristics that this study defines for power converters.
The research agenda emphasizes the challenges faced by multi-port dc/dc power converters in terms of their design based on defined characteristics. It aims to encourage researchers to explore new configurations and novel methodologies in this field, facilitating the identification of optimal efficiencies and applications for potential adaptation into other contexts. Additionally, it aids in identifying configurations that may require modification to enhance performance.
An interesting improvement to the current review involves considering additional features of the power converter, such as power, power factor, dimensions, and voltage levels. Artificial Neural Networks and fuzzy logic are expected to provide effective solutions for simplifying controllers and reducing the number of components. Additionally, it would be beneficial to identify whether the proposed converter is implemented or simulated.
Finally, understanding the latest advancements in control systems for multi-port dc/dc power converters can help propose alternatives that enhance performance and improve energy efficiency.
Author Contributions
Conceptualization, D.V. and J.C.C.; Methodology, D.V., L.O., J.C.C. and D.S.G.; Software, J.C.C. and D.S.G.; Validation, D.V., L.O. and D.S.G.; Formal analysis, D.V., L.O., J.C.C. and D.S.G.; Investigation, D.V.; Data curation, D.V. and D.S.G.; Writing—original draft, D.V.; Writing—review & editing, L.O., J.C.C. and D.S.G.; Supervision, J.C.C. and D.S.G.; Project administration, D.V. and L.O. All authors have read and agreed to the published version of the manuscript.
Funding
This research received no external funding and the APC was funded by Escuela Politécnica Nacional.
Data Availability Statement
The original contributions presented in the study are included in the article, further inquiries can be directed to the corresponding author.
Acknowledgments
The authors would like to acknowledge Escuela Politécnica Nacional for its support through the Research Project PII-DACI-2024-01.
Conflicts of Interest
The authors declare no conflict of interest.
Appendix A
Table A1.
Database of reviewed articles.
Table A1.
Database of reviewed articles.
| N | Article ID | Author | Title |
|---|---|---|---|
| 1 | [41] ID 2 | Zheng. L.; Kandula. R.P.; Divan. D. | Multiport Control with Partial Power Processing in Solid-State Transformer for PV. Storage. and Fast-Charging Electric Vehicle Integration |
| 2 | [42] ID 4 | Mahmoodieh. M.E.S.; Babaei. E.; Sabahi. M. | A modular isolated battery-integrated multiport step-up DC–DC converter for hybrid energy applications |
| 3 | [43] ID 13 | Zhang. J.; Fang. W.; Wang. J.; Zhou. J.; Shi. G.; Cai. X.; Li. Y. | A Multiport Embedded DC Power Flow Controller for Meshed DC Distribution Grids |
| 4 | [44] ID 16 | Madhana. R.; Mani. G. | Design and analysis of the multi-port converter based power enhancement for an integrated power generation system using predictive energy amendment algorithm |
| 5 | [45] ID 20 | Sun, L., Xue, X., Zhang, S., Lv, H., Zhang, Y. | A gridded modular bidirectional high voltage gain soft- switching DC-DC converter and its multiport expansion. |
| 6 | [46] ID 27 | Jiya. I.N.; Van Khang. H.; Kishor. N.; Ciric. R.M. | Novel Family of High-Gain Nonisolated Multiport Converters with Bipolar Symmetric Outputs for DC Microgrids |
| 7 | [47] ID 32 | Tian. Q.; Zhou. G.; Wang. L.; Bi. Q.; Leng. M. | Symmetric Bipolar Output Full-Bridge Four-Port Converter with Phase-Shift Modulated Buck-Boost Voltage Balancer |
| 8 | [48] ID 64 | Karbozov. A.; Majumder. M.G.; Krishnamoorthy. H.S.; Rajashekara. K. | A Novel Control Strategy for Extending the ZVS Range of Triple Active Bridge Converter |
| 9 | [49] ID 88 | Rajakkannu. R.; Rangaswamy. B. | An Enhanced Modified Multiport Interleaved Flyback Converter for Photovoltaic-Shunt Active Power Filter (PV-SHAPF) Applications |
| 10 | [50] ID 93 | Ohno. T.; Hoshi. N. | Current Tracking Control of Triple Active Bridge DC/DC Converter Under Varying DC-Bus Voltage Conditions |
| 11 | [51] ID 96 | Bhattacharyya. P.; Ghorai. S.; Sen. S.; Giri. S.K. | A Flexible Non-Isolated Multiport Converter to Integrate Battery and Ultracapacitor for Electric Vehicle Applications |
| 12 | [52] ID 98 | Shaik. R.K.; Dhanamjayulu. C. | Synthesis and Implementation of a Multiport Dual Input-Dual Output Converter for Electric Vehicle Applications |
| 13 | [53] ID 103 | Ramesh. P.; Kumar Gouda. P.; Rameshbabu. A.; Ramanathan. G.; Bharatiraja. C. | An isolated multi-port bidirectional DC-DC converter for EV applications |
| 14 | [54] ID 109 | Dhananjaya. M.; Potnuru. D.; Manoharan. P.; Alhelou. H.H. | Design and Implementation of Single-Input-Multi-Output DC-DC Converter Topology for Auxiliary Power Modules of Electric Vehicle |
| 15 | [55] ID 124 | Vahid. S.; Zolfi. P.; Land. J.; El-Refaie. A. | An Isolated Step-Down Multi-Port DC-DC Power Converter for Electric Refrigerated Vehicles Auxiliary Power Unit System |
| 16 | [56] ID 129 | Nazih. Y.; Abdel-Moneim. M.G.; Aboushady. A.A.; Abdel-Khalik. A.S.; Hamad. M.S. | A Ring-Connected Dual Active Bridge Based DC-DC Multiport Converter for EV Fast-Charging Stations |
| 17 | [57] ID 135 | Basu. A.; Mukherjee. S. | Modeling and Control of a Multiport Converter based Integrated On-board Charger for Electric Vehicle Powertrains |
| 18 | [58] ID 140 | Suresh. K.; Sampath. H.; Chellammal. N.; Jondhale. S.R.; Bharatiraja. C. | Modular multi-input bidirectional dc to dc converter for multi-source hybrid electric vehicle applications |
| 19 | [59] ID 144 | Edpuganti. A.; Khadkikar. V.; Moursi. M.S.E.; Zeineldin. H. | A novel multiport converter interface for solar panels of cubesat |
| 20 | [60] ID 151 | Safaee. S.; Ketabi. A.; Farshadnia. M.; Shahidehpour. M. | A multi-port MMC topology with reduced capacitor size for use in grid-connected PV systems |
| 21 | [61] ID 160 | Faraji. R.; Ding. L.; Esteki. M.; Mazloum. N.; Khajehoddin. S.A. | Soft-Switched Single Inductor Single Stage Multiport Bidirectional Power Converter for Hybrid Energy Systems |
| 22 | [62] ID 172 | Pourjafar. S.; Shayeghi. H.; Sedaghati. F.; Seyedshenava. S.; Blaabjerg. F. | A bidirectional multiport DC-DC converter applied for energy storage system with hybrid energy sources |
| 23 | [63] ID 177 | Sun. L.; Jiang. W.; Hashimoto. S.; Lin. Z. | Multi-port energy router for DC grid clusters |
| 24 | [64] ID 179 | Chandran. I.R.; Ramasamy. S.; Ahsan. M.; Haider. J.; Rodrigues. E.M.G. | Implementation of non-isolated zeta-ky triple port converter for renewable energy applications |
| 25 | [65] ID 180 | Askarian. I.; Pahlevani. M.; Knight. A.M. | Three-Port Bidirectional DC/DC Converter for DC Nanogrids |
| 26 | [66] ID 184 | Adarsh. S.; Nagendrappa. H. | Duty ratio control ofthree port isolated bidirectional asymmetrical triple active bridge DC-DC converter |
| 27 | [67] ID 197 | Khan. M.Y.A.; Liu. H.; Ur Rehman. N. | Design of a multiport bidirectional DC-DC converter for low power PV applications |
| 28 | [68] ID 201 | Vettuparambil. A.; Chatterjee. K.; Fernandes. B.G. | A Multiport Converter Interfacing Solar Photovoltaic Modules and Energy Storage with DC Microgrid |
| 29 | [69] ID 207 | Vahid. S.; El-Refaie. A. | A Novel Semi-Isolated Three-Port dc-dc Power Converter with Soft Switching Technique for Hybrid Energy Storage Applications |
| 30 | [70] ID 213 | Ebadpour. M. | A Multiport Isolated DC-DC Converter for Plug-in Electric Vehicles Based on Combination of Photovoltaic Systems and Power Grid |
| 31 | [71] ID 236 | Liu. X.; Liu. J.; Zhen. Y. | Flat Control Strategy of Three-port DC-DC Converter for Renewable Energy and Energy Storage |
| 32 | [72] ID 250 | Sha. G.; Duan. Q.; Sheng. W.; Pan. A.; Liu. Z.; Ma. C.; Zhao. C.; Teng. J.; Fu. L.; Zheng. Y. | A Multiport Electric Energy Routing Scheme Applied to Battery Energy Storage System |
| 33 | [73] ID 251 | Nalamati. C.S.; Kumar. N.; Gupta. R. | Multidirectional power flow in three-port isolated DC-DC converter for multiple battery stacks |
| 34 | [74] ID 252 | Suresh. K.; Bharatiraja. C.; Chellammal. N.; Tariq. M.; Chakrabortty. R.K.; Ryan. M.J.; Alamri. B. | A Multifunctional Non-Isolated Dual Input-Dual Output Converter for Electric Vehicle Applications |
| 35 | [75] ID 253 | Repecho. V.; Olm. J.M.; Grino. R.; Doria-Cerezo. A.; Fossas. E. | Modelling and Nonlinear Control of a Magnetically Coupled Multiport DC-DC Converter for Automotive Applications |
| 36 | [76] ID 254 | Sha. G.; Duan. Q.; Sheng. W.; Ma. C.; Zhao. C.; Zhang. Y.; Tian. J. | Research on multi-port dc-dc converter based on modular multilevel converter and cascaded h bridges for mvdc applications |
| 37 | [77] ID 260 | Savrun. M.M.; Atay. A. | Multiport bidirectional DC-DC converter for PV powered electric vehicle equipped with battery and supercapacitor |
| 38 | [78] ID 263 | Kumar. D.; Saxena. A.R. | Three-port fourth-order boost converter for renewable energy application |
| 39 | [79] ID 265 | Arun. S.; Imthias Ahamed. T.P.; Lakaparampil. Z.V.; Jose. D. | Non-Isolated Three Port Converter using Modified Time Sharing Control Scheme for PV Based LVDC Application |
| 40 | [80] ID 274 | Zhu. B.; Huang. Y.; Hu. S.; Wang. H. | A Multi-operating Mode Multi-port DC/DC Converter with High Step-up Voltage Gain |
| 41 | [81] ID 281 | Sheeja. V.; Kalpana. R. | A New Three Port Converter with Power Flow Management Control for Solar PV fed Telecom Load |
| 42 | [82] ID 286 | Wang. X.; Ke. J.; Li. X.; Xu. H.; Ma. C.; Bai. J. | A Modular Multi-port DC/DC Converter for DC Grid |
| 43 | [83] ID 298 | Vahid. S.; Abarzadeh. M.; Weise. N.; El-Refaie. A. | A Novel Three-Port dc-dc Power Converter with Adaptive Boundary Current Mode Controller for a Residential PV-Battery System |
| 44 | [84] ID 299 | Liu. X.; Huang. J.; Li. G.; Ma. P.; Tong. X. | Hybrid Pulse Frequency and Width Modulation scheme for Three-port Resonant DC/DC Converters |
| 45 | [85] ID 310 | Wang. B.; Wang. Y.; Xu. Y.; Zhang. X.; Gooi. H.B.; Ukil. A.; Tan. X. | Consensus-Based Control of Hybrid Energy Storage System with a Cascaded Multiport Converter in DC Microgrids |
| 46 | [86] ID 312 | Chaudhury. T.; Kastha. D. | A High Gain Multiport DC-DC Converter for Integrating Energy Storage Devices to DC Microgrid |
| 47 | [87] ID 330 | Upadhyaya. S.; Rana. K.; Taneja. M.; Joshi. D. | Modelling and control of non-isolated multiport DC/DC converter |
| 48 | [88] ID 334 | Ma. F.; Wang. X.; Deng. L.; Zhu. Z.; Xu. Q.; Xie. N. | Multiport Railway Power Conditioner and Its Management Control Strategy with Renewable Energy Access |
| 49 | [89] ID 337 | Kamaraj. V.; Nallaperumal. C. | Modified multiport Luo converter integrated with renewable energy sources for electric vehicle applications |
| 50 | [90] ID 340 | Qin. F.; Hao. T.; Gao. F.; Xu. T.; Niu. D.; Ma. Z. | A Multiport DC-DC Modular Multilevel Converter for HVDC Interconnection |
| 51 | [91] ID 343 | Wang. C.; Cao. W.; Cao. S.; Chen. J.; Song. Q. | The Three-Port Three-Phase 3L-NPC Isolated Bidirectional DC-DC Converter |
| 52 | [92] ID 356 | Chandrasekar. B.; Nallaperumal. C.; Padmanaban. S.; Bhaskar. M.S.; Holm-Nielsen. J.B.; Leonowicz. Z.; Masebinu. S.O. | Non-Isolated High-Gain Triple Port DC-DC Buck-Boost Converter with Positive Output Voltage for Photovoltaic Applications |
| 53 | [93] ID 363 | Wu. W.; Wu. X.; Zhao. Y.; Wang. L.; Zhao. T.; Jing. L. | An improved multiport DC power flow controller for VSC-MTDC grids |
| 54 | [94] ID 365 | Ranipriya. G.; Jegatheesan. R.; Vijayakumar. K. | An integrated four port bidirectional dc-dc converter for photovoltaic energy harvesting systems |
| 55 | [95] ID 370 | Oliveira Albuquerque. L.L.; Victor Dantas De Sa. M.; Lucena De Oliveira. F.A.; Soares De Freitas. I.; Andersen. R.L. | Dynamic Modeling and Control of a Three-Port ZVS-PWM Three-Phase Push Pull DC-DC Converter |
| 56 | [96] ID 371 | Ghasemi. A.; Akhbari. M.; Gharehpetian. G.B. | A Multiport Cascade Boost-buck Converter for IDCPFC Application in Multi-Terminal HVDC System |
| 57 | [97] ID 372 | Zhang. Z.; Wang. J.; Sun. Z.; Deng. M.; Wei. Z. | Research on Multi-port Converter for DC Residential Micro-grid |
| 58 | [98] ID 373 | Xu. Y.; Wang. K.; Jin. L.; Deng. Y.; Lu. Y.; Yang. Y. | Isolated Multi-port DC-DC Converter-Based on Bifurcate MMC Structure |
| 59 | [99] ID 377 | Khodadady. M.; Meskin. N.; Massoud. A. | Non-Overshooting Controller for High-Power Multi-Port DC-DC Converters |
| 60 | [100] ID 387 | Olm. J.M.; Fossas. E.; Repecho. V.; Doria-Cerezo. A.; Grino. R. | Feedback linearizing control of a magnetically coupled multiport dc-dc converter for automotive applications |
| 61 | [101] ID 391 | Sivaraman. P.; Sakthi Suriya Raj. J.S.; Prem. P.; Matheswaran. A. | Renewable energy source integration with linear and nonlinear control techniques |
| 62 | [40] ID 392 | Fares. A.M.; Klumpner. C.; Sumner. M. | A novel modular multiport converter for enhancing the performance of photovoltaic-battery based power systems |
| 63 | [102] ID 395 | Haque. M.M.; Wolfs. P.; Alahakoon. S. | Multi-Port Converter with Improved Modulation and Control Strategies for PV and Energy Storage Systems |
| 64 | [103] ID 418 | Zhu. Y.; Shi. S.; Cheng. S.; Ding. R.; Du. X.; Zhuo. F. | Topology. modulation and control strategy of a multi-port DC/DC converter based on modular multilevel converter |
| 65 | [104] ID 419 | Ding. R.; Yu. K.; Shi. S.; Cheng. S.; Zhang. N.; Zhu. Y.; Zhuo. F.; Wang. F. | Topology and control strategy of multi-port DC transformer based on dual-active-bridge |
| 66 | [105] ID 420 | Jean-Pierre. G.; Altin. N.; Nasiri. A. | A Three-Port LLC Resonant Converter for Photovoltaic-Battery Hybrid System |
| 67 | [106] ID 421 | Alomari. S.; Smadi. I. | Modeling and Control of Multi-Port DC/DC Converter |
| 68 | [107] ID 424 | Yelaverthi. D.B.; Kamel. M.; Hassan. R.; Zane. R. | High frequency link isolated multi-port converter for active cell balancing applications |
| 69 | [108] ID 427 | Mukherjee. S.; Mukherjee. D.; Kastha. D. | Multiport soft-switching bidirectional DC-DC converter for hybrid energy storage systems |
| 70 | [109] ID 431 | Uno. M.; Igarashi. R.; Sato. Y. | Switched Capacitor Converter-Based PWM Plus Phase-Shift Control Multiport Converter with Differential Power Processing Capability for Photovoltaic Systems |
| 71 | [110] ID 436 | Buticchi. G.; Costa. L.F.; Liserre. M. | Multi-port DC/DC converter for the electrical power distribution system of the more electric aircraft |
| 72 | [111] ID 439 | Ali Khan. M.Y.; Azhar. M.; Saeed. L.; Khan. S.A.; Soomro. J. | A high gain multiport non-isolated DC-DC Converter for PV applications |
| 73 | [112] ID 441 | Faraji. R.; Adib. E.; Farzanehfard. H. | Soft-switched non-isolated high step-up multi-port DC-DC converter for hybrid energy system with minimum number of switches |
| 74 | [113] ID 448 | Uno. M.; Sugiyama. K. | Switched Capacitor Converter Based Multiport Converter Integrating Bidirectional PWM and Series-Resonant Converters for Standalone Photovoltaic Systems |
| 75 | [114] ID 452 | Bohler. J.; Krismer. F.; Sen. T.; Kolar. J.W. | Optimized modulation of a four-port isolated DC-DC converter formed by integration of three dual active bridge converter stages |
| 76 | [115] ID 467 | Mishra. S.K.; Nayak. K.K.; Rana. M.S.; Dharmarajan. V. | Switched-boost action based multiport converter |
| 77 | [116] ID 478 | Anees. V.P.; Biswas. I.; Chatterjee. K.; Kastha. D.; Bajpai. P. | Isolated Multiport Converter for Solar PV Systems and Energy Storage Systems for DC Microgrid |
| 78 | [117] ID 488 | Biswas. I.; Kastha. D.; Bajpai. P. | Isolated Multiport Converter for fuel Cell and Energy Storage systems for DC Microgrid |
| 79 | [118] ID 491 | Mali. V.D.; Thorat. A.R.; Sawant. N.K. | An Isolated Multiport Bidirectional DC-DC Converter for PV Battery System |
| 80 | [119] ID 503 | Lin. X.; Jia. Y.; Tian. J.; Ren. C.; Wang. J.; Wang. P.; Chachar. F.A.; Yuan. T.; Han. X. | Partly-isolated four-port converter based on bidirectional full-bridge DC/DC converter |
| 81 | [120] ID 505 | Kanhav. K.A.; Chaudhari. M.A. | A bidirectional multiport DC-DC converter topology for hybrid energy system |
| 82 | [121] ID 506 | Babaei. E.; Saadatizadeh. Z.; Chavoshipour Heris. P. | A new topology for nonisolated multiport zero voltage switching dc-dc converter |
| 83 | [122] ID 514 | Arif. M.; Majid. A.; Saleem. J.; Asad. M.; Khan. U. | Modeling and control of high gain multiport bidirectional DC-DC converter for hybrid PV/Ultracapcaitor/battery based microgrid/HEV’s applications |
| 84 | [123] ID 518 | Song. S.; Li. W.; Ni. K.; Xu. H.; Hu. Y.; Si. J. | Modular Multi-Port Ultra-High Power Level Power Converter Integrated with Energy Storage for High Voltage Direct Current (HVDC) Transmission |
| 85 | [124] ID 519 | Buticchi. G.; Wheeler. P.; Bozhko. S.; Galea. M.; Gerada. C. | Multiport DC/DC converters for the more electric aircraft |
| 86 | [125] ID 521 | Feng. X.; Tao. Y.; Wan. M. | Energy management and control strategy for multiport power supply system based on energy storage |
| 87 | [126] ID 522 | Sato. Y.; Nagata. H.; Uno. M. | Non-isolated multi-port converter integrating PWM and phase-shift converters |
| 88 | [127] ID 530 | Tomas-Manez. K.; Zhang. Z.; Ouyang. Z. | Multi-port isolated LLC resonant converter for distributed energy generation with energy storage |
| 89 | [128] ID 535 | Schafer. J.; Bortis. D.; Kolar. J.W. | Multi-port multi-cell DC/DC converter topology for electric vehicle’s power distribution networks |
| 90 | [129] ID 545 | Mathews. B.M.; Barai. M. | A Synchronized Voltage-mode Control for a Multi-port dc-dc Converter |
| 91 | [130] ID 564 | Tran. Y.-K.; Dujic. D. | A multiport medium voltage isolated DC-DC converter |
| 92 | [131] ID 565 | Rivera. S.; Ranjram. M.; Lehn. P.W. | A high-efficiency multi-port DC-DC converter for photovoltaic energy conversion systems |
| 93 | [132] ID 570 | Shreelekha. K.; Arulmozhi. S. | Multiport isolated bidirectional DC-DC converter interfacing battery and supercapacitor for hybrid energy storage application |
| 94 | [133] ID 589 | Wu. H.; Sun. K.; Zhu. L.; Xing. Y. | An Interleaved Half-Bridge Three-Port Converter With Enhanced Power Transfer Capability Using Three-Leg Rectifier for Renewable Energy Applications |
| 95 | [134] ID 592 | Tran. Y.-K.; Dujic. D. | A multiport isolated DC-DC converter |
| 96 | [135] ID 594 | Filsoof. K.; Lehn. P.W. | A bidirectional multiple-input multiple-output modular multilevel DC-DC converter and its control design |
| 97 | [136] ID 605 | Yasaswini. S.B.; Prabhakar. G.C. | Fuzzy based multiport resonant converter for photovoltaic system |
| 98 | [137] ID 614 | Santhosh. T.K.; Govindaraju. C. | Development of predictive current controller for multi-port DC/DC converter |
| 99 | [138] ID 626 | Han. Y.; Ranjram. M.; Lehn. P.W. | A bidirectional multi-port DC-DC converter with reduced filter requirements |
| 100 | [139] ID 627 | Priyatharshini. C.; Kathiravan. P.; Govindaraju. C. | Power management by using multiport Dc - Dc converter for renewable energy |
| 101 | [140] ID 628 | Tironi. A.E.; Corti. B.M.; Ubezio. C.G. | A novel approach in multi-port DC/DC converter control |
| 102 | [141] ID 633 | Tousi. S.M.R.; Sharifian. E. | A bidirectional 3-input DC-DC converter for electric vehicle applications |
| 103 | [142] ID 637 | Zhu. H.; Zhang. D.; Athab. H.S.; Wu. B.; Gu. Y. | PV isolated three-port converter and energy-balancing control method for PV-battery power supply applications |
| 104 | [143] ID 641 | Mohammadi. M.; Milimonfared. J.; Behbahani. M.R.M.; Moghani. J.S.; Moradi. H. | A double-input DC-DC converter for hybrid supply systems |
| 105 | [144] ID 666 | Jianwu. Z.; Wei. Q.; Liyan. Q.; Jiao. Y. | An isolated multiport DC-DC converter for simultaneous power management of multiple different renewable energy sources |
| 106 | [145] ID 678 | Hu. W.; Wu. H.; Xing. Y.; Sun. K. | A full-bridge three-port converter for renewable energy application |
| 107 | [146] ID 682 | Wu. H.; Xu. P.; Hu. H.; Zhou. Z.; Xing. Y. | Multiport converters based on integration of full-bridge and bidirectional DC-DC topologies for renewable generation systems |
| 108 | [147] ID 688 | Ray. O.; Mishra. S. | A multi-port converter topology with simultaneous isolated and non-isolated outputs |
| 109 | [148] ID 692 | Behjati. H.; Davoudi. A. | Single-stage multi-port DC-DC converter topology |
| 110 | [147] ID 694 | Ray. O.; Prasad. J.A.; Mishra. S. | A multi-port DC-DC converter topology with simultaneous buck and boost outputs |
| 111 | [149] ID 703 | Zeng. J.; Qiao. W.; Qu. L. | An isolated multiport DC-DC converter for simultaneous power management of multiple renewable energy sources |
| 112 | [150] ID 711 | Sun. X.; Pei. G.; Yao. S.; Chen. Z. | A novel multi-port dc/dc converter with bi-directional storage unit |
| 113 | [151] ID 719 | Li. W.; Xiao. J.; Zhao. Y.; He. X. | PWM plus phase angle shift (PPAS) control scheme for combined multiport DC/DC converters |
| 114 | [152] ID 722 | Qian. Z.; Abdel-Rahman. O.; Zhang. K.; Hu. H.; Shen. J.; Batarseh. I. | Design and analysis of three-port DC/DC converters for satellite platform power system |
| 115 | [153] ID 723 | Wu. H.; Xing. Y.; Chen. R.; Zhang. J.; Sun. K.; Ge. H. | A three-port half-bridge converter with synchronous rectification for renewable energy application |
| 116 | [154] ID 738 | Liu. S.; Zhang. X.; Guo. H.; Xie. J. | Multiport DC/DC converter for stand-alone photovoltaic lighting system with battery storage |
| 117 | [155] ID 739 | Qian. Z.; Abdel-Rahman. O.; Batarseh. I. | An integrated four-port DC/DC converter for renewable energy applications |
| 118 | [156] ID 741 | Qian. Z.; Abdel-Rahman. O.; Hu. H.; Batarseh. I. | A zero-voltage switching four-port integrated DC/DC converter |
| 119 | [157] ID 745 | Qian. Z.; Abdel-Rahman. O.; Al-Atrash. H.; Batarseh. I. | Modeling and control of three-port DC/DC converter interface for satellite applications |
| 120 | [158] ID 759 | Tao. H.; Duarte. J.L.; Hendrix. M.A.M. | Three-port triple-half-bridge bidirectional converter with zero-voltage switching |
| 121 | [159] ID 765 | Al-Atrash. H.; Tian. F.; Batarseh. I. | Tri-modal half-bridge converter topology for three-port interface |
| 122 | [160] ID 766 | Al-Atrash. H.; Pepper. M.; Batarseh. I. | A zero-voltage switching three-port isolated full-bridge converter |
References
- Aghahosseini, A.; Bogdanov, D.; Barbosa, L.S.; Breyer, C. Analysing the feasibility of powering the Americas with renewable energy and inter-regional grid interconnections by 2030. Renew. Sustain. Energy Rev. 2019, 105, 187–205. [Google Scholar] [CrossRef]
- Agbemuko, A.J.; Domínguez-García, J.L.; Prieto-Araujo, E.; Gomis-Bellmunt, O. Interconnection of hybrid AC/DC grids of arbitrary strengths using supplementary bus-voltage feedforwards. Int. J. Electr. Power Energy Syst. 2023, 147, 108803. [Google Scholar] [CrossRef]
- Zhuang, Y.; Liu, F.; Huang, Y.; Liu, Z.; Pan, S.; Zha, X.; Jiang, J. A Multiport Modular DC–DC Converter With Low-Loss Series LC Power Balancing Unit for MVDC Interface of Distributed Photovoltaics. IEEE Trans. Power Electron. 2021, 36, 7736–7749. [Google Scholar] [CrossRef]
- Da Rù, D.; Polato, M.; Bolognani, S. Model-free predictive current control for a SynRM drive based on an effective update of measured current responses. In Proceedings of the 2017 IEEE International Symposium on Predictive Control of Electrical Drives and Power Electronics (PRECEDE), Pilsen, Czech Republic, 4–6 September 2017; pp. 119–124. [Google Scholar] [CrossRef]
- Roditis, I.; Dakanalis, M.; Mandourarakis, I.; Koutroulis, E.; Kanellos, F. A New Multiport DC-AC Power Converter for Distributed Energy Applications. In Proceedings of the 2022 IEEE 1st Industrial Electronics Society Annual On-Line Conference (ONCON), Kharagpur, India, 9–11 December 2022; pp. 1–6. [Google Scholar] [CrossRef]
- Kitchenham, B.A. Systematic review in software engineering: Where we are and where we should be going. In Proceedings of the 2nd International Workshop on Evidential Assessment of Software Technologies, New York, NY, USA, 22 September 2012; EAST ’12. pp. 1–2. [Google Scholar] [CrossRef]
- Petersen, K.; Vakkalanka, S.; Kuzniarz, L. Guidelines for conducting systematic mapping studies in software engineering: An update. Inf. Softw. Technol. 2015, 64, 1–18. [Google Scholar] [CrossRef]
- Sato, Y.; Uno, M.; Nagata, H. Nonisolated Multiport Converters Based on Integration of PWM Converter and Phase-Shift-Switched Capacitor Converter. IEEE Trans. Power Electron. 2020, 35, 455–470. [Google Scholar] [CrossRef]
- Zeng, J.; Qiao, W.; Qu, L.; Jiao, Y. An Isolated Multiport DC–DC Converter for Simultaneous Power Management of Multiple Different Renewable Energy Sources. IEEE J. Emerg. Sel. Top. Power Electron. 2014, 2, 70–78. [Google Scholar] [CrossRef]
- Bhattacharjee, A.K.; Kutkut, N.; Batarseh, I. Review of Multiport Converters for Solar and Energy Storage Integration. IEEE Trans. Power Electron. 2019, 34, 1431–1445. [Google Scholar] [CrossRef]
- Alrubaie, A.J.; Swadi, M.; Salem, M.; Richelli, A.; Bughneda, A.; Kamarol, M. Systematic Review of Bidirectional, Multiport Converter Structures and Their Derivatives: A Case Study of Bidirectional Dual Input Dual Output Converters. Energies 2024, 17, 1575. [Google Scholar] [CrossRef]
- Saafan, A.A.; Khadkikar, V.; Moursi, M.S.E.; Zeineldin, H.H. A New Multiport DC-DC Converter for DC Microgrid Applications. IEEE Trans. Ind. Appl. 2023, 59, 601–611. [Google Scholar] [CrossRef]
- Almutairi, A.; Sayed, K.; Albagami, N.; Abo-Khalil, A.G.; Saleeb, H. Multi-Port PWM DC-DC Power Converter for Renewable Energy Applications. Energies 2021, 14, 3490. [Google Scholar] [CrossRef]
- Gevorkov, L.; Domínguez-García, J.L.; Romero, L.T.; Martínez, A.F. Modern MultiPort Converter Technologies: A Systematic Review. Appl. Sci. 2023, 13, 2579. [Google Scholar] [CrossRef]
- Rehman, Z.; Al-Bahadly, I.; Mukhopadhyay, S. Multiinput DC–DC converters in renewable energy applications—An overview. Renew. Sustain. Energy Rev. 2015, 41, 521–539. [Google Scholar] [CrossRef]
- Hossain, M.; Rahim, N.; a/l Selvaraj, J. Recent progress and development on power DC-DC converter topology, control, design and applications: A review. Renew. Sustain. Energy Rev. 2018, 81, 205–230. [Google Scholar] [CrossRef]
- Kolli, A.; Gaillard, A.; De Bernardinis, A.; Bethoux, O.; Hissel, D.; Khatir, Z. A review on DC/DC converter architectures for power fuel cell applications. Energy Convers. Manag. 2015, 105, 716–730. [Google Scholar] [CrossRef]
- Taghvaee, M.; Radzi, M.; Moosavain, S.; Hizam, H.; Hamiruce Marhaban, M. A current and future study on non-isolated DC–DC converters for photovoltaic applications. Renew. Sustain. Energy Rev. 2013, 17, 216–227. [Google Scholar] [CrossRef]
- Forouzesh, M.; Siwakoti, Y.P.; Gorji, S.A.; Blaabjerg, F.; Lehman, B. Step-Up DC–DC Converters: A Comprehensive Review of Voltage-Boosting Techniques, Topologies, and Applications. IEEE Trans. Power Electron. 2017, 32, 9143–9178. [Google Scholar] [CrossRef]
- Dhananjaya, M.; Pattnaik, S. Review on Multi-Port DC–DC Converters. IETE Tech. Rev. 2022, 39, 586–599. [Google Scholar] [CrossRef]
- Babaei, E.; Abbasi, O.; Sakhavati, S. An overview of different topologies of multi-port dc/dc converters for dc renewable energy source applications. In Proceedings of the 2016 13th International Conference on Electrical Engineering/Electronics Computer, Telecommunications and Information Technology (ECTI-CON), Chiang Mai, Thailand, 28 June–1 July 2016; pp. 1–6. [Google Scholar] [CrossRef]
- Zhang, H.; Dong, D.; Liu, W.; Ren, H.; Zheng, F. Systematic synthesis of multiple-input and multiple-output DC–DC converters for nonisolated applications. IEEE J. Emerg. Sel. Top. Power Electron. 2022, 10, 6470–6481. [Google Scholar] [CrossRef]
- Hasan, N.S.; Rosmin, N.; Osman, D.A.A.; Musta’amal@Jamal, A.H. Reviews on multilevel converter and modulation techniques. Renew. Sustain. Energy Rev. 2017, 80, 163–174. [Google Scholar] [CrossRef]
- Savio, D.A.; Juliet, V.A.; Chokkalingam, B.; Padmanaban, S.; Holm-Nielsen, J.B.; Blaabjerg, F. Photovoltaic integrated hybrid microgrid structured electric vehicle charging station and its energy management approach. Energies 2019, 12, 168. [Google Scholar] [CrossRef]
- Sinha, A.; Chandra Jana, K.; Kumar Das, M. An inclusive review on different multi-level inverter topologies, their modulation and control strategies for a grid connected photo-voltaic system. Sol. Energy 2018, 170, 633–657. [Google Scholar] [CrossRef]
- Raol, J.R.; Ayyagari, R. Control Systems; CRC Press: Boca Raton, FL, USA, 2019. [Google Scholar] [CrossRef]
- Rashid, M.H. Power Electronics: Circuits, Devices, and Applications, 4th ed.; Pearson: Bloomington, MN, USA, 2013. [Google Scholar]
- Maksimovic, D.; Stankovic, A.; Thottuvelil, V.; Verghese, G. Modeling and simulation of power electronic converters. Proc. IEEE 2001, 89, 898–912. [Google Scholar] [CrossRef]
- Vazquez, S.; Rodriguez, J.; Rivera, M.; Franquelo, L.G.; Norambuena, M. Model Predictive Control for Power Converters and Drives: Advances and Trends. IEEE Trans. Ind. Electron. 2017, 64, 935–947. [Google Scholar] [CrossRef]
- Sun, J. Small-Signal Methods for AC Distributed Power Systems–A Review. IEEE Trans. Power Electron. 2009, 24, 2545–2554. [Google Scholar] [CrossRef]
- Rojas, D.; Muñoz, J.; Rivera, M.; Rohten, J. Review of Control Techniques in Microinverters. Sensors 2021, 21, 6486. [Google Scholar] [CrossRef]
- Podder, A.K.; Roy, N.K.; Pota, H.R. MPPT methods for solar PV systems: A critical review based on tracking nature. IET Renew. Power Gener. 2019, 13, 1615–1632. [Google Scholar] [CrossRef]
- Verma, D.; Nema, S.; Shandilya, A.; Dash, S.K. Maximum power point tracking (MPPT) techniques: Recapitulation in solar photovoltaic systems. Renew. Sustain. Energy Rev. 2016, 54, 1018–1034. [Google Scholar] [CrossRef]
- Katche, M.L.; Makokha, A.B.; Zachary, S.O.; Adaramola, M.S. A Comprehensive Review of Maximum Power Point Tracking (MPPT) Techniques Used in Solar PV Systems. Energies 2023, 16, 2206. [Google Scholar] [CrossRef]
- Aktaibi, A.; Rahman, M.; Razali, A. A Critical Review of Modulation Techniques. In Proceedings of the Conference: The 19th Annual Newfoundland Electrical and Computer Eng. Conference (NECEC 2010), St. John’s, NL, Canada, 4 November 2010. [Google Scholar]
- Wu, C.; Blaabjerg, F. Chapter 1—Advanced control of power electronic systems—An overview of methods. In Control of Power Electronic Converters and Systems; Blaabjerg, F., Ed.; Academic Press: Cambridge, MA, USA, 2021; pp. 1–33. [Google Scholar] [CrossRef]
- Farajdadian, S.; Hajizadeh, A.; Soltani, M. Recent developments of multiport DC/DC converter topologies, control strategies, and applications: A comparative review and analysis. Energy Rep. 2024, 11, 1019–1052. [Google Scholar] [CrossRef]
- Cavacini, A. What is the best database for computer science journal articles? Scientometrics 2014, 102, 2059–2071. [Google Scholar] [CrossRef]
- Wieringa, R.; Maiden, N.; Mead, N.; Rolland, C. Requirements engineering paper classification and evaluation criteria: A proposal and a discussion. Requir. Eng. 2006, 11, 102–107. [Google Scholar] [CrossRef]
- Fares, A.M.; Klumpner, C.; Sumner, M. A novel modular multiport converter for enhancing the performance of photovoltaic-battery based power systems. Appl. Sci. 2019, 9, 3948. [Google Scholar] [CrossRef]
- Zheng, L.; Kandula, R.P.; Divan, D. Multiport Control with Partial Power Processing in Solid-State Transformer for PV, Storage, and Fast-Charging Electric Vehicle Integration. IEEE Trans. Power Electron. 2023, 38, 2606–2616. [Google Scholar] [CrossRef]
- Mahmoodieh, M.E.S.; Babaei, E.; Sabahi, M. A modular isolated battery-integrated multiport step-up DC–DC converter for hybrid energy applications. IET Power Electron. 2022, 15, 1785–1799. [Google Scholar] [CrossRef]
- Zhang, C.; Zou, G.; Zhang, S.; Xu, C.; Sun, W. Multiport Hybrid DC Circuit Breaker With Current Flow Control for MTDC Grids. IEEE Trans. Power Electron. 2022, 37, 15605–15615. [Google Scholar] [CrossRef]
- Madhana, R.; Mani, G. Design and analysis of the multi-port converter based power enhancement for an integrated power generation system using predictive energy amendment algorithm. Front. Energy Res. 2022, 10, 1000242. [Google Scholar] [CrossRef]
- Sun, L.; Xue, X.; Zhang, S.; Lv, H.; Zhang, Y. A gridded modular bidirectional high voltage gain soft-switching DC–DC converter and its multiport expansion. IET Power Electron. 2022, 15, 487–503. [Google Scholar] [CrossRef]
- Jiya, I.N.; Khang, H.V.; Kishor, N.; Ciric, R.M. Novel Family of High-Gain Nonisolated Multiport Converters with Bipolar Symmetric Outputs for DC Microgrids. IEEE Trans. Power Electron. 2022, 37, 12151–12166. [Google Scholar] [CrossRef]
- Tian, Q.; Zhou, G.; Wang, L.; Bi, Q.; Leng, M. Symmetric Bipolar Output Full-Bridge Four-Port Converter with Phase-Shift Modulated Buck-Boost Voltage Balancer. IEEE Trans. Ind. Electron. 2022, 69, 8040–8054. [Google Scholar] [CrossRef]
- Karbozov, A.; Majumder, M.G.; Krishnamoorthy, H.S.; Rajashekara, K. A Novel Control Strategy for Extending the ZVS Range of Triple Active Bridge Converter. In Proceedings of the 2022 IEEE Energy Conversion Congress and Exposition (ECCE), Detroit, MI, USA, 9–13 October 2022; Institute of Electrical and Electronics Engineers Inc.: Piscataway, NJ, USA, 2022. [Google Scholar] [CrossRef]
- Rajakkannu, R.; Rangaswamy, B. An Enhanced Modified Multiport Interleaved Flyback Converter for Photovoltaic-Shunt Active Power Filter (PV-SHAPF) Applications. Int. Trans. Electr. Energy Syst. 2022, 2022, 1537319. [Google Scholar] [CrossRef]
- Ohno, T.; Hoshi, N. Current Tracking Control of Triple Active Bridge DC/DC Converter Under Varying DC-Bus Voltage Conditions. IEEE Open J. Power Electron. 2022, 3, 834–845. [Google Scholar] [CrossRef]
- Bhattacharyya, P.; Ghorai, S.; Sen, S.; Giri, S.K. A Flexible Non-Isolated Multiport Converter to Integrate Battery and Ultracapacitor for Electric Vehicle Applications. IEEE Trans. Circuits Syst. II Express Briefs 2022, 70, 1044–1048. [Google Scholar] [CrossRef]
- Shaik, R.K.; Dhanamjayulu, C. Synthesis and Implementation of a Multiport Dual Input-Dual Output Converter for Electric Vehicle Applications. Int. Trans. Electr. Energy Syst. 2022, 2022, 9279475. [Google Scholar] [CrossRef]
- Ramesh, P.; Gouda, P.K.; Rameshbabu, A.; Ramanathan, G.; Bharatiraja, C. An isolated multi-port bidirectional DC-DC converter for EV applications. Mater. Today Proc. 2022, 68, 1853–1859. [Google Scholar] [CrossRef]
- Dhananjaya, M.; Potnuru, D.; Manoharan, P.; Alhelou, H.H. Design and Implementation of Single-Input-Multi-Output DC-DC Converter Topology for Auxiliary Power Modules of Electric Vehicle. IEEE Access 2022, 10, 76975–76989. [Google Scholar] [CrossRef]
- Vahid, S.; Zolfi, P.; Land, J.; El-Refaie, A. An Isolated Step-Down Multi-Port DC-DC Power Converter for Electric Refrigerated Vehicles Auxiliary Power Unit System. In Proceedings of the 2022 IEEE Applied Power Electronics Conference and Exposition (APEC), Houston, TX, USA, 20–24 March 2022; Institute of Electrical and Electronics Engineers Inc.: Piscataway, NJ, USA, 2022; pp. 1133–1140. [Google Scholar] [CrossRef]
- Nazih, Y.; Abdel-Moneim, M.G.; Aboushady, A.A.; Abdel-Khalik, A.S.; Hamad, M.S. A Ring-Connected Dual Active Bridge Based DC-DC Multiport Converter for EV Fast-Charging Stations. IEEE Access 2022, 10, 52052–52066. [Google Scholar] [CrossRef]
- Basu, A.; Mukherjee, S. Modeling and Control of a Multiport Converter based Integrated On-board Charger for Electric Vehicle Powertrains. In Proceedings of the 2022 IEEE International Conference on Power Electronics, Smart Grid, and Renewable Energy (PESGRE), Trivandrum, India, 2–5 January 2022; Institute of Electrical and Electronics Engineers Inc.: Piscataway, NJ, USA, 2022. [Google Scholar] [CrossRef]
- Suresh, K.; Sampath, H.; Chellammal, N.; Jondhale, S.R.; Bharatiraja, C. Modular multi-input bidirectional dc to dc converter for multi-source hybrid electric vehicle applications. J. Appl. Sci. Eng. 2022, 25, 389–399. [Google Scholar] [CrossRef]
- Edpuganti, A.; Khadkikar, V.; Moursi, M.S.E.; Zeineldin, H. A novel multiport converter interface for solar panels of cubesat. IEEE Trans. Power Electron. 2022, 37, 629–643. [Google Scholar] [CrossRef]
- Saafan, A.A.; Khadkikar, V.; Moursi, M.S.E.; Zeineldin, H.H. A New Multiport DC-DC Converter for DC Microgrid Applications. In Proceedings of the 2021 IEEE Industry Applications Society Annual Meeting (IAS), Vancouver, BC, Canada, 10–14 October 2021; Institute of Electrical and Electronics Engineers Inc.: Piscataway, NJ, USA, 2021. [Google Scholar] [CrossRef]
- Faraji, R.; Ding, L.; Esteki, M.; Mazloum, N.; Khajehoddin, S.A. Soft-Switched Single Inductor Single Stage Multiport Bidirectional Power Converter for Hybrid Energy Systems. IEEE Trans. Power Electron. 2021, 36, 11298–11315. [Google Scholar] [CrossRef]
- Pourjafar, S.; Shayeghi, H.; Sedaghati, F.; Seyedshenava, S.; Blaabjerg, F. A bidirectional multiport DC-DC converter applied for energy storage system with hybrid energy sources. Int. J. Circuit Theory Appl. 2021, 49, 2453–2478. [Google Scholar] [CrossRef]
- Sun, L.; Jiang, W.; Hashimoto, S.; Lin, Z. Multi-Port Energy Router for DC Grid Clusters. In Proceedings of the 2021 IEEE Fourth International Conference on DC Microgrids (ICDCM), Arlington, VA, USA, 18–21 July 2021; Institute of Electrical and Electronics Engineers Inc.: Piscataway, NJ, USA, 2021. [Google Scholar] [CrossRef]
- Chandran, I.R.; Ramasamy, S.; Ahsan, M.; Haider, J.; Rodrigues, E.M.G. Implementation of non-isolated zeta-ky triple port converter for renewable energy applications. Electronics 2021, 10, 1681. [Google Scholar] [CrossRef]
- Askarian, I.; Pahlevani, M.; Knight, A.M. Three-Port Bidirectional DC/DC Converter for DC Nanogrids. IEEE Trans. Power Electron. 2021, 36, 8000–8011. [Google Scholar] [CrossRef]
- Adarsh, S.; Nagendrappa, H. Duty ratio control ofthree port isolated bidirectional asymmetrical triple active bridge DC-DC converter. Int. J. Power Electron. Drive Syst. 2021, 12, 943–956. [Google Scholar] [CrossRef]
- Khan, M.Y.A.; Liu, H.; Rehman, N.U. Design of a Multiport Bidirectional DC-DC Converter for Low Power PV Applications. In Proceedings of the 2021 International Conference on Emerging Power Technologies (ICEPT), Topi, Pakistan, 10–11 April 2021; Institute of Electrical and Electronics Engineers Inc.: Piscataway, NJ, USA, 2021. [Google Scholar] [CrossRef]
- Vettuparambil, A.; Chatterjee, K.; Fernandes, B.G. A Multiport Converter Interfacing Solar Photovoltaic Modules and Energy Storage with DC Microgrid. IEEE Trans. Ind. Electron. 2021, 68, 3113–3123. [Google Scholar] [CrossRef]
- Vahid, S.; Zolfi, P.; El-Refaie, A. A Novel Step-down Three-Port Power Converter for Semi-Isolated Renewable and Hybrid Energy Storage System Applications. In Proceedings of the IECON 2021—47th Annual Conference of the IEEE Industrial Electronics Society, Toronto, ON, Canada, 13–16 October 2021. [Google Scholar] [CrossRef]
- Ebadpour, M. A Multiport Isolated DC-DC Converter for Plug-in Electric Vehicles Based on Combination of Photovoltaic Systems and Power Grid. In Proceedings of the 2021 12th Power Electronics, Drive Systems, and Technologies Conference (PEDSTC), Tabriz, Iran, 2–4 February 2021; Institute of Electrical and Electronics Engineers Inc.: Piscataway, NJ, USA, 2021. [Google Scholar] [CrossRef]
- Liu, K.; Sheng, W.; Zhao, P.; Ye, X. Distributed Control Strategy of Photovoltaic Cross-district Based on Consistency Algorithm. Gaodianya Jishu/High Volt. Eng. 2021, 47, 4431–4439. [Google Scholar] [CrossRef]
- Sha, G.; Duan, Q.; Sheng, W.; Pan, A.; Liu, Z.; Ma, C.; Zhao, C.; Teng, J.; Fu, L.; Zheng, Y. A Multiport Electric Energy Routing Scheme Applied to Battery Energy Storage System. J. Eng. 2021, 2021, 6637926. [Google Scholar] [CrossRef]
- Nalamati, C.S.; Kumar, N.; Gupta, R. Multidirectional power flow in three-port isolated DC-DC converter for multiple battery stacks. Turk. J. Electr. Eng. Comput. Sci. 2021, 29, 756–772. [Google Scholar] [CrossRef]
- Suresh, K.; Bharatiraja, C.; Chellammal, N.; Tariq, M.; Chakrabortty, R.K.; Ryan, M.J.; Alamri, B. A Multifunctional Non-Isolated Dual Input-Dual Output Converter for Electric Vehicle Applications. IEEE Access 2021, 9, 64445–64460. [Google Scholar] [CrossRef]
- Repecho, V.; Olm, J.M.; Grino, R.; Doria-Cerezo, A.; Fossas, E. Modelling and Nonlinear Control of a Magnetically Coupled Multiport DC-DC Converter for Automotive Applications. IEEE Access 2021, 9, 63345–63355. [Google Scholar] [CrossRef]
- Sha, G.; Duan, Q.; Sheng, W.; Ma, C.; Zhao, C.; Zhang, Y.; Tian, J. Research on multi-port dc-dc converter based on modular multilevel converter and cascaded h bridges for mvdc applications. IEEE Access 2021, 9, 95006–95022. [Google Scholar] [CrossRef]
- Savrun, M.M.; Atay, A. Multiport bidirectional DC-DC converter for PV powered electric vehicle equipped with battery and supercapacitor. IET Power Electron. 2020, 13, 3931–3939. [Google Scholar] [CrossRef]
- Kumar, D.; Saxena, A.R. Three-port fourth-order boost converter for renewable energy application. In Proceedings of the 2020 IEEE International Conference on Power Electronics, Drives and Energy Systems (PEDES), Jaipur, India, 16–19 December 2020; Institute of Electrical and Electronics Engineers Inc.: Piscataway, NJ, USA, 2020. [Google Scholar] [CrossRef]
- Arun, S.; Ahamed, T.P.I.; Lakaparampil, Z.V.; Jose, D. Non-Isolated Three Port Converter using Modified Time Sharing Control Scheme for PV Based LVDC Application. In Proceedings of the 2020 IEEE International Conference on Power Electronics, Drives and Energy Systems (PEDES), Jaipur, India, 16–19 December 2020; Institute of Electrical and Electronics Engineers Inc.: Piscataway, NJ, USA, 2020. [Google Scholar] [CrossRef]
- Zhu, B.; Huang, Y.; Hu, S.; Wang, H. A Multi-operating Mode Multi-port DC/DC Converter with High Step-up Voltage Gain. In Proceedings of the 2020 IEEE 9th International Power Electronics and Motion Control Conference (IPEMC2020-ECCE Asia), Nanjing, China, 29 November–2 December 2020; Institute of Electrical and Electronics Engineers Inc.: Piscataway, NJ, USA, 2020; pp. 2877–2881. [Google Scholar] [CrossRef]
- Sheeja, V.; Kalpana, R.; Singh, B. Time sharing control based new four port converter for grid integrated solar PV Fed BTS load. In Proceedings of the 2020 IEEE International Conference on Power Electronics, Drives and Energy Systems (PEDES), Jaipur, India, 16–19 December 2020; Institute of Electrical and Electronics Engineers Inc.: Piscataway, NJ, USA, 2020. [Google Scholar] [CrossRef]
- Wang, X.; Ke, J.; Li, X.; Xu, H.; Ma, C.; Bai, J. A Modular Multi-port DC/DC Converter for DC Grid. In Proceedings of the 2020 4th International Conference on HVDC (HVDC), Xi’an, China, 6–9 November 2020; Institute of Electrical and Electronics Engineers Inc.: Piscataway, NJ, USA, 2020; pp. 939–944. [Google Scholar] [CrossRef]
- Vahid, S.; Abarzadeh, M.; Weise, N.; El-Refaie, A. A Novel Three-Port dc-dc Power Converter with Adaptive Boundary Current Mode Controller for a Residential PV-Battery System. In Proceedings of the IECON 2020 The 46th Annual Conference of the IEEE Industrial Electronics Society, Singapore, 18–21 October 2020; IEEE Computer Society: Washington, DC, USA, 2020; pp. 4263–4268. [Google Scholar] [CrossRef]
- Liu, X.; Huang, J.; Li, G.; Ma, P.; Tong, X. Hybrid Pulse Frequency and Width Modulation scheme for Three-port Resonant DC/DC Converters. In Proceedings of the IECON 2020 The 46th Annual Conference of the IEEE Industrial Electronics Society, Singapore, 18–21 October 2020; IEEE Computer Society: Washington, DC, USA, 2020; pp. 4619–4623. [Google Scholar] [CrossRef]
- Wang, B.; Wang, Y.; Xu, Y.; Zhang, X.; Gooi, H.B.; Ukil, A.; Tan, X. Consensus-Based Control of Hybrid Energy Storage System with a Cascaded Multiport Converter in DC Microgrids. IEEE Trans. Sustain. Energy 2020, 11, 2356–2366. [Google Scholar] [CrossRef]
- Chaudhury, T.; Kastha, D. A High Gain Multiport DC-DC Converter for Integrating Energy Storage Devices to DC Microgrid. IEEE Trans. Power Electron. 2020, 35, 10501–10514. [Google Scholar] [CrossRef]
- Upadhyaya, S.; Rana, K.; Taneja, M.; Joshi, D.; Section, I.D. Modelling and control of non-isolated multiport DC/DC converter. In Proceedings of the 2020 First IEEE International Conference on Measurement, Instrumentation, Control and Automation (ICMICA), Kurukshetra, India, 24–26 June 2020; Institute of Electrical and Electronics Engineers Inc.: Piscataway, NJ, USA, 2020. [Google Scholar] [CrossRef]
- Ma, D.; Chen, W.; Shu, L.; Qu, X.; Zhan, X.; Liu, Z. A multiport power electronic transformer based on modular multilevel converter and mixed-frequency modulation. IEEE Trans. Circuits Syst. II Express Briefs 2020, 67, 1284–1288. [Google Scholar] [CrossRef]
- Kamaraj, V.; Nallaperumal, C. Modified multiport Luo converter integrated with renewable energy sources for electric vehicle applications. Circuit World 2020, 46, 125–135. [Google Scholar] [CrossRef]
- Qin, D.; Sun, Q.; Wang, R.; Ma, D.; Liu, M. Adaptive bidirectional droop control for electric vehicles parking with vehicle-to-grid service in microgrid. CSEE J. Power Energy Syst. 2020, 6, 793–805. [Google Scholar] [CrossRef]
- Wang, H.; Bian, J.; Wang, L.; Li, G.; Wang, Z. Integrated Multiport DC Power Flow Controller with DC Circuit Breaker. IEEE Trans. Power Deliv. 2020, 35, 2750–2761. [Google Scholar] [CrossRef]
- Chandrasekar, B.; Nallaperumal, C.; Padmanaban, S.; Bhaskar, M.S.; Holm-Nielsen, J.B.; Leonowicz, Z.; Masebinu, S.O. Non-Isolated High-Gain Triple Port DC-DC Buck-Boost Converter with Positive Output Voltage for Photovoltaic Applications. IEEE Access 2020, 8, 113649–113666. [Google Scholar] [CrossRef]
- Wu, W.; Wu, X.; Jing, L. Active Damping Control of Multi-port DC Power Flow Controller for Suppressing Power Oscillation of MMC-MTDC under Unbalanced Grid. In Proceedings of the 2020 IEEE Energy Conversion Congress and Exposition (ECCE), Detroit, MI, USA, 11–15 October 2020; Institute of Electrical and Electronics Engineers Inc.: Piscataway, NJ, USA, 2020; pp. 3436–3441. [Google Scholar] [CrossRef]
- Ranipriya, G.; Jegatheesan, R.; Vijayakumar, K. An integrated four port bidirectional dc-dc converter for photovoltaic energy harvesting systems. IEICE Electron. Express 2019, 16, 1–5. [Google Scholar] [CrossRef]
- Albuquerque, L.L.O.; de Sá, M.V.D.; de Oliveira, F.A.L.; de Freitas, I.S.; Andersen, R.L. Dynamic Modeling and Control of a Three-Port ZVS-PWM Three-Phase Push Pull DC-DC Converter. In Proceedings of the 2019 IEEE 15th Brazilian Power Electronics Conference and 5th IEEE Southern Power Electronics Conference (COBEP/SPEC), Santos, Brazil, 1–4 December 2019; Institute of Electrical and Electronics Engineers Inc.: Piscataway, NJ, USA, 2019. [Google Scholar] [CrossRef]
- Ghasemi, A.; Akhbari, M.; Gharehpetian, G.B. A Multiport Cascade Boost-buck Converter for IDCPFC Application in Multi-Terminal HVDC System. In Proceedings of the 2019 Smart Grid Conference (SGC), Tehran, Iran, 18–19 December 2019; Institute of Electrical and Electronics Engineers Inc.: Piscataway, NJ, USA, 2019. [Google Scholar] [CrossRef]
- Zhang, Z.; Wang, J.; Sun, Z.; Deng, M.; Wei, Z. Research on Multi-port Converter for DC Residential Micro-grid. In Proceedings of the 2019 IEEE 4th Advanced Information Technology, Electronic and Automation Control Conference (IAEAC), Chengdu, China, 20–22 December 2019; Institute of Electrical and Electronics Engineers Inc.: Piscataway, NJ, USA, 2019; pp. 201–207. [Google Scholar] [CrossRef]
- Xu, Y.; Wang, K.; Jin, L.; Deng, Y.; Lu, Y.; Yang, Y. Isolated Multi-port DC-DC Converter-Based on Bifurcate MMC Structure. In Proceedings of the 2019 IEEE PES Asia-Pacific Power and Energy Engineering Conference (APPEEC), Macao, China, 1–4 December 2019; IEEE Computer Society: Washington, DC, USA, 2019. [Google Scholar] [CrossRef]
- Khodadady, M.; Meskin, N.; Massoud, A. Non-Overshooting Controller for High-Power Multi-Port DC-DC Converters. In Proceedings of the 2019 2nd International Conference on Smart Grid and Renewable Energy (SGRE), Doha, Qatar, 19–21 November 2019; Institute of Electrical and Electronics Engineers Inc.: Piscataway, NJ, USA, 2019. [Google Scholar] [CrossRef]
- Olm, J.M.; Fossas, E.; Repecho, V.; Doria-Cerezo, A.; Grino, R. Feedback linearizing control of a magnetically coupled multiport dc-dc converter for automotive applications. In Proceedings of the IECON 2019—45th Annual Conference of the IEEE Industrial Electronics Society, Lisbon, Portugal, 14–17 October 2019; IEEE Computer Society: Washington, DC, USA, 2019; pp. 2688–2693. [Google Scholar] [CrossRef]
- Sivaraman, P.; Raj, J.S.S.S.; Prem, P.; Matheswaran, A. Renewable energy source integration with linear and nonlinear control techniques. Int. J. Sci. Technol. Res. 2019, 8, 2872–2880. [Google Scholar]
- Haque, M.M.; Wolfs, P.; Alahakoon, S. Multi-Port Converter with Improved Modulation and Control Strategies for PV and Energy Storage Systems. In Proceedings of the 2019 IEEE Industry Applications Society Annual Meeting, Baltimore, MD, USA, 29 September–3 October 2019; Institute of Electrical and Electronics Engineers Inc.: Piscataway, NJ, USA, 2019. [Google Scholar] [CrossRef]
- Zhu, X.; Jin, K.; Hui, Q. Design of an Adaptive Impedance Matching Converter in Microwave Power Transfer System. In Proceedings of the 2019 IEEE 13th International Conference on Power Electronics and Drive Systems (PEDS), Toulouse, France, 9–12 July 2019; Institute of Electrical and Electronics Engineers Inc.: Piscataway, NJ, USA, 2019. [Google Scholar] [CrossRef]
- Ding, R.; Yu, K.; Shi, S.; Cheng, S.; Zhang, N.; Zhu, Y.; Zhuo, F.; Wang, F. Topology and control strategy of multi-port DC transformer based on dual-active-bridge. In Proceedings of the 2019 IEEE 10th International Symposium on Power Electronics for Distributed Generation Systems (PEDG), Xi’an, China, 3–6 June 2019; Institute of Electrical and Electronics Engineers Inc.: Piscataway, NJ, USA, 2019; pp. 1010–1014. [Google Scholar] [CrossRef]
- Jean-Pierre, G.; Altin, N.; Nasiri, A. A Three-Port LLC Resonant Converter for Photovoltaic-Battery Hybrid System. In Proceedings of the 2019 IEEE Transportation Electrification Conference and Expo (ITEC), Detroit, MI, USA, 19–21 June 2019; Institute of Electrical and Electronics Engineers Inc.: Piscataway, NJ, USA, 2019. [Google Scholar] [CrossRef]
- Alomari, S.; Smadi, I. Modeling and Control of Multi-Port DC/DC Converter. In Proceedings of the 2019 IEEE 28th International Symposium on Industrial Electronics (ISIE), Vancouver, BC, Canada, 12–14 June 2019; Institute of Electrical and Electronics Engineers Inc.: Piscataway, NJ, USA, 2019; pp. 920–925. [Google Scholar] [CrossRef]
- Yelaverthi, D.B.; Kamel, M.; Hassan, R.; Zane, R. High frequency link isolated multi-port converter for active cell balancing applications. In Proceedings of the 2019 20th Workshop on Control and Modeling for Power Electronics (COMPEL), Toronto, ON, Canada, 17–20 June 2019; Institute of Electrical and Electronics Engineers Inc.: Piscataway, NJ, USA, 2019. [Google Scholar] [CrossRef]
- Mukherjee, S.; Mukherjee, D.; Kastha, D. Multiport soft-switching bidirectional DC-DC converter for hybrid energy storage systems. In Proceedings of the 2019 IEEE Applied Power Electronics Conference and Exposition (APEC), Anaheim, CA, USA, 17–21 March 2019; Institute of Electrical and Electronics Engineers Inc.: Piscataway, NJ, USA, 2019; pp. 2103–2109. [Google Scholar] [CrossRef]
- Ishigaki, M.; Ishikawa, K.; Kusakabe, M.; Tahara, K. Multi-port, Bi-directional Contactless Connector for the Interface of Modular Portable Battery System. In Proceedings of the 2019 IEEE Energy Conversion Congress and Exposition (ECCE), Baltimore, MD, USA, 29 September–3 October 2019; Institute of Electrical and Electronics Engineers Inc.: Piscataway, NJ, USA, 2019; pp. 5458–5464. [Google Scholar] [CrossRef]
- Buticchi, G.; Costa, L.F.; Liserre, M. Multi-port DC/DC converter for the electrical power distribution system of the more electric aircraft. Math. Comput. Simul. 2019, 158, 387–402. [Google Scholar] [CrossRef]
- Khan, M.Y.A.; Azhar, M.; Saeed, L.; Khan, S.A.; Soomro, J. A high gain multiport non-isolated DC-DC Converter for PV applications. In Proceedings of the 2019 2nd International Conference on Computing, Mathematics and Engineering Technologies (iCoMET), Sukkur, Pakistan, 30–31 January 2019; Institute of Electrical and Electronics Engineers Inc.: Piscataway, NJ, USA, 2019. [Google Scholar] [CrossRef]
- Faraji, R.; Adib, E.; Farzanehfard, H. Soft-switched non-isolated high step-up multi-port DC-DC converter for hybrid energy system with minimum number of switches. Int. J. Electr. Power Energy Syst. 2019, 106, 511–519. [Google Scholar] [CrossRef]
- Uno, M.; Igarashi, R.; Sato, Y. Switched Capacitor Converter-Based PWM Plus Phase-Shift Control Multiport Converter with Differential Power Processing Capability for Photovoltaic Systems. In Proceedings of the 2019 10th International Conference on Power Electronics and ECCE Asia (ICPE 2019 - ECCE Asia), Busan, Republic of Korea, 27–30 May 2019; Institute of Electrical and Electronics Engineers Inc.: Piscataway, NJ, USA, 2019; pp. 658–665. [Google Scholar]
- Bohler, J.; Krismer, F.; Sen, T.; Kolar, J.W. Optimized modulation of a four-port isolated DC-DC converter formed by integration of three dual active bridge converter stages. In Proceedings of the 2018 IEEE International Telecommunications Energy Conference (INTELEC), Turino, Italy, 7–11 October 2018; Institute of Electrical and Electronics Engineers Inc.: Piscataway, NJ, USA, 2019. [Google Scholar] [CrossRef]
- Mishra, S.K.; Nayak, K.K.; Rana, M.S.; Dharmarajan, V. Switched-boost action based multiport converter. IEEE Trans. Ind. Appl. 2019, 55, 964–975. [Google Scholar] [CrossRef]
- Anees, V.P.; Biswas, I.; Chatterjee, K.; Kastha, D.; Bajpai, P. Isolated Multiport Converter for Solar PV Systems and Energy Storage Systems for DC Microgrid. In Proceedings of the 2018 15th IEEE India Council International Conference (INDICON), Coimbatore, India, 16–18 December 2018; Institute of Electrical and Electronics Engineers Inc.: Piscataway, NJ, USA, 2018. [Google Scholar] [CrossRef]
- Biswas, I.; Kastha, D.; Bajpai, P. Isolated Multiport Converter for fuel Cell and Energy Storage systems for DC Microgrid. In Proceedings of the 2017 14th IEEE India Council International Conference (INDICON), Roorkee, India, 15–17 December 2017; Institute of Electrical and Electronics Engineers Inc.: Piscataway, NJ, USA, 2018. [Google Scholar] [CrossRef]
- Mali, V.D.; Thorat, A.R.; Sawant, N.K. An Isolated Multiport Bidirectional DC-DC Converter for PV Battery System. In Proceedings of the 2018 Second International Conference on Inventive Communication and Computational Technologies (ICICCT), Coimbatore, India, 20–21 April 2018; Institute of Electrical and Electronics Engineers Inc.: Piscataway, NJ, USA, 2018; pp. 302–306. [Google Scholar] [CrossRef]
- Lin, X.; Sun, K.; Lin, J.; Zhang, Z.; Kong, W. A Multi-Port Bidirectional Power Conversion System for Reversible Solid Oxide Fuel Cell Applications. In Proceedings of the 2018 International Power Electronics Conference (IPEC-Niigata 2018-ECCE Asia), Niigata, Japan, 20–24 May 2018; Institute of Electrical and Electronics Engineers Inc.: Piscataway, NJ, USA, 2018; pp. 3460–3465. [Google Scholar] [CrossRef]
- Kanhav, K.A.; Chaudhari, M.A. A bidirectional multiport dc-dc converter topology for hybrid energy system. In Proceedings of the 2017 International Conference on Energy, Communication, Data Analytics and Soft Computing (ICECDS), Chennai, India, 1–2 August 2017; pp. 3427–3432. [Google Scholar] [CrossRef]
- Babaei, E.; Saadatizadeh, Z.; Heris, P.C. A new topology for nonisolated multiport zero voltage switching dc-dc converter. Int. J. Circuit Theory Appl. 2018, 46, 1204–1227. [Google Scholar] [CrossRef]
- Arif, M.; Majid, A.; Saleem, J.; Asad, M.; Khan, U. Modeling and control of high gain multiport bidirectional DC-DC converter for hybrid PV/Ultracapcaitor/battery based microgrid/HEV’s applications. In Proceedings of the 2017 International Multi-topic Conference (INMIC), Lahore, Pakistan, 24–26 November 2017; Institute of Electrical and Electronics Engineers Inc.: Piscataway, NJ, USA, 2018; pp. 1–8. [Google Scholar] [CrossRef]
- Song, S.; Hu, Y.; Ni, K.; Yan, J.; Chen, G.; Wen, H.; Ye, X. Multi-port high voltage gain modular power converter for offshore wind farms. Sustainability 2018, 10, 2176. [Google Scholar] [CrossRef]
- Buticchi, G.; Costa, L.F.; Barater, D.; Liserre, M.; Amarillo, E.D. A Quadruple Active Bridge Converter for the Storage Integration on the More Electric Aircraft. IEEE Trans. Power Electron. 2018, 33, 8174–8186. [Google Scholar] [CrossRef]
- Feng, X.; Tao, Y.; Wan, M. Energy management and control strategy for multiport power supply system based on energy storage. In Proceedings of the 2017 Chinese Automation Congress (CAC), Jinan, China, 20–22 October 2017; pp. 5225–5230. [Google Scholar] [CrossRef]
- Sato, Y.; Nagata, H.; Uno, M. Non-isolated multi-port converter integrating PWM and phase-shift converters. In Proceedings of the TENCON 2017—2017 IEEE Region 10 Conference, Penang, Malaysia, 5–8 November 2017; pp. 1097–1102. [Google Scholar] [CrossRef]
- Tomas-Manez, K.; Zhang, Z.; Ouyang, Z. Multi-port isolated LLC resonant converter for distributed energy generation with energy storage. In Proceedings of the 2017 IEEE Energy Conversion Congress and Exposition (ECCE), Cincinnati, OH, USA, 1–5 October 2017; pp. 2219–2226. [Google Scholar] [CrossRef]
- Schäfer, J.; Bortis, D.; Kolar, J.W. Multi-port multi-cell DC/DC converter topology for electric vehicle’s power distribution networks. In Proceedings of the 2017 IEEE 18th Workshop on Control and Modeling for Power Electronics (COMPEL), Stanford, CA, USA, 9–12 July 2017; pp. 1–9. [Google Scholar] [CrossRef]
- Mathews, B.M.; Barai, M. A Synchronized Voltage-mode Control for a Multi-port dc-dc Converter. In Proceedings of the 2016 IEEE International Conference on Power Electronics, Drives and Energy Systems (PEDES), Trivandrum, India, 14–17 December 2016; Institute of Electrical and Electronics Engineers Inc.: Piscataway, NJ, USA, 2017; pp. 1–6. [Google Scholar] [CrossRef]
- Tran, Y.K.; Dujic, D. A multiport medium voltage isolated DC-DC converter. In Proceedings of the IECON 2016-42nd Annual Conference of the IEEE Industrial Electronics Society, Florence, Italy, 23–26 October 2016; IEEE Computer Society: Washington, DC, USA, 2016; pp. 6983–6988. [Google Scholar] [CrossRef]
- Rivera, S.; Ranjram, M.; Lehn, P.W. A high-efficiency multi-port DC-DC converter for photovoltaic energy conversion systems. In Proceedings of the IECON 2016-42nd Annual Conference of the IEEE Industrial Electronics Society, Florence, Italy, 23–26 October 2016; IEEE Computer Society: Washington, DC, USA, 2016; pp. 6722–6727. [Google Scholar] [CrossRef]
- Shreelekha, K.; Arulmozhi, S. Multiport isolated bidirectional DC-DC converter interfacing battery and supercapacitor for hybrid energy storage application. In Proceedings of the 2016 International Conference on Electrical, Electronics, and Optimization Techniques (ICEEOT), Chennai, India, 3–5 March 2016; pp. 2763–2768. [Google Scholar] [CrossRef]
- Wu, H.; Sun, K.; Zhu, L.; Xing, Y. An Interleaved Half-Bridge Three-Port Converter with Enhanced Power Transfer Capability Using Three-Leg Rectifier for Renewable Energy Applications. IEEE J. Emerg. Sel. Top. Power Electron. 2016, 4, 606–616. [Google Scholar] [CrossRef]
- Tran, Y.K.; Dujic, D. A multiport isolated DC-DC converter. In Proceedings of the 2016 IEEE Applied Power Electronics Conference and Exposition (APEC), Long Beach, CA, USA, 20–24 March 2016; Institute of Electrical and Electronics Engineers Inc.: Piscataway, NJ, USA, 2016; pp. 156–162. [Google Scholar] [CrossRef]
- Filsoof, K.; Lehn, P.W. A bidirectional multiple-input multiple-output modular multilevel DC-DC converter and its control design. IEEE Trans. Power Electron. 2016, 31, 2767–2779. [Google Scholar] [CrossRef]
- Yasaswini, S.B.; Prabhakar, G.C. Fuzzy based multiport resonant converter for photovoltaic system. Int. J. Control Theory Appl. 2016, 9, 329–337. [Google Scholar]
- Santhosh, T.K.; Govindaraju, C. Development of predictive current controller for multi-port DC/DC converter. Int. J. Power Electron. Drive Syst. 2015, 6, 683–692. [Google Scholar] [CrossRef]
- Han, Y.; Ranjram, M.; Lehn, P.W. A bidirectional multi-port DC-DC converter with reduced filter requirements. In Proceedings of the 2015 IEEE 16th Workshop on Control and Modeling for Power Electronics (COMPEL), Vancouver, BC, Canada, 12–15 July 2015; pp. 1–6. [Google Scholar] [CrossRef]
- Priyatharshini, C.; Kathiravan, P.; Govindaraju, C. Power management by using multiport Dc - Dc converter for renewable energy. In Proceedings of the 2015 International Conference on Innovations in Information, Embedded and Communication Systems (ICIIECS), Coimbatore, India, 19–20 March 2015; Institute of Electrical and Electronics Engineers Inc.: Piscataway, NJ, USA, 2015. [Google Scholar] [CrossRef]
- Tironi, A.E.; Corti, B.M.; Ubezio, C.G. A Novel Approach in Multi-Port DC/DC Converter Control. In Proceedings of the 2015 International Conference on Clean Electrical Power (ICCEP), Taormina, Italy, 16–18 June 2015; Institute of Electrical and Electronics Engineers Inc.: Piscataway, NJ, USA, 2015; pp. 48–54. [Google Scholar] [CrossRef]
- Reza Tousi, S.M.; Sharifian, E. A bidirectional 3-input DC-DC converter for electric vehicle applications. In Proceedings of the 2015 23rd Iranian Conference on Electrical Engineering, Tehran, Iran, 10–14 May 2015; pp. 1700–1704. [Google Scholar] [CrossRef]
- Zhu, H.; Zhang, D.; Athab, H.S.; Wu, B.; Gu, Y. PV isolated three-port converter and energy-balancing control method for PV-battery power supply applications. IEEE Trans. Ind. Electron. 2015, 62, 3595–3606. [Google Scholar] [CrossRef]
- Mohammadi, M.; Milimonfared, J.; Behbahani, M.R.M.; Moghani, J.S.; Moradi, H. A Double-Input DC-DC Converter for Hybrid Supply Systems. In Proceedings of the 6th Power Electronics, Drive Systems & Technologies Conference (PEDSTC2015), Tehran, Iran, 3–4 February 2015; Institute of Electrical and Electronics Engineers Inc.: Piscataway, NJ, USA, 2015; pp. 29–34. [Google Scholar] [CrossRef]
- Jiang, D.; Liu, F.; Mao, Y.; Ruan, X. A buck/boost integrated three-port DC-DC converter with coupled inductors. Dianli Xitong Zidonghua/Automation Electr. Power Syst. 2014, 38, 7–13. [Google Scholar] [CrossRef]
- Hu, W.; Wu, H.; Xing, Y.; Sun, K. A Full-Bridge Three-Port Converter for Renewable Energy Application. In Proceedings of the 2014 IEEE Applied Power Electronics Conference and Exposition—APEC 2014, Fort Worth, TX, USA, 16–20 March 2014; Institute of Electrical and Electronics Engineers Inc.: Piscataway, NJ, USA, 2014; pp. 57–62. [Google Scholar] [CrossRef]
- Wu, H.; Xu, P.; Hu, H.; Zhou, Z.; Xing, Y. Multiport converters based on integration of full-bridge and bidirectional DC-DC topologies for renewable generation systems. IEEE Trans. Ind. Electron. 2014, 61, 856–869. [Google Scholar] [CrossRef]
- Ray, O.; Mishra, S. A multi-port converter topology with simultaneous isolated and non-isolated outputs. In Proceedings of the IECON 2013—39th Annual Conference of the IEEE Industrial Electronics Society, Vienna, Austria, 10–13 November 2013; pp. 7118–7123. [Google Scholar] [CrossRef]
- Behjati, H.; Davoudi, A. Single-stage multi-port DC-DC converter topology. IET Power Electron. 2013, 6, 303–392. [Google Scholar] [CrossRef]
- Zeng, J.; Qiao, W.; Qu, L. An isolated multiport DC-DC converter for simultaneous power management of multiple renewable energy sources. In Proceedings of the 2012 IEEE Energy Conversion Congress and Exposition (ECCE), Raleigh, NC, USA, 15–20 September 2012; pp. 3741–3748. [Google Scholar] [CrossRef]
- Sun, X.; Pei, G.; Yao, S.; Chen, Z. A novel multi-port dc/dc converter with bi-directional storage unit. In Proceedings of the 7th International Power Electronics and Motion Control Conference, Harbin, China, 2–5 June 2012; Volume 3, pp. 1771–1775. [Google Scholar] [CrossRef]
- Li, W.; Xiao, J.; Zhao, Y.; He, X. PWM plus phase angle shift (PPAS) control scheme for combined multiport DC/DC converters. IEEE Trans. Power Electron. 2012, 27, 1479–1489. [Google Scholar] [CrossRef]
- Qian, Z.; Abdel-Rahman, O.; Zhang, K.; Hu, H.; Shen, J.; Batarseh, I. Design and analysis of three-port DC/DC converters for satellite platform power system. In Proceedings of the 2011 IEEE Energy Conversion Congress and Exposition, Phoenix, AZ, USA, 17–22 September 2011; pp. 1454–1460. [Google Scholar] [CrossRef]
- Wu, H.; Xing, Y.; Chen, R.; Zhang, J.; Sun, K.; Ge, H. A three-port half-bridge converter with synchronous rectification for renewable energy application. In Proceedings of the 2011 IEEE Energy Conversion Congress and Exposition, Phoenix, AZ, USA, 17–22 September 2011; pp. 3343–3349. [Google Scholar] [CrossRef]
- Liu, S.; Zhang, X.; Guo, H.; Xie, J. Multiport DC/DC converter for stand-alone photovoltaic lighting system with battery storage. In Proceedings of the 2010 International Conference on Electrical and Control Engineering, Wuhan, China, 25–27 June 2010; pp. 3894–3897. [Google Scholar] [CrossRef]
- Qian, Z.; Abdel-Rahman, O.; Hu, H.; Batarseh, I. An integrated three-port inverter for stand-alone PV applications. In Proceedings of the 2010 IEEE Energy Conversion Congress and Exposition, Atlanta, GA, USA, 12–16 September 2010; pp. 1471–1478. [Google Scholar] [CrossRef]
- Qian, Z.; Abdel-Rahman, O.; Hu, H.; Batarseh, I. A zero-voltage switching four-port integrated DC/DC converter. In Proceedings of the Intelec 2010, Orlando, FL, USA, 6–10 June 2010; pp. 1–8. [Google Scholar] [CrossRef]
- Qian, Z.; Abdel-Rahman, O.; Al-Atrash, H.; Batarseh, I. Modeling and control of three-port DC/DC converter interface for satellite applications. IEEE Trans. Power Electron. 2010, 25, 637–649. [Google Scholar] [CrossRef]
- Tao, H.; Duarte, J.L.; Hendrix, M.A.M. Three-port triple-half-bridge bidirectional converter with zero-voltage switching. IEEE Trans. Power Electron. 2008, 23, 782–792. [Google Scholar] [CrossRef]
- Al-Atrash, H.; Tian, F.; Batarseh, I. Tri-modal half-bridge converter topology for three-port interface. IEEE Trans. Power Electron. 2007, 22, 341–345. [Google Scholar] [CrossRef]
- Al-Atrash, H.; Pepper, M.; Batarseh, I. A zero-voltage switching three-port isolated full-bridge converter. In Proceedings of the INTELEC 06—Twenty-Eighth International Telecommunications Energy Conference, Providence, RI, USA, 10–14 September 2006. [Google Scholar] [CrossRef]
Disclaimer/Publisher’s Note: The statements, opinions and data contained in all publications are solely those of the individual author(s) and contributor(s) and not of MDPI and/or the editor(s). MDPI and/or the editor(s) disclaim responsibility for any injury to people or property resulting from any ideas, methods, instructions or products referred to in the content. |
© 2025 by the authors. Licensee MDPI, Basel, Switzerland. This article is an open access article distributed under the terms and conditions of the Creative Commons Attribution (CC BY) license (https://creativecommons.org/licenses/by/4.0/).







