A Novel Maximum Power Point Inference Method for Distributed Marine Photovoltaic Monitoring
Abstract
1. Introduction
2. Method
- (1)
- Complete dataset acquisition, so as to provide high-quality input data for the inference model and enhance its accuracy and generalization ability. First, the characteristic data of the distributed marine photovoltaic monitoring system are analyzed. Subsequently, the motion characteristics data of the photovoltaic modules are collected using an inertial measurement experimental platform. These motion characteristics data are then imported into the digital fusion model of the distributed marine photovoltaic monitoring system to obtain a comprehensive dataset for distributed marine photovoltaic monitoring.
- (2)
- A maximum power point inference model based on CNN-LSTM-Attention. To achieve precise inference of the maximum power point for distributed marine photovoltaic monitoring, a multi-layer CNN is employed to extract local high-frequency motion characteristics and identify local patterns and key structures within the data. The SE-Attention is introduced to enable the model to focus on low-frequency characteristics in the global key information, accurately identifying the characteristics that have the most significant impact on the inference of the maximum power point. It enhances the model’s inference accuracy and efficiency. Additionally, LSTM is used to efficiently learn the long-term dependencies, precisely capturing the dynamic changes of the photovoltaic sequence across different time scales. It provides a robust temporal dimension support for the inference of the maximum power point.
- (3)
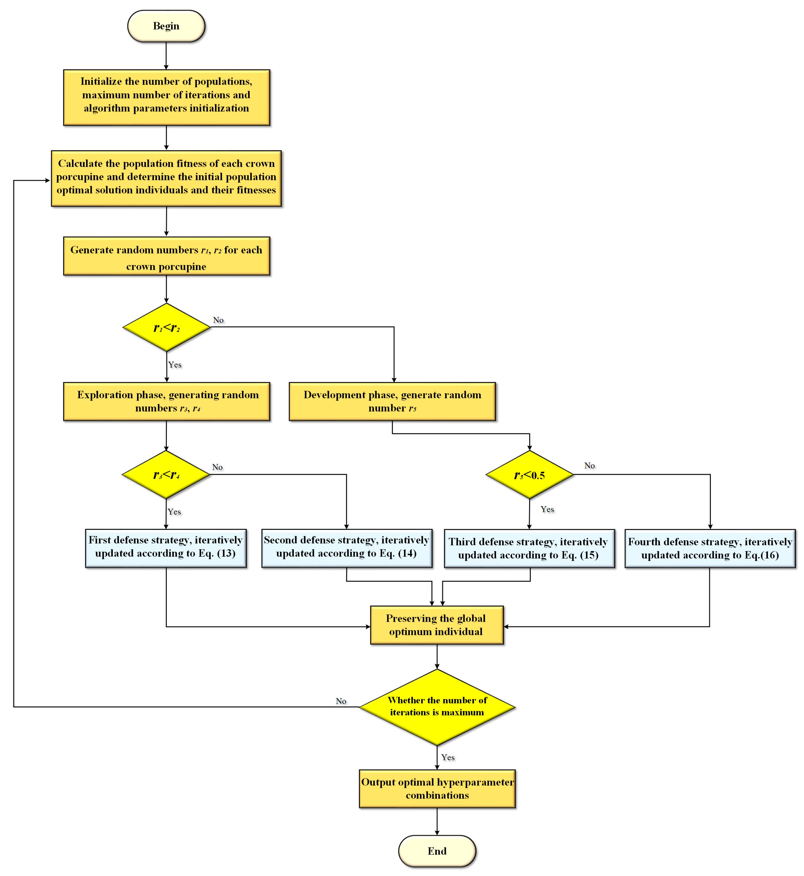
- Hyperparameter optimization of the inference model based on the Crested Porcupine Optimizer. To achieve high-precision recognition of the maximum output power point in distributed marine photovoltaic monitoring, the Crested Porcupine Optimizer is employed to optimize the hyperparameters during the training phase of the inference model. First, by automatically searching for an appropriate learning rate, the model can stably converge during the training process. Second, optimizing the regularization coefficient helps avoid overfitting, which significantly improves the model’s accuracy. Eventually, automatically adjusting the number of nodes in the hidden layers can enhance the model’s robustness and generalization ability. Furthermore, the model’s accuracy is measured using the coefficient of determination (R2), mean absolute error (MAE), root mean squared error (RMSE), and mean absolute percentage error (MAPE) to obtain the optimal model.
2.1. Distributed Marine Photovoltaic Monitoring Complete Dataset Acquisition
2.2. A Maximum Power Point Inference Model for Distributed Marine Photovoltaic Monitoring Based on CNN-LSTM-Attention
2.2.1. Extraction of Local High-Frequency Motion Characteristics Using a Multi-Layer CNN
2.2.2. Extraction of Low-Frequency Global Motion Characteristics Using SE-Attention
2.2.3. Temporal Modeling of Motion Characteristics Using LSTM
2.3. Hyperparameter Optimization of the CNN-LSTM-Attention Model Based on the Crested Porcupine Optimizer
- (1)
- Population initialization phase
- (2)
- Cyclic population reduction technique
- (3)
- Exploration phase
- (4)
- Exploitation phase
3. Validation, Analysis and Discussion
3.1. Data and Analytical Methods
3.2. Results, Analysis and Discussion
3.2.1. Maximum Power Point Inference Results Based on CPO-CNN-LSTM-Attention
3.2.2. Motion Characteristics Spectrum Extraction
3.2.3. Comparison of Maximum Power Point Inference Results
4. Conclusions and Future Work
- In terms of technical contribution, a nonlinear inference scheme for the maximum power point of distributed marine photovoltaic monitoring is proposed. This scheme can accurately and reliably capture the motion characteristics of the photovoltaic system, providing an effective approach for characterizing the multi-spectral motion attributes of output power. It has demonstrated high accuracy and engineering feasibility in practice.
- In terms of scientific contribution, a method for analyzing the maximum power point of distributed marine photovoltaic monitoring based on the CPO-CNN-LSTM-Attention model is proposed. It addresses the issue of incomplete sample data, enhances the perception of high- and low-frequency motions, and achieves high-precision recognition of the motion characteristics. It provides theoretical support for the maximum power point tracking technology of distributed marine photovoltaic monitoring.
- The maximum power point of distributed marine photovoltaic monitoring exhibits multi-spectral motion characteristics, with the highest frequency at 335.2 Hz and the lowest frequency at 12.9 Hz.
- The maximum power point inference method proposed in this paper solves the difficulty of obtaining high and low-frequency output power, with an accuracy of 98.63%.
- SE-Attention enhances the focus on low-frequency global motion information by dynamically adjusting the weights of different characteristics, effectively improving the accuracy of the maximum power point inference results. The Crested Porcupine Optimizer optimizes the model’s hyperparameters, enabling high-precision identification of the maximum power point. Compared to the introduction of the SE-Attention, the model’s accuracy is further enhanced after Crested Porcupine Optimizer hyperparameter optimization.
- The next steps will focus on the lightweight deployment of the inference model on edge devices, constructing edge computing models and developing embedded hardware deployment methods to achieve collaborative control of photovoltaic energy harvesting under dynamic conditions. The research will focus on the development of prototype testing machines and algorithm software to meet the requirements of multi-spectral aliasing and random spatial motion of the modules. This work aims to provide fundamental theories and technical support for the technology and engineering applications of distributed marine photovoltaic monitoring energy harvesting.
Author Contributions
Funding
Data Availability Statement
Conflicts of Interest
References
- Zhang, Y.; Wen, Y.; Han, X.; Zhang, W.; Gao, F.; Chen, W. Gyroscopic wave energy converter with a self-accelerating rotor in WEC-glider. Ocean. Eng. 2023, 273, 113819. [Google Scholar] [CrossRef]
- Liu, Z.; Zhang, Y.; Yu, X.; Yuan, C. Unmanned surface vehicles: An overview of developments and challenges. Annu. Rev. Control 2016, 41, 71–93. [Google Scholar] [CrossRef]
- Zhang, H.; Zhang, D.; Zhang, A. An Innovative Multifunctional Buoy Design for Monitoring Continuous Environmental Dynamics at Tianjin Port. IEEE Access 2020, 8, 171820–171833. [Google Scholar] [CrossRef]
- Bi, W.; Zhang, M.; Chen, H.; Zhang, A. Cooperative task allocation method for air-sea heterogeneous unmanned system with an application to ocean environment information monitoring. Ocean. Eng. 2024, 309, 118496. [Google Scholar] [CrossRef]
- Kumar, N.; Pachauri, R.K.; Kuchhal, P.; Nkenyereye, L. Floating photovoltaic system based electrical power generation study in Indian context. Renew. Sustain. Energy Rev. 2025, 212, 115442. [Google Scholar] [CrossRef]
- Micheli, L.; Talavera, D.L.; Tina, G.M.; Almonacid, F.; Fernández, E.F. Techno-economic potential and perspectives of floating photovoltaics in Europe. Sol. Energy 2022, 243, 203–214. [Google Scholar] [CrossRef]
- Xu, W.; Zhang, X.; Sun, Y.; He, Z. Hydrodynamic characteristics and technoeconomic analysis of floating photovoltaic arrays considering different mooring forms. Ocean. Eng. 2025, 320, 120288. [Google Scholar] [CrossRef]
- Hussain, A.; Garg, M.M.; Korukonda, M.P.; Hasan, S.; Behera, L. A Parameter Estimation Based MPPT Method for a PV System Using Lyapunov Control Scheme. IEEE Trans. Sustain. Energy 2019, 10, 2123–2132. [Google Scholar] [CrossRef]
- Yuan, L.; Wang, X.; Sun, Y.; Liu, X.; Dong, Z. Multistep photovoltaic power forecasting based on multi-timescale fluctuation aggregation attention mechanism and contrastive learning. Int. J. Electr. Power Energy Syst. 2025, 164, 110389. [Google Scholar] [CrossRef]
- Wei, L.; Li, Y. Research on maximum power point tracking of photovoltaic power generation based on improved hybrid optimization algorithm. Sci. Rep. 2025, 15, 3991. [Google Scholar] [CrossRef]
- Peng, L.; Liu, B.; Zheng, S.; Chen, X.; Zhong, Q.; Chai, X. A new dynamic 2D fusion model and output characteristic analysis of floating photovoltaic modules considering motion and environmental factors. Energy Convers. Manag. 2023, 294, 117588. [Google Scholar] [CrossRef]
- Liu, Y.; Ning, C.; Zhang, Q.; Yuan, G.; Li, C. Utilizing VMD and BiGRU to predict the short-term motion of buoys. Ocean. Eng. 2024, 313, 119237. [Google Scholar] [CrossRef]
- Cai, C.; Rong, Z.; Chen, Z.; Xu, B.; Wang, Z.; Hu, S.; Wang, Y.; Dong, M.; Quan, X.; Si, Y.; et al. A resident subsea docking system with a real-time communication buoy moored by an electro-optical-mechanical cable. Ocean. Eng. 2023, 271, 1113729. [Google Scholar] [CrossRef]
- Wei, Y.; Khojasteh, D.; Windt, C.; Huang, L. An interdisciplinary literature review of floating solar power plants. Renew. Sustain. Energy Rev. 2025, 209, 115094. [Google Scholar] [CrossRef]
- Andrasto, T.; Primadiyono, Y.; Hidayat, S.; Sandyawan, B.; Fauzi, A.R.; Azis, M.K. Incremental Conductance Method in Maximum Power Point Tracking. IOP Conf. Ser. Earth Environ. Sci. 2024, 1381, 012023. [Google Scholar] [CrossRef]
- Badawi, A.S.; Hasbullah, N.F.; Yusoff, S.H.; Hashim, A.H.; Zyoud, A. Novel technique for hill climbing search to reach maximum power point tracking. Int. J. Power Electron. Drive Syst. 2020, 11, 2019–2029. [Google Scholar] [CrossRef]
- Nagi, F.; Kumaran, V.; Mansor, M.; Verayiah, R.; Bin Mohamed, H.; Permal, N. Maximum power point tracking controller with online adaptive reference voltage generator for disturbance rejection. Renew. Energy 2025, 241, 122277. [Google Scholar] [CrossRef]
- Endiz, M.S. Design and implementation of microcontroller-based solar charge controller using modified incremental conductance MPPT algorithm. J. Radiat. Res. Appl. Sci. 2024, 17, 100938. [Google Scholar] [CrossRef]
- Liu, H.-D.; Lin, C.-H.; Pai, K.-J.; Lin, Y.-L. A novel photovoltaic system control strategies for improving hill climbing algorithm efficiencies in consideration of radian and load effect. Energy Convers. Manag. 2018, 165, 815–826. [Google Scholar] [CrossRef]
- Chellakhi, A.; El Beid, S.; El Marghichi, M.; Bouabdalli, E.M.; Harrison, A.; Abouobaida, H. Implementation of a low-cost current perturbation-based improved PO MPPT approach using Arduino board for photovoltaic systems. E-Prime-Adv. Electr. Eng. Electron. Energy 2024, 10, 100807. [Google Scholar] [CrossRef]
- Swetha, K.T.; Reddy, V.; Robinson, A. An innovative grey wolf optimizer with Nelder–mead search method based MPPT technique for fast convergence under partial shading conditions. Sustain. Energy Technol. Assess. 2023, 59, 103412. [Google Scholar]
- Ibrahim, A.W.; Farh, H.M.H.; Fang, Z.; Al-Shamma’a, A.A.; Xu, J.; Alaql, F.; Alfraidi, W.; Zafar, M.H. A comprehensive comparison of advanced metaheuristic photovoltaic maximum power tracking algorithms during dynamic and static environmental conditions. Heliyon 2024, 10, e37458. [Google Scholar] [CrossRef]
- Yang, B.; Wu, S.; Huang, J.; Guo, Z.; Wang, J.; Zhang, Z.; Xie, R.; Shu, H.; Jiang, L. Salp swarm optimization algorithm based MPPT design for PV-TEG hybrid system under partial shading conditions. Energy Convers. Manag. 2023, 292, 117410. [Google Scholar] [CrossRef]
- Li, L.; Zhao, W.; Wang, H.; Xu, Z.; Ding, Y. Sand cat swarm optimization based maximum power point tracking technique for photovoltaic system under partial shading conditions. Int. J. Electr. Power Energy Syst. 2024, 161, 110203. [Google Scholar] [CrossRef]
- Kong, L.G.; Wang, B.; Fan, D.J.; Shi, S.; Ouyang, X.; Xu, M. Optimize photovoltaic MPPT with improved snake algorithm. Energy Rep. 2024, 11, 5033–5045. [Google Scholar] [CrossRef]
- Refaat, A.; Ali, Q.A.; Elsakka, M.M.; Elhenawy, Y.; Majozi, T.; Korovkin, N.V.; Elfar, M.H. Extraction of maximum power from PV system based on horse herd optimization MPPT technique under various weather conditions. Renew. Energy 2024, 220, 119718. [Google Scholar] [CrossRef]
- Zhou, Z.; Fang, Y. Eel and Grouper Optimizer improvement three-stage algorithm for photovoltaic MPPT. Results Eng. 2025, 25, 103877. [Google Scholar] [CrossRef]
- Yang, B.; Duan, J.; Li, M.; Liu, B.; Cao, P.; He, P.; Chen, Y.; Jiang, L. Optimal placement of hybrid solar-wind-wave systems for maximum energy harvesting via chaotic artificial rabbits algorithm. Energy Convers. Manag. 2024, 322, 119143. [Google Scholar] [CrossRef]
- Guo, A.; Xu, Y.; Alireza, R. Performance improvement of maximum power point tracking for photovoltaic system using grasshopper optimization algorithm based ANFIS under different conditions. Optik 2022, 270, 169965. [Google Scholar]
- Sarwar, S.; Javed, M.Y.; Asghar, A.B.; Iqbal, W.; Ejsmont, K.; Jaffery, M.H. A Coronavirus Optimization (CVO) algorithm to harvest maximum power from PV systems under partial and complex partial shading conditions. Energy Rep. 2024, 11, 1693–1710. [Google Scholar] [CrossRef]
- Zhu, J.; He, Y. A novel photovoltaic power probabilistic forecasting model based on monotonic quantile convolutional neural network and multi-objective optimization. Energy Convers. Manag. 2025, 323, 119219. [Google Scholar] [CrossRef]
- Wang, J.; Kou, M.; Li, R.; Qian, Y.; Li, Z. Ultra-short-term wind power forecasting jointly driven by anomaly detection, clustering and graph convolutional recurrent neural networks. Adv. Eng. Inform. 2025, 65, 103137. [Google Scholar] [CrossRef]
- Tao, J.; Wang, S.; Cao, W.; Fernandez, C.; Blaabjerg, F.; Cheng, L. An innovative multitask learning-Long short-term memory neural network for the online anti-aging state of charge estimation of lithium-ion batteries adaptive to varying temperature and current conditions. Energy 2025, 314, 134272. [Google Scholar] [CrossRef]
- Piantadosi, G.; Dutto, S.; Galli, A.; De Vito, S.; Sansone, C.; Di Francia, G. Photovoltaic power forecasting: A Transformer based framework. Energy AI 2024, 18, 100444. [Google Scholar] [CrossRef]
- Adaileh, A.; Ghiassi, B.; Briganti, R. Deep generative modelling for nonlinear analysis and in-situ assessment of masonry using multiple mechanical fields. Constr. Build. Mater. 2024, 456, 138745. [Google Scholar] [CrossRef]
- Zhang, C.; Wen, W.; Zhai, C.; Jia, J.; Zhou, B. Structural nonlinear seismic time-history response prediction of urban-scale reinforced concrete frames based on deep learning. Eng. Struct. 2024, 317, 118702. [Google Scholar] [CrossRef]
- Malkawi, A.M.A.; Alsaqqa, Z.A.B.; Al-Mosa, T.O.; JadAllah, W.M.; Sadeddin, M.M.H.; Al-Quraan, A.; AlMashagbeh, M. Maximum power point tracking enhancement for PV in microgrids systems using dual artificial neural networks to estimate solar irradiance and temperature. Results Eng. 2025, 25, 104275. [Google Scholar] [CrossRef]
- Yin, L.; Li, J.; Wang, N.; Gao, F. Deep predictive data representation model control for photovoltaic maximum power point tracking under partial shading conditions. Energy Convers. Manag. 2024, 322, 119171. [Google Scholar] [CrossRef]
- Zhou, N.; Shang, B.; Xu, M.; Peng, L.; Feng, G. Enhancing photovoltaic power prediction using a CNN-LSTM-attention hybrid model with Bayesian hyperparameter optimization. Glob. Energy Interconnect. 2024, 7, 667–681. [Google Scholar] [CrossRef]
- Çırak, C.R.; Çalık, H. Hotspots in maximum power point tracking algorithms for photovoltaic systems—A comprehensive and comparative review. Eng. Sci. Technol. Int. J. 2023, 43, 101436. [Google Scholar] [CrossRef]
- Pal, A.; Nagarajaiah, S. Data fusion based on short-term memory Kalman filtering using intermittent-displacement and acceleration signal with a time-varying bias. Mech. Syst. Signal Process. 2024, 216, 111482. [Google Scholar] [CrossRef]
- Zheng, X.; Dong, Y.; Zhao, Y.; Zhang, B.; Li, M. TSF-GINS: Based on time-fixed sliding window with factor graph a global navigation satellite system and inertial measurement unit tightly coupled localization system. Measurement 2025, 239, 115421. [Google Scholar] [CrossRef]
- Reza-Asl, K.; Rad, E.G.; Abouali, O. A novel Eulerian-Lagrangian solver for resolving translational and rotational motion dynamics of ellipsoidal fibers. Comput. Phys. Commun. 2025, 309, 109481. [Google Scholar] [CrossRef]
- Singh, O.; Ray, A.K.; Ghosh, A. Photovoltaic module performance: Modeling, parameter estimation, and environmental effects. E-Prime-Adv. Electr. Eng. Electron. Energy 2024, 8, 100529. [Google Scholar] [CrossRef]
- Harrison, A.; Alombah, N.H.; Kamel, S.; Ghoneim, S.S.M.; El Myasse, I.; Kotb, H. Towards a simple and efficient implementation of solar photovoltaic emulator: An explicit PV model based approach. Eng. Proc. 2023, 56, 261. [Google Scholar]
- Campanelli, M.B. Comparison of calibrations of a single-diode model of photovoltaic module performance using performance matrix vs. specification datasheet. Sol. Energy 2024, 278, 112712. [Google Scholar] [CrossRef]
- Harrison, A.; Alombah, N.H.; Kamel, S.; Kotb, H.; Ghoneim, S.S.M.; El Myasse, I. A Novel MPPT-Based Solar Irradiance Estimator: Integration of a Hybrid Incremental Conductance Integral Backstepping Algorithm for PV Systems with Experimental Validation. Eng. Proc. 2023, 56, 262. [Google Scholar]
- Jukte, N.R.; Swamy, A.K. Deep learning based methodological approach for prediction of dynamic modulus and phase angle of asphalt concrete. Eng. Appl. Artif. Intell. 2025, 145, 110269. [Google Scholar] [CrossRef]
- Luo, S.; Wang, B.; Gao, Q.; Wang, Y.; Pang, X. Stacking integration algorithm based on CNN-BiLSTM-Attention with XGBoost for short-term electricity load forecasting. Energy Rep. 2024, 12, 2676–2689. [Google Scholar] [CrossRef]
- Xu, Y.; Zhang, H. Convergence of deep ReLU networks. Neurocomputing 2024, 571, 127174. [Google Scholar] [CrossRef]
- Eckle, K.; Schmidt-Hieber, J. Acomparison of deep networks with ReLU activation function and linear spline-type methods. Neural Netw. 2019, 110, 232–242. [Google Scholar] [CrossRef] [PubMed]
- Ni, J.C.; Lee, S.H.; Shen, Y.C.; Yang, C.S. Improved U-Net based on ResNet and SE-Net with dual attention mechanism for glottis semantic segmentation. Med. Eng. Phys. 2025, 136, 104298. [Google Scholar] [CrossRef] [PubMed]
- Fournier, C.; Fernandez-Fernandez, R.; Cirés, S.; López-Orozco, J.A.; Besada-Portas, E.; Quesada, A. LSTM networks provide efficient cyanobacterial blooms forecasting even with incomplete spatio-temporal data. Water Res. 2024, 267, 122553. [Google Scholar] [CrossRef] [PubMed]
- Jlifi, B.; Ferjani, S.; Duvallet, C. A Genetic Algorithm based Three HyperParameter optimization of Deep Long Short Term Memory (GA3P-DLSTM) for Predicting Electric Vehicles energy consumption. Comput. Electr. Eng. 2025, 123, 110185. [Google Scholar] [CrossRef]
- Zhao, W.; Zhang, Z.; Khodadadi, N.; Wang, L. A deep learning model coupled with metaheuristic optimization for urban rainfall prediction. J. Hydrol. 2025, 651, 132596. [Google Scholar] [CrossRef]
- Abdel-Basset, M.; Mohamed, R.; Abouhawwash, M. Crested Porcupine Optimizer: A new nature-inspired metaheuristic. Knowl.-Based Syst. 2024, 284, 111257. [Google Scholar] [CrossRef]
- Kang, J.; Zhu, X.; Shen, L.; Li, M. Fault diagnosis of a wave energy converter gearbox based on an Adam optimized CNN-LSTM algorithm. Renew. Energy 2024, 231, 121022. [Google Scholar] [CrossRef]
- Xu, Y.; Huang, X.; Zheng, X.; Zeng, Z.; Jin, T. VMD-ATT-LSTM electricity price prediction based on grey wolf optimization algorithm in electricity markets considering renewable energy. Renew. Energy 2024, 236, 121408. [Google Scholar] [CrossRef]












| Parameters | Value |
|---|---|
| PV module | XR_12V60W |
| Floating body | Polyethylene |
| Irradiance meter | PR-300AL-5 |
| Temperature sensor | DS18B20 |
| Flow meter | LD-Flow |
| Gyroscope | STIM202 |
| Accelerometer | 0707A |
| [0.05 0]T | [1 0] | [0.08] |
| Parameters | Value |
|---|---|
| 3.86 | |
| 2.409 × 10−7 | |
| 0.01234 | |
| 32.31 | |
| 1.3 | |
| (W/m2) | 1000 |
| (°C) (°C) | 25 |
| Type | Parameters | Value |
|---|---|---|
| CPO | Population size | 5 |
| Maximum number of iterations | 100 | |
| Upper and lower bounds of learning rate | [10−4 10−2] | |
| Upper and lower bounds on regularization factor | [10−5 10−2] | |
| Upper and lower bounds of hidden layer neuron nodes | [40 100] | |
| CNN | Convolution kernel size | [3, 1] |
| Activation function | Relu | |
| Step | [1, 1] | |
| LSTM | Hidden layer neuron nodes | 67 |
| SE-Attention | Activation function | Sigmoid |
| Model | R2 | RMSE | MAE | MAPE |
|---|---|---|---|---|
| CNN-LSTM | 0.9023 | 0.8658 | 0.2232 | 8.17% |
| CPO-CNN-LSTM | 0.9344 | 0.4268 | 0.1801 | 5.09% |
| CNN-LSTM-Attention | 0.9267 | 0.5239 | 0.1122 | 6.29% |
| CPO-CNN-LSTM-Attention | 0.9863 | 0.2463 | 0.0679 | 1.30% |
Disclaimer/Publisher’s Note: The statements, opinions and data contained in all publications are solely those of the individual author(s) and contributor(s) and not of MDPI and/or the editor(s). MDPI and/or the editor(s) disclaim responsibility for any injury to people or property resulting from any ideas, methods, instructions or products referred to in the content. |
© 2025 by the authors. Licensee MDPI, Basel, Switzerland. This article is an open access article distributed under the terms and conditions of the Creative Commons Attribution (CC BY) license (https://creativecommons.org/licenses/by/4.0/).
Share and Cite
Chen, Y.; Wang, J.; Peng, L.; Qiao, J. A Novel Maximum Power Point Inference Method for Distributed Marine Photovoltaic Monitoring. Energies 2025, 18, 2760. https://doi.org/10.3390/en18112760
Chen Y, Wang J, Peng L, Qiao J. A Novel Maximum Power Point Inference Method for Distributed Marine Photovoltaic Monitoring. Energies. 2025; 18(11):2760. https://doi.org/10.3390/en18112760
Chicago/Turabian StyleChen, Yujie, Jianan Wang, Lele Peng, and Jiachen Qiao. 2025. "A Novel Maximum Power Point Inference Method for Distributed Marine Photovoltaic Monitoring" Energies 18, no. 11: 2760. https://doi.org/10.3390/en18112760
APA StyleChen, Y., Wang, J., Peng, L., & Qiao, J. (2025). A Novel Maximum Power Point Inference Method for Distributed Marine Photovoltaic Monitoring. Energies, 18(11), 2760. https://doi.org/10.3390/en18112760
