Introduction to ORC–VCC Systems: A Review
Abstract
1. Introduction
2. Overview of the ORC–VCC Integration
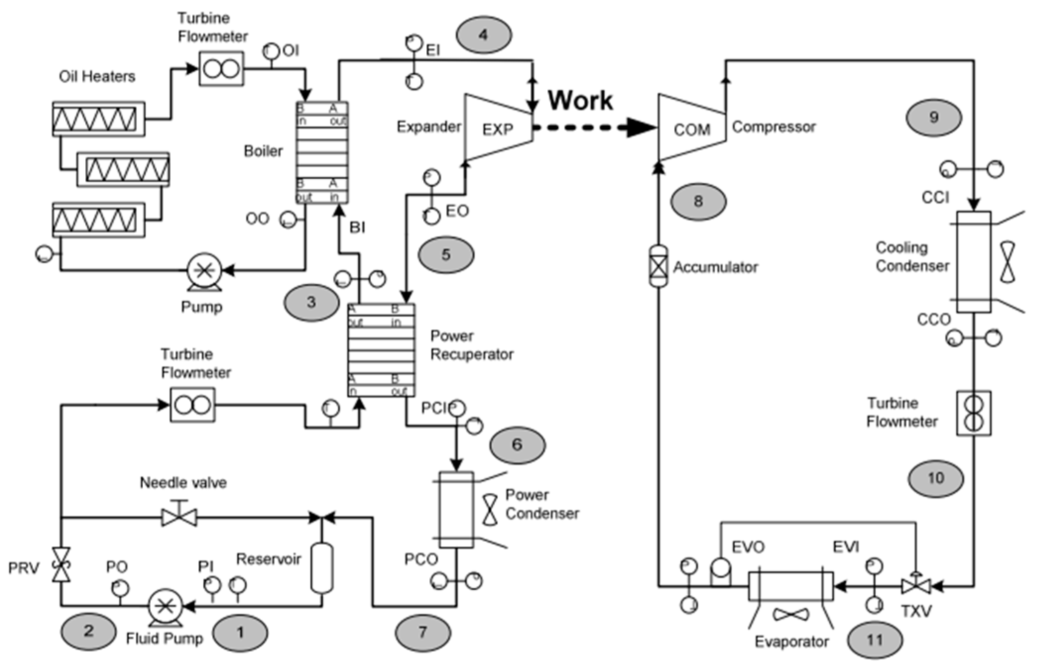
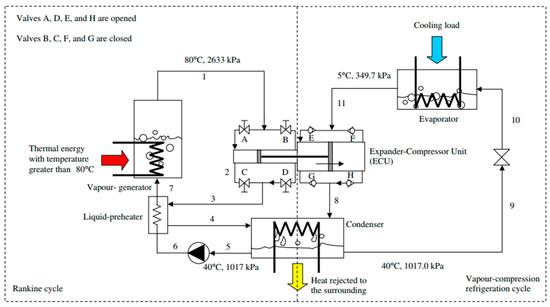
2.1. Basic Schematic of the ORC–VCC System
- Process (1→2): The actual expansion of the working fluid in the ORC expander.
- Process (2→3): Regeneration process.
- Process (4→5): The isentropic compression process of the working fluid in the ORC pump.
- Process (5→6): Regeneration process.
- Process (3→4): Actual pumping work, which raises the pressure of the fluid in the ORC cycle.
- Process (4→1): Heat addition in the generator (e.g., solar collector), causing the working fluid to evaporate in the ORC cycle.
- Processes in the VCC cycle:
- Process (11→12): The actual compression of the working fluid in the VCC compressor.
- Process (12→13): The condensation of the working fluid in the condenser, where heat is rejected; this process is shared by both the ORC and VCC cycles.
- Process (13→14): Expansion across the throttle valve in the VCC cycle, where the pressure of the working fluid decreases without heat exchange.
- Process (14→11): Heat absorption in the VCC evaporator, where the working fluid vaporizes, creating the cooling effect.
2.2. Thermodynamic Analysis
3. Literature Survey
3.1. Theoretical Studies on ORC–VCC Systems
3.2. Experimental Studies on ORC–VCC Systems
4. Mechanisms of Energy Transfer in Integrated ORC–VCC Systems
- Shared shaft connection between ORC turbine and VCC compressor: The direct mechanical coupling of the ORC expander and the VCC compressor via a common shaft allows efficient power transmission without the need for intermediate components. This method enhances energy efficiency and results in a compact system design.
- Magnetic coupling between the ORC turbine and the VCC compressor: Mechanical power is transferred using magnetic forces through a hermetically sealed shaft. This enables each cycle to operate with optimal working fluids without cross-contamination, reducing mechanical wear and maintaining high transmission efficiency.
- Belt-driven coupling between ORC expander and VCC compressor: Mechanical power generated by the ORC expander is transferred to the VCC compressor through a belt transmission. The adjustable expander-to-compressor speed ratio allows for operational flexibility between the two cycles, enabling each subsystem to operate closer to its optimal efficiency.
- Common condenser connection between ORC and VCC: A thermal coupling method where the ORC and VCC systems share a condenser facilitates direct heat exchange between the cycles. This minimizes energy losses, reduces space requirements, and simplifies the system by combining heat exchangers.
- Expander–compressor unit (ECU) integration between ORC and VCC.
4.1. Shared Shaft Connection Between ORC Turbine and VCC Compressor
- Stream 1: Pumped back to the ORC evaporator to continue the ORC cycle.
- Stream 2: Undergoes an isenthalpic expansion through an expansion valve before entering the VCR evaporator, where it absorbs heat from a low-temperature environment to provide cooling.
4.2. Magnetic Coupling Between the ORC Turbine and the VCC Compressor
4.3. Belt-Driven Coupling Between the ORC Expander and VCC Compressor
4.4. Common Condenser Connection Between the ORC and VCC
- A shared shaft connection offers high energy efficiency and compactness but has limited operational flexibility and potential reliability issues due to shared components. It is suitable for simple, integrated systems where both cycles can operate synchronously.
- Magnetic coupling provides high efficiency and operational flexibility with enhanced reliability due to reduced mechanical wear. However, it has higher mechanical complexity and cost. It is ideal for systems requiring optimal working fluids and hermetic separation.
- Belt-driven coupling allows for high operational flexibility with adjustable speeds, making it suitable for applications with variable load conditions. It has moderate mechanical complexity and cost but requires regular maintenance due to mechanical wear.
- A common condenser connection achieves high thermal efficiency and compactness by minimizing energy losses through direct heat exchange. It has low mechanical complexity but limited operational flexibility and requires precise thermal control. This method is ideal for applications with stable thermal loads and space constraints.
5. Techno-Economic Problems
6. Conclusions
Funding
Conflicts of Interest
References
- Toujeni, N.; Bouaziz, N.; Kairaouani, L. Energetic investigation of a new combined ORC-VCC system for cogeneration. Energy Procedia 2017, 139, 670–675. [Google Scholar] [CrossRef]
- Wang, Z.; Zhao, Y.; Xia, X.; Zhang, S.; Xiao, Y.; Zhang, X.; Chen, W. Experimental study of the thermodynamic performance of the ORC-VCC system with a zeotropic mixture. Appl. Therm. Eng. 2024, 250, 123534. [Google Scholar] [CrossRef]
- Al-Sulaiman, F.A.; Dincer, I.; Hamdullahpur, F. Thermoeconomic optimization of three trigeneration systems using organic Rankine cycles: Part II—Applications. Energy Convers. Manag. 2013, 69, 209–216. [Google Scholar] [CrossRef]
- Ashouri, M.; Astaraei, F.R.; Ghasempour, R.; Ahmadi, M.H.; Feidt, M. Thermodynamic and economic evaluation of a small-scale organic Rankine cycle integrated with a concentrating solar collector. Int. J. Low-Carbon Technol. 2017, 12, 54–65. [Google Scholar] [CrossRef]
- Khatoon, S.; Almefreji, N.M.A.; Kim, M.H. Thermodynamic study of a combined power and refrigeration system for low-grade heat energy source. Energies 2021, 14, 410. [Google Scholar] [CrossRef]
- Aziz, F.; Salim, M.S.; Kim, M.-H. Performance analysis of high temperature cascade organic Rankine cycle coupled with water heating system. Energy 2019, 170, 954–966. [Google Scholar] [CrossRef]
- Aryanfar, Y.; Assad, M.E.H.; Khosravi, A.; Atiqure, R.S.M.; Sharma, S.; Alcaraz, J.L.G.; Alayi, R. Energy, exergy and economic analysis of combined solar ORC-VCC power plant. Int. J. Low-Carbon Technol. 2022, 17, 196–205. [Google Scholar] [CrossRef]
- Quoilin, S.; Van Den Broek, M.; Declaye, S.; Dewallef, P.; Lemort, V. Techno-economic survey of Organic Rankine Cycle (ORC) systems. Renew. Sustain. Energy Rev. 2013, 22, 168–186. [Google Scholar] [CrossRef]
- Li, D.; Rao, Z.; Zhuo, Q.; Chen, R.; Dong, X.; Liu, G.; Liao, S. Resource endowments effects on thermal-economic efficiency of ORC-based hybrid solar-geothermal system. Case Stud. Therm. Eng. 2023, 52, 103739. [Google Scholar] [CrossRef]
- Wu, J.; Liang, Y.; Sun, Z.; Zhu, Y.; Ye, J.; Lu, J. Dynamic analysis and control strategy of ORC coupled ejector expansion refrigeration cycle driven by geothermal water. J. Clean. Prod. 2024, 445, 141309. [Google Scholar] [CrossRef]
- Semmari, H.; Bouaicha, F.; Aberkane, S.; Filali, A.; Blessent, D.; Badache, M. Geological context and thermo-economic study of an indirect heat ORC geothermal power plant for the northeast region of Algeria. Energy 2024, 290, 130323. [Google Scholar] [CrossRef]
- Laghari, A.S.; Chandio, M.W.; Kumar, L.; Assad, M.E.H. Thermodynamic Performance Analysis of Geothermal Power Plant Based on Organic Rankine Cycle (ORC) Using Mixture of Pure Working Fluids. Energy Eng. 2024, 121, 2023–2038. [Google Scholar] [CrossRef]
- Mohammadi, Z.; Fallah, M. Conventional and advanced exergy investigation of a double flash cycle integrated by absorption cooling, ORC, and TEG power system driven by geothermal energy. Energy 2023, 282, 128372. [Google Scholar] [CrossRef]
- Cui, J.; Aziz, M. A Study on Thermodynamic Efficiency and Economic Viability of ORC-Based Geothermal Hydrogen Production Systems. In 34 European Symposium on Computer Aided Process Engineering/15 International Symposium on Process Systems Engineering; Manenti, F., Reklaitis, G.V., Eds.; Elsevier: Amsterdam, The Netherlands, 2024; Volume 53, pp. 295–300. ISBN 1570-7946. [Google Scholar]
- Lou, Y.; Liu, G.; Romagnoli, A.; Ji, D. TEG-ORC combined cycle for geothermal source with coaxial casing well. Appl. Therm. Eng. 2023, 226, 120223. [Google Scholar] [CrossRef]
- Pandey, V.; Sircar, A.; Bist, N.; Yadav, K.; Morabiya, D. Design of a space cooling plant from residual energy of ORC-GSHP assisted geothermal power plant at Dholera, Gujarat, India. Appl. Therm. Eng. 2023, 231, 120941. [Google Scholar] [CrossRef]
- Chitgar, N.; Hemmati, A.; Sadrzadeh, M. A comparative performance analysis, working fluid selection, and machine learning optimization of ORC systems driven by geothermal energy. Energy Convers. Manag. 2023, 286, 117072. [Google Scholar] [CrossRef]
- Liu, G.; Qin, Y.; Ji, D. Enhancing geothermal ORC power generation with SOFC: A comprehensive parametric study on thermodynamic performance. Appl. Therm. Eng. 2023, 233, 121161. [Google Scholar] [CrossRef]
- Tchanche, B.F.; Lambrinos, G.; Frangoudakis, A.; Papadakis, G. Low-grade heat conversion into power using organic Rankine cycles—A review of various applications. Renew. Sustain. Energy Rev. 2011, 15, 3963–3979. [Google Scholar] [CrossRef]
- Vélez, F.; Segovia, J.J.; Martín, M.C.; Antolín, G.; Chejne, F.; Quijano, A. A technical, economical and market review of organic Rankine cycles for the conversion of low-grade heat for power generation. Renew. Sustain. Energy Rev. 2012, 16, 4175–4189. [Google Scholar] [CrossRef]
- Sauret, E.; Gu, Y. Three-dimensional off-design numerical analysis of an organic Rankine cycle radial-inflow turbine. Appl. Energy 2014, 135, 202–211. [Google Scholar] [CrossRef]
- Bao, J.; Zhang, L.; Song, C.; Zhang, N.; Zhang, X.; He, G. Comparative study of combined organic Rankine cycle and vapor compression cycle for refrigeration: Single fluid or dual fluid? Sustain. Energy Technol. Assess. 2020, 37, 100595. [Google Scholar] [CrossRef]
- Zhai, H.; An, Q.; Shi, L.; Lemort, V.; Quoilin, S. Categorization and analysis of heat sources for organic Rankine cycle systems. Renew. Sustain. Energy Rev. 2016, 64, 790–805. [Google Scholar] [CrossRef]
- Demierre, J.; Favrat, D.; Schiffmann, J.; Wegele, J. Experimental investigation of a Thermally Driven Heat Pump based on a double Organic Rankine Cycle and an oil-free Compressor-Turbine Unit. Int. J. Refrig. 2014, 44, 91–100. [Google Scholar] [CrossRef]
- Song, J.; Loo, P.; Teo, J.; Markides, C.N. Thermo-Economic Optimization of Organic Rankine Cycle (ORC) Systems for Geothermal Power Generation: A Comparative Study of System Configurations. Front. Energy Res. 2020, 8, 6. [Google Scholar] [CrossRef]
- Moloney, F.; Almatrafi, E.; Goswami, D.Y. Working fluid parametric analysis for regenerative supercritical organic Rankine cycles for medium geothermal reservoir temperatures. Energy Procedia 2017, 129, 599–606. [Google Scholar] [CrossRef]
- Kaczmarczyk, T.Z.; Zywica, G.; Ihnatowicz, E. Experimental study of a low-temperature micro-scale organic Rankine cycle system with the multi-stage radial-flow turbine for domestic applications. Energy Convers. Manag. 2019, 199, 111941. [Google Scholar] [CrossRef]
- Zywica, G.; Kaczmarczyk, T.Z.; Ihnatowicz, E.; Turzyński, T. Experimental investigation of the domestic CHP ORC system in transient operating conditions. Energy Procedia 2017, 129, 637–643. [Google Scholar] [CrossRef]
- Permana, D.I.; Mahardika, M.A.; Rusirawan, D.; Farkas, I. Utilization of small solar ORC integrated with phase change material in Indonesia condition. J. Energy Storage 2024, 92, 112123. [Google Scholar] [CrossRef]
- Xu, X.; Zhang, L.; Zhang, H.; Ma, J.; Sambatmaryde, K. Performance analysis of a novel small-scale integrated solar-ORC system for power and heating. Sol. Energy 2024, 274, 112605. [Google Scholar] [CrossRef]
- Fatigati, F.; Vittorini, D.; Di Bartolomeo, M.; Cipollone, R. Experimental and theoretical analysis of a micro-cogenerative solar ORC-based unit equipped with a variable speed sliding rotary vane expander. Energy Convers. Manag. X 2023, 20, 100428. [Google Scholar] [CrossRef]
- Rahmdel, M.; Behzadmehr, A.; Sadeghi, J.; Farzaneh, H.; Sarhaddi, F. Conceptual design of an innovative flexible and controllable Solar ORC cogeneration system for operating in remote areas. Sol. Energy 2023, 262, 111899. [Google Scholar] [CrossRef]
- Wang, X.; Liu, D.; Gao, G.; Li, J.; Yang, Z.; Lin, R. Thermal performance study of a solar-coupled phase changes thermal energy storage system for ORC power generation. J. Energy Storage 2024, 78, 110126. [Google Scholar] [CrossRef]
- Fatigati, F.; Cipollone, R. The benefits of a recuperative layout of an ORC-based unit fed by a solar-assisted reservoir operating as a micro-cogeneration plant. Energy Convers. Manag. 2024, 300, 117888. [Google Scholar] [CrossRef]
- Mohseni, M.; Hajinezhad, A.; Moosavian, S.F. Thermodynamic analysis and multi-objective optimization of an ORC-based solar-natural gas driven trigeneration system for a residential area. Case Stud. Therm. Eng. 2024, 59, 104513. [Google Scholar] [CrossRef]
- Zhao, X.; Yang, S.; Liu, Z.; Wang, D.; Du, Z.; Ren, J. Optimization and exergoeconomic analysis of a solar-powered ORC-VCR-CCHP system based on a ternary refrigerant selection model. Energy 2024, 290, 129976. [Google Scholar] [CrossRef]
- Fatigati, F.; Vittorini, D.; Cipollone, R. Dynamic response of a micro-scale ORC-based power unit fed by solar flat panels. Appl. Therm. Eng. 2024, 243, 122546. [Google Scholar] [CrossRef]
- Mascuch, J.; Novotny, V.; Spale, J.; Vodicka, V.; Zeleny, Z. Experience from set-up and pilot operation of an in-house developed biomass-fired ORC microcogeneration unit. Renew. Energy 2021, 165, 251–260. [Google Scholar] [CrossRef]
- Braimakis, K.; Charalampidis, A.; Karellas, S. Techno-economic assessment of a small-scale biomass ORC-CHP for district heating. Energy Convers. Manag. 2021, 247, 114705. [Google Scholar] [CrossRef]
- Pina, E.A.; Lozano, M.A.; Serra, L.M.; Hernández, A.; Lázaro, A. Design and thermoeconomic analysis of a solar parabolic trough—ORC—Biomass cooling plant for a commercial center. Sol. Energy 2021, 215, 92–107. [Google Scholar] [CrossRef]
- Hasanzadeh, A.; Mehrara, M.; Irani, M.; Chitsaz, A.; Parham, K. An innovative biomass-fueled gas turbine-ORC system equipped with electrochemically mediated amine regeneration (EMAR) for CO2 capture. J. CO2 Util. 2023, 68, 102365. [Google Scholar] [CrossRef]
- Permana, D.I.; Fagioli, F.; De Lucia, M.; Rusirawan, D.; Farkas, I. Energy, exergy, environmental and economy (4E) analysis of the existing of biomass-ORC plant with capacity 150kWe: A case study. Energy Convers. Manag. X 2024, 23, 100646. [Google Scholar] [CrossRef]
- Kalina, J.; Świerzewski, M. Identification of ORC unit operation in biomass-fired cogeneration system. Renew. Energy 2019, 142, 400–414. [Google Scholar] [CrossRef]
- Świerzewski, M.; Kalina, J. Optimisation of biomass-fired cogeneration plants using ORC technology. Renew. Energy 2020, 159, 195–214. [Google Scholar] [CrossRef]
- Carraro, G.; Bori, V.; Lazzaretto, A.; Toniato, G.; Danieli, P. Experimental investigation of an innovative biomass-fired micro-ORC system for cogeneration applications. Renew. Energy 2020, 161, 1226–1243. [Google Scholar] [CrossRef]
- Morais, P.H.d.S.; Lodi, A.; Aoki, A.C.; Modesto, M. Energy, exergetic and economic analyses of a combined solar-biomass-ORC cooling cogeneration systems for a Brazilian small plant. Renew. Energy 2020, 157, 1131–1147. [Google Scholar] [CrossRef]
- Cao, Y.; Mihardjo, L.W.W.; Dahari, M.; Tlili, I. Waste heat from a biomass fueled gas turbine for power generation via an ORC or compressor inlet cooling via an absorption refrigeration cycle: A thermoeconomic comparison. Appl. Therm. Eng. 2021, 182, 116117. [Google Scholar] [CrossRef]
- Georgousopoulos, S.; Braimakis, K.; Grimekis, D.; Karellas, S. Thermodynamic and techno-economic assessment of pure and zeotropic fluid ORCs for waste heat recovery in a biomass IGCC plant. Appl. Therm. Eng. 2021, 183, 116202. [Google Scholar] [CrossRef]
- Nasir, M.T.; Kim, K.C. Working fluids selection and parametric optimization of an Organic Rankine Cycle coupled Vapor Compression Cycle (ORC-VCC) for air conditioning using low grade heat. Energy Build. 2016, 129, 378–395. [Google Scholar] [CrossRef]
- Schuster, A.; Karellas, S.; Aumann, R. Efficiency optimization potential in supercritical Organic Rankine Cycles. Energy 2010, 35, 1033–1039. [Google Scholar] [CrossRef]
- Klimaszewski, P.; Zaniewski, D.; Witanowski, Ł.; Suchocki, T.; Klonowicz, P.; Lampart, P. A case study of working fluid selection for a small-scale waste heat recovery ORC system. Arch. Thermodyn. 2019, 40, 159–180. [Google Scholar] [CrossRef]
- Witanowski, Ł. Comprehensive Analysis Of ORC-VCC System For Air Conditioning From Low-Temperature Waste Heat. In Proceedings of the 7th International Seminar on ORC Power System (ORC 2023), Seville, Spain, 4–6 September 2023; Editorial Universidad de Sevilla: Sevilla, Spain, 2024; pp. 203–213. [Google Scholar]
- Mana, A.A.; Kaitouni, S.I.; Kousksou, T.; Jamil, A. Enhancing sustainable energy conversion: Comparative study of superheated and recuperative ORC systems for waste heat recovery and geothermal applications, with focus on 4E performance. Energy 2023, 284, 128654. [Google Scholar] [CrossRef]
- Javanshir, N.; Seyed Mahmoudi, S.M.; Rosen, M.A. Thermodynamic and Exergoeconomic Analyses of a Novel Combined Cycle Comprised of Vapor-Compression Refrigeration and Organic Rankine Cycles. Sustainability 2019, 11, 3374. [Google Scholar] [CrossRef]
- Khatoon, S.; Kim, M.H. Potential improvement and comparative assessment of supercritical Brayton cycles for arid climate. Energy Convers. Manag. 2019, 200, 112082. [Google Scholar] [CrossRef]
- Das, P.; Mondal, D.; Ashraful Islam, M.; Afroj Lily, M. Thermodynamic performance evaluation of a solar powered Organic Rankine cycle (ORC) and dual cascading vapor compression cycle (DCVCC): Power generation and cooling effect. Energy Convers. Manag. X 2024, 23, 100662. [Google Scholar] [CrossRef]
- Dragomir-Stanciu, D.; Saghebian, S.M.; Kurchania, A. The Influence of Condensing Temperature on the Efficiency of Solar Power Systems with ORC. Procedia Manuf. 2020, 46, 359–363. [Google Scholar] [CrossRef]
- Witanowski, Ł. Multi-Objective Optimization of a Small-Scale ORC-VCC System Using Low-GWP Refrigerants. Energies 2024, 17, 5381. [Google Scholar] [CrossRef]
- Banar, M.; Akyıldız, V.; Özkan, A.; Çokaygil, Z.; Onay, Ö. Characterization of pyrolytic oil obtained from pyrolysis of TDF (Tire Derived Fuel). Energy Convers. Manag. 2012, 62, 22–30. [Google Scholar] [CrossRef]
- Moran, J.M.; Shapiro, H.N.; Boettner, D.D.; Bailey, M.B. Fundamentals of Engineering Thermodynamics, 8th ed.; Wiley: Hoboken, NJ, USA, 2014. [Google Scholar]
- Bejan, A. Entropy Generation Minimization: The Method of Thermodynamic Optimization of Finite-Size Systems and Finite-Time Processes; CRC Press: Boca Raton, FL, USA, 1996. [Google Scholar]
- Szargut, J. Exergy Analysis of Thermal, Chemical, and Metallurgical Processes; Hemisphere: New York, NY, USA, 1988. [Google Scholar]
- Bejan, A. Advanced Engineering Thermodynamics, 4th ed.; John Wiley & Sons, Inc.: Hoboken, NJ, USA, 2016. [Google Scholar]
- Çengel, Y.A. Thermodynamics: An Engineering Approach, 6th ed.; McGraw-Hill Higher Education: Boston, MA, USA, 2008. [Google Scholar]
- Marion, M.; Louahlia, H. Volumetric design for ORC-VCC compressor-expander units. Int. J. Refrig. 2021, 132, 1–10. [Google Scholar] [CrossRef]
- Wang, T.; Zhang, Y.; Peng, Z.; Shu, G. A review of researches on thermal exhaust heat recovery with Rankine cycle. Renew. Sustain. Energy Rev. 2011, 15, 2862–2871. [Google Scholar] [CrossRef]
- Sprouse, C.; Depcik, C. Review of organic Rankine cycles for internal combustion engine exhaust waste heat recovery. Appl. Therm. Eng. 2013, 51, 711–722. [Google Scholar] [CrossRef]
- Ziviani, D.; Beyene, A.; Venturini, M. Advances and challenges in ORC systems modeling for low grade thermal energy recovery. Appl. Energy 2014, 121, 79–95. [Google Scholar] [CrossRef]
- Bao, J.; Zhao, L. A review of working fluid and expander selections for organic Rankine cycle. Renew. Sustain. Energy Rev. 2013, 24, 325–342. [Google Scholar] [CrossRef]
- Witanowski, Ł. Optimization of an Organic Rankine Cycle—Vapor Compression Cycle System for Electricity and Cooling Production from Low-Grade Waste Heat. Energies 2024, 17, 5566. [Google Scholar] [CrossRef]
- Guzović, Z.; Kastrapeli, S.; Budanko, M.; Klun, M.; Rašković, P. Improving the thermodynamic efficiency and turboexpander design in bottoming organic Rankine cycles: The impact of working fluid selection. Energy 2024, 307, 132642. [Google Scholar] [CrossRef]
- Chowdhury, A.S.; Ehsan, M.M. A Critical Overview of Working Fluids in Organic Rankine, Supercritical Rankine, and Supercritical Brayton Cycles Under Various Heat Grade Sources. Int. J. Thermofluids 2023, 20, 100426. [Google Scholar] [CrossRef]
- Witanowski, Ł. Multi-Objective NSGA-II Optimization of Single- and Dual-Fluid ORC—VCC Systems Using Butane and Isobutane. Materials 2024, 17, 5839. [Google Scholar] [CrossRef]
- Kim, K.H.; Perez-Blanco, H. Performance analysis of a combined organic Rankine cycle and vapor compression cycle for power and refrigeration cogeneration. Appl. Therm. Eng. 2015, 91, 964–974. [Google Scholar] [CrossRef]
- Yılmaz, A. Transcritical organic Rankine vapor compression refrigeration system for intercity bus air-conditioning using engine exhaust heat. Energy 2015, 82, 1047–1056. [Google Scholar] [CrossRef]
- Molés, F.; Navarro-Esbrí, J.; Peris, B.; Mota-Babiloni, A.; Kontomaris, K. Thermodynamic analysis of a combined organic Rankine cycle and vapor compression cycle system activated with low temperature heat sources using low GWP fluids. Appl. Therm. Eng. 2015, 87, 444–453. [Google Scholar] [CrossRef]
- Li, Y.-R.; Wang, X.-Q.; Li, X.-P.; Wang, J.-N. Performance analysis of a novel power/refrigerating combined-system driven by the low-grade waste heat using different refrigerants. Energy 2014, 73, 543–553. [Google Scholar] [CrossRef]
- Yue, C.; You, F.; Huang, Y. Thermal and economic analysis of an energy system of an ORC coupled with vehicle air conditioning. Int. J. Refrig. 2016, 64, 152–167. [Google Scholar] [CrossRef]
- Aneke, M.; Agnew, B.; Underwood, C.; Menkiti, M. Thermodynamic analysis of alternative refrigeration cycles driven from waste heat in a food processing application. Int. J. Refrig. 2012, 35, 1349–1358. [Google Scholar] [CrossRef]
- Demierre, J.; Henchoz, S.; Favrat, D. Prototype of a thermally driven heat pump based on integrated Organic Rankine Cycles (ORC). Energy 2012, 41, 10–17. [Google Scholar] [CrossRef]
- Wang, H.; Peterson, R.; Harada, K.; Miller, E.; Ingram-Goble, R.; Fisher, L.; Yih, J.; Ward, C. Performance of a combined organic Rankine cycle and vapor compression cycle for heat activated cooling. Energy 2011, 36, 447–458. [Google Scholar] [CrossRef]
- Aphornratana, S.; Sriveerakul, T. Analysis of a combined Rankine-vapour-compression refrigeration cycle. Energy Convers. Manag. 2010, 51, 2557–2564. [Google Scholar] [CrossRef]
- Jeong, J.; Kang, Y.T. Cycle of a refrigeration cycle driven by refrigerant steam turbine. Int. J. Refrig. 2004, 27, 33–41. [Google Scholar] [CrossRef]
- Zhou, X.; Fang, S.; Zhang, H.; Xu, Z.; Yao, Y.; Gan, H.; Zhi, X.; Qiu, L.; Wang, K. Dynamic modeling of a mechanically coupled organic Rankine-vapor compression system for compression heat recovery based on an improved lumped parameter model. Appl. Therm. Eng. 2023, 234, 121237. [Google Scholar] [CrossRef]
- Bu, X.B.; Li, H.S.; Wang, L.B. Performance analysis and working fluids selection of solar powered organic Rankine-vapor compression ice maker. Sol. Energy 2013, 95, 271–278. [Google Scholar] [CrossRef]
- Li, H.; Bu, X.; Wang, L.; Long, Z.; Lian, Y. Hydrocarbon working fluids for a Rankine cycle powered vapor compression refrigeration system using low-grade thermal energy. Energy Build. 2013, 65, 167–172. [Google Scholar] [CrossRef]
- Liang, Y.; Yu, Z.; Li, W. A waste heat-driven cooling system based on combined organic Rankine and vapour compression refrigeration cycles. Appl. Sci. 2019, 9, 4242. [Google Scholar] [CrossRef]
- Qureshi, M.F.; Chandio, M.W.; Memon, A.A.; Kumar, L.; Awad, M.M. Thermal analysis of solar energy based organic Rankine cycle cascaded with vapor compression refrigeration cycle. Energy Nexus 2024, 14, 100291. [Google Scholar] [CrossRef]
- Ndamé Ngangué, M.; Nguefack Lekané, N.; Njock, J.P.; Sosso, O.T.; Stouffs, P. Working fluid selection for a high efficiency integrated power/cooling system combining an organic Rankine cycle and vapor compression-absorption cycles. Energy 2023, 277, 127709. [Google Scholar] [CrossRef]
- Xia, X.; Liu, Z.; Wang, Z.; Zuo, Q.; Sun, T. Energy, conventional and advanced exergy analysis for the organic Rankine cycle-vapor compression refrigeration combined system driven by low-grade waste heat. Appl. Therm. Eng. 2023, 220, 119650. [Google Scholar] [CrossRef]
- Ashwni; Sherwani, A.F. Analysis of solar energy driven organic Rankine cycle-vapor compression refrigeration system. Therm. Sci. Eng. Prog. 2022, 35, 101477. [Google Scholar] [CrossRef]
- Eisavi, B.; Nami, H.; Yari, M.; Ranjbar, F. Solar-driven mechanical vapor compression desalination equipped with organic Rankine cycle to supply domestic distilled water and power—Thermodynamic and exergoeconomic implications. Appl. Therm. Eng. 2021, 193, 116997. [Google Scholar] [CrossRef]
- Ashwni; Sherwani, A.F. Analysis of organic Rankine cycle integrated multi evaporator vapor-compression refrigeration (ORC-mVCR) system. Int. J. Refrig. 2022, 138, 233–243. [Google Scholar] [CrossRef]
- Bellos, E.; Tzivanidis, C. Parametric analysis of a solar-driven trigeneration system with an organic Rankine cycle and a vapor compression cycle. Energy Built Environ. 2021, 2, 278–289. [Google Scholar] [CrossRef]
- Goyal, A.; Rawat, P.; Sherwani, A.F.; Rana, R. Advanced exergy, economic, and environmental evaluation of an Organic Rankine Cycle driven dual evaporators vapour-compression refrigeration system using organic fluids. Int. J. Refrig. 2023, 150, 170–184. [Google Scholar] [CrossRef]
- Zhou, X.; Rong, Y.; Fang, S.; Wang, K.; Zhi, X.; Qiu, L.; Chi, X. Thermodynamic analysis of an organic Rankine–vapor compression cycle (ORVC) assisted air compression system for cryogenic air separation units. Appl. Therm. Eng. 2021, 189, 116678. [Google Scholar] [CrossRef]
- Ashwni; Sherwani, A.F.; Tiwari, D. Exergy, economic and environmental analysis of organic Rankine cycle based vapor compression refrigeration system. Int. J. Refrig. 2021, 126, 259–271. [Google Scholar] [CrossRef]
- Bounefour, O.; Ouadha, A. Performance improvement of combined organic Rankine-vapor compression cycle using serial cascade evaporation in the organic cycle. Energy Procedia 2017, 139, 248–253. [Google Scholar] [CrossRef]
- He, W.F.; Ji, C.; Han, D.; Wu, Y.K.; Huang, L.; Zhang, X.K. Performance analysis of the mechanical vapor compression desalination system driven by an organic Rankine cycle. Energy 2017, 141, 1177–1186. [Google Scholar] [CrossRef]
- Nasir, M.T.; Ekwonu, M.C.; Esfahani, J.A.; Kim, K.C. Performance assessment and multi-objective optimization of an organic Rankine cycles and vapor compression cycle based combined cooling, heating, and power system. Sustain. Energy Technol. Assess. 2021, 47, 101457. [Google Scholar] [CrossRef]
- Roumpedakis, T.; Braimakis, K.; Karellas, S. Investigation and efficiency maximization of the operation and design of a small scale experimental trigeneration system powered by a supercritical ORC. In Proceedings of the 3rd International Seminar on ORC Power Systems (ASME ORC 2015), Brussels, Belgium, 12–14 October 2015; p. 11. [Google Scholar]
- Garland, S.D.; Noall, J.; Bandhauer, T.M. Experimentally validated modeling of a turbo-compression cooling system for power plant waste heat recovery. Energy 2018, 156, 32–44. [Google Scholar] [CrossRef]
- Liang, Y.; Mckeown, A.; Yu, Z.; Alshammari, S.F.K. Experimental study on a heat driven refrigeration system based on combined organic Rankine and vapour compression cycles. Energy Convers. Manag. 2021, 234, 113953. [Google Scholar] [CrossRef]
- Sleiti, A.K.; Al-Ammari, W.A.; Al-Khawaja, M. Experimental investigations on the performance of a thermo-mechanical refrigeration system utilizing ultra-low temperature waste heat sources. Alex. Eng. J. 2023, 71, 591–607. [Google Scholar] [CrossRef]
- Jiang, H.; Rong, Y.; Zhou, X.; Fang, S.; Wang, K.; Zhi, X.; Qiu, L. Performance assessment of an organic Rankine–Vapor compression cycle (ORC-VCR) for Low-Grade compression heat recovery. Alex. Eng. J. 2023, 275, 116492. [Google Scholar] [CrossRef]
- Grauberger, A.; Young, D.; Bandhauer, T. Experimental validation of an organic rankine-vapor compression cooling cycle using low GWP refrigerant R1234ze(E). Appl. Energy 2022, 307, 118242. [Google Scholar] [CrossRef]
- Alshammari, S.; Kadam, S.T.; Yu, Z. Assessment of single rotor expander-compressor device in combined organic Rankine cycle (ORC) and vapor compression refrigeration cycle (VCR). Energy 2023, 282, 128763. [Google Scholar] [CrossRef]
- Ullah, F.; Kang, M. Performance evaluation of parabolic trough solar collector with solar tracking tilt sensor for water distillation. Energy Environ. 2019, 30, 1219–1235. [Google Scholar] [CrossRef]
- Ullah, F. Performance assessment of convective heat transfer in tubes with a temperature difference in the high-temperature solar power generation system. J. Food Process. Preserv. 2021, 45, e16010. [Google Scholar] [CrossRef]
- Ullah, F.; Khattak, M.K.; Min, K. Experimental investigation of the comparison of compound parabolic concentrator and ordinary heat pipe-type solar concentrator. Energy Environ. 2018, 29, 770–783. [Google Scholar] [CrossRef]
- Zhar, R.; Allouhi, A.; Ghodbane, M.; Jamil, A.; Lahrech, K. Parametric analysis and multi-objective optimization of a combined Organic Rankine Cycle and Vapor Compression Cycle. Sustain. Energy Technol. Assess. 2021, 47, 101401. [Google Scholar] [CrossRef]
- Kosmadakis, G.; Mousmoulis, G.; Manolakos, D.; Anagnostopoulos, I.; Papadakis, G.; Papantonis, D. Development of Open-Drive Scroll Expander for an Organic Rankine Cycle (ORC) Engine and First Test Results. Energy Procedia 2017, 129, 371–378. [Google Scholar] [CrossRef]
- Bounefour, O.; Ouadha, A.; Addad, Y. An exergy analysis of various layouts of ORC-VCC systems for usage in waste heat recovery onboard ships. Mar. Syst. Ocean Technol. 2020, 15, 26–44. [Google Scholar] [CrossRef]
- Saleh, B. Parametric and working fluid analysis of a combined organic Rankine-vapor compression refrigeration system activated by low-grade thermal energy. J. Adv. Res. 2016, 7, 651–660. [Google Scholar] [CrossRef]
- Mithat Delibaş, H.; Kayabaşı, E.; Mithat Delibas, H.; Kayabasi, E. Environment and Economy Assessment of Waste Heat Recovery Technologies in Marine Industry. Int. J. Mater. Eng. Technol. 2021, 4, 133–146. [Google Scholar]















| Working Fluid | Boiling Point (°C) | Critical Temperature (°C) | Critical Pressure (MPa) | GWP | ODP | Thermal Conductivity (W/mK) | Application Contexts |
|---|---|---|---|---|---|---|---|
| R134a | −26.1 | 101.1 | 4.06 | 1430 | 0 | 0.084 | VCC cycles; moderate-temperature applications; high GWP phase-out. |
| R245fa | 15.3 | 154.0 | 3.65 | 950 | 0 | 0.073 | ORC systems; low- to medium-temperature sources; stable but regulated. |
| HFO-1234yf | −29.4 | 94.7 | 3.38 | 4 | 0 | 0.086 | Automotive air-conditioning; low-GWP alternative for R134a. |
| HFO-1234ze(E) | −19.0 | 109.4 | 3.36 | 7 | 0 | 0.085 | Medium-temperature ORC/VCC; low environmental impact. |
| Ammonia (R717) | −33.3 | 132.4 | 11.33 | 0 | 0 | 0.023 | Industrial refrigeration; high efficiency, toxic handling. |
| Isobutane (R600a) | −11.7 | 134.7 | 3.64 | 3 | 0 | 0.100 | Small-scale ORC; household refrigeration; flammable. |
| R410A | −51.6 | 72.5 | 4.95 | 2088 | 0 | 0.072 | Air-conditioning; high GWP phase-out. |
| HFO-1336mzz(Z) | 33.4 | 171.3 | 3.47 | 2 | 0 | 0.064 | High-temperature ORC systems; promising low-GWP fluid. |
| Propane (R290) | −42.1 | 96.7 | 4.25 | 3 | 0 | 0.091 | Refrigeration; low-temperature ORC; environmentally friendly but flammable. |
| Year [Source] | Heat Source Temperature | ORC–VCC Configuration | Working Fluids | Highest Performance Obtained |
|---|---|---|---|---|
| Kim and Blanco (2015) [72] | 150 °C | ORC with recuperation and VCC with shared condenser | R143a, R22, R134a, R152a, propane, ammonia, isobutane, and butane | - |
| Kosmadakis et al. (2017) [74] | 100 °C | Open-drive scroll expander for small-scale ORC | R-404a | Thermal efficiency of 6% |
| Yilmaz (2015) [75] | - | Transcritical ORC–VCC setup for intercity buses | R134a and R245fa | - |
| Molés et al. (2015) [76] | 97–147 °C | ORC–VCC model with low-GWP refrigerants | HCFO-1233zd(E), HFO-1336mzz(Z), HFO-1234yf, and HFO-1234ze(E) | - |
| Li et al. (2014) [77] | - | Transcritical ORC paired with VCC | R22, R134a, and R290 | - |
| Yue et al. (2016) [78] | - | ORC–VCC system for vehicles | n-propane, cyclopentane, R134a, and R245fa | Efficiency improvements between 9.2% and 9.8% |
| Aneke et al. (2012) [79] | 164 °C | Waste-heat-driven ORC–VCC system | R245fa and NH3 | |
| Demierre et al. (2012, 2014) [24,73] | Supercritical R134a ORC connected with R134a VCC | R134a | Exergetic efficiency of 0.37–0.45 | |
| Wang et al. (2011) [80] | 200 °C | Prototype with ORC recuperation and VCC subcooling | R245fa and R134a | COP of 0.66 |
| Aphornratana and Sriveerakul (2010) [81] | 60–90 °C | Single-piston expander–compressor arrangement | R22 and R134a | COP values of 0.1 to 0.6 |
| Jeong and Kang (2004) [82] | - | ORC–VCC configuration with or without ORC regeneration | R123, R245ca, and R134a | - |
| Zhou et al. [83] (2023) | - | Single-shaft expander–compressor unit for ORC–VCC | R245fa | Thermal efficiency of 19.7% |
| Bu et al. (2013, 2013) [84,85] | - | Geothermal air conditioning and marine waste heat recovery | isobutane, butane, and R123 | - |
| Li et al. (2013) [85] | 60–90 °C | ORC–VCC with a common condenser | propane, butane, isobutane, and propylene | - |
| Ashwni and Sherwani (2021) [90] | 120–150 °C | NSGA II optimized ORC–VCC system | R245ca and R245fa | - |
| Evangelos Bellos and Christos Tzivanidis (2021) [93] | - | Solar-driven ORC–VCC system with parabolic trough collector | heptane and R245fa | - |
| Ashwni Goyal et al. (2023) [94] | 120 °C | Dual-evaporator VCR system powered by ORC | Butane, pentane, isopentane, hexane, and R245fa | COP of 3.54 |
| Xia Zhou et al. (2021) [95] | - | ORC-assisted air compression system | R1233zd | - |
| Ashwni et al. (2021) [96] | - | ORC–VCR system with R602 | R602 | - |
| Bounefour and Ouadha (2017) [97] | 140 °C | Cascade ORC–VCC system for marine engines | propane, butane, and isobutane | - |
| Bao et al. (2020) [22] | - | Dual-fluid ORC–VCC with flash tank vapor injection cycle | R1234yf-R152a | - |
| He et al. (2017) [98] | - | ORC–MVC desalination system | R245fa | GOR of 3.15 |
| Nasir et al. (2021) [99] | 450 °C | Trigeneration ORC with VCC using biomass heat | M-Xylene, R245fa, and isobutane | Exergy efficiency of 71.1% |
| Working Fluids | Heat Source/Temperature | Mass Flow Rate/ Pressure | Type of Expander | Conclusion | Ref. Year |
|---|---|---|---|---|---|
| R245fa (ORC)/R134a (VCC) | Waste heat/200 °C | - | Scroll expander | Achieved a cooling capacity of 4.4 kW with a heat activated COP of 0.48 and expander isentropic efficiency of 84%. | [81] 2011 |
| R227ea | 85 kWth biomass boiler/ up to 120 °C | Mass flow: 0.699 kg/s/Pressure: 30.4 bar | Open-drive scroll expander | Achieved an electrical power output of 5 kWe and a cooling load of 4 kWth, with 70 kWth heat recovery. | [101] 2015 |
| R134a (VCC)/HFE7000 (ORC) | Waste heat/106 °C | Mass flow: 0.35–0.5 kg/s | Turbo-compressor (magnetic drive) | Achieved 250 kW cooling capacity, and a COP of 1.74 to 1.80 with a cooling load of 145 kWth. | [102] 2018 |
| R245fa (ORC)/R134a (VCC) | Waste heat from IC engine/95 °C | Mass flow: 0.04 kg/s | Belt-driven scroll expander | Generated 1.8 kW of cooling at −4 °C with a heat-to-cooling efficiency of 0.18. | [103] 2021 |
| R134a/R407C/R410A | Ultra-low temperature/85 °C | Mass flow: 0.43–0.88 kg/s | Isobaric expander–compressor | Achieved an energy efficiency of 9.85% with a COP of 3.99 at 85 °C. Evaporation temperature below −20 °C. | [104] 2021 |
| R245fa | Hot water/95 °C | Mass flow: 0.5 kg/s (ORC), 0.44 kg/s (VCR) | Coaxial turbine-expander | Achieved a cooling capacity of 14.2 kW and a COP of 0.63 with a cooling temperature of 14.6 °C. | [105] 2023 |
| R1234ze(E) | Waste heat/91 °C | - | Centrifugal turbo-compressor | Achieved a cooling capacity of 264 kW ± 3.5 kW with a COP of 0.56 ± 0.01. Thermal efficiency of the Rankine cycle was 7.7%. | [106] 2024 |
| Zeotropic mixture R245fa/R134a (0.9/0.1) | Electrically heated steam boiler/105 °C | - | Open-drive scroll expander | Achieved a COP of 3.24–3.78 and maximum isentropic efficiencies of 74.8% and 72.5 %. Achieved the highest cooling capacity of 3.3 kW with a COP of 0.21. | [2] 2024 |
| R245fa (ORC)/R134a (VCR) | Hot water/95 °C | Not specified | Single-rotor expander–compressor | Achieved a max cooling effect of 5.38 kW, heat-to-cooling efficiency of 56%, and exergy efficiency of 63% | [107] 2023 |
| Parameter | Shared Shaft Connection | Magnetic Coupling | Belt-Driven Coupling | Common Condenser Connection | |
|---|---|---|---|---|---|
| Energy efficiency | High efficiency due to direct mechanical coupling; eliminates transmission losses. | High efficiency with transmission efficiency ~93%; hermetic separation allows optimal fluids, enhancing efficiency; slight losses due to air. | Moderate efficiency; mechanical losses inherent in belts; adjustable speed ratios can optimize efficiency but may introduce losses if mismanaged. | High thermal efficiency by direct heat exchange; minimizes energy losses; thermal efficiencies up to 58%. | ECU’s direct energy transfer reduces transmission losses. |
| Operational flexibility | Limited flexibility; both cycles must operate synchronously; requires precise matching of operating parameters. | High flexibility; cycles can operate independently; allows different optimal working fluids and conditions. | High flexibility; adjustable speed ratios allow each cycle to operate closer to optimal efficiency. | Limited flexibility; cycles are thermally coupled; fluctuations in one cycle affect the other. | ECU adapts to varying thermal inputs and conditions, suitable for different operating environments. |
| Reliability | Risk of system-wide failure if one component malfunctions; shared components may impact overall reliability. | Enhanced reliability; reduced mechanical wear due to non-contact transmission; hermetic separation prevents fluid cross-contamination. | Potential reliability issues due to mechanical wear of belts and pulleys; requires regular maintenance. | Reliability depends on precise thermal control; potential accelerated wear due to thermal stresses. | Fewer external components reduce wear, with periodic piston seal checks needed. |
| Mechanical complexity | Moderate complexity; requires precise mechanical alignment; fewer components simplify the system. | High complexity due to the design and fabrication of magnetic coupling; requires precise alignment and high-quality materials. | Low to moderate complexity; uses standard mechanical components; simpler to implement and adjust. | Low mechanical complexity; fewer mechanical parts; simplifies system design by combining heat exchangers. | Compact ECU design simplifies overall system with fewer external parts. |
| Maintenance requirements | Moderate maintenance due to mechanical wear on shared shaft components; requires monitoring of shaft alignment and seals. | Low maintenance due to non-contact transmission; reduced wear extends maintenance intervals. | Higher maintenance due to wear of belts and pulleys; requires regular inspection and replacement of belts. | Low mechanical maintenance; requires careful monitoring of thermal performance; potential for contamination in shared condenser. | Periodic checks on pistons and seals ensure reliability at high pressures. |
| Cost | Lower initial cost due to fewer components; cost-effective for simple, integrated systems. | Higher initial cost due to complex design and materials; investment justified by operational benefits. | Moderate cost with standard components; cost-effective adjustments and maintenance. | Lower cost by sharing equipment; reduces installation and material costs. | ECU’s compact design reduces installation and long-term maintenance costs. |
| Compactness | High compactness due to integrated design; suitable for space-constrained applications. | Compact design with hermetically sealed units; slightly larger due to magnetic coupling assembly. | Moderate compactness; belt transmissions require space for pulleys and belts; less compact than direct coupling methods. | Highly compact by combining heat exchangers; reduces overall system footprint. | Single ECU unit reduces footprint, ideal for small applications. |
Disclaimer/Publisher’s Note: The statements, opinions and data contained in all publications are solely those of the individual author(s) and contributor(s) and not of MDPI and/or the editor(s). MDPI and/or the editor(s) disclaim responsibility for any injury to people or property resulting from any ideas, methods, instructions or products referred to in the content. |
© 2025 by the author. Licensee MDPI, Basel, Switzerland. This article is an open access article distributed under the terms and conditions of the Creative Commons Attribution (CC BY) license (https://creativecommons.org/licenses/by/4.0/).
Share and Cite
Suchocki, T. Introduction to ORC–VCC Systems: A Review. Energies 2025, 18, 171. https://doi.org/10.3390/en18010171
Suchocki T. Introduction to ORC–VCC Systems: A Review. Energies. 2025; 18(1):171. https://doi.org/10.3390/en18010171
Chicago/Turabian StyleSuchocki, Tomasz. 2025. "Introduction to ORC–VCC Systems: A Review" Energies 18, no. 1: 171. https://doi.org/10.3390/en18010171
APA StyleSuchocki, T. (2025). Introduction to ORC–VCC Systems: A Review. Energies, 18(1), 171. https://doi.org/10.3390/en18010171
