Low-Carbon Optimization of Integrated Energy Systems with Time-of-Use Carbon Metering on the User Side
Abstract
1. Introduction
- (1)
- It delineates time-specific carbon factors derived from the output conditions of IES units at various junctures to optimize consumer-side energy consumption behavior and its intrinsic carbon emissions.
- (2)
- It incorporates low-carbon demand response stratagems for both electrical and thermal loads on the consumer side, thereby amplifying the carbon mitigation capacity of consumers.
- (3)
- It embraces heat recovery from methanation reactions to transform the heating output landscape, influencing the carbon emission factors of consumer heating purchases and promoting the assimilation of wind and solar energy, as well as carbon reduction in the system.
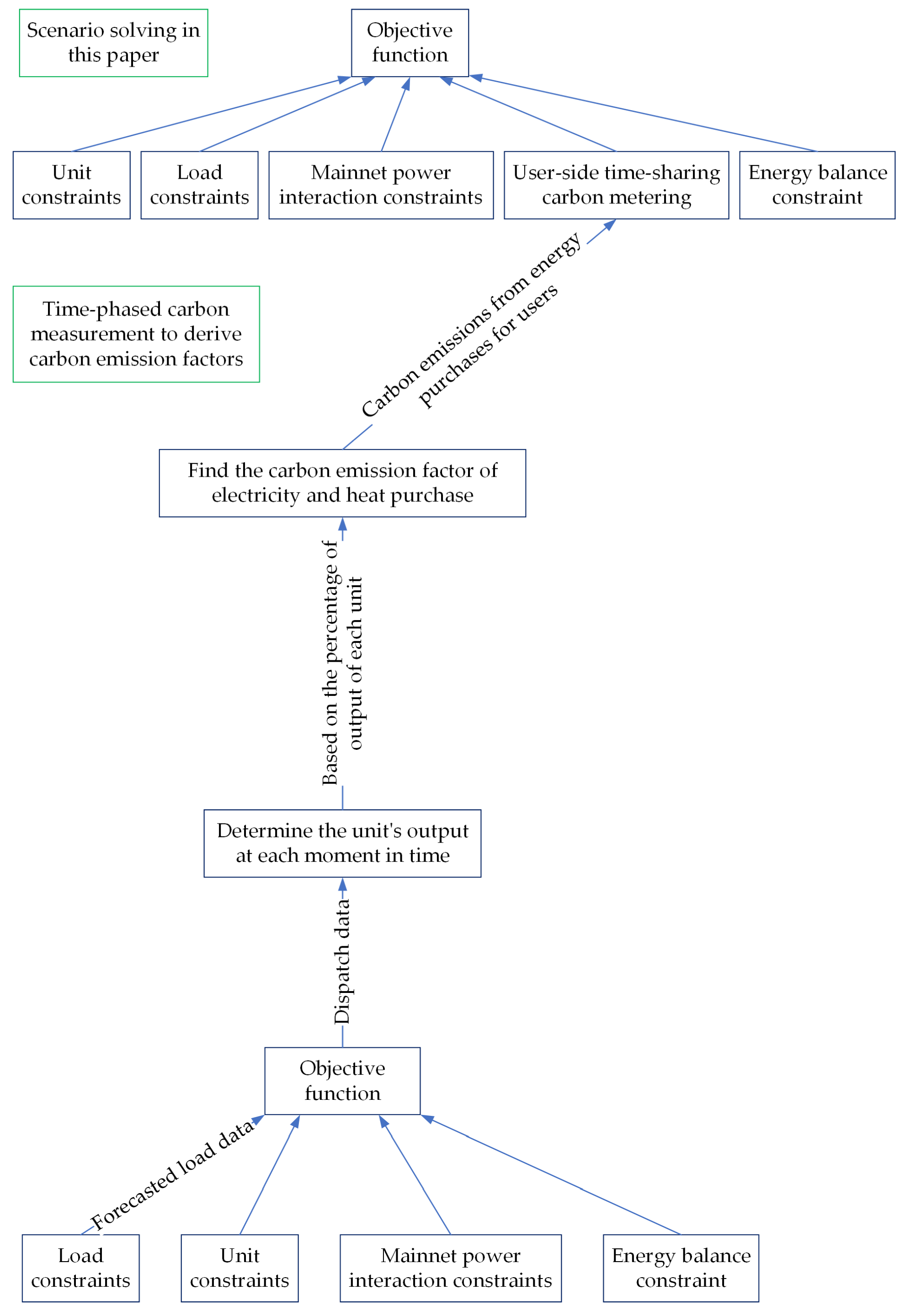
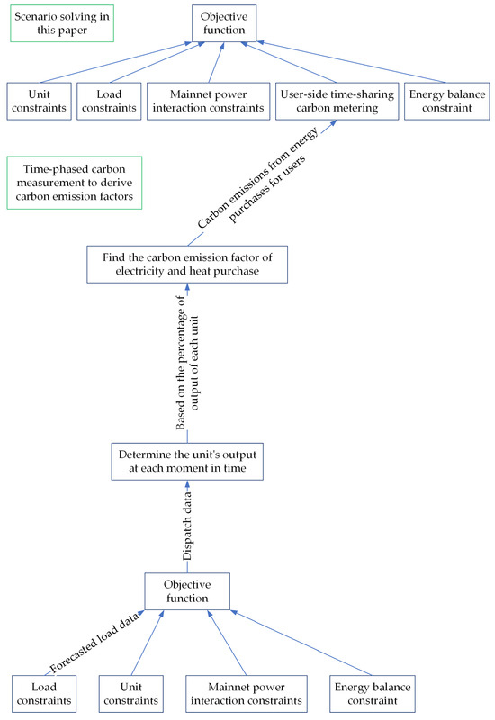
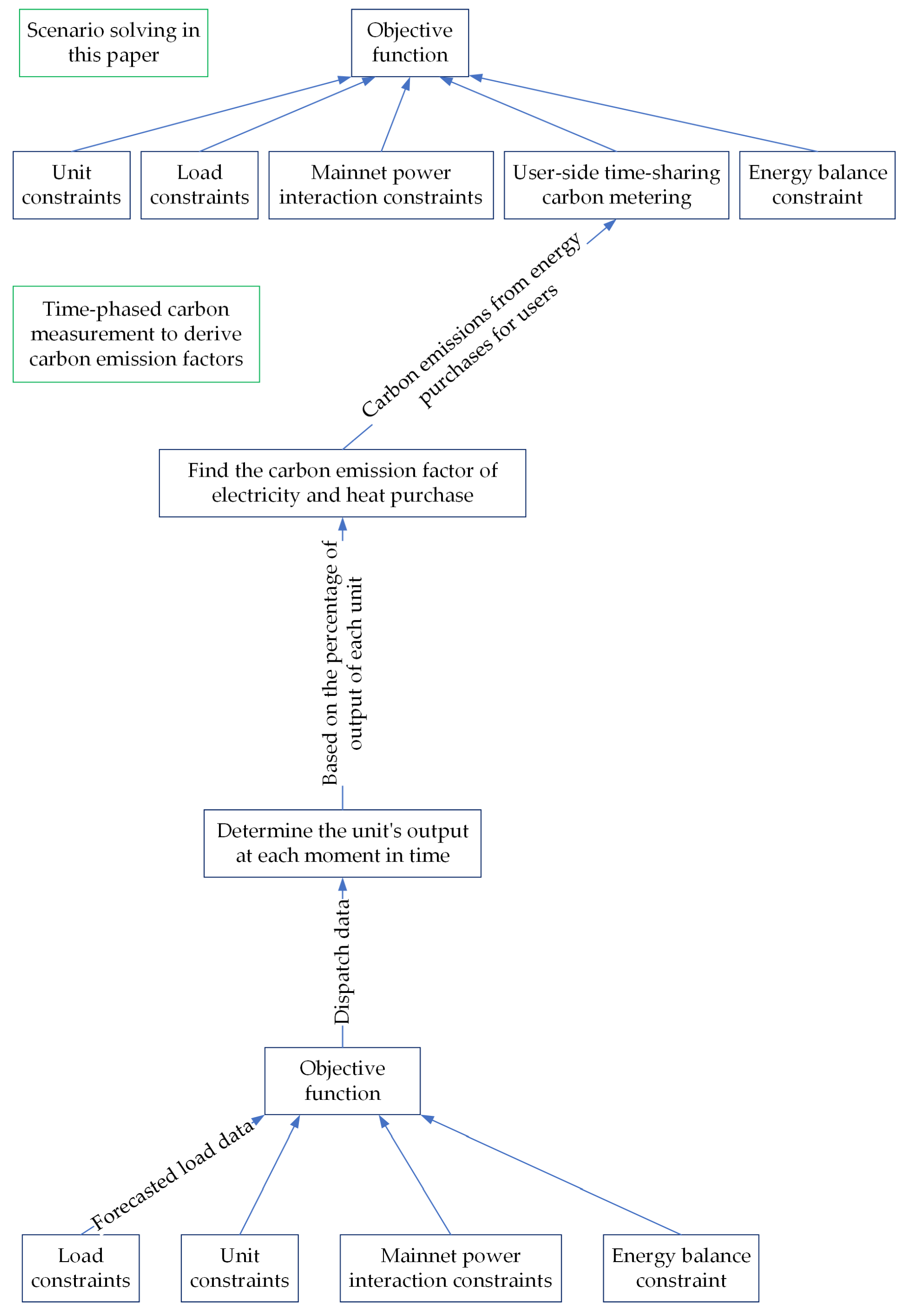
2. Structure of the Integrated Energy System Considering Time-Differentiated Carbon Accounting on the Consumer Side
2.1. Time-Differentiated Carbon Accounting
2.2. Structure of the Integrated Energy System
2.2.1. CHP Systems
2.2.2. P2G System Model
- 1.
- Electrolyzer (EL)
- 2.
- Methanation Reactor (MR)
2.2.3. Gas Boiler (GB)
2.2.4. Energy Storage Devices
- (1)
- The battery storage model in this paper is as follows:
- (2)
- The thermal reservoir tank model in this paper is as follows:
3. Carbon Trading Model
3.1. Provision Side Carbon Emission Schema
- 1.
- Initial Carbon Quota Model
- 2.
- Factual Carbon Emission Schema
3.2. Consumer Side Carbon Emission Framework
3.3. Tiered Carbon Trading Model
4. Low-Carbon Demand Response Scheme
4.1. Price-responsive Demand Load
4.2. Time-Differentiated Carbon Accounting Incentive-Driven Demand Response Load
5. Consider a Low-Carbon Dispatch Model for Integrated Energy Systems, Incorporating Time-of-Use Carbon Metering on the User Side
5.1. Objective Function
5.2. Constraints
- 1.
- Equilibrium of Energy Supplies
- 2.
- Regulations for Energy Storage
- 3.
- Interactive Power Limitation with the Main Network
- 4.
- Photovoltaic and Wind Turbine Unit Constraints
5.3. Model Execution
6. Exposition of Case Study Findings
6.1. Elucidation of Study Parameters
6.2. Results Analysis
6.2.1. Comparative Examination of Scenarios
6.2.2. Dispatching Outcome Analysis for the Paper’s Scenarios
6.2.3. Assessing the Effect of Time-Variant Carbon Accounting on End-Users
6.2.4. The Impact of Utilizing Heat Recovery from Methanation Reactions
7. Conclusions
- (1)
- Temporal carbon accounting empowers consumer demand responsiveness based on variant carbon emission factors for electric and thermal purchases, constraining consumption within periods of lesser carbon footprints. This strategy culminates in a 16.5% dip in system carbon emissions and a subsequent 9% cutback in operational costs.
- (2)
- By introducing carbon emission metrics for consumer heat acquisitions, consumers weigh the carbon output from concurrent electricity and heat purchases, opting for the energy form that minimizes emissions. This interplay between electric and thermal demands further refines consumer energy utilization patterns.
- (3)
- Harnessing methanation reaction heat lowers CHP thermal outputs, thereby diminishing their electrical production, which, in turn, amplifies the system’s capability to integrate wind and solar energies, precipitating an 87.7% reduction in the cost associated with energy waste.
Author Contributions
Funding
Data Availability Statement
Conflicts of Interest
References
- Dou, X.; Zhao, W.H.; Lang, Y.Z.H.; Li, Y.; Gao, C.V. Overview of Operation Research of Natural Gas–Electricity Coupled Systems Considering Power-to-Gas Technology. Power Syst. Technol. 2019, 43, 165–173. [Google Scholar]
- Liu, G.Y.; Wang, J.Y.; Tang, Y.C.; Wang, D. Evolution of Research Directions and Application Needs for Carbon Emission Factors in Power Grids. Power Syst. Technol. 2024, 48, 12–28. [Google Scholar]
- Zaman, U.A.; Mahbub, A.O.A. Modeling Electricity Bill with the Reflection of CO2 Emissions and Methods of Implementing AMI for Smart Grid in Bangladesh. Int. J. Intell. Syst. Appl. 2022, 14, 14–21. [Google Scholar]
- Zou, Y.H.; Zeng, A.D.; Hao, S.P.; Ning, J.; Ni, L.Y. Multi-time scale optimization dispatch of integrated energy systems under a ladder-type carbon trading mechanism. Power Syst. Technol. 2023, 47, 2185–2198. [Google Scholar]
- Zhou, T.; Xue, Y.F.; Ji, J.; Han, Y.; Bao, W.H.; Li, F.Q.; Du, E.S.; Zhang, N. Two-stage robust optimization method for electric-cold-heat integrated energy systems considering the uncertainty of indirect carbon emissions from electricity. Power Syst. Technol. 2024, 48, 50–63. [Google Scholar]
- Zhang, J. Research on Simulation and Optimization of Carbon Emission System in Industrial Parks. Ph.D. Thesis, North China Electric Power University, Beijing, China, 2020. [Google Scholar]
- Zhang, N.; Li, Y.W.; Huang, J.H.; Li, Y.H.; Du, E.S.; Li, M.X.; Liu, Y.L.; Kang, C.Q. Full-chain carbon metering methods and carbon accounting system in power systems. Autom. Electr. Power Syst. 2023, 47, 2–12. [Google Scholar]
- Chen, G.; Shan, Y.; Hu, Y.; Tong, K.; Wiedmann, T.; Ramaswami, A.; Guan, D.; Shi, L.; Wang, Y. Environmental Science & Technology. Environ. Sci. Technol. 2019, 53, 5545–5558. [Google Scholar]
- Wang, C.Y.; Lu, D.; Li, H.L.; Chen, H.; Zhao, S. Methods and Analysis of Carbon Metering Network Tracing for Electricity Carbon Emissions. Power Syst. Technol. 2024, 1–10. [Google Scholar] [CrossRef]
- Shang, N.; Chen, Z.; Leng, Y. Mechanisms and Key Technologies for Mutual Recognition of Typical Environmental Rights Products under Electric Carbon Market Context. Proc. CSEE 2024, 1–19. [Google Scholar] [CrossRef]
- Wang, J.T.; Wang, Y.Y.; Zhou, M.; Wu, Z.Y.; Yu, T.; Si, Z.Y. Indirect Carbon Emission Accounting Methods for Users Considering Green Electricity Trading. Power Syst. Technol. 2024, 48, 29–39. [Google Scholar]
- Huang, M.H.; Tang, K.J.; Dong, S.F.; Nan, B.; Song, Y.H. Optimal Power Flow Based on Carbon Flow Theory Considering Carbon Emission Quotas on the Demand Side. Power Syst. Technol. 2023, 47, 2703–2713. [Google Scholar]
- Zhou, Q.; Feng, D.H.; Xu, C.B.; Feng, C.; Sun, S.; Ding, T. A Comparative Study on Direct Allocation Methods of Carbon Emission Responsibility on the Demand Side. Autom. Electr. Power Syst. 2015, 39, 153–159. [Google Scholar]
- Cui, Y.; Deng, G.B.; Zhao, Y.T.; Zhong, Z.W.; Tang, Y.H.; Liu, X.Y. Economic Dispatch of Wind Power Systems Considering Complementary Low-Carbon Characteristics of Sources and Loads. Proc. CSEE 2021, 41, 4799–4815. [Google Scholar]
- Yu, H.; Sun, W.; Zhao, Y.; Ban, M. Carbon Emission Area Division of Power System Considering Carbon. Energy Rep. 2023, 9, 618–627. [Google Scholar] [CrossRef]
- Yang, C.; He, B.; Liao, H.; Ruan, J.; Zhao, J. Price-Based Low-Carbon Demand Response Considering the Conduction of Carbon Emission Costs in Smart Grids. Front. Energy Res. 2022, 10, 959786. [Google Scholar] [CrossRef]
- Ye, Y.J.; Xing, H.J.; Mi, Y.; Yan, Z.; Dong, J. Low-Carbon Optimal Dispatch of Integrated Energy Systems Considering Low-Carbon Demand Response and Master-Slave Game Theory. Power Syst. Autom. 2024, 1–17. Available online: http://kns.cnki.net/kcms/detail/32.1180.TP.20230824.1932.008.html (accessed on 15 April 2024).
- Huang, W.X.; Liu, D.B.; Li, S.C.; Li, W.F.; Bao, Z.Y.; Yang, Y. Bi-level Optimization of an Integrated Energy System with P2G and Demand Response Under Dual Carbon Targets. Electr. Meas. Instrum. 2022, 59, 8–17. [Google Scholar]
- Li, Y.W.; Zhang, N.; Du, E.S.; Liu, Y.L.; Cai, X.; He, D.W. Research and Benefit Analysis on Low-Carbon Demand Response Mechanism of Power Systems Based on Carbon Emission Flow. Proc. CSEE 2022, 42, 2830–2842. [Google Scholar]
- Zhang, Z.; Wang, C.; Lv, H.; Liu, F.; Sheng, H.; Yang, M. Day-Ahead Optimal Dispatch for Integrated Energy System Considering Power-to-Gas and Dynamic Pipeline Networks. IEEE Trans. Ind. Appl. 2021, 57, 3317–3328. [Google Scholar] [CrossRef]
- Duan, J.D.; Yang, Y.; Liu, F. Distributed Optimization of Integrated Electricity-Natural Gas Distribution Networks Considering Wind Power Uncertainties. Int. J. Electr. Power Energy Syst. 2022, 135, 107460. [Google Scholar] [CrossRef]
- Du, Y.F. Study on Multi-Energy Complementary and Energy Routing Optimization Strategy for Regional Energy Internet. Ph.D. Thesis, Huazhong University of Science and Technology, Wuhan, China, 2022. [Google Scholar]
- Atri, S.; Tyagi, S. Energy Based Route Prioritization for Optimum Multi-path Selection. Int. J. Comput. Netw. Inf. Secur. 2023, 15, 89–102. [Google Scholar] [CrossRef]
- Safari, F.; Dincer, I. Assessment and Optimization of an Integrated Wind Power System for Hydrogen and Methane Production. Energy Convers. Manag. 2018, 177, 693–703. [Google Scholar] [CrossRef]
- Zhang, Y.L.; Ye, M.; Xiao, R.; Ge, L.C. Integration and Optimization of Synthetic Natural Gas Production Process from Waste Incineration Power Generation Coupled with Power-to-Gas Technology. Chem. Eng. Prog. 2022, 41, 1677–1688. [Google Scholar]
- Schaaf, T.; Grünig, J.; Schuster, R.M.; Orth, A. Storage of Electrical Energy in a Gas Distribution System-Methanation of CO2-Containing Gases. Energ, Sustain. Soc. 2014, 4, 476–485. [Google Scholar] [CrossRef]
- Zhang, K.; Guo, X.X.; Han, S.; Sun, L.P. Capacity Planning of Power-to-Gas Facilities Based on the Application of Electrolysis Heat and Cooperative Game Theory. Power Syst. Technol. 2021, 45, 2801–2811. [Google Scholar]
- Cheng, Y.; Liu, M.; Chen, H.; Yang, Z. Optimization of Multi-Carrier Energy System Based on New Operation Mechanism Modelling of Power-to-Gas Integrated with CO2-Based Electrothermal Energy Storage. Energy 2021, 216, 119269. [Google Scholar] [CrossRef]
- Ren, S.N.; Wang, J.; Gong, L.W.; Liu, X.; Liu, T.; Hu, Z.B. Low-Carbon Economic Dispatch of Wind Power Incorporating Power-to-Gas Heat Recovery and Thermal Storage Tanks. Electr. Equip. Energy Effic. Manag. Technol. 2020, 11, 103–110. [Google Scholar] [CrossRef]
- Wang, L.L.; Gao, H.J.; Liu, C.; Cai, W.H.; Hu, M.Y.; Liu, J.Y. Electric-Carbon Coupled Interactive Sharing of Intelligent Building Clusters Considering Time-Differentiated Carbon Metering. Power Syst. Technol. 2022, 46, 2054–2064. [Google Scholar]
- Wang, Z.Y.; Shi, Y.; Tang, Y.M.; Yan, X.Y.; Cao, J.; Wang, H.F. Low-Carbon Economic Operation and Energy Efficiency Analysis of Integrated Energy Systems Considering LCA Energy Chain and Carbon Trading Mechanism. Proc. CSEE 2019, 39, 1614–1626+1858. [Google Scholar]










| Type of Energy | Productive | Transport | Use | Carbon Emission Factor g/kWh |
|---|---|---|---|---|
| GAS | √ | √ | √ | 564.7 |
| Wind power | √ | √ | - | 43 |
| Solar power | √ | √ | - | 154.5 |
| Thermal power | √ | √ | √ | 1303 |
| Energy storage devices | √ | √ | - | 91.33 |
| Time | 00:00–8:00 | 12:00–17:00 21:00–24:00 | 08:00–12:00 17:00–21:00 |
| Electrovalency/RMB | 0.28 | 0.63 | 1.05 |
| Installations | Capacity/kW | Efficiency | O&M Costs/(RMB/kWh) |
|---|---|---|---|
| CHP | 600 | 0.35/0.54 | 0.15 |
| GB | 400 | 0.9 | 0.15 |
| EL | 400 | 0.8 | 0.2 |
| MR | 300 | 0.55 | 0.2 |
| BT | 450 | 0.9 | 0.1 |
| HES | 450 | 0.9 | 0.1 |
| Various Costs | Scenario 1 | Scenario 2 | Scenario 3 |
|---|---|---|---|
| System costs/RMB | 13,008.2 | 12,628.8 | 11,828.5 |
| Cost of energy purchased/RMB | 6009.7 | 5834.8 | 5453.3 |
| Equipment operating costs/RMB | 6551.6 | 6775.3 | 6531.9 |
| System carbon trading costs/RMB | 294 | 4.6 | −156.7 |
| Carbon emissions/kg | 5791.5 | 5398.9 | 4834.7 |
| The cost of curtailment of wind and solar/RMB | 152.9 | 18.7 | 0 |
Disclaimer/Publisher’s Note: The statements, opinions and data contained in all publications are solely those of the individual author(s) and contributor(s) and not of MDPI and/or the editor(s). MDPI and/or the editor(s) disclaim responsibility for any injury to people or property resulting from any ideas, methods, instructions or products referred to in the content. |
© 2024 by the authors. Licensee MDPI, Basel, Switzerland. This article is an open access article distributed under the terms and conditions of the Creative Commons Attribution (CC BY) license (https://creativecommons.org/licenses/by/4.0/).
Share and Cite
Yang, Y.; Zhang, J.; Chen, T.; Yan, H. Low-Carbon Optimization of Integrated Energy Systems with Time-of-Use Carbon Metering on the User Side. Energies 2024, 17, 2071. https://doi.org/10.3390/en17092071
Yang Y, Zhang J, Chen T, Yan H. Low-Carbon Optimization of Integrated Energy Systems with Time-of-Use Carbon Metering on the User Side. Energies. 2024; 17(9):2071. https://doi.org/10.3390/en17092071
Chicago/Turabian StyleYang, Yulong, Jialin Zhang, Tao Chen, and Han Yan. 2024. "Low-Carbon Optimization of Integrated Energy Systems with Time-of-Use Carbon Metering on the User Side" Energies 17, no. 9: 2071. https://doi.org/10.3390/en17092071
APA StyleYang, Y., Zhang, J., Chen, T., & Yan, H. (2024). Low-Carbon Optimization of Integrated Energy Systems with Time-of-Use Carbon Metering on the User Side. Energies, 17(9), 2071. https://doi.org/10.3390/en17092071
