Energy Forecasting: A Comprehensive Review of Techniques and Technologies
Abstract
1. Introduction
- ELF for estimating energy demand in various settings, such as residential, commercial, etc. It analyses several methods in various operational conditions, time frames, and geographic areas. Such an assessment may assist stakeholders in making informed decisions on resource allocation, grid management, and energy efficiency by identifying the most effective forecasting methods for their particular situation.
- EGF based on data from various renewable energy sources, such as solar and wind. The evaluation examines the effectiveness of forecasting methods for different set-ups, focusing on how they perform under various weather situations. Such an analysis is essential for determining the most effective ways to forecast power generation in various situations, offering useful insights for improving resource allocation and promoting sustainable energy management practices.
2. Materials and Methods
2.1. Primary and Secondary Data Source Collection
2.2. Methodological Approach
2.3. Structured Research Progression
- Theoretical Foundation: Initial scrutiny of secondary data established the theoretical foundation and revealed research voids.
- Case Study Analysis: The subsequent stage delved into case studies on EF within DR contexts in SGs, elucidating practical deployments.
- Qualitative Analysis and Synthesis: An extensive qualitative assessment was conducted, interpreting EF’s practical implications for DR.
- Conclusive Synthesis: The final phase integrated theoretical and empirical insights that informed comprehensive conclusions and outlined strategic avenues for future inquiry.
3. Energy Forecasting Horizons
3.1. Input Parameters for Load and Generation Forecasting
3.2. Load Forecasting
3.3. Generation Forecasting
4. Forecasting Methods/Models/Algorithms
4.1. Statistical Methods
| References | Model/Method | Applications | Findings |
|---|---|---|---|
| [55] | MEF Disruptions Analysis | MEF | Highlighted the significant impact of climate, socioeconomic, and economic factors on MEF. |
| [56,58] | Similarity-based approaches | Medium-Term Forecasting | Explored similarity-based and classical methods for power demand forecasting. |
| [61] | ARIMA, LR | Monthly peak load forecasting | Demonstrated ARIMA’s higher accuracy in predicting monthly peak loads compared to LR. |
| [62] | Bootstrap aggregation with ARIMA and ETS | Forecasting with bootstrap tests | Employed bootstrap aggregation to enhance forecasting accuracy of ARIMA and ETS models. |
| [63,64] | Regression models for energy usage metrics | Thermal behaviour analysis of buildings | Predicted energy consumption and computed essential metrics for analysing building thermal behaviour. |
| [65] | Regression model for energy footprint | Energy use and climate variable relationship | Established a relationship between energy use and climate variables with varying prediction accuracy based on the data period length. |
| [72] | ARX model | Estimation of building components’ values | Utilised the ARX model to estimate the U and g values of building components, highlighting the limitations of statistical methods in flexibility. |
| [67] | Spatial autoregression model | Mid-/Long-Term Load Forecasting | Analysed the link between GDP and system stress for forecasting load with reduced errors. |
| [68] | Fourier series for seasonal modelling | Monthly load time series | Applied Fourier series to model the seasonal parts of monthly load time series, enhancing trend forecast. |
| [69] | Markov chains for an unstable growth sequence | Mid-/Long-Term Load Forecasting | Employed Markov chains to address erratic upward trends in time-series forecasting. |
| [70] | Logistic Function Model | Peak demand forecasting | Utilised a straightforward logistic model for long-range peak demand forecasting under high growth conditions. |
4.2. Machine Learning Regression Models
4.2.1. Linear Models
| References | Model/Method | Applications | Findings |
|---|---|---|---|
| [73] | LR with periodic components | Non-stationary time series | Enhanced forecasting for irregular periodic trends using sine functions. |
| [74] | LR for medium- and long-term forecasting | Electrical load forecasting | Demonstrated effective daily load profile forecasting with MAPE errors under 3.8%. |
| [75] | Lasso and Ridge Regression | Regularisation of LR | Addressed overfitting by adding regularisation components to the cost function. |
| [76] | SVR | High-dimensional feature space | Utilised a complexity penalisation term to focus on a subset of training data for model building. |
| [77] | SVR for training data selection | Model prediction | Emphasised model dependency on a portion of the training data for construction. |
| [78] | ENR | Variable selection and regularisation in high-dimensional data | LARS-EN algorithm proposed for efficient Elastic Net regularisation path computation. |
| [79] | Lasso Least Angle Regression | Principled choice among a range of possible estimates through a simple approximation and reduced computing time | Efficient model selection and regularisation in data modelling tasks/EF. |
| [81] | BRR | Data modelling tasks | Presented methods for optimising regularisation constants and model comparison using evidence, enhancing model selection and complexity management. |
4.2.2. Tree-Based Models
| References | Model/Method | Applications | Findings |
|---|---|---|---|
| [82,83,84,85] | General TBMs | ELF and EGF | Highlighted TBMs’ superior performance on datasets with many zero values and their ability to effectively manage outliers. |
| [86] | Regression trees | Predicting household energy consumption | Demonstrated the advantage of TBMs in situations where attributes and target variables do not have linear connections. |
| [87] | DTs | Regression and classification | Showed that DTs are easily interpretable but may not always outperform NNs, especially with nonlinear data. |
| [88] | RF | Regression and classification | Indicated RF’s effectiveness as a prediction tool due to its ability to prevent overfitting through the Law of Large Numbers and randomness. |
| [89] | Extremely Randomised Trees (Extra-Trees) | Supervised classification and regression problems | Noted for quick training times and trading lower variance for higher bias than traditional RFs. |
| [90,91] | GBR | Energy use in commercial buildings | GBR outperformed MLR and RF models in predicting energy usage in commercial buildings. |
| [94] | XGBR | Various ML problems | Achieved state-of-the-art results with efficiency in resource usage. |
| [91,95,96,97] | Other boosting/TBMs | EF | Included various TBMs utilised for EF, showcasing the diversity and effectiveness of boosting methods. |
4.3. Deep Learning Regression Models
4.4. Ensemble Methods
4.4.1. Weighted Average Ensembles
4.4.2. Stacking and Voting
4.4.3. Other Ensembles
5. Time-Series Forecasting Techniques and Strategies
5.1. Sliding Window Technique
5.2. One-Step and Multistep-Ahead Forecasting
- Recursive Forecasting: Also called rolling, this method predicts the values for the subsequent step using the expected values from the previous phases as inputs. In an iterative process, each anticipated value acts as an input for the prediction afterwards. Intertemporal dependencies may be more easily identified using this technique [21,129].
- Sequence-to-Sequence Forecasting: A model is trained to convert an input sequence of historical values into an output sequence of values anticipated from a future perspective in sequence-to-sequence (seq2seq) forecasting. Sequential data are processed with transformers or RNNs. Sequence-to-sequence models are useful for long-term forecasting because of their ability to capture complex temporal trends [127].
6. Evaluation Metrics
6.1. Coefficient of Determination ()
6.2. Mean Absolute Error (MAE)
6.3. Mean Absolute Percentage Error (MAPE)
6.4. Mean Squared Error (MSE)
6.5. Root Mean Squared Error (RMSE)
6.6. Coefficient of Variation of the Root Mean Squared Error (CVRMSE)
6.7. Normalised Root Mean Square Error (NRMSE)
6.8. Execution Time (ET)
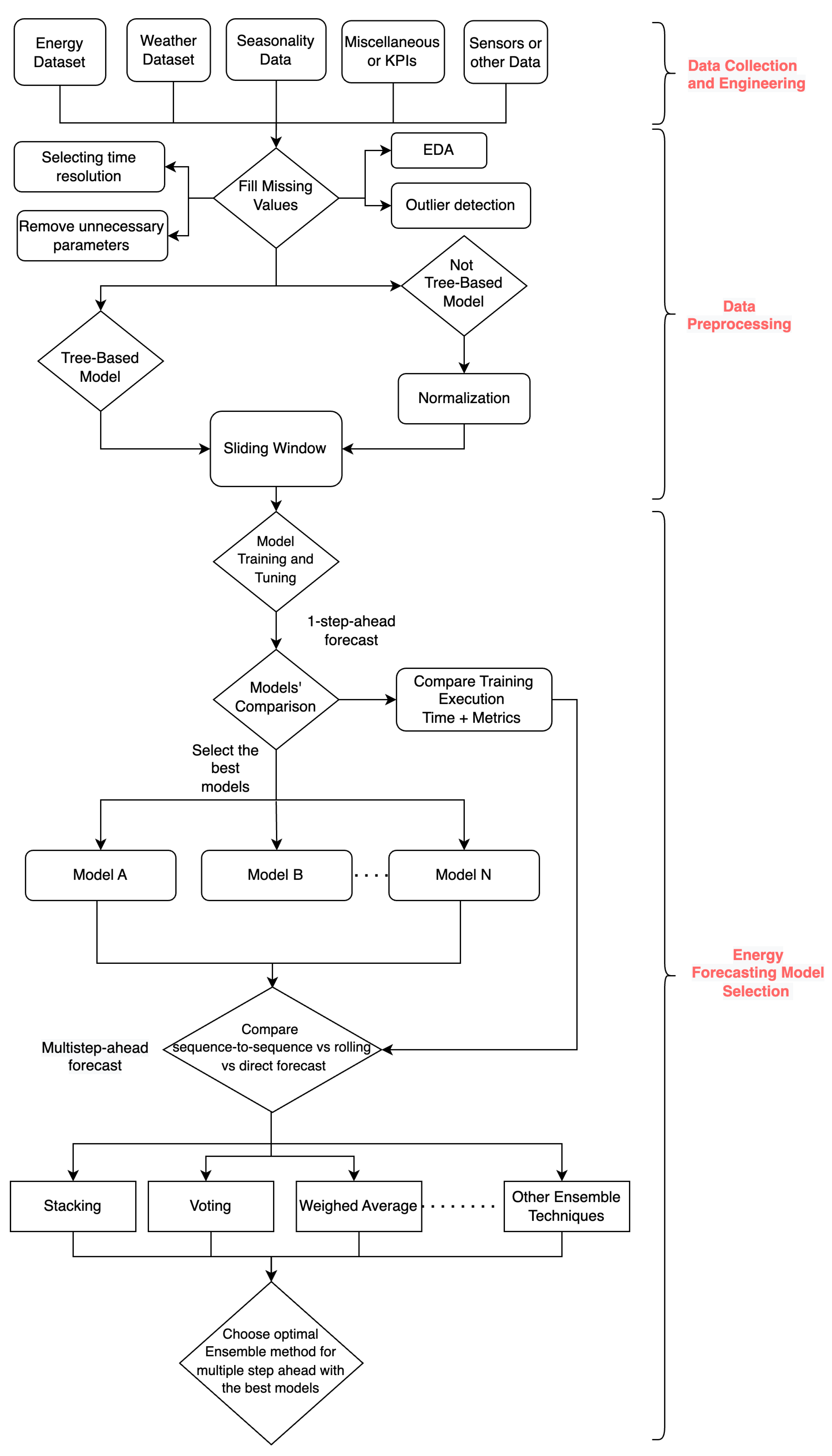
7. Standard Methodological Flow for Energy Forecasting
7.1. Data Collection and Engineering
7.2. Data Preprocessing
7.3. Time-Series Regression
8. Discussion
8.1. Methodologies in Energy Forecasting
8.2. Impact of Computing Power and Data Complexity
8.3. Challenges and Implications of Energy Forecasting
- Data Quality: High-quality data are the cornerstone of accurate forecasting. However, issues such as missing values, inaccuracies, and inconsistencies within datasets can severely affect the performance of forecasting models. The complexity and variability of energy data further exacerbate these issues, necessitating sophisticated data preprocessing techniques to ensure reliability and accuracy in forecasting outcomes. Algorithms and anomaly detection techniques are often employed to address these challenges, enabling researchers and practitioners to mitigate the impact of data quality issues and enhance the robustness of forecasting models for both ELF [143] and EGF [141].
- Model Complexity: The increasing sophistication of EF models, especially with the adoption of advanced ML and DL techniques, introduces complexities in model development, interpretation, and implementation. While these models significantly improve forecasting accuracy, their complexity can pose challenges regarding computational demands, model transparency, and the expertise required for effective application and maintenance.
- Adaptability to Rapidly Evolving Energy Landscapes and Market Trends: The energy sector is undergoing rapid transformations driven by the integration of renewable energy sources, changes in consumption patterns, and regulatory shifts. Forecasting models must be adaptable to these changes, capable of incorporating new data sources, and flexible enough to adjust to new market dynamics and policy requirements. In more detail, traditional forecasting methods must adapt to the intermittent nature of RESs like solar and wind and their impact on EGF. New consumer choices and technology, such as electric vehicles and smart home devices, affect EED and consumption patterns. Regulations forcing carbon pricing mechanisms and energy efficiency rules change the energy sector’s economic landscape, affecting investment and market behaviour. To remain timely and efficient in these dynamic energy environments, EF models must be continuously reviewed and revised to match market needs.
- Ethical Concerns, Data Privacy, and Security: Ensuring the confidentiality and protection of energy-related data during their collection and processing is of paramount importance. The improper or illegal utilisation of sensitive energy data raises problems regarding privacy and confidentiality. Cyberattacks, data breaches, and malicious acts can impact vital infrastructure and energy systems. Encryption, access restrictions, and anonymisation are essential for mitigating dangers and safeguarding energy data. Therefore, appropriate regulations governing the collection, storage, sharing, and exploitation of energy data should be enforced, seeking a balance between using data-derived insights, addressing ethical concerns, and safeguarding privacy and security rights.
9. Conclusions
Future Directions
- In the context of multistep-ahead forecasting, it would be beneficial to identify the best strategy, i.e., direct versus recursive versus seq2seq, depending on the energy type. For example, heating, cooling, and electricity are used for ELF, and solar, wind, and hydroelectric power are used for EGF.
- Possible methodologies that could use an ensemble method combined with a multistep-ahead strategy could be identified so as to cover all energy types utilising a combined dataset.
- Any other beneficial input features/parameters outside of the standard mentioned in Section 3.1 could be recognised so as to boost the performance of EF models.
- To address new energy load or generation types with distinct characteristics, such as the EV charging load or geothermal generation inside the EF framework, their integration with the prior step (identifying any additional advantageous input features/parameters) could be considered. For example, in the field of Smart Cities, urban traffic congestion data can be used to predict future events and anticipate the load for electric vehicle charging.
- Investigating the application of advanced artificial intelligence techniques, including ML and DL, which represent untapped potential for enhancing EF, for real-time, adaptive forecasting models could revolutionise energy management systems, providing more accurate and timely predictions to support decision-making processes. These could include optimisation procedures such as linear [147], integer [148], dynamic [149], or mixed-integer linear [150] programming by using optimisation libraries and software systems like CPLEX [151] or Gurobi, (in their latest versions) [152] after processing the results of accurate EF.
Author Contributions
Funding
Conflicts of Interest
Abbreviations
| ABR | AdaBoost Regressor |
| ANN | Artificial Neural Networks |
| ARX | Auto-Regressive model with eXtra inputs |
| BEM | Basic Ensemble Method |
| Bi-LSTM | Bi-directional Long Short-Term Memory |
| BRR | Bayesian Ridge Regression |
| CBR | Categorical Boosting Regressor |
| CNN | Convolutional Neural Networks |
| CVRMSE | Coefficient of Variation of the Root Mean Squared Error |
| DBN | Deep Belief Network |
| DL | Deep Learning |
| DNN | Deep Neural Networks |
| DR | Demand Response |
| DRM | Demand Response Management |
| DSO | Distribution System Operator |
| DT | Decision tree |
| EED | Electrical Energy Demand |
| EEDi | Energy Efficiency Directive |
| EF | Energy forecasting |
| EGF | Energy Generation Forecasting |
| ELF | Energy Load Forecasting |
| ELM | Extreme Learning Machine |
| EN | Elastic Net |
| ENR | Elastic Net Regression |
| EPMs | Energy Planning Models |
| ET | Execution Time |
| ETS | Exponential smoothing |
| FNN | Feedforward Neural Networks |
| GBR | Gradient Boosting Regressor |
| GEM | Generalised Ensemble Technique |
| GESD | Generalized Extreme Studentized Deviate |
| GPs | Gaussian Processes |
| GRU | Gated Recurrent Unit |
| GWO | Grey Wolf Optimisation |
| HGBR | Histogram-Based Gradient Boosting Regressor |
| HVAC | Heating, Ventilation, and Air Conditioning |
| IoT | Internet of Things |
| KPIs | Key Performance Indicators |
| LGBMR | Light Gradient Boosting Machine Regressor |
| LP | Log-normal Process |
| LR | Linear Regression |
| LSR | Lasso Regression |
| LSTM | Long Short-Term Memory |
| LTF | Long-Term Forecasting |
| LTGF | Long-Term Generation Forecasting |
| LTLF | Long-Term Load Forecasting |
| MAE | Mean Absolute Error |
| MAPE | Mean Absolute Percentage Error |
| MEF | Monthly Energy Forecasting |
| MI | Mutual Information |
| ML | Machine Learning |
| MLP | Multi-layer Perceptron |
| MLR | Multiple Linear Regression |
| MSE | Mean Squared Error |
| MTF | Medium-Term Forecasting |
| MTGF | Medium Term Generation Forecasting |
| MTLF | Medium Term Load Forecasting |
| NNs | Neural Networks |
| NRMSE | Normalised Root Mean Squared Error |
| NWP | Numerical Weather Prediction |
| PR | Polynomial Regression |
| PSO | Particle Swarm Optimisation |
| PV | Photovoltaic |
| RBFN | Radial Basis Function Networks |
| RF | Random Forest |
| RL | Reinforcement Learning |
| RMSE | Root Mean Squared Error |
| RNN | Recurrent Neural Networks |
| RODDPSO | Randomly Occurring Distributedly Delayed Particle Swarm Optimisation |
| RR | Ridge Regression |
| SC | Smart Cities |
| SG | Smart Grid |
| STF | Short-Term Forecasting |
| STGF | Short-Term Generation Forecasting |
| STLF | Short-Term Load Forecasting |
| SVM | Support Vector Machine |
| SVR | Support Vector Regression |
| SW | Sliding Window |
| TBMs | Tree-based models |
| VSTF | Very Short-Term Forecasting |
| VSTGF | Very Short-Term Generation Forecasting |
| VSTLF | Very Short-Term Load Forecasting |
| WT | Wavelet Transformation |
| XGBR | Extreme Gradient Boosting Regressor |
| ZI | Zero-Inflated |
| ZIC | Classification Part of Ensemble Zero-Inflated Regression |
| ZIR | Regression Part of Ensemble Zero-Inflated Regression |
References
- Coakley, D.; Raftery, P.; Keane, M. A review of methods to match building energy simulation models to measured data. Renew. Sustain. Energy Rev. 2014, 37, 123–141. [Google Scholar] [CrossRef]
- Singh Aujla, G.; Garg, S.; Batra, S.; Kumar, N.; You, I.; Sharma, V. DROpS: A demand response optimization scheme in SDN-enabled smart energy ecosystem. Inf. Sci. 2019, 476, 453–473. [Google Scholar] [CrossRef]
- Fallah, S.N.; Deo, R.C.; Shojafar, M.; Conti, M.; Shamshirband, S. Computational Intelligence Approaches for Energy Load Forecasting in Smart Energy Management Grids: State of the Art, Future Challenges, and Research Directions. Energies 2018, 11, 596. [Google Scholar] [CrossRef]
- Koukaras, P.; Gkaidatzis, P.; Bezas, N.; Bragatto, T.; Carere, F.; Santori, F.; Antal, M.; Ioannidis, D.; Tjortjis, C.; Tzovaras, D. A tri-layer optimization framework for day-ahead energy scheduling based on cost and discomfort minimization. Energies 2021, 14, 3599. [Google Scholar] [CrossRef]
- Koukaras, P.; Tjortjis, C.; Gkaidatzis, P.; Bezas, N.; Ioannidis, D.; Tzovaras, D. An interdisciplinary approach on efficient virtual microgrid to virtual microgrid energy balancing incorporating data preprocessing techniques. Computing 2022, 104, 209–250. [Google Scholar] [CrossRef]
- Maçaira, P.; Elsland, R.; Oliveira, F.C.; Souza, R.; Fernandes, G. Forecasting residential electricity consumption: A bottom-up approach for Brazil by region. Energy Effic. 2020, 13, 911–934. [Google Scholar] [CrossRef]
- Eder, L.; Provornaya, I. Analysis of energy intensity trend as a tool for long-term forecasting of energy consumption. Energy Effic. 2018, 11, 1971–1997. [Google Scholar] [CrossRef]
- Mahendra, L.; Kalluri, R.; Rao, M.S.; Kumar, R.S.; Bindhumadhava, B. Leveraging forecasting techniques for power procurement and improving grid stability: A strategic approach. In Proceedings of the 2017 IEEE PES Asia-Pacific Power and Energy Engineering Conference (APPEEC), Bangalore, India, 8–10 November 2017; IEEE: Piscataway, NJ, USA, 2017; pp. 1–6. [Google Scholar]
- Kumar, C.J.; Veerakumari, M. Load forecasting of Andhra Pradesh grid using PSO, DE algorithms. Int. J. Adv. Res. Comput. Eng. Technol. 2012, 1, 179–184. Available online: https://api.semanticscholar.org/CorpusID:11930759 (accessed on 2 March 2024).
- Yang, Y.; Wang, Z.; Gao, Y.; Wu, J.; Zhao, S.; Ding, Z. An effective dimensionality reduction approach for short-term load forecasting. Electr. Power Syst. Res. 2022, 210, 108150. [Google Scholar] [CrossRef]
- Hammad, M.A.; Jereb, B.; Rosi, B.; Dragan, D. Methods and Models for Electric Load Forecasting: A Comprehensive Review. Logist. Supply Chain. Sustain. Glob. Chall. 2020, 11, 51–76. [Google Scholar] [CrossRef]
- Subbiah, S.S.; Chinnappan, J. Deep learning based short term load forecasting with hybrid feature selection. Electr. Power Syst. Res. 2022, 210, 108065. [Google Scholar] [CrossRef]
- Khwaja, A.; Anpalagan, A.; Naeem, M.; Venkatesh, B. Joint bagged-boosted artificial neural networks: Using ensemble machine learning to improve short-term electricity load forecasting. Electr. Power Syst. Res. 2020, 179, 106080. [Google Scholar] [CrossRef]
- Kuo, P.H.; Huang, C.J. A High Precision Artificial Neural Networks Model for Short-Term Energy Load Forecasting. Energies 2018, 11, 213. [Google Scholar] [CrossRef]
- Raza, M.Q.; Khosravi, A. A review on artificial intelligence based load demand forecasting techniques for smart grid and buildings. Renew. Sustain. Energy Rev. 2015, 50, 1352–1372. [Google Scholar] [CrossRef]
- Singh, A.K.; Ibraheem; Khatoon, S.; Muazzam, M.; Chaturvedi, D.K. Load forecasting techniques and methodologies: A review. In Proceedings of the 2012 2nd International Conference on Power, Control and Embedded Systems, Allahabad, India, 17–19 December 2012; pp. 1–10. [Google Scholar] [CrossRef]
- Nti, I.K.; Teimeh, M.; Nyarko-Boateng, O.; Adekoya, A.F. Electricity load forecasting: A systematic review. J. Electr. Syst. Inf. Technol. 2020, 7, 13. [Google Scholar] [CrossRef]
- Ding, S.; Li, R.; Tao, Z. A novel adaptive discrete grey model with time-varying parameters for long-term photovoltaic power generation forecasting. Energy Convers. Manag. 2021, 227, 113644. [Google Scholar] [CrossRef]
- Das, U.K.; Tey, K.S.; Seyedmahmoudian, M.; Mekhilef, S.; Idris, M.Y.I.; Van Deventer, W.; Horan, B.; Stojcevski, A. Forecasting of photovoltaic power generation and model optimization: A review. Renew. Sustain. Energy Rev. 2018, 81, 912–928. [Google Scholar] [CrossRef]
- Barbosa de Alencar, D.; de Mattos Affonso, C.; Limão de Oliveira, R.C.; Moya Rodriguez, J.L.; Leite, J.C.; Reston Filho, J.C. Different models for forecasting wind power generation: Case study. Energies 2017, 10, 1976. [Google Scholar] [CrossRef]
- Mystakidis, A.; Ntozi, E.; Afentoulis, K.; Koukaras, P.; Gkaidatzis, P.; Ioannidis, D.; Tjortjis, C.; Tzovaras, D. Energy generation forecasting: Elevating performance with machine and deep learning. Computing 2023, 105, 1623–1645. [Google Scholar] [CrossRef]
- Mystakidis, A.; Ntozi, E.; Afentoulis, K.; Koukaras, P.; Giannopoulos, G.; Bezas, N.; Gkaidatzis, P.A.; Ioannidis, D.; Tjortjis, C.; Tzovaras, D. One Step Ahead Energy Load Forecasting: A Multi-model approach utilizing Machine and Deep Learning. In Proceedings of the 2022 57th International Universities Power Engineering Conference (UPEC), Istanbul, Turkey, 30 August–2 September 2022; pp. 1–6. [Google Scholar] [CrossRef]
- Debnath, K.B.; Mourshed, M. Forecasting methods in energy planning models. Renew. Sustain. Energy Rev. 2018, 88, 297–325. [Google Scholar] [CrossRef]
- Chammas, M.; Makhoul, A.; Demerjian, J. An efficient data model for energy prediction using wireless sensors. Comput. Electr. Eng. 2019, 76, 249–257. [Google Scholar] [CrossRef]
- Klyuev, R.V.; Morgoeva, A.D.; Gavrina, O.A.; Bosikov, I.I.; Morgoev, I.D. Forecasting planned electricity consumption for the united power system using machine learning. J. Min. Inst. 2023, 261, 392–402. [Google Scholar]
- Chalal, M.L.; Benachir, M.; White, M.; Shrahily, R. Energy planning and forecasting approaches for supporting physical improvement strategies in the building sector: A review. Renew. Sustain. Energy Rev. 2016, 64, 761–776. [Google Scholar] [CrossRef]
- Zangheri, P.; Armani, R.; Pietrobon, M.; Pagliano, L.; Boneta, M.F.; Müller, A. Heating and cooling energy demand and loads for building types in different countries of the EU. Polytech. Univ. Turin End-Use Effic. Res. Group 2014, 3, 1–86. Available online: https://www.entranze.eu/files/downloads/ (accessed on 2 March 2024).
- Koohi-Fayegh, S.; Rosen, M.A. A review of energy storage types, applications and recent developments. J. Energy Storage 2020, 27, 101047. Available online: https://api.semanticscholar.org/CorpusID:210616155 (accessed on 2 March 2024). [CrossRef]
- Wang, Z.; Hong, T.; Piette, M.A. Building thermal load prediction through shallow machine learning and deep learning. Appl. Energy 2020, 263, 114683. [Google Scholar] [CrossRef]
- Ahmad, A.; Javaid, N.; Mateen, A.; Awais, M.; Khan, Z.A. Short-Term Load Forecasting in Smart Grids: An Intelligent Modular Approach. Energies 2019, 12, 164. [Google Scholar] [CrossRef]
- Fu, G. Deep belief network based ensemble approach for cooling load forecasting of air-conditioning system. Energy 2018, 148, 269–282. [Google Scholar] [CrossRef]
- Deng, X.; Ye, A.; Zhong, J.; Xu, D.; Yang, W.; Song, Z.; Zhang, Z.; Guo, J.; Wang, T.; Tian, Y.; et al. Bagging–XGBoost algorithm based extreme weather identification and short-term load forecasting model. Energy Rep. 2022, 8, 8661–8674. [Google Scholar] [CrossRef]
- Sekhar, C.; Dahiya, R. Robust framework based on hybrid deep learning approach for short term load forecasting of building electricity demand. Energy 2023, 268, 126660. [Google Scholar] [CrossRef]
- Zhuang, D.; Gan, V.J.; Tekler, Z.D.; Chong, A.; Tian, S.; Shi, X. Data-driven predictive control for smart HVAC system in IoT-integrated buildings with time-series forecasting and reinforcement learning. Appl. Energy 2023, 338, 120936. [Google Scholar] [CrossRef]
- Wan, A.; Chang, Q.; Khalil, A.B.; He, J. Short-term power load forecasting for combined heat and power using CNN-LSTM enhanced by attention mechanism. Energy 2023, 282, 128274. [Google Scholar] [CrossRef]
- Nti, I.; Asafo-Adjei, S.; Agyemang, M. Predicting monthly electricity demand using soft-computing technique. Int. Res. J. Eng. Technol. 2019, 6, 1967–1973. Available online: https://www.irjet.net/archives/V6/i6/IRJET-V6I6428.pdf (accessed on 2 March 2024).
- Tanaka, K.; Uchida, K.; Ogimi, K.; Goya, T.; Yona, A.; Senjyu, T.; Funabashi, T.; Kim, C.H. Optimal operation by controllable loads based on smart grid topology considering insolation forecasted error. IEEE Trans. Smart Grid 2011, 2, 438–444. [Google Scholar] [CrossRef]
- Kudo, M.; Takeuchi, A.; Nozaki, Y.; Endo, H.; Sumita, J. Forecasting electric power generation in a photovoltaic power system for an energy network. Electr. Eng. Jpn. 2009, 167, 16–23. [Google Scholar] [CrossRef]
- Gigoni, L.; Betti, A.; Crisostomi, E.; Franco, A.; Tucci, M.; Bizzarri, F.; Mucci, D. Day-ahead hourly forecasting of power generation from photovoltaic plants. IEEE Trans. Sustain. Energy 2017, 9, 831–842. [Google Scholar] [CrossRef]
- Liu, L.; Zhan, M.; Bai, Y. A recursive ensemble model for forecasting the power output of photovoltaic systems. Sol. Energy 2019, 189, 291–298. [Google Scholar] [CrossRef]
- Visser, L.; AlSkaif, T.; Van Sark, W. Benchmark analysis of day-ahead solar power forecasting techniques using weather predictions. In Proceedings of the 2019 IEEE 46th Photovoltaic Specialists Conference (PVSC), Chicago, IL, USA, 16–21 June 2019; IEEE: Piscataway, NJ, USA, 2019; pp. 2111–2116. [Google Scholar] [CrossRef]
- Al-Mejibli, I.S.; Alwan, J.K.; Abd Dhafar, H. The effect of gamma value on support vector machine performance with different kernels. Int. J. Electr. Comput. Eng. 2020, 10, 5497. [Google Scholar] [CrossRef]
- Pan, M.; Li, C.; Gao, R.; Huang, Y.; You, H.; Gu, T.; Qin, F. Photovoltaic power forecasting based on a support vector machine with improved ant colony optimization. J. Clean. Prod. 2020, 277, 123948. [Google Scholar] [CrossRef]
- Zhou, Y.; Zhou, N.; Gong, L.; Jiang, M. Prediction of photovoltaic power output based on similar day analysis, genetic algorithm and extreme learning machine. Energy 2020, 204, 117894. [Google Scholar] [CrossRef]
- Liu, Z.F.; Li, L.L.; Tseng, M.L.; Lim, M.K. Prediction short-term photovoltaic power using improved chicken swarm optimizer-extreme learning machine model. J. Clean. Prod. 2020, 248, 119272. [Google Scholar] [CrossRef]
- Zheng, J.; Zhang, H.; Dai, Y.; Wang, B.; Zheng, T.; Liao, Q.; Liang, Y.; Zhang, F.; Song, X. Time series prediction for output of multi-region solar power plants. Appl. Energy 2020, 257, 114001. [Google Scholar] [CrossRef]
- Jallal, M.A.; Chabaa, S.; Zeroual, A. A novel deep neural network based on randomly occurring distributed delayed PSO algorithm for monitoring the energy produced by four dual-axis solar trackers. Renew. Energy 2020, 149, 1182–1196. [Google Scholar] [CrossRef]
- Sharadga, H.; Hajimirza, S.; Balog, R.S. Time series forecasting of solar power generation for large-scale photovoltaic plants. Renew. Energy 2020, 150, 797–807. [Google Scholar] [CrossRef]
- Chang, G.W.; Lu, H.J. Integrating gray data preprocessor and deep belief network for day-ahead PV power output forecast. IEEE Trans. Sustain. Energy 2018, 11, 185–194. [Google Scholar] [CrossRef]
- Ojha, V.K.; Abraham, A.; Snášel, V. Metaheuristic design of feedforward neural networks: A review of two decades of research. Eng. Appl. Artif. Intell. 2017, 60, 97–116. [Google Scholar] [CrossRef]
- Mayer, M.J. Benefits of physical and machine learning hybridization for photovoltaic power forecasting. Renew. Sustain. Energy Rev. 2022, 168, 112772. [Google Scholar] [CrossRef]
- Essam, Y.; Ahmed, A.N.; Ramli, R.; Chau, K.W.; Ibrahim, M.S.I.; Sherif, M.; Sefelnasr, A.; El-Shafie, A. Investigating photovoltaic solar power output forecasting using machine learning algorithms. Eng. Appl. Comput. Fluid Mech. 2022, 16, 2002–2034. [Google Scholar] [CrossRef]
- Zheng, J.; Du, J.; Wang, B.; Klemeš, J.J.; Liao, Q.; Liang, Y. A hybrid framework for forecasting power generation of multiple renewable energy sources. Renew. Sustain. Energy Rev. 2023, 172, 113046. [Google Scholar] [CrossRef]
- Shepero, M.; Van Der Meer, D.; Munkhammar, J.; Widén, J. Residential probabilistic load forecasting: A method using Gaussian process designed for electric load data. Appl. Energy 2018, 218, 159–172. [Google Scholar] [CrossRef]
- Dogan, E. Are shocks to electricity consumption transitory or permanent? Sub-national evidence from Turkey. Util. Policy 2016, 41, 77–84. [Google Scholar] [CrossRef]
- Pełka, P.; Dudek, G. Prediction of monthly electric energy consumption using pattern-based fuzzy nearest neighbour regression. ITM Web Conf. 2017, 15, 02005. [Google Scholar] [CrossRef]
- Pełka, P.; Dudek, G. Ensemble forecasting of monthly electricity demand using pattern similarity-based methods. In Proceedings of the International Conference on Artificial Intelligence and Soft Computing, Zakopane, Poland, 12 October 2020; Springer: Berlin/Heidelberg, Germany, 2020; pp. 712–723. [Google Scholar] [CrossRef]
- Castán-Lascorz, M.; Jiménez-Herrera, P.; Troncoso, A.; Asencio-Cortés, G. A new hybrid method for predicting univariate and multivariate time series based on pattern forecasting. Inf. Sci. 2021, 586, 611–627. [Google Scholar] [CrossRef]
- Bunnoon, P.; Chalermyanont, K.; Limsakul, C. Mid term load forecasting of the country using statistical methodology: Case study in Thailand. In Proceedings of the 2009 International conference on signal processing systems, Singapore, 15–17 May 2009; IEEE: Piscataway, NJ, USA, 2009; pp. 924–928. [Google Scholar] [CrossRef]
- Hyndman, R.; Koehler, A.B.; Ord, J.K.; Snyder, R.D. Forecasting with Exponential Smoothing: The State Space Approach; Springer Science & Business Media: Berlin, Germany, 2008. [Google Scholar] [CrossRef]
- Papalexopoulos, A.D.; Hesterberg, T.C. A regression-based approach to short-term system load forecasting. IEEE Trans. Power Syst. 1990, 5, 1535–1547. [Google Scholar] [CrossRef]
- de Oliveira, E.M.; Oliveira, F.L.C. Forecasting mid-long term electric energy consumption through bagging ARIMA and exponential smoothing methods. Energy 2018, 144, 776–788. [Google Scholar] [CrossRef]
- Maltais, L.G.; Gosselin, L. Forecasting of short-term lighting and plug load electricity consumption in single residential units: Development and assessment of data-driven models for different horizons. Appl. Energy 2022, 307, 118229. [Google Scholar] [CrossRef]
- Lin, J.; Fernández, J.A.; Rayhana, R.; Zaji, A.; Zhang, R.; Herrera, O.E.; Liu, Z.; Mérida, W. Predictive analytics for building power demand: Day-ahead forecasting and anomaly prediction. Energy Build. 2022, 255, 111670. [Google Scholar] [CrossRef]
- Pfafferott, J.; Herkel, S.; Wapler, J. Thermal building behaviour in summer: Long-term data evaluation using simplified models. Energy Build. 2005, 37, 844–852. [Google Scholar] [CrossRef]
- Cho, S.H.; Kim, W.T.; Tae, C.S.; Zaheeruddin, M. Effect of length of measurement period on accuracy of predicted annual heating energy consumption of buildings. Energy Convers. Manag. 2004, 45, 2867–2878. [Google Scholar] [CrossRef]
- Jiménez, M.J.; Heras, M.R. Application of multi-output ARX models for estimation of the U and g values of building components in outdoor testing. Sol. Energy 2005, 79, 302–310. [Google Scholar] [CrossRef]
- Cai, G.; Yang, D.; Jiao, Y.; Pan, C. The characteristic analysis and forecasting of mid-long term load based on spatial autoregressive model. In Proceedings of the 2009 International Conference on Sustainable Power Generation and Supply, Nanjing, China, 6–7 April 2009; IEEE: Piscataway, NJ, USA, 2009; pp. 1–5. Available online: http://wiki.dpi.inpe.br/lib/exe/fetch.php?media=ser301-2011:paper.pdf (accessed on 2 March 2024).
- González-Romera, E.; Jaramillo-Morán, M.; Carmona-Fernández, D. Monthly electric energy demand forecasting with neural networks and Fourier series. Energy Convers. Manag. 2008, 49, 3135–3142. [Google Scholar] [CrossRef]
- Zhang, D.L.; Yan, J.; Wang, W.H.; Yang, X.L. Mid-long term load forecasting of the unstable growth sequence based on Markov chains screening combination forecasting models. In Proceedings of the 2016 China International Conference on Electricity Distribution (CICED), Xi’an, China, 10–13 August 2016; pp. 1–5. [Google Scholar] [CrossRef]
- Barakat, E.; Al-Rashed, S. Long range peak demand forecasting under conditions of high growth. IEEE Trans. Power Syst. 1992, 7, 1483–1486. [Google Scholar] [CrossRef]
- Cho, K.; van Merrienboer, B.; Bahdanau, D.; Bengio, Y. On the Properties of Neural Machine Translation: Encoder-Decoder Approaches. arXiv 2014, arXiv:1409.1259. [Google Scholar] [CrossRef]
- Al-Hamadi, H.; Soliman, S. Long-term/mid-term electric load forecasting based on short-term correlation and annual growth. Electr. Power Syst. Res. 2005, 74, 353–361. [Google Scholar] [CrossRef]
- Barakat, E. Modeling of nonstationary time-series data. Part II. Dynamic periodic trends. Int. J. Electr. Power Energy Syst. 2001, 23, 63–68. [Google Scholar] [CrossRef]
- Hoerl, A.E.; Kennard, R.W. Ridge regression: Biased estimation for nonorthogonal problems. Technometrics 1970, 12, 55–67. [Google Scholar] [CrossRef]
- Scholkopf, B.; Smola, A.J.; Williamson, R.C.; Bartlett, P.L. New support vector algorithms. Neural Comput. 2000, 12, 1207–1245. [Google Scholar] [CrossRef]
- Asadi, M.; TaghaviGhalesari, A.; Kumar, S. Machine learning techniques for estimation of Los Angeles abrasion value of rock aggregates. Eur. J. Environ. Civ. Eng. 2022, 26, 964–977. [Google Scholar] [CrossRef]
- Zou, H.; Hastie, T. Regularization and variable selection via the elastic net. J. R. Stat. Soc. Ser. B (Stat. Methodol.) 2005, 67, 301–320. [Google Scholar] [CrossRef]
- Efron, B.; Hastie, T.; Johnstone, I.; Tibshirani, R. Least angle regression. Ann. Stat. 2004, 32, 407–499. [Google Scholar] [CrossRef]
- Seber, G.A.F.; Lee, A.J. Linear Regression Analysis; John Wiley & Sons: Hoboken, NJ, USA, 2012; ISBN 1118274423. [Google Scholar]
- MacKay, D.J.C. Bayesian interpolation. Neural Comput. 1992, 4, 415–447. [Google Scholar] [CrossRef]
- Shih, Y.S.; Liu, K.H. Regression trees for detecting preference patterns from rank data. Adv. Data Anal. Classif. 2019, 13, 683–702. [Google Scholar] [CrossRef]
- Gruber, N.; Jockisch, A. Are GRU Cells More Specific and LSTM Cells More Sensitive in Motive Classification of Text? Front. Artif. Intell. 2020, 3, 40. [Google Scholar] [CrossRef] [PubMed]
- Lee, S.K.; Jin, S. Decision tree approaches for zero-inflated count data. J. Appl. Stat. 2006, 33, 853–865. [Google Scholar] [CrossRef]
- Guikema, S.; Quiring, S. Hybrid data mining-regression for infrastructure risk assessment based on zero-inflated data. Reliab. Eng. Syst. Saf. 2012, 99, 178–182. [Google Scholar] [CrossRef]
- Rambabu, M.; Ramakrishna, N.; Polamarasetty, P.K. Prediction and Analysis of Household Energy Consumption by Machine Learning Algorithms in Energy Management. E3S Web Conf. 2022, 350, 02002. [Google Scholar] [CrossRef]
- Tso, G.K.; Yau, K.K. Predicting electricity energy consumption: A comparison of regression analysis, decision tree and neural networks. Energy 2007, 32, 1761–1768. [Google Scholar] [CrossRef]
- Breiman, L. Random Forests. Mach. Learn. 2001, 45, 5–32. [Google Scholar] [CrossRef]
- Geurts, P.; Ernst, D.; Wehenkel, L. Extremely randomized trees. Mach. Learn. 2006, 63, 3–42. [Google Scholar] [CrossRef]
- Géron, A. Hands-on Machine Learning with Scikit-Learn, Keras, and TensorFlow (2019, O’reilly); O’Reilly Media: Sebastopol, CA, USA, 2017; p. 510. ISBN 9781492032649. [Google Scholar]
- Friedman, J.H. Greedy function approximation: A gradient boosting machine. Ann. Stat. 2001, 29, 1189–1232. [Google Scholar] [CrossRef]
- Touzani, S.; Granderson, J.; Fernandes, S. Gradient boosting machine for modeling the energy consumption of commercial buildings. Energy Build. 2018, 158, 1533–1543. [Google Scholar] [CrossRef]
- Robinson, C.; Dilkina, B.; Hubbs, J.; Zhang, W.; Guhathakurta, S.; Brown, M.A.; Pendyala, R.M. Machine learning approaches for estimating commercial building energy consumption. Appl. Energy 2017, 208, 889–904. [Google Scholar] [CrossRef]
- Chen, T.; Guestrin, C. XGBoost: A Scalable Tree Boosting System. In Proceedings of the 22nd ACM SIGKDD International Conference on Knowledge Discovery and Data Mining, San Francisco, CA, USA, 13–17 August 2016; KDD ’16. pp. 785–794. [Google Scholar] [CrossRef]
- Ke, G.; Meng, Q.; Finley, T.; Wang, T.; Chen, W.; Ma, W.; Ye, Q.; Liu, T.Y. LightGBM: A Highly Efficient Gradient Boosting Decision Tree. In Advances in Neural Information Processing Systems; Guyon, I., Luxburg, U.V., Bengio, S., Wallach, H., Fergus, R., Vishwanathan, S., Garnett, R., Eds.; Curran Associates, Inc.: Red Hook, NY, USA, 2017; Volume 30, Available online: https://proceedings.neurips.cc/paper_files/paper/2017/file/6449f44a102fde848669bdd9eb6b76fa-Paper.pdf (accessed on 2 March 2024).
- Prokhorenkova, L.; Gusev, G.; Vorobev, A.; Dorogush, A.V.; Gulin, A. CatBoost: Unbiased boosting with categorical features. Adv. Neural Inf. Process. Syst. 2018, 31, 6639–6649. [Google Scholar] [CrossRef]
- Hastie, T.; Rosset, S.; Zhu, J.; Zou, H. Multi-class adaboost. Stat. Interface 2009, 2, 349–360. [Google Scholar] [CrossRef]
- Li, J.; Wei, S.; Dai, W. Combination of manifold learning and deep learning algorithms for mid-term electrical load forecasting. IEEE Trans. Neural Netw. Learn. Syst. 2021, 34, 2584–2593. [Google Scholar] [CrossRef] [PubMed]
- Xu, A.; Tian, M.W.; Firouzi, B.; Alattas, K.A.; Mohammadzadeh, A.; Ghaderpour, E. A new deep learning Restricted Boltzmann Machine for energy consumption forecasting. Sustainability 2022, 14, 10081. [Google Scholar] [CrossRef]
- Sharma, K.; Dwivedi, Y.K.; Metri, B. Incorporating causality in energy consumption forecasting using deep neural networks. Ann. Oper. Res. 2022, 1–36. [Google Scholar] [CrossRef] [PubMed]
- Taheri, S.; Jooshaki, M.; Moeini-Aghtaie, M. Long-term planning of integrated local energy systems using deep learning algorithms. Int. J. Electr. Power Energy Syst. 2021, 129, 106855. [Google Scholar] [CrossRef]
- Marblestone, A.H.; Wayne, G.; Kording, K.P. Toward an integration of deep learning and neuroscience. Front. Comput. Neurosci. 2016, 10, 94. [Google Scholar] [CrossRef]
- Jain, L.C.; Medsker, L.R. Design and Applications. In Recurrent Neural Networks; CRC Press: Boca Raton, FL, USA, 1999; Available online: https://api.semanticscholar.org/CorpusID:262144264 (accessed on 2 March 2024).
- Hochreiter, S.; Schmidhuber, J. Long Short-Term Memory. Neural Comput. 1997, 9, 1735–1780. [Google Scholar] [CrossRef]
- Gers, F.; Schmidhuber, J.; Cummins, F. Learning to forget: Continual prediction with LSTM. In Proceedings of the 1999 Ninth International Conference on Artificial Neural Networks ICANN 99. (Conf. Publ. No. 470), Edinburgh, UK, 7–10 September 1999; Volume 2, pp. 850–855. [Google Scholar] [CrossRef]
- Li, Z.; Liu, F.; Yang, W.; Peng, S.; Zhou, J. A survey of convolutional neural networks: Analysis, applications, and prospects. IEEE Trans. Neural Netw. Learn. Syst. 2021, 33, 6999–7019. [Google Scholar] [CrossRef]
- Koprinska, I.; Wu, D.; Wang, Z. Convolutional neural networks for energy time series forecasting. In Proceedings of the 2018 international joint conference on neural networks (IJCNN), Rio de Janeiro, Brazil, 8–13 July 2018; IEEE: Piscataway, NJ, USA, 2018; pp. 1–8. [Google Scholar] [CrossRef]
- Khan, A.; Zameer, A.; Jamal, T.; Raza, A. Deep belief networks based feature generation and regression for predicting wind power. arXiv 2018, arXiv:1807.11682. [Google Scholar] [CrossRef]
- Khalid, M. Wind power economic dispatch–impact of radial basis functional networks and battery energy storage. IEEE Access 2019, 7, 36819–36832. [Google Scholar] [CrossRef]
- Tukey, J.W. Some Thoughts on Clinical Trials, Especially Problems of Multiplicity. Science 1977, 198, 679–684. [Google Scholar] [CrossRef] [PubMed]
- Perrone, M.P.; Cooper, L.N. When Networks Disagree: Ensemble Methods for Hybrid Neural Networks; Technical report, Providence Ri Inst for Brain and Neural Systems; World Scientific Publishing: Singapore, 1995. [Google Scholar] [CrossRef]
- Ahuja, R.; Sharma, S.C. Stacking and voting ensemble methods fusion to evaluate instructor performance in higher education. Int. J. Inf. Technol. 2021, 13, 1721–1731. [Google Scholar] [CrossRef]
- Sarajcev, P.; Kunac, A.; Petrovic, G.; Despalatovic, M. Power System Transient Stability Assessment Using Stacked Autoencoder and Voting Ensemble. Energies 2021, 14, 3148. [Google Scholar] [CrossRef]
- Bühlmann, P. Bagging, Boosting and Ensemble Methods. In Handbook of Computational Statistics; Springer: Berlin/Heidelberg, Germany, 2012; pp. 985–1022. [Google Scholar] [CrossRef]
- Shahhosseini, M.; Hu, G.; Pham, H. Optimizing ensemble weights and hyperparameters of machine learning models for regression problems. Mach. Learn. Appl. 2022, 7, 100251. [Google Scholar] [CrossRef]
- Tsalikidis, N.; Mystakidis, A.; Tjortjis, C.; Koukaras, P.; Ioannidis, D. Energy load forecasting: One-step ahead hybrid model utilizing ensembling. Computing 2023, 106, 241–273. [Google Scholar] [CrossRef]
- Lambert, D. Zero-Inflated Poisson Regression, With an Application to Defects in Manufacturing. Technometrics 1992, 34, 1–14. [Google Scholar] [CrossRef]
- Cheung, Y.B. Zero-inflated models for regression analysis of count data: A study of growth and development. Stat. Med. 2002, 21, 1461–1469. [Google Scholar] [CrossRef]
- Peng, L.; Wang, L.; Xia, D.; Gao, Q. Effective energy consumption forecasting using empirical wavelet transform and long short-term memory. Energy 2022, 238, 121756. [Google Scholar] [CrossRef]
- Nascimento, E.G.S.; de Melo, T.A.; Moreira, D.M. A transformer-based deep neural network with wavelet transform for forecasting wind speed and wind energy. Energy 2023, 278, 127678. [Google Scholar] [CrossRef]
- Conejo, A.J.; Plazas, M.A.; Espinola, R.; Molina, A.B. Day-ahead electricity price forecasting using the wavelet transform and ARIMA models. IEEE Trans. Power Syst. 2005, 20, 1035–1042. [Google Scholar] [CrossRef]
- Khoa, T.; Phuong, L.; Binh, P.; Lien, N.T. Application of wavelet and neural network to long-term load forecasting. In Proceedings of the 2004 International Conference on Power System Technology, 2004. PowerCon 2004, Singapore, 21–24 November 2004; IEEE: Piscataway, NJ, USA, 2004; Volume 1, pp. 840–844. [Google Scholar]
- Nguyen, H.T.; Nabney, I.T. Short-term electricity demand and gas price forecasts using wavelet transforms and adaptive models. Energy 2010, 35, 3674–3685. [Google Scholar] [CrossRef]
- Zhou, C.; Chen, X. Predicting energy consumption: A multiple decomposition-ensemble approach. Energy 2019, 189, 116045. [Google Scholar] [CrossRef]
- Lee, C.H.; Lin, C.R.; Chen, M.S. Sliding-window filtering: An efficient algorithm for incremental mining. In Proceedings of the Tenth International Conference on Information and Knowledge Management, Atlanta, GA, USA, 5–10 October 2001; CIKM ’01; pp. 263–270. [Google Scholar] [CrossRef]
- Mystakidis, A.; Stasinos, N.; Kousis, A.; Sarlis, V.; Koukaras, P.; Rousidis, D.; Kotsiopoulos, I.; Tjortjis, C. Predicting covid-19 ICU needs using deep learning, XGBoost and random forest regression with the sliding window technique. IEEE Smart Cities Virtual. 2021, pp. 1–6. Available online: https://smartcities.ieee.org/newsletter/july-2021/predicting-covid-19-icu-needs-using-deep-learning-xgboost-and-random-forest-regression-with-the-sliding-window-technique (accessed on 15 February 2024).
- Mariet, Z.; Kuznetsov, V. Foundations of Sequence-to-Sequence Modeling for Time Series. In Proceedings of the Twenty-Second International Conference on Artificial Intelligence and Statistics, Naha, Japan, 16–18 April 2019; Chaudhuri, K., Sugiyama, M., Eds.; PMLR: Online, 2019; Volume 89, Proceedings of Machine Learning ResearchProceedings of Machine Learning Research. pp. 408–417. Available online: http://proceedings.mlr.press/v89/mariet19a/mariet19a.pdf (accessed on 2 March 2024).
- Zhao, L.; Zuo, Y.; Yada, K. Sequential classification of customer behavior based on sequence-to-sequence learning with gated-attention neural networks. Adv. Data Anal. Classif. 2022, 17, 549–581. [Google Scholar] [CrossRef]
- Xue, P.; Jiang, Y.; Zhou, Z.; Chen, X.; Fang, X.; Liu, J. Multi-step ahead forecasting of heat load in district heating systems using machine learning algorithms. Energy 2019, 188, 116085. [Google Scholar] [CrossRef]
- Feng, B.; Xu, J.; Zhang, Y.; Lin, Y. Multi-step traffic speed prediction based on ensemble learning on an urban road network. Appl. Sci. 2021, 11, 4423. [Google Scholar] [CrossRef]
- Koukaras, P.; Berberidis, C.; Tjortjis, C. A Semi-supervised Learning Approach for Complex Information Networks. In Proceedings of the Intelligent Data Communication Technologies and Internet of Things, Coimbatore, India, 27–28 August 2020; Hemanth, J., Bestak, R., Chen, J.I.Z., Eds.; Springer: Singapore, 2021; pp. 1–13. [Google Scholar]
- Pedregosa, F.; Varoquaux, G.; Gramfort, A.; Michel, V.; Thirion, B.; Grisel, O.; Blondel, M.; Prettenhofer, P.; Weiss, R.; Dubourg, V.; et al. Scikit-learn: Machine Learning in Python. J. Mach. Learn. Res. 2011, 12, 2825–2830. [Google Scholar] [CrossRef]
- John, P.M.; Massaron, L. Machine Learning for Dummies, 2nd ed.; John Wiley & Sons, Inc.: Hoboken, NJ, USA, 2021; pp. 1–467. ISBN 978-1-119-72401-8. [Google Scholar]
- Khan, A.A.; Minai, A.F.; Devi, L.; Alam, Q.; Pachauri, R.K. Energy demand modelling and ANN based forecasting using MATLAB/simulink. In Proceedings of the 2021 International Conference on Control, Automation, Power and Signal Processing (CAPS), Jabalpur, India, 10–12 December 2021; IEEE: Piscataway, NJ, USA, 2021; pp. 1–6. [Google Scholar] [CrossRef]
- Sipola, N. Heat Demand Forecasting Models’ Development: Use of Data Mining Tools in SQL Server Analysis Services; Lappeenrannan Teknillinen Yliopisto, Tuotantotalouden Tiedekunta, Tietotekniikka/Lappeenranta University of Technology, School of Industrial Engineering and Management, Computer Science: Lappeenranta, Finland, 2015; Available online: http://lutpub.lut.fi/handle/10024/117310 (accessed on 2 March 2024).
- Abadi, M.; Agarwal, A.; Barham, P.; Brevdo, E.; Chen, Z.; Citro, C.; Corrado, G.S.; Davis, A.; Dean, J.; Devin, M.; et al. TensorFlow: Large-Scale Machine Learning on Heterogeneous Systems. arXiv 2015, arXiv:1603.04467. [Google Scholar] [CrossRef]
- Imambi, S.; Prakash, K.B.; Kanagachidambaresan, G. PyTorch. In Programming with TensorFlow: Solution for Edge Computing Applications; Springer: Cham, Switzerland, 2021; pp. 87–104. [Google Scholar] [CrossRef]
- McKinney, W. Data Structures for Statistical Computing in Python. In Proceedings of the 9th Python in Science Conference, Austin, TX, USA, 28–30 June 2010; van der Walt, S., Millman, J., Eds.; AQR Capital Management, LLC: Greenwich, CT, USA, 2010; pp. 56–61. [Google Scholar] [CrossRef]
- Harris, C.R.; Millman, K.J.; van der Walt, S.J.; Gommers, R.; Virtanen, P.; Cournapeau, D.; Wieser, E.; Taylor, J.; Berg, S.; Smith, N.J.; et al. Array programming with NumPy. Nature 2020, 585, 357–362. [Google Scholar] [CrossRef] [PubMed]
- Hunter, J.D. Matplotlib: A 2D graphics environment. Comput. Sci. Eng. 2007, 9, 90–95. [Google Scholar] [CrossRef]
- Liu, H.; Chen, C. Data processing strategies in wind energy forecasting models and applications: A comprehensive review. Appl. Energy 2019, 249, 392–408. [Google Scholar] [CrossRef]
- Kwak, S.K.; Kim, J.H. Statistical data preparation: Management of missing values and outliers. Korean J. Anesthesiol. 2017, 70, 407–411. [Google Scholar] [CrossRef] [PubMed]
- Nespoli, A.; Ogliari, E.; Pretto, S.; Gavazzeni, M.; Vigani, S.; Paccanelli, F. Electrical load forecast by means of lstm: The impact of data quality. Forecasting 2021, 3, 91–101. [Google Scholar] [CrossRef]
- Zhang, R.; Ashuri, B.; Deng, Y. A novel method for forecasting time series based on fuzzy logic and visibility graph. Adv. Data Anal. Classif. 2017, 11, 759–783. [Google Scholar] [CrossRef]
- Gholamy, A.; Kreinovich, V.; Kosheleva, O. Why 70/30 or 80/20 Relation between Training and Testing Sets: A Pedagogical Explanation. 2018. Available online: https://www.cs.utep.edu/vladik/2018/tr18-09.pdf (accessed on 3 March 2024).
- Yu, T.; Zhu, H. Hyper-parameter optimization: A review of algorithms and applications. arXiv 2020, arXiv:2003.05689. [Google Scholar] [CrossRef]
- Lauinger, D.; Caliandro, P.; Kuhn, D. A linear programming approach to the optimization of residential energy systems. J. Energy Storage 2016, 7, 24–37. [Google Scholar] [CrossRef]
- Fetanat, A.; Khorasaninejad, E. Size optimization for hybrid photovoltaic–wind energy system using ant colony optimization for continuous domains based integer programming. Appl. Soft Comput. 2015, 31, 196–209. [Google Scholar] [CrossRef]
- Salazar, A.; Berzoy, A.; Song, W.; Velni, J.M. Energy management of islanded nanogrids through nonlinear optimization using stochastic dynamic programming. IEEE Trans. Ind. Appl. 2020, 56, 2129–2137. [Google Scholar] [CrossRef]
- Cosic, A.; Stadler, M.; Mansoor, M.; Zellinger, M. Mixed-integer linear programming based optimization strategies for renewable energy communities. Energy 2021, 237, 121559. [Google Scholar] [CrossRef]
- Bliek1ú, C.; Bonami, P.; Lodi, A. Solving mixed-integer quadratic programming problems with IBM-CPLEX: A progress report. In Proceedings of the Twenty-Sixth RAMP Symposium, Tokyo, Japan, 16–17 October 2014; pp. 16–17. [Google Scholar]
- Pedroso, J.P. Optimization with Gurobi and Python; INESC Porto and Universidade do Porto: Porto, Portugal, 2011; Volume 1. [Google Scholar]






| Criteria | Details |
|---|---|
| Sources | IEEE Xplore, Elsevier, Springer, MDPI, Google Scholar |
| Keywords | ‘Forecasting’, ‘Energy Load’, ‘Energy Generation’, ‘Demand Response’, ‘Smart Grid’, ‘Energy Management’, ‘Renewable Energy’, ‘Statistical Models’, ‘Tree-Based’, ‘Deep Learning’, ‘Machine Learning’, ‘Time Series’, ‘Ensemble’, ‘Regression’ |
| Search Strings | ‘Energy Load Forecasting’, ‘Energy Generation Forecasting’, ‘Forecasting in Smart Grid’, ‘Time Series Regression and Energy Forecasting’, ‘Ensemble Models for Energy Forecasting’, ‘Deep Learning and Energy Forecasting’, ‘Machine Learning and Energy Forecasting’, ‘Statistical Models and Energy Forecasting’, ‘Energy Forecasting and Demand Response’ |
| Inclusion Criteria | Exclusion Criteria |
|---|---|
| Publications from scholarly journals, conference papers, and reputable journals | Opinion articles, introductory sections, abstracts, book critiques, and other non-informal publications |
| Research addressing the integration of EF into SGs and DR systems | Research lacking robust evidence or not directly applicable to EF within SG and DR contexts |
| Works authored in English | Research outside the specified scope of EF in SGs and DR |
| Articles published between 1990 and 2023 | Non-English articles |
| Weather Data (Historical or Future) | Time Features—Seasonality | Miscellaneous or KPIs | Sensors | Historical Target |
|---|---|---|---|---|
| Solar radiation | Hour of day | Energy price | Inside temperature | Electricity load |
| Outside temperature | Day of the week | Reheat coefficient | Door opened/closed | Wind turbine velocity |
| Wind speed | Minute of hour | COVID-19 | Humidity | Heating load |
| Relative Humidity | Day of month | Holidays | Occupancy | Cooling load |
| Cloud cover | Month of year | Building details | - | Solar energy |
| Wind direction | Year | Users’ behaviour | - | - |
| References | Model/Method | Applications | Findings |
|---|---|---|---|
| [102] | FFNN | General EF applications | Described as a basic NN with input, hidden, and output layers, suitable for various EF applications. |
| [103] | RNNs | Sequential data analysis | Highlighted for their ability to efficiently handle sequential data, making them ideal for time-series forecasting in energy. |
| [104] | LSTM | VSTLF, STLF, MTLF, LTLF | Noted for their capability to learn long-term dependencies, which is crucial for accurate EF over different horizons. |
| [72] | GRU | Various EF applications | Found to perform better on smaller datasets, offering an efficient alternative to LSTM with fewer parameters. |
| [106] | CNN | Structured grid-like data | Specially developed for handling structured grid-like data, providing significant advancements in EF applications. |
| [103] | Bidirectional RNNs | Sequential data analysis | Suitable for various EF applications due to bidirectional processing for enhanced temporal dynamics understanding. |
| [108] | DBN | Structured grid-like data | Suitable for various EF applications, emphasising deep, hierarchical feature extraction from structured data. |
| [109] | RRBFN | Structured grid-like data | RRBFN outperforms other EF models. |
| References | Model/Method | Applications | Findings |
|---|---|---|---|
| [110] | Ensemble learning | General | Introduced the concept of using multiple models for a single procedure to reduce prediction error. |
| [111] | BEM and GEM | NN domain | Showed that prediction error can be reduced using BEM; GEM helps guard against overfitting. |
| [116] | NN learners train on TBM output | ELF | Utilised for one-step-ahead ELF, showcasing ensemble models’ adaptability. |
| [21,117,118] | ZI Regression | EGF | Applied to datasets with a high number of zero values, employing a two-step process for regression results. |
| [112,113] | Stacking and voting | General ML applications | Employed weights for each model to optimise predictions, aiming to reduce bias and variance. |
| [114] | Bagging and boosting | General ML applications | Focused on reducing bias and variance, fundamental strategies in ensemble learning. |
| [115] | Optimisation-based nesting strategy | Produce basic learners | Optimised ensemble weights and hyperparameters for regression problems. |
Disclaimer/Publisher’s Note: The statements, opinions and data contained in all publications are solely those of the individual author(s) and contributor(s) and not of MDPI and/or the editor(s). MDPI and/or the editor(s) disclaim responsibility for any injury to people or property resulting from any ideas, methods, instructions or products referred to in the content. |
© 2024 by the authors. Licensee MDPI, Basel, Switzerland. This article is an open access article distributed under the terms and conditions of the Creative Commons Attribution (CC BY) license (https://creativecommons.org/licenses/by/4.0/).
Share and Cite
Mystakidis, A.; Koukaras, P.; Tsalikidis, N.; Ioannidis, D.; Tjortjis, C. Energy Forecasting: A Comprehensive Review of Techniques and Technologies. Energies 2024, 17, 1662. https://doi.org/10.3390/en17071662
Mystakidis A, Koukaras P, Tsalikidis N, Ioannidis D, Tjortjis C. Energy Forecasting: A Comprehensive Review of Techniques and Technologies. Energies. 2024; 17(7):1662. https://doi.org/10.3390/en17071662
Chicago/Turabian StyleMystakidis, Aristeidis, Paraskevas Koukaras, Nikolaos Tsalikidis, Dimosthenis Ioannidis, and Christos Tjortjis. 2024. "Energy Forecasting: A Comprehensive Review of Techniques and Technologies" Energies 17, no. 7: 1662. https://doi.org/10.3390/en17071662
APA StyleMystakidis, A., Koukaras, P., Tsalikidis, N., Ioannidis, D., & Tjortjis, C. (2024). Energy Forecasting: A Comprehensive Review of Techniques and Technologies. Energies, 17(7), 1662. https://doi.org/10.3390/en17071662

