Field-Oriented Control of a Nine-Phase Cage Induction Generator with Large Speed Changes and Variable Load
Abstract
1. Introduction
2. Control Properties of a Multiphase Cage Induction Generator
3. Field-Oriented Control with Variable Supply Sequence
3.1. Mathematical Background of Vector Control of a Nine-Phase Generator
- −
- For the stator:
- −
- For the rotor:
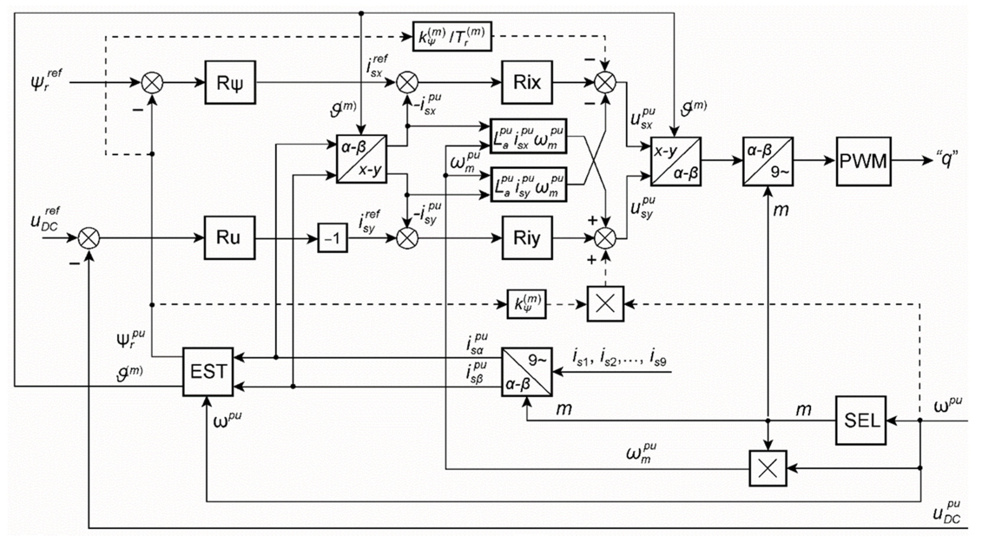
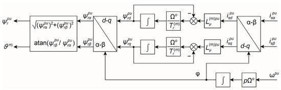
3.2. Field-Oriented Control System of the Generator
- −
- For the stator:
- −
- For the rotor:
- ;
- ; —r. m. s value of rated phase voltage;
- ; —r. m. s value of rated phase current.
- −
- Voltage controller Ru (PIsat):
- Controller gain = 5.
- Time constant = 0.1 s.
- Saturation = 1.
- −
- Flux controller Rψ (PIsat):
- Controller gain = 0.108 (m = 1), 0.147 (m = 2), 0.258 (m = 3),
- 0.648 (m = 4).
- Time constant = 0.624 s (m = 1), 0.230 s (m = 2), 0.120 s (m = 3),
- 0.071 s (m = 4).
- Saturation = 1.
- −
- Current controllers Rix and Riy (PIsat):
4. Laboratory Tests of the Generation System
4.1. Description of the Laboratory Stand
4.2. Results of Laboratory Tests
4.2.1. Steady-State Operation of the Generator
4.2.2. Dynamic Operation of the Generator
5. Conclusions
- The field-oriented vector control of the multiphase squirrel-cage induction generator enables the proper regulation of the DC output voltage with changing load and speed. The generator speed depends on the driving system and its load. This is particularly visible in low-power wind turbines, for which this type of multiphase generator is dedicated. The advantage of this type of generator operating with sequence switching is that it produces a given voltage at low speeds with a greater efficiency than traditional SCCIG systems.
- The presented control method can be improved by the appropriate selection of voltage regulator parameters (gain, time constant, saturation), which can be achieved using computer simulation for the described mathematical model.
- Scalar control does not require the same signal processing as vector control. It causes slightly worse control properties, manifested as larger torque surges when switching the control sequence. The system is simpler, more reliable, and can be modified to some degree. The quality of regulation was comparable to the vector control since in both control systems, the same voltage regulator was used. However, the vector control has a lot more possibilities of modifications.
- The presented method of controlling the nine-phase generator can be used to control squirrel-cage induction generators with a different number of phases, e.g., = 5, = 7, = 15. One should be aware that the control system is based on a simplified mathematical model assuming only one harmonic of the order associated with the control sequence . In fact, there is also the influence of higher harmonics, shown in the presented mathematical model, especially of the order .
- Based on the presented results, it can be concluded that multiphase generators of this type are suitable for low-power wind turbines, because by controlling the change in , a mechanical gearbox can be eliminated.
- The presented research was carried out as part of a doctoral dissertation [30]. The mathematical model can be adopted for the description of the multiphase induction machines with numbers of phases other than 9 and can be used to analyze the motor and generator operation.
Author Contributions
Funding
Data Availability Statement
Conflicts of Interest
References
- Drozdowski, P.; Cholewa, D. Voltage Control of Multiphase Cage Induction Generators at a Speed Varying over a Wide Range. Energies 2021, 14, 7080. [Google Scholar] [CrossRef]
- Boldea, I. Variable Speed Generators (Electric Power Engineering Series); CRC, Taylor&Francis Group: Boca Raton, FL, USA, 2005; ISBN/ASIN: 0849357152. [Google Scholar]
- Domínguez-García, J.L.; Gomis-Bellmunt, O.; Trilla-Romeroa, L.; Junyent-Ferré, A. Indirect vector control of a squirrel cage induction generator wind turbine. Comput. Math. Appl. 2012, 64, 102–114. [Google Scholar] [CrossRef]
- Kumsuwan, Y.; Srirattanawichaikul, W.; Premrudeepreechacharn, S. A Simple Voltage and Frequency Control of VSI-Inverter-Fed Self-Excited Induction Generator Drive. In Proceedings of the ICROS-SICE International Joint Conference, Fukuoka, Japan, 18–21 August 2009; pp. 430–434. [Google Scholar]
- Peng, X.; Liu, Z.; Jiang, D. A review of multiphase energy conversion in wind power generation. Renew. Sustain. Energy Rev. 2021, 147, 111172. [Google Scholar] [CrossRef]
- Chen, Z.; Guerrero, J.M.; Blaabjerg, F. A Review of the State of the Art of Power Electronics for Wind Turbines. IEEE Trans. Power Electron. 2009, 24, 1859–1875. [Google Scholar] [CrossRef]
- Baroudi, J.A.; Dinavahi, V.; Knight, A.M. A review of power converter topologies for wind generators. Renew. Energy 2007, 32, 2369–2385. [Google Scholar] [CrossRef]
- Chinmaya, K.A.; Singh, G.K. Modeling and experimental analysis of grid-connected six-phase induction generator for variable speed wind energy conversion system. Electr. Power Syst. Res. 2019, 166, 151–162. [Google Scholar] [CrossRef]
- Kali, Y.; Saad, M.; Rodas, J.; Mougharbel, I.; Benjelloun, K. Robust Control of a 6-Phase Induction Generator for Variable Speed Wind Energy Conversion System. In Proceedings of the 2020 5th International Conference on Renewable Energies for Developing Countries (REDEC), Marrakech, Morocco, 29–30 June 2020; IEEE: Piscataway, NJ, USA, 2020. [Google Scholar]
- Pantea, A.; Yazidi, A.; Betin, F.; Carrière, S.; Sivert, A.; Vacossin, B.; Henao, H.; Capolino, G.-A. Fault-tolerant control of a low-speed six-phase induction generator for wind turbine. IEEE Trans. Ind. Appl. 2019, 55, 426–436. [Google Scholar] [CrossRef]
- Jakubowski, B.; Pieńkowski, K. Analysis and synthesis of converter control system of autonomous induction generator with field oriented control. Arch. Electr. Eng. 2013, 62, 267–279. [Google Scholar] [CrossRef]
- Mihet-Popa, L.; Boldea, I. Variable Speed Wind Turbines using Induction Generators Connected to the Grid: Digital Simulation versus Test Results. In Proceedings of the IEEE—The 9th International Conference on Optimization of Electrical and Electronic Equipment, OPTIM 2004, Braşov, Romania, 20–21 May 2004. 8p. [Google Scholar]
- Beainy, A.; Maatouk, C.; Moubayed, N.; Kaddah, F. Comparison of Different Types of Generator for Wind Energy Conversion System Topologies. In Proceedings of the 2016 3rd International Conference on Renewable Energies for Developing Countries (REDEC), Zouk Mosbeh, Lebanon, 13–15 July 2016. [Google Scholar]
- Sibanda, A.; Gule, N. Modelling of a Grid Connected Nine-Phase Induction Generator. In Proceedings of the 2020 International Symposium on Power Electronics, Electrical Drives, Automation and Motion, Sorrento, Italy, 24–26 June 2020; IEEE: Piscataway, NJ, USA, 2020; pp. 799–804. [Google Scholar]
- Amimeur, H.; Aouzellag, D.; Abdessemed, R.; Ghedamsi, K. Sliding mode control of a dual-stator induction generator for wind energy conversion systems. Int. J. Electr. Power Energy Syst. 2012, 42, 60–70. [Google Scholar] [CrossRef]
- Muljadi, E.; Butterfield, C.P.; Handman, D. Dual-Speed Wind Turbine Generation; National Renewable Energy Laboratory: Golden, CO, USA, 1996.
- Talpone, J.I.; Puleston, P.F.; Cendoya, M.G.; Barrado-Rodrigo, K.A.A. Dual-Stator Winding Induction Generator Based Wind-Turbine Controlled via Super-Twisting Sliding Mode. Energies 2019, 12, 4478. [Google Scholar] [CrossRef]
- Maciejewski, P.; Iwański, G. Six-phase doubly fed induction machine-based standalone DC voltage generator. Bull. Pol. Acad. Sci. 2021, 69, e135839. [Google Scholar] [CrossRef]
- Mengjie, L.; Lingxiang, W.; Zhen, X. Control strategy of wide-speed-range doubly fed induction generator, based on stator winding short circuited in low speed mode. In Proceedings of the 36th Chinese Control Conference (CCC), Dalian, China, 26–28 July 2017. [Google Scholar]
- Yaramasu, V.; Wu, B.; Sen, P.C.; Kouro, S.; Narimani, M. High-Power Wind Energy Conversion Systems: State-of-the-Art and Emerging Technologies. Proc. IEEE 2015, 103, 740–788. [Google Scholar] [CrossRef]
- Thongam, J.S.; Bouchard, P.; Ezzaidi, H.; Ouhrouche, M. Wind Speed Sensorless Maximum Power Point Tracking Control of Variable Speed Wind Energy Conversion Systems. In Proceedings of the 2009 IEEE International Electric Machines and Drives Conference, Miami, FL, USA, 3–6 May 2009; pp. 1832–1837. [Google Scholar]
- Ciupageanu, D.A.; Gheorghe, L.G.; Barelli, L. Wind energy integration: Variability analysis and power system impact assessment. Energy 2019, 185, 1183–1196. [Google Scholar] [CrossRef]
- Drozdowski, P. Speed control of multiphase cage induction motors incorporating supply sequence. Arch. Electr. Eng. 2014, 63, 511–534. [Google Scholar] [CrossRef]
- Drozdowski, P. The universal mathematical model for multiphase cage induction motors. Electr. Mach. KOMEL Trans. 2015, 3, 19–24. [Google Scholar]
- Gonzalez Prieto, I.; Duran, M.J.; Garcia-Entrambasaguas, P.; Bermude, M. Field-Oriented Control of Multiphase Drives with Passive Fault Tolerance. IEEE Trans. Ind. Electron. 2020, 67, 7228–7723. [Google Scholar] [CrossRef]
- Carrillo-Rios, J.; Gonzalez-Prieto, I.; Gonzalez-Prieto, A.; Duran, M.J.; Aciego, J.J. Long-Prediction Horizon FCS-MPC for Multiphase Electric Drives with a Selective Control Action Promotion. IEEE Trans. Ind. Electron. 2023, 1–12. [Google Scholar] [CrossRef]
- Lim, S.C.; Lee, S.S.; Levi, E. Continuous-Control-Set Model Predictive Current Control of Asymmetrical Six-Phase Drives Considering System Nonidealities. IEEE Trans. Ind. Electron. 2023, 70, 7615–7626. [Google Scholar] [CrossRef]
- Martın, C.; Arahal, M.R.; Barrero, F.; Duran, M.J.; Gonzalez-Prieto, I. Variable Sampling Time Model Predictive Control of Multiphase Induction Machines. In Proceedings of the 2018 IEEE 15th International Workshop on Advanced Motion Control (AMC), Tokyo, Japan, 9–11 March 2018. [Google Scholar]
- Levi, E. Advances in Converter Control and Innovative Exploitation of Additional Degrees of Freedom for Multiphase Machines. IEEE Trans. Ind. Electron. 2016, 63, 433–448. [Google Scholar] [CrossRef]
- Cholewa, D. Analysis and Control of Multiphase Cage Induction Generators. Ph.D. Thesis, Cracow University of Technology, Kraków, Poland, 2023. (In Polish). [Google Scholar]












| Parameter | Unit | m = 1 | m = 2 | m = 3 | m = 4 |
|---|---|---|---|---|---|
| H | 0.282 | 0.207 | 0.118 | 0.047 | |
| – | 4.633 | 3.401 | 1.938 | 0.772 | |
| H | 0.317 | 0.238 | 0.145 | 0.084 | |
| – | 5.207 | 3.909 | 2.382 | 1.38 | |
| H | 0.286 | 0.218 | 0.138 | 0.058 | |
| – | 4.698 | 3.581 | 2.267 | 0.953 | |
| Ω | 1.3 | 1.3 | 1.3 | 1.3 | |
| – | 0.102 | 0.102 | 0.102 | 0.102 | |
| Ω | 0.458 | 0.949 | 1.144 | 0.811 | |
| – | 0.036 | 0.074 | 0.09 | 0.064 | |
| s | 0.624 | 0.230 | 0.120 | 0.071 | |
| H | 0.04 | 0.041 | 0.044 | 0.046 | |
| – | 0.64 | 0.68 | 0.72 | 0.75 | |
| – | 0.986 | 0.949 | 0.855 | 0.810 | |
| Ω | 1.745 | 2.155 | 2.136 | 1.832 | |
| – | 0.137 | 0.169 | 0.167 | 0.144 | |
| s | 0.0223 | 0.0192 | 0.0206 | 0.0250 |
Disclaimer/Publisher’s Note: The statements, opinions and data contained in all publications are solely those of the individual author(s) and contributor(s) and not of MDPI and/or the editor(s). MDPI and/or the editor(s) disclaim responsibility for any injury to people or property resulting from any ideas, methods, instructions or products referred to in the content. |
© 2024 by the authors. Licensee MDPI, Basel, Switzerland. This article is an open access article distributed under the terms and conditions of the Creative Commons Attribution (CC BY) license (https://creativecommons.org/licenses/by/4.0/).
Share and Cite
Cholewa, D.; Drozdowski, P. Field-Oriented Control of a Nine-Phase Cage Induction Generator with Large Speed Changes and Variable Load. Energies 2024, 17, 790. https://doi.org/10.3390/en17040790
Cholewa D, Drozdowski P. Field-Oriented Control of a Nine-Phase Cage Induction Generator with Large Speed Changes and Variable Load. Energies. 2024; 17(4):790. https://doi.org/10.3390/en17040790
Chicago/Turabian StyleCholewa, Dariusz, and Piotr Drozdowski. 2024. "Field-Oriented Control of a Nine-Phase Cage Induction Generator with Large Speed Changes and Variable Load" Energies 17, no. 4: 790. https://doi.org/10.3390/en17040790
APA StyleCholewa, D., & Drozdowski, P. (2024). Field-Oriented Control of a Nine-Phase Cage Induction Generator with Large Speed Changes and Variable Load. Energies, 17(4), 790. https://doi.org/10.3390/en17040790

