Wind Turbine Static Errors Related to Yaw, Pitch or Anemometer Apparatus: Guidelines for the Diagnosis and Related Performance Assessment
Abstract
1. Introduction
1.1. The Importance of Static Errors
- Anemometer loss of calibration, occurring when, at a certain time, the anemometer installed at the nacelle of a wind turbine starts measuring the wind intensity slightly differently (over- or underestimating);
- Static yaw error, occurring when there is a non-vanishing angle between the line perpendicular to the rotor plane and the wind flow, while the control system of the wind turbine indicates a correct alignment;
- Pitch misalignment, occurring when there is a constant blade pitch offset for all the wind turbine blades with respect to the rotor design (absolute pitch misalignment), or when there is a relative blade pitch offset between the various blades (relative pitch misalignment).
- They affect the control of the wind turbine which, in their presence, is non-optimal.
- Hence, each of the above static errors causes a loss in producible energy.
- It is unlikely that the above static errors lead to a functional failure of the wind turbine system.
- Their occurrence is unpredictable, and hence, the only possible approach to the related maintenance is corrective: diagnose and intervene.
- The information about their onset may be hidden in the SCADA-collected data sets or, in the worst case like the static yaw error, the SCADA data may even be misleading (indicating a correct alignment when the alignment is not correct).
- Hence, the diagnosis of each of them requires complex knowledge-discovery methods.
1.2. Diagnosis of the Static Errors in a Nutshell
1.3. Objective of the Work and Contribution to Scholarship
1.4. Paper Organization
2. Premise: Wind Turbine Performance Assessment
- Design phase estimates;
- On-site estimates based on meteorological mast data;
- On-site estimates based on power curve analysis elaborated from nacelle anemometer data.
2.1. Design Phase Estimate
- Satellite-derived measurements of wind flow are obtained, for example, from the Modern Era Retrospective-Analysis for Research and Applications (MERRA) data sets;
- The instantaneous expected power is computed as in Equation (2):In Equation (2), A is the area swept by the rotor, is the air density, is the power coefficient which is a function of the blade pitch and the tip speed ratio , is the cut-in wind speed, is the rated wind speed, and is the cut-out wind speed.
2.2. On-Site Estimates Based on Meteorological Mast Data
2.3. Power Curve Analysis Based on Nacelle Anemometer Data
- Data filtering. The and data collected during the p-th period for each w are filtered with the request that , where is the cut-in wind speed of w, and is the rated wind speed. The rationale for doing this is that the performance variations are clearly identifiable in the regime where the power grows with the wind speed (the so-called Region 2).
- Wind speed bins. The data are organized into intervals, each including all the data with , with and .
- Power data bins. The measurements are similarly organized intervals, each containing all the measurements of the w-th aerogenerator operating at the corresponding wind speed bin.
- Computation of the average power curve. For each , the average power of w in the period p is computed as in Equation (3):
- An indicator of the average percentage power variation along the power curve span can be computed as in Equation (6):
- Define a threshold , which might indicatively be selected to be on the order of 0.02. If the condition in Equation (7) holds,the power curve of the w-th wind turbine is identified as under-performing in the period p.
- Bias in the wind speed measurement (due to the static errors considered in this paper);
- Decreased efficiency of the aerogenerator.
3. Anemometer Loss of Calibration
3.1. Definition
3.2. Effect on Wind Turbine Performance
3.3. Challenges in the Detection
- Studies based solely on SCADA data analysis (Section 3.4), where the main critical point is the absence of a reference ground truth for the wind speed measurements;
- Studies based on the cointegration of SCADA data analysis and numerical modeling (Section 3.5), where numerical models take the place of the reference ground truth.
- In the former case, the main challenge is in the application of fleet-wide knowledge-discovery methods in order to highlight the statistical novelty associated with the loss of calibration of the anemometer of one wind turbine.
- In the latter case, the diagnosis in line with principle passes through the elaboration of the mismatch between numerical models and measurements.
3.4. Methods Based on SCADA Data Analysis
3.5. Methods Based on Numerical Simulations Combined with Data Analysis
3.6. Summary and Guidelines
4. Static Yaw Error
4.1. Definition
4.2. Effect on Wind Turbine Performance
4.3. Challenges in the Detection
- In the case of the use of additional upwind sensors, the considerations mostly regard the costs. Actually, at present, industrial wind turbines are still not equipped with upwind sensor systems (like Laser Imaging Detection and Ranging, LiDAR). Hence, installing such an apparatus has a cost, and the balance between the cost, which is certain, and the outcome, which is uncertain (the wind turbine may or may not be subjected to a relevant static yaw error), is non-trivial [23]. This justifies the use of SCADA data for diagnosing static yaw errors at least as the first advice, as this kind of data is a standard in the wind energy practice and is thus available to wind farm practitioners without specific additional costs.
- As will be discussed in detail in Section 4.4, the critical points related to the use of SCADA-collected data is that the direction measurements mediated by the control system of the wind turbine indicate a correct alignment even if the alignment is not correct. Hence, most methods are based on identifying the consequences of the static yaw error, rather than the error itself. Also, this aspect is characterized by several criticalities, which are discussed in Section 4.4. Hence, it can be argued that, on the one hand, the use of SCADA data is advantageous from the point of view of cost, but there are no consolidated standards in the literature about the diagnosis methods.
4.4. Methods Based on SCADA Data Analysis
4.4.1. Studies Based on the Analysis of the Power Curve
4.4.2. Studies Based on Other Methods for Performance Analysis
4.4.3. Studies Based on the Analysis of Nacelle Wind Speed Measurements
4.5. Methods Based on Additional Sensors
4.6. Summary and Guidelines
5. Blade Pitch Misalignment
5.1. Definition
- When there is a constant blade pitch offset for all the wind turbine blades with respect to the rotor design (absolute pitch misalignment). This means that, when the wind turbine is in the regime of maximum power extraction, the real collective blade pitch is given in Equation (13):where is the reference based on design considerations. In this case, is the absolute blade pitch misalignment.
- When there is a relative blade pitch offset between the various blades (relative pitch misalignment). In this case, we suppose that we have , with and that when the wind turbine operates in the regime of maximum power extraction, the individual pitch of the i-th blade is given in Equation (14):In this case, the relative blade pitch misalignment is defined to be the maximum difference between the individual pitches of the three blades as indicated in Equation (15):with .
5.2. Effect on Wind Turbine Performance
5.3. Challenges in the Detection
- Model-based approach (Section 5.4);
- Machine learning-based approach (Section 5.5);
- Multiple measurements approach (Section 5.6).
5.4. Model-Based Approaches
5.5. Machine Learning-Based Approaches
5.6. Multi-Measurement Approaches
| Ref. | Objective Analysis | Applications | Data Typology | Approach |
|---|---|---|---|---|
| [71] | Automatic detection and intensity classification of pitch misalignment | In field | SCADA & sensors | Not expressed |
| [18] | Impact of Pitch Misalignment on performance | In field | SCADA | Fleet wide |
| [72] | Detection of rotor imbalance | Not in the field | Artificial data | Single machine |
| [73] | Pitch angle calibration method | In field | SCADA & laser scanner | Fleet wide |
| [69] | Robust estimation of wind turbine pitch system | In field | Measurements: power reference, collective pitch, and wind speed at wind mast | Fleet wide |
| [19] | Numerical investigation for the pitch imbalance | In wind tunnel | Measurements recorded in wind tunnel | Small-scale model |
| [70] | Detection and correction of pitch misalignment | Not in field | Signals measured in the fixed frame of the machine (accelerations or loads) | Wind turbine scaled model |
5.7. Summary and Guidelines
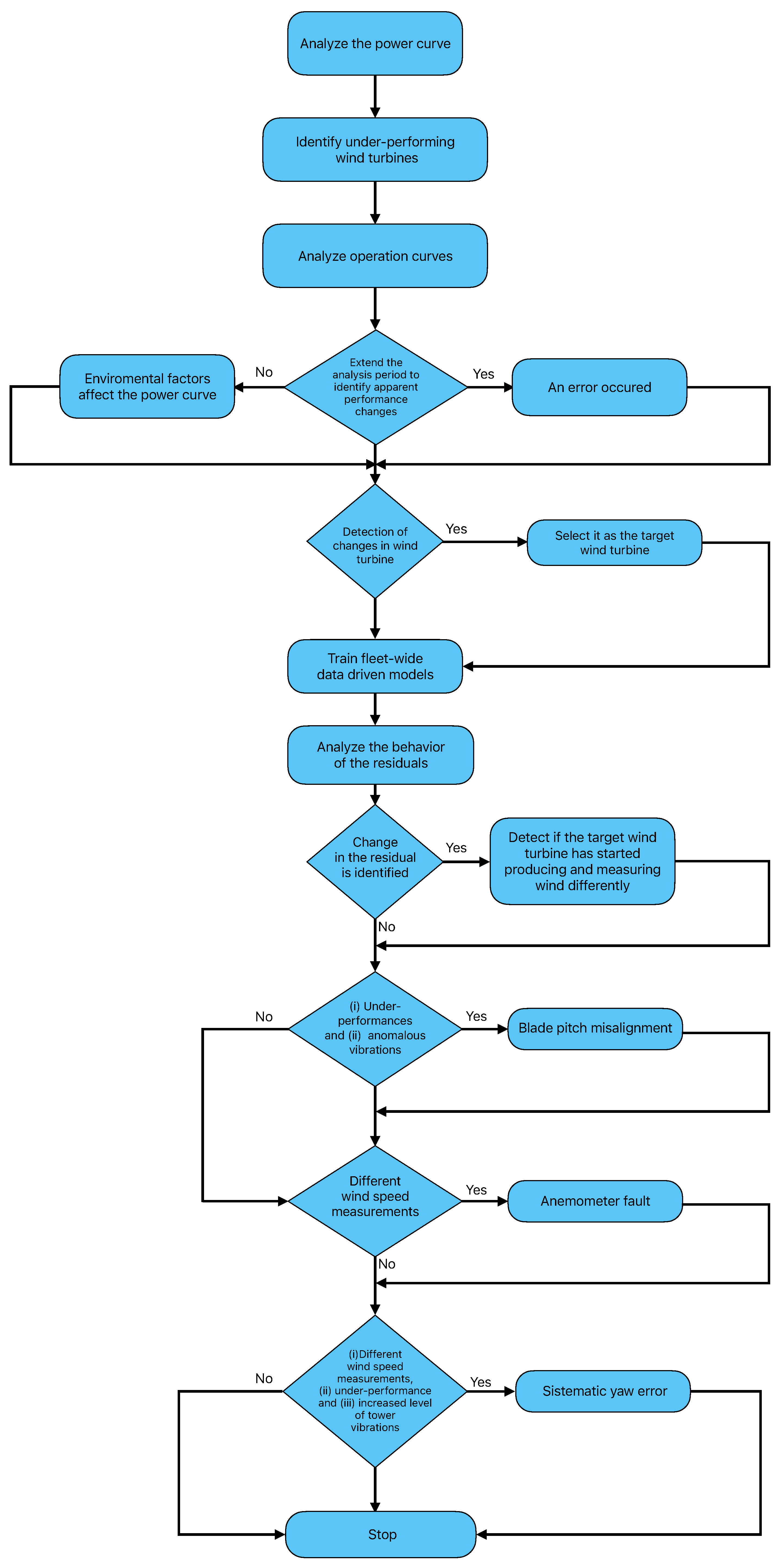
6. General Guidelines for the Diagnosis of Systematic Errors
6.1. Power Curve Analysis
- Data filtering. The and data collected during the p-th period for each w are filtered with the request that , where is the cut-in wind speed of w, and is the rated wind speed. The rationale for doing this is that the performance variations are clearly identifiable in the regime where the power grows with the wind speed (the so-called Region 2).
- Wind speed bins. The data are organized into intervals, each including all the data with , with and .
- Power data bins. The measurements are similarly organized intervals, each containing all the measurements of the w-th aerogenerator operating at the corresponding wind speed bin.
- Computation of the average power curve. For each , the average power of w in the period p is computed as
6.2. Identification of the Under-Performing Power Curves
6.3. Rotor–Power Curve Analysis
- Data filtering. The and data collected during the p-th period for each w are filtered with the request that , where is the cut-in rotor speed of w, and is the rated rotational speed. The rationale for this is that the performance variations are clearly identifiable in the regime where the power grows with the rotational speed (which is a sub-region of Region 2).
- Rotor speed bins. The measurements are organized into intervals, each including all the measurements in the interval , with and .
- Power data bins. The measurements are organized into intervals, each including all the power measurements of the w-th aerogenerator operating at the corresponding rotor speed bin.
- Computation of the average rotor speed–power curve. For each , the average power of w in the period p is computed as
6.4. Identification of the Under-Performing Rotor Speed–Power Curves
6.5. Identification of the Anomalous Wind Turbines and Anomalous Periods
6.6. Estimation of the Power at the Anomalous Wind Turbines
- Using the measurements of during the period as the output data set for training;
- Using during the period as the input data set for training.
6.7. Estimation of the Wind Speed at the Anomalous Wind Turbines
- Using the measurements of during the period as the output data set for training;
- Using during the period as the input data set for training.
6.8. Estimation of the Absolute Value of the Tower Vibrations at the Anomalous Wind Turbines
- Using the measurements of during the period as the output data set for training;
- Using during the period as the input data set for training.
6.9. Static Error Identification
6.10. Summary
7. Conclusions and Further Directions
- The role of the anemometer loss of calibration in determining wind turbine efficiency losses is overlooked. There are very few studies underlying such an issue.
- The analysis of the static yaw error has attracted a vast amount of literature, but at present, there are no one-size-fits-all methods and, most of all, some phenomena associated with the misaligned rotor (like the effect on the nacelle anemometer measurements) have not been properly taken into account. It is recommended to revisit the interpretation of the results collected in the literature based on the most recent findings on the subject, such as, for example, [55,56].
- There are various studies dealing with blade pitch misalignment in the literature, but few are devoted to full-scale wind turbines. Hence, a comprehensive characterization of the evidence associated with the presence of the blade pitch misalignment is still lacking and would be an important further development in the research.
- When using solely SCADA data collected by the wind turbines, it is recommended to employ fleet-wide methods to detect a change in the meaningful observables (power, nacelle wind speed, and tower vibrations) at the anomalous aerogenerators, compared to the reference non-anomalous ones.
- Three phenomena should be taken into consideration, which are under-performance, change in the nacelle anemometer measurements, and increased tower or rotor vibrations. By jointly analyzing these three phenomena, it is likely possible to identify the systematic errors and discriminate among them (as discussed in detail in Section 6).
Author Contributions
Funding
Acknowledgments
Conflicts of Interest
References
- Scarabaggio, P.; Grammatico, S.; Carli, R.; Dotoli, M. Distributed demand side management with stochastic wind power forecasting. IEEE Trans. Control Syst. Technol. 2021, 30, 97–112. [Google Scholar] [CrossRef]
- Dalala, Z.; Al-Omari, M.; Al-Addous, M.; Bdour, M.; Al-Khasawneh, Y.; Alkasrawi, M. Increased renewable energy penetration in national electrical grids constraints and solutions. Energy 2022, 246, 123361. [Google Scholar] [CrossRef]
- Alam, M.S.; Al-Ismail, F.S.; Salem, A.; Abido, M.A. High-level penetration of renewable energy sources into grid utility: Challenges and solutions. IEEE Access 2020, 8, 190277–190299. [Google Scholar] [CrossRef]
- Mahmoud, M.M.; Atia, B.S.; Esmail, Y.M.; Bajaj, M.; Mbadjoun Wapet, D.E.; Ratib, M.K.; Biplob Hossain, M.; AboRas, K.M.; Abdel-Rahim, A.M.M. Evaluation and Comparison of Different Methods for Improving Fault Ride-Through Capability in Grid-Tied Permanent Magnet Synchronous Wind Generators. Int. Trans. Electr. Energy Syst. 2023, 2023, 7717070. [Google Scholar] [CrossRef]
- Soomro, M.; Memon, Z.A.; Baloch, M.H.; Mirjat, N.H.; Kumar, L.; Tran, Q.T.; Zizzo, G. Performance improvement of grid-integrated doubly fed induction generator under asymmetrical and symmetrical faults. Energies 2023, 16, 3350. [Google Scholar] [CrossRef]
- Liu, Z.; Zhang, L. A review of failure modes, condition monitoring and fault diagnosis methods for large-scale wind turbine bearings. Measurement 2020, 149, 107002. [Google Scholar] [CrossRef]
- Maldonado-Correa, J.; Martín-Martínez, S.; Artigao, E.; Gómez-Lázaro, E. Using SCADA data for wind turbine condition monitoring: A systematic literature review. Energies 2020, 13, 3132. [Google Scholar] [CrossRef]
- Mahar, A.A.; Mirjat, N.H.; Chowdhry, B.S.; Kumar, L.; Tran, Q.T.; Zizzo, G. Condition assessment and analysis of bearing of doubly fed wind turbines using machine learning technique. Energies 2023, 16, 2367. [Google Scholar] [CrossRef]
- Xia, J.; Zou, G. Operation and maintenance optimization of offshore wind farms based on digital twin: A review. Ocean Eng. 2023, 268, 113322. [Google Scholar] [CrossRef]
- Ren, Z.; Verma, A.S.; Li, Y.; Teuwen, J.J.; Jiang, Z. Offshore wind turbine operations and maintenance: A state-of-the-art review. Renew. Sustain. Energy Rev. 2021, 144, 110886. [Google Scholar] [CrossRef]
- Charabi, Y.; Abdul-Wahab, S. Wind turbine performance analysis for energy cost minimization. Renew. Wind. Water Sol. 2020, 7, 5. [Google Scholar] [CrossRef]
- Sağlam, Ü. A two-stage performance assessment of utility-scale wind farms in Texas using data envelopment analysis and Tobit models. J. Clean. Prod. 2018, 201, 580–598. [Google Scholar] [CrossRef]
- Butler, S.; Ringwood, J.; O’Connor, F. Exploiting SCADA System Data for Wind Turbine Performance Monitoring. In Proceedings of the 2013 Conference on Control and Fault-Tolerant Systems (SysTol), Nice, France, 9–11 October 2013; pp. 389–394. [Google Scholar]
- Astolfi, D.; Castellani, F.; Natili, F. Wind turbine yaw control optimization and its impact on performance. Machines 2019, 7, 41. [Google Scholar] [CrossRef]
- Astolfi, D.; De Caro, F.; Pasetti, M.; Castellani, F.; Vaccaro, A.; Flammini, A. Assessing the effects of anemometer systematic errors on wind generators performance by data-driven techniques. Sustain. Energy Grids Netw. 2024, 39, 101417. [Google Scholar] [CrossRef]
- Astolfi, D.; Pandit, R.; Lombardi, A.; Terzi, L. Diagnosis of wind turbine systematic yaw error through nacelle anemometer measurement analysis. Sustain. Energy Grids Netw. 2023, 34, 101071. [Google Scholar] [CrossRef]
- Jing, B.; Qian, Z.; Pei, Y.; Zhang, L.; Yang, T. Improving wind turbine efficiency through detection and calibration of yaw misalignment. Renew. Energy 2020, 160, 1217–1227. [Google Scholar] [CrossRef]
- Astolfi, D. A study of the impact of pitch misalignment on wind turbine performance. Machines 2019, 7, 8. [Google Scholar] [CrossRef]
- Mazzeo, F.; Micheletto, D.; Talamelli, A.; Segalini, A. An Experimental Study on a Wind Turbine Rotor Affected by Pitch Imbalance. Energies 2022, 15, 8665. [Google Scholar] [CrossRef]
- Pedersen, T.F.; Demurtas, G.; Zahle, F. Calibration of a spinner anemometer for yaw misalignment measurements. Wind Energy 2015, 18, 1933–1952. [Google Scholar] [CrossRef]
- Demurtas, G.; Pedersen, T.F.; Zahle, F. Calibration of a spinner anemometer for wind speed measurements. Wind Energy 2016, 19, 2003–2021. [Google Scholar] [CrossRef]
- Zhang, L.; Yang, Q. A method for yaw error alignment of wind turbine based on LiDAR. IEEE Access 2020, 8, 25052–25059. [Google Scholar] [CrossRef]
- Bakhshi, R.; Sandborn, P. Maximizing the returns of LIDAR systems in wind farms for yaw error correction applications. Wind Energy 2020, 23, 1408–1421. [Google Scholar] [CrossRef]
- Daems, P.J.; Peeters, C.; Matthys, J.; Verstraeten, T.; Helsen, J. Fleet-wide analytics on field data targeting condition and lifetime aspects of wind turbine drivetrains. Forsch. Ingenieurwesen 2023, 87, 285–295. [Google Scholar] [CrossRef]
- Jenkel, L.; Jonas, S.; Meyer, A. Privacy-preserving fleet-wide learning of wind turbine conditions with federated learning. Energies 2023, 16, 6377. [Google Scholar] [CrossRef]
- Jain, A.; Das, P.; Yamujala, S.; Bhakar, R.; Mathur, J. Resource potential and variability assessment of solar and wind energy in India. Energy 2020, 211, 118993. [Google Scholar] [CrossRef]
- Manwell, J.F.; McGowan, J.G.; Rogers, A.L. Wind Energy Explained: Theory, Design and Application; John Wiley & Sons: Hoboken, NJ, USA, 2010. [Google Scholar]
- Segalini, A.; Dahlberg, J.Å. Blockage effects in wind farms. Wind Energy 2020, 23, 120–128. [Google Scholar] [CrossRef]
- Carullo, A.; Ciocia, A.; Malgaroli, G.; Spertino, F. An innovative correction method of wind speed for efficiency evaluation of wind turbines. Acta Imeko 2021, 10, 46–53. [Google Scholar] [CrossRef]
- Sarbandi, M.; Khaloozadeh, H. Quantifying the impact of sensor precision on power output of a wind turbine: A sensitivity analysis via Monte Carlo simulation study. Wind Eng. 2024, 48, 497–517. [Google Scholar] [CrossRef]
- Biazar, D.; Khaloozadeh, H.; Siahi, M. Sensitivity analysis for evaluation of the effect of sensors error on the wind turbine variables using Monte Carlo simulation. IET Renew. Power Gener. 2022, 16, 1623–1635. [Google Scholar] [CrossRef]
- Liu, Y.; Qiao, Y.; Han, S.; Tao, T.; Yan, J.; Li, L.; Bekhbat, G.; Munkhtuya, E. Rotor equivalent wind speed calculation method based on equivalent power considering wind shear and tower shadow. Renew. Energy 2021, 172, 882–896. [Google Scholar] [CrossRef]
- Pindado, S.; Barrero-Gil, A.; Sanz, A. Cup anemometers’ loss of performance due to ageing processes, and its effect on annual energy production (AEP) estimates. Energies 2012, 5, 1664–1685. [Google Scholar] [CrossRef]
- Pindado, S.; Vega, E.; Martínez, A.; Meseguer, E.; Franchini, S.; Sarasola, I.P. Analysis of calibration results from cup and propeller anemometers. Influence on wind turbine Annual Energy Production (AEP) calculations. Wind Energy 2011, 14, 119–132. [Google Scholar] [CrossRef]
- Ulazia, A.; Ibarra, G.; Sáenz, J.; Rabanal, A.; Elosegui, U.; Egaña, I. Novel Method for the Identification of Defective Anemometers in Wind Farms. In Proceedings of the 2018 7th International Conference on Renewable Energy Research and Applications (ICRERA), Paris, France, 14–17 October 2018; pp. 819–823. [Google Scholar]
- Rabanal, A.; Ulazia, A.; Ibarra-Berastegi, G.; Sáenz, J.; Elosegui, U. MIDAS: A benchmarking multi-criteria method for the identification of defective anemometers in wind farms. Energies 2018, 12, 28. [Google Scholar] [CrossRef]
- Ramos-Cenzano, A.; Ogueta-Gutiérrez, M.; Pindado, S. Cup anemometer measurement errors due to problems in the output signal generator system. Flow Meas. Instrum. 2019, 69, 101621. [Google Scholar] [CrossRef]
- Astolfi, D.; Pasetti, M.; De Caro, F.; Vasile, A.; Vaccaro, A. Knowledge-Discovery-Based Methods for Wind Power Generators Performance Analysis. In Proceedings of the 2024 IEEE International Conference on Environment and Electrical Engineering and 2024 IEEE Industrial and Commercial Power Systems Europe (EEEIC/I&CPS Europe), Rome, Italy, 17–20 June 2024; pp. 1–6. [Google Scholar]
- Castellani, F.; Pandit, R.; Natili, F.; Belcastro, F.; Astolfi, D. Advanced Methods for Wind Turbine Performance Analysis Based on SCADA Data and CFD Simulations. Energies 2023, 16, 1081. [Google Scholar] [CrossRef]
- Astolfi, D.; Castellani, F.; Becchetti, M.; Lombardi, A.; Terzi, L. Wind turbine systematic yaw error: Operation data analysis techniques for detecting it and assessing its performance impact. Energies 2020, 13, 2351. [Google Scholar] [CrossRef]
- Howland, M.F.; González, C.M.; Martínez, J.J.P.; Quesada, J.B.; Larranaga, F.P.; Yadav, N.K.; Chawla, J.S.; Dabiri, J.O. Influence of atmospheric conditions on the power production of utility-scale wind turbines in yaw misalignment. J. Renew. Sustain. Energy 2020, 12, 063307. [Google Scholar] [CrossRef]
- Astolfi, D.; Castellani, F.; Scappaticci, L.; Terzi, L. Diagnosis of wind turbine misalignment through SCADA data. Diagnostyka 2017, 18, 17–24. [Google Scholar]
- Campagnolo, F.; Weber, R.; Schreiber, J.; Bottasso, C.L. Wind tunnel testing of wake steering with dynamic wind direction changes. Wind Energy Sci. 2020, 5, 1273–1295. [Google Scholar] [CrossRef]
- Hulsman, P.; Sucameli, C.; Petrović, V.; Rott, A.; Gerds, A.; Kühn, M. Turbine power loss during yaw-misaligned free field tests at different atmospheric conditions. J. Phys. Conf. Ser. 2022, 2265, 032074. [Google Scholar] [CrossRef]
- Fleming, P.; Annoni, J.; Shah, J.J.; Wang, L.; Ananthan, S.; Zhang, Z.; Hutchings, K.; Wang, P.; Chen, W.; Chen, L. Field test of wake steering at an offshore wind farm. Wind Energy Sci. 2017, 2, 229–239. [Google Scholar] [CrossRef]
- Nasery, P.; Ezzat, A.A. Yaw-adjusted wind power curve modeling: A local regression approach. Renew. Energy 2023, 202, 1368–1376. [Google Scholar] [CrossRef]
- Dai, J.; Yang, X.; Hu, W.; Wen, L.; Tan, Y. Effect investigation of yaw on wind turbine performance based on SCADA data. Energy 2018, 149, 684–696. [Google Scholar] [CrossRef]
- Gao, L.; Hong, J. Data-driven yaw misalignment correction for utility-scale wind turbines. J. Renew. Sustain. Energy 2021, 13, 063302. [Google Scholar] [CrossRef]
- Bao, Y.; Yang, Q. A data-mining compensation approach for yaw misalignment on wind turbine. IEEE Trans. Ind. Inform. 2021, 17, 8154–8164. [Google Scholar] [CrossRef]
- Qu, C.; Lin, Z.; Chen, P.; Liu, J.; Chen, Z.; Xie, Z. An improved data-driven methodology and field-test verification of yaw misalignment calibration on wind turbines. Energy Convers. Manag. 2022, 266, 115786. [Google Scholar] [CrossRef]
- Pei, Y.; Qian, Z.; Jing, B.; Kang, D.; Zhang, L. Data-driven method for wind turbine yaw angle sensor zero-point shifting fault detection. Energies 2018, 11, 553. [Google Scholar] [CrossRef]
- Astolfi, D.; Castellani, F.; Terzi, L. An operation data-based method for the diagnosis of zero-point shift of wind turbines yaw angle. J. Sol. Energy Eng. 2020, 142, 024501. [Google Scholar] [CrossRef]
- Mittelmeier, N.; Kühn, M. Determination of optimal wind turbine alignment into the wind and detection of alignment changes with SCADA data. Wind Energy Sci. 2018, 3, 395–408. [Google Scholar] [CrossRef]
- Astolfi, D.; Gao, L.; Pandit, R.; Hong, J. Experimental Analysis of the Effect of Static Yaw Error on Wind Turbine Nacelle Anemometer Measurements. In Proceedings of the 2023 IEEE International Conference on Environment and Electrical Engineering and 2023 IEEE Industrial and Commercial Power Systems Europe (EEEIC/I&CPS Europe), Madrid, Spain, 6–9 June 2023; pp. 1–6. [Google Scholar]
- Astolfi, D.; De Caro, F.; Pasetti, M.; Gao, L.; Pandit, R.; Vaccaro, A.; Hong, J. Investigation of Wind Turbine Static Yaw Error Based on Utility-Scale Controlled Experiments. IEEE Trans. Ind. Appl. 2024, 60, 6559–6568. [Google Scholar] [CrossRef]
- Astolfi, D.; Pasetti, M.; Lombardi, A.; Terzi, L.; Girard, N.; Poncet, P.; Masson, J.; Dieudegard, T.; Castellani, F. A General Method for the Diagnosis of Wind Turbine Systematic Yaw Error Based Solely on SCADA Data. J. Phys. Conf. Ser. 2024, 2767, 042007. [Google Scholar] [CrossRef]
- Bossanyi, E.; Kumar, A.; Hugues-Salas, O. Wind turbine control applications of turbine-mounted LIDAR. J. Phys. Conf. Ser. 2014, 555, 012011. [Google Scholar] [CrossRef]
- Mikkelsen, T.; Angelou, N.; Hansen, K.; Sjöholm, M.; Harris, M.; Slinger, C.; Hadley, P.; Scullion, R.; Ellis, G.; Vives, G. A spinner-integrated wind lidar for enhanced wind turbine control. Wind Energy 2013, 16, 625–643. [Google Scholar] [CrossRef]
- Fleming, P.A.; Scholbrock, A.; Jehu, A.; Davoust, S.; Osler, E.; Wright, A.D.; Clifton, A. Field-test results using a nacelle-mounted lidar for improving wind turbine power capture by reducing yaw misalignment. J. Phys. Conf. Ser. 2014, 524, 012002. [Google Scholar] [CrossRef]
- Scholbrock, A.; Fleming, P.; Wright, A.; Slinger, C.; Medley, J.; Harris, M. Field Test Results from Lidar Measured Yaw Control for Improved Yaw Alignment with the NREL Controls Advanced Research Turbine; Technical Report; National Renewable Energy Lab. (NREL): Golden, CO, USA, 2014. [Google Scholar]
- Choi, D.; Shin, W.; Ko, K.; Rhee, W. Static and dynamic yaw misalignments of wind turbines and machine learning based correction methods using lidar data. IEEE Trans. Sustain. Energy 2018, 10, 971–982. [Google Scholar] [CrossRef]
- Lydia, M.; Kumar, S.S.; Selvakumar, A.I.; Kumar, G.E.P. A comprehensive review on wind turbine power curve modeling techniques. Renew. Sustain. Energy Rev. 2014, 30, 452–460. [Google Scholar] [CrossRef]
- Pandit, R.; Infield, D.; Dodwell, T. Operational variables for improving industrial wind turbine yaw misalignment early fault detection capabilities using data-driven techniques. IEEE Trans. Instrum. Meas. 2021, 70, 1–8. [Google Scholar] [CrossRef]
- Chen, P.; Lin, Z.; Xie, Z.; Qu, C. Real-time yaw-misalignment calibration and field-test verification of wind turbine via machine learning methods. Mech. Syst. Signal Process. 2024, 208, 110972. [Google Scholar] [CrossRef]
- Scholbrock, A.; Fleming, P.; Schlipf, D.; Wright, A.; Johnson, K.; Wang, N. Lidar-Enhanced Wind Turbine Control: Past, Present, and Future. In Proceedings of the 2016 American Control Conference (ACC), Boston, MA, USA, 6–8 July 2016; pp. 1399–1406. [Google Scholar] [CrossRef]
- Wilkinson, M.; Hendriks, B.; Spinato, F.; Harman, K.; Gomez, E.; Bulacio, H.; Roca, J.; Tavner, P.; Feng, Y.; Long, H. Methodology and Results of the Reliawind Reliability Field Study. In Proceedings of the European Wind Energy Conference and Exhibition 2010, EWEC 2010, Warsaw, Poland, 20–23 April 2010; Volume 3, pp. 1984–2004. [Google Scholar]
- Leoni, J.; Gelmini, S.; Panzani, G.; Tanelli, M. A derivative, integral, and proportional features extractor for fault detection in dynamic processes. Eng. Appl. Artif. Intell. 2024, 128, 107510. [Google Scholar] [CrossRef]
- Pierce, K.G.; Slack, R.P. Methods and Apparatus for Balancing a Rotor. US Patent 7,437,264, 14 October 2008. [Google Scholar]
- Sales-Setién, E.; Peñarrocha-Alós, I. Robust estimation and diagnosis of wind turbine pitch misalignments at a wind farm level. Renew. Energy 2020, 146, 1746–1765. [Google Scholar] [CrossRef]
- Bertelè, M.; Bottasso, C.L.; Cacciola, S. Automatic detection and correction of pitch misalignment in wind turbine rotors. Wind Energy Sci. 2018, 3, 791–803. [Google Scholar] [CrossRef]
- Milani, S.; Leoni, J.; Cacciola, S.; Croce, A.; Tanelli, M. Automatic Detection and Intensity Classification of Pitch Misalignment of Wind Turbine Blades: A Learning-based Approach. J. Phys. Conf. Ser. 2024, 2767, 032010. [Google Scholar] [CrossRef]
- Cacciola, S.; Agud, I.M.; Bottasso, C.L. Detection of rotor imbalance, including root cause, severity and location. J. Phys. Conf. Ser. 2016, 753, 072003. [Google Scholar] [CrossRef]
- Elosegui, U.; Egana, I.; Ulazia, A.; Ibarra-Berastegi, G. Pitch angle misalignment correction based on benchmarking and laser scanner measurement in wind farms. Energies 2018, 11, 3357. [Google Scholar] [CrossRef]
- Kusnick, J.; Adams, D.E.; Griffith, D.T. Wind turbine rotor imbalance detection using nacelle and blade measurements. Wind Energy 2015, 18, 267–276. [Google Scholar] [CrossRef]
- Ding, Y.; Kumar, N.; Prakash, A.; Kio, A.E.; Liu, X.; Liu, L.; Li, Q. A case study of space-time performance comparison of wind turbines on a wind farm. Renew. Energy 2021, 171, 735–746. [Google Scholar] [CrossRef]








| Ref. | Type of Error | Amount | Energy Loss | Severity |
|---|---|---|---|---|
| [15] | Anemometer Bias | ≃/ | ≃6% | High |
| [15] | Anemometer Bias | ≃/ | ≃4% | High |
| [16] | Static Yaw Error | ≃14° | ≃3% | High |
| [17] | Static Yaw Error | ≃8° | ≃4% | High |
| [18] | Blade Pitch Misalignment | ≃4° | ≃5% | High |
| [19] | Blade Pitch Misalignment | ≃2° | High |
| Ref. | Objective Analysis | Applications | Data Typology | Approach |
|---|---|---|---|---|
| [15] | Detection of anemometer systematic error | In field | SCADA | Single machine and fleet-wide |
| [33] | Anemometers’ recalibration schedule | In/(not in) the field | Sensors: anemometers | Partial fleet |
| [34] | Anemometer calibration | Wind tunnel | Sensors: anemometers, temperature and humidity (air density), multimeter (voltage and current output) | Partial fleet |
| [35,36] | Identification of defective anemometers | In field | Sensors and external reference for wind speed data | Fleet-wide |
| [37] | Effects of oil drop in the slotted wheel of a cup anemometer | Not in the field | Commercial anemometer (Thies First Class Advanced) | Not expressed |
| [38] | Detection of anemometer systematic error | In field | SCADA | Single machine and fleet-wide |
| [39] | Detection of anemometer systematic error | In field | SCADA + CFD simulations | Single machine and fleet-wide |
| Ref. | Objective Analysis | Applications | Data Typology | Approach |
|---|---|---|---|---|
| [42] | Detection of static yaw error | In field | SCADA | Single wind turbine: power curve analysis |
| [48] | Detection of static yaw error | In field | SCADA | Single wind turbine: power curve analysis |
| [17] | Detection of static yaw error and estimate of the performance drop | In field | SCADA | Single wind turbine: power curve analysis |
| [49] | Detection of static yaw error and estimate of the performance drop | In field | SCADA | Single wind turbine: power curve analysis |
| [50] | Detection of static yaw error and estimate of the performance drop | In field | SCADA | Single wind turbine: power curve analysis |
| [51] | Detection of static yaw error and estimate of the performance drop | In field | SCADA | Single wind turbine: maximum power capture |
| [40] | Detection of static yaw error and estimate of the performance drop | In field | SCADA | Single wind turbine and fleet-wide: maximum power capture and relative performance |
| [52] | Detection of static yaw error and estimate of the performance drop | In field | SCADA | Single wind turbine and fleet-wide: maximum power capture and relative performance |
| [53] | Detection of static yaw error | In field | SCADA | Single wind turbine: nacelle anemometer data analysis |
| [16] | Detection of static yaw error and estimate of the performance drop | In field | SCADA | Single wind turbine and fleet-wide: nacelle anemometer data analysis and relative performance |
| [54] | Detection of static yaw error and estimate of the performance drop | In field | SCADA and Met-mast | Single wind turbine: nacelle anemometer data analysis |
| [55] | Detection of static yaw error and estimate of the performance drop | In field | SCADA and Met-mast | Single wind turbine: nacelle anemometer data analysis |
| [56] | Detection of static yaw error | In field | SCADA | Single wind turbine: nacelle anemometer data analysis |
| [57] | Wind turbine control through LiDAR system | Not in the field | LiDAR | Simulation model |
| [58] | Wind turbine control through LiDAR system | In field | Spinner lidar | Single wind turbine |
| [59] | Reducing yaw misalignment using a nacelle-mounted LiDAR | In field | Nacelle-mounted LiDAR | Single wind turbine |
| [60] | Yaw control for improving yaw alignment from LiDAR measurements | In field | Nacelle-mounted LiDAR | Single wind turbine |
| [61] | Machine learning algorithms for mitigating static and dynamic misalignments | In field | SCADA and Nacelle-mounted LiDAR and Ground-based Doppler | Partial fleet |
| [22] | Yaw error alignment based on LiDAR | In field | SCADA and Nacelle mounted LiDAR | Partial fleet |
| [20] | Calibrating a spinner anemometer to measure yaw misalignment | In field and CFD | Spinner anemometer | Single wind turbine |
| Pitch Misalignment | Estimated k |
|---|---|
| No pitch misalignment (1) | 0.971 |
| pitch misalignment | 0.977 |
| No pitch misalignment (2) | 0.975 |
| pitch misalignment | 0.976 |
Disclaimer/Publisher’s Note: The statements, opinions and data contained in all publications are solely those of the individual author(s) and contributor(s) and not of MDPI and/or the editor(s). MDPI and/or the editor(s) disclaim responsibility for any injury to people or property resulting from any ideas, methods, instructions or products referred to in the content. |
© 2024 by the authors. Licensee MDPI, Basel, Switzerland. This article is an open access article distributed under the terms and conditions of the Creative Commons Attribution (CC BY) license (https://creativecommons.org/licenses/by/4.0/).
Share and Cite
Astolfi, D.; Iuliano, S.; Vasile, A.; Pasetti, M.; Iacono, S.D.; Vaccaro, A. Wind Turbine Static Errors Related to Yaw, Pitch or Anemometer Apparatus: Guidelines for the Diagnosis and Related Performance Assessment. Energies 2024, 17, 6381. https://doi.org/10.3390/en17246381
Astolfi D, Iuliano S, Vasile A, Pasetti M, Iacono SD, Vaccaro A. Wind Turbine Static Errors Related to Yaw, Pitch or Anemometer Apparatus: Guidelines for the Diagnosis and Related Performance Assessment. Energies. 2024; 17(24):6381. https://doi.org/10.3390/en17246381
Chicago/Turabian StyleAstolfi, Davide, Silvia Iuliano, Antony Vasile, Marco Pasetti, Salvatore Dello Iacono, and Alfredo Vaccaro. 2024. "Wind Turbine Static Errors Related to Yaw, Pitch or Anemometer Apparatus: Guidelines for the Diagnosis and Related Performance Assessment" Energies 17, no. 24: 6381. https://doi.org/10.3390/en17246381
APA StyleAstolfi, D., Iuliano, S., Vasile, A., Pasetti, M., Iacono, S. D., & Vaccaro, A. (2024). Wind Turbine Static Errors Related to Yaw, Pitch or Anemometer Apparatus: Guidelines for the Diagnosis and Related Performance Assessment. Energies, 17(24), 6381. https://doi.org/10.3390/en17246381

