Developing an Optimized Energy-Efficient Sustainable Building Design Model in an Arid and Semi-Arid Region: A Genetic Algorithm Approach
Abstract
1. Introduction
Study Area
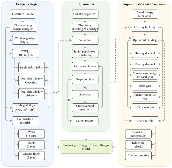
2. Materials and Methods
2.1. Strategies for Designing Energy-Efficient and Sustainable Buildings
2.1.1. Windows Glazing
2.1.2. Windows Orientation
Window-to-Wall Ratio (WWR) and Shading Strategies
2.1.3. Construction Material
2.2. Building Energy Modeling (BEM)
2.2.1. Genetic Algorithm
- The initial stage focused on window glazing as the variable, analyzed individually in a test room using a genetic algorithm with 14 options encompassing six different glazing types with varying colors and thicknesses, as detailed in Table 1.
- The second stage considered window configurations with two variables, including WWR and VSA for shading. Ten distinct window configurations were considered individually: four single-sided scenarios, two opposing scenarios, and four adjacent scenarios. For each window scenario, the WWR variable had 11 options ranging from 10% to 60% in 5% increments and the VSA variable had 17 options ranging from 10° to 90° in 5° increments.
2.2.2. Annual Energy Simulation
2.2.3. Computational Fluid Dynamics (CFD)
3. Results
3.1. Single-Side Windows
3.2. Opposing Windows
3.3. Adjacent Windows
3.4. Envelope Configurations
4. Retrofitting and Optimization of a Pre-Existing Building
Simulation Validation
5. Discussion
6. Conclusions
Author Contributions
Funding
Data Availability Statement
Acknowledgments
Conflicts of Interest
References
- Bragança, L.; Mateus, R.; Koukkari, H. Building Sustainability Assessment. Sustainability 2010, 2, 2010–2023. [Google Scholar] [CrossRef]
- Ching, F.D.; Shapiro, I.M. Green Building Illustrated; John Wiley & Sons: Hoboken, NJ, USA, 2020; ISBN 978-1-118-56237-6. [Google Scholar]
- Al-Gahtani, K.; Alsulaihi, I.; El-Hawary, M.; Marzouk, M. Investigating Sustainability Parameters of Administrative Buildings in Saudi Arabia. Technol. Forecast. Soc. Change 2016, 105, 41–48. [Google Scholar] [CrossRef]
- Castellano, J.; Ribera, A.; Ciurana, J. Integrated System Approach to Evaluate Social, Environmental and Economics Impacts of Buildings for Users of Housings. Energy Build. 2016, 123, 106–118. [Google Scholar] [CrossRef]
- Shen, J.; Krietemeyer, B.; Bartosh, A.; Gao, Z.; Zhang, J. Green Design Studio: A Modular-Based Approach for High-Performance Building Design. Build. Simul. 2021, 14, 241–268. [Google Scholar] [CrossRef]
- Khakian, R.; Karimimoshaver, M.; Aram, F.; Benis, S.Z.; Mosavi, A.; Varkonyi-Koczy, A.R. Modeling Nearly Zero Energy Buildings for Sustainable Development in Rural Areas. Energies 2020, 13, 2593. [Google Scholar] [CrossRef]
- Sameer, H.; Bringezu, S. Life Cycle Input Indicators of Material Resource Use for Enhancing Sustainability Assessment Schemes of Buildings. J. Build. Eng. 2019, 21, 230–242. [Google Scholar] [CrossRef]
- Invidiata, A.; Lavagna, M.; Ghisi, E. Selecting Design Strategies Using Multi-Criteria Decision Making to Improve the Sustainability of Buildings. Build. Environ. 2018, 139, 58–68. [Google Scholar] [CrossRef]
- Saadatian, O.; Haw, L.C.; Sopian, K.; Sulaiman, M.Y. Review of Windcatcher Technologies. Renew. Sustain. Energy Rev. 2012, 16, 1477–1495. [Google Scholar] [CrossRef]
- Harish, V.S.K.V.; Kumar, A. A Review on Modeling and Simulation of Building Energy Systems. Renew. Sustain. Energy Rev. 2016, 56, 1272–1292. [Google Scholar] [CrossRef]
- Miri, E.M. Ecoloical Building Design: A Proof of Concept and Identifying the Factors Which Deter the Use of Iranian Vernacular Principles in Modern Architecture. Ph.D. Thesis, London South Bank University, London, UK, 2016. [Google Scholar]
- Qutbudin, I.; Shiru, M.S.; Sharafati, A.; Ahmed, K.; Al-Ansari, N.; Yaseen, Z.M.; Shahid, S.; Wang, X. Seasonal Drought Pattern Changes Due to Climate Variability: Case Study in Afghanistan. Water 2019, 11, 1096. [Google Scholar] [CrossRef]
- Ayoobi, A.W.; Inceoğlu, M.; Çolak, O. Assessment of the Effect of Architecture Morphology on Building Energy Demands Using BIM, Example of Kabul City Residential Buildings. In Proceedings of the 7th International Conference on Architecture, Materials and Construction. ICAMC 2021, Lisbon, Portugal, 27–29 October 2021; Lecture Notes in Civil Engineering. Springer: Cham, Switzerland, 2022; Volume 226, pp. 369–380. [Google Scholar] [CrossRef]
- Waseq, W.M. The Impact of Air Pollution on Human Health and Environment with Mitigation Measures to Reduce Air Pollution in Kabul Afghanistan. Int. J. Healthc. Sci. 2020, 8, 1–12. [Google Scholar]
- Mousavi, L.; Mahdavinejhad, M. Search for Sustainability in Contemporary Architecture of Iran. Am. J. Civ. Eng. Archit. 2013, 1, 129–142. [Google Scholar] [CrossRef][Green Version]
- Ayoobi, A.W.; Inceoğlu, G.; Inceoğlu, M. Prioritizing Sustainable Building Design Indicators through Global SLR and Comparative Analysis of AHP and SWARA for Holistic Assessment: A Case Study of Kabul, Afghanistan. J. Build. Pathol. Rehabil. 2024, 9, 139. [Google Scholar] [CrossRef]
- Bonyad, R.; Hamzenejad, M.; Khanmohammadi, M. Ranking the Regenerative Architecture Indicators for Assessment of Research-Educational Building Projects in Tehran, Iran. Smart Sustain. Built Environ. 2018, 9, 27–37. [Google Scholar] [CrossRef]
- Kwok, A.G.; Grondzik, W.T. The Green Studio Handbook: Environmental Strategies for Schematic Design, 3rd ed.; Routledge: New York, NY, USA, 2018; ISBN 978-1-138-65225-5. [Google Scholar]
- Ayoobi, A.W.; Inceoğlu, M.; Inceoğlu, G. A Next-Generation Holistic Building Design Framework: A Focus on Integrating Sustainable and Vernacular Design Principles. Smart Constr. Sustain. Cities 2024, 2, 18. [Google Scholar] [CrossRef]
- Foroughi, R. New Approach in Designing a Kinetic Window Shading Using Optimization Methods. Ph.D. Thesis, Pennsylvania State University, University Park, PA, USA, 2018. [Google Scholar]
- Algburi, O.H.F. An Energy Simulation Study: Reducing Cooling Energy of Residential Buildings Based on Vernacular and Passive Cooling Techniques. Ph.D. Thesis, Gazi University, Yenimahalle/Ankara, Turkey, 2018. [Google Scholar]
- Dabieh, M. A Future for the Past of Desert Vernacular Architecture. Ph.D. Thesis, Lund University, Lund, Sweden, 2011. [Google Scholar]
- Attia, S.; Hensen, J.L.M.; Beltrán, L.; De Herde, A. Selection Criteria for Building Performance Simulation Tools: Contrasting Architects’ and Engineers’ Needs. J. Build. Perform. Simul. 2012, 5, 155–169. [Google Scholar] [CrossRef]
- Maile, T.; Fischer, M.; Bazjanac, V. Building Energy Performance Simulation Tools—A Life-Cycle and Interoperable Perspective. Cent. Integr. Facil. Eng. 2007, 107, 1–49. [Google Scholar]
- Negendahl, K. Building Performance Simulation in the Early Design Stage: An Introduction to Integrated Dynamic Models. Autom. Constr. 2015, 54, 39–53. [Google Scholar] [CrossRef]
- Oduyemi, O.; Okoroh, M. Building Performance Modelling for Sustainable Building Design. Int. J. Sustain. Built Environ. 2016, 5, 461–469. [Google Scholar] [CrossRef]
- Toutou, A.; Fikry, M.; Mohamed, W. The Parametric Based Optimization Framework Daylighting and Energy Performance in Residential Buildings in Hot Arid Zone. Alex. Eng. J. 2018, 57, 3595–3608. [Google Scholar] [CrossRef]
- Ayçam, I.; Akalp, S.; Görgülü, L.S. The Application of Courtyard and Settlement Layouts of the Traditional Diyarbakir Houses to Contemporary Houses: A Case Study on the Analysis of Energy Performance. Energies 2020, 13, 587. [Google Scholar] [CrossRef]
- Mitchell, M.; Crutchfield, J.P.; Das, R. Evolving Cellular Automata with Genetic Algorithms: A Review of Recent Work. In Proceedings of the First International Conference on Evolutionary Computation and Its Applications, Moscow, Russia, 20–22 May 1996; Russian Academy of Sciences: Moscow, Russia, 1996; pp. 1–15. [Google Scholar]
- Holland, J.H. Adaptation in Natural and Artificial Systems: An Introductory Analysis with Applications to Biology, Control, and Artificial Intelligence; University of Michigan Press: Ann Arbor, MI, USA, 1992; ISBN 0262581116. [Google Scholar]
- Yu, W.; Li, B.; Jia, H.; Zhang, M.; Wang, D. Application of Multi-Objective Genetic Algorithm to Optimize Energy Efficiency and Thermal Comfort in Building Design. Energy Build. 2015, 88, 135–143. [Google Scholar] [CrossRef]
- Coffey, B. A Development and Testing Framework for Simulation-Based Supervisory Control with Application to Optimal Zone Temperature Ramping Demand Response Using a Modified Genetic Algorithm. Ph.D. Thesis, Concordia University, Montreal, QC, Canada, 2008. [Google Scholar]
- Wang, W.; Zmeureanu, R.; Rivard, H. Applying Multi-Objective Genetic Algorithms in Green Building Design Optimization. Build. Environ. 2005, 40, 1512–1525. [Google Scholar] [CrossRef]
- Jearsiripongkul, T.; Karbasforoushha, M.A.; Khajehzadeh, M.; Keawsawasvong, S.; Thongchom, C. An Improved Transient Search Optimization Algorithm for Building Energy Optimization and Hybrid Energy Sizing Applications. Sci. Rep. 2024, 14, 17644. [Google Scholar] [CrossRef]
- Zhao, W.; Deng, Z.; Ji, Y.; Song, C.; Yuan, Y.; Wang, Z.; Chen, Y. Analysis of Peak Demand Reduction and Energy Saving in a Mixed-Use Community through Urban Building Energy Modeling. Energies 2024, 17, 1214. [Google Scholar] [CrossRef]
- Nielsen, T.R. Optimization of Buildings with Respect to Energy and Indoor Environment. Ph.D. Thesis, Technical University of Denmark, Kongens Lyngby, Denmark, 2003. [Google Scholar]
- Hauglustaine, J.-M.; Azar, S. Interactive Tool Aiding to Optimize the Building Envelope during the Sketch Design. In Proceedings of the Seventh International IBPSA Conference, Rio de Janeiro, Brazil, 13–15 August 2001; pp. 387–394. [Google Scholar]
- Mehraban, M.H.; Alnaser, A.A.; Sepasgozar, S.M.E. Building Information Modeling and AI Algorithms for Optimizing Energy Performance in Hot Climates: A Comparative Study of Riyadh and Dubai. Buildings 2024, 14, 2748. [Google Scholar] [CrossRef]
- Miao, Y.; Chen, Z.; Chen, Y.; Tao, Y. Sustainable Architecture for Future Climates: Optimizing a Library Building through Multi-Objective Design. Buildings 2024, 14, 1877. [Google Scholar] [CrossRef]
- Kar, S.; Kumar, N.S.; Bhatia, A. Use of Genetic Algorithm to Optimize Energy Efficiency, Construction Cost, and Daylight in Building Design. Proc. IOP Conf. Ser. Earth Environ. Sci. 2023, 1279, 012029. [Google Scholar] [CrossRef]
- Houben, G.; Niard, N.; Tünnermeier, T.; Himmelsbach, T. Hydrogeology of the Kabul Basin (Afghanistan), Part I: Aquifers and Hydrology. Hydrogeol. J. 2009, 17, 665–677. [Google Scholar] [CrossRef]
- Mehrad, A.T. Causes of Air Pollution in Kabul and Its Effects on Health. Indian J. Ecol. 2020, 47, 997–1002. [Google Scholar]
- Weather-Spark Average Weather at Kabul International Airport Afghanistan. Available online: https://weatherspark.com/y/148954/Average-Weather-at-Kabul-International-Airport-Afghanistan-Year-Round (accessed on 14 March 2021).
- Kazimee, B.A. Urban/Rural Dwelling Environments: Kabul, Afghanistan. Doctoral Dissertation, Massachusetts Institute of Technology, Cambridge, MA, USA, 1977. [Google Scholar]
- Ahmadi, A.S.; Kajita, Y. Evaluation of Urban Land Development Direcction in Kabul City, Afghanistan. World Acad. Sci. Eng. Technol. Int. J. Urban Civ. Eng. 2017, 11, 152–162. [Google Scholar]
- Zahid, S.; Asmawi, Z.; Abdullah, M.F. Assessment of the Groundwater Quality and Pollution in Kabul City, Afghanistan. Adv. J. Tech. Vocat. Educ. 2019, 3, 20–26. [Google Scholar] [CrossRef]
- Farid, M.; French, M.; Nicolle, H.; Kamiya, M.; Turkstra, J.; Greenwalt, J.; Korte, I. State of Afghan Cities; UN-Habitat: Kabul, Afghanistan, 2015. [Google Scholar]
- Wafa, W.; Hairan, M.H.; Waizy, H. The Impacts of Urbanization on Kabul City’s Groundwater Quality. Int. J. Adv. Sci. Technol. 2020, 29, 10796–10809. [Google Scholar]
- Fazeel Hosham, A.; Kubota, T. Field Study of Passive Techniques and Adaptive Behaviour in the Traditional Courtyard Houses of Kabul. IOP Conf. Ser. Earth Environ. Sci. 2019, 294, 012039. [Google Scholar] [CrossRef]
- Ayoobi, A.W.; Ahmadi, H.; Inceoglu, M.; Pekkan, E. Seasonal Impacts of Buildings’ Energy Consumption on the Variation and Spatial Distribution of Air Pollutant over Kabul City: Application of Sentinel—5P TROPOMI Products. Air Qual. Atmos. Health 2022, 15, 73–83. [Google Scholar] [CrossRef]
- Tatarestaghi, F.; Ismail, M.A.; Ishak, N.H. A Comparative Study of Passive Design Features/Elements in Malaysia and Passive House Criteria in the Tropics. J. Des. Built Environ. 2018, 18, 15–25. [Google Scholar] [CrossRef]
- Al-Sallal, K.A.; Rahmani, M. Vernacular Architecture in the MENA Region: Review of Bioclimatic Strategies and Analysis of Case Studies. In Sustainable Vernacular Architecture; Springer: Cham, Switzerland, 2019; pp. 23–53. [Google Scholar]
- Mohammadabadi, M.A.; Ghoreshi, S. Green Architecture in Clinical Centres with an Approach to Iranian Sustainable Vernacular Architecture (Kashan City). Proc. Procedia Eng. 2011, 21, 580–590. [Google Scholar] [CrossRef]
- Lavafpour, Y.; Surat, M. Passive Low Energy Architecture in Hot and Dry Climate. Aust. J. Basic Appl. Sci. 2011, 5, 757–765. [Google Scholar]
- Amiri, N.; Vatandoost, M.M. The Study of the Relationship between Sustainable Architecture and Vernacular Architecture in the North of Iran. J. Hist. Cult. Art Res. 2017, 6, 436. [Google Scholar] [CrossRef]
- Mushtaha, E.S.; Mori, T.; Masamichi, E. The Impact of Passive Design on Building Thermal Performance in Hot and Dry Climate. Open House Int. 2012, 37, 81–91. [Google Scholar] [CrossRef]
- Heravi, G.; Salehi, M.M.; Rostami, M. Identifying Cost-Optimal Options for a Typical Residential Nearly Zero Energy Building’s Design in Developing Countries. Clean Technol. Environ. Policy 2020, 22, 2107–2128. [Google Scholar] [CrossRef]
- Al kanani, A.; Dawood, N.; Vukovic, V. Energy Efficiency in Residential Buildings in the Kingdom of Saudi Arabia. In Building Information Modelling, Building Performance, Design and Smart Construction; Springer International Publishing: Cham, Switzerland, 2017; pp. 129–143. ISBN 9783319503462. [Google Scholar]
- Reeves, T.; Olbina, S.; Issa, R.R.A. Guidelines for Using Building Information Modeling for Energy Analysis of Buildings. Buildings 2015, 5, 1361–1388. [Google Scholar] [CrossRef]
- Gao, H.; Koch, C.; Wu, Y. Building Information Modelling Based Building Energy Modelling: A Review. Appl. Energy 2019, 238, 320–343. [Google Scholar] [CrossRef]
- Sharifzai, M.S.; Kitagawa, K.; Halimee, M.K.; Habib, J.; Sakaguchi, D. A Comparative Study of Afghan Traditional and Contemporary Courtyard Housing Regarding Affordable Planning and Sustainability. World Acad. Sci. Eng. Technol. 2016, 10, 412–417. [Google Scholar]
- Ryan, E.M.; Sanquist, T.F. Validation of Building Energy Modeling Tools under Idealized and Realistic Conditions. Energy Build. 2012, 47, 375–382. [Google Scholar] [CrossRef]
- Jensen, S.O. Validation of Building Energy Simulation Programs: A Methodology. Energy Build. 1995, 22, 133–144. [Google Scholar] [CrossRef]
- Ariana Kabul Residents Concerned over Increased Power Outages | Ariana News. Available online: https://www.ariananews.af/kabul-residents-concerned-over-increased-power-outages/ (accessed on 12 October 2024).
- EOG Earth Observation Group. Available online: https://eogdata.mines.edu/products/special_topics/afg_power_outage.html#credit (accessed on 12 October 2024).
- Tolo Rising Power Outages in Kabul: A Growing Concern for Residents | TOLOnews. Available online: https://tolonews.com/afghanistan-189664 (accessed on 12 October 2024).
- Yarramsetty, S.; Rohullah, M.S.; Sivakumar, M.V.N.; Anand Raj, P. An Investigation on Energy Consumption in Residential Building with Different Orientation: A BIM Approach. Asian J. Civ. Eng. 2020, 21, 253–266. [Google Scholar] [CrossRef]
- Reeves, T.; Olbina, S.; Issa, R. Validation of Building Energy Modeling Tools: EcotectTM, Green Building StudioTM and IESTM. In Proceedings of the 2012 Winter Simulation Conference (WSC), Berlin, Germany, 9–12 December 2012. [Google Scholar] [CrossRef]
- Maamari, F.; Andersen, M.; de Boer, J.; Carroll, W.L.; Dumortier, D.; Greenup, P. Experimental Validation of Simulation Methods for Bi-Directional Transmission Properties at the Daylighting Performance Level. Energy Build. 2006, 38, 878–889. [Google Scholar] [CrossRef]
- Rezakhani, M.; Kim, S.A. Genetic Algorithm-Driven Optimization of Pattern for Parametric Facade Design Based on Support Position Data to Increase Visual Quality. Buildings 2024, 14, 1086. [Google Scholar] [CrossRef]
- Wang, M.; Xu, Y.; Shen, R.; Wu, Y. Performance-Oriented Parametric Optimization Design for Energy Efficiency of Rural Residential Buildings: A Case Study from China’s Hot Summer and Cold Winter Zone. Sustainability 2024, 16, 8330. [Google Scholar] [CrossRef]
- Liu, F.; Ouyang, T.; Huang, B.; Zhao, J. Research on Green Building Design Optimization Based on Building Information Modeling and Improved Genetic Algorithm. Adv. Civ. Eng. 2024, 2024, 9786711. [Google Scholar] [CrossRef]

























| Glaz Type | Description | Type of Pane | Thickness (mm) | Gap (mm) | Insulation | U-Value (W/m2K) | ||||
|---|---|---|---|---|---|---|---|---|---|---|
| Single Pane | Double Pane | Triple Pane | 3 | 6 | 13 | Air | Argon | |||
| Type 1 | Sgl Clr or Green or Grey 3 mm | ✓ | ✓ | 5.894 | ||||||
| Type 2 | Sgl Clr or Green or Grey 6 mm | ✓ | ✓ | 5.778 | ||||||
| Type3 | Dbl Clr or Green or Grey 3 mm/13 mm Air | ✓ | ✓ | ✓ | ✓ | 2.716 | ||||
| Type 4 | Dbl Clr or Green or Grey 3 mm/13 mm Arg | ✓ | ✓ | ✓ | ✓ | 2.556 | ||||
| Type 5 | Trp Clr 3 mm/13 mm Air | ✓ | ✓ | ✓ | ✓ | 1.757 | ||||
| Type 6 | Trp Clr 3 mm/13 mm Arg | ✓ | ✓ | ✓ | ✓ | 1.620 | ||||
| Wall Type | Description | |||||||||||||||||
|---|---|---|---|---|---|---|---|---|---|---|---|---|---|---|---|---|---|---|
| Outside Plaster (150 mm) | EPS (Outside) (mm) | Mud-Brick (mm) | Brick—Baked (mm) | Aerated Brick (mm) | Aerated-Con Block (mm) | Brick—Reinforced x 2 (mm) | Concrete Cast Dense x 2 (mm) | EPS (Inside) (mm) | Earth or Mud Wall (mm) | Stone-Basalt (mm) | Inside Plaster (mm) | Total U-Value (W/m2·k) | Total R-Value (m2·k/W) | |||||
| 15 | 5 | 10 | 15 | 320 | 320 | 320 | 300 | 110 | 30 | 5 | 10 | 15 | 800 | 500 | 15 | |||
| Type 1 | ✓ | ✓ | ✓ | 1.649 | 0.606 | |||||||||||||
| Type 2 | ✓ | ✓ | ✓ | 1.483 | 0.674 | |||||||||||||
| Type 3 | ✓ | ✓ | ✓ | 0.771 | 1.297 | |||||||||||||
| Type 4 | ✓ | ✓ | ✓ | 0.676 | 1.480 | |||||||||||||
| Type 5 | ✓ | ✓ | ✓ | ✓ | 0.539 | 1.856 | ||||||||||||
| Type 6 | ✓ | ✓ | ✓ | ✓ | 0.539 | 1.856 | ||||||||||||
| Type 7 | ✓ | ✓ | ✓ | ✓ | 0.322 | 3.106 | ||||||||||||
| Type 8 | ✓ | ✓ | ✓ | ✓ | 0.322 | 3.106 | ||||||||||||
| Type 9 | ✓ | ✓ | ✓ | ✓ | 0.230 | 4.356 | ||||||||||||
| Type 10 | ✓ | ✓ | ✓ | ✓ | 0.230 | 4.356 | ||||||||||||
| Type 11 | ✓ | ✓ | ✓ | ✓ | 0.239 | 4.180 | ||||||||||||
| Type 12 | ✓ | ✓ | ✓ | ✓ | 0.249 | 4.015 | ||||||||||||
| Type 13 | ✓ | ✓ | ✓ | 0.565 | 1.771 | |||||||||||||
| Type 14 | ✓ | ✓ | ✓ | 2.679 | 0.373 | |||||||||||||
| Roof Type | Description | |||||||||||||||
|---|---|---|---|---|---|---|---|---|---|---|---|---|---|---|---|---|
| Waterproof (mm) | Bitumen Sheet (mm) | Mortar (mm) | Cement Mortar (mm) | EPS (mm) | Slab (Co-Aerated) (mm) | Slab (Co-Reinforced) (mm) | Plaster (mm) | Soil (mm) | Reed Thatch (mm) | Plywood (mm) | Timber Joists (d/mm) | Total U-Value (W/m2·k) | Total R-Value (m2·k/W) | |||
| 5 | 5 | 50 | 50 | 5 | 10 | 15 | 120 | 120 | 15 | 50 | 200 | 15 | 150 | |||
| Type 1 | ✓ | ✓ | ✓ | ✓ | 3.083 | 0.324 | ||||||||||
| Type 2 | ✓ | ✓ | ✓ | ✓ | 1.003 | 0.997 | ||||||||||
| Type 3 | ✓ | ✓ | ✓ | ✓ | ✓ | 0.635 | 1.574 | |||||||||
| Type 4 | ✓ | ✓ | ✓ | ✓ | ✓ | 0.354 | 2.824 | |||||||||
| Type 5 | ✓ | ✓ | ✓ | ✓ | ✓ | 0.254 | 4.074 | |||||||||
| Type 6 | ✓ | ✓ | ✓ | ✓ | ✓ | ✓ | 0.378 | 2.644 | ||||||||
| Floor Type | Description | |||||||||||||
|---|---|---|---|---|---|---|---|---|---|---|---|---|---|---|
| Carpet (mm) | Tiles (mm) | Ceramic (mm) | Mortar (mm) | Cement Mortar (mm) | EPS (mm) | Cast Concrete (mm) | Co-Compacted (mm) | Gravel (mm) | Soil (mm) | Total U-Value (W/m2·k) | Total R-Value (m2·k/W) | |||
| 10 | 20 | 20 | 30 | 30 | 5 | 10 | 15 | 100 | 100 | 200 | 500 | |||
| Type 1 | ✓ | ✓ | ✓ | ✓ | ✓ | ✓ | 0.925 | 1.081 | ||||||
| Type 2 | ✓ | ✓ | ✓ | ✓ | ✓ | ✓ | 0.697 | 1.435 | ||||||
| Type 3 | ✓ | ✓ | ✓ | ✓ | ✓ | ✓ | ✓ | 0.372 | 2.685 | |||||
| Type 4 | ✓ | ✓ | ✓ | ✓ | ✓ | ✓ | ✓ | 0.254 | 3.935 | |||||
| Type 5 | ✓ | ✓ | ✓ | ✓ | ✓ | ✓ | ✓ | 0.193 | 5.185 | |||||
| Simulation Parameters | Test Room | Description |
|---|---|---|
| Site | Location | Kabul, Afghanistan (34.522362 N & 69.097524 E) |
| Hourly weather data | EPW file from Kabul International Airport weather station | |
| Test room | Room type | Residential |
| Test room area | 6 m × 6 m | |
| Test room height | 3 m | |
| Construction material | Wall | Wall Type 1 |
| Roof | Roof Type 1 | |
| Floor | Floor Type 1 | |
| Glazing | Single-pane, clear glass with 6 mm thickness | |
| Opening | Openable areas | 50% |
| Framing | Wooden window frame | |
| Operation | Hot months based on control set points | |
| Cooling | System seasonal CoP | COP 3 |
| Device | Split air conditioner | |
| Fuel | Electricity | |
| Distribution method | Distribute cool air directly | |
| Cooling set point | 24 °C | |
| Operation | During hot period of the year (May to September) | |
| Heating | System seasonal CoP | η = 0.8 |
| Device | Gas heater | |
| Fuel | Natural gas | |
| Distribution method | Radiation | |
| Heating set point | 22 °C | |
| Operation | During cold period of the year (October to April) | |
| Ventilation | Natural ventilation | Based on minimum temperature set points |
| Infiltration | Crack template | Good/infiltration 0.000060 kg/s·m @ 1 Pa |
| Lighting | Template | LED |
| Pre-Existing Building | Optimized Building | |
|---|---|---|
| Building illustration (Axonometric) | ![]() | ![]() |
| First floor plan | ![]() | ![]() |
| Ground floor plan | ![]() | ![]() |
| Seasons | Months | Existing Building (Actual) | Simulation Results for the Existing Building | Simulation Results for the Optimized Building |
|---|---|---|---|---|
| Winter | December | 448 | 126 | 109 |
| January | 521 | 126 | 109 | |
| February | 538 | 114 | 98 | |
| Spring | March | 200 | 126 | 109 |
| April | 150 | 122 | 105 | |
| May | 156 | 337 | 230 | |
| Summer | June | 201 | 768 | 395 |
| July | 164 | 1168 | 608 | |
| August | 158 | 996 | 550 | |
| Autumn | September | 160 | 563 | 417 |
| October | 150 | 126 | 109 | |
| November | 200 | 122 | 105 | |
| Total | 3046 | 4694 | 2944 | |
| Optimized Strategies | Single-Sided Windows | Opposing Windows | Adjacent Windows | |||||||||||||
|---|---|---|---|---|---|---|---|---|---|---|---|---|---|---|---|---|
| Orientation | N | E | S | W | NS | EW | NE | ES | SW | WN | ||||||
| N | S | E | W | N | E | E | S | S | W | W | N | |||||
| WWR (%) | 60 | 60 | 60 | 50 | 10 | 60 | 60 | 30 | 10 | 60 | 10 | 60 | 60 | 10 | 60 | 10 |
| VSA (degree) | 0 | 65 | 80 | 55 | 0 | 75 | 70 | 65 | 0 | 75 | 55 | 85 | 85 | 50 | 50 | 0 |
| Window glazing | Trp Clr 3 mm/13 mm Arg (glazing type 6) | |||||||||||||||
| Wall | Outside plaster 15 mm + EPS 150 mm + brick 320 mm + inside plaster 15 mm (wall Type 10) | |||||||||||||||
| Roof | Bitumen sheet 5 mm + cement mortar 50 mm + EPS 150 mm + slab (co-reinforced) 120 mm + plaster 150 mm (roof type 5) | |||||||||||||||
| Ground floor | Carpet 5 mm + ceramic 10 mm + cement mortar 30 mm + concrete 100 mm + gravel 200 mm (ground floor type 2) | |||||||||||||||
| Partition wall | Plaster 15 mm + brick 220 mm + plaster 15 mm | |||||||||||||||
| Internal floor (floor slab) | Carpet 5 mm + ceramic 10 mm + cement mortar 30 mm + slab (co-reinforced) 120 mm + plaster 150 mm | |||||||||||||||
Disclaimer/Publisher’s Note: The statements, opinions and data contained in all publications are solely those of the individual author(s) and contributor(s) and not of MDPI and/or the editor(s). MDPI and/or the editor(s) disclaim responsibility for any injury to people or property resulting from any ideas, methods, instructions or products referred to in the content. |
© 2024 by the authors. Licensee MDPI, Basel, Switzerland. This article is an open access article distributed under the terms and conditions of the Creative Commons Attribution (CC BY) license (https://creativecommons.org/licenses/by/4.0/).
Share and Cite
Ayoobi, A.W.; Inceoğlu, M. Developing an Optimized Energy-Efficient Sustainable Building Design Model in an Arid and Semi-Arid Region: A Genetic Algorithm Approach. Energies 2024, 17, 6095. https://doi.org/10.3390/en17236095
Ayoobi AW, Inceoğlu M. Developing an Optimized Energy-Efficient Sustainable Building Design Model in an Arid and Semi-Arid Region: A Genetic Algorithm Approach. Energies. 2024; 17(23):6095. https://doi.org/10.3390/en17236095
Chicago/Turabian StyleAyoobi, Ahmad Walid, and Mehmet Inceoğlu. 2024. "Developing an Optimized Energy-Efficient Sustainable Building Design Model in an Arid and Semi-Arid Region: A Genetic Algorithm Approach" Energies 17, no. 23: 6095. https://doi.org/10.3390/en17236095
APA StyleAyoobi, A. W., & Inceoğlu, M. (2024). Developing an Optimized Energy-Efficient Sustainable Building Design Model in an Arid and Semi-Arid Region: A Genetic Algorithm Approach. Energies, 17(23), 6095. https://doi.org/10.3390/en17236095







