Next Article in Journal
Revealing the NO Formation Kinetics for NH3/CH4 Blends Under Dual-Flame and Premixed Swirl Flame Configurations
Previous Article in Journal
A Study on Electric Vehicle Footprint in South Africa
 
 
Font Type:
Arial Georgia Verdana
Font Size:
Aa Aa Aa
Line Spacing:
Column Width:
Background:
Article

Hyper-FDB-INFO Algorithm for Optimal Placement and Sizing of FACTS Devices in Wind Power-Integrated Optimal Power Flow Problem

1
Department of Electricity and Energy, Technical Sciences Vocational School, Amasya University, Amasya 05100, Türkiye
2
Electrical and Electronics Engineering, Engineering Faculty, Duzce University, Duzce 81620, Türkiye
*
Author to whom correspondence should be addressed.
Energies 2024, 17(23), 6087; https://doi.org/10.3390/en17236087
Submission received: 5 November 2024 / Revised: 27 November 2024 / Accepted: 29 November 2024 / Published: 3 December 2024
(This article belongs to the Section F1: Electrical Power System)

Abstract

In this study, firstly, the balance between the exploration and exploitation capabilities of the weighted mean of vectors (INFO) algorithm was developed using the fitness–distance balance (FDB) method. Then, the FDB-INFO algorithm was developed with a hyper-heuristic method to create the beginning optimal population by using Linear Population Reduction Success History-based Adaptive Differential Evolution (LSHADE) and a novel Hyper-FDB-INFO algorithm was presented. Finally, the developed Hyper-FDB-INFO algorithm was applied to solve the optimal placement and sizing of FACTS devices for the optimal power flow (OPF) problem incorporating wind energy sources. Moreover, determining the placement and sizing of FACTS devices is an additional problem to minimize the total cost of generation and reducing the power losses of the power system. The experimental results showed that the Hyper-FDB-INFO algorithm is a more effective solver than the SHADE-SF, INFO, FDB-INFO and Hyper-INFO algorithms for wind power and FACTS devices integrating the OPF problem.

1. Introduction

Today, electrical power systems form the basis of modern life and continue to shape the future of the energy sector. Especially in modernizing power systems due to technological innovations and globally expanding economies, OPF is one of the main tools of planning and management technologies for power grids that provide high-quality electrical power at affordable prices. In other words, OPF constitutes the backbone of the planning and analysis of power systems as it increases efficiency and provides economic benefits. OPF is a non-linear, non-convex, constrained, and large-scale optimization problem. It aims to minimize various objective functions such as generation cost, emission, active power transmission loss, voltage deviation, and voltage stability index improvement by considering various equality and inequality constraints and to obtain the optimal control variables of the power system [1,2]. These control variables may comprise generated active or reactive power, generator bus voltages, or transformer tap ratios. On the other hand, state variables may comprise the voltage of the load bus and the reactive power output of the generators [3].
In the recent past, classical OPF analyses were performed primarily for power plants powered by fossil fuels using traditional mathematical methods and metaheuristic search algorithms (MSAs) [4,5,6,7,8,9,10,11,12,13]. After that, with the liberalization of energy markets, renewable energy sources (RESs) have been successfully integrated into power systems, bringing about significant benefits. These include a reduction in active power losses, an increase in the reliability and power quality of electrical networks, and a noticeable decrease in environmental pollution. However, the use of functions that account for the stochastic nature of RESs, such as wind and solar energy, has added complexity to the classical OPF problem, a key technical challenge in this context. In response, MHS algorithms have become a crucial tool in overcoming this complexity, thanks to their flexibility and powerful search capabilities. For instance, OPF results were improved by Roy and Jadhav [14] compared to the well-established methods used in the past by using the Gbest-guided artificial bee colony (GABC) algorithm in the IEEE 30-bus test system consisting of thermal and wind generators. Later on, Mishra et al. [15] presented the modified Cuckoo Search (CS) algorithm to solve the OPF problem in which wind power costs are included. In [16], the success history-based adaptation technique of differential evolution with superiority of feasible solutions (SHADE-SF) algorithm was used by Biswas et al. to solve the optimal power flow by combining stochastic wind and solar power with conventional thermal power generators in the system. In the study, Lognormal and Weibull probability density functions (PDFs) were used to model solar irradiation and wind speed uncertainties. Then, the OPF problem was solved by Reddy [17] through a genetic algorithm (GA) in the IEEE 30-bus test system, including wind, solar, and energy storage systems. In [18], Khan et al. focused on a gray wolf optimizer (GWO) algorithm to handle the OPF problem in IEEE 30- and IEEE 57-bus power systems incorporating renewable energy. In [19], Nusair and Alasali used the golden ratio optimization method (GROM) for objective functions such as total cost, emission and power loss minimization, and voltage stability improvement in IEEE-30 and 118 bus power systems with and without wind and solar energy. In [20], a barnacles mating optimizer (BMO) was presented by Sulaiman and Mustaffa to conduct OPF analysis for stochastic wind–solar PV–small hydro-power integrated IEEE 30-bus and IEEE 57-bus test systems for different case studies regarding the minimization of generation cost, total transmission loss, and emission. In [21], a hybrid particle swarm gray wolf optimizer (HPS-GWO) was proposed by Riaz et al. to solve the OPF problem in the modified IEEE 30-bus test system containing RES by considering three main objective functions, which are generation cost, emission, and power losses. In [22], the developed Lévy coyote optimization algorithm (LCOA) by Kaymaz et al. was tested in solving the OPF problem, where a wide range of objective functions were taken into account, such as fuel cost minimization, emission reduction, voltage stability improvement, voltage deviation, and active power loss minimization for IEEE 30, 57, and 118-bus test systems. In [23], a fitness–distance balance-based adaptive guided differential evolution (FDB-AGDE) algorithm was proposed by Guvenc et al. for solving the security-constrained OPF problem with wind and solar power in the IEEE 30-bus test system. In [24], Souza et al. proposed a gradient-based optimizer (GBO) to study the impact of wind power on the economic operation of the electrical system, bus voltages, and transmission power loss. In [25], Farhat et al. proposed an improved version of the marine predator algorithm in the OPF analysis performed considering the uncertainty of RESs. In [26], Alghamdi proposed the hybrid Firefly–Jaya (HFAJAYA) algorithm to minimize the total generation cost and emissions in solving the OPF problem with and without the inclusion of RES in a power system with IEEE 30 bus. In [27], Shaneen et al. proposed a novel circle search algorithm (CSA) to minimize the total generation cost in the RES-integrated OPF analysis conducted on the IEEE 57 and 118 bus test systems. Due to the stochastic nature of RES in the study, Beta and Weibull PDFs were used to model solar irradiation and wind speed. In [28], Mouassa et al. proposed the Slime Mold-inspired Algorithm (SMA) to reduce the overall operating cost of the main grid and emissions in the solar PV and wind power-integrated OPF analysis performed on the IEEE-30 bus test system and the Algerian power system DZA-114 bus. In [29], Adhikari et al. proposed an adaptive lightning assignment procedure optimizer (ALAPO) to solve the OPF problem in wind and solar-integrated IEEE 57 bus power system in order to minimize voltage deviation and power loss and improve voltage stability. In [30], Maheshwari et al. proposed a new flow direction algorithm (FDA) to solve the RES-integrated OPF problem consisting of solar PV, wind, and small hydropower generators. In [31], Hasanien et al. proposed the enhanced coati optimization algorithm (ECOA) in the analysis carried out for IEEE 57 and 118 bus test systems in the presence and absence of wind and solar PV energy in the OPF problem, where reducing the total generation cost is the main objective. In [32], a new hybrid ACGO algorithm was introduced by combining Chaos Game Optimization (CGO) with the Artificial Ecosystem-based Optimization (AEO) method. With the proposed algorithm, the authors focused on minimizing both fuel costs and fuel costs with total emissions in modified IEEE 30 and IEEE 57 bus test systems connected to RES. In [33], the Improved Turbulent Flow of Water-Based Optimization (ITFWO) algorithm was introduced by the authors to minimize the total cost in an IEEE 30-bus power system containing a PV generator and wind turbine, taking into account emissions, losses, and the valve-point effect. In [34], the WHO (Wild Horse Optimizer) and EESWHO (elite evolutionary strategy based on Wild Horse Optimizer) algorithms are presented to reach the best solution for the OPF by considering the uncertainty modeling of RESs. In [35], an enhanced Growth Optimizer algorithm with a dynamic fitness–distance balance (dfdb-GO) method is proposed for the security constraint OPF problem performed in the wind and solar-integrated IEEE 30 and IEEE 57 bus test systems for a total of 12 different case studies considering various objective functions such as total cost with valve point effect and prohibited operating zone and total cost with multi-fuels. In [36], a self-adaptive wild goose algorithm (SAWGA) was used to optimize an OPF model in different IEEE 30-bus and 118-bus power grids containing traditional thermal power units, solar PV, and wind power units. In the study, the authors emphasized that SAWGA provides faster and more effective convergence in reducing overall fuel consumption costs. In the study presented in [37], an adaptive method-based MODE algorithm was presented, and OPF analysis was conducted on modified IEEE 30-bus and IEEE 118-bus systems with intermittent wind and solar power integration to verify the effectiveness of the proposed approach in real-world scenarios. In [38], Hassan et al. proposed a modified version of Manta Ray Foraging Optimization based on the Artificial Hummingbird Algorithm (AHAMRFO) to solve the OPF problem, including wind turbine, PV, and plug-in electric vehicle (PEV)-integrated IEEE 30 bus power system to minimize generation cost and emissions.
Although RESs are effective in increasing power quality and system reliability and provide economic or environmental advantages, the operation of electrical power networks may require reactive power. A reactive power shortage in a system can cause serious fault situations, such as voltage fluctuations, instability, and collapse [39]. In the past, tap changer transformers or capacitor banks were used to address these situations. However, these devices were not responsive enough to handle unexpected changes in the system. As a result, power electronics-based FACTS compensators have been preferred more frequently in recent times. In addition to improving the flexibility of power transmission and enhancing the dynamic stability of the power system, FACTS devices offer several benefits, such as minimizing active power losses, meeting reactive power requirements, reducing operating costs, and regular power flow analysis [40]. However, just like the inclusion of RESs, using FACTS devices makes obtaining the optimum solution more difficult than solving the classical OPF problem due to the added mathematical calculations. At this point, the integrated OPF problem that includes RES and FACTS devices emerges as a crucial optimization problem. In the study presented by Panda and Tripathy [41], the security-constrained OPF problem of the wind–thermal generation system was solved, again using a modified bacteria foraging algorithm (MBFA). In the study, it was seen that the static synchronous compensator (STATCOM) provided reactive power support against wind uncertainties. In [42], Elmitwally and Eladl proposed a hybrid method based on Particle Swarm and Sequential Quadratic Programming (HPS-SQP) to solve the OPF problem where annual net cost minimization is determined as the objective function. In the study, OPF analysis was performed on wind power, static VAR compensator (SVC), thyristor-controlled series capacitor (TCSC), and Unified Power Flow Controller (UPFC)-integrated IEEE 14-bus and 118-bus test systems. In [43], a modified hybrid particle swarm optimization and gravitational search algorithm with chaotic maps (CPSOGSA) method was proposed by Duman et al. to solve the security-constrained OPF problem of power systems with stochastic wind energy and FACTS devices such as TCSC and thyristor-controlled phase shifter (TCPS). In the study, the performance of the proposed algorithm was evaluated according to the results of statistical analysis, taking into account objective functions such as minimization of cost, emission and active power losses, and improvement of voltage stability in IEEE 30 bus and 57 bus test systems. In [44], the SHADE-SF method was proposed by Biswas et al. to solve the OPF in which the generation cost is optimized by incorporating stochastic wind power and various FACTS devices such as SVC, TCSC, and TCPS. In the study, while creating the objective function, the cost of thermal generation, the direct cost of scheduled wind power, the penalty cost for underestimation, and the reserve cost in case of overestimation of wind power were taken into account. In the study conducted by Nusair et al. [45], the single- and multi-objective OPF problem was created to minimize generation cost, power losses, and voltage deviation in an IEEE 30-bus power system integrated with wind and solar energies and FACTS devices such as SVC, TCSC, and TCPS. The problem was solved with the Slime Mold Algorithm (SMA), Artificial Ecosystem-based Optimization (AEO), Marine Predators Algorithm (MPA), and Jellyfish Search (JS) algorithms. In the study by Mohamed et al. [46], the optimal location and size of FACTS devices such as TCSC, TPSC, and SVC, taking into account OPF, are presented in a hybrid power system containing stochastic wind and conventional thermal power plants. In the study, the optimal size and location of FACTS devices were determined by creating a multi-objective function that includes active power losses as well as reserve costs for overestimation and penalty costs for underestimation of intermittent renewable resources. A hybrid method consisting of a gradient-based optimizer (GBO) and moth flame optimization algorithm (MFO) has been proposed to minimize this objective function. In [47], a modified version of the Runge Kutta optimizer (MRUN) based on Cauchy mutation and quasi-oppositional learning techniques was presented by Ebeed et al. to solve the stochastic OPF problem with optimal integration of wind turbines and solar PV systems along with TCSC in an IEEE 57 bus system. In [40], the Chaotic African Vultures Optimization Algorithm (CAVOA) has been proposed for the analysis carried out to reduce the overall power cost and power loss in the IEEE 30-bus power system in solving the OPF problem integrated with wind power, SVC, TCSC, and TCPS. In the study, penalty cost and reserve cost were included in the objective function. In the study presented in [48], the OPF problem involving renewable energy sources and FACTS was solved using the Chaos Game Optimization (CGO) algorithm for various single-objective and multi-objective functions. In the study, wind turbines and PV units were used to produce renewable energy sources, while FACTS devices preferred SVC, TCSC, and TCPS.
As seen in the studies mentioned, many different algorithms have been proposed to solve the optimal power flow problem integrated with RES and FACTS devices. However, especially based on the “No free launch” theorem [49], it is thought that any optimization algorithm is insufficient to solve all types of optimization problems. Based on this, researchers continue to design new optimization frameworks or improve existing algorithms day by day. One of the metaheuristic search algorithms presented recently is the INFO optimization algorithm. The INFO optimization algorithm is based on the idea of a weighted average for a set of vectors proposed by Ahmadianfar et al. [50]. The INFO algorithm performs the iteration process using three stages: rule update, vector combination, and local search. The INFO algorithm has shown competitive performance in various benchmark systems, engineering design problems, and various power system problems [51,52,53,54]. Due to its successful performance, in this study, INFO is preferred for solving the optimal power flow problem integrated with wind power and FACTS in power systems. However, it has been observed that INFO presents some disadvantages for this real-world engineering problem where high dimensions and many parameters are optimized. Especially in the update phase of the algorithm, an early convergence problem was observed due to the random selection of individuals in INFO’s search mechanism, which suggested that the algorithm may be inadequate in terms of exploration strategy. At the same time, the algorithm becoming stuck at local optimum points during the search process also revealed deficiencies in terms of exploitation strategy. As a result, a novel FDB-INFO algorithm is presented using the FDB selection method [55] to overcome the early convergence problem of INFO and achieve an effective balance between exploration and exploitation.
Metaheuristic algorithms can provide effective results in solving any optimization problem. However, if the parameters in the operation of a metaheuristic algorithm are not set to optimal values or if the proper method is not used in the improvement of the algorithm, the performance of the algorithm decreases. This problem is one of the disadvantages of metaheuristic algorithms. In the literature, a hyper-heuristic approach has been proposed to eliminate this disadvantage. The hyper-heuristic approach basically consists of two levels. The first one is a low-level structure, a class in which low-level heuristics (such as the parameters required for the operation of the algorithm) are located. The other one is a high-level structure, an interface in which the most suitable low-level heuristic is selected [56,57].
In this study, chaotic maps (CMs), opposition-based learning (OBL) methods, and the population ratio are used in the low-level structure, and the LSHADE [58] algorithm is used as a high-level structure in the proposed Hyper-FDB-INFO algorithm. While designing the proposed algorithm, the LSHADE algorithm creates a random population among the chaotic maps, OBL methods, and population ratio in the low-level heuristic structures. Each individual in this created population (low-level heuristic) contains the CMs, OBL methods, and population ratio combinations used to produce the initial population of the INFO algorithm. The fitness value obtained as a result of the iterative process of the INFO algorithm according to the initial population is accepted as the fitness value of the low-level heuristic structure. After the iterative processes of the LSHADE algorithm, the most appropriate low-level selection process is performed. As a result of this, the Hyper-FDB-INFO algorithm was introduced. The proposed algorithm was used to solve the optimal power flow problem with integrated wind power and FACTS in power systems. To solve the problem, the results obtained with Hyper-FDB-INFO were compared with SHADE-SF [44], INFO, FDB-INFO, and Hyper-INFO algorithms.
Accordingly, the main contributions of this study can be briefly summarized as follows:
  • A new hyper-heuristic approach, called Hyper-INFO, is proposed to find the initial population of INFO by obtaining the best combination of chaotic maps, OBL methods, and population ratio using the LSHADE algorithm. In order to improve the low-level heuristic structure of the proposed hyper-heuristic approach, the exploration and exploitation capability of the INFO algorithm in the structure is improved by using the FDB method. As a result of this, another novel Hyper-FDB-INFO algorithm is presented to the literature.
  • The proposed Hyper-FDB-INFO algorithm was used to solve the optimal power flow problem integrated with wind power and FACTS in the power system. In addition to the recommended Hyper-FDB-INFO, INFO, FDB-INFO, and Hyper-INFO algorithms were used for the first time to solve the problem. The results obtained with Hyper-FDB-INFO were compared with SHADE-SF [44], INFO, FDB-INFO, and Hyper-INFO algorithms.
  • The optimal power flow problem integrated with wind power is solved considering various FACTS devices such as SVC, TCSC, and TCPS in an electrical power system. In the study, for three different cases at constant load, the location of the FACTS devices and their ratings were optimized by including the uncertain cost of wind power. In addition, for the fourth case study, optimization was performed for four different loading conditions for the fourth case study.
Accordingly, the remaining sections of the paper are as follows: Section 2 describes the cost models of thermal and wind power for optimal power flow. Section 3 introduces the proposed Hyper-FDB-INFO algorithm. In Section 4, the results obtained with Hyper-FDB-INFO and competing algorithms for solving the problem are compared. Finally, the conclusions drawn from the study were evaluated and discussed.

2. Materials and Methods

In this study, the OPF problem is solved over the IEEE-30 bus test system modified by Biswas et al. [44]. The modified test system includes 4 thermal generators, 2 wind generators, and 6 FACTS devices. There are two of each of the FACTS devices consisting of a thyristor-controlled series compensator (TCSC), thyristor-controlled phase shifter (TCPS), and static VAR compensator (SVC), and their mathematical models are described in ref. [44]. TCSC and TCPS are the series compensation devices that are used to enhance the loading capability and power flow of the line. A shunt compensation device SVC supplements the reactive power of the system. The determination of optimal placement and sizing of the FACTS devices are the main issues of the OPF problem. The addition of FACTS devices to the system and the location and rating of FACTS devices decrease the total generation cost, reduce power losses, and increase the reliability of the electrical network’s operating conditions.
Figure 1 shows the modified IEEE 30-bus test system. In this study, thermal generators were placed in buses 1, 2, 8, and 13 of the IEEE 30-bus power system, while wind generators were integrated into buses 5 and 11. The system has four transformers between the buses 6-9, 6-10, 4-12, and 27-28. Two SVCs from FACTS devices were placed between buses 21 and 24, two TCSCs were placed between buses 2-5 and 24-25, and two TCPSs were placed between buses 3-4 and 9-10.
Generally, the cost function of thermal units ( C T i )   by considering the valve-point loading effect using fossil fuels in OPF problems is defined as
  C T i P T G i = a i + b i P T G i + c i P T G i 2 + d i   x   sin e i   x (   P T G i m i n P T G i )  
a i , b i , c i , d i   a n d ,   e i are the cost coefficients, P T G i is the producing power output, and P T G i m i n is for the i th thermal unit’s minimum power output.
Wind power generators do not require any fuel, and by using the direct cost coefficient ( g w j ) , the cost function of jth wind generators ( C w j ) is identified as a function of the plant’s scheduled power ( P w s j ) :
C w j P w s j = g w j P w s j
Due to the uncertainty of wind energy, reserve and penalty costs need to be added to the wind power cost. The reserve cost ( C R w j )   and the penalty cost ( C P w j ) component for underestimation of wind power are defined in Equation (3) and Equation (4), respectively.
C R w j P w s j P w a v j = K R w j P w s j P w a v j = K R w j 0 P w s j P w s j P w f w j P w d P w
C P w j P w a v j P w s j = K P w j P w a v j P w s j = K P w j P w s j P w r j P w P w s j f w j P w d P w
K R w j   and K P w j   represent the coefficient of reserve and penalty cost for the jth wind power plant. Here, the actual power available from the plant is P w a v j . f w j signifies the probability density function of the plant and is given in Equation (5) [44]:
f w j v = b a v a b 1 e v / a b   f o r   0 < v <
The cost coefficients of all thermal units are provided in Table 1, and the cost coefficients and probability density function parameters of all wind generators are provided in Table 2.
Finally, the total generation cost of the modified system is defined in Equation (6).
C g e n = i = 1 N T G C T i ( P T G i ) + j = 1 N W G C w j ( P w s j ) + C R w j P w s j P w a v j + C P w j P w a v j P w s j
Researchers generally work to minimize the total cost in OPF problems. However, due to the inherent resistance of the transmission systems, real power losses occur in the system. In this study, power transmission losses are also taken into account. The mathematical model of the real power loss due to inherent resistance is given in Equation (7).
P l o s s = q = 1 n l G q ( m n ) V m 2 + V n 2 2 V m V n c o s ( δ m δ n )
where V m is the voltage magnitude at bus m, G q ( m n ) is the conductance of line m-n, δ m , δ n are the voltage angles at bus m, n, and n l is the number of transmission lines.
Also, when solving the OPF problem on a transmission line, we should consider the system constraints, including the equality and inequality constraints. The power balance equations in the presence of the FACTS devices are defined in Equations (8) and (9) [44].
P G m + P m s P D m V m   n = 1 N B V n Y m n cos θ m n + δ m δ n = 0 m N B
Q G m + Q m s + Q S V C m Q D m V m   n = 1 N B V n Y m n   s i n θ m n + δ m δ n = 0 m N B
where P G m is the real power generation at bus m, P D m is the real power demand at bus m, Q G m is the reactive power generation at bus m, Q D m is the reactive power demand at bus m, P m s is the real power generation, injected by the TCPS at bus m, Q m s is the reactive power generation, injected by the TCPS at bus m, Q S V C m is the injected reactive power at bus m by the SVC, Y m n is the magnitude of bus admittance element m,n, θ m n is the angle of bus admittance element m,n, and N B is the total number of buses.
There are three inequality constraints in the OPF problem: Generator constraints, Security constraints, and Transformer constraints. Generator constraints are defined in Equations (10)–(12).
  P G i m i n P G i   P G i m a x i N G
  Q G i m i n Q G i   Q G i m a x i N G
  V G i m i n V G i   V G i m a x i N G
Security constraints are defined in Equations (13) and (14).
  V L p m i n V L p   V L p m a x p N L
S L q   S L q m a x q n L
Transformer constraints are defined in Equations (15)–(18).
  T t m i n T t   T t m a x t N T
T C S C : τ T C S C m m i n τ T C S C m τ T C S C m m a x m N T C S C
T C P S : Φ T C P S n m i n Φ T C P S n Φ T C P S n m a x n N T C P S
S V C : Q S V C j m i n Q S V C j Q S V C j m a x j N S V C

3. Proposed Algorithm (Hyper-FDB-INFO)

This paper improves the performance of an innovative optimizer named weIghted meaN oF vectOrs (INFO) [50]. Generally, The INFO algorithm has good global exploration capability to find the global optimum solution. The INFO algorithm works by calculating the average weights of the vector and consists of a population vector sequence. The most suitable solution calls on a variety of consecutive objects. Each generation has three vectors updating their position. These are Stage 1: updating rule, Stage 2: vector combination, and Stage 3: local search [50]. The role of the updating rule in the INFO algorithm is to increase the population’s diversity. This updating stage is the biggest difference between the INFO algorithm and other meta-heuristic search algorithms. In this stage, new vectors are created using the weighted mean of vectors. The new vector is calculated in this stage by using Equation (19):
z 1 g = x 1 g + σ × M e a n R u l e + C A
In the INFO algorithm, the mean rule is used to increase the diversity of the population. The mean rule is expressed mathematically in the following equations.
M e a n r u l e = r × W M 1 l g + 1 r × W M 2 l g l = 1,2 , , N p
W M 1 l g is calculated using Equation (21):
W M 1 l g = δ × w 1 x a 1 x a 2 + w 2 x a 1 x a 3 + w 3 x a 2 x a 3 w 1 + w 1 + w 1 + ε l = 1,2 , , N p
The index numbers of a 1 a 2 a 3 1 are different integers randomly selected from the range [1, NP]. Randomly selected a1, a2 and a3 values were used to increase diversity in the updating stage. However, the exploration ability of the INFO algorithm in the search process has still some disadvantages. Kahraman et al. [55] proposed an effective method called the fitness–distance balance (FDB) method, which provides effective guidance on meta-heuristic search algorithms in the search process. In FDB, the score vector (SP) of the population is given in Equation (22).
S P   S 1 S n n × 1
Here, S1 = Sfdb, the solution candidate, new vector, is selected by the FDB method. Sfdb is used instead of the a1. Sfdb is the solution candidate with the maximum value in the score vector of FDB. In this study, firstly, the INFO algorithm is enhanced by using FDB. The proposed algorithm, which is called FDB-INFO, has the ability to improve the exploration and local optima avoidance of INFO.
In metaheuristic search algorithms, initial populations are generated randomly, and this process creates some disadvantages. A generated population may be far from the global solution and may contain weak diversity solution candidates. In this study, a different optimization algorithm is considered to generate the most suitable initial population to be used in INFO and FDB-INFO algorithms. For this purpose, the LSHADE metaheuristic optimization algorithm, which has superior performance and a simple structure, was selected. In other words, a hyper-heuristic method is proposed using the LSHADE algorithm to find an optimum initial population for INFO and INFO-FDB algorithms.
The LSHADE optimization algorithm has Initialization, Mutation, External Archive, Parameter Adaption, Crossover, Selection, and Linear population size reduction processes [58]. The LSHADE optimization algorithm’s first step is to randomly generate an initial population within the feasible bounds of the decision variables, which can be written as follows:
X i , j = L j + r a n d × U j L j   i = 1,2 , . , N
where N is the population size, and Lj and Uj are the lower and upper boundary of the jth dimension. Mirjalili et al. [56] proposed a hyper-heuristic algorithm. In their study, there are three variables: the first variable consists of CMs (1-10), the second variable consists of the OBL method (1-4), and the third variable is the ratio of the population (0-1) in the LSHADE algorithm. Chaotic maps (CMs) are used to improve the performance of algorithms and provide systematic stochastic behaviors. The use of CMs provides an effective ability to search for the best solution by avoiding the problem of stagnation at the local point and can increase the convergence towards the global solution. CMs are generally used in the initialization phase of the population in optimization problems. In addition to the CMs strategy, another strategy is the opposition-based learning (OBL) strategy. The main purpose of the OBL strategy is to calculate the opposite local solution for each solution in the initial phase and optimization process in order to improve the exploration ability of the algorithm. More detailed information about CMs and OBL methods can be found in Abd Elaziz and Mirjalili’s paper [56].
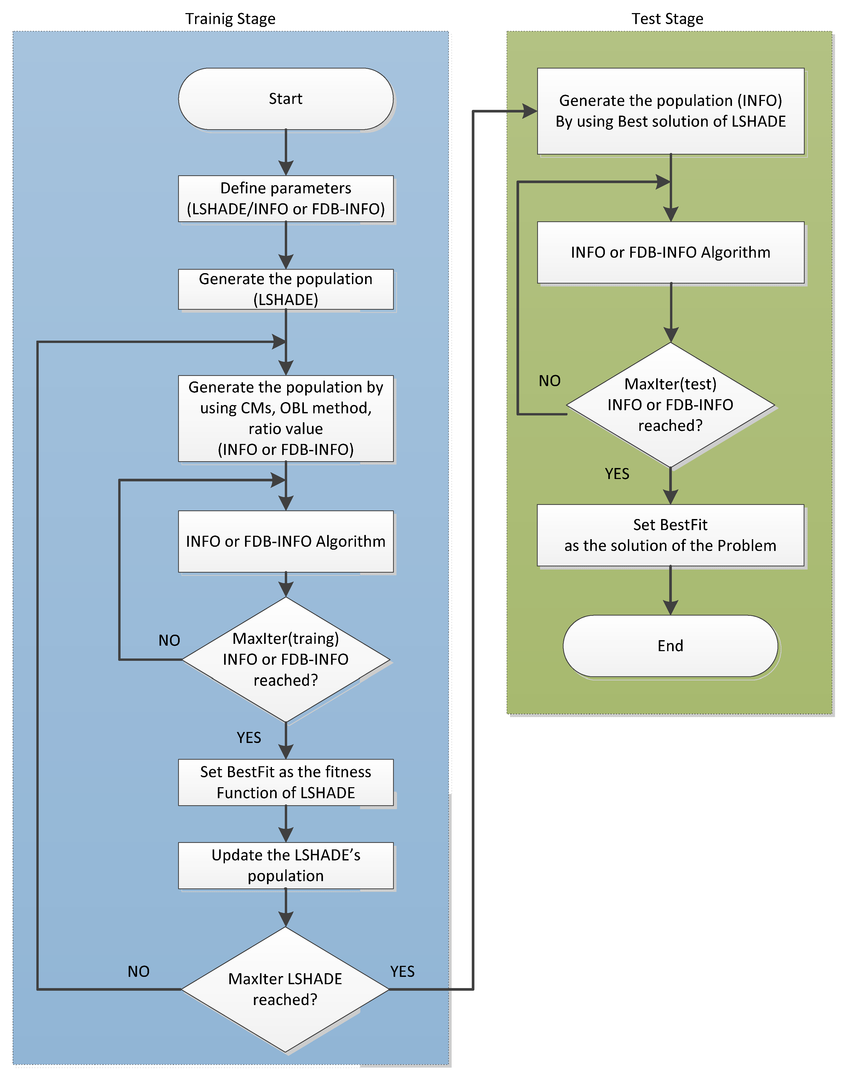
The LSHADE algorithm first creates a population randomly based on three variables and the population size. A candidate solution in the LSHADE population represents the initial population of the INFO/FDB-INFO algorithm. Then, the INFO/FDB-INFO algorithm runs for 50 iterations based on this population. The best fitness value obtained here becomes the fitness value of the corresponding candidate solution of LSHADE. In other words, the fitness value of LSHADE’s candidate solution is obtained from the execution of INFO/FDB-INFO. After LSHADE completes all its iterations, the best candidate solution is determined. This stage is called the training stage. The best initial value for INFO/FDB-INFO is now set as the best candidate solution of LSHADE. Based on this initial population obtained, the INFO/FDB-INFO algorithm is applied to the problem with the maximum iteration. This stage is called the test stage. In the proposed algorithm, if INFO is used, its name is defined as Hyper-INFO, and if FDB-INFO is used, its name is defined as Hyper-FDB-INFO. The proposed algorithm, called Hyper-FDB-INFO, has a better ability to improve the exploration and local optima avoidance of INFO, FDB-INFO, and Hyper-INFO. The framework of the proposed hyper heuristic algorithms is given in Figure 2.

4. Simulation Results

In this section, the simulation results obtained with Hyper-FDB-INFO for different case studies in the OPF problem are compared with SHADE-SF [37], INFO, INFO-FDB, and Hyper-INFO algorithms and presented in tables. The case descriptions of the simulation study are given in Table 3 as a summary.
There are a total of 27 control variables in the OPF analysis performed. The locations of FACTS devices are also included in these decision variables. While the locations of FACTS devices are expressed with branch numbers for TCSC and TCPS, they are expressed with the bus numbers connected to SVC. Each FACTS device is assigned two control variables, one representing the location and the other representing the degree of the device. When integrating FACTS devices into the system, the following points should be considered. Two FACTS devices cannot be on the same bus, SVC cannot be installed on the bus where generators are located since reactive power is exchanged, and TCSC and TCPS cannot be placed on branches with tap changer transformers. The step settings of transformers were selected between 0.90 and 1.10 p.u. in case studies. The maximum compensation value on the bus located at TCSC is determined as 50% of the line reactance. In addition, the reactive power absorption and generation capacity of SVC is up to 10 MVAr. The phase shifter (TCPS) angle varies between −5 degrees and 5 degrees. The reactive power capacities of wind generators are determined between −0.4 pu and 0.5 pu [44]. The variable limits used in the study for each case are given in Table 4, Table 5 and Table 6.

4.1. Case Studies with Fixed Loading

This subsection consists of three case studies, Case 1, Case 2, and Case 3, where 100% loading conditions are considered. The optimization problem was run independently 30 times by each algorithm used for the three cases. In the optimization process, the best suitability values obtained with different algorithms and the parameter values of the control variables are given in Table 4, Table 5 and Table 6.
The aim is to obtain the minimum value of the production cost (Cgen) in Equation (5) for Case 1. According to the determined objective function, as can be seen from Table 4, the minimum cost value of 806.9707 USD/h is obtained with the proposed Hyper-FDB-INFO algorithm. The cost values for Case 1 are 807.1923 USD/h with the Hyper-INFO algorithm; 807.2136 USD/h with INFO-FDB; 807.3134 USD/h with INFO; and 807.1923 USD/h with SHADE-SF [37]. When we compare this value with other algorithms, Hyper-FDB-INFO provides 0.0275% lower cost than Hyper-INFO, 0.0301% lower cost than INFO-FDB, 0.0425% lower cost than INFO, and 0.0057% lower cost than SHADE-SF [44]. In addition, Table 4 includes the control parameter variables of all compared algorithms for Case 1 and the optimal locations and ratings of FACTS devices. The branch and bus numbers connected to TCSC and TCPS are determined as 5-7 and 14-, respectively, with Hyper-FDB-INFO. In addition, the optimal locations for SVC1 and SVC2 are determined as buses 24 and 21. In this study, the maximum compensation value for TCSC with Hyper-FDB-INFO (tTCSC1 and tTCSC2) was found to be 28.5902% and 29.7363%, respectively, the angle value of the phase shifter (TCPS) (UTCPS1 and UTCPS2) was found to be 3.0106 and −1.1295 degrees, respectively, and the reactive power extracting and generating capacities of the SVC (QSVC1and QSVC2) were found to be 9.7432 and 9.9943 MVAr, respectively.
The main objective in Case 2 is to minimize the power loss. Minimizing the real power loss of the grid allows an increase in the loading capacity of the grid by using FACTS devices. When the control variables and the obtained fitness function value given in Table 5 are examined, it is seen that the power loss is obtained as 1.7413 MW with the Hyper-FDB-INFO algorithm. The power loss values are obtained as 1.7436 MW with the Hyper-INFO algorithm; 1.7564 MW with INFO-FDB; 1.7586 MW with INFO; and 1.7467 MW with SHADE-SF [44] for Case 2. When we compare this value with other algorithms, it is shown that Hyper-FDB-INFO has a lower power loss of 0.13% than Hyper-INFO, 0.86% than INFO-FDB, 0.98% than INFO, and 0.31% than SHADE-SF [44]. In addition, Table 5 also includes the control parameter variables and the locations of the FACTS devices for all the algorithms compared to Case 2. The branch and bus numbers connected to TCSC and TCPS are determined as 2-5 and 14-33, respectively, with Hyper-FDB-INFO. In addition, the optimal locations for SVC1 and SVC2 are determined as buses 21 and 24. In this study, the maximum compensation values for TCSC with Hyper-FDB-INFO (tTCSC1 and tTCSC2) are 27.4032% and 25.7246%, respectively, the angle values of the phase shifter (TCPS) (UTCPS1 and UTCPS2) are −2.3488 and 4.6592 degrees, respectively, and the reactive power extracting and generating capacities of the SVC (QSVC1 and QSVC2) are found to be 9.9984 and 9.99626 MVAr, respectively.
When the values obtained in Case 1 and Case 2 are examined, it is seen that a more effective result is obtained in terms of generation cost for Case 1 compared to Case 2, while the power loss is seen to be higher in Case 1 compared to Case 2. This situation reveals the necessity of a new objective function that will minimize both the cost and power loss at the same time. For this reason, a new cost model was created in line with this objective function in Case 3. The cost of the energy considered in this study is 0.10 USD/kWh. This cost equation (Cgross) is given in Equation (24):
C g r o s s = C g e n + P l o s s 10 3 0.10
Accordingly, in Case 3, the value of the cost function to be minimized was obtained as 1103.6675 USD/h by the Hyper-FDB-INFO algorithm, considering both cost and power loss in Table 6. The cost values are 1104.3138 USD/h with the Hyper-INFO algorithm, 1104.8206 USD/h with INFO-FDB, 1106.5660 USD/h with INFO, and 1104.0771 USD/h with SHADE-SF [44] for Case 3. When we compare this value with other algorithms, it is shown that Hyper-FDB-INFO provides a cost value that is 0.059% lower than Hyper-INFO, 0.134% lower than INFO-FDB, 0.262% lower than INFO, and 0.0371% lower than SHADE-SF [44]. The branch and bus numbers connected to TCSC and TCPS are determined as 30-2 and 9-33, respectively, with Hyper-FDB-INFO. Also, the optimal locations for SVC1 and SVC2 are determined as buses 21 and 24. In this study, the maximum compensation values for TCSC with Hyper-FDB-INFO (tTCSC1and tTCSC2) are 49.9972% and 26.1374%, the angle values of the phase shifter (TCPS) (UTCPS1 and UTCPS2) are 0.5941 and 3.0436 degrees, respectively, and the reactive power extracting and generating capacities of SVC (QSVC1 and QSVC2) are found to be 9.9981 and 9.9998 MVAr, respectively.

4.2. A Case Study Considering Uncertainties in Load Demand

In this subsection, Case 4 is considered, where uncertain load demands are assumed. The uncertain load demand is expressed using the normal PDF. The optimization is carried out by creating various scenarios according to different load demands. The loading and probabilities for all scenarios are given in Table 7 [44].
According to Table 7, in a scenario, % loading means that the demands on all buses are multiplied by the percentage of that scenario. In each scenario, the Cgross objective function in Equation (23) according to the loading level in the grid is optimized by all algorithms. The planned power from all generators is optimized in each scenario. It is not practical to change the locations of FACTS devices under different loading scenarios. Therefore, as in the reference study [44], the locations of FACTS devices are optimized for scenario 3 (load level 3), and the same optimized locations are used for other loading scenarios. The ratings of FACTS devices are optimized for different loading levels (scenarios).
First of all, the analysis results for scenario 1 (sc1) are given in Table 8. According to these results, the minimum cost value of 514.5761 USD/h is obtained with the proposed Hyper-FDB-INFO algorithm. For Case 4_sc1, the cost values are 514.6121 USD/h with the Hyper-INFO algorithm; 514.8226 USD/h with INFO-FDB; 515.3933 USD/h with INFO; and 514.6576 USD/h with SHADE-SF [37]. The value obtained with the proposed algorithm, when compared to the competing algorithms, provides 0.007% lower cost than Hyper-INFO, 0.0479% lower cost than INFO-FDB, 0.1586% lower cost than INFO, and 0.0158% lower cost than SHADE-SF [37]. In addition, the branch and bus numbers for Hyper-FDB-INFO with TCSC and TCPS were determined as 35-2 and 8-14, respectively. The optimal locations for SVC1 and SVC2 were determined as buses 21 and 24. In the conducted study, the maximum compensation values for TCSC with Hyper-FDB-INFO (tTCSC1 and tTCSC2) are 48.5856% and 27.0498%, the angle values of the phase shifter (TCPS) (UTCPS1 and UTCPS2) are −0.4557 and 1.2485 degrees, respectively, and the reactive power absorption and generation capacities of SVC (QSVC1 and QSVC2) are found to be 6.6082 and 4.9726 MVAr, respectively.
The results for Case 4_sc2 are given in Table 9. According to results, the minimum cost value of 626.1899 USD/h is obtained with the Hyper-FDB-INFO algorithm. For Case 4_sc2, the cost values are 626.1903 USD/h with the Hyper-INFO algorithm; 626.2569 USD/h with INFO-FDB; 626.7105 USD/h with INFO; and 626.1980 USD/h with SHADE-SF [44]. The value obtained with the proposed algorithm, when compared to the competing algorithms, provides 0.000064% lower cost than Hyper-INFO, 0.0107% lower cost than INFO-FDB, 0.0831% lower cost than INFO, and 0.0013% lower cost than SHADE-SF [44]. In addition, the branch and bus numbers of TCSC and TCPS with Hyper-FDB-INFO were determined as 20-2 and 8-14, respectively. In addition, the optimal locations for SVC1 and SVC2 were determined as buses 21 and 24, as in the previous scenario. In this study, the maximum compensation values for TCSC with Hyper-FDB-INFO (tTCSC1 and tTCSC2) were found to be 0.0315% and 25.4221%, the angle values of the phase shifter (TCPS) (UTCPS1 and UTCPS2) were found to be −0.3639 and 2.5628 degrees, respectively, and the reactive power absorption and generation capacities of SVC (QSVC1 and QSVC2) were found to be 7.0620 and 5.6781 MVAr, respectively.
The analysis results for Case 4_sc3 are given in Table 10. According to these results, the minimum cost value of 740.2716 USD/h is obtained with the proposed Hyper-FDB-INFO algorithm. For Case 4_sc3, the cost values are 740.6363 USD/h with the Hyper-INFO algorithm; 740.6066 USD/h with INFO-FDB; 741.5760 USD/h with INFO; and 740.2894 USD/h with SHADE-SF [44]. The value obtained with the proposed algorithm, when compared to the competing algorithms, provides 0.05% lower cost than Hyper-INFO, 0.045% lower cost than INFO-FDB, 0.1759% lower cost than INFO, and 0.0024% lower cost than SHADE-SF [44]. In addition, the branch and bus numbers for Hyper-FDB-INFO with TCSC and TCPS were determined as 20-2 and 8-14, respectively, as in the previous scenario, and the optimal locations for SVC1 and SVC2 were determined as buses 21 and 24. In the conducted study, the maximum compensation values for Hyper-FDB-INFO and TCSC (tTCSC1 and tTCSC2) are found to be 0.0002% and 25.1171%, respectively, the angle values of the phase shifter (TCPS) (UTCPS1 and UTCPS2) are −0.3360 and 2.9835 degrees, respectively, and the reactive power absorption and generation capacities of the SVC (QSVC1 and QSVC2) are found to be 8.4660 and 6.7646 MVAr, respectively.
The analysis results for Case 4_sc4 are given in Table 11. According to these results, the minimum cost value of 882.4098 USD/h is obtained with the proposed Hyper-FDB-INFO algorithm. For Case 4_sc4, the cost values are 882.4101 USD/h with the Hyper-INFO algorithm; 882.4200 USD/h with INFO-FDB; 882.5805 USD/h with INFO; and 882.4103 USD/h with SHADE-SF [37]. The value obtained with the proposed algorithm, when compared to the competing algorithms, provides 0.000034% lower cost than Hyper-INFO, 0.001155% lower cost than INFO-FDB, 0.019% lower cost than INFO, and 0.000056% lower cost than SHADE-SF [37]. In addition, the branch and bus numbers for Hyper-FDB-INFO with TCSC and TCPS were determined as 19-2 and 8-14, respectively, and the optimal locations for SVC1 and SVC2 were determined as busbars 21-24. In the conducted study, the maximum compensation values for Hyper-FDB-INFO and TCSC (tTCSC1 and tTCSC2) are found to be 0.0013% and 24.9518%, respectively, the angle values of the phase shifter (TCPS) (UTCPS1 and UTCPS2) are −0.3315 and 3.4102 degrees, respectively, and the reactive power absorption and generation capacities of SVC (QSVC1 and QSVC2) are found to be 9.0528 and 7.8057 MVAr, respectively.
In the simulation study, the number of iterations and the number of populations were kept constant for all algorithms, 30 independent runs were performed, and best, worst, mean, and standard deviation values were obtained. These values are given in Table 12, and the best results obtained are given in bold. Accordingly, in Case 1, the minimum fitness value obtained by the Hyper-FDB-INFO was 806.9707. From this result, it can be seen that the best fitness value for minimum values is obtained with Hyper-FDB-INFO in Case 1. Although Hyper-FDB-INFO gives the best result in terms of minimum fitness value, to show the robustness of the algorithm more clearly, the average and standard deviation values obtained as a result of 30 runs should also be evaluated. Considering the structure of metaheuristic algorithms, it may not be enough to obtain the best result only once to make a fairer comparison. When comparing the mean values for Case 1, the Hyper-FDB-INFO algorithm is seen as the algorithm that gives the most effective result with 807.1176. Regarding the mean value, SHADE-SF [44] ranked second with a fitness value of 807.1832, and Hyper-INFO-FDB ranked third with a fitness value of 807.5032. In terms of standard deviation value, Hyper-INFO-FDB was the most stable algorithm with a value of 0.0383 for Case 1 after 30 independent runs. The second algorithm that gave the best results in terms of standard deviation value was Hyper-INFO, while the third-ranked algorithm was SHADE-SF [44]. As can be seen from its success in mean and standard deviation values, Hyper-FDB-INFO also gave better results than the competing algorithms in terms of worst value with a value of 807.1689. When the results obtained for Case 2 are evaluated, Hyper-FDB-INFO is the algorithm that gives the best result with a minimum fitness value of 1.7413, while Hyper-INFO is in second place with a value of 1.7436, and SHADE-SF is in third place with 1.7467. For Case 2, the algorithm that gives effective results in terms of mean values is again Hyper-FDB-INFO with 1.7909, while SHADE-SF is in second place with 1.7947. The most effective algorithm after these two algorithms is INFO-FDB, with 1.8765. Moreover, Hyper-FDB-INFO is also superior to its competitors in terms of standard deviation value with a value of 0.0147. For Case 3, the algorithm that provides the best result with a value of 1103.6675 in terms of minimum values is again Hyper-FDB-INFO, while this proposed algorithm has shown that it is more effective than its competitors with a mean value of 1106.4385 and a standard deviation value of 0.7444. Unlike the fixed load case performed in the first three case studies, an uncertain load case was considered for Case 4 under four different loading conditions. In the first scenario of Case 4, in terms of minimum values, while Hyper-FDB-INFO provides the best solution with 514.5761, Hyper-INFO is in second place with a value of 514.6121, and SHADE-SF [44] is in third place with a value of 514.6576. When comparing in terms of mean and standard deviation values, it is seen that Hyper-FDB-INFO is once again the algorithm that gives the best results with values of 516.3374 and 0.4433, respectively. For all scenario cases in Case 4, only minimum values are available for SHADE-SF [44] in the referenced study. Therefore, the worst, mean, and standard deviation values cannot be compared with this algorithm for Case 4. In the second scenario of Case 4, when the minimum values are examined, Hyper-FDB-INFO is the algorithm that provides the best solution with 626.1899. This algorithm is followed by Hyper-INFO with 626.1903 and SHADE-SF [44] with 626.1980. In the second scenario of Case 4, the most effective algorithm in terms of the worst, mean, and standard deviation values was again Hyper-FDB-INFO with values of 628.9009, 628.1864, and 0.5235, respectively. In the third scenario of Case 4, when the minimum values are examined, Hyper-FDB-INFO is the algorithm that provides the best solution with 740.2716. SHADE-SF [44] is in second place with a value of 740.2894, and INFO-FDB is third with a value of 740.6066 for this scenario. In this scenario, the best algorithm in terms of mean values was Hyper-FDB-INFO with 742.4758, while Hyper-INFO was more effective regarding standard deviation with 0.6172. However, when the worst value is examined, it is seen that Hyper-FDB-INFO provides a better solution with a value of 740.2716. In the fourth scenario of Case 4, while Hyper-FDB-INFO is the algorithm that provides the best solution in terms of minimum fitness value with a value of 882.4098, Hyper-INFO is in second place with a value of 882.4101, and SHADE-SF [44] is in third place with a value of 882.4103. In this scenario, the best algorithm for mean values was Hyper-FDB-INFO, with a value of 884.9147. In addition, Hyper-INFO is in second place with a value of 885.1692, and INFO-FDB is in third place with a value of 886.6490. When comparing the worst and standard deviation values, it is seen that Hyper-FDB-INFO is the algorithm that gives the best results with values of 885.8958 and 0.6451, respectively. When the results obtained for all cases are examined, it is seen that Hyper-INFO-FDB is superior to its competitors in solving the problem.

5. Conclusions

In this paper, a hyper-heuristic optimization algorithm, called Hyper-INFO, is presented, which can find the optimal initial population of INFO by using LSHADE. In this way, the convergence speed of INFO has been increased. Also, the INFO algorithm was improved by using the FDB method with its abilities. As a result, another novel Hyper-FDB-INFO algorithm is presented. The developed algorithms have been applied to solve the optimal placement and sizing of FACTS devices for OPF problems incorporating wind energy sources. In addition to the recommended Hyper-FDB-INFO, INFO, FDB-INFO, and Hyper-INFO algorithms were used for the first time to solve the problem. The experimental results showed the merits of the proposed Hyper-FDB-INFO algorithm in finding an optimal initial population for the INFO optimization algorithm. When the results are evaluated in general, the best fitness values were obtained by the Hyper-FDB-INFO algorithm for OPF case studies with fixed load demand (Case 1, Case 2, and Case 3). In these three case studies, the proposed algorithm calculated the best generation cost, gross cost, and active power loss to be 806.9707 USD/h, 1.7413 MW, and 1103.6675 USD/h. Additionally, the best fitness values were also achieved by the Hyper-FDB-INFO algorithm for the OPF case studies with uncertain load demand (Case 4a, Case 4b, Case 4c, and Case 4d). The gross cost values with the proposed algorithm are 514.5761 USD/h, 626.1899 USD/h, 740.2716 USD/h, and 882.4098 USD/h, which were obtained for Case 4. All the findings obtained from the simulation studies show that Hyper-FDB-INFO provides better performance compared to the competing algorithms in solving complex OPF problems with minimum generation and gross costs, and this proposed algorithm has significant potential in terms of producing effective solutions for different real-life engineering problems.

Author Contributions

Conceptualization, B.E.A., M.D., E.K., and U.G.; methodology, B.E.A., M.D., E.K., and U.G.; validation, B.E.A., M.D., E.K., and U.G.; formal analysis, B.E.A., M.D., E.K., and U.G.; investigation, B.E.A., M.D., E.K., and U.G.; resources, B.E.A., M.D., E.K., and U.G.; data curation, B.E.A., M.D., E.K., and U.G.; writing—original draft preparation, B.E.A., M.D., E.K., and U.G.; writing—review and editing, B.E.A., M.D., E.K., and U.G.; visualization, B.E.A., M.D., E.K., and U.G.; supervision, M.D. and U.G.; project administration, U.G. All authors have read and agreed to the published version of the manuscript.

Funding

This research received no external funding.

Data Availability Statement

The original contributions presented in the study are included in the article, further inquiries can be directed to the corresponding author.

Conflicts of Interest

The authors declare no conflicts of interest.

Nomenclature

CTicost function of thermal units
PTGigenerating power output of thermal units
P T G i m i n i’th thermal unit’s minimum power output.
ai, bi, ci, di, eicost coefficients,
gwjdirect cost coefficient
Cwjcost function of jth wind generators
Pwsjplant’s scheduled power
CRwjreserve cost
CPwjpenalty cost
KRwjcoefficient of reserve cost for the jth wind power plant
KPwjcoefficient of penalty cost for the jth wind power plant.
Pwavjactive power available from the plant
fwjprobability density function of the plant
Pwrrated wind power
Cgentotal generation cost
Plossactive power loss
Vm, Vnvoltage magnitude at bus m and n
Gq(mn)conductance of line m-n
δm, δnvoltage angles at bus m,n
nlnumber of transmission lines
PGmreal power generation at bus m
PDmreal power demand at bus m
QGmreactive power generation at bus m
QDmreactive power demand at bus m
Pmsreal power generation injected by the TCPS at bus m
Qmsreactive power generation injected by the TCPS at bus m
QSVCminjected reactive power at bus m by the SVC
Ymnmagnitude of bus admittance element m,n
θmnangle of bus admittance element m,n,
NBtotal number of buses.
P G i m i n , P G i m a x active power generation limits,
Q G i m i n , Q G i m a x reactive power generation limits
V G i m i n , V G i m a x constraint on generator bus voltage
V L p m i n , V L p m a x load bus voltage
SLq, S L p m a x line capacity constraint
T t m i n , T t m a x transformer tap setting ranges
τ T C S C m m i n , τ T C S C m m a x limits on TCSC
Φ T C P S n m i n , Φ T C P S n m a x limits on TCPS
Q S V C j m i n , Q S V C j m a x limits on SVC
z 1 g new vectors in the gth generation
x 1 g first solution among all vectors in the population for the gth generation,
σscaling rate of a vector
MeanRulemean-based rule
CAconvergence acceleration
rrandom number within the range [0, 0.5]
W M 1 l g weighted mean of initial vectors random generation
SPscore vector
Sfdbsolution candidate with the maximum value in the score vector of FDB.
Npopulation size
Xi,jrandomly generating an initial population
Lj, Ujlower and upper boundary of the jth dimension

References

  1. Mouassa, S.; Alateeq, A.; Alassaf, A.; Bayindir, R.; Alsaleh, I.; Jurado, F. Optimal power flow analysis with renewable energy resource uncertainty using dwarf mongoose optimizer: Case of ADRAR isolated electrical network. IEEE Access 2024, 12, 10202–10218. [Google Scholar] [CrossRef]
  2. Attia, A.F.; El Sehiemy, R.A.; Hasanien, H.M. Optimal power flow solution in power systems using a novel sine-cosine algorithm. Int. J. Electr. Power Energy Syst. 2018, 99, 331–343. [Google Scholar] [CrossRef]
  3. Delgado, J.A.; Baptista, E.C.; Balbo, A.R.; Soler, E.M.; Silva, D.N.; Martins, A.C.; Nepomuceno, L. A primal–dual penalty-interior-point method for solving the reactive optimal power flow problem with discrete control variables. Int. J. Electr. Power Energy Syst. 2022, 138, 107917. [Google Scholar] [CrossRef]
  4. Sasson, A.M. Combined use of the powell and fletcher-powell nonlinear programming methods for optimal load flows. IEEE Trans. Power Appar. Syst. 1969, 10, 1530–1537. [Google Scholar] [CrossRef]
  5. Sasson, A.M. Decomposition techniques applied to the nonlinear programming load-flow method. IEEE Trans. Power Appar. Syst. 1970, 1, 78–82. [Google Scholar] [CrossRef]
  6. Maria, G.A.; Findlay, J.A. A Newton optimal power flow program for Ontario Hydro EMS. IEEE Trans. Power Syst. 1987, 2, 576–582. [Google Scholar] [CrossRef]
  7. Ponnambalam, K.; Quintana, V.H.; Vannelli, A. A fast algorithm for power system optimization problems using an interior point method. IEEE Trans. Power Syst. 1992, 7, 892–899. [Google Scholar] [CrossRef]
  8. Abido, M.A. Optimal power flow using particle swarm optimization. Int. J. Elect. Power Syst. 2002, 24, 563–571. [Google Scholar] [CrossRef]
  9. Ongsakul, W.; Tantimaporn, T. Optimal power flow by improved evolutionary programming. Electr. Power Compon. Syst. 2006, 34, 79–95. [Google Scholar] [CrossRef]
  10. Capitanescu, F.; Glavic, M.; Ernst, D.; Wehenkel, L. Interior-point based algorithms for the solution of optimal power flow problems. Electr. Power Syst. Res. 2007, 77, 508–517. [Google Scholar] [CrossRef]
  11. Bai, X.; Wei, H.; Fujisawa, K.; Wang, Y. Semidefinite programming for optimal power flow problems. Int. J. Electr. Power Energy Syst. 2008, 30, 383–392. [Google Scholar] [CrossRef]
  12. Bhattacharya, A.; Chattopadhyay, P.K. Application of biogeography-based optimisation to solve different optimal power flow problems. IET Gener. Transm. Distrib. 2011, 5, 70–80. [Google Scholar] [CrossRef]
  13. Duman, S.; Güvenç, U.; Sönmez, Y.; Yörükeren, N. Optimal power flow using gravitational search algorithm. Energy Convers. Manag. 2012, 59, 86–95. [Google Scholar] [CrossRef]
  14. Roy, R.; Jadhav, H.T. Optimal power flow solution of power system incorporating stochastic wind power using Gbest guided artificial bee colony algorithm. Int. J. Electr. Power Energy Syst. 2015, 64, 562–578. [Google Scholar] [CrossRef]
  15. Mishra, C.; Singh, S.P.; Rokadia, J. Optimal power flow in the presence of wind power using modified cuckoo search. IET Gener. Transm. 2015, 9, 615–626. [Google Scholar] [CrossRef]
  16. Biswas, P.P.; Suganthan, P.N.; Amaratunga, G.A. Optimal power flow solutions incorporating stochastic wind and solar power. Energy Convers. Manag. 2017, 148, 1194–1207. [Google Scholar] [CrossRef]
  17. Reddy, S.S. Optimal power flow with renewable energy resources including storage. Electr. Eng. 2017, 99, 685–695. [Google Scholar] [CrossRef]
  18. Khan, I.U.; Javaid, N.; Gamage, K.A.; Taylor, C.J.; Baig, S.; Ma, X. Heuristic algorithm based optimal power flow model incorporating stochastic renewable energy sources. IEEE Access 2020, 8, 148622–148643. [Google Scholar] [CrossRef]
  19. Nusair, K.; Alasali, F. Optimal power flow management system for a power network with stochastic renewable energy resources using golden ratio optimization method. Energies 2020, 13, 3671. [Google Scholar] [CrossRef]
  20. Sulaiman, M.H.; Mustaffa, Z. Solving optimal power flow problem with stochastic wind–solar–small hydro power using barnacles mating optimizer. Control Eng. Pract. 2021, 106, 104672. [Google Scholar] [CrossRef]
  21. Riaz, M.; Hanif, A.; Masood, H.; Khan, M.A.; Afaq, K.; Kang, B.G.; Nam, Y. An optimal power flow solution of a system integrated with renewable sources using a hybrid optimizer. Sustainability 2021, 13, 13382. [Google Scholar] [CrossRef]
  22. Kaymaz, E.; Duman, S.; Guvenc, U. Optimal power flow solution with stochastic wind power using the Lévy coyote optimization algorithm. Neural Comput. Appl. 2021, 33, 6775–6804. [Google Scholar] [CrossRef]
  23. Guvenc, U.; Duman, S.; Kahraman, H.T.; Aras, S.; Katı, M. Fitness–Distance Balance based adaptive guided differential evolution algorithm for security-constrained optimal power flow problem incorporating renewable energy sources. Appl. Soft Comput. 2021, 108, 107421. [Google Scholar] [CrossRef]
  24. Souza, R.R.; Balbo, A.R.; Martins, A.C.; Soler, E.M.; Baptista, E.C.; Sousa, D.N.; Nepomuceno, L. A gradient-based approach for solving the stochastic optimal power flow problem with wind power generation. Electr. Power Syst. Res. 2022, 209, 108038. [Google Scholar] [CrossRef]
  25. Farhat, M.; Kamel, S.; Atallah, A.M.; Khan, B. Developing a marine predator algorithm for optimal power flow analysis considering uncertainty of renewable energy sources. Int. Trans. Electr. Energy 2022, 2022, 3714475. [Google Scholar] [CrossRef]
  26. Alghamdi, A.S. A hybrid firefly–JAYA algorithm for the optimal power flow problem considering wind and solar power generations. Appl. Sci. 2022, 12, 7193. [Google Scholar] [CrossRef]
  27. Shaheen, M.A.; Ullah, Z.; Qais, M.H.; Hasanien, H.M.; Chua, K.J.; Tostado-Véliz, M.; Elkadeem, M.R. Solution of probabilistic optimal power flow incorporating renewable energy uncertainty using a novel circle search algorithm. Energies 2022, 15, 8303. [Google Scholar] [CrossRef]
  28. Mouassa, S.; Althobaiti, A.; Jurado, F.; Ghoneim, S.S. Novel design of slim mould optimizer for the solution of optimal power flow problems incorporating intermittent sources: A case study of algerian electricity grid. IEEE Access 2022, 10, 22646–22661. [Google Scholar] [CrossRef]
  29. Adhikari, A.; Jurado, F.; Naetiladdanon, S.; Sangswang, A.; Kamel, S.; Ebeed, M. Stochastic optimal power flow analysis of power system with renewable energy sources using adaptive lightning attachment procedure optimizer. Int. J. Electr. Power Energy Syst. 2023, 153, 109314. [Google Scholar] [CrossRef]
  30. Maheshwari, A.; Sood, Y.R.; Jaiswal, S. Flow direction algorithm-based optimal power flow analysis in the presence of stochastic renewable energy sources. Electr. Power Syst. Res. 2023, 216, 109087. [Google Scholar] [CrossRef]
  31. Hasanien, H.M.; Alsaleh, I.; Alassaf, A.; Alateeq, A. Enhanced coati optimization algorithm-based optimal power flow including renewable energy uncertainties and electric vehicles. Energy 2023, 283, 129069. [Google Scholar] [CrossRef]
  32. Hassan, M.H.; Kamel, S.; Alateeq, A.; Alassaf, A.; Alsaleh, I. Optimal power flow analysis with renewable energy resource uncertainty: A hybrid AEO-CGO approach. IEEE Access 2023, 11, 122926–122961. [Google Scholar] [CrossRef]
  33. Alghamdi, A.S. Optimal power flow of hybrid wind/solar/thermal energy integrated power systems considering costs and emissions via a novel and efficient search optimization algorithm. Appl. Sci. 2023, 13, 4760. [Google Scholar] [CrossRef]
  34. Hassan, M.H.; Kamel, S.; Hussien, A.G. Optimal power flow analysis considering renewable energy resources uncertainty based on an improved wild horse optimizer. IET Gener. Transm. Distrib. 2023, 17, 3582–3606. [Google Scholar] [CrossRef]
  35. Ozkaya, B. Enhanced growth optimizer algorithm with dynamic fitness-distance balance method for solution of security-constrained optimal power flow problem in the presence of stochastic wind and solar energy. Appl. Energy 2024, 368, 123499. [Google Scholar] [CrossRef]
  36. Trojovský, P.; Trojovská, E.; Akbari, E. Economical-environmental-technical optimal power flow solutions using a novel self-adaptive wild geese algorithm with stochastic wind and solar power. Sci. Rep. 2024, 14, 4135. [Google Scholar] [CrossRef]
  37. Sallam, K.M.; Hossain, M.A.; Elsayed, S.; Chakrabortty, R.K.; Ryan, M.J.; Abido, M.A. Optimal power flow considering intermittent solar and wind generation using multi-operator differential evolution algorithm. Electr. Power Syst. Res. 2024, 232, 110377. [Google Scholar] [CrossRef]
  38. Hassan, M.H.; Kamel, S.; Alateeq, A.; Alassaf, A.; Alsaleh, I. Optimal power flow in hybrid Wind-PV-V2G systems with dynamic load demand using a Hybrid MRFO-AHA Algorithm. IEEE Access 2024, 12, 174297–174329. [Google Scholar] [CrossRef]
  39. Inkollu, S.R.; Kota, V.R. Optimal setting of FACTS devices for voltage stability improvement using PSO adaptive GSA hybrid algorithm. Eng. Sci. Technol. Int. J. 2016, 19, 1166–1176. [Google Scholar] [CrossRef]
  40. Mohamed, A.A.; Kamel, S.; Hassan, M.H.; Zeinoddini-Meymand, H. CAVOA: A chaotic optimization algorithm for optimal power flow with facts devices and stochastic wind power generation. IET Gener. Transm. Distrib. 2024, 18, 121–144. [Google Scholar] [CrossRef]
  41. Panda, A.; Tripathy, M. Security constrained optimal power flow solution of wind-thermal generation system using modified bacteria foraging algorithm. Energy 2015, 93, 816–827. [Google Scholar] [CrossRef]
  42. Elmitwally, A.; Eladl, A. Planning of multi-type FACTS devices in restructured power systems with wind generation. Int. J. Electr. Power Energy Syst. 2016, 77, 33–42. [Google Scholar] [CrossRef]
  43. Duman, S.; Li, J.; Wu, L.; Guvenc, U. Optimal power flow with stochastic wind power and FACTS devices: A modified hybrid PSOGSA with chaotic maps approach. Neural Comput. Appl. 2020, 32, 8463–8492. [Google Scholar] [CrossRef]
  44. Biswas, P.P.; Arora, P.; Mallipeddi, R.; Suganthan, P.N.; Panigrahi, B.K. Optimal placement and sizing of FACTS devices for optimal power flow in a wind power integrated electrical network. Neural Comput. Appl. 2021, 33, 6753–6774. [Google Scholar] [CrossRef]
  45. Nusair, K.; Alasali, F.; Hayajneh, A.; Holderbaum, W. Optimal placement of FACTS devices and power-flow solutions for a power network system integrated with stochastic renewable energy resources using new metaheuristic optimization techniques. Int. J. Energy Res. 2021, 45, 18786–18809. [Google Scholar] [CrossRef]
  46. Mohamed, A.A.; Kamel, S.; Hassan, M.H.; Mosaad, M.I.; Aljohani, M. Optimal power flow analysis based on hybrid gradient-based optimizer with moth–flame optimization algorithm considering optimal placement and sizing of FACTS/wind power. Mathematics 2022, 10, 361. [Google Scholar] [CrossRef]
  47. Ebeed, M.; Mostafa, A.; Aly, M.M.; Jurado, F.; Kamel, S. Stochastic optimal power flow analysis of power systems with wind/PV/TCSC using a developed Runge Kutta optimizer. Int. J. Electr. Power Energy Syst. 2023, 152, 109250. [Google Scholar] [CrossRef]
  48. Mohamed, A.A.; Kamel, S.; Hassan, M.H.; Domínguez-García, J.L. Optimal Power Flow Incorporating Renewable Energy Sources and FACTS Devices: A Chaos Game Optimization Approach. IEEE Access 2024, 12, 23338–23362. [Google Scholar] [CrossRef]
  49. Wolpert, D.H.; Macready, W.G. No free lunch theorems for optimization. IEEE Trans. Evol. Comput. 1997, 1, 67–82. [Google Scholar] [CrossRef]
  50. Ahmadianfar, I.; Heidari, A.A.; Noshadian, S.; Chen, H.; Gandomi, A.H. INFO: An efficient optimization algorithm based on weighted mean of vectors. Expert Syst. Appl. 2022, 195, 116516. [Google Scholar] [CrossRef]
  51. Hassan, A.Y.; Ismaeel, A.A.; Said, M.; Ghoniem, R.M.; Deb, S.; Elsayed, A.G. Evaluation of weighted mean of vectors algorithm for identification of solar cell parameters. Processes 2022, 10, 1072. [Google Scholar] [CrossRef]
  52. Snášel, V.; Rizk-Allah, R.M.; Izci, D.; Ekinci, S. Weighted mean of vectors optimization algorithm and its application in designing the power system stabilizer. Appl. Soft Comput. 2023, 136, 110085. [Google Scholar] [CrossRef]
  53. Farhat, M.; Kamel, S.; Atallah, A.M.; Abdelaziz, A.Y.; Tostado-Véliz, M. Developing a strategy based on weighted mean of vectors (INFO) optimizer for optimal power flow considering uncertainty of renewable energy generation. Neural Comput. Appl. 2023, 35, 13955–13981. [Google Scholar] [CrossRef] [PubMed]
  54. Abd El-Sattar, H.; Houssein, E.H.; Hashim, F.A.; Kamel, S. Optimal design of hybrid renewable energy sources with battery storage using an efficient weighted mean of vectors algorithm. J. Energy Storage 2024, 87, 111387. [Google Scholar] [CrossRef]
  55. Kahraman, H.T.; Aras, S.; Gedikli, E. Fitness-distance balance (FDB): A new selection method for meta-heuristic search algorithms. Knowl.-Based Syst. 2020, 190, 105169. [Google Scholar] [CrossRef]
  56. Abd Elaziz, M.; Mirjalili, S. A hyper-heuristic for improving the initial population of whale optimization algorithm. Knowl.-Based Syst. 2019, 172, 42–63. [Google Scholar] [CrossRef]
  57. Hinislioglu, Y.; Guvenc, U. A novel hyper-heuristic algorithm: An application to automatic voltage regulator. Neural Comput. Appl. 2024, 36, 21321–21364. [Google Scholar] [CrossRef]
  58. Tanabe, R.; Fukunaga, A.S. Improving the search performance of SHADE using linear population size reduction. In Proceedings of the 2014 IEEE Congress on Evolutionary Computation (CEC), Beijing, China, 6–11 July 2014; IEEE: New York, NY, USA, 2014; pp. 1658–1665. [Google Scholar]
Figure 1. Modified IEEE 30-bus system incorporating wind generators and FACTS devices [44].
Figure 1. Modified IEEE 30-bus system incorporating wind generators and FACTS devices [44].
Energies 17 06087 g001
Figure 2. Framework of the proposed algorithm (Hyper-INFO/Hyper-FDB-INFO).
Figure 2. Framework of the proposed algorithm (Hyper-INFO/Hyper-FDB-INFO).
Energies 17 06087 g002
Table 1. Cost coefficients of thermal power units.
Table 1. Cost coefficients of thermal power units.
GeneratorBusa (USD/h)b (USD/MWh)c (USD/MW2h)d (USD/h)e (rad/MW)
TG11020.00375180.037
TG2201.750.0175160.038
TG8803.250.00834120.045
TG1313030.02513.50.041
Table 2. PDF parameters and cost coefficients for wind power-generating plants.
Table 2. PDF parameters and cost coefficients for wind power-generating plants.
WindfarmNo. of
Turbines
Rated Power,
Pwr (MW)
Weibull PDF ParametersCost Coefficients (USD/MWh)
Direct, gwReserve, KRwPenalty, KPw
WG5 (bus 5)2575a = 9, b = 21.603.01.50
WG11 (bus 11)2060a = 10, b = 21.753.01.50
Table 3. Summary of case studies.
Table 3. Summary of case studies.
Case No.Case DescriptionRef. Equation
Case 1Minimize costEquation (6)
Case 2Minimize power lossEquation (7)
Case 3Minimize cost and power lossEquation (24)
Case 4Minimize cost and power loss with uncertain load demandEquation (24)
Table 4. Simulation results of case 1 with fixed loading for the adapted IEEE 30-bus system.
Table 4. Simulation results of case 1 with fixed loading for the adapted IEEE 30-bus system.
LimitsCase 1
MinMaxSHADE-SF [44]INFOINFO-FDBHyper-INFOHyper-FDB-INFO
Control VariablesPTG2 (MW)208040.626539.842539.555839.777140.6435
PWG5 (MW)07549.541850.323450.384150.255049.6026
PTG8 (MW)103510.000010.000010.000010.000110.0000
PWG11 (MW)06041.869241.915942.093442.016641.7787
PTG13 (MW)124012.000012.000612.000012.000012.0000
V1 (p.u.)0.951.101.07521.07371.07521.07271.0744
V2 (p.u.)0.951.101.05981.05891.05801.05801.0596
V5 (p.u.)0.951.101.03831.03691.03961.03611.0382
V8 (p.u.)0.951.101.03721.03681.03681.03481.0372
V11 (p.u.)0.951.101.09551.08291.08921.08121.0924
V13 (p.u.)0.951.101.07591.06591.07321.07531.0740
T11 (p.u.)0.901.101.02001.00001.00000.98001.0400
T12 (p.u.)0.901.100.92000.98001.02000.98000.9200
T15 (p.u.)0.901.101.00001.02001.00001.04001.0000
T36 (p.u.)0.901.100.96000.98000.98000.98000.9800
tTCSC1 (%)050%26.317424.912213.76180.166428.5902
tTCSC2 (%)050%41.303121.466223.362325.964229.7363
UTCSC1 (deg.)−55−1.23191.07442.56411.24603.0106
UTCSC2 (deg.)−552.5568−4.11780.84372.8004−1.1295
QSVC1 (MVAr)−10109.89905.71179.71209.99139.7432
QSVC2 (MVAr)−10109.50809.967010.00009.46669.9943
TCSC1 branch. 1405406105
TCSC2 branch. 1413313557
TCPS1 branch. 1404114114
TCPS2 branch. 14114136142
SVC1 bus no:329719242424
SVC2 bus no:330242421721
ParametersPTG1 (MW)50200134.9079134.9079134.9191134.9079134.9081
QTG1 (MVAr)−201503.93392.01206.83861.43262.4785
QTG2 (MVAr)−206015.923616.37959.302216.310016.1352
QWG5 (MVAr)−303520.103224.469026.894019.830424.2143
QTG8 (MVAr)−1548.730.654331.585227.942430.021428.4837
QWG11 (MVAr)−253025.575023.065722.509217.851126.0697
QTG13 (MVAr)−1544.720.027321.383920.759930.587218.5194
ResultsCgen (USD/h) 807.0166807.3134807.2136807.1923806.9707
Ploss (MW) 5.54545.59035.55245.55675.5329
Cgross (USD/h) 1361.55661366.34681362.45741362.85911360.2633
VD (p.u.) 0.86900.66560.71130.58320.8458
Table 5. Simulation results of case 2 with fixed loading for the adapted IEEE 30-bus system.
Table 5. Simulation results of case 2 with fixed loading for the adapted IEEE 30-bus system.
LimitsCase 2
MinMaxSHADE-SF [44]INFOINFO-FDBHyper-INFOHyper-FDB-INFO
Control VariablesPTG2 (MW)208025.146825.158625.156725.147425.2009
PWG5 (MW)07575.000075.000075.000075.000074.9980
PTG8 (MW)103535.000035.000035.000034.999435.0000
PWG11 (MW)06060.000059.999960.000060.000059.9773
PTG13 (MW)124040.000040.000039.999839.996839.9651
V1 (p.u.)0.951.101.05791.05871.05491.05781.0567
V2 (p.u.)0.951.101.05201.05261.04931.05181.0514
V5 (p.u.)0.951.101.04191.04251.03961.04211.0421
V8 (p.u.)0.951.101.04711.04771.04471.04721.0472
V11 (p.u.)0.951.101.09271.08791.09281.09161.0983
V13 (p.u.)0.951.101.07211.06941.08311.07211.0731
T11 (p.u.)0.901.101.04001.00001.06001.06001.0400
T12 (p.u.)0.901.100.92000.98000.90000.90000.9400
T15 (p.u.)0.901.101.00001.00001.02001.00001.0000
T36 (p.u.)0.901.100.98000.98000.98000.98000.9800
tTCSC1 (%)050%32.235550.000049.989849.996327.4032
tTCSC2 (%)050%50.000025.74136.780821.789225.7246
UTCSC1 (deg.)−554.60224.25544.60554.6084−2.3488
UTCSC2 (deg.)−55−2.3660−0.5604−2.3864−2.39854.6592
QSVC1 (MVAr)−10109.947610.00009.999710.00009.9984
QSVC2 (MVAr)−10109.50465.70999.72979.63779.9626
TCSC1 branch. 140381434342
TCSC2 branch. 1413721855
TCPS1 branch. 1403333333314
TCPS2 branch. 141148141433
SVC1 bus no:3292124212121
SVC2 bus no:3302419242424
ParametersPTG1 (MW)5020050.000050.000050.000050.000050.0001
QTG1 (MVAr)−20150−2.0427−0.8129−4.2870−1.9729−3.8958
QTG2 (MVAr)−206010.043611.02507.49749.56499.4943
QWG5 (MVAr)−303522.061022.443821.619822.051121.9420
QTG8 (MVAr)−1548.732.553735.703428.663732.462730.5356
QWG11 (MVAr)−253027.154423.118029.999229.284029.9561
QTG13 (MVAr)−1544.717.925217.070826.623317.936718.6767
ResultsCgen (USD/h) 939.2916939.3300939.3225939.2749939.1754
Ploss (MW) 1.74671.75861.75641.74361.7413
Cgross (USD/h) 1113.96161115.18621114.96131113.63531113.3088
VD (p.u.) 0.92560.85860.90900.91800.9048
Table 6. Simulation results of case 3 with fixed loading for the adapted IEEE 30-bus system.
Table 6. Simulation results of case 3 with fixed loading for the adapted IEEE 30-bus system.
LimitsCase 3
MinMaxSHADE-SF [44]INFOINFO-FDBHyper-INFOHyper-FDB-INFO
Control VariablesPTG2 (MW)208038.763934.864239.009838.889038.4926
PWG5 (MW)07575.000074.999975.000075.000075.0000
PTG8 (MW)103535.000034.999535.000035.000035.0000
PWG11 (MW)06060.000059.999860.000060.000060.0000
PTG13 (MW)124026.497030.371826.247126.375526.7611
V1 (p.u.)0.951.101.05951.05781.05801.05981.0596
V2 (p.u.)0.951.101.05421.05221.05361.05451.0544
V5 (p.u.)0.951.101.04371.04161.04391.04391.0437
V8 (p.u.)0.951.101.04731.04541.04731.04761.0472
V11 (p.u.)0.951.101.08951.09401.08341.06611.0851
V13 (p.u.)0.951.101.07251.08131.07261.07261.0726
T11 (p.u.)0.901.101.04001.02001.02001.02001.0200
T12 (p.u.)0.901.100.92000.92000.94000.94000.9400
T15 (p.u.)0.901.101.00001.02001.00001.00001.0000
T36 (p.u.)0.901.100.98000.98000.98000.98000.9800
tTCSC1 (%)050%20.87235.023049.986249.160749.9972
tTCSC2 (%)050%17.183326.128147.725843.588926.1374
UTCSC1 (deg.)−552.93260.5061−0.5555−0.50340.5941
UTCSC2 (deg.)−554.31283.20592.83462.97433.0436
QSVC1 (MVAr)−10109.93622.41919.99849.99919.9981
QSVC2 (MVAr)−10109.506510.00009.90519.89829.9998
TCSC1 branch. 14053211330
TCSC2 branch. 14141524242
TCPS1 branch. 140351459
TCPS2 branch. 1413433353533
SVC1 bus no:3292126212121
SVC2 bus no:3302424242424
ParametersPTG1 (MW)5020050.000050.000050.014050.000050.0000
QTG1 (MVAr)−20150−1.8868−2.0450−3.7573−1.9341−1.7389
QTG2 (MVAr)−206010.21939.198911.458511.014811.1391
QWG5 (MVAr)−303522.214322.172323.428722.467822.4888
QTG8 (MVAr)−1548.732.883232.973434.914034.394433.6712
QWG11 (MVAr)−253025.813726.423921.127417.912921.6277
QTG13 (MVAr)−1544.717.661326.271518.039017.773017.7216
ResultsCgen (USD/h) 918.0000923.0536917.7267917.8658918.2982
Ploss (MW) 1.86081.83511.87091.86451.8537
Cgross (USD/h) 1104.07711106.56601104.82061104.31381103.6675
VD (p.u.) 0.91770.88150.90440.91870.9155
Table 7. Loading scenarios and their probabilities.
Table 7. Loading scenarios and their probabilities.
Loading Scenario %   Loading ,   P d ¯ Scenario   Probability ,   S C
sc154.7490.15866
sc265.4010.34134
sc374.5990.34134
sc485.2510.15866
Table 8. Simulation results for scenario_1(sc1) of loading in Case 4.
Table 8. Simulation results for scenario_1(sc1) of loading in Case 4.
LimitsCase 4_sc1
MinMaxSHADE-SF [44]INFOINFO-FDBHyper-INFOHyper-FDB-INFO
Control VariablesPTG2 (MW)208020.000020.071320.029120.001520.0000
PWG5 (MW)07536.410036.263736.285436.334836.3288
PTG8 (MW)103510.000010.004210.003710.000310.0001
PWG11 (MW)06027.715027.788727.788227.787727.7953
PTG13 (MW)124012.000012.003912.003212.000112.0001
V1 (p.u.)0.951.101.05821.05611.05791.05841.0582
V2 (p.u.)0.951.101.05281.05161.05261.05311.0527
V5 (p.u.)0.951.101.04481.04441.04461.04481.0449
V8 (p.u.)0.951.101.04561.04611.04601.04581.0455
V11 (p.u.)0.951.101.06801.06591.06691.07001.0713
V13 (p.u.)0.951.101.05541.05031.05031.04941.0522
T11 (p.u.)0.901.101.00001.00001.00001.00001.0000
T12 (p.u.)0.901.101.00001.02001.02001.02001.0200
T15 (p.u.)0.901.101.00001.00001.00001.00001.0000
T36 (p.u.)0.901.101.00001.00001.00001.00001.0000
tTCSC1 (%)050%0.000038.169940.026649.956048.5856
tTCSC2 (%)050%25.542123.947825.819427.088927.0498
UTCSC1 (deg.)−55−0.4679−0.4508−0.4372−0.4334−0.4557
UTCSC2 (deg.)−551.19661.25621.39521.37521.2485
QSVC1 (MVAr)−10105.69935.84046.19866.60406.6082
QSVC2 (MVAr)−10105.22514.96864.99095.00064.9726
TCSC1 branch. 1402037353535
TCSC2 branch. 14122222
TCPS1 branch. 14088888
TCPS2 branch. 1411414141414
SVC1 bus no:3292121212121
SVC2 bus no:3302424242424
ParametersPTG1 (MW)5020050.000050.000450.017250.000350.0001
QTG1 (MVAr)−20150−2.5289−4.8064−2.7152−2.6255−2.4385
QTG2 (MVAr)−20603.44743.85953.45533.96213.0088
QWG5 (MVAr)−303511.061611.406610.911210.730110.9502
QTG8 (MVAr)−1548.715.618517.710416.265115.135814.4208
QWG11 (MVAr)−25309.974610.546010.702011.590011.8846
QTG13 (MVAr)−1544.77.52876.77866.43475.78316.7603
ResultsCgen (USD/h) 417.9276417.9366417.9181417.9058417.9024
Ploss (MW) 0.96730.97460.96900.96710.9667
Cgross (USD/h) 514.6576515.3933514.8226514.6121514.5761
VD (p.u.) 0.91250.83190.84610.86050.8772
Table 9. Simulation results for scenario_2(sc2) of loading in Case 4.
Table 9. Simulation results for scenario_2(sc2) of loading in Case 4.
LimitsCase 4_sc2
MinMaxSHADE-SF [44]INFOINFO-FDBHyper-INFOHyper-FDB-INFO
Control VariablesPTG2 (MW)208020.008720.242520.216320.000220.0002
PWG5 (MW)07551.429951.048551.110751.582951.5828
PTG8 (MW)103510.732210.738110.726410.719110.7191
PWG11 (MW)06042.233942.276842.283242.102342.1023
PTG13 (MW)124012.000012.097212.066412.000012.0000
V1 (p.u.)0.951.101.05811.05381.05521.05811.0581
V2 (p.u.)0.951.101.05271.04831.04921.05271.0527
V5 (p.u.)0.951.101.04571.04071.04171.04581.0458
V8 (p.u.)0.951.101.04501.04121.04161.04511.0451
V11 (p.u.)0.951.101.07921.08211.08241.07871.0790
V13 (p.u.)0.951.101.06361.06331.06431.06361.0636
T11 (p.u.)0.901.101.02001.02001.02001.02001.0200
T12 (p.u.)0.901.100.96000.96000.96000.96000.9600
T15 (p.u.)0.901.101.00001.00001.00001.00001.0000
T36 (p.u.)0.901.100.98000.98000.98000.98000.9800
tTCSC1 (%)050%0.000017.259719.34450.02420.0315
tTCSC2 (%)050%25.356524.188323.877725.469625.4221
UTCSC1 (deg.)−55−0.36681.49761.6299−0.3686−0.3639
UTCSC2 (deg.)−552.58461.40991.33902.56312.5628
QSVC1 (MVAr)−10106.95197.06566.36977.06247.0620
QSVC2 (MVAr)−10105.73585.03626.56015.67825.6781
TCSC1 branch. 14020552020
TCSC2 branch. 14122222
TCPS1 branch.1408141488
TCPS2 branch. 1411433331414
SVC1 bus no:3292124242121
SVC2 bus no:3302421212424
ParametersPTG1 (MW)5020050.000050.008050.003650.000050.0000
QTG1 (MVAr)−20150−2.5287−2.9315−1.5289−2.5517−2.5741
QTG2 (MVAr)−20604.46393.71722.65274.37964.3876
QWG5 (MVAr)−303513.233112.226712.379313.288413.2809
QTG8 (MVAr)−1548.718.093117.497416.501618.219018.1884
QWG11 (MVAr)−253016.774418.992718.591416.582316.6623
QTG13 (MVAr)−1544.710.434411.791411.680910.450610.4257
ResultsCgen (USD/h) 520.4780520.3510520.3438520.4947520.4947
Ploss (MW) 1.05721.06361.05911.05701.0570
Cgross (USD/h) 626.1980626.7105626.2569626.1903626.1899
VD (p.u.) 1.02740.97651.00471.02711.0277
Table 10. Simulation results for scenario_3(sc3) of loading in Case 4.
Table 10. Simulation results for scenario_3(sc3) of loading in Case 4.
LimitsCase 4_sc3
MinMaxSHADE-SF [44]INFOINFO-FDBHyper-INFOHyper-FDB-INFO
Control VariablesPTG2 (MW)208020.011220.013720.001220.013220.0000
PWG5 (MW)07561.647961.676561.642861.680961.6285
PTG8 (MW)103521.329021.285621.303121.344721.3135
PWG11 (MW)06047.572847.567247.568547.513247.6255
PTG13 (MW)124012.006812.011312.012212.018812.0000
V1 (p.u.)0.951.101.05841.05841.05851.05891.0583
V2 (p.u.)0.951.101.05281.05301.05301.05321.0529
V5 (p.u.)0.951.101.04611.04611.04631.04631.0463
V8 (p.u.)0.951.101.04661.04661.04651.04641.0466
V11 (p.u.)0.951.101.08081.08021.07961.08171.0803
V13 (p.u.)0.951.101.06621.06541.06491.06501.0660
T11 (p.u.)0.901.101.02001.02001.02001.02001.0200
T12 (p.u.)0.901.100.96000.94000.96000.94000.9600
T15 (p.u.)0.901.101.00001.00001.00001.00001.0000
T36 (p.u.)0.901.100.98000.98000.98000.98000.9800
tTCSC1 (%)050%0.003143.601528.474741.31380.0002
tTCSC2 (%)050%25.240219.595224.314316.040625.1171
UTCSC1 (deg.)−55−0.35363.04790.64402.5747−0.3360
UTCSC2 (deg.)−552.99713.08833.08740.75412.9835
QSVC1 (MVAr)−10108.16904.53708.76414.57308.4660
QSVC2 (MVAr)−10106.72036.37866.89667.69676.7646
TCSC1 branch. 140202413320
TCSC2 branch. 1412267252
TCPS1 branch. 1408141148
TCPS2 branch. 1411413143514
SVC1 bus no:3292121211921
SVC2 bus no:3302424242424
ParametersPTG1 (MW)5020050.000050.026050.043250.000150.0000
QTG1 (MVAr)−20150−1.8919−2.2364−2.0838−1.5837−2.3085
QTG2 (MVAr)−20605.48917.39145.88206.75365.8249
QWG5 (MVAr)−303515.361415.912015.639115.850915.4973
QTG8 (MVAr)−1548.722.194425.028221.958523.962722.1060
QWG11 (MVAr)−253018.077618.135717.575818.535717.8350
QTG13 (MVAr)−1544.712.416012.412811.813111.495812.2909
ResultsCgen (USD/h) 624.7694624.7946624.7491624.7894624.7737
Ploss (MW) 1.15521.16781.15861.15851.1550
Cgross (USD/h) 740.2894741.5760740.6066740.6363740.2716
VD (p.u.) 0.99850.97190.99921.01481.0020
Table 11. Simulation results for scenario_4(sc4) of loading in Case 4.
Table 11. Simulation results for scenario_4(sc4) of loading in Case 4.
LimitsCase 4_sc4
MinMaxSHADE-SF [44]INFOINFO-FDBHyper-INFOHyper-FDB-INFO
Control VariablesPTG2 (MW)208021.788421.632222.053022.012522.0195
PWG5 (MW)07572.155972.391272.140972.145772.1420
PTG8 (MW)103534.587334.809134.071734.198434.1685
PWG11 (MW)06052.403352.095152.672252.580552.6076
PTG13 (MW)124012.000012.008012.000212.000512.0000
V1 (p.u.)0.951.101.05841.05861.05841.05841.0583
V2 (p.u.)0.951.101.05291.05331.05301.05301.0529
V5 (p.u.)0.951.101.04631.04681.04621.04641.0464
V8 (p.u.)0.951.101.04801.04851.04801.04801.0481
V11 (p.u.)0.951.101.09161.08171.09181.09221.0923
V13 (p.u.)0.951.101.06851.06901.06841.06851.0684
T11 (p.u.)0.901.101.04001.02001.04001.04001.0400
T12 (p.u.)0.901.100.94000.96000.94000.94000.9400
T15 (p.u.)0.901.101.00001.00001.00001.00001.0000
T36 (p.u.)0.901.100.98000.98000.98000.98000.9800
tTCSC1 (%)050%0.00000.03260.00200.00050.0013
tTCSC2 (%)050%24.863524.600824.824624.882424.9518
UTCSC1 (deg.)−55−0.3312−0.3304−0.3319−0.3315−0.3315
UTCSC2 (deg.)−553.35903.21663.41063.40673.4102
QSVC1 (MVAr)−10109.32979.99959.04289.08269.0528
QSVC2 (MVAr)−10107.63788.02078.04237.80177.8057
TCSC1 branch. 1402021202019
TCSC2 branch. 14122222
TCPS1 branch. 14088888
TCPS2 branch. 1411414141414
SVC1 bus no:3292121212121
SVC2 bus no:3302424242424
ParametersPTG1 (MW)5020050.000050.000050.000050.000050.0000
QTG1 (MVAr)−20150−2.2110−2.3121−2.4902−2.3845−2.4628
QTG2 (MVAr)−20606.81547.69867.21786.92616.8821
QWG5 (MVAr)−303517.823218.226417.624417.843617.8772
QTG8 (MVAr)−1548.724.496226.734124.529724.475224.5890
QWG11 (MVAr)−253025.387518.993625.499325.681125.6991
QTG13 (MVAr)−1544.714.229014.578914.118414.175914.1692
ResultsCgen (USD/h) 749.0503749.2361748.8366748.8636748.8593
Ploss (MW) 1.33361.33341.33581.33551.3355
Cgross (USD/h) 882.4103882.5805882.4200882.4101882.4098
VD (p.u.) 0.97260.96970.97530.97370.9740
Table 12. The best, worst, mean, and standard deviation values of results obtained by each algorithm for all case studies.
Table 12. The best, worst, mean, and standard deviation values of results obtained by each algorithm for all case studies.
CasesResultsAlgorithms
SHADE-SF [44]INFOINFO-FDBHyper-INFOHyper-FDB-INFO
Case 1Best807.0166807.3134807.2136807.1923806.9707
Worst807.3969810.8664808.1025807.5921807.1689
Mean807.1832809.9631807.9348807.5032807.1176
Std. dev.0.10070.70050.17760.08040.0383
Case 2Best1.74671.75861.75641.74361.7413
Worst1.89241.93761.91101.92211.8124
Mean1.79471.88581.87651.87761.7909
Std. dev.0.04620.03560.03120.03540.0147
Case 3Best1104.07711106.56601104.82061104.31381103.6675
Worst1112.07921116.10431111.21801108.51361107.4616
Mean1107.01841113.60731109.54611107.28131106.4385
Std. dev.2.0172.01141.24990.84140.7444
Case 4-aBest514.6576515.3933514.8226514.6121514.5761
Worst520.9447518.6774517.1154516.9137
Mean519.6917517.6121516.3548516.3374
Std. dev.1.13730.73110.47930.4433
Case 4-bBest626.1980626.7105626.2569626.1903626.1899
Worst633.2367630.7533629.0554628.9009
Mean631.5133629.5709628.3721628.1864
Std. dev.1.21830.91550.59690.5235
Case 4-cBest740.2894741.5760740.6066740.6363740.2716
Worst749.1986745.4911743.9313743.3712
Mean747.4419744.1908743.0216742.4758
Std. dev.1.55110.92230.61720.6287
Case 4-dBest882.4103882.5805882.4200882.4101882.4098
Worst891.0599888.1738886.1891885.8958
Mean888.7323886.6490885.1692884.9147
Std. dev.1.76761.18050.77530.6451
Disclaimer/Publisher’s Note: The statements, opinions and data contained in all publications are solely those of the individual author(s) and contributor(s) and not of MDPI and/or the editor(s). MDPI and/or the editor(s) disclaim responsibility for any injury to people or property resulting from any ideas, methods, instructions or products referred to in the content.

Share and Cite

MDPI and ACS Style

Altun, B.E.; Kaymaz, E.; Dursun, M.; Guvenc, U. Hyper-FDB-INFO Algorithm for Optimal Placement and Sizing of FACTS Devices in Wind Power-Integrated Optimal Power Flow Problem. Energies 2024, 17, 6087. https://doi.org/10.3390/en17236087

AMA Style

Altun BE, Kaymaz E, Dursun M, Guvenc U. Hyper-FDB-INFO Algorithm for Optimal Placement and Sizing of FACTS Devices in Wind Power-Integrated Optimal Power Flow Problem. Energies. 2024; 17(23):6087. https://doi.org/10.3390/en17236087

Chicago/Turabian Style

Altun, Bekir Emre, Enes Kaymaz, Mustafa Dursun, and Ugur Guvenc. 2024. "Hyper-FDB-INFO Algorithm for Optimal Placement and Sizing of FACTS Devices in Wind Power-Integrated Optimal Power Flow Problem" Energies 17, no. 23: 6087. https://doi.org/10.3390/en17236087

APA Style

Altun, B. E., Kaymaz, E., Dursun, M., & Guvenc, U. (2024). Hyper-FDB-INFO Algorithm for Optimal Placement and Sizing of FACTS Devices in Wind Power-Integrated Optimal Power Flow Problem. Energies, 17(23), 6087. https://doi.org/10.3390/en17236087

Note that from the first issue of 2016, this journal uses article numbers instead of page numbers. See further details here.

Article Metrics

Back to TopTop