Next Article in Journal
A Study on Electric Vehicle Footprint in South Africa
Next Article in Special Issue
Fuzzy Neural Network Applications in Biomass Gasification and Pyrolysis for Biofuel Production: A Review
Previous Article in Journal
A Review of Renewable Energy Technologies in Municipal Wastewater Treatment Plants (WWTPs)
Previous Article in Special Issue
Towards Bio-Crude Refinery Integration: Hydrodeoxygenation and Co-Hydroprocessing with Light Cycle Oil
 
 
Font Type:
Arial Georgia Verdana
Font Size:
Aa Aa Aa
Line Spacing:
Column Width:
Background:
Article

Gasification of Chlorella vulgaris for Syngas Production and Energy Generation Through Gas Turbine

by
Lucrezia Scopel
and
Vera Marcantonio
*,†
Unit of Process Engineering, Department of Science and Technology for Sustainable Development and One Health, University “Campus Bio-Medico” di Roma, Via Alvaro Del Portillo 21, 00128 Rome, Italy
*
Author to whom correspondence should be addressed.
These authors contributed equally to this work.
Energies 2024, 17(23), 6085; https://doi.org/10.3390/en17236085
Submission received: 26 October 2024 / Revised: 27 November 2024 / Accepted: 30 November 2024 / Published: 3 December 2024
(This article belongs to the Special Issue New Trends in Biofuels and Bioenergy for Sustainable Development II)

Abstract

The increasing need for sustainable energy sources has driven research toward innovative solutions, including biomass gasification for syngas production, with applications in the chemical industry and energy generation. This study explores the application of Chlorella vulgaris in the gasification process to produce syngas intended for gas turbine operation. Using Aspen Plus V11 (academic version) simulations, the study evaluates optimal process conditions and syngas yields, focusing on operational parameters such as the S/B ratio and gasifier temperature. Results show that a higher S/B ratio increases H2 and CO2 concentrations while reducing CO and CH4, with final syngas composition in dry conditions reaching 0.42 CO, 0.52 H2, and 0.036 H2O. Contaminants like H2S and HCl were effectively reduced below critical thresholds, with H2S levels under 20 ppm and HCl under 1 ppm to meet GT requirements. The system achieved a cold gas efficiency of 55% and an overall turbine cycle efficiency of 25%, with CO2 emissions of 0.198 kg per kWh produced. In conclusion, the gasification of C. vulgaris offers a promising and sustainable solution for syngas production and energy generation, with reduced environmental impacts. However, economic feasibility and certain technical challenges will require further advancements to fully realize this technology’s potential.

1. Introduction

Feedstocks derived from algae, such as biomass from microalgae, are considered among the best sources of biofuels due to their rapid growth, ease of harvesting, and the fact that they do not require cultivated land. Algae cultivation can be carried out not only in open waters but also inside wastewater networks, allowing algae to serve as a foundation for bioenergy production without impacting other industrial sectors. Typically, the composition of biomass from algae differs from that of traditional biomass, given the high content of lipids and proteins that can be transformed into chemical compounds with high energy value.
The choice to use biomass gasification [1,2], particularly focusing on the Chlorella vulgaris species, for syngas production is motivated by several key benefits. Algae gasification offers a sustainable and environmentally favorable solution. Algae, such as C. vulgaris, grow rapidly, providing a renewable biomass source that is easy to cultivate. Additionally, C. vulgaris absorbs CO2 during its growth cycle, helping to reduce GHG emissions. Its adaptability to various environments and frequent harvestability further enhance process efficiency [3].
The conversion of biofuels derived from algae—and, in general, third-generation biofuels—into energy can be classified based on three approaches: chemical, biochemical, and thermochemical [4,5]. The choice of the process is influenced by various factors, including feedstock availability, desired products, and overall production costs. The thermochemical approach is preferred as the process is both simple and efficient, and there is no need for separation and purification steps before the actual process. Additionally, some thermochemical processes do not require drying of algae biomass, reducing costs associated with water removal. This method thermally decomposes the organic compounds found in the feedstock, thus producing combustible products through direct combustion, liquefaction, pyrolysis, and gasification processes.
Combustion is not preferred due to its low efficiency, ranging between 20% and 40%, and because only a minimal portion of the biomass, approximately 15%, actually undergoes combustion. On the contrary, gasification is preferred for its versatility in obtaining products: it involves the partial oxidation of a carbonaceous feedstock, which is converted into a mixture of combustible gases or syngas, containing H2, CO, CO2, CH4, H2O, N2, NH3, H2S, and HCl. In recent years, the gasification process has become a subject of great interest, as the gas obtained from it can be used in various applications based on its characteristics: it can be burned directly in fuel furnaces or GTs, or be utilized in the production of value-added chemical compounds. The main processes involved in gasification include the WGS reaction, as well as the Bouduard, methanation, and SMR reactions. These occur between 800 °C and 1000 °C [6] with the controlled introduction of gasifying agents such as air, steam, and oxygen.
The gasification of C. vulgaris yields a syngas rich in hydrogen and carbon monoxide, providing a versatile energy source for electricity generation or as a raw material for the synthesis of fuels and chemicals. This choice aims not only to diversify energy sources but also to contribute to climate change mitigation efforts by capturing CO2 during the algae’s growth cycle. Ultimately, C. vulgaris gasification represents an innovative and sustainable solution for syngas production, offering significant environmental and energy-related benefits [7,8,9,10].
In this study, a detailed steady-state equilibrium simulation has been developed using Aspen Plus, in order to analyze and evaluate the efficiency of the gasification process of C. vulgaris. A downstream purification process was added to remove HCl through adsorption on ZnO and eliminate H2S using NaHCO3 as an adsorbent material. The effects of various operational parameters—such as gasification temperature [11] within the ranges of 700 °C, 800 °C, and 1000 °C, as well as the equivalence ratio—on syngas composition were examined using sensitivity analysis. From the analysis, it is evident that the concentration of H2 and CO2 increases with the increase in the S/B ratio, while the concentration of CO and CH4 decreases. An increase in steam promotes WGS and SMR, leading to an increase in the concentration of H2 and CO2, in line with available literature data. The effect of temperature on H2S and HCl removal has also been investigated. In the case of H2S, an increase in temperature hinders adsorption, reaching a steady state at 700 °C. In the case of HCl, it could be possible to increase temperature; however, it is observed that even at 600 °C, a threshold value in terms of ppm of HCl is maintained below the desired level. Therefore, the reactor is operated at this temperature [12].
Attention has also been given to the impact of moisture on syngas composition. Dry syngas tends to have higher concentrations of desirable components such as CO and H2, as the presence of water does not dilute the mixture. In contrast, wet syngas contains higher levels of CH4 and CO2. In terms of heating value, a noticeable difference exists between dry and wet syngas. Dry syngas has a higher heating value due to its greater concentration of combustible gases, while wet syngas exhibits lower values due to the presence of water.
Unlike previous studies, this paper provides a comprehensive simulation of C. vulgaris gasification integrated with a purification system optimized for gas turbine use, a novel approach not yet fully addressed in the literature. Additionally, this study examines the effects of varying process parameters on both contaminant removal and syngas composition, offering new insights into optimizing algae-based syngas for low-emission energy applications.

2. Microalgae Production and Potential in Europe

Microalgae generally follow a growth cycle characterized by five main phases:
  • Lag phase: the initial period during which the cells adapt to the new environment, synthesizing the enzymes necessary for metabolism;
  • Growth-acceleration phase: cells begin to multiply rapidly, with a progressive increase in growth rate;
  • Exponential growth phase: the growth reaches the maximum specific rate and remains constant until the end of this phase;
  • Stationary phase: growth slows or halts due to nutrient depletion or the accumulation of metabolites;
  • Death phase: the number of live cells decreases due to nutrient scarcity or autolysis phenomena.
The study of Jacinto et al. [12] monitored the growth phases of Pediastrum boryanum and Desmodesmus subspicatus in different culture media. During these phases, PB reached a maximum growth of approximately 51 × 10 5 cells mL 1 on the seventh day, while DS reached approximately 52 × 10 5 cells mL 1 on the eleventh day, with a more prolonged stationary phase and no final decline.
In comparison, Chiranjeevi and Venkata [13] evaluated the productivity of C. vulgaris and Scenedesmus obliquus cultivated in fish viscera effluents and domestic wastes. C. vulgaris showed good overall yields, while Scenedesmus obliquus achieved cell growth of up to 120 × 10 5 cells mL 1 in viscera effluents and 250 × 10 5 cells mL 1 in domestic wastes, demonstrating high adaptability and efficient nutrient utilization in effluents.
In recent years, microalgae production in Europe, including Italy, has been growing, although it remains relatively small compared to more established biomass sources. However, the sector is gaining increasing attention due to its potential in sustainability, especially for biofuels, animal feed, cosmetics, and nutraceuticals.
In the European Union, microalgae production is expanding but still lags behind other major global producers. According to recent estimates, the EU produces approximately 1500–2000 tons of dry microalgae biomass annually. The leading countries for production within the EU are France, Spain, Portugal, and Italy, thanks to favorable climates, especially in the southern regions. Despite this, production in Europe is still modest compared to other agricultural biomass sources. Italy, in particular, is known for cultivating Spirulina and Chlorella, which are primarily used in food supplements and biofuel research [14]. In Italy, microalgae production is concentrated in regions such as Sardinia and Sicily, where the warm, sunny climate is ideal for algae cultivation. While specific annual production numbers for Italy are not well-documented, Italian companies are recognized for cultivating Spirulina and Chlorella, species highly valued for their nutritional benefits and use in biofuels [15]. Italy’s microalgae industry is focusing on nutraceuticals and renewable energy, although the scale of production remains limited compared to other regions.
Asia is the global leader in microalgae production, with China alone accounting for over 70% of global microalgae biomass. China produces an estimated 15,000–20,000 tons of dry microalgae annually, primarily for nutraceuticals and biofuels. Countries like Japan and Taiwan are also involved, but China dominates the market [16].
The United States is another significant player in the microalgae sector, with an estimated annual production of 5000–7000 tons. While the primary market is for nutraceuticals, there is increasing interest in biofuels and bioplastics. The U.S. government supports this industry through initiatives such as the Bioenergy Technologies Office of the Department of Energy, which funds research into microalgae-based biofuels [17].
In Brazil, microalgae production is smaller than in Asia or the U.S., with an estimated annual output of 500–1000 tons. However, Brazil has initiated significant projects for algae cultivation, especially to support its biodiesel industry and carbon sequestration efforts. The country’s established biodiesel infrastructure makes algae-based biofuels an attractive option [18].
The European microalgae sector faces several challenges, including high production costs, a lack of adequate infrastructure, and climatic constraints. Algae cultivation is more feasible in southern European countries like Italy, where warmer climates prevail. Despite these challenges, the European Union is investing in policies to support bio-based industries, including microalgae, through programs like Horizon Europe and the backing of the European Algae Biomass Association (EABA), which promotes innovation and research in algae cultivation and processing [19].
While the microalgae industry in Europe, including Italy, is still in a development phase, it holds significant potential for growth, particularly in biofuels, food supplements, and environmental applications. With ongoing research, policy support, and investments in infrastructure, Europe is well-positioned to increase its production of microalgae in the coming years, closing the gap with global leaders like China and the United States.

3. Materials and Methods

C. vulgaris is just one of the numerous species belonging to the genus Chlorella, appreciated for its versatility. The main properties of C. vulgaris are shown in Table 1 and Table 2 [20].
As suggested in the literature, the Peng-Robinson-Boston-Mathias modelling approach is employed for the base method [21]. The Peng-Robinson thermodynamic model is widely used for industrial processes. It is an equation of state that describes the behavior of fluids, particularly for simulating gas and liquid phases, designing separation units, and modeling chemical reactions in industrial processes. The equation is commonly employed to estimate thermodynamic properties of fluids, such as pressure, temperature, and volume, in different process environments. The expression for the PR-BM equation of state is as follows:
P = R T v b a ( T ) ( v ( v + b ) + b ( v b ) )
where:
  • P is the pressure;
  • T is the absolute temperature;
  • v is the specific volume;
  • R is the gas constant;
  • a(T) and b are temperature-dependent parameters.
This equation of state accounts for the temperature and pressure effects on compressibility isotherms and incorporates coefficients a and b to represent the critical behavior of the fluid. It’s important to note that the Peng-Robinson equation of state is a simplification and may not be accurate under all conditions and for all types of fluids. However, it is widely used in industrial processes, along with other thermodynamic models, to provide reasonable predictions of fluid properties under various temperature and pressure conditions.
In Table 3, the components involved in this process are defined:
In Figure 1 there is a simplified PFD of the biomass gasification process:
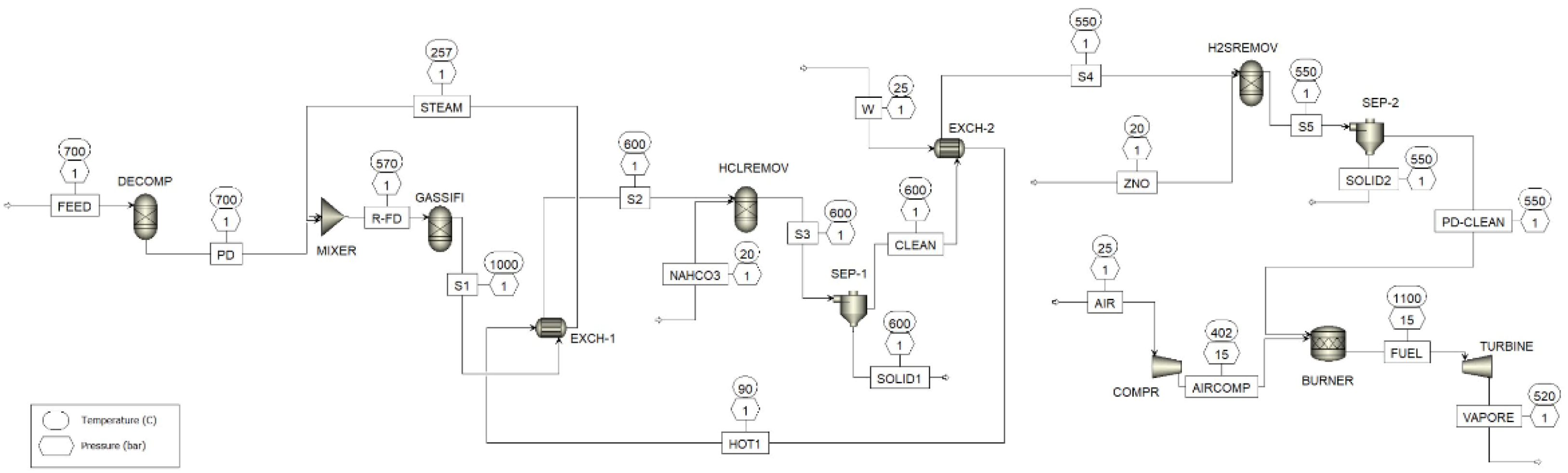
In addition, in Figure 2 there is the PFD simulated on Aspen Plus:
The main Aspen Plus blocks are reported in Table 4.
To define the incoming feed flow rate, the process begins by selecting the thermal size of the plant. For this type of plant, the thermal size typically ranges between 100 kW and 1 MW. In this case, a pilot plant with a thermal size of 1 MW is assumed. The LHV of the biomass is then determined to be:
LHV = 23.52 MJ kg
Thus, we can determine the feed flow rate to be supplied to our plant:
1 MW = 154.8 kg h
The temperature is set to 700 °C, which is the grade at which pyrolysis occurs.
First of all, Aspen Plus has a database that relies on known chemistry components, both natural and synthetic. However, it does not have information on the chemical composition of biomass. Therefore, to function properly, it requires the proximate and ultimate reported in Table 1 and Table 2 for the analysis of biomass components. Aspen Plus, therefore, needs an RYield reactor that, through the calculation of yields for various elements in the ultimate analysis, informs us about how biomass breaks down into its conventional components [22]. Moving on to define the reactor, of course, the operating conditions are the same as those of the feed:
T = 700 ° C ; P = 1 atm
Moving on to the actual gasification process, an RGibbs reactor is used. The choice of this reactor was made based on the involved reactions. Since these reactions reach equilibrium at different temperatures, using an RGibbs with a restricted chemical equilibrium at 1000 °C ensures that all reactions have reached equilibrium. The reactions involved are eight [20,23], specifically:
  • C + 0.5 O 2 C O , Δ H > 0 ; requires high temperatures. Typically occurs at temperatures above 1000 °C;
  • C + H 2 O C O + H 2 , Δ H > 0 ; requires high temperatures. Occurs at temperatures above 700 °C;
  • H 2 + 0.5 O 2 H 2 O , Δ H < 0 ; occurs at high temperatures. Hydrogen combustion in air can occur around 2000 °C;
  • C O + H 2 O C O 2 + H 2 , Δ H < 0 ; occurs at moderate temperatures. Usually happens between 200 and 400 °C;
  • C H 4 + H 2 O C O + 3 H 2 , Δ H > 0 ; requires high temperatures. Occurs at temperatures above 700 °C;
  • C l 2 + H 2 2 H C l , Δ H < 0 ; occurs at moderate temperatures. Can occur between 200 and 500 °C;
  • S + H 2 H 2 S , Δ H < 0 ; occurs at moderate temperatures. Can occur between 200 and 400 °C;
  • 0.5 N 2 + 1.5 H 2 N H 3 , Δ H < 0 ; occurs at moderate temperatures. Usually happens between 300 and 500 °C.
Moving on the use of two heat exchangers, it was driven by the need to cool the stream exiting the gasifier in order to remove pollutants such as HCl and H 2 S through two dedicated reactors.
If the incoming feed flow rate were to be varied, then the steam flow rate entering the gasifier would automatically become inadequate. Therefore, a design specification is imposed where the steam/biomass ratio is set to 0.5 [24]. The incoming steam to the gasifier varies between a lower bound of 5 kg and an upper bound of 350 kg.
The steam, which mixes with the stream exiting the decomposer (T = 700 °C, pyrolysis temperature), is preferably maintained at a high temperature. Water is introduced at 20 °C into the exchanger and preheated through double thermal recovery, as previously described. Initially, the water is preheated in the exchanger located downstream of the HCl remover (from 600 °C to 550 °C), and subsequently in the exchanger downstream of the gasifier (from 1000 °C to 600 °C), both in countercurrent flow and with a shell and tube configuration.
Thermal recovery in a plant is carried out to harness the heat generated by specific processes or machinery and reuse it for other purposes within the same plant. This helps to increase the overall energy efficiency of the plant while simultaneously reducing energy costs. Additionally, thermal recovery can contribute to reducing the plant’s environmental impact by lowering overall energy consumption and greenhouse gas emissions.
Since HCl and H 2 S are responsible for corrosion and environmental issues, it is essential to include, within the gas cleaning chain, a step dedicated to reducing their levels below the desired limits, which vary depending on the specific application. Table 5 provides some contaminant limit values for different commercial applications [25]. A multifunctional reactor capable of simultaneously removing all contaminants would be ideal; however, it is impractical to use a single sorbent for the simultaneous removal of multiple contaminants in hot gas cleaning, as certain contaminants can interfere with the adsorption of others (e.g., HCl inhibits the adsorption of H 2 S in many metal oxides). For this reason, different steps have been developed to achieve the desired ppm level for the inorganic impurities considered in the simulation.
High-temperature sorbents for syngas applications operate through a solid-gas reaction between a metal oxide and the contaminant, as follows:
MO solid + H 2 S gas MS solid + H 2 O gas
The equilibrium constant is:
K e q = [ H 2 O ] [ H 2 S ]
The equations presented illustrate the impact of high water concentration on the sulfidation level of a metal oxide, indicating that the reaction may only proceed if the sorbent possesses a very high equilibrium constant. As a result, the steam content in the syngas presents a notable challenge for material development. In this study, a sensitivity analysis of the S/B ratio has been performed, as detailed in the results section.
Another limitation of metal oxide sorbents, related to chemical and mechanical degradation in hot gas cleaning, is their thermal instability at the higher end of the temperature range, an aspect that has been rarely mentioned in the literature until now. The metal oxide sorbent must meet certain criteria: economic affordability, high equilibrium constant, high adsorption capacity, rapid adsorption kinetics, and fast and cost-effective regeneration capability. According to these criteria, zinc-based sorbents are currently the primary contenders for H 2 S removal, demonstrating almost complete removal of hydrogen sulfide at the operating temperature of 400 °C. In addition to zinc-based sorbents, the only others capable of removing H 2 S below 1 ppm are those based on cerium or copper.
Generally, the H 2 S cleaning capacity of different oxides in the mid- to high-temperature range follows this sequence: Sn < Ni < Fe < Mn < Mo < Co < Zn < Cu and Ce, as shown in Figure 3.
The properties of the metal oxides considered as sorbents in this study [9,25] are reported in Table 6:
In the examined case, ZnO is used as a sorbent [9]. The flow rate entering the H 2 S remover is calculated from the following chemical reaction:
ZnO + H 2 S ZnS + H 2 O
The ratio between the two molar masses is 1.9, so approximately twice the amount of ZnO is required compared to H 2 S. Exiting the gasifier, there is 0.29 kg of H 2 S per hour, so a ZnO flow rate entering the H 2 S remover is required to be 0.55 kg/h. A design specification is then set, where the calculated ratio is fixed:
X = ZnO H 2 S = 1.9
The most promising method for HCl removal at mid- and high-temperature involves alkali-based sorbents, mostly sodium and potassium compounds. Marcantonio et al. (2020) [25] showed nahcolite (NaHCO3) as one of the best alkali-based sorbents, since it can remove HCl to concentrations lower than 1 ppm in the temperature range of 526–650 °C. Using nahcolite, the following reaction will take place:
NaHCO 3 ( s ) + HCl ( g ) NaCl ( s ) + H 2 O ( g ) + CO 2 ( g )
However, it has to be taken into account that, when the temperature of nahcolite is raised up to 550 °C (reaction (1)), water molecules are separated. Then, nahcolite disintegrates to sodium carbonate, and HCl will react with Na2CO3 to form sodium chloride (reaction (2)).
2 NaHCO 3 ( s ) Na 2 CO 3 ( s ) + H 2 O ( g ) + CO 2 ( g )
Na 2 CO 3 + 2 HCl ( g ) 2 NaCl ( s ) + H 2 O ( g ) + CO 2 ( g )
Experimental results show that in order to reduce HCl ppm levels to 1 ppm, the nahcolite temperature has to be approximately 550 °C. In the Aspen Plus simulation, the removal of HCl is simulated by means of an RGibbs reactor, H2SREMOV, settled at 550 °C and 1 bar with the restricted chemical equilibrium option, using reactions (1) and (2).
In the examined case, NaHCO3 is used as a sorbent. The flow rate ( m ˙ ) entering the HCl remover is calculated from the following chemical reaction:
NaHCO 3 ( s ) + HCl ( g ) NaCl ( s ) + H 2 O ( g ) + CO 2 ( g )
The ratio between the two molar masses is 2.3, so approximately twice the amount of NaHCO3 is required compared to HCl.
Exiting the gasifier, there is 0.19 kg of HCl, so a NaHCO3 flow rate entering the HCl remover is required to be 0.437 kg/h. A design specification is then set, where the calculated ratio is fixed:
X = NaHCO 3 HCl = 2.3
Moving on the GT reported in Figure 4, is fundamental to calculate the air excess to send in the compressor that is 355.23 kg/h.

4. Results and Discussion

The yield results, associated with Section 3, are presented in Table 7.
Table 8 shows the results for the gasifier outlet stream:
The composition of the “PD-CLEAN” syngas obtained is shown in Table 9:
The results of the PD-CLEAN outlet stream from H2SREMOV are reported in Table 10:
A GT is a type of internal combustion engine that converts thermal energy from the combustion of a fuel into rotary mechanical energy. This process occurs in three main phases: air compression, fuel combustion, and expansion of combustion gases through a series of turbine blades, which drive a connected shaft linked to a generator for electricity production [7,25,26]. The outgoing steam “VAPORE” stream with enthalpy:
E n t h a l p y f l o w = 622.8 kW 623 kW
This section discusses the effects of key operating conditions, such as the S/B ratio and moisture, on syngas composition and H 2 S conversion. To facilitate this investigation, simplified assumptions were applied in the simulation.
Figure 5, Figure 6 and Figure 7 illustrate the impact of the S/B ratio on the syngas composition produced by the gasifier at temperatures of 1000 °C, 800 °C, and 700 °C. As the S/B ratio increases, the concentrations of H2 and CO2 rise, while those of CO and CH4 decrease. The addition of steam promotes the WG, WGS, and SMR reactions, leading to an increase in H2 and CO2 levels. Similar trends have been reported in the literature [10].
To understand better the plot reported in Figure 8, results were reported in Table 11:
These results are reported in Figure 9 and Figure 10:
As observed in the Figure 9 and Figure 10, as the moisture content (kg/h) varies, there is a noticeable change in the syngas composition. At a value of 0 on the x-axis, the syngas is dry, and as the values increase, the syngas becomes progressively wetter. The main differences between dry syngas and wet syngas are related to the presence or absence of H2O in the gas produced during the gasification process.
The trend in Figure 11 of T on H2S in the outlet stream shows a decrease as the temperature increases, eventually reaching a point, especially around 700 °C, where the reactor can no longer absorb anything. The chosen temperature for the “H2SREMOV” reactor is 550 °C. This decision is made cautiously, considering that above 600 °C, the zinc devolatilization process may occur. Therefore, it is advisable to stay at the temperature of 550 °C [27].
One could consider further increasing the reactor temperature since it continues to absorb. However, upon reviewing the Table 5, it is observed that the HCl concentration must be kept below 2.5 ppm at 600 °C. Since we are already below this threshold, avoiding excessive temperature elevation to reach 700 °C for the “HCLREMOV” reactor seems to be a reasonable choice. Therefore, the decision is to stop at 600 °C as shown in Figure 12.
Based on the plant size of 1 MW, the amount of CO2 emitted per kWh produced has been calculated to be 0.198 kg of CO2/kWh produced. The cold gas efficiency of the process, calculated as [27]:
η = m ˙ syngas · LHV syngas m ˙ biomass · LHV biomass
where LHV biomass = 23.5 MJ / kg , is equal to 0.55, meaning the efficiency is 55%.
In this analysis, is assumed that the working fluid is an ideal gas, which is a common and justified assumption in many thermodynamic analyses, especially for gases at moderate pressures and high temperatures. Syngas exhibits behavior close to that of an ideal gas under these conditions due to the following reasons:
  • Gas constant (R): The gas constant for the syngas mixture is assumed to be R = 0.287 kJ / kgK . This value is representative of typical gas mixtures like syngas.
  • Specific heat at constant pressure ( C p ): The specific heat at constant pressure is taken as C p = 1 kJ / kgK . This value is typical for gas mixtures such as syngas, as it reflects the average thermal capacity of the gas components over the temperature range considered.
  • Ratio of specific heats (k): The ratio of specific heats, defined as k = C p C v , is assumed to be k = 1.4 . This value corresponds to diatomic gases or mixtures dominated by diatomic components (e.g., H 2 and CO ). It reflects the thermodynamic behavior of syngas under ideal gas conditions.
These assumptions simplify the calculations while providing a reasonable approximation of the thermodynamic properties of the syngas.
Additionally, for the GT cycle, reported in Figure 13, the compression efficiency η comp is 0.93, the expansion efficiency η exp is 0.75, and thus the overall cycle efficiency η is calculated from temperatures reported in Table 12 as:
η = Q 1 Q 2 Q 1 = Useful Work Q 1 = 0.25 ( 0.25 % )

5. Conclusions

In conclusion, the exploration of C. vulgaris for syngas production presents a promising avenue for sustainable energy generation, particularly in the context of GT feed. The comprehensive article underscores the potential of this approach, shedding light on optimal process conditions and gasification technologies considerations. By leveraging the rich composition of C. vulgaris, including proteins, vitamins, lipids, and carbohydrates, this study highlights a viable pathway towards renewable energy production. However, challenges persist, particularly concerning economic viability and environmental impact. Future advancements in technology and policy frameworks will be crucial in realizing the full potential of C. vulgaris-based syngas production for energy generation, paving the way for a greener and more sustainable energy future.
The investigation into the use of C. vulgaris for syngas production represents a promising approach to sustainable energy generation, particularly for feeding GTs. This study demonstrates that optimal conditions, such as maintaining a reactor temperature at 600 °C for HCl removal, allow for efficient syngas production while keeping contaminants below critical thresholds (e.g., HCl < 2.5 ppm). Calculations for a 1 MW plant show that CO2 emissions can be limited to 0.198 kg per kWh of energy produced, a significant outcome in the context of low-emission energy systems. Additionally, the cold gas efficiency of 55% (based on biomass and syngas energy content) reflects the conversion efficiency under these conditions, with the overall cycle efficiency of 25% considering turbine performance factors (compression efficiency of 0.93 and expansion efficiency of 0.75).
While the syngas produced from C. vulgaris offers substantial potential, challenges related to economic feasibility and environmental impacts remain areas for future focus. Addressing these issues through technological advancements and supportive policies will be essential to enabling the broader adoption of microalgae-based renewable energy solutions.
The main practical advantages of the study’s findings on C. vulgaris gasification for syngas production include:
  • Sustainable Energy Generation: C. vulgaris is a renewable biomass source that grows quickly and can absorb CO2 during growth, reducing greenhouse gas emissions. Gasifying it for syngas production supports a low-emission energy pathway, contributing to carbon-neutral energy goals.
  • Enhanced Syngas Quality for Versatile Use: The study’s optimization of steam-to-biomass ratios and temperature results in high H2 and CO concentrations in the syngas. This clean, high-energy syngas can be effectively used for power generation in gas turbines, providing a reliable alternative to fossil fuels.
  • Efficient Contaminant Removal: By achieving low levels of contaminants like H2S and HCl, the syngas becomes suitable for direct use in sensitive applications like gas turbines, which require stringent gas quality. This minimizes equipment corrosion and prolongs turbine life, improving the viability of biomass-based syngas in energy production.
  • Improved Cold Gas Efficiency: With a cold gas efficiency of 55%, the study’s process maximizes energy yield from biomass, making it more economically viable for commercial energy production. This higher efficiency reduces biomass input costs and improves the overall cost-effectiveness of algae-based syngas systems.
  • Low Environmental Impact: The system produces low CO2 emissions (0.198 kg CO2/kWh), making it a more environmentally friendly energy source. This is particularly valuable for industries aiming to reduce their carbon footprint or comply with strict environmental regulations.
These advantages position C. vulgaris gasification as a promising technology for renewable energy production, particularly in applications requiring high-quality syngas with minimal environmental impact.
The authors highlight several main limitations of this study, along with possible strategies to address them, and suggest directions for future research. Firstly, there is the issue of economic feasibility. While C. vulgaris shows promising potential as a renewable biomass, the current costs of algae cultivation and processing remain high compared to other biomass sources, posing a barrier to large-scale commercial application. To mitigate this, the authors suggest exploring ways to reduce cultivation costs, such as integrating algae production with wastewater treatment facilities, where nutrient-rich effluents could support algae growth at a lower expense.
Another limitation is that the results are primarily derived from simulations in Aspen Plus, which, although highly detailed, may not fully capture the operational complexities of a real-world plant. To address this, it will be essential to conduct pilot-scale testing to validate the simulation results, allowing researchers to observe how actual variables, such as feedstock quality or environmental conditions, might influence system efficiency.
The complexity of the purification process poses a third limitation, as removing contaminants like H2S and HCl requires multiple stages, potentially raising operational costs and complicating plant management. The authors propose that this issue could be alleviated through the development of multifunctional sorbents or integrated purification technologies, which could streamline the process and reduce both energy consumption and operational costs. Research into more efficient sorbents or catalysts may also make the process more economical and straightforward.
In terms of future directions, the authors propose building a pilot plant to evaluate system performance under real-world operating conditions, which would help refine operational parameters and improve process reliability. Additionally, a comprehensive cost-benefit analysis, incorporating algae cultivation, processing, and operational expenses, would provide greater insight into the system’s economic sustainability and help identify optimal configurations.
Further advancements could involve investigating other algal species or biomass blends to identify more efficient and sustainable biomass sources. In parallel, integrating gasification with carbon capture and utilization technologies could enhance the environmental benefits of the system, contributing further to CO2 emissions reduction. To fully understand environmental impact, the authors also recommend conducting a LCA that quantifies emissions, resource consumption, and environmental benefits, enabling a comparison of this system with fossil fuel-based technologies.
By addressing these limitations and pursuing the suggested future directions, this research could advance C. vulgaris gasification as a practical and sustainable renewable energy solution.

Author Contributions

Conceptualization, L.S.; methodology, L.S.; formal analysis, L.S.; investigation, L.S.; data curation, L.S.; writing—original draft preparation, L.S.; writing—review and editing, L.S. and V.M.; visualization, L.S.; supervision, V.M. All authors have read and agreed to the published version of the manuscript.

Funding

This research received no external funding.

Data Availability Statement

No new data were created.

Conflicts of Interest

The authors declare no conflict of interest.

Abbreviations

The following abbreviations are used in this manuscript:
SOFCSolid Oxide Fuel Cell
PR-BMPeng-Robinson-Boston-Mathias
LHVLower Heating Value
GHGGreen House Gases
WGSWater Gas Shift
WGWater Gas
SMRSteam Methane Reforming
FCFixed Carbon
VMVolatile Materials
PFDProcess Flow Diagram
S/BSteam-to-biomass
GTGas Turbine
LCALife Cycle Assessment

References

  1. Timsina, R.; Thapa, R.K.; Eikeland, M.S. Aspen Plus simulation of biomass gasification for different types of biomass. In Proceedings of the 60th SIMS Conference on Simulation and Modelling SIMS 2019, Västerås, Sweden, 12–16 August 2020; Volume 170, pp. 151–157. [Google Scholar]
  2. Zhou, L.; Deshpande, K.; Zhang, X.; Agarwal, R.K. Process simulation of Chemical Looping Combustion using ASPEN plus for a mixture of biomass and coal with various oxygen carriers. Energy 2020, 195, 116955. [Google Scholar] [CrossRef]
  3. Egbo, M.K.; Okoani, A.O.; Okoh, I.E. Photobioreactors for microalgae cultivation—An Overview. Int. J. Sci. Eng. Res. 2018, 9, 65–74. [Google Scholar]
  4. Branco-Vieira, M.; Mata, T.M.; Martins, A.A.; Freitas, M.A.V.; Caetano, N.S. Economic analysis of microalgae biodiesel production in a small-scale facility. Energy Rep. 2020, 6, 325–332. [Google Scholar] [CrossRef]
  5. Rafa, N.; Ahmed, S.F.; Badruddin, I.A.; Mofijur, M.; Kamangar, S. Strategies to Produce Cost-Effective Third-Generation Biofuel From Microalgae. Front. Energy Res. 2021, 9, 749968. [Google Scholar] [CrossRef]
  6. Marcantonio, V.; Falco, M.D.; Capocelli, M.; Bocci, E.; Colantoni, A.; Villarini, M. Process analysis of hydrogen production from biomass gasification in fluidized bed reactor with different separation systems. Int. J. Hydrogen Energy 2019, 44, 10350–10360. [Google Scholar] [CrossRef]
  7. Atikah, M.S.N.; Harun, R. Simulation and Optimization of Chlorella vulgaris Gasification Using Aspen Plus. Process. Integr. Optim. Sustain. 2019, 3, 349–357. [Google Scholar] [CrossRef]
  8. Doherty, W.; Reynolds, A.; Kennedy, D. Aspen plus simulation of biomass gasification in a steam blown dual fluidised bed. In Materials and Process for Energy; Formatex Research Centre: Badajoz, Spain, 2013; pp. 212–220. [Google Scholar]
  9. Yang, X.; Liu, B.; Song, W.; Lin, W. Process simulation of emission and control for NO and N2O during coal combustion in a circulating fluidized bed combustor based on Aspen Plus. Energy Fuels 2011, 25, 3718–3730. [Google Scholar] [CrossRef]
  10. Zhang, W.; Gu, Y.; Fang, H.; Chen, J.; Chen, H.; Zhu, Y.; Mu, L. Thermodynamic modeling and performance analysis on co-gasification of Chlorella vulgaris and petrochemical industrial sludge via Aspen plus combining with response surface methodology. Int. J. Hydrogen Energy 2024, 55, 1037–1049. [Google Scholar] [CrossRef]
  11. Damartzis, T.; Michailos, S.; Zabaniotou, A. Energetic assessment of a combined heat and power integrated biomass gasification-internal combustion engine system by using Aspen Plus®. Fuel Process. Technol. 2012, 95, 37–44. [Google Scholar] [CrossRef]
  12. Jacinto, G.S.S.; Cruz, G.; Cabral, A.A.; Bezerra, G.V.P.; Garcia, R.R.P.; Magalhães, U.N.; Gomes, W.C. Biotechnological investigation of Pediastrum boryanum and Desmodesmus subspicatus microalgae species for a potential application in bioenergy. Algal Res. 2023, 75, 103266. [Google Scholar] [CrossRef]
  13. Chiranjeevi, P.; Mohan, S.V. Critical parametric influence on microalgae cultivation towards maximizing biomass growth with simultaneous lipid productivity. Renew. Energy 2016, 98, 64–71. [Google Scholar] [CrossRef]
  14. European Algae Biomass Association (EABA). The Status of Algae Biomass in Europe; EABA: Florence, Italy, 2023. [Google Scholar]
  15. Italian Algae Association. Microalgae Cultivation in Italy; Italian Algae Association: Florence, Italy, 2023. [Google Scholar]
  16. Zhang, Y.; Li, X.; Chen, Z.; Wang, J.; Li, Y. The Algae Industry in China: Status, Challenges, and Prospects. Front. Bioeng. Biotechnol. 2023, 11, 1248765. [Google Scholar] [CrossRef]
  17. U.S. Department of Energy. Bioenergy Technologies Office; U.S. Department of Energy: Washington, DC, USA, 2023.
  18. Santos, J. Algae Projects in Brazil for Biodiesel and Carbon Sequestration; European Commission: Brussels, Belgium, 2023; Available online: https://research-and-innovation.ec.europa.eu/research-area/environment/bioeconomy/bio-based-products-and-processes_en (accessed on 22 October 2024).
  19. European Commission. Horizon Europe and Bio-Based Industries in the EU; European Commission: Brussels, Belgium, 2023. [Google Scholar]
  20. Phyllis2—Database for the Physico-Chemical Composition of (Treated) Lignocellulosic Biomass, Micro- and Macroalgae, Various Feedstocks for Biogas Production and Biochar. Available online: https://phyllis.nl/ (accessed on 22 October 2024).
  21. Rosha, P.; Kumar, S.; Vikram, S.; Ibrahim, H.; Al-Muhtaseb, A.H. H2-enriched gaseous fuel production via co-gasification of an algae-plastic waste mixture using Aspen PLUS. Int. J. Hydrogen Energy 2022, 47, 26294–26302. [Google Scholar] [CrossRef]
  22. Meng, W.X.; Banerjee, S.; Zhang, X.; Agarwal, R.K. Process simulation of multi-stage chemical-looping combustion using Aspen Plus. Energy 2015, 90, 1869–1877. [Google Scholar] [CrossRef]
  23. Puig-Gamero, M.; Pio, D.T.; Tarelho, L.A.C.; Sánchez, P.; Sanchez-Silva, L. Simulation of biomass gasification in bubbling fluidized bed reactor using aspen plus®. Energy Convers. Manag. 2021, 235, 113981. [Google Scholar] [CrossRef]
  24. Lan, W.; Chen, G.; Zhu, X.; Wang, X.; Liu, C.; Xu, B. Biomass gasification-GT combustion for power generation system model based on ASPEN PLUS. Sci. Total Environ. 2018, 628–629, 1278–1286. [Google Scholar] [CrossRef] [PubMed]
  25. Marcantonio, V.; Bocci, E.; Ouweltjes, J.P.; Zotto, L.D.; Monarca, D. Evaluation of sorbents for high temperature removal of tars, hydrogen sulphide, hydrogen chloride and ammonia from biomass-derived syngas by using Aspen Plus. Int. J. Hydrogen Energy 2020, 45, 6651–6662. [Google Scholar] [CrossRef]
  26. Moradi, R.; Marcantonio, V.; Cioccolanti, L.; Bocci, E. Integrating biomass gasification with a steam-injected micro GT and an Organic Rankine Cycle unit for combined heat and power production. Energy Convers. Manag. 2020, 205, 112464. [Google Scholar] [CrossRef]
  27. Marcantonio, V.; Bocci, E.; Carlo, A.D. Modelling and assessment of a sorption enhanced gasification system coupled with hydrothermal carbonization, hot gas cleaning, and plasma to produce pure H2 from biomass. Int. J. Hydrogen Energy 2023, 48, 32672–32685. [Google Scholar] [CrossRef]
Figure 1. Simplified PFD—Block Diagram.
Figure 1. Simplified PFD—Block Diagram.
Energies 17 06085 g001
Figure 2. Extended PFD: Pressure and Temperature of Each Stream.
Figure 2. Extended PFD: Pressure and Temperature of Each Stream.
Energies 17 06085 g002
Figure 3. Thermodynamic Equilibrium Adsorption of Metal Oxide.
Figure 3. Thermodynamic Equilibrium Adsorption of Metal Oxide.
Energies 17 06085 g003
Figure 4. Gas Turbine System.
Figure 4. Gas Turbine System.
Energies 17 06085 g004
Figure 5. Effect of S:B Ratio on Syngas Composition (T = 1000 °C).
Figure 5. Effect of S:B Ratio on Syngas Composition (T = 1000 °C).
Energies 17 06085 g005
Figure 6. Effect of S:B Ratio on Syngas Composition (T = 800 °C).
Figure 6. Effect of S:B Ratio on Syngas Composition (T = 800 °C).
Energies 17 06085 g006
Figure 7. Effect of S:B Ratio on Syngas Composition (T = 700 °C).
Figure 7. Effect of S:B Ratio on Syngas Composition (T = 700 °C).
Energies 17 06085 g007
Figure 8. Moisture on Aspen Plus.
Figure 8. Moisture on Aspen Plus.
Energies 17 06085 g008
Figure 9. Moisture Plot.
Figure 9. Moisture Plot.
Energies 17 06085 g009
Figure 10. Moisture % Plot.
Figure 10. Moisture % Plot.
Energies 17 06085 g010
Figure 11. Effect of T on H2S in the Outlet Stream.
Figure 11. Effect of T on H2S in the Outlet Stream.
Energies 17 06085 g011
Figure 12. Effect of T on HCl in the Outlet Stream.
Figure 12. Effect of T on HCl in the Outlet Stream.
Energies 17 06085 g012
Figure 13. GT Cycle.
Figure 13. GT Cycle.
Energies 17 06085 g013
Table 1. Ultimate Analysis.
Table 1. Ultimate Analysis.
NameComposition (wt%)
Carbon56.18
Hydrogen7.37
Nitrogen1.78
Chlorine0.33
Sulfur0.64
Oxygen33.70
Table 2. Proximate Analysis.
Table 2. Proximate Analysis.
NameComposition (wt%)
Moisture10.63
FC27.23
VM55.00
Ash7.14
Table 3. Component Names, Types and Compounds.
Table 3. Component Names, Types and Compounds.
Component NameTypeAlias
BiomassNonconventional-
AshNonconventional-
Carbon-graphiteSolidC
Sodium-BicarbonateSolidNaHCO3
Sodium-ChlorideSolidNaCl
Zinc-oxideSolidZnO
Zinc-sulfide-wurtziteSolidZnS
Carbon-dioxideConventionalCO2
Carbon-monoxideConventionalCO
WaterConventionalH2O
NitrogenConventionalN2
OxygenConventionalO2
MethaneConventionalCH4
HydrogenConventionalH2
ChlorineConventionalCl2
SulfurConventionalS
Hydrogen-sulfideConventionalH2S
Hydrogen-chlorideConventionalHCl
Sulfur-dioxideConventionalSO2
AmmoniaConventionalNH3
Table 4. Reactors used in the simulation.
Table 4. Reactors used in the simulation.
Aspen Plus ModuleName
DECOMPRGibbs
GASSIFIRGibbs
HCLREMOVRGibbs
H2SREMOVRGibbs
BURNERRStoic
Table 5. Contaminants Limits (ppm) for Different Processes.
Table 5. Contaminants Limits (ppm) for Different Processes.
Process H 2 SHCl
Biomass Waste Gasification20–50030–1000
Ammonia Production<0.1<1.5
Gas Turbine<20<1
SOFC<1<1
Methanol Synthesis<0.5<1
Table 6. Characteristics of Metal Oxides for Hydrogen Sulphide Removal.
Table 6. Characteristics of Metal Oxides for Hydrogen Sulphide Removal.
Sorbent TypeChemical FormulaTheoretical Sorption Capacity (g S/g Sorbent)T Range (°C)Price (USD/kg)
Cerium oxide Ce 2 O 3 0.093500–7005.9
Copper oxide Cu 2 O0.224540–7005.8
Zinc oxideZnO0.395450–6502.6
Iron oxideFeO0.445450–7001.4
Manganese oxideMnO0.400400–9004.2
Table 7. Component Yields Results.
Table 7. Component Yields Results.
ComponentBasisYield
ASHMass0.0638
CMass0.4842
H2Mass0.0480
N2Mass0.0114
SMass0.0018
O2Mass0.2833
H2OMass0.1063
Cl2Mass0.0012
Table 8. Gasifier Outlet Stream Results.
Table 8. Gasifier Outlet Stream Results.
Mass Fractions
BIOMASS0.0000
ASH0.0426
C0.0000
CO20.1004
CO0.6896
H2O0.0907
N20.0076
O20.0000
CH40.0001
H20.0669
Cl20.0000
S0.0000
H2S0.0013
HCl0.0008
NaHCO30.0000
NaCl0.0000
SO20.0000
ZnO0.0000
ZnS0.0000
NH30.0000
Table 9. Syngas Composition Results.
Table 9. Syngas Composition Results.
Mass FlowsUnitkg/h
BIOMASSkg/h0.0000
ASHkg/h9.9876
Ckg/h0.0000
CO2kg/h93.5996
COkg/h19.0796
H2Okg/h55.9304
N2kg/h1.7850
O2kg/h0.0000
CH4kg/h17.9050
H2kg/h7.3384
Cl2kg/h0.0000
Skg/h0.0000
H2Skg/h0.0608
HClkg/h0.0936
NaHCO3kg/h0.0000
NaClkg/h0.0000
SO2kg/h0.0000
ZnOkg/h0.0000
ZnSkg/h0.0000
NH3kg/h0.0066
Table 10. Stream: PD-CLEAN—Results.
Table 10. Stream: PD-CLEAN—Results.
Mole FlowsUnitkmol/h
Ckmol/h0.0000
CO2kmol/h2.1268
COkmol/h0.6812
H2Okmol/h3.1046
N2kmol/h0.0637
O2kmol/h0.0000
CH4kmol/h1.1161
H2kmol/h3.6403
Cl2kmol/h0.0000
Skmol/h0.0000
H2Skmol/h0.0018
HClkmol/h0.0026
NaHCO3kmol/h0.0000
NaClkmol/h0.0000
SO2kmol/h0.0000
ZnOkmol/h0.0000
ZnSkmol/h0.0000
NH3kmol/h0.0004
Table 11. Sensitivity Results.
Table 11. Sensitivity Results.
Row/CaseStatusVARY 1COCH4CO2H2H2O% Moisture
1OK0.00000.41900.00020.01810.52040.03690.0000
2OK4.50000.40670.00010.02310.51680.04802.8769
3OK9.00000.39490.00010.02770.51320.05895.7537
4OK13.50000.38360.00010.03200.50960.06968.6306
5OK16.63810.37610.00010.03480.50710.076910.6368
6OK18.00000.37280.00010.03600.50590.080111.5075
Table 12. Temperatures and their respective values.
Table 12. Temperatures and their respective values.
TValue
T1298 K
T2’675 K
T31373 K
T4’819 K
Disclaimer/Publisher’s Note: The statements, opinions and data contained in all publications are solely those of the individual author(s) and contributor(s) and not of MDPI and/or the editor(s). MDPI and/or the editor(s) disclaim responsibility for any injury to people or property resulting from any ideas, methods, instructions or products referred to in the content.

Share and Cite

MDPI and ACS Style

Scopel, L.; Marcantonio, V. Gasification of Chlorella vulgaris for Syngas Production and Energy Generation Through Gas Turbine. Energies 2024, 17, 6085. https://doi.org/10.3390/en17236085

AMA Style

Scopel L, Marcantonio V. Gasification of Chlorella vulgaris for Syngas Production and Energy Generation Through Gas Turbine. Energies. 2024; 17(23):6085. https://doi.org/10.3390/en17236085

Chicago/Turabian Style

Scopel, Lucrezia, and Vera Marcantonio. 2024. "Gasification of Chlorella vulgaris for Syngas Production and Energy Generation Through Gas Turbine" Energies 17, no. 23: 6085. https://doi.org/10.3390/en17236085

APA Style

Scopel, L., & Marcantonio, V. (2024). Gasification of Chlorella vulgaris for Syngas Production and Energy Generation Through Gas Turbine. Energies, 17(23), 6085. https://doi.org/10.3390/en17236085

Note that from the first issue of 2016, this journal uses article numbers instead of page numbers. See further details here.

Article Metrics

Back to TopTop