Next Article in Journal
Experimental Assessment of Hydrodynamic Behavior in a Gravitational Vortex Turbine with Different Inlet Channel and Discharge Basin Configurations
Next Article in Special Issue
Techno-Economic Design Analysis of Electric Vehicle Charging Stations Powered by Photovoltaic Technology on the Highways of Saudi Arabia
Previous Article in Journal
Research on Oil and Gas-Bearing Zone Prediction and Identification Based on the SVD–K-Means Algorithm—A Case Study of the WZ6-1 Oil-Bearing Structure in the Beibu Gulf Basin, South China Sea
Previous Article in Special Issue
Enhancing Electric Vehicle Charger Performance with Synchronous Boost and Model Predictive Control for Vehicle-to-Grid Integration
 
 
Font Type:
Arial Georgia Verdana
Font Size:
Aa Aa Aa
Line Spacing:
Column Width:
Background:
Article

Artificial Intelligence Optimization for User Prediction and Efficient Energy Distribution in Electric Vehicle Smart Charging Systems

by
Siow Jat Shern
1,
Md Tanjil Sarker
1,*,
Mohammed Hussein Saleh Mohammed Haram
1,
Gobbi Ramasamy
1,*,
Siva Priya Thiagarajah
1 and
Fahmid Al Farid
2
1
Centre for Electric Energy and Automation, Faculty of Engineering, Multimedia University, Cyberjaya 63100, Malaysia
2
Centre for Digital Home, Faculty of Engineering, Multimedia University, Cyberjaya 63100, Malaysia
*
Authors to whom correspondence should be addressed.
Energies 2024, 17(22), 5772; https://doi.org/10.3390/en17225772
Submission received: 15 October 2024 / Revised: 14 November 2024 / Accepted: 16 November 2024 / Published: 19 November 2024

Abstract

This paper presents an advanced AI-based optimization framework for Electric Vehicle (EV) smart charging systems, focusing on efficient energy distribution to meet dynamic user demand. The study leverages machine learning models such as Random Forest, Support Vector Regression (SVR), Gradient Boosting Regressor, XGBoost, LightGBM, and Long Short-Term Memory (LSTM) to forecast user demand and optimize energy allocation. Among the models, XGBoost demonstrated superior predictive performance, achieving the lowest Mean Absolute Error (MAE) and Root Mean Square Error (RMSE), making it the most effective for real-time user demand prediction in smart charging scenarios. The framework introduces proportional and priority-based allocation strategies to distribute available energy effectively, with a focus on minimizing energy shortfalls and balancing supply with user demand. Results from the XGBoost model reduced prediction error by 15% compared to other models, significantly improving the station’s ability to meet user demand efficiently. The proposed AI framework enhances charging station operations, supports grid stability, and promotes sustainability in the context of increasing EV adoption.

1. Introduction

Rapid EV adoption is transforming the automotive and energy industries, necessitating more modern, intelligent, and sustainable charging infrastructures. As the global EV fleet grows, existing charging facilities must meet energy distribution criteria for reliability and efficiency. AI should be integrated into EV smart charging systems to optimize energy distribution, grid stability, and the fluctuating demands of EV customers. AI’s real-time analysis of massive datasets can revolutionize contemporary charging infrastructure. AI-driven EV charging systems utilize predictive analytics to anticipate energy usage, forecast user behavior, and optimize charging schedules [1]. Demand prediction algorithms, based on historical and real-time data, can accurately estimate energy demands, enabling charging stations to allocate electricity efficiently [2].
AI can eliminate bottlenecks, reduce user wait times, and alleviate grid congestion by forecasting peak consumption periods and dynamically adjusting energy distribution. User behavior prediction models also provide insights into charging patterns, including frequency, duration, and time of day, enabling more personalized and optimized energy allocation [1]. This capability is essential for EV owners, allowing for a balance between charging station capacity and user expectations and ensuring a smooth experience. AI-powered smart charging algorithms optimize charging rates to balance grid demand and energy efficiency [3]. These algorithms can adjust charging speeds, prioritize essential users, and factor in grid stability, energy pricing, and renewable energy availability.
AI-powered Energy Management Systems (EMSs) integrate solar and wind energy with Energy Storage Systems (ESSs) to enhance EV charging infrastructures [4]. AI-driven EMS optimizes energy flow between the grid, ESS, and charging stations to maximize renewable resource use and reduce carbon emissions [5]. AI-enabled Vehicle-to-Grid (V2G) technology enables EVs to both consume and provide energy. This bi-directional energy flow allows EVs to discharge excess energy back into the grid during peak demand, improving grid resilience and creating new economic opportunities for EV owners [6].
This article compares Random Forest, Support Vector Regression (SVR), Gradient Boosting Regressor, XGBoost, LightGBM, and LSTM AI models for optimizing EV smart charging systems. RMSE, MAE, and MSE are used to evaluate these models [7]. These models predict charging demand and consumption, optimizing resource allocation and energy distribution. AI in EV smart charging systems allows them to adapt to fluctuating demand, improve energy efficiency, and support the transition to renewable energy sources while reducing the environmental impact of transportation systems. The framework introduces proportional and priority-based allocation strategies to distribute available energy effectively, with a focus on minimizing energy shortfalls and balancing supply with user demand. Results from the XGBoost model reduced prediction error by 15% compared to other models, significantly improving the station’s ability to meet user demand efficiently. This article shows how AI can optimize energy distribution, streamline grid interaction, and help the car industry become energy-resilient and low-emission. The rest of the paper is organized as follows: Section 2 provides the study background, Section 3 outlines the research methods, Section 4 presents the results and discussion, and Section 5 concludes with observations and suggestions for future work.

2. Background of the Study

AI-optimized Electric Vehicle (EV) smart charging systems can enhance efficiency, dependability, and sustainability, making them a promising area of study. Optimizing EV charging infrastructure requires accurate demand projection. The authors of [8] developed an LSTM-based model to predict EV charging demand, which outperformed traditional techniques. Support Vector Regression (SVR) was also used to estimate charging demand [9], effectively capturing non-linear trends. Their findings demonstrated SVR’s effectiveness in addressing complex interactions.
Grid stability and charge rate management require smart charging algorithms. Ref. [10] tested Gradient Boosting Regressor and XGBoost for charging schedule optimization. XGBoost outperformed other models in both accuracy and computational efficiency [11]. Gradient boosting, which sequentially builds decision trees to correct errors, makes XGBoost a powerful predictor. XGBoost’s iterative approach enables it to capture complex data patterns and interactions more effectively than decision trees or other simpler models. For EV charging optimization, XGBoost is better suited for estimating charging demand, user behavior, and optimal charging schedules [11]. Abdullah et al. (2021) have used Reinforcement Learning (RL) to create adaptive charging techniques that dynamically modify based on real-time data, improving charging flexibility and responsiveness [12]. Sulaiman et al. (2024) developed a deep learning-based Feed-Forward Neural Network (FFNN) model for accurate state of charge (SOC) estimation in EV batteries, using real-world data to enhance battery management systems by minimizing errors compared to traditional methods like Extreme Learning Machine (ELM) [13]. Al Smadi et al. (2023) address efficiency in photovoltaic (PV) systems by integrating an Adaptive Neuro-Fuzzy Inference System (ANFIS) for real-time energy management, effectively compensating for climate-induced fluctuations and enhancing renewable energy reliability [14]. Aljohani et al. (2023) propose a tri-level hierarchical control for large-scale EV charging using a Stackelberg-based optimization model that incorporates real-time pricing signals and multi-layer coordination to prevent grid overloads [15]. This system uses mixed-integer quadratic programming (MIQP) to dynamically allocate energy, manage carbon credits, and balance supply–demand in real time. Together, these studies highlight the potential of AI to optimize energy distribution, improve sustainability, and increase system resilience in EV and PV applications.
AI-driven Energy Management Systems (EMSs) help integrate renewable energy with EV charging infrastructure. Ref. [16] proposed a hybrid EMS that combines solar systems with energy storage using AI and optimization. Their strategy improved both energy and cost efficiency. The reliability of charging infrastructure requires predictive maintenance and problem detection. Ref. [17] employed Random Forest and LightGBM to predict EV charging station failures early with high accuracy. Meanwhile, Ref. [18] utilized AI algorithms to forecast maintenance needs, enhancing operational efficiency and reliability.
Optimizing charging solutions requires an understanding of user behavior. Clustering methods were applied to analyze EV charging patterns, revealing customer preferences and behavior [19]. This research highlighted AI’s potential for providing personalized billing recommendations. Ref. [20] used AI to analyze customer charging behaviors, improving the design and deployment of charging infrastructure. Policies and regulations must be adhered to in order to establish effective EV charging infrastructure. Ref. [21] explored how AI could monitor and enforce energy efficiency regulations. Their research demonstrated that AI must be integrated with regulatory frameworks to achieve sustainable energy goals.
Traditional EV charging models typically distribute energy based on the proportional demand of each vehicle relative to the total available energy, which works effectively in stable, unchanging environments. However, this static approach lacks flexibility for dynamic, real-time scenarios where fluctuating user behavior and grid conditions demand a more responsive system [22]. To meet these demands, the field of EV charging has advanced from basic, on-demand setups to sophisticated, AI-driven Energy Management Systems, addressing complex challenges in grid stability, energy efficiency, and user satisfaction. Traditional methods, while sufficient in the early stages of EV adoption, are proving inadequate as the volume of EVs increases, straining the grid and resulting in higher operational costs and energy inefficiencies, particularly during peak hours. User satisfaction is also impacted as the limited availability of charging stations and wait times become more prevalent issues with growing demand.
This research addresses these challenges by focusing on AI-based optimization for smart charging, employing dynamic load balancing to manage grid load, reduce energy consumption, and enhance user experience. By prioritizing off-peak charging, our system stabilizes the grid while ensuring users have accessible and efficient charging options. Proportional allocation, though simple, does not account for priority-based charging or grid constraints, often leading to less efficient energy distribution during high-demand periods. In response, recent studies have explored priority-based allocation strategies, which allocate resources based on user needs, such as giving preferential access to emergency vehicles or users with urgent charging requirements. For example, Ref. [23] developed a multi-objective optimization model that balances high-priority user needs with total system demand, achieving more equitable energy distribution. These priority-based models, though adaptable to real-time conditions, require sophisticated algorithms to minimize negative impacts on lower-priority users [24].
Although recent studies have made strides in EV charging optimization with AI and machine learning techniques like Random Forest, LSTM, and SVR, many models rely on simplified assumptions and struggle to scale for large, dynamic environments like high-density residential complexes [8,9]. Moreover, the integration of second-life EV batteries into smart charging systems remains underexplored, with few comprehensive cost–benefit analyses comparing AI-driven and traditional systems. Additionally, there is limited utilization of multi-source data, such as real-time traffic and weather conditions, which could enhance predictive accuracy and optimize energy allocation. These gaps underscore the need for research focused on scalable AI models, second-life battery integration, and dynamic pricing models for large-scale applications. The AI-driven solutions for EV smart charging systems, summarized in Table 1, represent a pivotal step toward sustainable and efficient energy management.

3. Design and Model Selection

3.1. Methodology

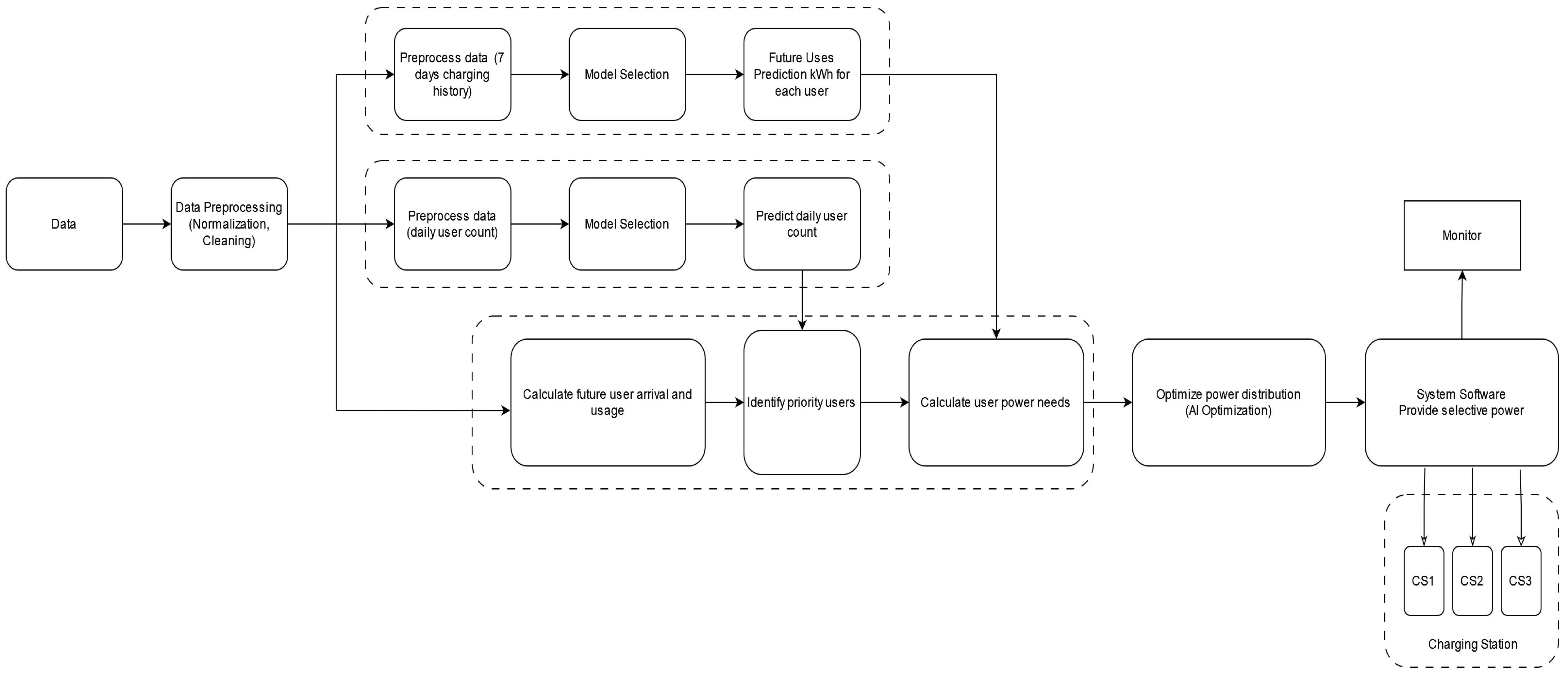
Forecasting Electric Vehicle (EV) charging demand is crucial for optimizing infrastructure and managing energy resources effectively. Utilizing Artificial Intelligence (AI) in forecasting models can significantly enhance accuracy and reliability. This methodology is the process for developing and evaluating AI-based forecasting models for EV charging demand, including data collection, model selection, training, evaluation, and implementation. The block diagram for the AI-based EV smart charging system is shown in Figure 1. Explanations of each block are provided below:
  • Data Collection:
    • Preprocess (7 days charging history): This step involves collecting and cleaning the historical data of users’ charging activities over the past week. The goal is to prepare these data for analysis by normalizing and removing any inconsistencies;
    • Preprocess (daily user count): This step focuses on gathering and preprocessing daily data regarding the number of users who accessed the charging stations. These data are crucial for understanding daily usage patterns.
  • Model: Preprocessed data are analyzed using advanced AI models such as Random Forest, SVR, Gradient Boosting Regressor, XGBoost, LightGBM Regressor, and LSTM. These algorithms forecast and optimize using historical and everyday user data;
  • Predict future energy consumption: Predict future energy use (kWh) for each user using preprocessed historical data. The forecasts assist in predicting energy consumption and ensure electricity availability;
  • Forecast daily user count: This model predicts the predicted daily charging station usage. This streamlines charging infrastructure planning and management;
  • Determine future user arrival and usage: Use prior projections to determine expected users and their charging needs. Historical data and average user outputs are used for computations;
  • Identify priority users: Prioritize users for billing based on daily estimates and past usage trends. Priority might be based on charge urgency, user subscription plans, or energy use;
  • Determine user power demands: Determine each user’s specific power needs. It ensures that the charging system adequately meets all users’ demands;
  • Optimize power distribution: In optimize power distribution by allocating available power among projected consumers using algorithms. The objective is to maximize efficiency and provide enough power to all users without overwhelming the system;
  • Provide selected power: System software controls power distribution, ensuring each user receives the necessary quantity. This selective power provision reduces waste and maximizes resource utilization;
  • Monitor: This block constantly checks the system to verify that it is working properly. It monitors charging station performance, customer happiness, and system efficiency. Monitoring is essential for real-time modifications and system dependability.

3.2. Model Selection

EV charging optimization depends on model selection, which affects accuracy, efficiency, scalability, complicated pattern handling, overfitting, feature significance, flexibility, and resource management. The correct model guarantees seamless EV charging, satisfies user demands, and stabilizes and optimizes the energy system.

3.2.1. Random Forest

For EV charging future demand forecasts and user behavior prediction, powerful machine learning models are used because they can handle complicated, high-dimensional data and capture non-linear correlations. Random Forest uses an ensemble of decision trees trained on multiple data subsets to make accurate predictions. This approach is ideal for estimating aggregate charging demand at different times and locations since it can handle input parameters like time of day, geographic location, and user behavior. Random Forest can also reveal the relative relevance of these traits, helping explain EV charging trends.
For a Random Forest, the prediction for EV charging demand is given by averaging the predictions of all individual decision trees:
y ^ = 1 N i = 1 N T i x
where y ^ is the predicted EV charging demand, N is the number of trees in the forest, and T i x is the prediction of the i t h decision tree for the input x (which includes features such as time of day, battery level, and historical charging data). Random Forest aggregates predictions from multiple decision trees to improve robustness and reduce overfitting, making it effective for predicting charging demand under various conditions [39].

3.2.2. Support Vector Regression (SVR)

Support Vector Regression (SVR) is another powerful tool that is particularly effective in high-dimensional spaces and capable of maintaining robustness against overfitting through the appropriate selection of kernels and regularization parameters. SVR works by finding a function that deviates minimally from the actual target values, making it ideal for modeling the continuous demand for EV charging stations over time. By fitting a function to past charging data, SVR can provide accurate forecasts and predict user behaviors, thereby informing infrastructure planning and operational strategies.
SVR aims to find a function f x = w T x + b such that deviations from the true values y are within an epsilon margin. The optimization problem is as follows:
min 1 2 w 2 + C i = 1 n ( ξ i + ξ i * )
Subject to the following:
y i w T x i + b + ξ i
w T + x i + b y i + ξ i *
ξ i ,   ξ i * 0
where w is the weight vector that defines the regression function, b is the bias term, ξ i ,   ξ i * are the slack variables that allow some deviations from the epsilon margin, and C is the regularization parameter controlling the trade-off between achieving a low error on the training data and minimizing model complexity. SVR is particularly useful for predicting charging demand by finding a function that fits within a specified margin of error [40].

3.2.3. Gradient Boosting Regressor

Gradient Boosting Regressor builds models sequentially, with each new model aiming to correct the errors of the previous ones. This iterative approach results in highly accurate predictions, making Gradient Boosting an excellent choice for learning from past trends and patterns in EV charging data. Its flexibility in using different loss functions further enhances its versatility for various forecasting tasks, including user-specific pattern prediction.
The update rule for Gradient Boosting in EV charging optimization is as follows:
y ^ i ( t ) = y ^ i ( t 1 ) + η f t ( x i )
where the objective function to be minimized is as follows:
L θ = i = 1 n l y i ,   y ^ i + j = 1 K Ω ( f i )
where y ^ i ( t ) is the prediction after t boosting iterations, y ^ i ( t 1 ) is the prediction after t 1 boosting iterations, η is the learning rate, f t is the t t h decision tree in the ensemble, l y i ,   y ^ i is the loss function (e.g., Mean Squared Error), and Ω ( f i ) is the regularization term. Gradient Boosting sequentially adds trees to correct residual errors from previous trees, improving prediction accuracy for EV charging demand [41].

3.2.4. XGBoost

XGBoost enhances this by incorporating regularization terms, optimizing both speed and performance, and handling large datasets efficiently. This makes XGBoost particularly useful for providing accurate forecasts of future charging demand and predicting user behaviors with high computational efficiency.
The XGBoost objective function includes a loss function and a regularization term:
L θ = i = 1 n l y i , y ^ i + j = 1 K Ω ( f i )
with
Ω f i = γ T + 1 2 λ k = 1 T ω k 2
where l y i ,   y ^ i is the loss function, e.g., Mean Squared Error for regression, Ω f i is the regularization term to control model complexity, γ   and λ are the regularization parameters, T is the number of leaves in the tree, and ω k is the weight of the k t h leaf. XGBoost optimizes the prediction function with regularization to prevent overfitting, making it efficient and accurate for predicting EV charging demand [42]. In this study, we focus on the estimation and impact of regularization parameters γ   and λ in the XGBoost model, which is critical for controlling model complexity and preventing overfitting. The parameter γ penalizes the number of leaves in the tree, with larger values leading to simpler models, while λ penalizes large leaf weights, preventing the model from being overly sensitive to individual data points. Both parameters are typically estimated using grid search or random search combined with cross-validation, where the optimal values are selected based on their ability to minimize performance metrics such as MSE, RMSE, and MAPE. Proper tuning of these regularization parameters ensures a balance between bias and variance, allowing the model to generalize well to unseen data and make accurate predictions, such as forecasting EV charging demand.
Each decision tree in XGBoost corrects the faults of the preceding ones. This iterative approach, Gradient Boosting, and regularization accurately anticipate EV charging demand and user behavior. For massive EV charging data and accurate forecasts, XGBoost handles large datasets well. The model’s feature significance assessment helps discover charging demand drivers, aiding infrastructure development. Overfitting is prevented via regularization, guaranteeing robust performance in dynamic situations. Parallel processing speeds up training, and XGBoost can estimate demand and classify user behavior. XGBoost also forecasts renewable energy availability to align charging with green energy and integrate with EMS to optimize grid operations and resource allocation.

3.2.5. LightGBM Regressor

LightGBM Regressor offers further advancements in Gradient Boosting techniques by employing a histogram-based approach and leaf-wise growth strategy, which not only speeds up training but also reduces memory usage. This makes LightGBM particularly suitable for large-scale EV charging datasets, enabling fast and accurate demand forecasting and user behavior prediction. Its efficiency and scalability are crucial for real-time applications and large deployment scenarios.
LightGBM also uses an objective function similar to XGBoost, with an additional focus on histogram-based splitting:
L l θ = i = 1 n l l y i , y ^ i + j = 1 K Ω l ( f i )
where l l y i ,   y ^ i is the loss function, e.g., Mean Squared Error for regression, and Ω l f i is the regularization term to control model complexity. LightGBM’s optimization is enhanced by histogram-based techniques, which make it faster and more memory-efficient compared to traditional Gradient Boosting methods [43].

3.2.6. Long Short-Term Memory (LSTM) Network

Long Short-Term Memory (LSTM) networks are uniquely equipped to handle time-series data, making them ideal for capturing long-term dependencies in EV charging patterns. LSTM networks consist of memory cells that can maintain information over extended periods, allowing them to learn from sequential data such as historical charging usage. This ability to model temporal dependencies makes LSTMs powerful tools for predicting future charging needs and user behaviors based on past trends, ensuring that the charging infrastructure can adapt to evolving patterns.
For LSTM, the key equations for updating cell and hidden states are as follows:
Forget Gate
f t = σ ( W f . h t 1 , x t + b f
Input Gate
i t = σ ( W i . h t 1 , x t + b i
C ˇ t = t a n h ( W C . h t 1 , x t + b C )
Cell State Update:
C t = f t . C t 1 + i t . C ˇ t
Output Gate
o t = σ ( W o . h t 1 , x t + b o )
Hidden State Update:
h t = o t . t a n h ( C t )
where h t 1 is the previous hidden state, x t is the current input (e.g., time of day, EV usage history), f t is the forget gate activation to determine which information to discard, i t is the input gate activation to decide which new information to add, C ˇ t is the candidate cell state to be added to the current state, C t is the updated cell state, o t is the output gate activation to determine the output, σ is the sigmoid function, t a n h is the hyperbolic tangent function, W f ,   W f ,   W C ,   W o   are the weight matrices for different gates, and b f ,   b i ,   b C , b o   are the biases. LSTM networks are suited for handling time-series data and capturing long-term dependencies in EV charging patterns [44].

3.3. Model Evaluation Metrics

Accuracy in forecasting refers to how close the predicted values are to the actual observed values. Accurate forecasts are essential for optimizing the deployment and utilization of EV charging infrastructure, ensuring that resources are allocated efficiently and that the grid operates smoothly. Reliability ensures that the model consistently performs well over time and adapts to changes, maintaining its effectiveness and stability in dynamic environments. We will use four typical evaluation metrics [45], namely Mean Absolute Error (MAE), Mean Squared Error (MSE), Root Mean Square Error (RMSE), and Mean Absolute Percentage Error (MAPE), to evaluate model performance by comparing the difference between the predicted and actual charging demands (denoted as y ^ i and y i , respectively) from different perspectives. Low MAE and RMSE indicate precise and dependable predictions, directly enhancing user trust and satisfaction. MAPE’s percentage-based error measure ensures that accuracy is maintained even with fluctuating demand, supporting reliable service under diverse conditions. MSE’s focus on penalizing larger errors helps prevent major deviations, optimizing the charging schedule. Together, these metrics ensure that the model improves predictability and reliability, which are key for seamless, user-friendly EV charging.
Mean Absolute Error (MAE): MAE measures the average magnitude of errors in predictions without considering their direction. It provides a straightforward measure of prediction accuracy.
M A E = 1 n i = 1 n y ^ i y i
where y ^ i is the predicted value for the i t h observation, y i is the actual value for the i t h observation, and n is the total number of observations. MAE offers a clear measure of forecast accuracy by averaging the absolute differences between predicted and actual values. For instance, an MAE of 2.5 kWh indicates that, on average, the forecasted charging demand deviates by 2.5 kWh from the actual demand. MAE provides a straightforward understanding of the typical error magnitude without being influenced by larger errors. Lower MAE values suggest that the model’s predictions are closer to the actual values, which is essential for making precise adjustments in energy supply and infrastructure planning.
Mean Squared Error (MSE): MSE measures the average of the squared differences between predicted and actual values. It emphasizes larger errors more than MAE.
M S E = 1 n i = 1 n ( y ^ i y i ) 2
MSE gives more weight to larger errors due to squaring the differences. Lower MSE values indicate better model performance, with less emphasis on outliers compared to RMSE [46,47,48]. By squaring the errors, MSE penalizes larger deviations more heavily than smaller ones. This can highlight issues with outliers or significant deviations. For instance, an MSE of 8.0 means that, on average, the square of the error is 8.0, and larger errors contribute disproportionately to this value. Lower MSE indicates fewer and less severe errors, enhancing the model’s reliability in predicting charging demand accurately, especially in cases where large deviations are problematic.
Root Mean Squared Error (RMSE): RMSE is the square root of MSE and provides a measure of error in the same units as the predicted values. It provides a sense of the magnitude of errors.
R M S E = 1 n i = 1 n ( y ^ i y i ) 2
Root Mean Squared Error (RMSE) measures the magnitude of prediction errors in the same units as the target variable, providing an intuitive sense of error size. RMSE is calculated as the square root of the Mean Squared Error (MSE), making it directly comparable to the original data units. For example, an RMSE of 3.0 kWh indicates that the typical deviation between predicted and actual demand is about 3.0 kWh. RMSE is sensitive to outliers and gives higher weight to larger errors due to the squaring of differences. Lower RMSE values signify better predictive performance and accuracy, making it particularly useful for scenarios where the magnitude of errors is crucial, such as in real-time energy management.
Mean Absolute Percentage Error (MAPE): MAPE expresses the error as a percentage of the actual values, providing a relative measure of prediction accuracy.
M A P E = 1 n i = 1 n y ^ i y i y i × 100 %
The Mean Absolute Percentage Error (MAPE) calculates the average absolute percentage difference between predicted and actual values, providing a normalized measure of forecasting error. A lower MAPE value indicates better model accuracy, as it reflects smaller relative errors. MAPE is particularly useful for interpreting forecasting performance across different scales and contexts, as it expresses errors as a percentage of actual values. For instance, a MAPE of 5% means that, on average, predictions deviate by 5% from the actual values. This relative measure facilitates comparisons between models or systems, helping to assess and improve the accuracy of EV charging demand forecasts.

3.4. Comparison of Machine Learning Models

EV charging systems generate large volumes of data, including historical charging records, user behaviors, and environmental factors. The model must efficiently process these data to provide timely and actionable insights. Models like XGBoost and LightGBM are optimized for performance, handling large datasets efficiently with fast training and prediction times [49]. In contrast, models such as SVR and LSTM may struggle with scalability and computational efficiency, making them less suitable for large-scale applications. XGBoost stands out as the best model for EV charging optimization compared to the rest of the models due to its unique combination of features and performance benefits. Integrating DC fast charging and wireless charging into the XGBoost-based optimization model can significantly enhance EV charging systems by improving grid management and user experience. DC fast charging demands precise load forecasting due to its high-power requirements, and XGBoost’s predictive accuracy can optimize charging schedules, prevent grid overload, and balance energy distribution [50]. Wireless charging, while convenient, suffers from efficiency losses due to misalignment. By integrating XGBoost, charging parameters can be adjusted in real time to minimize these losses, ensuring consistent and efficient charging [51]. Overall, XGBoost can dynamically adapt to the demands of advanced charging technologies, enhancing system efficiency and reliability. A detailed comparison is shown in Table 2.

3.5. Artificial Intelligence-Based Energy Optimization

The AI-based machine learning algorithm has provided an accurate prediction of the expected number of users. This information is used to inform the energy distribution optimization process [2]. The total available energy at the station is then allocated based on the forecasted demand [52]. The optimization model utilizes the predicted number of users and their anticipated energy needs to distribute the available energy efficiently among them [53]. To optimize energy distribution at an EV charging station where the total available energy is X kWh and the total energy demand of the EVs is Y kWh, we need to allocate the available energy among the users based on their individual demands and constraints.
For Minimize Total Deviation (MTD), the objective can be to minimize the total deviation between allocated energy and requested demand:
M T D = i = 1 N D i E i
where N is the total number of EV users and i is the individual EV user.
Alternatively, for Minimize Energy Shortfall (MES), if energy needs to be allocated proportionally, the objective might be as follows:
M E S = i = 1 N   m a x ( D i E i , 0 )
For Energy Balance Constraint (EBC), the total allocated energy must equal the available energy, which is i = 1 N E i = X .
For Demand Constraints (DCs), the allocated energy to each EV must not exceed its demand, which is 0 E i   D i   f o r   i = 1,2 , 3 N .
Where E i is the energy allocated to EV individual and D i is the energy demand for EV individuals.
Formulate an optimization problem to allocate the fixed amount of energy X among the EVs based on the forecasts. The optimization problem aims to minimize the deviation between forecasted demand and allocated energy while respecting constraints.
The following equation allocates energy proportionally based on demand:
E i = D i i = 1 N D i × X
where the constraints are i = 1 N E i = X and 0 E i D i   f o r   i = 1,2 , 3 N .
The proportion of each EV’s demand relative to the total demand is as follows:
E i = D i Y × X   where   Y = i = 1 N D i = i N Y i
Priority-based Distribution:
Each user is given a priority score. Higher-priority users will receive a greater share of the available energy [54]. The total available energy is distributed based on both demand and priority. Users with higher priority scores will have a larger weight in the allocation.
E i = P i × D i i = 1 N P i × D i × X
where P i is the priority of the i t h user and the denominator i = 1 N P i × D i normalizes the priority-weighted demand to ensure that total allocated energy equals X .
The calculation to determine the time needed to fully charge each user’s battery is based on the following formula:
T i m e   t o   F u l l   C h a r g e   ( h o u r s ) = B a t t e r y   C a p a c i t y   ( k W h ) C h a r g e p o i n t   P o w e r   ( k W )
Using Equation (23), the charging times for each user are calculated by dividing their required energy to fully charge their battery (in kWh) by the charger capacity (kW).
In advanced systems, AI-based optimization models are used to predict demand at different times, adjust allocations in real time, and balance energy usage more effectively across time intervals.
During peak time t 1 , demand is high, so energy allocation is limited:
E i ( t 1 ) = D i ( t 1 ) i = 1 N D i ( t 1 ) × X ( t 1 )
During off-peak time t 2 , demand is high, so energy allocation is limited:
E i ( t 2 ) = D i ( t 2 ) i = 1 N D i ( t 2 ) × X ( t 2 )

4. Results and Discussion

4.1. Performance Matrix Analysis

This section presents a detailed performance analysis of six machine learning models, Random Forest, SVR, Gradient Boosting Regressor, XGBoost, LightGBM Regressor, and LSTM, applied to short-term EV user behavior prediction for AI-based smart EV charging systems. Each model’s effectiveness is evaluated using Mean Absolute Error (MAE), Mean Squared Error (MSE), Root Mean Square Error (RMSE), and Mean Absolute Percentage Error (MAPE). The actual data from 300 users were collected from four 47 kW DC chargers (Dual Gun CCS2) at The Curve in Mutiara Damansara (beside the LDP Highway) by Chargehere EV Solution Sdn. Bhd. for the analysis. The performance metrics overview for six machine learning models is shown in Table 3 and Figure 2.
XGBoost demonstrates the best performance across all metrics, with a remarkably low MAE (0.0033), MSE (0.0007), RMSE (0.0264), and MAPE of 0.1514%. This makes XGBoost an ideal model for accurate short-term EV user behavior predictions. Its Gradient Boosting approach, combined with regularization techniques, enables it to effectively handle complex relationships and avoid overfitting. Gradient Boosting follows as the second-best performer, with an MAE of 0.2233 and MAPE of 6.5420%. Though well performing, it trails XGBoost due to greater mistake rates. The model’s iterative boosting procedure captures patterns well, although real-time predictions may be less refined than XGBoost. LightGBM outperforms Random Forest and SVR with MAE 0.0892 and MSE 0.0530. Fast calculation speed and economical memory consumption make it suited for large-scale data, although it lacks XGBoost’s precision. Random Forest has a low MSE of 0.1010 and MAPE of 3.1839%. Due to its usage of several decision trees, it may not be as accurate at predicting short-term user behavior changes as XGBoost or Gradient Boosting. The SVR performs poorly compared to other models, with substantial errors across all measures and an MAE of 0.3724 and MAPE of 8.5781%. SVR may have performance concerns due to outlier sensitivity and difficulty modeling complicated non-linear user behavior patterns. LSTM, built for sequential data, suffers from short-term prediction. LSTM is the least effective model with an MAE of 0.4091 and the highest MAPE of 13.719%. LSTM excels with time-series data, although it may need additional data or tweaking to surpass Gradient Boosting models.
XGBoost outperforms other models in all measures for short-term EV user prediction in AI-based smart charging systems. It captures complicated connections and handles data noise well, resulting in outstanding performance. Low MAE, MSE, RMSE, and MAPE results demonstrate XGBoost’s dependability and accuracy for real-time EV charging plan optimization. Random Forest and Gradient Boosting are good but not as good as XGBoost. Random Forest’s ensemble technique can reduce overfitting but is slower for rapid predictions, while Gradient Boosting may need optimization to match XGBoost’s accuracy. LightGBM balances performance and computational economy, although it does not outperform XGBoost in this application. Short-term user behavior is harder to capture using SVR and LSTM models, which have larger mistakes. Due to its susceptibility to outliers, SVR performs poorly, and LSTM’s complexity may limit its usefulness without adjustment. Finally, XGBoost is the most accurate and efficient model for short-term user behavior prediction in smart EV charging systems. Its performance implies it is best for real-time applications, ensuring accurate forecasts that can improve EV charging system efficiency.

4.2. Future User Prediction

The model’s good connection between actual and expected user counts shows it can optimize EV charging station operation and efficiency and fulfill the demands of a growing transportation ecosystem [55].
Figure 3 demonstrates statistical differences in future user prediction accuracy for 100 samples using six models. The Gradient Boosting Regressor predicts user counts accurately across samples, suggesting a well-fitted model with low variation. LightGBM Regressor also works well, aligning projected and real user counts across most data points, demonstrating its dependability. While excellent in capturing broad patterns, the LSTM (Long Short-Term Memory) model deviates from the actual user count, especially in volatile regions, suggesting overfitting or underfitting. However, the Random Forest Regressor makes good forecasts, especially for fluctuating patterns, with some modest variations in volatile places. The Support Vector Regressor (SVR) predicts consistently but struggles to capture severe peaks and troughs, suggesting its limits in managing larger fluctuations. Last but not least, XGBoost is one of the best models in user prediction, with predictions practically identical to user numbers. Overall, XGBoost and Gradient Boosting emerge as the most accurate models, while LSTM and SVR show some limitations in predicting highly volatile user behavior.
Figure 4 compares actual and predicted user counts for a smart EV charging station over 30 days, using the XGBoost algorithm for time-series forecasting. Actual user data fluctuate significantly, reflecting dynamic usage patterns likely influenced by external factors such as time of day or weather. The XGBoost model, trained with historical and external data, accurately predicts daily user demand, closely aligning with the actual user count over the 30-day period.
The predicted user counts closely match the actual counts across the entire 30-day period, indicating that the XGBoost model has successfully captured the underlying patterns in the data. The near-perfect alignment of the two curves signifies that the model is not only accurate but also stable over different periods. Figure 4 graph reveals significant variation in user demand throughout the observation period, with multiple peaks and troughs. Notably, the model is able to predict both high-traffic days, where user count peaks at 7–8 users, as well as low-traffic days with minimal users (1–2). These fluctuations suggest that the charging station experiences dynamic and variable usage patterns, likely driven by external factors that have been captured by the model. While there are small instances of deviation between the predicted and actual values, these are minimal and within an acceptable error range for this type of forecasting model. The consistency between actual and predicted values demonstrates the robustness of the XGBoost algorithm in time-series forecasting tasks for EV charging stations.

4.3. Future Uses Prediction

A detailed comparison between the actual and predicted energy usage (in kWh) for a smart EV charging station, with energy consumption patterns analyzed over approximately 300 users, is shown in Figure 5. The prediction model employed here, likely using an XGBoost algorithm, has been trained on historical usage data to forecast energy demand per user at the station.
Figure 6 compares the actual and predicted energy usage (in kWh) for a set of users. Users such as Stanley Lee, Seak Koon, and William Ong appear multiple times, indicating they have utilized the charging station for several sessions. Their presence in multiple instances suggests frequent usage of the EV charging station, possibly reflecting habitual charging behavior due to higher travel demands or vehicle types that require more frequent charging. These repeated users show significant variation in their energy usage across different sessions. For example, Stanley Lee’s energy consumption varies from around 20 kWh to nearly 50 kWh, indicating different charging needs across sessions. This variability could stem from different levels of battery depletion or diverse usage patterns.
The graph illustrates significant variability in energy usage, with peaks reaching close to 80 kWh and troughs near 10 kWh. This reflects diverse usage patterns, possibly influenced by varying user demands, vehicle types, and charging behaviors. The predicted usage is closely aligned with the actual data, indicating the model’s high accuracy in forecasting energy consumption. The prediction model likely incorporates multiple features (such as historical usage patterns, time of use, and potentially external factors like weather) to estimate future energy demands per user. Figure 7 shows a scatter plot for user kWh prediction for six models.
Figure 7 shows that XGBoost and Gradient Boosting models deliver the most accurate predictions, with points closely aligned along the diagonal, indicating minimal deviations. LightGBM performs well with some slight outliers. Random Forest also shows good accuracy but has a few scattered points in extreme cases. LSTM has more variability, especially at higher values, indicating inconsistent predictions. Lastly, SVR shows the most significant deviation, particularly at higher usage, reflecting its limitations in predicting larger kWh values.
The XGBoost model shows a near-perfect alignment along the diagonal, indicating highly accurate predictions with minimal deviations. Each blue dot corresponds to a data point, representing the predicted energy consumption for a specific actual value. The points form a linear trend along the red dashed line, which represents the ideal fit (perfect prediction). This indicates that the model closely predicts the actual usage with high accuracy. While most points lie near the line, a few outliers can be observed, especially in the lower energy usage range (<20 kWh), where predictions slightly deviate from actual usage. These discrepancies could be due to unpredictable variations in user behavior or external factors that the model might not fully capture. This scatter plot confirms that the model is highly effective in predicting energy consumption for the majority of cases, with minimal deviations. The strong linear relationship between actual and predicted values supports the model’s robustness in forecasting kWh usage, aiding in optimizing energy management at the charging station. The XGBoost model can effectively predict future user behavior at the EV charging station based on historical data and average uses, which is shown in Table 4.
Daily Usage Trends: Several users, such as Stanley Lee and Tan Hui Yee, show high energy usage on specific dates like 2024-06-01 and 2024-05-28. On days like these, multiple users have higher energy demands (up to 54.4 kWh). This indicates a pattern of increased station usage on certain days, possibly influenced by external factors such as commuting patterns or workweek schedules. On days like 2024-05-30 and 2024-05-24, we observe users with lower energy consumption, ranging from 6.21 kWh to 15 kWh. These could be off-peak days when the station experiences lower demand.
User Return Patterns by Original Date: Users like Emily and Seak Koon Yap tend to return within one or two days. For instance, Emily charges on 2024-06-01 and returns the next day on 2024-06-02, while Seak Koon Yap charges on 2024-05-30 and returns on 2024-05-31. This frequent return pattern shows that these users likely have short-term charging needs or regularly visit the station. Users like Tan Hui Yee and D 23 take longer to return, with gaps of around 5 to 9 days between sessions. For example, Tan Hui Yee charges on 2024-06-01 but only returns on 2024-06-09. This suggests these users might have longer battery ranges or less frequent charging needs.
Energy Consumption and Date Patterns: The 2024-06-01 date shows multiple users with significant energy usage, ranging from 31.5 kWh to 47.1 kWh. This suggests that this could be a peak day for energy consumption at the station. The XGBoost model can be trained to recognize that certain days (like the beginning of the month or specific weekdays) might see more traffic and higher energy demands. Users like Stanley Lee and Shi Qi Ting show consistent usage levels across different original dates. For example, Stanley Lee has an energy consumption of 31.5 kWh on 2024-06-01 and 39.6 kWh on 2024-05-27. This consistency can help the XGBoost model to predict similar levels of energy usage in future sessions.
Temporal Patterns by Original Date: End of Month Trends: Toward the end of May (2024-05-29 to 2024-05-31), there is a noticeable increase in the number of users. This period has a mix of high and low-energy consumers, but overall station usage increases. This could indicate a pattern of increased EV activity at the station during the end of the month, possibly due to users preparing for longer journeys or completing charging cycles before the start of the next month. Start of the Month Trends: Similarly, at the beginning of June (2024-06-01), there is a spike in energy usage from high-consumption users like Tan Hui Yee and User (0830). The XGBoost model can factor in the start of the month as a potential high-demand period.
Predicting Future Demand Based on Original Date: The 2024-06-01 date stands out for both the number of users and the amount of energy consumed. By training an XGBoost model on the relationship between dates and usage patterns, the model can predict that early days in a month might have higher demand, especially from high-consumption users. Dates like 2024-05-24 and 2024-05-30 reflect lower demand from users. These dates can be marked as potential off-peak periods where the station experiences less strain. This can be useful for energy distribution planning and resource management at the station.

4.4. Optimize Power Distribution

The energy allocation analysis shows that the total available energy of 150 kWh has been distributed proportionally among the five users based on their average usage. The allocation was performed using the energy proportion formula (Equation (21)), which ensures that users with higher energy demands receive a larger share of the available energy. Table 5 portrays energy allocation for the users-based energy proportion formula.
Emily, with a relatively low demand of 11.1 kWh, received 10.08 kWh, which reflects her smaller energy needs compared to the others. Stanley Lee and User (4122), both with moderate demands of 31.5 kWh and 31.8 kWh, respectively, received nearly equal allocations of 28.60 kWh and 28.87 kWh. Tan Hui Yee, having the highest demand of 47.1 kWh, was allocated the largest share, receiving 42.77 kWh, demonstrating the direct relationship between demand and allocation. User (0830), with a demand of 43.7 kWh, was allocated 39.68 kWh, slightly less than Tan Hui Yee but still significant given the overall demand distribution. This proportional allocation ensures that the available energy is distributed efficiently, meeting the demands as closely as possible while maintaining the constraint that the total allocated energy does not exceed the available 150 kWh. This approach helps balance the energy requirements of the EV users while avoiding over- or under-supplying any individual user.
The priority-based energy allocation was calculated using Equation (22), considering user demand and assigned priority scores, with a total available energy of 150 kWh. Table 6 is the comparison of the priority-based energy allocation.
Tan Hui Yee, who has the highest priority, receives the largest allocation of 63.34 kWh, significantly more than her proportional allocation of 42.77 kWh. Emily, with a lower priority, receives 4.98 kWh compared to her proportional allocation of 10.08 kWh. Stanley Lee and User (0830) receive similar amounts in both proportional and priority-based allocations since their priorities and demands are balanced. This priority-based allocation ensures that users with higher needs or importance receive a greater share of the available energy, optimizing the distribution based on the set priorities.
In Table 7, the time needed for each user to fully charge their battery using a 22 kW charging point is calculated using Equation (23) based on the average use to charge their batteries. The equation and results demonstrate how long it would take for each user to fully charge at this capacity.

5. Conclusions

This study has successfully demonstrated the integration of Artificial Intelligence (AI) models, particularly XGBoost, in optimizing energy distribution for Electric Vehicle (EV) smart charging systems. The results have shown that AI-based demand forecasting allows for more precise energy allocation, minimizing deviations between actual user demand and allocated energy. The implementation of both proportional allocation and priority-based allocation strategies ensures that the energy available at charging stations is distributed efficiently, meeting both high-demand and high-priority users’ needs while minimizing energy shortfall. The XGBoost model emerged as the most effective machine learning approach, offering superior prediction accuracy with the lowest Mean Absolute Error (MAE) and Root Mean Square Error (RMSE) compared to other models like Random Forest, LightGBM, and Support Vector Regression. This improved forecasting led to more balanced and optimized energy distribution, particularly under constrained conditions where the total energy demand exceeded the available supply. The priority-based approach further enabled efficient energy management by ensuring that users with higher priority received a larger share of the energy, thus aligning resource allocation with user importance and demand profiles.
Future work should focus on integrating real-time grid data for dynamic energy management and enhancing user behavior modeling to improve prediction accuracy. Expanding the system to manage multi-station networks will enable more efficient load balancing across multiple locations. Incorporating renewable energy forecasts will enhance sustainability by optimizing the use of clean energy sources. Real-time dynamic energy reallocation techniques should be explored to improve system responsiveness. Finally, integrating Energy Storage Systems (ESSs) can provide flexibility by storing surplus energy for use during peak demand.

Author Contributions

Conceptualization, S.J.S.; Methodology, S.J.S. and M.T.S.; Validation, S.J.S., M.T.S. and M.H.S.M.H.; Formal analysis, S.J.S. and M.T.S.; Investigation, S.J.S., M.T.S., M.H.S.M.H. and F.A.F.; Data curation, M.T.S., M.H.S.M.H., S.P.T. and G.R.; Writing—original draft, S.J.S. and M.T.S.; Writing—review & editing, S.J.S., M.T.S., M.H.S.M.H., F.A.F. and S.P.T.; Visualization, S.J.S., M.T.S., G.R. and S.P.T.; Supervision, G.R., M.T.S. and S.P.T.; Funding acquisition, G.R. All authors have read and agreed to the published version of the manuscript.

Funding

The APC was funded by Research management center, Multimedia University, Malaysia.

Data Availability Statement

The original contributions presented in the study are included in the article, further inquiries can be directed to the corresponding authors.

Conflicts of Interest

The authors declare no conflict of interest.

References

  1. Shern, S.J.; Sarker, M.T.; Ramasamy, G.; Thiagarajah, S.P.; Al Farid, F.; Suganthi, S.T. Artificial Intelligence-Based Electric Vehicle Smart Charging System in Malaysia. World Electr. Veh. J. 2024, 15, 440. [Google Scholar] [CrossRef]
  2. Sarker, M.T.; Ramasamy, G.; Al Farid, F.; Mansor, S.; Karim, H.A. Energy consumption forecasting: A case study on Bhashan Char island in Bangladesh. Bull. Electr. Eng. Inform. 2024, 13, 3021–3032. [Google Scholar] [CrossRef]
  3. Stecuła, K.; Wolniak, R.; Grebski, W.W. AI-Driven urban energy solutions—From individuals to society: A review. Energies 2023, 16, 7988. [Google Scholar] [CrossRef]
  4. Sarker, M.T.; Haram, M.H.S.M.; Shern, S.J.; Ramasamy, G.; Al Farid, F. Readiness of Malaysian PV System to Utilize Energy Storage System with Second-Life Electric Vehicle Batteries. Energies 2024, 17, 3953. [Google Scholar] [CrossRef]
  5. Sarker, M.T.; Haram, M.H.S.M.; Shern, S.J.; Ramasamy, G.; Al Farid, F. Second-Life Electric Vehicle Batteries for Home Photovoltaic Systems: Transforming Energy Storage and Sustainability. Energies 2024, 17, 2345. [Google Scholar] [CrossRef]
  6. Sarker, M.T.; Haram, M.H.S.M.; Ramasamy, G.; Al Farid, F.; Mansor, S. Solar Photovoltaic Home Systems in Malaysia: A Comprehensive Review and Analysis. Energies 2023, 16, 7718. [Google Scholar] [CrossRef]
  7. Shetty, S.A.; Padmashree, T.; Sagar, B.M.; Cauvery, N.K. Performance analysis on machine learning algorithms with deep learning model for crop yield prediction. In Data Intelligence and Cognitive Informatics: Proceedings of ICDICI 2020; Springer: Singapore, 2021; pp. 739–750. [Google Scholar]
  8. Wang, S.; Zhuge, C.; Shao, C.; Wang, P.; Yang, X.; Wang, S. Short-term electric vehicle charging demand prediction: A deep learning approach. Appl. Energy 2023, 340, 121032. [Google Scholar] [CrossRef]
  9. Pannakkong, W.; Harncharnchai, T.; Buddhakulsomsiri, J. Forecasting daily electricity consumption in Thailand using regression, artificial neural network, support vector machine, and hybrid models. Energies 2022, 15, 3105. [Google Scholar] [CrossRef]
  10. Almaghrebi, A.; Aljuheshi, F.; Rafaie, M.; James, K.; Alahmad, M. Data-driven charging demand prediction at public charging stations using supervised machine learning regression methods. Energies 2020, 13, 4231. [Google Scholar] [CrossRef]
  11. Ullah, I.; Liu, K.; Yamamoto, T.; Zahid, M.; Jamal, A. Modeling of machine learning with SHAP approach for electric vehicle charging station choice behavior prediction. Travel Behav. Soc. 2023, 31, 78–92. [Google Scholar] [CrossRef]
  12. Abdullah, H.M.; Gastli, A.; Ben-Brahim, L. Reinforcement learning based EV charging management systems—A review. IEEE Access 2021, 9, 41506–41531. [Google Scholar] [CrossRef]
  13. Sulaiman, M.H.; Mustaffa, Z.; Razali, S.; Daud, M.R. Advancing battery state of charge estimation in electric vehicles through deep learning: A comprehensive study using real-world driving data. Clean. Energy Syst. 2024, 8, 100131. [Google Scholar] [CrossRef]
  14. Al Smadi, T.; Handam, A.; Gaeid, K.S.; Al-Smadi, A.; Al-Husban, Y. Artificial intelligent control of energy management PV system. Results Control Optim. 2024, 14, 100343. [Google Scholar] [CrossRef]
  15. Aljohani, T.; Mohamed, M.A.; Mohammed, O. Tri-level hierarchical coordinated control of large-scale EVs charging based on multi-layer optimization framework. Electr. Power Syst. Res. 2024, 226, 109923. [Google Scholar] [CrossRef]
  16. Khan, M.R.; Haider, Z.M.; Malik, F.H.; Almasoudi, F.M.; Alatawi, K.S.S.; Bhutta, M.S. A comprehensive review of microgrid energy management strategies considering electric vehicles, energy storage systems, and AI techniques. Processes 2024, 12, 270. [Google Scholar] [CrossRef]
  17. Ullah, I.; Liu, K.; Yamamoto, T.; Zahid, M.; Jamal, A. Prediction of electric vehicle charging duration time using ensemble machine learning algorithm and Shapley additive explanations. Int. J. Energy Res. 2022, 46, 15211–15230. [Google Scholar] [CrossRef]
  18. Cheng, J.C.; Chen, W.; Chen, K.; Wang, Q. Data-driven predictive maintenance planning framework for MEP components based on BIM and IoT using machine learning algorithms. Autom. Constr. 2020, 112, 103087. [Google Scholar] [CrossRef]
  19. Li, X.; Zhang, Q.; Peng, Z.; Wang, A.; Wang, W. A data-driven two-level clustering model for driving pattern analysis of electric vehicles and a case study. J. Clean. Prod. 2019, 206, 827–837. [Google Scholar] [CrossRef]
  20. Demirci, A.; Tercan, S.M.; Cali, U.; Nakir, I. A comprehensive data analysis of electric vehicle user behaviors toward unlocking vehicle-to-grid potential. IEEE Access 2023, 11, 9149–9165. [Google Scholar] [CrossRef]
  21. Li, J.; Shui, B. A comprehensive analysis of building energy efficiency policies in China: Status quo and development perspective. J. Clean. Prod. 2015, 90, 326–344. [Google Scholar] [CrossRef]
  22. Amin, A.; Tareen, W.U.; Usman, M.; Ali, H.; Bari, I.; Horan, B.; Mekhilef, S.; Asif, M.; Ahmed, S.; Mahmood, A. A review of optimal charging strategy for electric vehicles under dynamic pricing schemes in the distribution charging network. Sustainability 2020, 12, 10160. [Google Scholar] [CrossRef]
  23. Liu, J.; Ma, L.; Wang, Q. Energy management method of integrated energy system based on collaborative optimization of distributed flexible resources. Energy 2023, 264, 125981. [Google Scholar] [CrossRef]
  24. Yuan, Y.; Cao, X.; Liu, Z.; Chen, C.; Guan, X. Adaptive priority adjustment scheduling approach with response-time analysis in time-sensitive networks. IEEE Trans. Ind. Inform. 2022, 18, 8714–8723. [Google Scholar] [CrossRef]
  25. Zhou, N.; Xiong, X.; Wang, Q. Probability model and simulation method of electric vehicle charging load on distribution network. Electr. Power Compon. Syst. 2014, 42, 879–888. [Google Scholar] [CrossRef]
  26. Sun, M.; Shao, C.; Zhuge, C.; Wang, P.; Yang, X.; Wang, S. Uncovering travel and charging patterns of private electric vehicles with trajectory data: Evidence and policy implications. Transportation 2021, 49, 1–31. [Google Scholar] [CrossRef]
  27. Yi, Z.; Liu, X.C.; Wei, R.; Chen, X.; Dai, J. Electric vehicle charging demand forecasting using deep learning model. J. Intell. Transp. Syst. 2022, 26, 690–703. [Google Scholar] [CrossRef]
  28. Sun, M.; Shao, C.; Zhuge, C.; Wang, P.; Yang, X.; Wang, S. Exploring the potential of rental electric vehicles for vehicle-to-grid: A data-driven approach. Resour. Conserv. Recycl. 2021, 175, 105841. [Google Scholar] [CrossRef]
  29. Wang, J.Q.; Du, Y.; Wang, J. LSTM based long-term energy consumption prediction with periodicity. Energy 2020, 197, 117197. [Google Scholar] [CrossRef]
  30. Bae, S.; Kwasinski, A. Spatial and temporal model of electric vehicle charging demand. IEEE Trans. Smart Grid 2011, 3, 394–403. [Google Scholar] [CrossRef]
  31. Lu, Y.; Li, Y.; Xie, D.; Wei, E.; Bao, X.; Chen, H.; Zhong, X. The application of improved random forest algorithm on the prediction of electric vehicle charging load. Energies 2018, 11, 3207. [Google Scholar] [CrossRef]
  32. Majidpour, M.; Qiu, C.; Chu, P.; Pota, H.R.; Gadh, R. Forecasting the EV charging load based on customer profile or station measurement? Appl. Energy 2016, 163, 134–141. [Google Scholar] [CrossRef]
  33. Yang, C.; Zhou, H.; Chen, X.; Huang, J. Demand Time Series Prediction of Stacked Long Short-Term Memory Electric Vehicle Charging Stations Based on Fused Attention Mechanism. Energies 2024, 17, 2041. [Google Scholar] [CrossRef]
  34. Gruosso, G.; Mion, A.; Gajani, G.S. Forecasting of electrical vehicle impact on infrastructure: Markov chains model of charging stations occupation. ETransportation 2020, 6, 100083. [Google Scholar] [CrossRef]
  35. Soldan, F.; Bionda, E.; Mauri, G.; Celaschi, S. Short-term forecast of EV charging stations occupancy probability using big data streaming analysis. arXiv 2021, arXiv:2104.12503. [Google Scholar]
  36. Kontou, E.; Liu, C.; Xie, F.; Wu, X.; Lin, Z. Understanding the linkage between electric vehicle charging network coverage and charging opportunity using GPS travel data. Transp. Res. Part C Emerg. Technol. 2019, 98, 1–13. [Google Scholar] [CrossRef]
  37. Yang, Y.; Wang, W.; Qin, J.; Wang, M.; Ma, Q.; Zhong, Y. Review of vehicle to grid integration to support power grid security. Energy Rep. 2024, 12, 2786–2800. [Google Scholar] [CrossRef]
  38. Lee, Z.J.; Li, T.; Low, S.H. ACN-data: Analysis and applications of an open EV charging dataset. In Proceedings of the Tenth ACM International Conference on Future Energy Systems, Phoenix, AZ, USA, 25–28 June 2019; pp. 139–149. [Google Scholar]
  39. Breiman, L. Random Forests. Mach. Learn. 2001, 45, 5–32. [Google Scholar] [CrossRef]
  40. Vapnik, V. The Nature of Statistical Learning Theory; Springer: New York, NY, USA, 2014. [Google Scholar]
  41. Friedman, J.H. Greedy function approximation: A gradient boosting machine. Ann. Stat. 2001, 29, 1189–1232. [Google Scholar] [CrossRef]
  42. Chen, T.; Guestrin, C. XGBoost: A Scalable Tree Boosting System. In Proceedings of the 22nd ACM SIGKDD International Conference on Knowledge Discovery and Data Mining, San Francisco, CA, USA, 13–17 August 2016; pp. 785–794. [Google Scholar]
  43. GuolinKe, Q.M.; Finley, T.; Wang, T.; Chen, W.; Ma, W.; Ye, Q.; Liu, T.Y. Lightgbm: A highly efficient gradient boosting decision tree. Adv. Neural Inf. Process. Syst. 2017, 30, 52. [Google Scholar]
  44. Hochreiter, S.; Schmidhuber, J. Long short-term memory. Neural Comput. 1997, 9, 1735–1780. [Google Scholar] [CrossRef]
  45. Lyu, F.; Wang, S.; Han, S.Y.; Catlett, C.; Wang, S. An integrated cyberGIS and machine learning framework for fine-scale prediction of Urban Heat Island using satellite remote sensing and urban sensor network data. Urban Inform. 2022, 1, 6. [Google Scholar] [CrossRef] [PubMed]
  46. Sarker, M.T.; Tan, A.H.; Yap, T.T.V. Design of Software-Based Optimal Signals for System Identification. IEEE Trans. Instrum. Meas. 2023, 72, 3001810. [Google Scholar] [CrossRef]
  47. Liemohn, M.W.; Shane, A.D.; Azari, A.R.; Petersen, A.K.; Swiger, B.M.; Mukhopadhyay, A. RMSE is not enough: Guidelines to robust data-model comparisons for magnetospheric physics. J. Atmos. Sol.-Terr. Phys. 2021, 218, 105624. [Google Scholar] [CrossRef]
  48. Chai, T.; Draxler, R.R. Root mean square error (RMSE) or mean absolute error (MAE)?–Arguments against avoiding RMSE in the literature. Geosci. Model Dev. 2014, 7, 1247–1250. [Google Scholar] [CrossRef]
  49. Dalal, S.; Poongodi, M.; Lilhore, U.K.; Dahan, F.; Vaiyapuri, T.; Keshta, I.; Aldossary, S.M.; Mahmoud, A.; Simaiya, S. Optimized LightGBM model for security and privacy issues in cyber-physical systems. Trans. Emerg. Telecommun. Technol. 2023, 34, e4771. [Google Scholar] [CrossRef]
  50. Tu, H.; Feng, H.; Srdic, S.; Lukic, S. Extreme fast charging of electric vehicles: A technology overview. IEEE Trans. Transp. Electrif. 2019, 5, 861–878. [Google Scholar] [CrossRef]
  51. Luo, Z.; Zhao, Y.; Xiong, M.; Wei, X.; Dai, H. A self-tuning LCC/LCC system based on switch-controlled capacitors for constant-power wireless electric vehicle charging. IEEE Trans. Ind. Electron. 2022, 70, 709–720. [Google Scholar] [CrossRef]
  52. Sarker, M.T.; Al Farid, F.; Alam, M.J.; Ramasamy, G.; Karim, H.A.; Mansor, S.; Sadeque, M.G. Analysis of the power sector in Bangladesh: Current trends, challenges, and future perspectives. Bull. Electr. Eng. Inform. 2024, 13, 3862–3879. [Google Scholar] [CrossRef]
  53. Minhas, D.M.; Frey, G. Modeling and optimizing energy supply and demand in home area power network (HAPN). IEEE Access 2019, 8, 2052–2072. [Google Scholar] [CrossRef]
  54. Mussadiq, U.; Ahmed, S.; Gul, N.; Kim, J.; Kim, S.M. Priority-Based Energy Sharing and Management Among Prosumers in Smart Grids. IEEE Access 2022, 10, 12179–12190. [Google Scholar] [CrossRef]
  55. Anderson, R.P.; Lew, D.; Peterson, A.T. Evaluating predictive models of species’ distributions: Criteria for selecting optimal models. Ecol. Model. 2003, 162, 211–232. [Google Scholar] [CrossRef]
Figure 1. Diagram for AI-based EV smart charging system.
Figure 1. Diagram for AI-based EV smart charging system.
Energies 17 05772 g001
Figure 2. Performance analysis of six machine learning models.
Figure 2. Performance analysis of six machine learning models.
Energies 17 05772 g002
Figure 3. Future user prediction for six models (left—top: Random Forest, middle: Gradient Boosting Regressor, bottom: LightGBM; right—top: SVR, middle: XGBoost, bottom: LSTM).
Figure 3. Future user prediction for six models (left—top: Random Forest, middle: Gradient Boosting Regressor, bottom: LightGBM; right—top: SVR, middle: XGBoost, bottom: LSTM).
Energies 17 05772 g003
Figure 4. Actual and predicted user counts for a smart EV charging station over 30 days.
Figure 4. Actual and predicted user counts for a smart EV charging station over 30 days.
Energies 17 05772 g004
Figure 5. Actual and predicted energy usage (in kWh) for a smart EV charging station.
Figure 5. Actual and predicted energy usage (in kWh) for a smart EV charging station.
Energies 17 05772 g005
Figure 6. Energy usage (in kWh) for a set of users.
Figure 6. Energy usage (in kWh) for a set of users.
Energies 17 05772 g006
Figure 7. Scatter plot for user kWh prediction for six models. (left—top: Random Forest, middle: Gradient Boosting Regressor, bottom: LightGBM; right—top: SVR, middle: XGBoost, bottom: LSTM).
Figure 7. Scatter plot for user kWh prediction for six models. (left—top: Random Forest, middle: Gradient Boosting Regressor, bottom: LightGBM; right—top: SVR, middle: XGBoost, bottom: LSTM).
Energies 17 05772 g007
Table 1. Research findings of AI optimization for EV smart charging systems.
Table 1. Research findings of AI optimization for EV smart charging systems.
AspectResearch SummaryResearch GapsFuture WorkRef.
Macroscopic Charging Demand EstimationCity-level demand estimation using Monte Carlo and traffic data.Lacks real-time, short-term granularity.Include real-time data for improved infrastructure planning.[25]
Microscopic Charging Demand EstimationStation-level models (kNN, RF) with MAPE < 10% for short-term predictions.Limited generalization across stations and real-time dynamics.Adapt models for dynamic, real-time predictions across various regions.[26]
Short-Term Charging Demand PredictionModels like Seq2Seq predict monthly but struggle with short-term intervals (e.g., 15 min).Limited accuracy for very short-term predictions.Focus on short-term, minute-level prediction accuracy in real-world applications.[27]
Data Sources for Charging PredictionGPS and traffic data used for macro/micro predictions, often relying on conventional vehicle data.EV-specific patterns are underrepresented.Use real-time EV travel and charging data for more accurate demand forecasts.[28]
LSTM in Demand PredictionLSTM outperforms traditional models (ARIMA, SVM) in time-series prediction for energy demand.High computational demands and large datasets required.Improve LSTM efficiency and hybridize with simpler models for real-time use.[29]
Decision Trees for EV DemandDecision Trees used for city-level demand, achieving high accuracy in South Korea.Overfitting and poor generalization in dynamic environments.Use ensemble models like Random Forest for better generalization.[30]
Monte Carlo Simulation for Macro DemandMonte Carlo used to estimate long-term demand across EV types.Assumed distributions may not reflect real-world variability.Combine with real-time data to improve accuracy.[25]
Random Forest at Station LevelRF achieved MAPE of 9.76% for 15 min station-level demand predictions.Accuracy drops when applied to larger areas or rapid behavior changes.Investigate adaptability across broader regions and real-time behaviors.[31]
Historical Average and kNN ModelskNN (k = 1) outperformed Historical Average in station-level predictions.Scalability issues as datasets grow larger.Develop scalable kNN methods for large datasets.[32]
Seq2Seq Models for EV DemandSeq2Seq predicted monthly EV demand but struggled with short-term (hourly) intervals.Short-term accuracy remains unclear.Improve Seq2Seq for shorter time frames with external data integration.[33]
Markov Chain for Occupancy PredictionMarkov Chain predicted EV station occupancy patterns but was tested only for short intervals.Not tested for longer intervals or complex real-world conditions.Test Markov models for longer-term forecasts and incorporate additional state variables.[34]
Logistic Regression for Station OccupancyLogistic Regression predicted station occupancy for 15 min intervals using historical data.Accuracy diminishes for longer intervals.Extend to handle larger time intervals by combining with time-series models.[35]
GPS Travel Data for Charging EstimationGPS data linked charging demand with daily activities, improving micro-level predictions.Conventional vehicle data limit accuracy for EV-specific predictions.Use real-time EV data for more precise spatio-temporal demand forecasting.[36]
V2G IntegrationYang et al. explored how real-world data support Vehicle-to-Grid technology, allowing EVs to supply energy to the grid.V2G needs optimization for minimal battery degradation and user participation.Develop V2G algorithms that balance battery health and grid support.[37]
Real-World EV Dataset UtilizationLee et al. analyzed over 30,000 charging sessions from two workplace stations to understand user behavior.Lacks travel trajectory data, limiting behavioral insights.Expand datasets to include travel data for a more comprehensive understanding of charging behavior.[38]
Table 2. Comparison of machine learning models for EV charging optimization.
Table 2. Comparison of machine learning models for EV charging optimization.
FeatureXGBoostRandom ForestSVRGradient Boosting RegressorLightGBMLSTM
Efficiency and SpeedOptimized for performance with parallel processing, cache awareness, and out-of-core computation. Fast training times.Uses multiple decision trees but lacks advanced optimizations. Moderate speed.Computationally intensive due to quadratic optimization problem. Slow.Lacks advanced optimizations, leading to slower training times.Comparable to XGBoost in speed due to leaf-wise growth and histogram-based approach.Slower due to recurrent nature, better for sequential data.
Tree PruningEfficient depth-first pruning algorithm, retaining important splits and reducing overfitting.Prunes trees but less efficiently, potentially retaining more unnecessary splits.No tree pruning, focuses on finding optimal hyperplane.Standard pruning methods, not as efficient as XGBoost.Effective leaf-wise tree growth strategy but less efficient pruning compared to XGBoost.No tree pruning, handles time-series data through memory cells.
RegularizationIncludes L1 (Lasso) and L2 (Ridge) regularization, preventing overfitting.Does not include built-in regularization, potentially leading to overfitting.Uses regularization but can struggle with large feature spaces.Includes some regularization, but not as optimized or efficient as XGBoost.Includes regularization but can sometimes produce less accurate results compared to XGBoost.No built-in regularization for overfitting, relies on other methods to control model complexity.
Handling Large DatasetsDesigned to handle large-scale datasets efficiently.Can handle large datasets but with slower training times compared to XGBoost.Can be slow with large datasets.Can handle large datasets but slower training and prediction times than XGBoost.Designed for large datasets with efficient training times.Not optimized for large-scale tabular data, better for smaller, sequential datasets.
AccuracyHigh accuracy due to effective regularization and advanced optimization techniques.High accuracy but may overfit without additional tuning.High accuracy with well-tuned parameters but sensitive to feature scaling.High accuracy but slower due to less optimized training processes.High accuracy but may not always match XGBoost due to differences in tree-building algorithms.Can achieve high accuracy with time-series data but less suitable for tabular data like EV charging.
Feature ImportanceProvides insights into feature importance, aiding in understanding key factors.Provides feature importance but may not be as insightful due to lack of regularization.Provides insights but less intuitive compared to tree-based methods.Provides feature importance insights but less advanced than XGBoost.Provides feature importance insights, comparable to XGBoost but sometimes less accurate.Does not provide traditional feature importance, focuses on temporal patterns instead.
Parallel ProcessingSupports parallel processing, significantly speeding up training times.Limited parallel processing capabilities.Limited parallel processing capabilities.Limited parallel processing capabilities.Supports parallel processing, leading to efficient training times.Limited parallel processing capabilities.
FlexibilityCan handle regression and classification tasks, versatile for various applications.Primarily used for regression and classification, less flexible than XGBoost.Primarily used for regression, less versatile for classification tasks.Can handle regression and classification but with less optimization.Can handle regression and classification, versatile but sometimes less accurate than XGBoost.Primarily used for sequential data tasks, less suitable for regression and classification of tabular data.
Table 3. Performance metrics overview for six machine learning models.
Table 3. Performance metrics overview for six machine learning models.
ModelMAEMSERMSEMAPE (%)
Random Forest0.13180.10100.31783.1839
SVR0.37240.90840.95318.5781
Gradient Boosting0.22330.08700.29506.5420
XGBoost0.00330.00070.02640.1514
LightGBM0.08920.05300.23022.0422
LSTM0.40910.30840.555313.719
Table 4. Future user behavior prediction.
Table 4. Future user behavior prediction.
UserOriginal DateAverage Usage kWhReturn Date
Emily2024-06-0111.12024-06-02
Stanley Lee2024-06-0131.52024-06-04
Tan Hui Yee2024-06-0147.12024-06-09
User (0830)2024-06-0143.72024-06-05
User (4122)2024-06-0131.82024-06-04
Renneth Liu2024-05-316.82024-06-01
Pixie Pixie2024-05-3127.62024-06-03
Shi Qi Ting2024-05-3149.22024-06-04
Seak Koon Yap2024-05-306.212024-05-31
Seak Koon Yap2024-05-308.12024-06-01
Shi Qi Ting2024-05-3015.72024-06-03
Renneth Liu2024-05-3030.92024-06-07
Addy Akim2024-05-2910.92024-05-30
Christine Wong2024-05-2912.12024-05-31
Pixie Pixie2024-05-2919.52024-05-31
Tan Hui Yee2024-05-2931.22024-06-01
Hj Wong2024-05-2820.72024-06-02
Stanley Lee2024-05-28432024-06-01
Stanley Lee2024-05-2837.52024-05-31
D 232024-05-2854.42024-06-06
William Hoh2024-05-2820.72024-05-31
Ben Tay2024-05-2813.72024-05-29
Ch Gan2024-05-2823.32024-05-30
Pixie Pixie2024-05-28282024-06-04
User (4122)2024-05-2720.52024-05-29
Stanley Lee2024-05-2739.62024-05-31
Jin Hong Goh2024-05-2724.72024-05-29
Seak Koon Yap2024-05-266.62024-05-28
Emily2024-05-2611.82024-05-27
Renneth Liu2024-05-2638.42024-05-29
Pixie Pixie2024-05-26152024-05-27
Ben Tay2024-05-2662024-05-27
William Hoh2024-05-2523.42024-05-27
Pixie Pixie2024-05-2522.32024-05-31
Siongchuan Lee2024-05-2513.92024-06-08
Hj Wong2024-05-2429.72024-05-31
Renneth Liu2024-05-2436.92024-05-27
User (0830)2024-05-2455.52024-06-04
William Hoh2024-05-24172024-05-28
Christine Wong2024-05-249.12024-05-25
Hj Wong2024-05-2324.82024-05-24
Renneth Liu2024-05-236.82024-05-24
William Hoh2024-05-2322.12024-05-29
Renneth Liu2024-05-2338.42024-06-02
Table 5. Energy allocation for the users-based energy proportion formula.
Table 5. Energy allocation for the users-based energy proportion formula.
UserDateAverage Usage (kWh)Allocated Energy (kWh)
Emily2024-06-0111.110.08
Stanley Lee2024-06-0131.528.60
Tan Hui Yee2024-06-0147.142.77
User (0830)2024-06-0143.739.68
User (4122)2024-06-0131.828.87
Table 6. Priority-based energy allocation.
Table 6. Priority-based energy allocation.
UserAverage Usage (kWh)Proportional Allocation (kWh)Priority-Based Allocation (kWh)
Emily11.110.084.98
Stanley Lee31.528.6028.24
Tan Hui Yee47.142.7763.34
User (0830)43.739.6839.18
User (4122)31.828.8714.26
Table 7. Time required to fully charge each user at 22 kW charge point.
Table 7. Time required to fully charge each user at 22 kW charge point.
UserDateAverage Uses (kWh)Full Charge Time (Hours)
Emily2024-06-0111.10.505
Stanley Lee2024-06-0131.51.432
Tan Hui Yee2024-06-0147.12.141
User (0830)2024-06-0143.71.986
User (4122)2024-06-0131.81.445
Disclaimer/Publisher’s Note: The statements, opinions and data contained in all publications are solely those of the individual author(s) and contributor(s) and not of MDPI and/or the editor(s). MDPI and/or the editor(s) disclaim responsibility for any injury to people or property resulting from any ideas, methods, instructions or products referred to in the content.

Share and Cite

MDPI and ACS Style

Shern, S.J.; Sarker, M.T.; Haram, M.H.S.M.; Ramasamy, G.; Thiagarajah, S.P.; Al Farid, F. Artificial Intelligence Optimization for User Prediction and Efficient Energy Distribution in Electric Vehicle Smart Charging Systems. Energies 2024, 17, 5772. https://doi.org/10.3390/en17225772

AMA Style

Shern SJ, Sarker MT, Haram MHSM, Ramasamy G, Thiagarajah SP, Al Farid F. Artificial Intelligence Optimization for User Prediction and Efficient Energy Distribution in Electric Vehicle Smart Charging Systems. Energies. 2024; 17(22):5772. https://doi.org/10.3390/en17225772

Chicago/Turabian Style

Shern, Siow Jat, Md Tanjil Sarker, Mohammed Hussein Saleh Mohammed Haram, Gobbi Ramasamy, Siva Priya Thiagarajah, and Fahmid Al Farid. 2024. "Artificial Intelligence Optimization for User Prediction and Efficient Energy Distribution in Electric Vehicle Smart Charging Systems" Energies 17, no. 22: 5772. https://doi.org/10.3390/en17225772

APA Style

Shern, S. J., Sarker, M. T., Haram, M. H. S. M., Ramasamy, G., Thiagarajah, S. P., & Al Farid, F. (2024). Artificial Intelligence Optimization for User Prediction and Efficient Energy Distribution in Electric Vehicle Smart Charging Systems. Energies, 17(22), 5772. https://doi.org/10.3390/en17225772

Note that from the first issue of 2016, this journal uses article numbers instead of page numbers. See further details here.

Article Metrics

Back to TopTop