Next Article in Journal
Performance Predictions of Solar-Assisted Heat Pumps: Methodological Approach and Comparison Between Various Artificial Intelligence Methods
Previous Article in Journal
A Comprehensive Review of CO2 Mineral Sequestration Methods Using Coal Fly Ash for Carbon Capture, Utilisation, and Storage (CCUS) Technology
 
 
Font Type:
Arial Georgia Verdana
Font Size:
Aa Aa Aa
Line Spacing:
Column Width:
Background:
Article

Intelligent Carbon Metering and Settlement Method of New Power System Based on Blockchain Technology

1
Marketing Service Center of Heilongjiang Electric Power Co., Ltd., State Grid, Harbin 150090, China
2
Yineng Charging Technology (Shenzhen) Co., Ltd., Shenzhen 518066, China
3
Academy of Mathematics and Systems Science, Chinese Academy of Sciences, Beijing 100190, China
*
Author to whom correspondence should be addressed.
Energies 2024, 17(22), 5601; https://doi.org/10.3390/en17225601
Submission received: 26 September 2024 / Revised: 23 October 2024 / Accepted: 5 November 2024 / Published: 9 November 2024
(This article belongs to the Section F1: Electrical Power System)

Abstract

Blockchain technology is an important technical basis for ensuring carbon trading and plays a fundamental role in maintaining fairness in the carbon trading market. This paper proposes a carbon emission metering and settlement method and a system based on blockchain technology which creates the digital identity of electric meters and stores it in the blockchain. Verifiable credentials are generated based on the digital identity, energy data, and time stamp. The system records the energy data read by the verified meter to the blockchain cloud platform for carbon emission statistics. In the payment and settlement stage, through application of the blockchain and its combination with a digital payment wallet, the regional energy network consumption settlement value is generated according to the regional power supply and electricity consumption, and the settlement value is used as the benchmark to measure the carbon emissions in the region. Through the data analysis of practical application cases in an industrial park in China, this study concludes that the carbon emission statistical settlement method based on blockchain technology solves the problems of untrustworthiness, unreliability, and inconsistency in the statistical and settlement methods during the statistical settlement of electric energy statistics and energy consumption carbon emissions.

1. Introduction

The electric power industry in China has the largest proportion of carbon emissions, exerting a significant impact on achieving the goals of “carbon peak and neutrality targets”. According to the International Energy Agency (IEA), in 2020, carbon emissions from the power sector accounted for 53.48 percent of the country’s total, which decreased to 34 percent in 2022. Coal-fired power plants contributed over 95 percent of these emissions. In August 2022, the National Development and Reform Commission, the National Bureau of Statistics, and the Ministry of Ecology and Environment jointly issued the Implementation Plan to Accelerate the Construction of a Unified and Standardized Statistical Accounting System for Carbon Emissions. This plan proposed organizing and revising carbon emission accounting methods and relevant national standards for key industries such as electric power, steel, nonferrous metals, building materials, petrochemicals, chemicals, and construction. It also emphasized accelerating the establishment of a comprehensive and scientifically algorithmic system for carbon emission accounting methods across industries. In March 2023, the National Energy Administration issued the Several Opinions on Accelerating the Development of Digital and Intelligent Energy. It emphasized the necessity to develop an electric carbon measurement and accounting monitoring system, promote the interaction and coupling of power market and carbon market data, and support carbon footprint monitoring and analysis within the energy industry. The distribution network of the new power system is interconnected with both power generation sources which produce carbon emissions and power consumption entities which utilize such emissions. Therefore, electric carbon metering at the distribution side plays a pivotal role in establishing a comprehensive carbon metering infrastructure for power systems.
Nevertheless, numerous obstacles remain in the way of achieving accurate carbon emission measurement on the distribution side of a new power system. For instance, there is a lack of carbon emission measurement technology on the power distribution side, leading to inaccurate measurements. The industrial park’s source load equipment is diverse and abundant, posing challenges for carbon accounting and measurement. Basic data for carbon verification lack accuracy and standardization, making them susceptible to falsification in carbon emission reporting. Furthermore, the development of carbon meters tailored to the distribution network of a new power system is imperative. Given these circumstances, there is an urgent need to advance support technology for carbon metering and smart meters within the new power system’s distribution network. This will establish precise and effective metering intelligence within this network while facilitating accurate and reliable carbon metering.
Blockchain technology plays a crucial role in ensuring fairness in the market for trading emissions rights by serving as an essential technical foundation. Firstly, blockchain-based monitoring within modern power grid networks enables precise quantification of their associated emissions while furnishing real-time dependable datasets which underpin robust verification processes, thus bolstering sustainable growth within this marketplace. Secondly, leveraging these metrics to prompt access to pertinent emission records from such networks empowers governments to craft “dual-carbon” policies founded upon more substantial decision-making frameworks. Thirdly, the amalgamation of electrical measurements with traceable emission records ensures both anonymization and safeguarding against tampering, a pivotal step toward securing sensitive environmental metrics. Lastly, these immutable measurements form a steadfast bedrock for conducting transparent transactions within this domain.
For power generation companies, blockchain-based technology for measuring carbon emissions is beneficial for enabling real-time monitoring of carbon emissions, enhancing a company’s capacity to reduce carbon in production and business activities, and fully exploring the potential for carbon emission reduction. The data output from smart meters used in carbon metering can provide valuable support for research into “dual-carbon” technologies, such as analyzing the carbon footprint of new power system distribution networks and electric energy substitution. This will further enhance the applicability of these technologies and strengthen their ability to deliver benefits. The smart carbon metering system can effectively lower the company’s costs associated with monitoring carbon emissions, proactively respond to government regulations on carbon emissions, elevate management efficiency, and achieve cost reductions. Implementing a micro-application program for carbon metering on the power side of new power system distribution networks can yield transformative results by offering technical services and customized programs tailored to various industrial parks, thereby creating a new economic growth point.
Currently, research has been conducted on carbon emission measurement methods for power systems, which are primarily categorized into direct and indirect measurement methods [1]. Among the direct methods, the fuel emission factor method is widely utilized due to its simplicity and ease of operation [2,3]. The field measurement method relies on hardware monitoring devices to achieve continuous real-time monitoring of carbon emissions, thereby minimizing human intervention and gaining global acceptance [4,5,6]. However, in China, this method is still under exploration and development due to high application costs and a lack of relevant measurement standards and regulatory norms. The most commonly used indirect method is the power grid average emission factor method [7,8,9]. The carbon emission flow tracking method integrates carbon emissions with physical power flow to enable traceability of user carbon emissions through power flow tracking, thus ensuring equitable transfer of carbon emission responsibility [10]. This approach allows for obtaining dynamic indirect carbon emission factors related to electricity consumption which reflect temporal and spatial variations in carbon emissions. It addresses the limitations of existing average emission factor methods for power grids. Currently, practical applications based on proportional sharing principles are gradually being promoted for the carbon emission stream tracking method [11].
On the other hand, there have been pertinent studies on grid carbon trading mechanisms [12,13,14], with a subset of them incorporating blockchain technology. The authors of [15] proposed a consensus mechanism-based green electricity traceability system which utilizes data collection technology to identify and link attributes such as the consumption rate, value, and energy type of green electricity for micro-grid users. Simultaneously, relevant data for each attribute are recorded and uploaded to the blockchain data server for storage, thereby establishing a foundational dataset for green electricity traceability. The authors of [16] developed a method for linking distribution network carbon emission data using blockchain technology, employing asymmetric encryption, consensus mechanisms, smart contracts, and other key technologies to enable fine management of distributed storage of carbon emission data within the distribution network. In summary, while existing studies have laid the technical groundwork for carbon emission measurement and blockchain-based carbon trading [17,18,19,20], there remains a significant research gap in methods and technologies related to applying blockchain technology to carbon measurement and settlement within distribution networks.
Drawing on the aforementioned background, this paper presents a carbon emission statistics and settlement method and system based on blockchain technology. The proposed approach involves the following steps: establishing digital identities for electricity meters using blockchain technology and storing them in the blockchain; retrieving electric energy data through the meters to generate verifiable credentials based on digital identities, electric energy data, and time stamps; validating the credentials generated by the meters through either a concentrator or a blockchain cloud platform; and recording the energy data read by verified meters onto the blockchain cloud platform for carbon emission statistics. During the payment and settlement phase, in conjunction with digital payment wallets, it generates regional energy network consumption carbon emission settlement values based on regional power supply and electricity consumption values. It also measures regional carbon emissions according to these settlement values, addressing issues related to accurately deducing carbon emissions from power consumption as well as ensuring trustworthy, reliable, and uniform statistical methods, settlement methods, and values within current electric energy statistics and energy consumption carbon emission processes.
Compared with conventional metering systems, smart carbon measurement leveraging blockchain technology enables synchronous measurement and data traceability for both electricity and carbon emissions. Conventional metering systems rely on data collection followed by accounting processes. This separation between measurement and accounting hinders data traceability and increases the risk of data falsification. By fully utilizing existing energy meters, this new method achieves synchronized measurements of electricity and carbon along with enhanced data traceability through software upgrades. This results in low implementation costs while facilitating the functional expansion and application of legacy equipment.
Section 2 of this paper introduces the statistical measurement method for carbon emissions based on a blockchain cloud platform. Section 3 outlines the statistical settlement method for regional carbon emissions combined with a digital currency wallet using a blockchain cloud platform. Section 4 details the system design, module functions, and user interface of the distribution-side carbon meter developed in this project based on this method. Section 5 provides case data analysis of the metering system in an industrial park. Section 6 concludes this work.

2. Statistical Measurement Method for Carbon Emissions Based on Blockchain Cloud Platform

The method proposed in this paper for measuring carbon emissions introduces a digital identity system based on blockchain technology for meters. This ensures that each meter within the blockchain possesses a unique digital identity, enabling authentication of meter data through these identities. Storing the digital identities of meters in the blockchain guarantees that only authorized meters can submit data to the platform. Furthermore, by linking data in the blockchain cloud platform to specific meters, it enhances the credibility and traceability of the collected information.
The method comprises the following key steps: (1) establishing a digital identity for the meter and uploading it to the blockchain; (2) generating verifiable credentials for electrical energy data using the meter; (3) employing a concentrator or blockchain platform to verify the credentials; and (4) utilizing the blockchain cloud platform to calculate carbon emissions.

2.1. Establishing Digital Identities

We utilize cryptographic algorithms and distributed identity specifications to create a smart meter digital identity (DID), which can be stored in the smart meter or in the cloud. We then establish a distributed digital identity for the electric meter based on this DID, associating it with the property owner’s identity, and register this information on the blockchain for tamper-proof verification of stored data. Upon successful verification by the blockchain, a digital certificate will be issued as proof of validation.
The process of generating the meter’s digital identity (DID) is based on the ECDSA-secp256k1 algorithm [21] to produce a public-private key pair, followed by creation of the basic object using these keys. The specific steps are as follows:
H a s h _ S H A 256 = f S H A ( m e t e r _ i d , Φ )
where f S H A ( · ) is the mapping relation of the SHA-256 algorithm; m e t e r _ i d is the string of original meter id; and Φ is other input feature sets such as the meter address or energy category. Subsequently, we have
H a s h _ R I 160 = f r i p e m d ( H a s h _ S H A 256 )
where f r i p e m d ( · ) is the mapping relation of the ripemd160 algorithm. Finally, the final hash value of the meter’s digital identity (DID) is
H a s h _ F i n a l 29 = f b a s e 58 ( H a s h _ R I 160 )
where f b a s e 58 ( · ) is the encoding function of Base58.
In accordance with the energy attributes, we establish the energy attribute parameters for the respective smart meter (thermal power or photovoltaic power generation) and associate the energy attribute of the smart meter with its corresponding digital identity to enhance standardization, convenience, and efficiency in measuring energy carbon emissions and managing carbon emission trading. This will enable traceability of the energy measurement data and carbon emission data across different regions. The generated digital identity can be utilized for identity verification to ensure that only authorized devices or entities are able to submit meter data. Leveraging technologies such as digital signatures can help guarantee that submitted data remain untampered, thereby bolstering data credibility.

2.2. Generating Verifiable Credentials

In order to ensure the integrity of meter data during transmission and connection, this paper proposes a method which involves encrypting the meter data. Specifically, at each meter reading, a verifiable credential is generated using the meter’s private key. This credential includes the meter’s DID, energy data, and timestamp. The meter DID is obtained through the concentrator or blockchain cloud platform and then verified along with the electric energy data and timestamp using public key cryptography. Through one-to-one verification, this approach not only enhances the security of data transmission but also establishes direct correspondence between each set of meter data and its respective device, thereby contributing to data reliability assessment. Furthermore, by verifying the timestamp associated with the meter data, it becomes possible to ascertain both its generation time and sequence, thus enhancing clarity and reliability regarding its source.
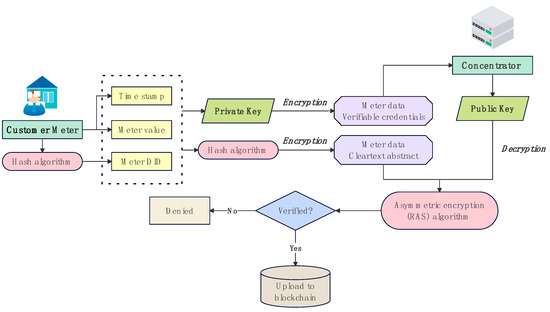
The verification algorithm for individual meter data is illustrated in Figure 1. In particular, the hash algorithm primarily employs a hash function to transform pre-encrypted data into post-encrypted data, while asymmetric encryption involving private key encryption and public key decryption predominantly utilizes the RSA algorithm.

2.3. Blockchain Concentrator Verification

The methodology presented in this paper establishes concentrators at multiple nodes within the blockchain framework. Each concentrator is interconnected with several designated meters in its respective area, enabling effective communication for meter data acquisition. The specific collection methods employed by the concentrator encompass real-time meter reading, scheduled automatic meter reading, and automated replenishment processes. Real-time meter reading entails direct data collection from specified meters, followed by subsequent processing, storage, and reporting of the collected data. Scheduled automatic meter reading involves the concentrator autonomously gathering relevant data items from designated meters according to a predefined schedule. This includes copying, storing, and reporting metered information based on established intervals. Automated replenishment refers to the process whereby the concentrator compensates for any missed readings within a specified timeframe while generating corresponding time records for failed attempts and relaying this information upstream. In cases where a meter does not support daily, monthly freezing, or curve data capture, the concentrator will periodically retrieve real-time or other frozen metrics based on user type settings as frozen electricity values. Additionally, it is imperative that the concentrator routinely reads and archives daily freeze and curve datasets from each meter along with historical daily freeze data spanning three days prior and current day curve metrics. The density of curve freezing data is determined through configurations set at the blockchain master station, with a minimum freezing interval established at one minute.
The concentrator will automatically monitor and record the execution status of tasks during the meter reading process, encompassing metrics such as the collection success rate, number of transmitted messages, number of received messages, as well as the start and end times of the meter reading.
The concentrator is capable of collecting and recording abnormal events among meters in accordance with the configured event collection tasks. These events encompass a range of occurrences, including voltage loss, undervoltage, overvoltage, phase disconnection, meter loss, overcurrent conditions, reverse power flow, total voltage loss, power drop incidents, resets (both general and event-specific), cover openings, trips due to faults or anomalies in magnetic fields caused by constant interference from external sources, as well as misoperations related to load switches and abnormalities in the power supply. Furthermore, it can categorize these recorded events and establish acquisition cycles based on their respective classifications. The blockchain master station has the capability to define attributes for these events. Consequently, the concentrator autonomously assesses whether an event warrants reporting based on its attributes while simultaneously documenting the reporting status. Each record encompasses details such as the event type, occurrence timeframes, and associated data information.
The concentrator is equipped with an encryption algorithm designed to authenticate the meter’s DID. Upon acquiring the meter’s DID, the concentrator can validate the verifiable credentials generated by the meter using its public key, subsequently linking the verified meter data to the blockchain cloud. Figure 2 illustrates the verification framework of the blockchain cloud platform.
Decentralization through the establishment of a concentrator enhances system transparency, as all transactions and operations are recorded on a distributed ledger accessible to authorized parties. This mechanism significantly mitigates the risks of corruption and fraud. Furthermore, traditional centralized systems are susceptible to single points of failure. In contrast, decentralized systems comprise numerous nodes without a singular control point, thereby offering enhanced security. Additionally, decentralized architectures employ encryption technologies and distributed storage solutions that bolster data security. Since information is dispersed across multiple nodes, it becomes increasingly challenging for malicious actors to manipulate the data.

2.4. Blockchain Cloud Platform Carbon Metering

The statistics on carbon emissions and the settlement of carbon trading, facilitated by the integration of electricity meter data, are primarily realized through an alliance chain collaboratively established by carbon exchanges, energy traders, energy consumers, certification bodies, and blockchain cloud platforms. An alliance chain is a private or semi-private blockchain-based network which is jointly governed and controlled by a consortium of pre-selected nodes or organizations. Participation in this alliance chain requires authorization, which enhances control over data access rights to ensure both security and privacy. Only authorized nodes are permitted to view and process specific datasets. By establishing an alliance chain, seamless data sharing among these entities can be achieved. The specific method encompasses the following steps:
  • Carbon exchanges, energy traders, energy consumers, and certification bodies collaboratively formulate trading rules and conditions within the framework of the alliance chain to develop smart contracts. Trading rules and conditions are encoded in a manner which allows for automatic execution on the blockchain. Energy traders and consumers can seamlessly implement the terms of carbon trading through smart contracts, eliminating the need for third-party institutions or intermediaries. This automation not only streamlines the transaction process but also reduces costs and enhances overall efficiency. Furthermore, as all execution records of smart contracts are permanently stored on the blockchain, transactions become inherently transparent and traceable.
  • Automated rules and conditions are implemented, predicated on the meter DID in conjunction with smart contracts. The meter DID can be utilized alongside smart contracts to ensure that meter data are submitted and accessed exclusively under specified conditions, such as by authorized users or compliant devices, thereby enhancing the security and accuracy of the data collected. This digital identity framework empowers users with more granular control over their identities and associated data, enabling them to manage the usage and sharing of their meter information effectively. Users have the option to selectively share their meter data with designated entities within the consortium chain, which significantly bolsters privacy protection.
  • The digital proof derived from the energy source is issued by the energy trading entity and subsequently stored on a blockchain cloud platform via a consortium chain, serving as credentials for carbon trading. Digital certificates may encompass green certificates, which are also referred to as green electricity certificates, renewable energy certificates, renewable energy credits, or green labels. These green certificates can be traded within the green certificate market. They are issued by the energy trading entity and undergo auditing and certification by relevant agencies, thereby ensuring their credibility and security. Consequently, enterprises and individuals can purchase these green certificates to substantiate that their consumed energy originates from renewable sources. The integration of digital certificates into the blockchain cloud platform through an alliance chain enhances compliance and credibility in carbon trading.
  • Energy trading entities engage in carbon trading and transaction verification through the utilization of smart contracts, while energy consumption stakeholders reconcile carbon emission quantities based on these same smart contracts.

3. Statistical Settlement Method for Regional Carbon Emissions Combined with a Digital Currency Wallet and Blockchain

The blockchain-based methodology for carbon emission statistics and settlement outlined in the preceding section can be further integrated with a digital payment wallet to facilitate automated tracking of the power supply and consumption within the distribution network of the new power system. This integration addresses the challenge of accurately deducing regional carbon emissions based on power consumption data. By calculating the difference between the value of the electricity supplied and that consumed, a settlement value can be derived for carbon emissions associated with energy consumption in regional networks, which serves as a benchmark for assessing regional carbon emissions. Additionally, this approach mitigates existing issues related to trustworthiness, reliability, and consistency.
Specifically, this method encompasses several key steps: (1) authentication and association of digital identities; (2) establishment of digital payment wallets; (3) determination of regional power values; and (4) calculation of the carbon emission settlement values.

3.1. Authentication and Association of Digital Identities

Following the establishment of a digital identity (DID), authentication and validation are conducted in accordance with the predefined smart contract agreed upon by participants, thereby securing identity verification information corroborated by each participant. This process encompasses several steps. By utilizing the established smart contract alongside multiple stakeholders and integrating fundamental data from smart meters, energy suppliers, and energy users, a digital identity is authenticated within both energy trading institutions and carbon emission trading platforms to ensure the integrity of the data recorded in the smart meter.
The digital identity information of the operator, energy supplier, and energy user is registered within the frameworks of both the energy trading institution and carbon emission institution. Utilizing blockchain technology, a digitally authenticated identity—after undergoing multiple layers of authentication and authorization—is linked to the certified digital identities of both the power supplier and smart meter energy user. This linkage serves to validate all data associated with the smart meter. In practical applications, a blockchain can effectively associate the authenticated digital identities of smart meter devices with those of power suppliers and energy users, thereby facilitating direct transactions, settlements, and payments based on this interconnected information in subsequent operations.

3.2. Establishment of Digital Payment Wallets

Implementing blockchain technology to create a digital currency payment wallet integrated within a smart meter facilitates the establishment of smart contracts among supply parties. This allows each participant to automatically measure, calculate, account for, and settle electricity supplied in accordance with the terms outlined in a smart contract. The information pertaining to the digital wallet will be authenticated on the blockchain alongside relevant certification data from associated smart meters. Real-time settlement and payment of electricity data occur between smart meters via wireless or wired connections or digital currency chips, enabling transactions related to electricity supply and demand as well as carbon emissions through the digital payment wallet embedded within the smart meter.

3.3. Determination of Regional Power Data

Smart meters equipped with digital payment wallets can record transaction data, and the generated traceback codes will be encrypted and uploaded to the blockchain as transaction certificates. Simultaneously, the transaction data, when combined with energy-saving attributes, can be utilized for carbon emission statistics, serving as a foundational dataset for carbon trading. The statistics of the meter data in a regional area can generate regional electricity consumption value. Figure 3 presents the process of regional power data determination.
  • Electricity transactions within the region are facilitated by a blockchain infrastructure. These transactions encompass records of electricity purchases from power suppliers and consumption records pertaining to electricity settlements made by energy users. Both types of records rely on digital payment wallet mechanisms for settlement.
Based on the purchase transaction records and consumption transaction records in the region, power purchase data from the supplying entities and power consumption metrics are computed using a predefined algorithm. This algorithm can be tailored to meet specific regional demands and consumption patterns.
This dataset extends beyond mere quantitative measures of supply and consumption to include comprehensive associations related to both aspects, such as characteristics of smart meters and specific values pertaining to both purchasing and consumption. These parameters are integral to accurately calculating the final electricity costs along with the associated carbon emissions. In this dataset, the values of power purchase and consumption are documented as P o w e r _ p u r c h a s e and P o w e r _ c o n s u m p t i o n .
2.
Carbon trading can be executed based on energy score values reflected within the smart meter. The computation of region i in a period t is defined as follows:
E n e r g y _ S c o r e i , t = t E n e r g y _ s a v i n g × P o w e r _ p u r c h a s e i , t
where E n e r g y _ s a v i n g { c a r b o n _ s a v i n g = 1 ,   c a r b o n _ e m i s s o n = 1 } ; that is, if the power generation method employed by an energy trading entity demonstrates carbon savings, then it can be converted into additional credits based on the principle of energy conservation. Thus, a positive value is recorded in the corresponding section of the smart meter. Conversely, should the power generation method yield associated carbon emissions, a deduction in score is warranted, leading to a negative entry in the smart meter’s corresponding value count.
For example, electricity supplied from the grid to consumers may be logged as a negative value, while photovoltaic grid-connected generation contributes positively within this system. All such data are automatically measured and generated through established protocols for power system integration.
3.
The first trace codes for all pertinent power purchase data and second trace codes for consumption data within the region are generated utilizing blockchain technology.
The first trace code serves as a unique, trusted, and immutable identifier. It enables comprehensive querying and tracking of all power supply-related data while ensuring that process data remain unalterable through manual intervention. Consequently, this guarantees the reliability of power supply information. Similarly, the second trace code for electricity consumption is generated based on blockchain principles; that is, we have
F i r s t _ t r a c e i , t = f t r a c e _ c o d e ( P o w e r _ p u r c h a s e i , t )
S e c o n d _ t r a c e i , t = f t r a c e _ c o d e ( P o w e r _ c o n s u m p t i o n i , t )
where f t r a c e _ c o d e ( · ) is the predefined algorithm of trace code generation, which results in a unique character code mixed with numbers and letters for each record.
4.
To further enhance the integrity of fundamental electricity metrics, such as power supply and consumption, the methodology outlined herein incorporates encryption techniques for both the first and second trace codes. These encrypted codes are subsequently uploaded to the blockchain, thereby bolstering security measures surrounding essential electricity data:
E n c r y _ d a t a i , t = f e n c r y p t i o n ( E n e r g y _ S c o r e i , t ,   F i r s t _ t r a c e i , t , S e c o n d _ t r a c e i , t )
where f e n c r y p t i o n ( · ) is predefined blockchain encryption algorithm, such as the RSA and SHA algorithms. In scenarios where encryption keys remain undisclosed, access to complete datasets pertaining to power supply and consumption is effectively restricted. Permissions associated with these keys can be tailored according to specific contextual requirements.

3.4. Calculation of the Carbon Emission Settlement Value

Based on the data regarding power consumption and supply, regional electricity usage and associated carbon emissions can be quantified and traded. The platform is capable of calculating carbon emissions resulting from energy consumption in a specific area by employing predefined methodologies, such as the carbon emission flow analysis method grounded in proportional sharing principles, as illustrated in [16]. A positive settlement value for carbon emissions related to energy consumption within the energy network indicates an increase in carbon emissions. A settlement value of zero signifies that electricity consumption is carbon neutral, whereas a negative settlement value reflects a reduction in carbon emissions.
For instance, when the difference between the regional power supply and electricity consumption (including grid-connected power generation) equals zero, this signifies that the region achieved self-sufficiency in energy production, resulting in carbon emissions of “zero” and attaining regional carbon neutrality. Conversely, if the settlement value is positive, indicating that grid-connected power generation exceeded electricity consumption, then carbon emission fees must be incurred. In contrast, a negative settlement value suggests that grid-connected power generation fell short of electricity demand. Thus, the resultant carbon savings from energy conservation can be monetized within the region.
In practical applications, the distribution network of a new power system may comprise multiple stakeholders. For example, it could include grid power suppliers, residential consumers, and electric vehicles or integrate energy storage systems alongside these components. Additionally, configurations might involve photovoltaic generation equipment as well. Regardless of the chosen composition method, smart meters within the region are capable of transmitting real-time electricity usage data and settlement information via wireless connections or digital currency chip cards. This facilitates both supply-demand payment transactions for electricity and carbon emission trading through digital wallets integrated into smart meters.

4. System Design of Carbon Metering on the Distribution Side

4.1. System Architecture

To implement the carbon metering blockchain system outlined in the preceding methodology, this research develops a prototype of the carbon metering blockchain. The system functions as a power tracing display platform which encompasses an intelligent carbon meter, a front-end computer, cloud services, and a blockchain-based service network (BSN). The intelligent carbon meter autonomously measures data via an embedded C language program and periodically transmits this information to the front-end machine, which subsequently relays it to the appropriate cloud service for basic data storage. Following secondary verification of the data, they are uploaded to the BSN, where corresponding data certificates are generated.
This architecture employs a frontend-backend separation model with REACT on the front end and JAVA on the back end. Additionally, intelligent carbon meters utilize an integrated C language program. Data transmission between carbon meters and the front-end machine occurs through a proprietary protocol featuring signature verification to ensure both security and reliability. Utilizing microservices alongside Docker facilitates one-click deployment, thereby enhancing stability, robustness, and scalability of services. Ultimately, all data will be stored within designated databases of cloud services as well as distributed nodes within the BSN. These two datasets can mutually verify each other to maintain consistency. Figure 4 illustrates the architectural framework of this blockchain prototype system.

4.2. Functions and Module Design

The primary function of the prototype system is organized into five distinct modules: the login and registration module, meter information module, meter certificate module, power traceability module, and user information module. Among these, the meter certificate and power traceability modules are central to the system’s operation; they primarily facilitate essential functions such as storing fundamental meter data and DID numbers, calculating carbon emission metrics, and enabling upstream traceability. A detailed overview of each functional module along with its corresponding first-level pages is presented in Table 1.
The electricity meter certificate module focuses on computing and displaying the blockchain certificates associated with electricity meters’ DIDs. Its main interface comprises two sections: one for showcasing users’ credential information and another for listing subordinate associated electricity credentials while supporting pagination for comprehensive queries across all electricity meter credentials. The system features a convenient “one-click check” function which allows users to verify the blockchain signature of any electricity meter voucher effortlessly. Additionally, users have the option to perform self-service signature verification to examine each step of the verification process in detail.
The power traceability module ensures reliable tracking of all reported power data. Given that electrical data must be validated through blockchain technology, this system guarantees reliability throughout every stage by verifying each piece of reported electric meter data against its respective blockchain certificate. For any reported electric meter data point, both the “one-click check” and self-service options are available within the system, providing a comprehensive display of all traceability details.

4.3. System Prototype Interface

This section presents the fundamental interface design of the prototype system. The home page provides an overview of electricity consumption statistics from the user’s meter, encompassing cumulative electricity usage, total carbon emissions, yesterday’s electricity consumption, yesterday’s carbon emissions, and categories of energy use. The accompanying list displays real-time meter readings alongside their corresponding carbon emissions, while the chart illustrates temporal trends in both electricity consumption and carbon emissions, as well as metrics on the number of meters and their respective types. This is depicted in Figure 5.
The intelligent carbon table interface facilitates paginated queries to present comprehensive carbon table data. This information encompasses the installation location, meter designation, identification number, type of carbon meter, carbon emissions, real-time totals, peak electricity usage, generation timestamp, and operational functionalities (including modification, chaining, detailed views, monitoring capabilities, and online or offline status management). Additionally, the display of upstream and downstream lines is contingent upon their visibility within the mini-program.
The carbon table certificate page facilitates a paginated query system for displaying certificate information, which encompasses the meter name, meter number, certificate number, validity period, issuing entity (including both the name and DID), certificate holder (also including the name and DID), and generation timestamp. This interface allows users to navigate to the electricity certificates list, access a pop-up window for detailed examination of individual certificates, or initiate cancellation of a certificate.
As illustrated in Figure 6, one can select a meter certificate to reveal specific information pertaining to the certificate, including the meter name, meter number, certificate number, validity period, peak value, issuing authority (both the name and DID), certificate holder (both the name and DID), reporting time, and additional relevant details.
Furthermore, the system developed a mobile mini-program client which facilitates core functionalities related to carbon meter information, certification, and traceability. This enables users to efficiently query, trace, and verify electricity meter data as well as carbon measurement metrics via their mobile devices. The interface of the mini-program is illustrated in Figure 7.

4.4. System Feasibility

Regarding scalability, the following measures are taken by BNS:
  • Sharding: Sharding is a distributed database optimization technique which improves the processing speed by splitting a large database into smaller, faster parts.
  • Edge computing: Edge computing is a way to move computing tasks from a central server to the edge of a network, such as the device side. This approach improves overall performance by reducing latency and reducing pressure on the central server.
  • Network optimization: This involves improving network efficiency and throughput by improving the network architecture, optimizing routing algorithms, and using high-speed transport protocols.
If the volume of data and computational demands continue to escalate in the future, then hybrid storage solutions which integrate both on-chain and off-chain methodologies may be warranted. Media files such as images and videos, which consume significant storage space, would be maintained off-chain, while only essential index or hash information would reside on the blockchain. This approach facilitates traceability without compromising performance.
The economic cost of the blockchain system is acceptable for most small- or medium-sized companies. The total cost of the proposed carbon metering blockchain system is roughly a 5% proportion of the total operating cost of a company. It takes five developers and 6 months to finish the development of the system.

5. Case Study

This project implements the technology which integrates a blockchain and digital payment, as proposed in this paper, within a domestic industrial park to measure, quantify, analyze, and reconcile carbon emissions resulting from power consumption. The energy supply methods employed in the park encompass distributed photovoltaic systems, distributed energy storage solutions, new energy vehicles, and daily electricity usage. The prototype system developed for this project establishes a reliable and immutable data foundation for all types of distribution users while facilitating carbon quota management and supporting the carbon trading market. Figure 8 illustrates the equipment framework of the industrial park.
This chapter utilizes empirical data from the park to analyze the electric carbon meter measurement system grounded in blockchain technology, thereby demonstrating the efficacy of this system’s application.

5.1. Generation of the Meter DID

Initially, in accordance with the ECDSA-secp256k1 algorithm outlined in Section 1 of this article, a digital identity (DID) for the electricity meters within the park is generated for the blockchain-based electric carbon metering system. Serving as the sole trusted identity within this blockchain framework, the DID represents the primary data computed and established by intelligent electric carbon meters upon their integration into the park’s network. This foundational element underpins the reliable traceability of electric carbon measurements on the blockchain. Table 2 presents the actual computation results regarding various metrics such as the numbers, locations, and DIDs of select electric meters (with certain private information redacted).

5.2. Uploading the Meter Data

Upon connecting the smart carbon meter, which possesses a digital identity, to the park’s electrical system, it can operate normally and generate electricity consumption data. The system synchronizes with the meter data every two minutes, calculating the hash value based on the total electricity usage as well as the peak, flat, and valley load metrics through a designated hash function. This process generates a unique block number for each dataset, where each block corresponds to specific information regarding the meter and its associated electricity data. The blockchain-stored data ensure reliable traceability and provide a robust foundation for carbon measurement related to the meters. Table 3 presents some examples of electric meter data and carbon measurement.

5.3. Meter Carbon Measurement and Settlement

The Ministry of Ecology and Environment of the National Bureau of Statistics established a carbon dioxide emission factor standard for electricity in 2021, which specifies a national fossil energy power carbon dioxide emission factor of 0.8426 kgCO2/kWh. The system calculates the carbon emissions associated with electricity meters accordingly. Figure 9 presents the carbon measurement data from two smart meters deployed within a park. Carbon emissions are computed by multiplying the total accumulated electricity consumption by the respective carbon emission factors, and these calculations are subsequently uploaded to a blockchain platform. This ensures that all data are traceable and verifiable for reliability. The system’s functionalities for managing carbon emissions and settling transactions will be grounded in this reliable traceability of carbon metering, while further developments will align with forthcoming trading systems and regulations.

6. Conclusions

The implementation of carbon metering technology utilizing blockchain-based electricity meters presents a novel approach to managing carbon emissions within power systems. By actively advancing electric carbon metering technologies on the supply side, particularly through leveraging the decentralized, immutable, and traceable attributes of blockchain technology, both the accuracy and real-time capabilities of electric carbon measurement can be enhanced. This will facilitate a deeper integration between blockchain technology and electric carbon metering while progressively establishing a market system for trading carbon credits based on blockchain-enabled electric meter data. Such advancements provide a robust platform and foundational data for the equitable allocation and trading of carbon emission rights.
This paper introduced a statistical settlement methodology and framework for assessing carbon emissions grounded in blockchain technology. It established digital identities for electricity meters via blockchain storage, generating verifiable credentials which incorporate each meter’s digital identity alongside energy consumption data and timestamps. The system logs energy readings from verified meters onto a cloud-based blockchain platform dedicated to compiling carbon emission statistics. During the payment and settlement phase, by employing blockchain applications in conjunction with digital payment wallets, we derived settlement values reflecting regional energy network consumption-related carbon emissions based on the local power supply metrics as well as electricity usage figures. These values served as benchmarks for measuring regional carbon outputs. Analysis of actual case study data from an industrial park demonstrated that this novel method of calculating and settling carbon emissions using a blockchain effectively addresses inaccuracies associated with deriving emissions solely from electricity consumption levels. Furthermore, it resolves existing issues related to trustworthiness, reliability, and consistency within current methodologies employed in statistical assessments of electrical energy use alongside corresponding emission calculations. Future research should focus on enhancing functionalities related to both management practices surrounding carbon measurement as well as systems facilitating trade in such credits—anchored by reliable traceability provided through digital vouchers linked to electric meters operating within a dedicated blockchain framework—thereby offering valuable insights into fostering the development of robust markets for trading emissions within power systems.
Based on the framework and conclusions of this study, there are some directions which are valuable for future research. While the blockchain provides security and immutability, it would be advantageous to integrate the system with IoT devices and smart meters which can provide real-time, granular energy data. This would enable a more accurate and detailed measurement of energy consumption and carbon emissions.

Author Contributions

Conceptualization, R.W., W.T. and X.Z.; formal analysis, X.L.; investigation, W.L.; methodology, X.Z.; software, H.L. and X.Z.; writing—original draft, X.L.; writing—review and editing, X.L. All authors have read and agreed to the published version of the manuscript.

Funding

This research was funded by the Science and Technology Project of State Grid Heilongjiang Electric Power Company, grant number “SGTYHT/23-JS-004”.

Institutional Review Board Statement

Not applicable.

Data Availability Statement

The original contributions presented in this study are included in the article, and further inquiries can be directed to the corresponding author(s).

Acknowledgments

There was no use of artificial intelligence tools in the formation process of the research methods or the empirical analysis in this paper.

Conflicts of Interest

Ruxin Wen, Wen Tian, Huiying Liu and Wenjuan Lin work in Marketing Service Center of Heilongjiang Electric Power Co., Ltd., State Grid. Xizhong Zhou works in Yineng Charging Technology (Shenzhen) Co., Ltd. The authors declare no conflicts of interest.

References

  1. Liu, Y.L.; Li, Y.W.; Zhou, C.L.; Song, J.W.; Deng, H.Y.; Du, E.S.; Zhang, N.; Kang, C.Q. Review of carbon emission measurement and analysis methods for power systems. Proc. CSEE 2024, 44, 2220–2236. [Google Scholar]
  2. Xie, T.T.; Sun, Y.Y.; Guo, Z.; Song, M.G. Thermal power unit carbon continuous monitoring technology research and application review. Power Gener. Technol. 2024, in press. [Google Scholar]
  3. Zhu, Z.X. Comparative analysis of carbon emission accounting methods for coal-fired power plants. China Compr. Util. Resour. 2023, 41, 165–167. [Google Scholar]
  4. Hertwich, E.G.; Gibon, T.; Bouman, E.A.; Arvesen, A.; Suh, S.; Heath, G.A.; Bergesen, J.D.; Ramirez, A.; Vega, M.I.; Shi, L. Integrated life-cycle assessment of electricity-supply scenarios confirms global environmental benefit of low-carbon technologies. Proc. Natl. Acad. Sci. USA 2015, 112, 6277–6282. [Google Scholar] [CrossRef]
  5. Chau, C.; Leung, T.; Ng, W. A review on life cycle assessment, life cycle energy assessment and life cycle carbon emissions assessment on buildings. Appl. Energy 2015, 143, 395–413. [Google Scholar] [CrossRef]
  6. Berridy-Segade, L.; de Mera, M.P.D.; Reyes-Belmonte, M.A.; Martín-Gamboa, M. Assessing the social life cycle impacts of the Spanish electricity mix: A decadal analysis. Sustain. Prod. Consum. 2024, 49, 329–340. [Google Scholar] [CrossRef]
  7. Wen, R.; Qi, S.; Jrade, A. Simulation and assessment of whole life-cycle carbon emission flows from different residential structures. Sustainability 2016, 8, 807. [Google Scholar] [CrossRef]
  8. Wu, H.; Ren, X.; Zhu, J.J. Power generation industry Co2 emissions monitoring technology present situation and the review. J. Therm. Power Gener. 2023, 52, 1–13. [Google Scholar]
  9. Ning, L.Z.; Zhang, Z.; Cai, B.F.; Zhou, C.H. Greenhouse gas emission factors of regional and provincial power grids in China in 2020. Environ. Eng. 2023, 9, 222–228. [Google Scholar]
  10. Tang, A.H.; Yu, W.H.; Zhang, Y.; Zhai, Z.H.; Wang, Q.M.; Wang, W.H. A carbon emission flow calculation method for multi-regional interconnected power systems with mixed trading model. Grid Technol. 2024, in press. [Google Scholar]
  11. Chen, D.; Xian, W.J.; Wu, T.; Yu, X.Y.; Guo, R.P. Distribution of carbon emission flow in hybrid power market. Power Grid Technol. 2016, 40, 1683–1688. [Google Scholar]
  12. Cao, Y.; Wang, Y. Smart Carbon Emission Scheduling for Electric Vehicles via Reinforcement Learning under Carbon Peak Target. Sustainability 2022, 14, 12608. [Google Scholar] [CrossRef]
  13. Tang, J.H.; Wu, W.T.; Chen, X. Block chain technology in the application research of carbon trading system. J. Environ. Manag. China 2023, 15, 78–86. [Google Scholar]
  14. Li, H.B.; Zou, H.L.; Chen, X.; Wang, X.Y.; Ye, Y. Hierarchical blockchain system for carbon trading based on Internet of Things and Smart contracts. High Volt. Technol. 2023, 49, 221–225. [Google Scholar]
  15. Li, X.Z.; Han, B.; Li, G.J.; Wang, K.Y.; Xu, J. Distributed green carbon trading mechanism and energy data management challenges. J. Shanghai Jiaotong Univ. 2022, 56, 977–993. [Google Scholar]
  16. Yang, X.L.; Cheng, H.X.; Chen, H.; Yang, K.; Ma, Y.C.; Wang, Q. Distribution network based on block chain technology on carbon emissions data chain method. Power Supply 2024, 9, 83–89+108. [Google Scholar]
  17. Zhang, N.; Li, Y.W.; Huang, J.H.; Li, Y.; Du, E.; Li, M.; Liu, Y.; Kang, C. Carbon measurement method and carbon meter system for whole chain of power system. Autom. Electr. Power Syst. 2023, 47, 2–12. [Google Scholar]
  18. Tian, B.Y.; Liu, Q.R.; Chang, X.Q.; Qi, H.Y.; Wen, Y.L.; Xu, H.Q.; Zhang, X.Y. Design of joint trading market mechanism for carbon emission rights and green certificates based on blockchain carbon token. Electr. Demand Side Manag. 2018, 26, 87–94. [Google Scholar]
  19. Zhang, X.; Tang, Y.C.; Li, D.; Li, Z.H.; Liu, G.Y. Consider green electricity trading power carbon measuring. Grid Technol. 2024, in press. [Google Scholar]
  20. Jiang, S.J.; Zeng, Z.J.; Chen, X.J. Design and implementation of energy carbon trading analysis service system based on blockchain. Guangdong Commun. Technol. 2023, 43, 45–49. [Google Scholar]
  21. Ulla, M.M.; Khan, M.S.; Sakkari, D.S. Implementation of elliptic curve cryptosystem with bitcoin curves on SECP256k1, NIST256p, NIST521p, and LLL. J. ICT Stand. 2023, 11, 329–353. [Google Scholar] [CrossRef]
Figure 1. Verification algorithm of meter credentials. Green squares are users of the system; red labels are algorithms; yellow squares and the dashed square presents the dataset of the meter.
Figure 1. Verification algorithm of meter credentials. Green squares are users of the system; red labels are algorithms; yellow squares and the dashed square presents the dataset of the meter.
Energies 17 05601 g001
Figure 2. Verification of blockchain cloud platform. The yellow squares and the dashed square present the essential functions of the concentrator; the purple squares and the dashed square present the actions interacted with the blockchain cloud platform.
Figure 2. Verification of blockchain cloud platform. The yellow squares and the dashed square present the essential functions of the concentrator; the purple squares and the dashed square present the actions interacted with the blockchain cloud platform.
Energies 17 05601 g002
Figure 3. Determination of regional power data.
Figure 3. Determination of regional power data.
Energies 17 05601 g003
Figure 4. The architectural framework of the blockchain prototype system.
Figure 4. The architectural framework of the blockchain prototype system.
Energies 17 05601 g004
Figure 5. Home page of the system. The Chinese characters in the list on the left present function modules demonstrated in Table 1, the tags and figures on the right present statistics of carbon meters.
Figure 5. Home page of the system. The Chinese characters in the list on the left present function modules demonstrated in Table 1, the tags and figures on the right present statistics of carbon meters.
Energies 17 05601 g005
Figure 6. The specific information display for carbon meter certification. The Chinese characters present major attributes of meter certification, including the meter name, meter number, certificate number, validity period, peak value, issuing authority, certificate holder, etc.
Figure 6. The specific information display for carbon meter certification. The Chinese characters present major attributes of meter certification, including the meter name, meter number, certificate number, validity period, peak value, issuing authority, certificate holder, etc.
Energies 17 05601 g006
Figure 7. Wechat mini-program client interface. The Chinese characters present meter list, statistics of carbon meter, blockchain certification process and the meter certification.
Figure 7. Wechat mini-program client interface. The Chinese characters present meter list, statistics of carbon meter, blockchain certification process and the meter certification.
Energies 17 05601 g007
Figure 8. Equipment framework of the application industrial park.
Figure 8. Equipment framework of the application industrial park.
Energies 17 05601 g008
Figure 9. Carbon metering results of two electric carbon meters in the park: (a) Parking lot, A8 floor, and ****** Innovation Park. (b) ****** Boyue residence.
Figure 9. Carbon metering results of two electric carbon meters in the park: (a) Parking lot, A8 floor, and ****** Innovation Park. (b) ****** Boyue residence.
Energies 17 05601 g009
Table 1. Design of system’s functional modules.
Table 1. Design of system’s functional modules.
Name of Functional ModulePage LocationPrimary Level PagePage or Function Description
Login and registration moduleLoginLog InLog in with accounts and passwords
RegisterRegisterUser registration; currently, only business registration is supported
Electricity meter information moduleHomeFunctional BlockAll electricity meters, meter vouchers, and power vouchers
HomeSmart MetersDisplay the latest reported information about several electric meters
HomeAll Electricity MetersA list of all electric meters
Home—All Electricity MetersMeter DetailsStage of charge tracing above the charge tracing module
Meter credential moduleHome—All Meters—Meter DetailsStage Traceability DetailsThe page is divided into two parts: the first part displays the user’s own credential information, and the second part displays the list information of the power credential associated with the lower level
HomeMeter CertificatePaginate for a list of all meter vouchers
Home—Electric Meter CredentialsVoucher DetailsDisplay voucher details
Home—Meter Voucher—Voucher DetailsOne-Click CheckVerification details
Home—Meter Voucher—Voucher DetailsSelf-CheckoutJump to flowchart page
Power tracing moduleHomePower VoucherDisplay charge traceability list
Home—Power CertificateTraceability DetailsDisplay traceability details
Home—Power Certificate—Traceability DetailsOne-Click VerificationPower verification page
Home—Power Certificate—Traceability DetailsSelf-CheckoutJump to the flowchart page
User information set-up modulePersonal CenterPersonal CenterDisplay user avatars and information
Personal Center—My mailboxChange Email/PasswordJump to the modify page and enter the verification code to modify
Personal Center—My credentialsMy VoucherJump to the meter certificate page
Table 2. Digital identity of electric meters.
Table 2. Digital identity of electric meters.
Meter NumberMeter LocationMeter DID
220100002Parking lot, A8 floor, Innovation Park, ******did:bsn:2ZgtopWN2WAGo93bXgVSNhVvHCK4
220100003****** Times Squaredid:bsn:2DYsQoYidUsk8PVcop5Trf76E7bh
220100004****** Boyue residencedid:bsn:3uf3LXsqLfHXSdDfs9TvLcQcGQ4o
220100060****** King Lao Trong, Shui Waidid:bsn:MtfAEQnqpWwwkVg4HeTbAvikggN
220100061****** Shilong Economic Development Parkdid:bsn:gta1CPG5fwZYkWHL2trwNhRLScu
220100062****** Excellence Obsidian Mansiondid:bsn:Y3fTYH8QRuPjtBZmxzw5839gYxG
220100063****** Hills by the lakedid:bsn:2QoKwCfMHDXxgjaVakY1kf9u6JLU
220100064****** Ayue Oe Mansiondid:bsn:3oMjFnAPQSPnYm44A31fEBQ9iATE
220100065****** Huaqiang Gardendid:bsn:4FyqNNABzf4GWgb5QvSAsnA7Pbkh
220100066****** Zhuo Yuehuidid:bsn:3WqwYD8QRiwp52pi5cLZiBEkKzsy
Note: Considering for privacy, we have hidden some words from the meter address, presented as ****** in the table.
Table 3. Electric meter data and carbon measurement.
Table 3. Electric meter data and carbon measurement.
Meter DIDTotal Electricity (Degrees)Tip Electricity (Degrees)Peak Electricity (Degrees)Flat Electricity (Degrees)Valley Electricity (Degrees)Reporting TimeHash ValueBlock Number
did:bsn:2ZgtopWN2WAGo93bXgVSNhVvHCK438,510.5896311,166.57166.511,213.528 June 2024 4:04 p.m.9545cdf50f4df4a56831d846775959680ad46b1b51923f8fd920edbbb899fffe14904
did:bsn:3uf3LXsqLfHXSdDfs9TvLcQcGQ4o54195878652617134928 June 2024 4:04 p.m.b5354c0a01598711d4df3cbcdb3283fa7be9647d9f4d592423b582fac58674f914904
did:bsn:2DYsQoYidUsk8PVcop5Trf76E7bh25,8252535397213,7825535.528 June 2024 4:07 p.m.620306d4497ec01bd25636e518463ffc858db7aeeef6c705c903315836ffebf414905
did:bsn:2ZgtopWN2WAGo93bXgVSNhVvHCK438,510.5896311,166.57166.511,213.528 June 2024 4:09 p.m.969a63477bb9ff8cc51a1b287828a7a2b97f3b245e9b62478bf869a8b18dafdf14906
did:bsn:3uf3LXsqLfHXSdDfs9TvLcQcGQ4o54195878652617134928 June 2024 4:09 p.m.63e32de157d92695aa1de211743bd21d608cf66d2e1101e35ee3f3c43bfb226c14906
did:bsn:2DYsQoYidUsk8PVcop5Trf76E7bh25,825.52535.5397213,7825535.528 June 2024 4:12 p.m.979150edcc8507dd010a6464c08f12526dd1cba0bde134b26583c3f0b4c5113014907
did:bsn:2ZgtopWN2WAGo93bXgVSNhVvHCK438,510.5896311,166.57166.511,213.528 June 2024 4:14 p.m.5e5db1c71f2af8f1fa7842f49e9080b8c2bf4981085398a20ca9fc20af57366914908
did:bsn:3uf3LXsqLfHXSdDfs9TvLcQcGQ4o54195878652617134928 June 2024 4:14 p.m.3fd439fc09bf311eb58a9100cd946ce95c87b1b7c44bda25680aaddb5c128ecd14908
did:bsn:2DYsQoYidUsk8PVcop5Trf76E7bh25,8262536397213,7825535.528 June 2024 4:17 p.m.fb95554dd92e097292ee297001b154d7cfe4c084c0114d9be4cc8559c71eaa4714909
did:bsn:2ZgtopWN2WAGo93bXgVSNhVvHCK438,510.5896311,166.57166.511,213.528 June 2024 4:19 p.m.c1be6026ee5e5115742d3d92505460c2f8bdf0bc7b1c749fe9676e6e4cd6c5a414910
did:bsn:3uf3LXsqLfHXSdDfs9TvLcQcGQ4oT54195878652617134928 June 2024 4:19 p.m.fe305b882776e060ca68d05801df84e0f42294a215fd8b6e22cb166aa715781514910
Disclaimer/Publisher’s Note: The statements, opinions and data contained in all publications are solely those of the individual author(s) and contributor(s) and not of MDPI and/or the editor(s). MDPI and/or the editor(s) disclaim responsibility for any injury to people or property resulting from any ideas, methods, instructions or products referred to in the content.

Share and Cite

MDPI and ACS Style

Wen, R.; Tian, W.; Liu, H.; Lin, W.; Zhou, X.; Li, X. Intelligent Carbon Metering and Settlement Method of New Power System Based on Blockchain Technology. Energies 2024, 17, 5601. https://doi.org/10.3390/en17225601

AMA Style

Wen R, Tian W, Liu H, Lin W, Zhou X, Li X. Intelligent Carbon Metering and Settlement Method of New Power System Based on Blockchain Technology. Energies. 2024; 17(22):5601. https://doi.org/10.3390/en17225601

Chicago/Turabian Style

Wen, Ruxin, Wen Tian, Huiying Liu, Wenjuan Lin, Xizhong Zhou, and Xuerong Li. 2024. "Intelligent Carbon Metering and Settlement Method of New Power System Based on Blockchain Technology" Energies 17, no. 22: 5601. https://doi.org/10.3390/en17225601

APA Style

Wen, R., Tian, W., Liu, H., Lin, W., Zhou, X., & Li, X. (2024). Intelligent Carbon Metering and Settlement Method of New Power System Based on Blockchain Technology. Energies, 17(22), 5601. https://doi.org/10.3390/en17225601

Note that from the first issue of 2016, this journal uses article numbers instead of page numbers. See further details here.

Article Metrics

Back to TopTop