Prioritizing Energy Performance Improvement Factors for Senior Centers Based on Building Energy Simulation and Economic Feasibility
Abstract
1. Introduction
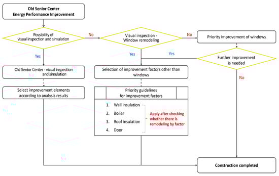
2. Objective
3. Research Process
4. Senior Center Energy Performance Diagnosis
4.1. Senior Center Status
4.1.1. Architectural Status
4.1.2. Building Equipment Status
4.2. Energy Performance Diagnosis—Method
4.2.1. Simulation Methods
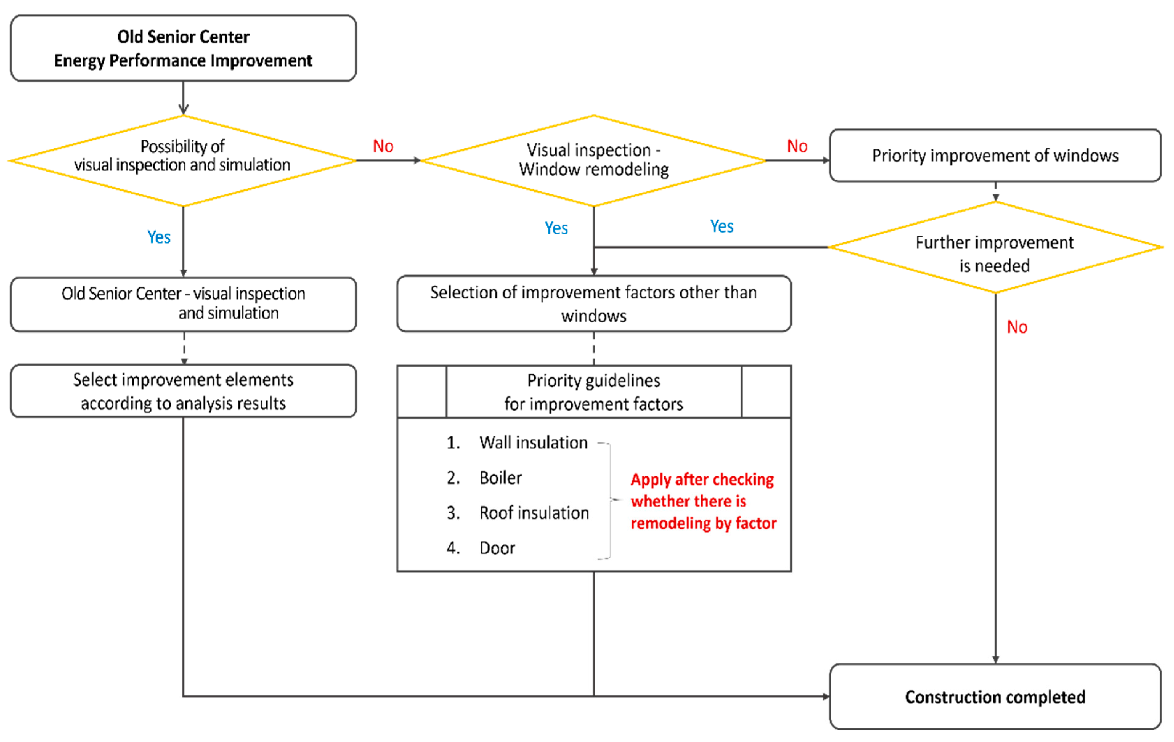
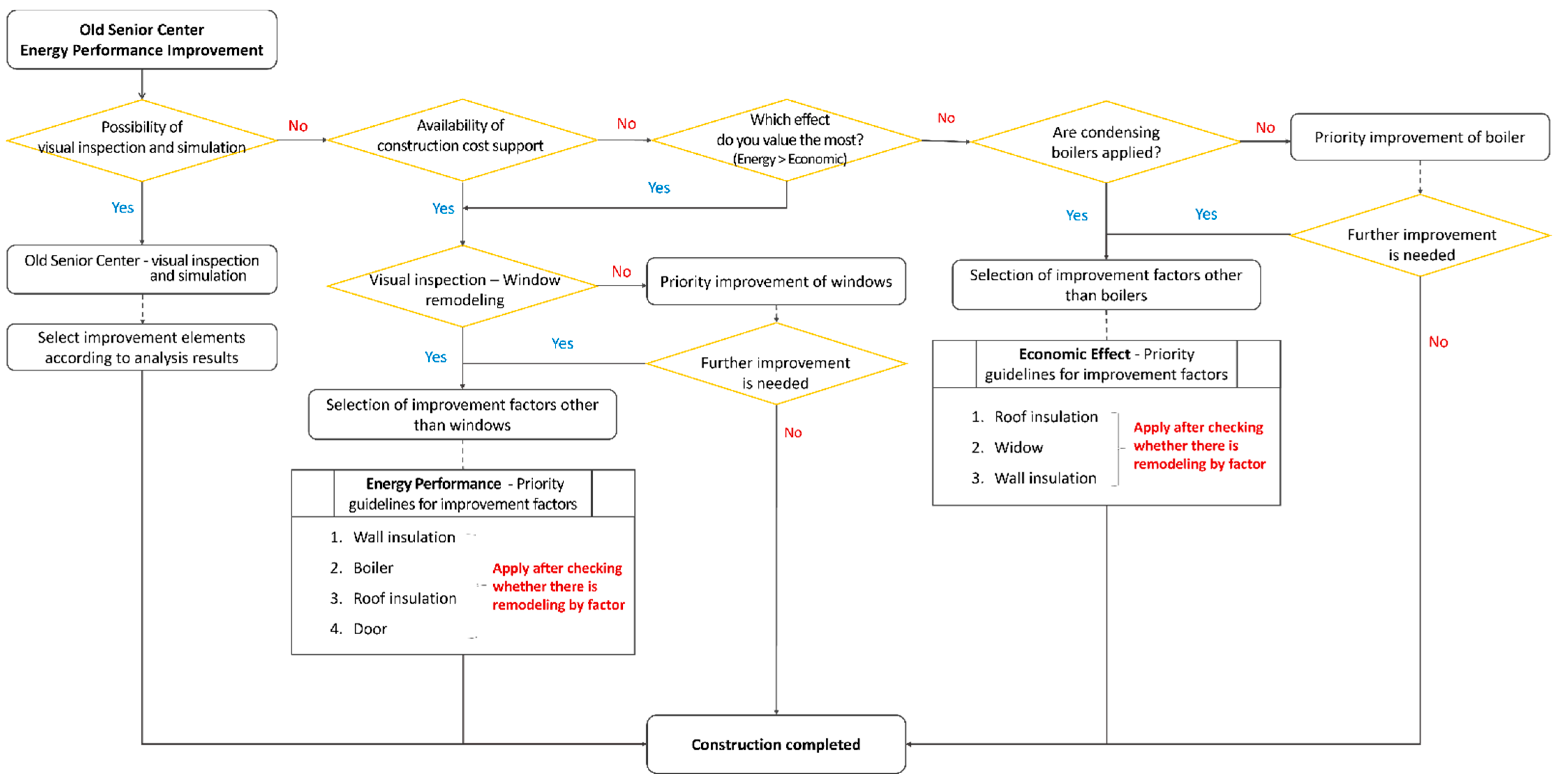
4.2.2. Selection of Improvement Factors—Methods
4.3. Energy Consumption by Improvement Factor
4.3.1. Wall Insulation
4.3.2. Roof Insulation
4.3.3. Window
4.3.4. Door
4.3.5. Boiler
5. Standard Models
5.1. Selection of Standard Models
5.2. Verification of Energy Performance Improvement
5.2.1. Simulation Analysis
5.2.2. Blower Door Test
5.3. Economic Analysis of the Standard Model
- : Heating energy cost (USD).
- : Average gas heating unit cost (USD/Mcal).
- : Annual heating energy consumption per unit area (kWh/m2).
- : Total floor area of the senior center (m2).
- : Electric power energy cost (USD).
- : Average electric power unit cost (USD/kWh).
- : Annual heating energy consumption per unit area (kWh/m2).
- : Total floor area of the senior center (m2).
- : Additional factor over basic cost (USD).
- : Present value coefficient (-).
- : Average consumer price inflation rate between 2012 and 2022 (-).
- : Annuity present value coefficient (-).
- : Average consumer price inflation rate between 2012 and 2022 (-).
6. Discussion
7. Conclusions
- (1)
- As a result of the ECO2 simulation analysis, the following measures had the greatest effect on primary energy consumption, in descending order: outer walls, windows, boilers, roofs, and doors. The greatest effect for exterior wall improvements was observed in senior center D, and the average energy consumption improvement resulting from the application of PF boards was 25.9%.
- (2)
- As a result of the ECO2 simulation analysis, the senior center with the greatest improvement effect relating to windows and doors was S, and the average improvement rate was 8% when low-e, double-glazed windows were installed.
- (3)
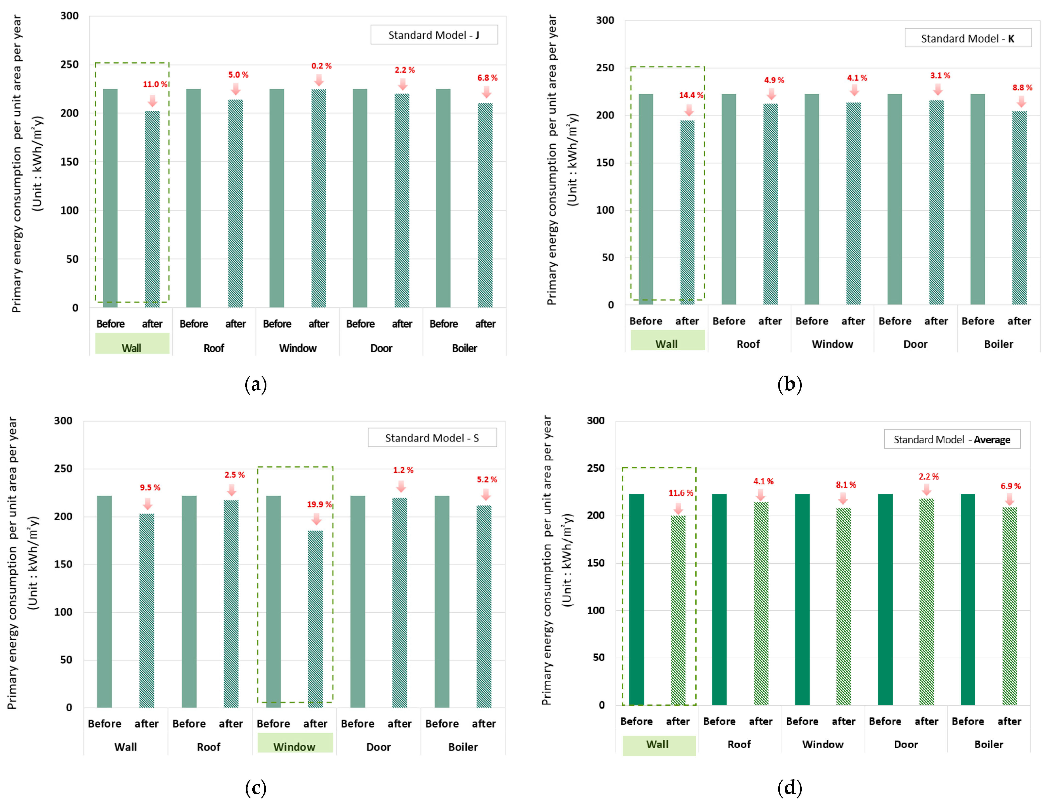
- The standard models J, K, and S senior centers were selected based on the average type of floor area, energy demand, energy consumption, and primary energy consumption. For the energy consumption improvement effect of the performance improvement measures on the standard models, the effect of the outer wall improvements on model J was 11.0%, and the effect of the window and door improvements on model S was the greatest at 19.9%. For model K, the effect of outer wall improvement was the highest at 14.4%.
- (4)
- A blower door test was conducted to verify the airtight performance of the buildings after the window improvements. According to the results of a calculation of the number of ventilations per hour, the α-senior center exhibited an improvement effect of 52.5%, which was about 35.2% higher than the simulation result. For the β-senior center, the improvement effect was about 4.6% lower than the 9.8% effect obtained in the simulation, but the effect of pressurization was similar to that obtained in the simulation.
- (5)
- According to the results of the energy performance improvement effect analysis in this study, the improvement factors should be selected in the following order: windows, outer walls, boilers, roofs, and doors.
- (6)
- As a result of the life cycle cost analysis of the heating costs over a 40-year period, the energy cost improvements of the J, K, and S standard models were the greatest after window improvements. However, in the life cycle cost analysis conducted by including the construction costs, only the boiler improvement of the K model generated a profit of USD 1756.
- (7)
- According to the results of the economic feasibility analysis in this study, when carrying out improvement work without government support, priority should be given to improving the boiler, as it resulted in the lowest deficit.
- (8)
- In recent years, construction costs have risen excessively, and it has been confirmed that some energy performance improvements are not economically feasible in terms of life cycle costs. However, due to the aging of buildings, renewal work has become a necessity rather than an option. When carrying out renewal work within a limited budget, it is expected that this study will serve as a reference for prioritizing areas for improvement by considering energy performance enhancements first.
Author Contributions
Funding
Data Availability Statement
Conflicts of Interest
References
- Consumer Price Inflation. Available online: https://www.index.go.kr/unify/idx-info.do?idxCd=4226 (accessed on 30 May 2023).
- Kerosene Price Increase Rate. Available online: https://www.agrinet.co.kr/news/articleView.html?idxno=315642 (accessed on 30 May 2023).
- Winter Heating Cost Analysis. Available online: https://idp.theminjoo.kr/board/view/briefing/1946 (accessed on 30 May 2023).
- 2022–2023 Cold Disease Emergency Room Monitoring System Operation Results. Available online: https://www.kdca.go.kr/board/board.es?mid=a20304020300&bid=0004 (accessed on 30 May 2023).
- MOLIT, the 2nd Green Building Master Plan in Korea; Ministry of Land, Infrastructure and Transport: Sejong-si, Republic of Korea, 2019.
- Building Life History Management System. Available online: https://blcm.go.kr/stat/customizedStatic/CustomizedStaticSttst.do (accessed on 30 May 2023).
- Building License Information. Available online: https://www.eais.go.kr/moct/awp/aec01/AWPAEC01L01 (accessed on 30 May 2023).
- Ministry of Land, Infrastructure and Transport. Building Act Enforcement Rules; Ordinance No. 1107; Ministry of Land, Infrastructure and Transport: Sejong, Republic of Korea, 2022. [Google Scholar]
- Building Rules; Presidential Decree No. 19045; Ministry of Land, Infrastructure and Transport, Korea: Sejong, Republic of Korea, 2022.
- Rules on Building Facility Standards, Etc.; Ministry of Construction Ordinance No. 506; Ministry of Land, Infrastructure and Transport: Sejong, Republic of Korea, 1992.
- Building Energy Conservation Design Standards; Notification of the Ministry of Construction and Transportation No. 2008-5; Ministry of Land, Infrastructure and Transport: Sejong, Republic of Korea, 2008. [Google Scholar]
- Korea Land & Housing Corporation. A Study on Sound Insulation Design of Exterior Windows; Korea Land & Housing Corporation: Jinju-si, Republic of Korea, 1992. [Google Scholar]
- Choi, D.S.; Lee, M.E.; Chun, H.C. Energy Consumption Characteristics and Evaluation of Thermal Insulation Performance in Accordance with Built Year of Apartment Complex. KIEAE J. 2014, 14, 79–86. [Google Scholar] [CrossRef]
- Korea Energy Agency. ECO2-Manual. Korea Energy Agency. Building Energy Evaluation Program. Available online: https://www.energy.or.kr/web/kem_home_new/info/data/open/kem_view.asp?q=22116 (accessed on 30 May 2023).
- ISO 13790; Energy Performance of Buildings—Calculation of Energy Use for Space Heating. International Organization for Standardization (ISO): Geneva, Switzerland, 2008.
- Jeon, S.-M.; Choi, G.-S.; Kang, J.-S. A Method for the Classification of Calculation Method for Energy Consumption of School Buildings on ECO2 Software. In Proceedings of the 2019 SAREK Summer Annual Conference, Yongpyong, Republic of Korea, 25–28 June 2019; pp. 509–512. [Google Scholar]
- Kim, T.Y.; Kim, Y.H.; Hwang, J.H. Comparison of Primary Energy Requirement of Neighborhood Facilities according to Heat Source Types and Window Wall Ratio by Usage Purpose. J. KIAEBS 2017, 11, 425–439. [Google Scholar]
- Kim, M.K.; Park, H.S.; Song, K.D. Evaluation and Analysis of Building Energy Rating System Accroding to Insulation Performance of Building Envelope in Regional and Building Form of Apartment House. J. Air-Cond. Refrig. Eng. 2013, 25, 49–54. [Google Scholar]
- Energy Demand, Consumption, Consumption, Primary Energy Consumption. Available online: https://www.phiko.kr/bbs/board.php?bo_table=z3_01&wr_id=5 (accessed on 30 May 2023).
- DIN 18599; Energy Efficiency Of Buildings—Calculation of the Energy Needs for Heating, Cooling, Ventilation, Domestic Hot Water, Lighting and Room Lighting Appliances. German Institute for Standardization (DIN): Berlin, Germany, 2020.
- Ministry of Land, Infrastructure and Transport. Regulations on Building Energy Efficiency Rating Certification and Zero Energy Building Certification; Ministry of Land, Infrastructure and Transport Ordinance No. 878; Ministry of Land, Infrastructure and Transport: Sejong, Republic of Korea, 2020. [Google Scholar]
- An, Y.S.; Kim, J.; Joo, H.J.; Han, G.W.; Kim, H.; Lee, W.; Kim, M.H. Retrofit of renewable energy systems in existing community for positive energy community. Energy Rep. 2023, 9, 3733–3744. [Google Scholar] [CrossRef]
- Kim, Y.; Yu, K.H. Study on the Certification Policy of Zero-Energy Buildings in Korea. Sustainability 2020, 12, 5172. [Google Scholar] [CrossRef]
- Choi, B.E.; Shin, J.H.; Lee, J.H.; Kim, S.S.; Cho, Y.H. Establishment of Passive Energy Conservation Measure and Economic Evaluation of Fenestration System in Nonresidential Building of Korea. Int. J. Polym. Sci. 2017, 2017, 8681737. [Google Scholar] [CrossRef]
- No, S.T.; Kim, J.Y. A Comparison of Detailed and Simple Building Energy Analysis Tools for Eco–Friendly Office Building Design. Appl. Mech. Mater. 2012, 178–181, 3–6. [Google Scholar] [CrossRef]
- Kim, J.G.; Ahn, B.L.; Lee, N.E.; Han, H.S.; Jang, C.Y.; Jang, S.H.; Choi, S.C.; Haan, C.H. The Evaluation of Energy Efficiency According to Windows Thermal Performance in Deteriorated Housing. J. Korean Sol. Energy Soc. 2012, 32, 446–454. [Google Scholar]
- Kwak, H.J.; Jang, H.I.; Lee, H.S.; Eom, J.Y.; Suh, S.J. Correlation Analysis Between Fenestration Energy Consumption Efficiency Rating System and Building Energy Consumption. Korean J. Air-Cond. Refrig. Eng. 2013, 25, 338–345. [Google Scholar]
- Mathur, U.; Damle, R. Impact of air infiltration rate on the thermal transmittance value of building envelope. J. Build. Eng. 2021, 40, 102302. [Google Scholar] [CrossRef]
- Undram, M.; Song, D.S.; Kim, J.W. A Review of the Test Methods for Air-tightness Performance of Building Components Using the Blower Door System. Korean J. Air-Cond. Refrig. Eng. 2019, 31, 216–226. [Google Scholar]
- Mun, J.H.; Lee, J.I.; Kim, M.S. Estimation of Infiltration Rate (ACH Natural) using Blower Door Test and Simulation. Energies 2021, 14, 912. [Google Scholar] [CrossRef]
- Jeong, M.G.; Kim, G.H. A Comparative Analysis of Life Cycle Cost on the Window Glass and the Insulation Film Coated Glass for Window. J. Korea Inst. Build. Constr. 2014, 14, 583–588. [Google Scholar] [CrossRef]
- Lee, S.H.; Lee, J.S. An Economic Evaluation Study of Office Remodeling and Green-remodeling Projects: A Simulation Approach to a Rental Office in GBD, Seoul. J. Archit. Inst. Korea Plan. Des. 2018, 34, 23–38. [Google Scholar]
- Choi, S.W.; Kim, J.Y.; Park, H.S.; Kim, J.T. The Energy Saving Effect and Economic Assessment of Office Building according to the Building Envelope Remodeling. J. Korea Inst. Ecol. Archit. Environ. 2012, 12, 85–92. [Google Scholar]
- Lee, K.W.; Kim, Y.I. Selection of Energy Improvement Factors and Economic Analysis of Standard MDU Complexes in Korean Metropolitan Regions. Energies 2022, 15, 4042. [Google Scholar] [CrossRef]
- Korea On-Line e-Procurement System. Available online: https://www.g2b.go.kr/index.jsp (accessed on 30 May 2023).
- Green Remodeling Public Project Performance. Available online: https://www.greenremodeling.or.kr/business/bus3000.asp (accessed on 30 May 2023).
- Korea Housing Finance Corporation. BiWeekly Housing Finance Insight; No. 2020-12; Korea Housing Finance Corporation: Busan, Republic of Korea, 2020. [Google Scholar]
- Kim, S.E.; Song, Y.W.; Park, J.C. Comparison of Energy Performance Changes through Green Remodeling Cases of Daycare Centers. J. Korean Soc. Air-Cond. Refrig. Eng. 2022, 51, 26–33. [Google Scholar]
- Choi, M.J.; Jeon, J.W.; Lee, D.H. The Analysis of Energy Performance for Certification Case of Zero Energy Building through Green Remodeling in Korea. J. KIAEBS 2021, 15, 213–223. [Google Scholar]
- Cho, H.Y.; Kang, J.S.; Ahn, H.S. Case Study of Building Energy Efficiency Performance Evaluation for Green Remodeling of Public Buildings. In Proceedings of the Architectural Institute of Korea Conference, Jeju, Republic of Korea, 1–2 December 2022; Volume 42, pp. 938–939. [Google Scholar]
- Kang, J.A.; Lee, S.H.; Kim, D.U.; Son, H.J.; Seo, D.H.; Kim, T.H.; Jeong, Y.S.; Kwak, Y.H. Study on the Definition of Reference Building Based on Analysis of Design of Retail Buildings. IOP Conf. Ser. Earth Environ. Sci. 2019, 238, 012043. [Google Scholar] [CrossRef]
- Jeong, Y.S.; Jung, H.K.; Jang, H.K.; Yu, K.H. A Study on the Reference Building based on the Building Design Trends for Non-residential Buildings. J. Korean Sol. Energy Soc. 2014, 34, 1–10. [Google Scholar] [CrossRef]
- Kim, C.S. The Evaluation of Energy Efficiency of Apartment Units after Conversion of Balconies into an Integrated Part of Interior Living Space by Computing with ECO2 Software. KIEAE J. 2016, 16, 11–16. [Google Scholar] [CrossRef]
- Park, C.I.; Kim, L.H. A Development of Test Method on the Energy Consumption Efficiency of Domestic Gas Boiler below 70 kW. J. Energy Eng. 2016, 25, 73–82. [Google Scholar] [CrossRef]
- Yu, B.H.; Seo, B.M.; Moon, J.W.; Lee, K.H. Analysis of the Part Load Ratio Characteristics and Gas Energy Consumption of a Hot Water Boiler in a Residential Building under Korean Climatic Conditions. J. Air-Cond. Refrig. Eng. 2015, 27, 455–462. [Google Scholar]
- Hwang, S.H. A Study on the Alternative Selection Method for Energy Efficiency Improvement of Old Detached House. J. Korean Sol. Energy Soc. 2019, 39, 45–55. [Google Scholar] [CrossRef]
- Ju, Y.H.; Park, J.I.; Dong, W.H.; Lee, J.H. Analysis of Heating Energy Performance Improvement according to the Survey on the Actual Condition of Old Residential Buildings and the Improvement Plan for Remodeling—Focusing on aging houses in Jeonju. J. Korean Soc. Living Environ. Syst. 2021, 28, 576–585. [Google Scholar] [CrossRef]
- Jeon, J.S.; Kim, M.J.; Kim, S.J.; Park, J.I.; Choi, J.M. Development of Building Airtightness Prediction Model Using Machine Learning. J. Korean Soc. Living Environ. Syst. 2022, 29, 573–586. [Google Scholar] [CrossRef]
- Seoul News. Available online: https://news.seoul.go.kr/env/archives/521602 (accessed on 30 May 2023).
- Proliferation of Low-Carbon Buildings in Seoul. Available online: http://www.kharn.kr/news/article.html?no=18840 (accessed on 30 May 2023).
- Joint Response with Autonomous Districts for Public Welfare Safety of the Energy Vulnerable Class. Available online: https://news.seoul.go.kr/gov/archives/544975 (accessed on 30 May 2023).
- Kim, Y.D.; Cha, H.S.; Kim, K.R.; Shin, D.W. Evaluation Method of Green Construction Technologies Using Integrated LCC and LCA Analysis. J. Korea Inst. Constr. Eng. Manag. 2011, 12, 91–102. [Google Scholar]
- Kim, J.M.; Lee, J.H.; Lee, D.H. The Economic Comparison through LCC Analysis on each Graded Alternatives for Green Remodeling of Public Building. J. Korea Inst. Constr. Eng. Manag. 2018, 19, 38–49. [Google Scholar]
- Gas Rate Table by Region. Available online: https://www.seoulgas.co.kr/front/payment/gasPayTable.do (accessed on 30 May 2023).
- Choi, M.C.; Cho, G.H.; Kim, G.T.; Han, S.H.; Kim, J.Y. A Study on the Improvement of Energy Efficiency of Existing Apartment House through Cost Benefit Analysis. J. KIAEBS 2017, 11, 376–391. [Google Scholar]
- Choi, D.S.; Jeon, H.C.; Cho, K.H.; Yoo, J.S. A Study on Barracks Remodeling in Energy Reduction and Economic Feasibility. J. Korean Soc. Living Environ. Syst. 2016, 23, 283–291. [Google Scholar] [CrossRef]
- Kim, H.Y.; Kim, S.W. A Basic Study on the Character of the Replacement and Repair Cycle of Infill Constituent Appeared in the Repair Process of the Apartment House. J. Archit. Inst. Korea Plan. Des. 2006, 22, 21–30. [Google Scholar]
- Korea Gas Safety Corporation. Reinforcement of Gas Water Heater Efficiency Rating Standard and Resetting of Household Gas Boiler Efficiency Rating Standard; Korea Energy Management Corporation: Ulsan, Republic of Korea, 2012. [Google Scholar]
- Olman, A.M.; Cristina, M.; Agustin, G.B.; Maria, C.; Daniel, G. Energy Savings after Comprehensive Renovations of the Building: A Case Study in the United Kingdom and Italy. Energies 2021, 14, 6460. [Google Scholar] [CrossRef]
- Raj, B.P.; Meena, C.S.; Agarwal, N.; Saini, L.; Hussain Khahro, S.; Subramaniam, U.; Ghosh, A. A review on numerical approach to achieve building energy efficiency for energy, economy and environment (3E) benefit. Energies 2021, 14, 4487. [Google Scholar] [CrossRef]














| Construction Completion Year | Senior Center |
|---|---|
| Before 1970 | A, B |
| 1970–1979 | C, D, E, F, G |
| 1980–1989 | H, I, J, K, L, M, N, O |
| 1990–2000 | Q, R, S, T |
| Revision Year | External Wall Insulation Standard : W/m2K) | Building Code Standard |
|---|---|---|
| 1979 | 2.093 or 50 mm-thick insulation | Article 25 of Building Act Enforcement Rules |
| 1980 | 0.581 | Article 25 of Building Act Enforcement Rules |
| 1984 | 0.581 or 50 mm-thick insulation | Article 19 of Building Act Enforcement Rules |
| 1987 | 0.581 or 50 mm-thick insulation | Article 19 of Building Act Enforcement Rules—Central region |
| 1992 | 0.581 or 50 mm-thick insulation | Article 21 of Regulations on Equipment Standards for Buildings—Central region |
| Total Floor Area (m2) | Senior Center |
|---|---|
| Less than 50 | P |
| 50–100 or lower | H, I, K, L, M, N, R |
| 100–150 or lower | B, D, E, F, G, J, O, S |
| More than 150 | A, C, Q, T |
| External Wall Insulation Standard : W/m2K) | Senior Center |
|---|---|
| 0.581 | H, I, J, K, L, M, N, O, P, Q, R, S, T |
| 2.093 | A, B, C, D, E, F, G |
| Revision Year | Roof Insulation Standard : W/m2K) | Building Code Standard |
|---|---|---|
| 1979 | 1.047 or 50 mm-thick insulation | Article 25 of Building Act Enforcement Rules |
| 1980 | 0.581 | Article 25 of Building Act Enforcement Rules |
| 1984 | 0.581 or 50 mm-thick insulation | Article 19 of Building Act Enforcement Rules |
| 1987 | 0.407 or 50 mm-thick insulation | Article 19 of Building Act Enforcement Rules—Central region |
| 1992 | 0.407 or 80 mm-thick insulation | Article 21 of Regulations on Equipment Standards for Buildings—Central region |
| Roof Insulation Standard : W/m2K) | Senior Center |
|---|---|
| 0.407 | N, O, P, Q, R, S, T |
| 0.581 | H, I, J, K, L, M |
| 1.047 | A, B, C, D, E, F, G |
| Window Insulation Standard : W/m2K) | Window Composition | Senior Center |
|---|---|---|
| 1.8 | 22 mm (5 mm + 12 mm (Air) + 5 mm), PVC | E, F, R |
| 2.1 | 16 mm (5 mm + 6 mm (Low-E) + 5 mm), PVC | C, H |
| 2.4 | 16 mm (5 mm + 6 mm (Air) + 5 mm), PVC | A, B, G, I, J, M, O, P |
| 10 mm (5 mm + 5 mm), PVC | D, K, L | |
| 4 | 16 mm (5 mm + 6 mm (Air) + 5 mm), AL | N, Q, S |
| 6.6 | 5 mm, AL | T |
| Door Insulation Standard : W/m2K) | Door Composition | Senior Center |
|---|---|---|
| 2.4 | Wood | J |
| 2.7 | Steel | H, K, L, M, N, O, P, Q, R, S |
| 5.5 | Single glaze | A, B, C, D, E, F, G, I, T |
| Boiler Type | Efficiency (%) | Senior Center |
|---|---|---|
| Gas | 80–83 | A, B, C, D, E, F, H, I, J, K, M, N, O, Q, R, S, T |
| Condensing | 86–87 | G, L, P |
| Reference | Contents |
|---|---|
| [26,27,28] | Energy improvement effect of PF (phenolic foam) board exterior wall insulation |
| [29] | A study on materials for improved energy conservation in buildings—PF (phenolic foam) board |
| Major topic | Improvement of exterior wall insulation |
| [30,31] | Energy improvement effect of PF (phenolic foam) board roof insulation |
| [29] | A study on materials for improved energy conservation in buildings—PF (phenolic foam) board |
| Major topic | Improvement of roof insulation |
| [24] | Thermal transmittance rate by window type |
| [32,33,34] | A study on windows for improved energy conservation in buildings—low-e, double-glazed glass |
| Major topic | Improvement of window |
| [24] | Thermal transmittance rate by door type |
| Major topic | Improvement of door |
| [35,36,37] | A study on boilers for improved energy conservation in buildings—condensing boiler |
| Major topic | Improvement of boiler |
| This work | Selection of improvement factors for energy performance improvement |
| Improvement Effect (Analysis of 20 Models) | Demand or Consumption per Unit Area per Year (Unit: kWh/m2y) | |||||||
|---|---|---|---|---|---|---|---|---|
| Energy Demand | Energy Consumption | Primary Energy Consumption | ||||||
| Before | After | Before | After | Before | After | Improvement Rate (%) | ||
| Lowest | O | 114.4 | 104.7 | 143.5 | 129.0 | 201.9 | 186.4 | 8.7 |
| Median | K | 127.3 | 110.4 | 174.3 | 148.5 | 222.5 | 194.5 | 14.6 |
| Highest | D | 207.8 | 126.4 | 296.9 | 176.7 | 357.6 | 225.9 | 59.3 |
| Average | 150.8 | 116.7 | 205.3 | 155.8 | 260.5 | 205.6 | 25.9 | |
| Improvement Effect (Analysis of 20 Models) | Demand or Consumption per Unit Area per Year (Unit: kWh/m2y) | |||||||
|---|---|---|---|---|---|---|---|---|
| Energy Demand | Energy Consumption | Primary Energy Consumption | ||||||
| Before | After | Before | After | Before | After | Improvement Rate (%) | ||
| Lowest | N | 142.4 | 139.1 | 201.3 | 196.7 | 247.8 | 237.7 | 4.2 |
| Median | I | 125.4 | 118.8 | 176.2 | 166.7 | 230.9 | 220.4 | 4.8 |
| Highest | G | 234.5 | 207.8 | 290.9 | 255 | 371.2 | 330.8 | 12.2 |
| Average | 150.8 | 140.4 | 205.3 | 190.9 | 260.5 | 243.4 | 6.4 | |
| Improvement Effect (D, J, K, L, N, Q, S, T) | Demand or Consumption per Unit Area per Year (Unit: kWh/m2y) | |||||||
|---|---|---|---|---|---|---|---|---|
| Energy Demand | Energy Consumption | Primary Energy Consumption | ||||||
| Before | After | Before | After | Before | After | Improvement Rate (%) | ||
| Lowest | J | 120.3 | 119.6 | 171.1 | 170.9 | 224.8 | 224.3 | 0.1 |
| Median | K | 127.3 | 121.1 | 174.3 | 167.0 | 222.5 | 213.7 | 4.4 |
| Highest | S | 137.0 | 110.5 | 170.9 | 139.7 | 222.5 | 185.6 | 22.3 |
| Average | 141.5 | 130.6 | 195.0 | 181.6 | 247.2 | 231.4 | 8.0 | |
| Improvement Effect (A, B, D, E, G, H, I, J, K, L, M, N, O, P, Q, R, S, T) | Demand or Consumption per Unit Area per Year (Unit: kWh/m2y) | |||||||
|---|---|---|---|---|---|---|---|---|
| Energy Demand | Energy Consumption | Primary Energy Consumption | ||||||
| Before | After | Before | After | Before | After | Improvement Rate (%) | ||
| Lowest | D | 207.8 | 206.5 | 296.9 | 295.4 | 357.6 | 355.6 | 0.6 |
| Median | S | 137.0 | 135.4 | 170.9 | 168.3 | 222.5 | 219.8 | 1.2 |
| Highest | R | 115.0 | 110.5 | 160.7 | 154.1 | 210.7 | 203.5 | 3.5 |
| Average | 146.3 | 143.8 | 199.8 | 196.7 | 255.2 | 250.5 | 1.8 | |
| Improvement Effect (A, B, C, D, E, F, H, I, J, K, M, N, O, Q, R, S, T) | Demand or Consumption per Unit Area per Year (Unit: kWh/m2y) | |||||||
|---|---|---|---|---|---|---|---|---|
| Energy Demand | Energy Consumption | Primary Energy Consumption | ||||||
| Before | After | Before | After | Before | After | Improvement Rate (%) | ||
| Lowest | C | 209.1 | 209.1 | 269.4 | 262.5 | 337.8 | 331.3 | 2.0 |
| Median | N | 142.4 | 142.4 | 201.3 | 187.8 | 247.8 | 229.0 | 8.2 |
| Highest | I | 125.4 | 125.4 | 176.2 | 158.3 | 230.9 | 212.0 | 8.9 |
| Average | 149.0 | 149.0 | 202.8 | 188.9 | 257.0 | 241.6 | 6.5 | |
| Division | Standard Model |
|---|---|
| Total floor area | S |
| Annual energy requirement per unit area | |
| Annual energy consumption per unit area | K |
| Annual primary energy consumption per unit area | J |
| Standard Model | Annual Primary Energy Consumption per Unit Area (Unit: kWh/m2y) | |||||||||
|---|---|---|---|---|---|---|---|---|---|---|
| Wall | Roof | Window | Door | Boiler | ||||||
| Before | After | Before | After | Before | After | Before | After | Before | After | |
| J | 224.8 | 202.5 | 224.80 | 214.20 | 224.80 | 224.30 | 224.80 | 220.00 | 224.80 | 210.50 |
| K | 222.5 | 194.5 | 222.50 | 212.10 | 222.50 | 213.70 | 222.50 | 215.80 | 222.50 | 204.50 |
| S | 222.5 | 203.2 | 222.50 | 217.10 | 222.50 | 185.60 | 222.50 | 219.80 | 222.50 | 211.60 |
| Average | 223.3 | 200.1 | 223.3 | 214.5 | 223.3 | 207.9 | 223.3 | 218.5 | 223.3 | 208.9 |
| Senior Center | Construction Completion Year | Window Insulation Standard : W/m2K) | Window Composition |
|---|---|---|---|
| α | 1996 | 5.3 | 6 mm, PVC |
| β | 2000 | 6.6 | 6 mm, AL |
| Category | Depressurization ACH (1/h) | Pressurization ACH (1/h) | Average ACH (1/h) | |
|---|---|---|---|---|
| α-senior center | Before | 25.16 | 31.18 | 28.17 |
| After | 11.90 | 14.86 | 13.38 | |
| Improvement rate | 52.70% | 52.34% | 52.50% | |
| β-senior center | Before | 39.21 | 68.19 | 53.70 |
| After | 33.83 | 63.07 | 48.45 | |
| Improvement rate | 13.72% | 7.51% | 9.78% | |
| Average Outdoor (°C) | Air Density (kg/m3) | Operation Time per Day (h) | Day of Use per Month (d) | ACH 50 Pa (1/h) | ACH 10 Pa (1/h) | Infiltration (cmh) | Heat Loss (kWh) | Annual Heat Loss per Area (kWh/m2 y) | ||
|---|---|---|---|---|---|---|---|---|---|---|
| December | Before | 0.9 | 1.287 | 8 | 21 | 28.17 | 5.634 | 509.26 | 770.78 | 19.61 |
| After | 13.38 | 2.676 | 241.88 | 366.10 | 9.32 | |||||
| January | Before | −2.1 | 1.301 | 8 | 22 | 28.17 | 5.634 | 509.26 | 913.83 | 23.25 |
| After | 13.38 | 2.676 | 241.88 | 434.04 | 11.04 | |||||
| February | Before | 0.2 | 1.290 | 8 | 19 | 28.17 | 5.634 | 509.26 | 718.49 | 18.28 |
| After | 13.38 | 2.676 | 241.88 | 341.26 | 8.68 | |||||
| Wall (Area: 173.28 m2) | Window (Area: 15.17 m2) | Roof (Area: 43.68 m2) | Boiler (18.6, 34.9 kW) | |
|---|---|---|---|---|
| Product price | 20,152 | 3795 | 2323 | 1115 |
| (153,315 KRW/m2) | (329,791 KRW/m2) | (70,121 KRW/m2) | ||
| Labor cost | 2592 | 628 | 207 | 358 |
| (37,429 KRW/m2) | (54,572 KRW/m2) | (6256 KRW/m2) | ||
| Demolition cost | 2328 | 158 | 587 | 215 |
| Additional cost | 6823 | 1327 | 759 | - |
| Waste disposal cost | 682 | 133 | 76 | 44 |
| Total cost | 32,577 | 6041 | 3953 | 1732 |
| Wall (Area: 132.35 m2) | Window (Area: 48.67 m2) | Roof (Area: 29.9 m2) | Boiler (18.6, 18.6 kW) | |
|---|---|---|---|---|
| Product price | 15,392 | 12,175 | 1590 | 956 |
| (153,315 KRW/m2) | (329,791 KRW/m2) | (70,121 KRW/m2) | ||
| Labor cost | 1979 | 2015 | 142 | 314 |
| (37,429 KRW/m2) | (54,572.3 KRW/m2) | (6256 KRW/m2) | ||
| Demolition cost | 1778 | 278 | 402 | 188 |
| Additional cost | 5211 | 4257 | 520 | - |
| Waste disposal cost | 521 | 426 | 52 | 188 |
| Total cost | 24,882 | 19,151 | 2706 | 1646 |
| Wall (Area: 132.35 m2) | Window (Area: 16.87 m2) | Roof (Area: 51.72 m2) | Boiler (22.8 kW) | |
|---|---|---|---|---|
| Product price | 13,921 | 4220 | 2751 | 546 |
| (153,315 KRW/m2) | (329,791 KRW/m2) | (70,121 KRW/m2) | ||
| Labor cost | 1790 | 698 | 245 | 169 |
| (37,429 KRW/m2) | (54,572.3 KRW/m2) | (6256 KRW/m2) | ||
| Demolition cost | 1608 | 118 | 695 | 102 |
| Additional cost | 4713 | 1476 | 899 | - |
| Waste disposal cost | 471 | 148 | 90 | 21 |
| Total cost | 22,504 | 6660 | 4680 | 839 |
| Improvement Factor | Senior Center | Annuity Present Value Coefficient | Energy Cost | * Profit (USD) | |
|---|---|---|---|---|---|
| Before (USD/y) | After (USD/y) | ||||
| ** 1.89% | ** 1.89% | ||||
| Wall | J | 27.89 | 762 | 642 | −29,230 |
| K | 482 | 393 | −20,022 | ||
| S | 833 | 721 | −21,758 | ||
| Window | J | 762 | 762 | −6041 | |
| K | 482 | 460 | −6046 | ||
| S | 833 | 653 | −14,214 | ||
| Roof | J | 762 | 707 | −2419 | |
| K | 482 | 450 | −3788 | ||
| S | 833 | 803 | −1869 | ||
| Inflation Rate | Year | Present Value Coefficient | Construction Cost by Year When Considering the Present Value Factor | |||||
|---|---|---|---|---|---|---|---|---|
| J | K | S | ||||||
| Before | After | Before | After | Before | After | |||
| 1.89% | * Construction cost | 1019 | 1732 | 1019 | 839 | 1019 | 1496 | |
| 10 | 0.829 | 845 | 1436 | 845 | 696 | 845 | 1241 | |
| 20 | 0.688 | 700 | 1191 | 700 | 577 | 700 | 1029 | |
| 30 | 0.570 | 581 | 987 | 581 | 478 | 581 | 853 | |
| 40 | 0.473 | 482 | 819 | 482 | 397 | 482 | 707 | |
| Sum | 3626 | 6164 | 3626 | 2986 | 3626 | 5326 | ||
| Construction Profit | −2538 | 640 | −1700 | |||||
| Improvement Factor | Senior Center | Present Value Coefficient of Annuity | Energy Cost | Energy Profit (USD) | * Total Profit (USD) | |
|---|---|---|---|---|---|---|
| Before | After | |||||
| ** 1.89% | ** 1.89% | ** 1.89% | ||||
| Boiler | J | 27.89 | 762 | 717 | 1255 | −1.238 |
| K | 482 | 442 | 1116 | 1756 | ||
| S | 833 | 793 | 1116 | −584 | ||
Disclaimer/Publisher’s Note: The statements, opinions and data contained in all publications are solely those of the individual author(s) and contributor(s) and not of MDPI and/or the editor(s). MDPI and/or the editor(s) disclaim responsibility for any injury to people or property resulting from any ideas, methods, instructions or products referred to in the content. |
© 2024 by the authors. Licensee MDPI, Basel, Switzerland. This article is an open access article distributed under the terms and conditions of the Creative Commons Attribution (CC BY) license (https://creativecommons.org/licenses/by/4.0/).
Share and Cite
Nam, A.; Kim, Y.I. Prioritizing Energy Performance Improvement Factors for Senior Centers Based on Building Energy Simulation and Economic Feasibility. Energies 2024, 17, 5576. https://doi.org/10.3390/en17225576
Nam A, Kim YI. Prioritizing Energy Performance Improvement Factors for Senior Centers Based on Building Energy Simulation and Economic Feasibility. Energies. 2024; 17(22):5576. https://doi.org/10.3390/en17225576
Chicago/Turabian StyleNam, Arisae, and Young Il Kim. 2024. "Prioritizing Energy Performance Improvement Factors for Senior Centers Based on Building Energy Simulation and Economic Feasibility" Energies 17, no. 22: 5576. https://doi.org/10.3390/en17225576
APA StyleNam, A., & Kim, Y. I. (2024). Prioritizing Energy Performance Improvement Factors for Senior Centers Based on Building Energy Simulation and Economic Feasibility. Energies, 17(22), 5576. https://doi.org/10.3390/en17225576

