Next Article in Journal
Jerusalem Artichoke: Nitrogen Fertilization Strategy and Energy Balance in the Production Technology of Aerial Biomass
Previous Article in Journal
Centralised Control and Energy Management of Multiple Interconnected Standalone AC Microgrids
 
 
Font Type:
Arial Georgia Verdana
Font Size:
Aa Aa Aa
Line Spacing:
Column Width:
Background:
Article

Site Selection Decision-Making for Offshore Wind-to-Hydrogen Production Bases Based on the Two-Dimensional Linguistic Cloud Model

1
State Grid Shanghai Economic Research Institute, Shanghai 200235, China
2
School of Economics and Management, North China Electric Power University, Beijing 102206, China
3
Beijing Key Laboratory of New Energy and Low-Carbon Development, Beijing 102206, China
*
Author to whom correspondence should be addressed.
Energies 2024, 17(20), 5203; https://doi.org/10.3390/en17205203
Submission received: 2 September 2024 / Revised: 14 October 2024 / Accepted: 15 October 2024 / Published: 18 October 2024

Abstract

Offshore wind-to-hydrogen production is an effective means of solving the problems of large-scale grid-connected consumption and high power transmission costs of offshore wind power. Site selection is a core component in planning offshore wind-to-hydrogen facilities, involving careful consideration of multiple factors, and is a classic multi-criteria decision-making problem. Therefore, this study proposes a multi-criteria decision-making method based on the two-dimensional linguistic cloud model to optimize site selection for offshore wind-to-hydrogen bases. Firstly, the alternative schemes are evaluated using two-dimensional linguistic information, and a new model for transforming two-dimensional linguistic information into a normal cloud is constructed. Then, the cloud area overlap degree is defined to calculate the interaction factor between decision-makers, and a multi-objective programming model based on maximum deviation-minimum correlation is established. Following this, the Pareto solution of criteria weights is solved using the non-dominated sorting genetic algorithm II, and the alternatives are sorted and selected through the cloud-weighted average operator. Finally, an index system was constructed in terms of resource conditions, planning conditions, external conditions, and other dimensions, and a case study was conducted using the location of offshore wind-to-hydrogen production bases in Shanghai. The method proposed in this study demonstrates strong robustness and can provide a basis for these multi-criteria decision-making problems with solid qualitative characteristics.

1. Introduction

In the face of rising global carbon emissions, countries such as China, Japan, and the European Union have pledged to achieve carbon neutrality and actively promote the development of renewable energy [1,2,3]. Offshore wind power holds significant developmental potential due to its abundant resources, strong capacity for nearby consumption, high power generation utilization hours, non-occupation of land resources, and suitability for large-scale development [4,5]. The Global Offshore Wind Report 2023 indicates that, by the end of 2022, the cumulative installed capacity of global offshore wind power had expanded to 64.3 GW, accounting for 7.1% of the total global installed capacity of wind power [6], as shown in Figure 1. Offshore wind power maintained a high level of growth during 2018–2021. Since 2019, when China launched its grid parity policy, meaning that wind power feed-in tariffs are on par with traditional coal-fired benchmark feed-in tariffs and are no longer subject to state subsidies, China’s newly installed capacity of offshore wind power will be reduced from 21 GW in 2021 to 5 GW in 2022. Still, the country continues to lead the development of global offshore wind power.
However, the future large-scale development of offshore wind power in China is confronted with two pivotal challenges: firstly, it is difficult for offshore wind power to be grid-connected and consumed at the same time and on a large scale; secondly, offshore wind power is under the pressure of high submarine transmission costs [7]. In this context, the deep coupling of offshore wind power and hydrogen energy presents a viable solution to the above problems. Harnessing wind power for hydrogen production can facilitate establishing an integrated wind energy storage system, effectively mitigating the challenges associated with concurrent, large-scale grid connection and consumption. This approach not only addresses the consumption of offshore wind power, but also reduces the incidence of power curtailment, thereby enhancing the utilization rate of wind energy resources. Subsequently, the electrolytic production of hydrogen, coupled with hydrogen transportation via pipelines or maritime vessels, offers economic and logistical advantages in terms of cost and transit time. Additionally, using existing natural gas pipelines to transmit hydrogen-enriched gas can further diminish the transportation costs of hydrogen [8,9]. Concurrently, the substantial demand for green hydrogen in coastal regions such as Guangdong and Shanghai offers expansive market potential for developing this sector.
Site selection represents a critical challenge within the offshore wind hydrogen production base field [10]. Many factors influence the site selection of offshore wind hydrogen production bases, including wind resources, seawater depth, seabed conditions, environmental limitations, hydrogen demand, etc. [11,12]. This multifaceted issue can be distilled into a classical multi-criteria decision-making framework, necessitating the comparative evaluation and hierarchical ranking of a constrained set of alternatives based on a comprehensive synthesis of multiple criteria [13]. Martha [14] used a systematic three-stage evaluation framework to conduct a marine wind power site selection study on Colombia’s Caribbean coast, combining multiple factors such as wind speed, marine protected areas, and water depth, using a multi-attribute decision-making method. Based on this research, Fatih [15] combined MCDM with GIS to develop a new visualization method.
The offshore wind hydrogen production base siting decision is inherently qualitative, requiring appropriate methods to portray qualitative indicators. To make the portrayal of qualitative indicators closer to the decision-maker’s perception, Zadeh [16] first proposed linguistic variables to vaguely express qualitative information in 1975. To avoid the loss and distortion of decision-makers’ information while quantifying linguistic variables, Herrera et al. [17] proposed binary linguistic variables in 2000. Based on that, Zhu et al. [18] proposed a two-dimensional linguistic variable, i.e., based on the traditional linguistic variable, a second dimension of linguistic information indicating the decision-maker’s familiarity with the evaluation information provided was added to reflect the decision-maker’s familiarity with their evaluation. To obtain relatively quantitative results, scholars have further transformed the two-dimensional linguistic variables into numerical forms of evaluation information; Yu et al. [19] proposed a transformation model to quantify the two-dimensional linguistics into triangular fuzzy-number information.
Uncertainty in realistic decision-making is mainly caused by vagueness and randomness. At the same time, classical fuzzy set theories such as triangular fuzzy numbers, triangular intuitionistic fuzzy numbers, and interval type II fuzzy numbers tend to only portray the vagueness problem in uncertainty but fail to solve the randomness problem, which may result in the loss of information on linguistic variables. In 1995, Li et al. [20] proposed the cloud model based on fuzzy mathematics and probabilistic theories. The model is an uncertainty transformation model between a certain qualitative concept described in natural language and its numerical representation. The cloud model not only considers the fuzziness and randomness in uncertainty, but also the correlation between these two, and thus has been widely applied to solve a variety of multi-criteria decision problems. Given the many advantages of cloud models, Wang and Feng [21], in 2005, first proposed a model for transforming traditional linguistic values into a normal cloud, which adequately expresses the fuzziness and randomness in evaluating linguistic variables.
In summary, the siting of offshore wind hydrogen production bases has vital qualitative decision-making criteria. Scholars have gradually developed quantitative methods for qualitative indicators by introducing linguistic, binary, and two-dimensional linguistic variables to be closer to the decision-maker’s cognition and reduce information loss. The normal cloud model further enhances linguistic variables’ fuzzy and stochastic representation, which can provide strong theoretical support for offshore wind hydrogen production base siting decisions. However, there has not been any modelling study in the existing literature that transforms two-dimensional linguistic variables into normal clouds.
Based on this, this paper studies interactive multi-criteria group decision-making based on multi-scale normal cloud transformation under two-dimensional linguistic information for the decision-making problem of offshore wind-to-hydrogen production base location. Firstly, this paper proposes a new model for the transformation from multi-scale two-dimensional linguistic information to the normal cloud. Subsequently, considering the interaction between decision-makers, the cloud area overlap degree is defined for the first time to calculate the interaction factor between decision-makers. Then, for the case where the criteria weights are partially unknown, a multi-objective planning model based on the maximal bias-minimal correlation is established and solved. Based on the above work, a complete decision-making process is given. Finally, considering the evaluation dimensions of resource, planning, and external conditions, the feasibility and effectiveness of the proposed method are illustrated by an arithmetic example of an offshore wind-to-hydrogen production base in Shanghai.

2. Materials and Methods

2.1. Linguistic Variables

In practical decision-making, decision-makers prefer to use real values to evaluate quantitative criteria and linguistic values to evaluate qualitative criteria. For example, when describing the comfort level of a sofa, people tend to use linguistic values such as “good”, “medium”, and “poor” rather than real values.
Zadeh [16] first introduced the concept of linguistic variables, which provide a powerful tool for decision-making in qualitative settings. The set of linguistic variables can be defined as S = { s τ , , s 0 , , s τ } , which consists of 2 τ + 1 individual linguistic variables that need to satisfy the following properties:
For any s i , s j S , (1) if i j then s i s j ; (2) s i = s i .

2.2. Two-Dimensional Linguistic Variables

Due to the complexity of the decision-making environment and the limited rationality of the decision-makers, the decision-makers not only have to evaluate the alternatives but also must provide their familiarity with the given evaluation results. To solve this problem, Zhu et al. [18] proposed two-dimensional linguistic variables.
Definition 1 
[18]. Set  S = { s τ , , s 0 , , s τ }  and  H = { h ξ , , h 0 , , h ξ }  be two linguistic variables sets. The two-dimensional linguistic variables can then be represented as  r i = ( s i , h j )  where  s i S  is the first dimension, indicating the decision-maker’s evaluation of alternatives, and  h j H  is the second dimension, which indicates the decision-maker’s familiarity with the given evaluation results.

2.3. Cloud Modeling

The question of how to represent and deal with uncertainty in qualitative concepts has been a hot topic in multi-criteria decision-making research. Probability and fuzzy set theories are important for portraying random and fuzzy uncertainty. The cloud model proposed by Li et al. [20] is based on the cross-penetration of the above two theories to form a conversion model between qualitative concepts and their quantitative representations, which takes into account the fuzzy and random nature of uncertainty at the same time and reveals the correlation between the two by using numerical feature entropy.
Definition 2 
[21]. Set  U  be a quantitative argument expressed numerically, and  C  is a qualitative concept on a quantitative discourse if the quantitative value  x U  is a qualitative concept  C  of a random realization of  x  For the  C  the degree of certainty of  μ ( x ) 0 ,   1  is a random number with stable tendency  μ :   U [ 0 ,   1 ] ,   x U ,   x μ ( x )  then the distribution of  x  on the domain  U  is called a cloud, denoted  C ( X ) , and every  x  is called a cloud droplet.
The overall character of the concepts expressed by the cloud model can be reflected by three numerical features, namely C ( E x , E n , H e ) :
(1)
Expectation Ex represents the mathematical expectation of a cloud droplet in the space of the thesis domain and is the most typical sample of linguistic variables;
(2)
Entropy En represents the measurable granularity of linguistic variables, which is jointly determined by the randomness and ambiguity of linguistic variables, and usually, the larger the entropy, the more macroscopic the concept;
(3)
Hyperentropy He denotes the uncertainty measure of entropy, i.e., the entropy of entropy, which is jointly determined by the randomness and ambiguity of entropy.
Normal distribution widely exists in natural and social phenomena, science and technology, and production activities, so the normal cloud model is the most important. The theory of normal cloud is based on the universality of the normal distribution and the universality of the normal affiliation function, which expects the curve to be a normal-type curve and defines y = exp x E x 2 2 E n 2 as the normal cloud X , Y . The expectation curve of [22]:
The algorithm for the generation of normal clouds is:
(1)
Generate a list of all the variables that have been generated with the E x as the expected value, E n as the standard deviation of the normal random number x i ;
(2)
Generate a list of all the variables with the E n as the expected value, H e as the standard deviation of the normal random number E n i ;
(3)
Calculate y i = exp x i E x 2 2 E n i 2 The following is an example of a calculation.
(4)
Repeat the above steps until the generation of n cloud droplet is generated.
Definition 3 
[22]. λ  is a positive real number, then the cloud operations are defined as follows:
C 1 + C 2 = E x 1 + E x 1 , E n 1 2 + E n 2 2 , H e 1 2 + H e 2 2
C 1 C 2 = E x 1 E x 1 , E n 1 2 + E n 2 2 , H e 1 2 + H e 2 2
C 1 × C 2 = E x 1 E x 2 , E n 1 E x 2 2 + E n 2 E x 1 2 , H e 1 E x 2 2 + H e 2 E x 1 2
λ C 1 = λ E x 1 , λ E n 1 , λ H e 1
C 1 λ = E x 1 λ , λ E x 1 λ 1 E n 1 , λ E x 1 λ 1 H e 1
Clouds are made up of numerous cloud droplets. Specifically, clouds can be described in terms of cloud droplets. On this basis, the method of size comparison between clouds is as follows:
Definition 4 
[22]Given a cloud as (x, y), its contribution T to a qualitative concept can be measured by the scoring function s = xy. For any cloud consisting of cloud droplets, the expected value of s is considered the total score of the cloud to the concept T. For a given numerical feature, n cloud droplets can be generated  x 1 , y 1 , x 2 , y 2 , , x n , y n , then the expected value of s  s ^  is calculated as follows:
s ^ = 1 n i = 1 n x i y i
For two clouds, A and B, if s ^ A > s ^ B , then cloud A is greater than cloud B, where A and B represent two cloud solutions and s ^ A and s ^ B represent the evaluation language for the two cloud solutions.

3. Modeling the Transformation of 2-Dimensional Linguistic Variables to Multi-Scale Normal Clouds

Definition 5 
[19]Let the linguistic value of a five-scale  S = { s 2 , s 1 , s 0 , s 1 , s 2 }  and the valid argument domain be  x m a x , x m i n . Then, the corresponding cloud expression transformed by this linguistic value is as follows:
s 2 Y 2 ( E x 2 , E n 2 , H e 2 ) s 1 Y 1 ( E x 1 , E n 1 , H e 1 ) s 0 Y 0 ( E x 0 , E n 0 , H e 0 ) s 1 Y 1 ( E x 1 , E n 1 , H e 1 ) s 2 Y 2 ( E x 2 , E n 2 , H e 2 )
The three numerical characteristics of the above cloud are calculated as follows: E x 0 = ( X m i n + X m a x ) / 2 , E x 2 = X m i n , E x 2 = X m a x , E x 1 = E x 0 0.382 ( X m i n + X m a x ) / 2 , E x 1 = E x 0 + 0.382 ( X m i n + X m a x ) / 2 ; E n 1 = E n 1 = 0.382 ( X m a x X m i n ) / 6 , E n 0 = 0.618 E n 1 , E n 2 = E n 2 = E n 1 0.618 ; H e 0 values are provided by the decision-maker.   H e 1 = H e 1 = H e 0 0.618 . H e 2 = H e 2 = H e 1 0.618 .
An underlying assumption of traditional linguistic variables is that the decision-maker is completely familiar with the value of the rating given. However, in complex and dynamic decision-making environments, decision-makers are more inclined to express themselves in two-dimensional linguistic variables. In addition, the above model is limited to five-scale linguistic value transformations [23]. In contrast, decision-makers may adopt evaluation sets with seven, nine, or more such odd dimensions in different contexts.
Therefore, this study proposes a multiscale transformation model of two-dimensional linguistic variables to normal clouds. The core ideas of this transformation model are (1) the first dimension linguistics in 2-dimensional linguistics determines the expectation (Ex) of the cloud, and the second dimension linguistics in 2-dimensional linguistics determines the entropy (En) and the hypertrophy (He) of the cloud; and (2) since En and He are determined by the ambiguity and randomness of the qualitative concepts, then the higher the decision-maker’s familiarity with the given evaluation (the second dimension linguistics) is, the smaller the En and He are.
Definition 6 
Let a two-dimensional linguistic variable be denoted as  r i = ( s i , h j ) , where  S = { s τ , , s 0 , , s τ }  and  H = { h ξ , , h 0 , , h ξ }  are the sets of I and II dimensional linguistic variables, respectively. Then, the generated  2 τ + 1  eigenvalues of the individual clouds are calculated as follows:
(1)
Calculate the expected Ex
E x 0 = ( X m i n + X m a x ) / 2 E x τ = X m i n E x τ = X m a x E x i = E x 0 + 0.382 i ( X m i n + X m a x ) / 2 ( τ 1 ) E x i = E x 0 0.382 i ( X m i n + X m a x ) / 2 ( τ 1 ) ( 1 i τ 1 )
(2)
Calculate the entropy En
E n i = 0.191 ( X m a x X m i n ) j + ξ + 1 ,     i = ± 1 E n 0 = 0.618 E n 1 E n i = E n i + 1 0.618 , ( τ i 2 ) E n i = E n i 1 0.618 ( 2 i τ )
(3)
Calculate the super entropy He
The decision-maker provides k values,
H e 0 = 3 k j + ξ + 1 H e i = H e i + 1 0.618 , τ i 1 H e i = H e i 1 0.618 , 1 i τ
An important condition for the above model to fulfill is that when the second dimension of the two-dimensional linguistic value given by the decision-maker is “very familiar”, the transformation model degenerates into the model in Definition 5.
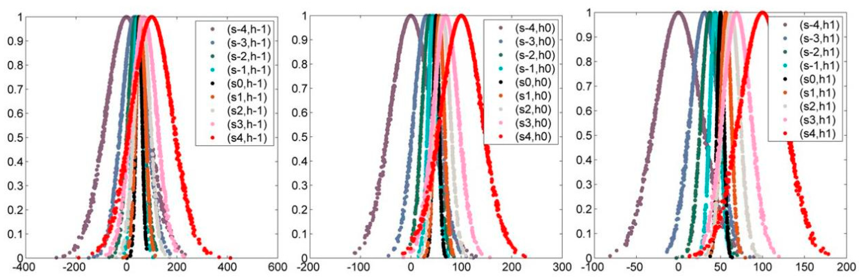
Example 1. 
The sets of I and II dimensional linguistic variables are respectively  S = { s 2 , s 1 , s 0 , s 1 , s 2 }  and  H = { h 1 , h 0 , h 1 } . The two-dimensional linguistic variables given by the three decision-makers for the same criteria of the same program are as follows:   ( s 1 , h 1 ) , ( s 1 , h 0 ) , and  ( s 1 , h 1 ) . Given an argument domain of [0, 100] and a  k  value taken as 1, these three two-dimensional linguistic variables can be transformed into three normal clouds by the model in Definition 6, viz:  Y 1 = 69.1 ,   19.1 ,   4.85 ,     Y 2 = 69.1 ,   9.55 ,   2.43 ,   a n d     Y 3 = 69.1 ,   6.37 ,   1.62 . In addition, the normal cloud transformed by the linguistic variable  s 1 is Y 4 = 69.1 ,   6.37 ,   1.62 ;  it can be seen that  Y 4 = Y 3 .
The images of the above four clouds are shown in Figure 2. From this Figure, it can be seen that the centroid positions of the clouds are all the same because the expected Ex is equal for all the clouds. This result verifies the first point in the core idea of the proposed transformation model. However, there are obvious differences in the dispersion and thickness of these clouds. As a result of the   E n 1 ( 19.1 ) E n 2 ( 9.55 ) E n 3 ( 6.37 ) , this Figure shows that the cloud Y 1 has the largest degree of dispersion, followed by cloud Y 2 and finally cloud Y 3 ; furthermore, due to H e 1 ( 4.85 ) H e 2 ( 2.43 ) H e 3 ( 1.62 ) , the graph shows that the cloud Y 1 has the largest thickness, followed by cloud Y 2 and finally cloud Y 3 ; this result validates the second point in the core idea of the proposed transformation model.
In addition, since traditional linguistic variables default the decision-maker’s familiarity to “very familiar”, this affects the two-dimensional linguistic variable ( s 1 , h 1 ) , the transformed cloud, and the linguistic variable s 1 . The transformed normal cloud is identical to the transformed cloud of the linguistic variables, which satisfies the important condition of the proposed transformation model.
The transformation model presented in Definition 6 is not limited to 2-dimensional linguistics with only five scales for the I-dimension variables, but can be transformed whenever the 2-dimensional linguistics is of odd scales. For example, the normal cloud of transformed 2-dimensional linguistics with seven and nine scales for I-dimension variables and three scales for II-dimension variables is shown in Figure 3 and Figure 4.

4. Multi-Stage Dynamic Information Interaction Based on the Overlapping Degree of Cloud Area

Dynamic Information Interaction is based on the Coordination Theory, which discloses the decisions of all decision-makers in each round of the group decision-making process, provides feedback on the decisions that have a large gap with the group decision, and notifies the decision-makers to adjust accordingly. In this way, the decision-making results of the participating experts tend to be balanced, thus reducing the influence of the personal preference of individual experts on the decision-making results. Therefore, this paper defines the concept of Overlapping Degree of Cloud Area for the first time to measure the interaction factor between normal clouds, and the steps are as follows:
Step 1: Perform the first round of pooling for all decision-maker preferences using Cloud Weighted Averaging Operator (CWAO), i.e.:
C ̄ = i = 1 n w i C i
where w i is the corresponding weight.
Step 2: Compute each preference cloud C i with the group clustering preference cloud C ̄ , using the cloud area overlap to calculate the interaction factor for the sub, which is given by the following formula:
O D i = S C i S C ̄ S C ̄
where S C i denotes the area of the individual decision-maker’s preference cloud, S C ~ i denotes the location of the group average preference cloud, and S C i S C ~ i denotes the clouds C i and C ̄ i , the area of overlap.
Individual cloud areas were calculated as follows: (1) using polynomial expressions to fit the cloud data, and (2) using calculus methods to calculate the area enclosed by the cloud fitting curve.
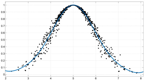
It was found through various function fits that the form y = a 1 s i n b 1 x + c 1 + a 2 s i n b 2 x + c 2 + a 3 s i n b 3 x + c 3 provides the best fit to the normal cloud. For example, the normal cloud (5, 1, 0.1) has a goodness-of-fit r value of 0.974 through the function y = 0.554 ∗ sin(0.296 ∗ x + 0.109) + 0.398 ∗ sin(1.282 ∗ x + 1.428) + 0.051 ∗ sin(2.656 ∗ x + 0.867) as shown in Figure 5. Secondly, the area of the cloud can be calculated as 2.540 by using the calculus method. In addition, the overlapping area of the two clouds is calculated as follows: (1) use polynomial expressions to fit the two clouds separately; (2) find the intersection point of the fitted curves of the two clouds; and (3) calculate the overlapping area of the clouds by using calculus.
Step 3: Define a cloud overlap threshold α , when there exists O D i α when the cloud overlap threshold exists, the first i The first decision-maker readjusts the 2-dimensional linguistic variables provided by itself concerning the mean value derived in Step 1; and when the O D i > α time, the decision information does not need to be changed.
Step 4: Repeat steps 1 to 3 above with the interaction termination condition for all the O D i > α .

5. Interactive Multi-Criteria Group Decision-Making Process Based on Normal Cloud Transformation Under 2-Dimensional Linguistic Information

For a certain multi-criteria decision-making problem, suppose A = A 1 , A 2 , , A n is the set of scenarios, where A i denotes the first i ( i = 1,2 , , n ) option; C = C 1 , C 2 , , C m is the criteria set, where C j denotes the first j ( j = 1,2 , , m ) criteria, and W = w 1 , w 2 , , w m T is the criteria weight vector;   D = D 1 , D 2 , , D k is the decision-maker set, where D p denotes the first p ( p = 1,2 , , k ) decision-maker, and U = u 1 , u 2 , , u k T is the criteria weight vector. The decision matrix is denoted as X = X 1 , X 2 , , X k , where X p = x i j p m × n denotes the decision matrix of q the decision matrix of the decision-makers, and x i j p denotes the decision-maker’s decision about the program A i in the criteria C j of the two-dimensional linguistic evaluation value. The interactive multi-criteria group decision-making process based on normal cloud transformation under 2-dimensional linguistic information is as follows:
Step 1: Normalization of 2-dimensional linguistic decision matrix. Since the criteria are divided into benefit-type and cost-type, the decision matrix must be normalized first. For benefit-based criteria, it remains unchanged, while for cost-based criteria, it is processed as shown in Equation (13):
r i = ( s i , h j )
Step 2: Transformation of 2-dimensional linguistic variables into the normal cloud. After determining the I and II dimensional linguistic scales of the 2-dimensional linguistic variables, all the 2-dimensional linguistic variables in the normalized decision matrix are transformed into a normal cloud by Definition 6.
X p = x i j p m × n C p = c i j p m × n
Step 3: Dynamic interaction decision adjustment. The cloud-weighted average operator, i.e., Formula (11), is used to cluster the decision matrix of each expert, and the group clustering preference cloud matrix is derived. Subsequently, the interaction factor between each expert decision matrix and the group agglomerative preference cloud matrix is calculated to determine whether it passes the threshold test. If it does not pass, it is adjusted accordingly.
Step 4: Criteria weight calculation. For a criterion C j , the smaller the difference between all alternatives under that criterion, the smaller the contribution of that criterion to the ranking of the options; conversely, the larger the contribution. Therefore, characteristics with greater deviations in the values of program criteria should be given greater weights. Thus, the first objective considered in this study is to minimize the overall deviation.
In the assembled decision matrix Y = y i j m × n , for the criteria C j , the option A i exists. For the other alternatives, A l , the deviation can be D i k ( w ) expressed as follows:
D i k ( w ) = w j l = 1 , l i n 1 / O D i l
where O D i k denotes the program A i with other programs, C ̄ the interaction factor of the program, and w i denotes the weight of criteria C j to be sought.
Then, the deviation of any option from the other options can be expressed as D ( w ) , expressed as follows:
D w = i = 1 n D i k ( w )
On the other hand, the smaller the correlation between the criteria, the greater the independence of each criterion and the greater the role played by the criteria. Therefore, this study’s second objective is to minimize the overall correlation.
For criteria C j , the correlation with other criteria C o can be r j o w , expressed as follows:
r j o ( w ) = o = 1 , o j m w j | i = 1 n x i j x ̄ j y i o y ̄ o | i = 1 n x i j x ̄ j 2 i = 1 n y i o y ̄ o 2
Then, the relevance of any criteria to other criteria can be expressed by r ( w ) expressed as follows:
r w = j = 1 m r j o ( w )
The bi-objective optimization model with constraints is as follows:
F 1 : max D ( w ) F 2 : min r ( w ) s u b j e c t   t o : j = 1 m w j = 1 ;   w j L w j w j U
Setting the NSGA-II algorithm parameters and running it in the MATLAB (2020a) environment means that the Pareto front for criteria weights can be solved. The decision-maker selects the most satisfactory criteria weight solution according to their preference.
Step 5: The cloud weighted average operator, Equation (11), is used to calculate the final cloud value of each scenario, and Equation (10) is used to find the expected value of the cloud value. Finally, the scenarios are ranked and selected.
The decision-making process proposed in this study consists of three main value points: (1) A model for transforming two-dimensional linguistic variables into a normal cloud is proposed. Compared with the literature [19,21], the model has the advantage of considering the decision-maker’s familiarity with their evaluation results. Compared with the literature [18], it has the advantage of further portraying the randomness and ambiguity of the qualitative concepts. (2) An interaction factor calculation method for the overlap degree of cloud area is defined. The method is more intuitive and easier to understand than the distance-based measure of interaction in the literature [23]. (3) A multi-objective planning model for criteria weights based on maximum deviation-minimum correlation is established. The model can consider the minimum correlation feature of the criteria. At the same time, it can find a series of criteria-weight satisfactory solutions for decision-makers to choose from. However, the computational workload of the decision-making process proposed in this study is greater than that of the above studies. Still, this shortcoming can be ignored given the exponential growth of computer power.

6. Site Selection Case Studies

As a globally important economic center and coastal city, the energy supply issue in Shanghai is paramount. Shanghai’s local energy reserves are relatively scarce. No proven primary energy resources such as coal, oil, or natural gas are underground in Shanghai, and no fossil energy sources can be developed, so there is an extreme lack of local conventional primary energy sources that can be relied upon. Shanghai is central to the Yangtze River estuary urban agglomeration, with unique marine resources and geographic advantages. Offshore wind power resources are very rich. According to the “Medium and Long-term Plan for the Development of Shanghai’s Hydrogen Energy Industry (2022–2035)” issued by the Shanghai Municipal Government, the focus will be on promoting the integration of offshore wind power and hydrogen energy and the development of hydrogen production from offshore wind power.
In this context, a power-central enterprise intends to invest in a large-scale 1 GW offshore wind farm hydrogen production base in Shanghai waters, with a single wind turbine capacity of 10 MW and 100 units. Adopting a centralized electrolysis hydrogen production model, the offshore hydrogen production platform includes 20 units of 1000 standard cubic meters/hour alkaline electrolysis hydrogen production system, seawater upgrading, desalination, and purification systems, hydrogen compressors, buffer tanks, and hydrogen storage tanks, electrochemical energy storage, and other equipment. The construction location needs to be chosen among five alternative station sites A = A 1 ,   A 2 , A 3 , A 4 , A 5 , as shown in Figure 6.
To obtain scientific and reasonable results for site selection decisions, the construction unit invited five experts in the industry to D = D 1 , D 2 , D 3 , D 4 , D 5 . Each expert has the same weighting. The criteria system for site selection evaluation formulated by the decision-making team includes three criteria: resource, planning, and external conditions. C = C 1 , C 2 , C 3 The three criteria are all benefit-type criteria, and the weights of the criteria range from 0.2 to 0.8, as shown in Table 1.
The first-dimensional linguistic set of the predefined two-dimensional linguistic variables are S = { s 2 = v e r y   l o w ,   s 1 = l o w ,   s 0 = o r d i n a r y ,   s 1 = h i g h ,   s 2 = v e r y   h i g h } , the second-dimensional linguistic set is H = { h 1 = l e s s   c o n f i d e n t ,   h 0 = c o n f i d e n t ,   h 1 = v e r y   c o n f i d e n t } . The cloud overlap threshold for the interaction process α is set to 0.2.
Firstly, each expert evaluated the three criteria values of each program using two-dimensional linguistic variables; the evaluation matrix is shown in Table 2.
The two-dimensional linguistics are transformed into a normal cloud by Definition 5. The opinions of the five experts are assembled using Equation (11), and the first round of the comprehensive cloud assessment matrix obtained is shown in Table 3:
The interaction factor, i.e., cloud overlap, between the cloud transformed by each expert’s 2-dimensional linguistic assessment value and the cloud of group assembly preferences, is calculated, as shown in Table 4, Table 5 and Table 6. The bolded values in this table indicate that they do not pass the threshold test of 0.2, including under the C2 criteria, the assessment values of expert D1 for A2 and A5, expert D2 for A2, and expert D4 for A3, and under the C3 criteria, the assessment values of expert D1 for A2, expert D2 for A5, and expert D2 for A3. Therefore, the group assembly preference cloud is fed back to the experts and needs to be adjusted by re-providing the assessed values that do not pass the threshold test.
Under criterion C2, the evaluation score assigned by expert D1 for alternative A2 has been adjusted to ( s 1 , h 1 ) . Similarly, the evaluation score for alternative A5 has been revised to ( s 0 , h 1 ) . The estimated score provided by expert D2 for alternative A2 was modified to ( s 1 , h 0 ) , and the assessment score given by expert D4 for alternative A3 was updated to ( s 1 , h 1 ) .
Under criterion C3, the evaluation score for alternative A2 provided by Expert D1 has been adjusted to ( s 0 , h 1 ) . Expert D2’s assessment for alternative A5 has been modified to ( s 0 , h 1 ) . Additionally, the assessment value given by Expert D3 for A2 has been revised to ( s 1 , h 1 ) .
After one round of adjustment, all evaluation values pass the interaction factor threshold test, at which point the final cloud-integrated agglomeration evaluation matrix is shown in Table 7.
Subsequently, a multi-objective planning model is developed for the case where the criteria weights are partially unknown, as follows:
Maximum deviation target F 1 : m i n ( 54.985 × w 1 36.916 × w 2 34.233 × w 3 )
Minimum Relevant Target F 2 : m i n ( 0.963 × w 1 + 0.701 × w 2 + 1.022 × w 3 )
Bound to w 1 + w 2 + w 3 = 1 ; 0.2 w 1 , w 2 , w 3 0.8
The NSGA-II code was run on the MATLAB (2020a) platform with the following parameters: number of populations 20, number of iterations 500, crossover probability 0.9, and variance probability 0.1. The criteria weight Pareto frontiers consisting of the 20 sets of solutions obtained are shown in Figure 7.
The decision-maker selects (0.429, 0.362, 0.209) as weights based on its preference for criteria weights. Based on the cloud-weighted average operator, the final score for each scenario can be calculated as follows:
A 1 = ( 75.1 ,   25.38 ,   0.65 ) ;
A 2 = ( 48.0 ,   20.42 ,   0.57 ) ;
A 3 = ( 46.7 ,   17.67 ,   0.45 ) ;
A 4 = ( 60.3 ,   21.75 ,   0.55 ) ;
A 5 = ( 62.9 ,   17.70 ,   0.45 ) ;
According to Equation (10), the cloud expectation of each scheme is found to be (53.170, 33.943, 32.967, 42.624, 44.479), and the final ranking result of the scheme is:   A 1 A 5 A 4 A 2 A 3 ; the station site should be selected as A 1 for offshore wind farm hydrogen production development.
Subsequently, this study further discusses the variations in the ranking of the schemes under the 20 sets of criteria weight solutions and the results are shown in Table 8. It can be seen that the program ranked A 1 in first place 13 times under the 20 sets of criteria weight values, while the remaining 7 times, the scheme ranked A 5 first, while the top three of the 20 rankings are A 1 , A 4 , and A 5 , indicating that the results are robust. In addition, the scenarios in A 1 are all criteria C 1 with larger weights or with criteria C 2 weight values, while the scenarios in the A 5 top-ranked scenarios are all criteria C 1 that had a larger weight. It can be concluded that the scenarios in A 1 on criteria C 1 perform better on the criteria, while the scenarios in A 5 on criteria C 2 perform better on the criteria.
Through the above analysis, the multi-objective optimization model under partially unknown weights proposed in this study can provide decision-makers with a basis for making decisions based on different criteria preferences.

7. Conclusions

Green hydrogen is an important path to achieving the goal of carbon peaking and realizing the vision of carbon neutrality. Hydrogen production from offshore wind power can not only solve the problems of large-scale grid integration and consumption of offshore wind power and the high cost of power delivery, but also provide green hydrogen for the developed coastal areas of China. Offshore wind hydrogen production base siting has a strong qualitative decision-making environment, so this paper proposes an interactive multi-criteria decision-making siting method with two-dimensional linguistics transformed into a normal cloud.
Firstly, a model for transforming from multi-scale 2-dimensional linguistics to a normal cloud is constructed, which fully takes into account the expert’s familiarity with their given evaluation as well as the ambiguity and randomness in the linguistic information, and it is proven that the model can be degraded to the existing model for transforming from traditional linguistic information to a normal cloud; secondly, for the multi-stage interactive group decision-making problem in cloud environment, the concept of cloud area overlap degree is defined, and the A formula for measuring the interaction factor among normal clouds is proposed; again, for the case of partially unknown criteria weights, a multi-objective planning model based on maximum deviation-minimum correlation is established, and the second generation of the non-dominated sequential genetic algorithm is used to solve the Pareto frontier of the criteria weights; finally, the feasibility and validity of the proposed model and method are illustrated by a case study of the siting of offshore wind farms in Shanghai, China for a hydrogen production project.
The model proposed in this study strongly supports site selection decision-making for offshore wind-to-hydrogen production projects and new solutions for similar problems with qualitative decision-making environments. However, one of the limitations of the proposed model is its inability to deal with precise quantitative data in the initial decision matrix. As a direction for future study, the proposed approach can be enhanced by integrating the Backward Cloud Generator, which facilitates the conversion of quantitative data into qualitative concepts. On the other hand, this proposed model does not yet achieve automated preliminary screening for potential sites of offshore wind-to-hydrogen production bases. This limitation could be effectively overcome by introducing Geographic Information System technology to improve the efficiency and accuracy of the site selection process, which can be one of the directions for future research.

Author Contributions

Conceptualization, C.X.; Methodology, L.L.; Investigation, X.J.; Data curation, S.C.; Writing—original draft, C.F. and M.G.; Writing—review & editing, M.G., X.Y. and C.X.; Visualization, X.J.; Supervision, C.X. All authors have read and agreed to the published version of the manuscript.

Funding

This work was supported by National Natural Science Foundation of China (72303063) and the Techno-economic analysis of hydrogen production from Shanghai’s offshore wind power in the long term project of State Grid Shanghai Electric Power Company.

Data Availability Statement

The original contributions presented in the study are included in the article, further inquiries can be directed to the corresponding author.

Conflicts of Interest

The authors declare no conflicts of interest. The authors declare that this study received funding from State Grid Shanghai Electric Power Company. The funder was not involved in the study design, collection, analysis, interpretation of data, the writing of this article or the decision to submit it for publication.

References

  1. Taghizadeh-Hesary, F.; Yoshino, N. Sustainable Solutions for Green Financing and Investment in Renewable Energy Projects. Energies 2020, 13, 788. [Google Scholar] [CrossRef]
  2. Li, L.; Zhang, Y.; Zhou, T.; Wang, K.; Wang, C.; Wang, T.; Yuan, L.; An, K.; Zhou, C.; Lü, G. Mitigation of China’s carbon neutrality to global warming. Nat. Commun. 2022, 13, 5315. [Google Scholar] [CrossRef] [PubMed]
  3. Zhang, S.; Chen, W. Assessing the energy transition in China towards carbon neutrality with a probabilistic framework. Nat. Commun. 2022, 13, 87. [Google Scholar] [CrossRef]
  4. Guo, X.; Chen, X.; Chen, X.; Sherman, P.; Wen, J.; McElroy, M. Grid integration feasibility and investment planning of offshore wind power under carbon-neutral transition in China. Nat. Commun. 2023, 14, 2447. [Google Scholar] [CrossRef]
  5. Li, M.; Carroll, J.; Ahmad, A.S.; Hasan, N.S.; Zolkiffly, M.Z.B.; Falope, G.B.; Sabil, K.M. Potential of Offshore Wind Energy in Malaysia: An Investigation into Wind and Bathymetry Conditions and Site Selection. Energies 2024, 17, 65. [Google Scholar] [CrossRef]
  6. GWEC. GWEC Global Offshore Wind Report; GWEC: Brussels, Belgium, 2022. [Google Scholar]
  7. Song, S.; Lin, H.; Sherman, P.; Yang, X.; Nielsen, C.P.; Chen, X.; McElroy, M.B. Production of hydrogen from offshore wind in China and cost-competitive supply to Japan. Nat. Commun. 2021, 12, 6953. [Google Scholar] [CrossRef]
  8. Aziz, M. Liquid Hydrogen: A Review on Liquefaction, Storage, Transportation, and Safety. Energies 2021, 14, 5917. [Google Scholar] [CrossRef]
  9. Ramakrishnan, S.; Delpisheh, M.; Convery, C.; Niblett, D.; Vinothkannan, M.; Mamlouk, M. Offshore green hydrogen production from wind energy: Critical review and perspective. Renew. Sustain. Energy Rev. 2024, 195, 114320. [Google Scholar] [CrossRef]
  10. Deveci, M.; Özcan, E.; John, R.; Covrig, C.F.; Pamucar, D. A study on offshore wind farm siting criteria using a novel interval-valued fuzzy-rough based Delphi method. J. Environ. Manag. 2020, 270, 110916. [Google Scholar] [CrossRef]
  11. Scolaro, M.; Kittner, N. Optimising hybrid offshore wind farms for cost-competitive hydrogen production in Germany. Int. J. Hydrogen Energy 2022, 47, 6478–6493. [Google Scholar] [CrossRef]
  12. Luo, Z.; Wang, X.; Wen, H.; Pei, A. Hydrogen production from offshore wind power in South China. Int. J. Hydrogen Energy 2022, 47, 24558–24568. [Google Scholar] [CrossRef]
  13. Yu, Y.; Wu, S.; Yu, J.; Chen, H.; Zeng, Q.; Xu, Y.; Ding, H. An integrated MCDM framework based on interval 2-tuple linguistic: A case of offshore wind farm site selection in China. Process Saf. Environ. Prot. 2022, 164, 613–628. [Google Scholar] [CrossRef]
  14. Bastidas-Salamanca, M.; Bayona, J.G. Pre-feasibility assessment for identifying locations of new offshore wind projects in the Colombian Caribbean. Int. J. Sustain. Energy Plan. Manag. 2021, 32, 139–154. [Google Scholar]
  15. Karipoğlu, F.; Genç, M.S.; Koca, K. Determination of the most appropriate site selection of wind power plants based Geographic Information System and Multi-Criteria Decision-Making approach in Develi, Turkey. Int. J. Sustain. Energy Plan. Manag. 2021, 30, 97–114. [Google Scholar]
  16. Zadeh, L.A. The Concept of a Linguistic Variable and Its Applications to Approximate Reasoning. Inf. Sci. 1975, 8, 199–249. [Google Scholar] [CrossRef]
  17. Herrera, F.; Martinez, L. A 2-tuple fuzzy linguistic representation model for computing with words. IEEE Trans. Fuzzy Syst. 2000, 8, 746–752. [Google Scholar]
  18. Zhu, W.D.; Zhou, G.Z.; Yang, S.L. An Approach to Group Decision Making Based on2-dimension Linguistic Assessment Information. Syst. Eng. 2009, 27, 113–118. [Google Scholar]
  19. Yu, X.; Xu, Z.; Liu, S.; Chen, Q. Multi-criteria decision-making with 2-dimension linguistic aggregation techniques. Int. J. Intell. Syst. 2012, 27, 539–562. [Google Scholar] [CrossRef]
  20. Li, D. Membership Clouds and Membership Cloud Generators. J. Comput. Res. Dev. 1995, 32, 15–20. [Google Scholar]
  21. Wang, H.L.; Feng, Y.Q. On Multiple Attribute Group Decision Making with Linguistic Assessment Information Based on Cloud Model. Control Decis. 2005, 20, 679–681+685. [Google Scholar]
  22. Li, D.Y.; Liu, C.Y. Study on the Universality of the Normal Cloud Model. Strateg. Study CAE 2004, 6, 28–34. [Google Scholar]
  23. Wang, J.Q.; Peng, L.; Zhang, H.Y.; Chen, X.H. Method of multi-criteria group decision-making based on cloud aggregation operators with linguistic information. Inf. Sci. 2014, 274, 177–191. [Google Scholar] [CrossRef]
Figure 1. New and cumulative installed capacity of global offshore wind power from 2010 to 2022.
Figure 1. New and cumulative installed capacity of global offshore wind power from 2010 to 2022.
Energies 17 05203 g001
Figure 2. Clouds generated by 2-dimensional linguistic variables at different levels of familiarity.
Figure 2. Clouds generated by 2-dimensional linguistic variables at different levels of familiarity.
Energies 17 05203 g002
Figure 3. Normal cloud transformed by 2-dimensional linguistics with seven-scale in the I-dimensional variables.
Figure 3. Normal cloud transformed by 2-dimensional linguistics with seven-scale in the I-dimensional variables.
Energies 17 05203 g003
Figure 4. Normal cloud transformed by 2-dimensional linguistics with nine-scale in the I-dimensional variables.
Figure 4. Normal cloud transformed by 2-dimensional linguistics with nine-scale in the I-dimensional variables.
Energies 17 05203 g004
Figure 5. Fitting of clouds (5, 1, 0.1).
Figure 5. Fitting of clouds (5, 1, 0.1).
Energies 17 05203 g005
Figure 6. Alternative sites for offshore wind-to-hydrogen stations.
Figure 6. Alternative sites for offshore wind-to-hydrogen stations.
Energies 17 05203 g006
Figure 7. Criteria weights Pareto Frontiers.
Figure 7. Criteria weights Pareto Frontiers.
Energies 17 05203 g007
Table 1. Evaluation Index system.
Table 1. Evaluation Index system.
CausalityNorm
Resource conditionsWind resource
Bathymetry
Offshore distance
Geological structure
Extreme weather
planning conditionCircumvention of shipping lanes
Military circumvention
Communications avoidance
External conditionsHydrogen demand
Policy support
Pressure reduction
Table 2. Evaluation matrix for 2-dimensional linguistic variables.
Table 2. Evaluation matrix for 2-dimensional linguistic variables.
MasterCausality A 1 A 2 A 3 A 4 A 5
D 1 C 1 ( s 2 , h 1 ) ( s 2 , h 1 ) ( s 2 , h 1 ) ( s 2 , h 1 ) ( s 0 , h 1 )
C 2 ( s 2 , h 1 ) ( s 2 , h 1 ) ( s 1 , h 1 ) ( s 2 , h 1 ) ( s 2 , h 1 )
C 3 ( s 1 , h 1 ) ( s 2 , h 1 ) ( s 2 , h 1 ) ( s 2 , h 1 ) ( s 0 , h 1 )
D 2 C 1 ( s 2 , h 1 ) ( s 0 , h 1 ) ( s 1 , h 1 ) ( s 1 , h 1 ) ( s 2 , h 1 )
C 2 ( s 2 , h 0 ) ( s 2 , h 0 ) ( s 1 , h 0 ) ( s 0 , h 0 ) ( s 2 , h 0 )
C 3 ( s 1 , h 1 ) ( s 0 , h 1 ) ( s 2 , h 1 ) ( s 2 , h 1 ) ( s 1 , h 1 )
D 3 C 1 ( s 1 , h 1 ) ( s 2 , h 1 ) ( s 1 , h 1 ) ( s 2 , h 1 ) ( s 2 , h 1 )
C 2 ( s 2 , h 1 ) ( s 0 , h 1 ) ( s 2 , h 1 ) ( s 1 , h 1 ) ( s 1 , h 1 )
C 3 ( s 2 , h 1 ) ( s 2 , h 1 ) ( s 1 , h 1 ) ( s 1 , h 1 ) ( s 1 , h 1 )
D 4 C 1 ( s 2 , h 0 ) ( s 1 , h 0 ) ( s 1 , h 0 ) ( s 2 , h 0 ) ( s 0 , h 0 )
C 2 ( s 2 , h 1 ) ( s 1 , h 1 ) ( s 2 , h 1 ) ( s 1 , h 1 ) ( s 2 , h 1 )
C 3 ( s 2 , h 1 ) ( s 0 , h 1 ) ( s 1 , h 1 ) ( s 1 , h 1 ) ( s 2 , h 1 )
D 5 C 1 ( s 2 , h 1 ) ( s 1 , h 1 ) ( s 1 , h 1 ) ( s 2 , h 1 ) ( s 2 , h 1 )
C 2 ( s 0 , h 1 ) ( s 2 , h 1 ) ( s 1 , h 1 ) ( s 2 , h 1 ) ( s 2 , h 1 )
C 3 ( s 2 , h 1 ) ( s 2 , h 1 ) ( s 1 , h 1 ) ( s 1 , h 1 ) ( s 2 , h 1 )
Table 3. The first round of the cloud comprehensive assembly evaluation matrix.
Table 3. The first round of the cloud comprehensive assembly evaluation matrix.
A 1 A 2 A 3 A 4 A 5
C 1 ( 93.8 , 17.01 , 0.43 ) ( 43.8 , 15.64 , 0.4 ) ( 32.4 , 15.28 , 0.39 ) ( 66.2 , 17.01 , 0.43 ) ( 40 , 9.93 , 0.25 )
C 2 ( 50 , 9.66 , 0.25 ) ( 56.2 , 11.23 , 0.29 ) ( 46.2 , 7.46 , 0.19 ) ( 50 , 11.42 , 0.29 ) ( 73.8 , 13.58 , 0.35 )
C 3 ( 80 , 8.94 , 0.23 ) ( 60 , 8.36 , 0.21 ) ( 66.2 , 8.17 , 0.21 ) ( 66.2 , 8.17 , 0.21 ) ( 70 , 7.86 , 0.2 )
Table 4. Interaction factors between individual and group agglomeration preference clouds for C1 criteria.
Table 4. Interaction factors between individual and group agglomeration preference clouds for C1 criteria.
C 1 A 1 A 2 A 3 A 4 A 5
D 1 0.9960.3410.7080.6700.710
D 2 0.6240.5160.3440.5750.226
D 3 0.4730.2500.5410.4621.000
D 4 0.8190.2500.6540.4260.556
D 5 0.6400.4020.5410.4620.255
Table 5. Interaction factors between individual and group agglomeration preference clouds for C2 criteria.
Table 5. Interaction factors between individual and group agglomeration preference clouds for C2 criteria.
C 2 A 1 A 2 A 3 A 4 A 5
D 1 0.3100.1260.3950.5720.000
D 2 0.3160.1910.4400.5930.398
D 3 0.4340.8190.3640.7070.986
D 4 0.3390.3690.1870.4300.318
D 5 0.9950.2690.3970.4380.318
Table 6. Interaction factors between individual and group agglomeration preference clouds for C3 criteria.
Table 6. Interaction factors between individual and group agglomeration preference clouds for C3 criteria.
C 3 A 1 A 2 A 3 A 4 A 5
D 1 1.0000.0000.2920.2920.552
D 2 0.4840.3760.2920.2920.000
D 3 0.3450.1290.3840.3840.811
D 4 0.3450.5370.3840.7460.374
D 5 0.3440.2060.7460.3840.374
Table 7. Final Cloud comprehensive assembly evaluation matrix.
Table 7. Final Cloud comprehensive assembly evaluation matrix.
A 1 A 2 A 3 A 4 A 5
C 1 ( 93.8 , 17.01 , 0.43 ) ( 43.8 , 15.64 , 0.4 ) ( 32.4 , 15.28 , 0.39 ) ( 66.2 , 17.01 , 0.43 ) ( 40 , 9.93 , 0.25 )
C 2 ( 50 , 16.86 , 0.43 ) ( 43.8 , 12.18 , 0.31 ) ( 52.4 , 6.52 , 0.17 ) ( 50 , 11.42 , 0.29 ) ( 83.82 , 12.89 , 0.33 )
C 3 ( 80 , 8.94 , 0.23 ) ( 63.8 , 6.21 , 0.26 ) ( 66.2 , 8.17 , 0.21 ) ( 66.2 , 8.17 , 0.21 ) ( 73.8 , 7.53 , 0.19 )
Table 8. Changes in the ordering of schemes under different criteria weight solutions.
Table 8. Changes in the ordering of schemes under different criteria weight solutions.
Serial NumberWeightingA1A2A3A4A5Arrange in Order
1(0.411, 0.384, 0.205)52.54433.92033.28142.48545.0121 > 5 > 4 > 2 > 3
2(0.382, 0.415, 0.202)51.41033.89333.64841.95745.9521 > 5 > 4 > 2 > 3
3(0.382, 0.417, 0.202)51.43633.87133.60642.01046.0731 > 5 > 4 > 2 > 3
4(0.447, 0.344, 0.209)53.51633.94632.74342.89243.8361 > 5 > 4 > 2 > 3
5(0.429, 0.362, 0.209)53.11733.99533.05542.65144.4181 > 5 > 4 > 2 > 3
6(0.321, 0.460, 0.219)50.05234.08534.66641.57447.7011 > 5 > 4 > 3 > 2
7(0.570, 0.229, 0.201)57.34433.92630.86744.20140.3261 > 4 > 5 > 2 > 3
8(0.456, 0.263, 0.281)55.51135.02133.40343.83943.2041 > 4 > 5 > 2 > 3
9(0.479, 0.321, 0.201)54.44433.85632.19443.16042.9201 > 4 > 5 > 2 > 3
10(0.600, 0.200, 0.200)58.13533.85330.57444.45739.2331 > 4 > 5 > 2 > 3
11(0.489, 0.286, 0.225)55.21434.17832.36343.57942.3941 > 4 > 5 > 2 > 3
12(0.588, 0.212, 0.200)57.77733.87630.68144.37139.6081 > 4 > 5 > 2 > 3
13(0.464, 0.257, 0.278)55.56534.87933.05443.90143.0071 > 4 > 5 > 2 > 3
14(0.246, 0.554, 0.200)48.37834.71236.40441.46451.3055 > 1 > 4 > 3 > 2
15(0.200, 0.600, 0.200)45.75733.79936.07739.88551.7075 > 1 > 4 > 3 > 2
16(0.208, 0.580, 0.212)46.30933.96636.21740.24651.3375 > 1 > 4 > 3 > 2
17(0.283, 0.489, 0.228)48.99534.25835.29941.12349.0255 > 1 > 4 > 3 > 2
18(0.277, 0.516, 0.208)48.36933.83835.25740.94249.2765 > 1 > 4 > 3 > 2
19(0.284, 0.487, 0.229)48.83834.20835.23341.24148.8635 > 1 > 4 > 3 > 2
20(0.263, 0.535, 0.202)47.92133.82335.30340.68149.6935 > 1 > 4 > 3 > 2
Disclaimer/Publisher’s Note: The statements, opinions and data contained in all publications are solely those of the individual author(s) and contributor(s) and not of MDPI and/or the editor(s). MDPI and/or the editor(s) disclaim responsibility for any injury to people or property resulting from any ideas, methods, instructions or products referred to in the content.

Share and Cite

MDPI and ACS Style

Fu, C.; Lan, L.; Chen, S.; Guo, M.; Jiang, X.; Yin, X.; Xu, C. Site Selection Decision-Making for Offshore Wind-to-Hydrogen Production Bases Based on the Two-Dimensional Linguistic Cloud Model. Energies 2024, 17, 5203. https://doi.org/10.3390/en17205203

AMA Style

Fu C, Lan L, Chen S, Guo M, Jiang X, Yin X, Xu C. Site Selection Decision-Making for Offshore Wind-to-Hydrogen Production Bases Based on the Two-Dimensional Linguistic Cloud Model. Energies. 2024; 17(20):5203. https://doi.org/10.3390/en17205203

Chicago/Turabian Style

Fu, Chen, Li Lan, Su Chen, Mingxing Guo, Xiaojing Jiang, Xiaoran Yin, and Chuanbo Xu. 2024. "Site Selection Decision-Making for Offshore Wind-to-Hydrogen Production Bases Based on the Two-Dimensional Linguistic Cloud Model" Energies 17, no. 20: 5203. https://doi.org/10.3390/en17205203

APA Style

Fu, C., Lan, L., Chen, S., Guo, M., Jiang, X., Yin, X., & Xu, C. (2024). Site Selection Decision-Making for Offshore Wind-to-Hydrogen Production Bases Based on the Two-Dimensional Linguistic Cloud Model. Energies, 17(20), 5203. https://doi.org/10.3390/en17205203

Note that from the first issue of 2016, this journal uses article numbers instead of page numbers. See further details here.

Article Metrics

Back to TopTop