Challenges Ahead for Sustainable Cities: An Urban Form and Transport System Review
Abstract
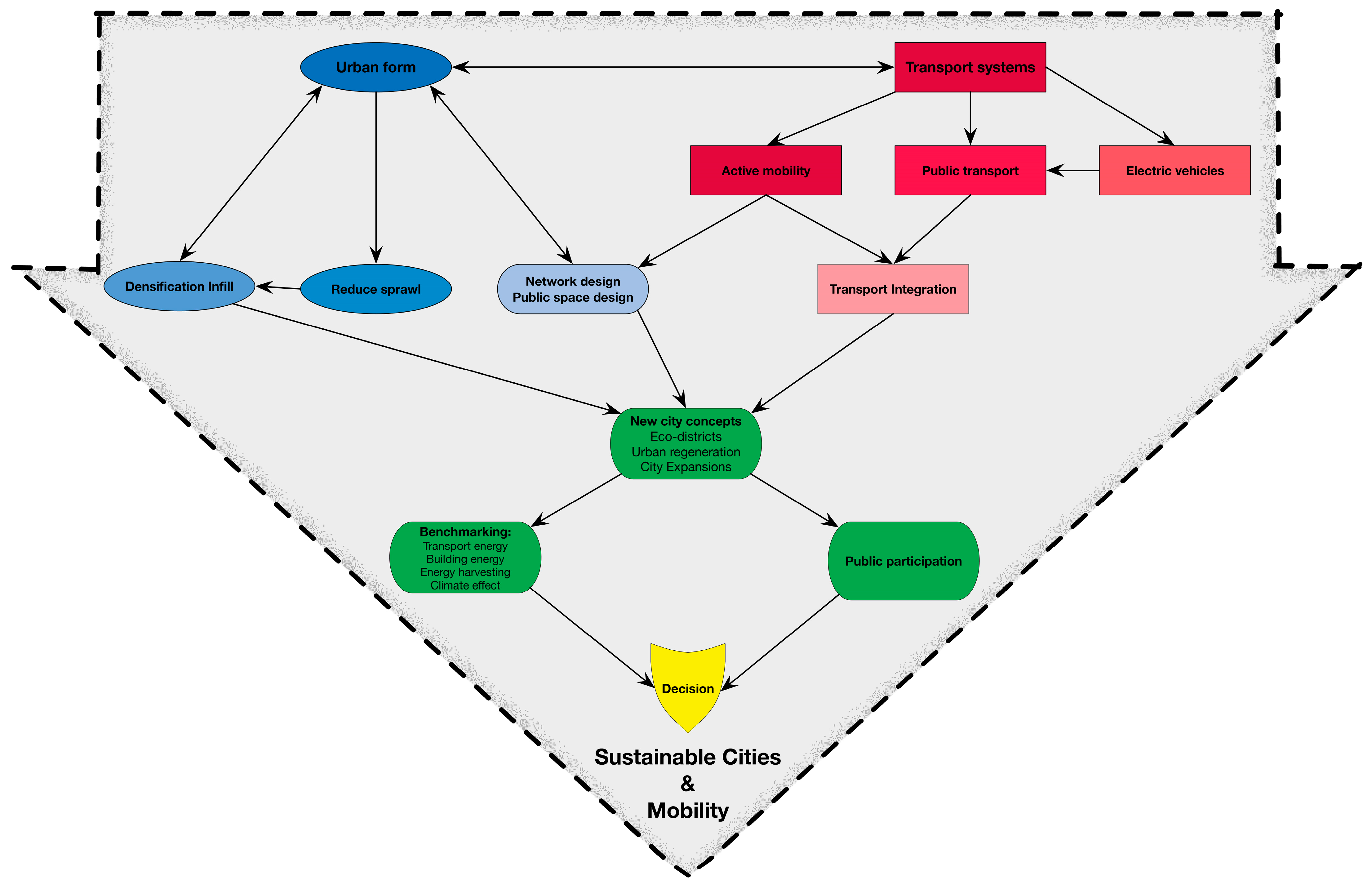
1. Introduction
2. Transport and the Built Environment
2.1. Commuting and Urban Trips
2.2. Active Mobility
2.3. Public Transport
2.4. Vehicle Electrification
3. Urban Form: Spatial Planning and Energy Efficiency
3.1. Eco-Districts: Harvesting Renewable Energy within the Built Environment
3.2. Urban Sprawl
3.3. Densification and Infill
3.4. The D-Variables of Compact Planning
“should probably not automatically assume that compact development will be very effective at achieving that goal. If anything, planners should probably assume for now that compact development will have a small influence on driving, until and unless they are given a compelling reason to believe otherwise. At a minimum, planners and municipal decision makers should not rely on compact development as their only strategy for reducing vehicles miles travelled unless their goals for reduced driving are very modest and can clearly be achieved at a low cost.”
3.5. Urban Public Spaces
3.6. Urban Geometry and Buildings Energy Consumption
3.6.1. Urban Heat Islands
3.6.2. Street Canyons
3.7. Additional Challenges in Developing Countries
4. Conclusions
Directions for Future Research
- Find and benchmark urban forms that compromise between efficiency and pleasantness. Densification provides efficiency but can feel unappealing to inhabitants. Designing and experimenting with new urban forms can lead to new solutions, in which people enjoy living while maintaining efficient and sustainable energy consumption. Classic urban form concepts can also be looked at as development solutions. The Garden City and neighborhood unit development, revamped as the 15-Min City [315], are just two concepts that are now being reconsidered.
- City expansions. As cities grow, new neighborhoods frequently need to be added. Research should be carried out on how to improve urban expansions based on quantitative indicators and scenario simulations. Expansions can also be a testbed for new urban forms that later provide valuable field data.
- City infill and sprawl-combating measures. Decision-makers deal with problems of real and sprawled cities. Reducing its impact and filling in cities requires developing infill planning methods and policies to bring people closer to the center.
- Smart cities and energy efficiency. Big data can provide information on the built environment [316], and evidence mounts that the Internet of Things (IoT) can be used in smart cities to reduce energy consumption. Research and development are necessary to fulfil this potential.
- There is a growing research avenue on green energy harvesting in cities. The transition to the practical application should be more supported and stimulated.
- Research and practical solutions for developing countries. Global North solutions may not fit developing countries. Alternative, tailormade solutions need to be researched.
- Integration of spatial planning with building planning to reduce the impact of heat islands and streets canyons. It is especially important that municipal master plans predict the UHI and SC effects and take adequate mitigating actions.
- Energy planning integration with both spatial and transport planning. Nowadays urban planning implies cooperation between spatial and transport planning, although in practice, they are still commonly treated separately. A truly integrated urban planning based on spatial, transport, and energy dimensions can provide clear strategies and policies towards more sustainable cities.
Supplementary Materials
Author Contributions
Funding
Conflicts of Interest
References
- World Urbanization Prospects The 2018 Revision; United Nations: New York, NY, USA, 2018.
- International Energy Agency. Empowering Cities for a Net Zero Future; International Energy Agency: Paris, France, 2021; p. 111. [Google Scholar]
- Starace, F.; Tricoire, J.-P. Net Zero Carbon Cities: An Integrated Approach. Available online: https://www.weforum.org/publications/net-zero-carbon-cities-an-integrated-approach/ (accessed on 2 November 2023).
- UN-Habitat. Urban Energy. Available online: https://unhabitat.org/topic/urban-energy (accessed on 15 April 2023).
- Gago, E.J.; Roldan, J.; Pacheco-Torres, R.; Ordóñez, J. The City and Urban Heat Islands: A Review of Strategies to Mitigate Adverse Effects. Renew. Sustain. Energy Rev. 2013, 25, 749–758. [Google Scholar] [CrossRef]
- Asarpota, K.; Nadin, V. Energy Strategies, the Urban Dimension, and Spatial Planning. Energies 2020, 13, 3642. [Google Scholar] [CrossRef]
- Hickman, R.; Banister, D. Transport, Climate Change and the City; Routledge: London, UK, 2014; ISBN 978-0-415-66002-0. [Google Scholar]
- Energy Information Administration U.S. Energy Information Administration—EIA—Independent Statistics and Analysis. Available online: https://www.eia.gov/totalenergy/data/browser/index.php?tbl=T02.01A#/?f=A&start=1949&end=2022&charted=6-9-12-18 (accessed on 2 November 2023).
- Toboso-Chavero, S.; Nadal, A.; Petit-Boix, A.; Pons, O.; Villalba, G.; Gabarrell, X.; Josa, A.; Rieradevall, J. Towards Productive Cities: Environmental Assessment of the Food-Energy-Water Nexus of the Urban Roof Mosaic. J. Ind. Ecol. 2019, 23, 767–780. [Google Scholar] [CrossRef] [PubMed]
- Moraci, F.; Errigo, M.F.; Fazia, C.; Burgio, G.; Foresta, S. Making Less Vulnerable Cities: Resilience as a New Paradigm of Smart Planning. Sustainability 2018, 10, 755. [Google Scholar] [CrossRef]
- Gertler, P.J.; Lee, K.; Mobarak, A.M. Electricity Reliability and Economic Development in Cities: A Microeconomic Perspective. 2017. Available online: https://escholarship.org/uc/item/96s8s43z (accessed on 11 January 2024).
- Jha, A.; Preonas, L.; Burlig, F. Blackouts: The Role of India’s Wholesale Electricity Market 2021. Available online: https://www.nber.org/papers/w29610 (accessed on 11 January 2024).
- Nkosi, N.P.; Dikgang, J. Pricing Electricity Blackouts among South African Households. J. Commod. Mark. 2018, 11, 37–47. [Google Scholar] [CrossRef]
- van Esch, M.M.E.; Looman, R.H.J.; de Bruin-Hordijk, G.J. The Effects of Urban and Building Design Parameters on Solar Access to the Urban Canyon and the Potential for Direct Passive Solar Heating Strategies. Energy Build. 2012, 47, 189–200. [Google Scholar] [CrossRef]
- de Casas Castro Marins, K.R. A Method for Energy Efficiency Assessment during Urban Energy Planning. Smart Sustain. Built Environ. 2014, 3, 132–152. [Google Scholar] [CrossRef]
- Yıldırım, H.H.Y.; Gültekin, A.B.; Tanrıvermiş, H. Evaluation of Cities in the Context of Energy Efficient Urban Planning Approach. IOP Conf. Ser. Mater. Sci. Eng. 2017, 245, 072051. [Google Scholar] [CrossRef]
- Hukkalainen, M.; Virtanen, M.; Paiho, S.; Airaksinen, M. Energy Planning of Low Carbon Urban Areas—Examples from Finland. Sustain. Cities Soc. 2017, 35, 715–728. [Google Scholar] [CrossRef]
- Baruti, M.M.; Johansson, E.; Åstrand, J. Review of Studies on Outdoor Thermal Comfort in Warm Humid Climates: Challenges of Informal Urban Fabric. Int. J. Biometeorol. 2019, 63, 1449–1462. [Google Scholar] [CrossRef]
- Handy, S.L.; Boarnet, M.G.; Ewing, R.; Killingsworth, R.E. How the Built Environment Affects Physical Activity: Views from Urban Planning. Am. J. Prev. Med. 2002, 23, 64–73. [Google Scholar] [CrossRef] [PubMed]
- Ma, Y.; Yang, Y.; Jiao, H. Exploring the Impact of Urban Built Environment on Public Emotions Based on Social Media Data: A Case Study of Wuhan. Land 2021, 10, 986. [Google Scholar] [CrossRef]
- Sousa, N.; Monteiro, J.; Natividade-Jesus, E.; Coutinho-Rodrigues, J. The Impact of Geometric and Land Use Elements on the Perceived Pleasantness of Urban Layouts. Environ. Plan. B Urban Anal. City Sci. 2023, 50, 740–756. [Google Scholar] [CrossRef]
- Jank, R. Annex 51: Case Studies and Guidelines for Energy Efficient Communities. Energy Build. 2017, 154, 529–537. [Google Scholar] [CrossRef]
- Strasser, H. Implementation of Energy Strategies in Communities—From Pilot Project in Salzburg, Austria, to Urban Strategy; International Energy Agency: Paris, France, 2015; Volume 121, pp. 176–184. [Google Scholar]
- Caputo, P.; Pasetti, G. Overcoming the Inertia of Building Energy Retrofit at Municipal Level: The Italian Challenge. Sustain. Cities Soc. 2015, 15, 120–134. [Google Scholar] [CrossRef]
- Cajot, S.; Peter, M.; Bahu, J.-M.; Guignet, F.; Koch, A.; Maréchal, F. Obstacles in Energy Planning at the Urban Scale. Sustain. Cities Soc. 2017, 30, 223–236. [Google Scholar] [CrossRef]
- Wu, W.; Xue, B.; Song, Y.; Gong, X.; Ma, T. Investigating the Impacts of Urban Built Environment on Travel Energy Consumption: A Case Study of Ningbo, China. Land 2023, 12, 209. [Google Scholar] [CrossRef]
- White, I.; O’Hare, P. From Rhetoric to Reality: Which Resilience, Why Resilience, and Whose Resilience in Spatial Planning? Environ. Plan. C Gov. Policy 2014, 32, 934–950. [Google Scholar] [CrossRef]
- Natividade-Jesus, E. Editorial: COP27 and the Sustainable Urban Resilience Agenda. Proc. Inst. Civ. Eng.-Munic. Eng. 2022, 175, 175–176. [Google Scholar] [CrossRef]
- Leichenko, R. Climate Change and Urban Resilience. Curr. Opin. Environ. Sustain. 2011, 3, 164–168. [Google Scholar] [CrossRef]
- Davidson, K.; Nguyen, T.M.P.; Beilin, R.; Briggs, J. The Emerging Addition of Resilience as a Component of Sustainability in Urban Policy. Cities 2019, 92, 1–9. [Google Scholar] [CrossRef]
- Coaffee, J.; Therrien, M.-C.; Chelleri, L.; Henstra, D.; Aldrich, D.P.; Mitchell, C.L.; Tsenkova, S.; Rigaud, É.; Participants, T. Urban Resilience Implementation: A Policy Challenge and Research Agenda for the 21st Century. J. Contingencies Crisis Manag. 2018, 26, 403–410. [Google Scholar] [CrossRef]
- Collier, M.J.; Nedović-Budić, Z.; Aerts, J.; Connop, S.; Foley, D.; Foley, K.; Newport, D.; McQuaid, S.; Slaev, A.; Verburg, P. Transitioning to Resilience and Sustainability in Urban Communities. Cities 2013, 32, S21–S28. [Google Scholar] [CrossRef]
- Pizzo, B. Problematizing Resilience: Implications for Planning Theory and Practice. Cities 2015, 43, 133–140. [Google Scholar] [CrossRef]
- Ahern, J. Urban Landscape Sustainability and Resilience: The Promise and Challenges of Integrating Ecology with Urban Planning and Design. Landsc. Ecol. 2013, 28, 1203–1212. [Google Scholar] [CrossRef]
- COP27: Low Carbon Transport for Urban Sustainability; UN-Habitat: Nairobi, Kenya, 2022.
- COP27 Presidency Sustainable Urban Resilience for the Next Generation (SURge); UN-Habitat: Nairobi, Kenya, 2022.
- Juvara, M. COP 27 Shows Cities Moving Faster than Nations in Addressing. Available online: https://www.transportxtra.com/publications/local-transport-today/news/72419/cop-27-shows-cities-moving-faster-than-nations-in-addressing-climate-emergency/ (accessed on 2 November 2023).
- UN-Habitat. United Nations Cities and Climate Change. Available online: https://unhabitat.org/cities-and-climate-change (accessed on 2 November 2023).
- Keirstead, J.; Jennings, M.; Sivakumar, A. A Review of Urban Energy System Models: Approaches, Challenges and Opportunities. Renew. Sustain. Energy Rev. 2012, 16, 3847–3866. [Google Scholar] [CrossRef]
- Anderson, J.E.; Wulfhorst, G.; Lang, W. Energy Analysis of the Built Environment—A Review and Outlook. Renew. Sustain. Energy Rev. 2015, 44, 149–158. [Google Scholar] [CrossRef]
- Al-Obaidi, K.M.; Hossain, M.; Alduais, N.A.M.; Al-Duais, H.S.; Omrany, H.; Ghaffarianhoseini, A. A Review of Using IoT for Energy Efficient Buildings and Cities: A Built Environment Perspective. Energies 2022, 15, 5991. [Google Scholar] [CrossRef]
- Lai, D.; Liu, W.; Gan, T.; Liu, K.; Chen, Q. A Review of Mitigating Strategies to Improve the Thermal Environment and Thermal Comfort in Urban Outdoor Spaces. Sci. Total Environ. 2019, 661, 337–353. [Google Scholar] [CrossRef]
- Rickwood, P.; Glazebrook, G.; Searle, G. Urban Structure and Energy—A Review. Urban Policy Res. 2008, 26, 57–81. [Google Scholar] [CrossRef]
- De Pascali, P.; Bagaini, A. Energy Transition and Urban Planning for Local Development. A Critical Review of the Evolution of Integrated Spatial and Energy Planning. Energies 2019, 12, 35. [Google Scholar] [CrossRef]
- Perea-Moreno, M.-A.; Hernandez-Escobedo, Q.; Perea-Moreno, A.-J. Renewable Energy in Urban Areas: Worldwide Research Trends. Energies 2018, 11, 577. [Google Scholar] [CrossRef]
- Silva, M.; Oliveira, V.; Leal, V. Urban Form and Energy Demand: A Review of Energy-Relevant Urban Attributes. J. Plan. Lit. 2017, 32, 346–365. [Google Scholar] [CrossRef]
- Santos, P. MDPI Energies Special Issue “Thermal Behaviour, Energy Efficiency in Buildings and Sustainable Construction”. Available online: https://www.mdpi.com/journal/energies/special_issues/Buildings_and_Sustainable_Construction (accessed on 2 November 2023).
- Quan, S.J.; Li, C. Urban Form and Building Energy Use: A Systematic Review of Measures, Mechanisms, and Methodologies. Renew. Sustain. Energy Rev. 2021, 139, 110662. [Google Scholar] [CrossRef]
- Alahmad, M.; Hasna, H.; Sordiashie, E. IAddressable and Energy Management System for the Built Environment. In Proceedings of the 2011 IEEE Vehicle Power and Propulsion Conference, Chicago, IL, USA, 6–9 September 2011; pp. 1–6. [Google Scholar]
- Dias, D.; Pina, N.; Tchepel, O. Characterization of Traffic-Related Particulate Matter at Urban Scale. Int. J. Transp. Dev. Integr. 2019, 3, 144–151. [Google Scholar] [CrossRef][Green Version]
- Fernández-Rodríguez, A.; Fernández-Cardador, A.; Cucala, A.P.; Falvo, M.C. Energy Efficiency and Integration of Urban Electrical Transport Systems: EVs and Metro-Trains of Two Real European Lines. Energies 2019, 12, 366. [Google Scholar] [CrossRef]
- IEA Transport—Energy System. Available online: https://www.iea.org/energy-system/transport (accessed on 24 November 2023).
- IEA Global Energy Review: CO2 Emissions in 2021—Analysis. Available online: https://www.iea.org/reports/global-energy-review-CO2-emissions-in-2021-2 (accessed on 24 November 2023).
- UN. Fact Check—Climate Change. In Proceedings of the Second United Nations Global Sustainable Transport Conference, Beijing, China, 14–16 October 2021. [Google Scholar]
- Engelfriet, L.; Koomen, E. The Impact of Urban Form on Commuting in Large Chinese Cities. Transportation 2018, 45, 1269–1295. [Google Scholar] [CrossRef]
- Dydkowski, G. The Impact of Cities’ Spatial Planning on the Development of a Sustainable Urban Transport. In Proceedings of the Smart and Green Solutions for Transport Systems; Sierpiński, G., Ed.; Springer International Publishing: Cham, Switzerland, 2020; pp. 13–25. [Google Scholar]
- Zhu, P.; Wang, K.; Ho, S.-N.; Tan, X. How Is Commute Mode Choice Related to Built Environment in a High-Density Urban Context? Cities 2023, 134, 104180. [Google Scholar] [CrossRef]
- Eldeeb, G.; Mohamed, M.; Páez, A. Built for Active Travel? Investigating the Contextual Effects of the Built Environment on Transportation Mode Choice. J. Transp. Geogr. 2021, 96, 103158. [Google Scholar] [CrossRef]
- Cao, X.; Yang, W. Examining the Effects of the Built Environment and Residential Self-Selection on Commuting Trips and the Related CO2 Emissions: An Empirical Study in Guangzhou, China. Transp. Res. Part D Transp. Environ. 2017, 52, 480–494. [Google Scholar] [CrossRef]
- Newman, P. The Environmental Impact of Cities. Environ. Urban. 2006, 18, 275–295. [Google Scholar] [CrossRef]
- Ewing, R. Is Los Angeles-Style Sprawl Desirable? J. Am. Plan. Assoc. 1997, 63, 107–126. [Google Scholar] [CrossRef]
- Kenworthy, J.R.; Laube, F.B. Automobile Dependence in Cities: An International Comparison of Urban Transport and Land Use Patterns with Implications for Sustainability. Environ. Impact Assess. Rev. 1996, 16, 279–308. [Google Scholar] [CrossRef]
- Newman, P.W.G.; Kenworthy, J.R. Gasoline Consumption and Cities: A Comparison of U.S. Cities with a Global Survey. J. Am. Plan. Assoc. 1989, 55, 24–37. [Google Scholar] [CrossRef]
- Shim, G.-E.; Rhee, S.-M.; Ahn, K.-H.; Chung, S.-B. The Relationship between the Characteristics of Transportation Energy Consumption and Urban Form. Ann. Reg. Sci. 2006, 40, 351–367. [Google Scholar] [CrossRef]
- Lu, I.J.; Lin, S.J.; Lewis, C. Decomposition and Decoupling Effects of Carbon Dioxide Emission from Highway Transportation in Taiwan, Germany, Japan and South Korea. Energy Policy 2007, 35, 3226–3235. [Google Scholar] [CrossRef]
- Alford, G.; Whiteman, J. Macro-Urban Form and Transport Energy Outcomes: Investigations for Melbourne. Road Transp. Res. 2009, 18, 53–67. [Google Scholar]
- Hankey, S.; Marshall, J.D. Impacts of Urban Form on Future US Passenger-Vehicle Greenhouse Gas Emissions. Energy Policy 2010, 38, 4880–4887. [Google Scholar] [CrossRef]
- Aguiléra, A.; Voisin, M. Urban Form, Commuting Patterns and CO2 Emissions: What Differences between the Municipality’s Residents and Its Jobs? Transp. Res. Part A Policy Pract. 2014, 69, 243–251. [Google Scholar] [CrossRef]
- Yang, W.; Li, T.; Cao, X. Examining the Impacts of Socio-Economic Factors, Urban Form and Transportation Development on CO2 Emissions from Transportation in China: A Panel Data Analysis of China’s Provinces. Habitat Int. 2015, 49, 212–220. [Google Scholar] [CrossRef]
- Ding, G.; Guo, J.; Pueppke, S.G.; Yi, J.; Ou, M.; Ou, W.; Tao, Y. The Influence of Urban Form Compactness on CO2 Emissions and Its Threshold Effect: Evidence from Cities in China. J. Environ. Manag. 2022, 322, 116032. [Google Scholar] [CrossRef] [PubMed]
- Shi, F.; Liao, X.; Shen, L.; Meng, C.; Lai, Y. Exploring the Spatiotemporal Impacts of Urban Form on CO2 Emissions: Evidence and Implications from 256 Chinese Cities. Environ. Impact Assess. Rev. 2022, 96, 106850. [Google Scholar] [CrossRef]
- Liu, Y.; Huang, L.; Onstein, E. How Do Age Structure and Urban Form Influence Household CO2 Emissions in Road Transport? Evidence from Municipalities in Norway in 2009, 2011 and 2013. J. Clean. Prod. 2020, 265, 121771. [Google Scholar] [CrossRef]
- Liu, X.; Sweeney, J. Modelling the Impact of Urban Form on Household Energy Demand and Related CO2 Emissions in the Greater Dublin Region. Energy Policy 2012, 46, 359–369. [Google Scholar] [CrossRef]
- Van der Borght, R.; Pallares Barbera, M. How Urban Spatial Expansion Influences CO2 Emissions in Latin American Countries. Cities 2023, 139, 104389. [Google Scholar] [CrossRef]
- Litman, T. Efficient Vehicles versus Efficient Transportation. Comparing Transportation Energy Conservation Strategies. Transp. Policy 2005, 12, 121–129. [Google Scholar] [CrossRef][Green Version]
- Xue, X.; Ren, Y.; Cui, S.; Lin, J.; Huang, W.; Zhou, J. Integrated Analysis of GHGs and Public Health Damage Mitigation for Developing Urban Road Transportation Strategies. Transp. Res. Part D Transp. Environ. 2015, 35, 84–103. [Google Scholar] [CrossRef]
- Cervero, R.; Murakami, J. Effects of Built Environments on Vehicle Miles Traveled: Evidence from 370 US Urbanized Areas. Environ. Plan. A Econ. Space 2010, 42, 400–418. [Google Scholar] [CrossRef]
- Monteiro, J.; Sousa, N.; Natividade-Jesus, E.; Coutinho-Rodrigues, J. The Potential Impact of Cycling on Urban Transport Energy and Modal Share: A GIS-Based Methodology. ISPRS Int. J. Geo-Inf. 2023, 12, 48. [Google Scholar] [CrossRef]
- Monteiro, J.; Para, M.; Sousa, N.; Natividade-Jesus, E.; Ostorero, C.; Coutinho-Rodrigues, J. Filling in the Spaces: Compactifying Cities towards Accessibility and Active Transport. ISPRS Int. J. Geo-Inf. 2023, 12, 120. [Google Scholar] [CrossRef]
- Nahlik, M.J.; Chester, M.V. Transit-Oriented Smart Growth Can Reduce Life-Cycle Environmental Impacts and Household Costs in Los Angeles. Transp. Policy 2014, 35, 21–30. [Google Scholar] [CrossRef]
- Nasri, A.; Zhang, L. The Analysis of Transit-Oriented Development (TOD) in Washington, D.C. and Baltimore Metropolitan Areas. Transp. Policy 2014, 32, 172–179. [Google Scholar] [CrossRef]
- Dingil, A.E.; Schweizer, J.; Rupi, F.; Stasiskiene, Z. Updated Models of Passenger Transport Related Energy Consumption of Urban Areas. Sustainability 2019, 11, 4060. [Google Scholar] [CrossRef]
- Gattuso, D.; Cassone, G.C.; Malara, M. Integrated Urban Regeneration Policy and Soft Mobility Planning for Transport Energysaving. Instrum. Mes. Metrol. 2018, 18, 527–547. [Google Scholar] [CrossRef]
- Mendiola, L.; González, P.; Cebollada, À. The Link between Urban Development and the Modal Split in Commuting: The Case of Biscay. J. Transp. Geogr. 2014, 37, 1–9. [Google Scholar] [CrossRef]
- Ding, C.; Lin, Y.; Liu, C. Exploring the Influence of Built Environment on Tour-Based Commuter Mode Choice: A Cross-Classified Multilevel Modeling Approach. Transp. Res. Part D Transp. Environ. 2014, 32, 230–238. [Google Scholar] [CrossRef]
- Zhao, P.; Lü, B.; de Roo, G. Impact of the Jobs-Housing Balance on Urban Commuting in Beijing in the Transformation Era. J. Transp. Geogr. 2011, 19, 59–69. [Google Scholar] [CrossRef]
- Wang, Y.; Yang, L.; Han, S.; Li, C.; Ramachandra, T.V. Urban CO2 Emissions in Xi’an and Bangalore by Commuters: Implications for Controlling Urban Transportation Carbon Dioxide Emissions in Developing Countries. Mitig. Adapt. Strat. Glob. Chang. 2017, 22, 993–1019. [Google Scholar] [CrossRef]
- Ding, C.; Liu, C.; Zhang, Y.; Yang, J.; Wang, Y. Investigating the Impacts of Built Environment on Vehicle Miles Traveled and Energy Consumption: Differences between Commuting and Non-Commuting Trips. Cities 2017, 68, 25–36. [Google Scholar] [CrossRef]
- Li, S.; Zhao, P. Exploring Car Ownership and Car Use in Neighborhoods near Metro Stations in Beijing: Does the Neighborhood Built Environment Matter? Transp. Res. Part D Transp. Environ. 2017, 56, 1–17. [Google Scholar] [CrossRef]
- Yang, W.; Cao, X. Examining the Effects of the Neighborhood Built Environment on CO2 Emissions from Different Residential Trip Purposes: A Case Study in Guangzhou, China. Cities 2018, 81, 24–34. [Google Scholar] [CrossRef]
- Kosai, S.; Yuasa, M.; Yamasue, E. Chronological Transition of Relationship between Intracity Lifecycle Transport Energy Efficiency and Population Density. Energies 2020, 13, 2094. [Google Scholar] [CrossRef]
- Heres-Del-Valle, D.; Niemeier, D. CO2 Emissions: Are Land-Use Changes Enough for California to Reduce VMT? Specification of a Two-Part Model with Instrumental Variables. Transp. Res. Part B Methodol. 2011, 45, 150–161. [Google Scholar] [CrossRef]
- Xiong, R.; Zhao, H.; Huang, Y. Spatial Heterogeneity in the Effects of Built Environments on Walking Distance for the Elderly Living in a Mountainous City. Travel Behav. Soc. 2024, 34, 100693. [Google Scholar] [CrossRef]
- Boakye, K.; Bovbjerg, M.; Schuna, J.; Branscum, A.; Mat-Nasir, N.; Bahonar, A.; Barbarash, O.; Yusuf, R.; Lopez-Jaramillo, P.; Seron, P.; et al. Perceived Built Environment Characteristics Associated with Walking and Cycling across 355 Communities in 21 Countries. Cities 2023, 132, 104102. [Google Scholar] [CrossRef]
- Carboni, A.; Pirra, M.; Costa, M.; Kalakou, S. Active Mobility Perception from an Intersectional Perspective: Insights from Two European Cities. Transp. Res. Procedia 2022, 60, 560–567. [Google Scholar] [CrossRef]
- Dias, A.M.; Lopes, M.; Silva, C. More than Cycling Infrastructure: Supporting the Development of Policy Packages for Starter Cycling Cities. Transp. Res. Rec. 2022, 2676, 785–797. [Google Scholar] [CrossRef]
- Bucher, D.; Buffat, R.; Froemelt, A.; Raubal, M. Energy and Greenhouse Gas Emission Reduction Potentials Resulting from Different Commuter Electric Bicycle Adoption Scenarios in Switzerland. Renew. Sustain. Energy Rev. 2019, 114, 109298. [Google Scholar] [CrossRef]
- Pisano, C. Strategies for Post-COVID Cities: An Insight to Paris En Commun and Milano 2020. Sustainability 2020, 12, 5883. [Google Scholar] [CrossRef]
- Christiansen, L.B.; Cerin, E.; Badland, H.; Kerr, J.; Davey, R.; Troelsen, J.; van Dyck, D.; Mitáš, J.; Schofield, G.; Sugiyama, T.; et al. International Comparisons of the Associations between Objective Measures of the Built Environment and Transport-Related Walking and Cycling: IPEN Adult Study. J. Transp. Health 2016, 3, 467–478. [Google Scholar] [CrossRef]
- Ma, L.; Dill, J. Associations between the Objective and Perceived Built Environment and Bicycling for Transportation. J. Transp. Health 2015, 2, 248–255. [Google Scholar] [CrossRef]
- Johansson, E. Influence of Urban Geometry on Outdoor Thermal Comfort in a Hot Dry Climate: A Study in Fez, Morocco. Build. Environ. 2006, 41, 1326–1338. [Google Scholar] [CrossRef]
- Giannopoulou, K.; Santamouris, M.; Livada, I.; Georgakis, C.; Caouris, Y. The Impact of Canyon Geometry on Intra Urban and Urban: Suburban Night Temperature Differences Under Warm Weather Conditions. Pure Appl. Geophys. 2010, 167, 1433–1449. [Google Scholar] [CrossRef]
- Matzarakis, A.; Rutz, F.; Mayer, H. Modelling Radiation Fluxes in Simple and Complex Environments—Application of the RayMan Model. Int. J. Biometeorol. 2007, 51, 323–334. [Google Scholar] [CrossRef] [PubMed]
- Ali-Toudert, F.; Mayer, H. Effects of Asymmetry, Galleries, Overhanging Façades and Vegetation on Thermal Comfort in Urban Street Canyons. Sol. Energy 2007, 81, 742–754. [Google Scholar] [CrossRef]
- Perini, K.; Magliocco, A. Effects of Vegetation, Urban Density, Building Height, and Atmospheric Conditions on Local Temperatures and Thermal Comfort. Urban For. Urban Green. 2014, 13, 495–506. [Google Scholar] [CrossRef]
- Vailshery, L.S.; Jaganmohan, M.; Nagendra, H. Effect of Street Trees on Microclimate and Air Pollution in a Tropical City. Urban For. Urban Green. 2013, 12, 408–415. [Google Scholar] [CrossRef]
- Srivanit, M.; Hokao, K. Evaluating the Cooling Effects of Greening for Improving the Outdoor Thermal Environment at an Institutional Campus in the Summer. Build. Environ. 2013, 66, 158–172. [Google Scholar] [CrossRef]
- Johansson, E.; Spangenberg, J.; Gouvêa, M.L.; Freitas, E.D. Scale-Integrated Atmospheric Simulations to Assess Thermal Comfort in Different Urban Tissues in the Warm Humid Summer of São Paulo, Brazil. Urban Clim. 2013, 6, 24–43. [Google Scholar] [CrossRef]
- Acker, V.V.; Derudder, B.; Witlox, F. Why People Use Their Cars While the Built Environment Imposes Cycling. J. Transp. Land Use 2013, 6, 53–62. [Google Scholar] [CrossRef]
- Lin, L.; Moudon, A.V. Objective versus Subjective Measures of the Built Environment, Which Are Most Effective in Capturing Associations with Walking? Health Place 2010, 16, 339–348. [Google Scholar] [CrossRef] [PubMed]
- Gebel, K.; Bauman, A.E.; Sugiyama, T.; Owen, N. Mismatch between Perceived and Objectively Assessed Neighborhood Walkability Attributes: Prospective Relationships with Walking and Weight Gain. Health Place 2011, 17, 519–524. [Google Scholar] [CrossRef] [PubMed]
- Ewing, R.; Handy, S.; Brownson, R.C.; Clemente, O.; Winston, E. Identifying and Measuring Urban Design Qualities Related to Walkability. J. Phys. Act. Health 2006, 3, S223–S240. [Google Scholar] [CrossRef]
- Giménez-Gaydou, D.A.; dos Santos, A.C.; Mendes, G.; Frade, I.; Ribeiro, A.S.N. Energy Consumption and Pollutant Exposure Estimation for Cyclist Routes in Urban Areas. Transp. Res. Part D Transp. Environ. 2019, 72, 1–16. [Google Scholar] [CrossRef]
- Zheng, S.; Kroll, A. Public Transportation|MIT Climate Portal. Available online: https://climate.mit.edu/explainers/public-transportation (accessed on 27 November 2023).
- U.S. Department of Transportation. Public Transportation’s Role in Responding to Climate Change. 2010. Available online: https://www.transit.dot.gov/sites/fta.dot.gov/files/docs/PublicTransportationsRoleInRespondingToClimateChange2010.pdf (accessed on 11 January 2024).
- Pei, A. 5 Environmental Benefits of Sustainable Transportation. Available online: https://transportation.ucla.edu/blog/5-environmental-benefits-sustainable-transportation (accessed on 27 November 2023).
- Bleviss, D.L. Transportation Is Critical to Reducing Greenhouse Gas Emissions in the United States. WIREs Energy Environ. 2021, 10, e390. [Google Scholar] [CrossRef]
- Ding, C.; Cao, X.; Wang, Y. Synergistic Effects of the Built Environment and Commuting Programs on Commute Mode Choice. Transp. Res. Part A Policy Pract. 2018, 118, 104–118. [Google Scholar] [CrossRef]
- Riley, C. The Race to the Electric Car Is Just Getting Started. Available online: https://www.cnn.com/interactive/2019/08/business/electric-cars-audi-volkswagen-tesla (accessed on 21 April 2023).
- Motavalli, J. Every Automaker’s EV Plans through 2035 and Beyond. Available online: https://www.forbes.com/wheels/news/automaker-ev-plans/ (accessed on 21 April 2023).
- European Commission EU Deal to End Sale of New CO2 Emitting Cars by 2035. Available online: https://ec.europa.eu/commission/presscorner/detail/en/ip_22_6462 (accessed on 21 April 2023).
- Fuels & Technologies. Available online: https://www.iea.org/fuels-and-technologies (accessed on 13 April 2023).
- Sousa, N.; Almeida, A.; Coutinho-Rodrigues, J. A Multicriteria Methodology for Estimating Consumer Acceptance of Alternative Powertrain Technologies. Transp. Policy 2020, 85, 18–32. [Google Scholar] [CrossRef]
- Gonçalves Duarte Santos, G.; Birolini, S.; de Almeida Correia, G.H. A Space-Time-Energy Flow-Based Integer Programming Model to Design and Operate a Regional Shared Automated Electric Vehicle (SAEV) System and Corresponding Charging Network. Transp. Res. Part C Emerg. Technol. 2023, 147, 103997. [Google Scholar] [CrossRef]
- Karan, E.; Mohammadpour, A.; Asadi, S. Integrating Building and Transportation Energy Use to Design a Comprehensive Greenhouse Gas Mitigation Strategy. Appl. Energy 2016, 165, 234–243. [Google Scholar] [CrossRef]
- Csuzi, I.; Csuzi, B. The Urban Electric Bus, a Sustainable Solution to Increase Energy Efficiency of Public Transport and Reduce Atmospheric Pollution in the Cities. In Proceedings of the 2017 Electric Vehicles International Conference (EV), Bucharest, Romania, 5–6 October 2017; pp. 1–6. [Google Scholar]
- Pietrzak, O.; Pietrzak, K. The Economic Effects of Electromobility in Sustainable Urban Public Transport. Energies 2021, 14, 878. [Google Scholar] [CrossRef]
- Zahabi, S.A.H.; Miranda-Moreno, L.; Patterson, Z.; Barla, P.; Harding, C. Transportation Greenhouse Gas Emissions and Its Relationship with Urban Form, Transit Accessibility and Emerging Green Technologies: A Montreal Case Study. Procedia-Soc. Behav. Sci. 2012, 54, 966–978. [Google Scholar] [CrossRef]
- Gyurov, V.; Bezhanov, N. Possibilities for Energy Planning in Electric Power Supply Systems of Urban Electric Transport. In Proceedings of the 2019 11th Electrical Engineering Faculty Conference (BulEF), Varna, Bulgaria, 11–14 September 2019; pp. 1–6. [Google Scholar]
- Wang, S.; Lu, C.; Liu, C.; Zhou, Y.; Bi, J.; Zhao, X. Understanding the Energy Consumption of Battery Electric Buses in Urban Public Transport Systems. Sustainability 2020, 12, 10007. [Google Scholar] [CrossRef]
- Rydin, Y.; Thomas, S.; Beddington, J. Briefing: Energy and the Built Environment. Proc. Inst. Civ. Eng.-Urban Des. Plan. 2010, 163, 95–99. [Google Scholar] [CrossRef]
- Petersen, J.-P.; Heurkens, E. Implementing Energy Policies in Urban Development Projects: The Role of Public Planning Authorities in Denmark, Germany and the Netherlands. Land Use Policy 2018, 76, 275–289. [Google Scholar] [CrossRef]
- de Almeida Collaço, F.M.; Simoes, S.G.; Dias, L.P.; Duic, N.; Seixas, J.; Bermann, C. The Dawn of Urban Energy Planning—Synergies between Energy and Urban Planning for São Paulo (Brazil) Megacity. J. Clean. Prod. 2019, 215, 458–479. [Google Scholar] [CrossRef]
- Huang, H.; Li, Q.; Yang, Y.; Zhang, L.; Dong, Z. Research on Urban Comprehensive Energy Planning System Based on Hierarchical Framework and CAS Theory. Energy Rep. 2022, 8, 73–83. [Google Scholar] [CrossRef]
- Maya-Drysdale, D.; Krog Jensen, L.; Vad Mathiesen, B. Energy Vision Strategies for the EU Green New Deal: A Case Study of European Cities. Energies 2020, 13, 2194. [Google Scholar] [CrossRef]
- Fremouw, M.; Bagaini, A.; De Pascali, P. Energy Potential Mapping: Open Data in Support of Urban Transition Planning. Energies 2020, 13, 1264. [Google Scholar] [CrossRef]
- Guo, J.; Bissuel, C.; Courtot, F. Integrated Urban Energy Planning: A Casestudy Using Optimization. Front. Artif. Intell. Appl. 2021, 341, 375–384. [Google Scholar] [CrossRef]
- Castro, L.F.C.; Freitas, B.B.; Carvalho, P.C.M. A Review on the Integration between Urban and Energy Planning Considering the Planning Tools. Renew. Energy Power Qual. J. 2021, 19, 189–194. [Google Scholar] [CrossRef]
- Tsangas, M.; Papamichael, I.; Zorpas, A.A. Sustainable Energy Planning in a New Situation. Energies 2023, 16, 1626. [Google Scholar] [CrossRef]
- Covenant of Mayors—Europe|Covenant of Mayors—Europe. Available online: https://eu-mayors.ec.europa.eu/en/home (accessed on 18 April 2023).
- ICLEI Europe. Available online: https://iclei-europe.org/ (accessed on 19 April 2023).
- C40 Cities—A Global Network of Mayors Taking Urgent Climate Action. Available online: https://www.c40.org/ (accessed on 19 April 2023).
- Monteiro, J.; Sousa, N.; Natividade-Jesus, E.; Coutinho-Rodrigues, J. Benchmarking City Layouts—A Methodological Approach and an Accessibility Comparison between a Real City and the Garden City. Sustainability 2022, 14, 5029. [Google Scholar] [CrossRef]
- Derix, C. Digital Masterplanning: Computing Urban Design. Proc. Inst. Civ. Eng.-Urban Des. Plan. 2012, 165, 203–217. [Google Scholar] [CrossRef]
- Geertman, S.; Stillwell, J. Planning Support Systems: An Inventory of Current Practice. Comput. Environ. Urban Syst. 2004, 28, 291–310. [Google Scholar] [CrossRef]
- Reinhart, C.F.; Cerezo Davila, C. Urban Building Energy Modeling—A Review of a Nascent Field. Build. Environ. 2016, 97, 196–202. [Google Scholar] [CrossRef]
- Ferrari, S.; Zagarella, F.; Caputo, P.; Bonomolo, M. Assessment of Tools for Urban Energy Planning. Energy 2019, 176, 544–551. [Google Scholar] [CrossRef]
- Kenworthy, J.R. The Eco-City: Ten Key Transport and Planning Dimensions for Sustainable City Development. Environ. Urban. 2006, 18, 67–85. [Google Scholar] [CrossRef]
- Roger-Lacan, C. Urban Planning and Energy: New Relationships, New Local Governance. In Local Energy Autonomy; John Wiley & Sons, Ltd.: Hoboken, NJ, USA, 2019; pp. 1–18. ISBN 978-1-119-61629-0. [Google Scholar]
- Marrone, P.; Fiume, F.; Laudani, A.; Montella, I.; Palermo, M.; Fulginei, F.R. Distributed Energy Systems: Constraints and Opportunities in Urban Environments. Energies 2023, 16, 2718. [Google Scholar] [CrossRef]
- Koutra, S.; Becue, V.; Gallas, M.-A.; Ioakimidis, C.S. Towards the Development of a Net-Zero Energy District Evaluation Approach: A Review of Sustainable Approaches and Assessment Tools. Sustain. Cities Soc. 2018, 39, 784–800. [Google Scholar] [CrossRef]
- De Lotto, R.; Micciché, C.; Venco, E.M.; Bonaiti, A.; De Napoli, R. Energy Communities: Technical, Legislative, Organizational, and Planning Features. Energies 2022, 15, 1731. [Google Scholar] [CrossRef]
- Lombardi, P.; Trossero, E. Beyond Energy Efficiency in Evaluating Sustainable Development in Planning and the Built Environment. Int. J. Sustain. Build. Technol. Urban Dev. 2013, 4, 274–282. [Google Scholar] [CrossRef]
- Bracco, S.; Delfino, F.; Ferro, G.; Pagnini, L.; Robba, M.; Rossi, M. Energy Planning of Sustainable Districts: Towards the Exploitation of Small Size Intermittent Renewables in Urban Areas. Appl. Energy 2018, 228, 2288–2297. [Google Scholar] [CrossRef]
- Croce, S.; Vettorato, D. Urban Surface Uses for Climate Resilient and Sustainable Cities: A Catalogue of Solutions. Sustain. Cities Soc. 2021, 75, 103313. [Google Scholar] [CrossRef]
- Paatero, J.V.; Lund, P.D. Effects of Large-Scale Photovoltaic Power Integration on Electricity Distribution Networks. Renew. Energy 2007, 32, 216–234. [Google Scholar] [CrossRef]
- Formolli, M.; Lobaccaro, G.; Kanters, J. Solar Energy in the Nordic Built Environment: Challenges, Opportunities and Barriers. Energies 2021, 14, 8410. [Google Scholar] [CrossRef]
- Lobaccaro, G.; Croce, S.; Lindkvist, C.; Munari Probst, M.C.; Scognamiglio, A.; Dahlberg, J.; Lundgren, M.; Wall, M. A Cross-Country Perspective on Solar Energy in Urban Planning: Lessons Learned from International Case Studies. Renew. Sustain. Energy Rev. 2019, 108, 209–237. [Google Scholar] [CrossRef]
- Taminiau, J.; Byrne, J.; Kim, J.; Kim, M.; Seo, J. Infrastructure-Scale Sustainable Energy Planning in the Cityscape: Transforming Urban Energy Metabolism in East Asia. WIREs Energy Environ. 2021, 10, e397. [Google Scholar] [CrossRef]
- Chen, Y.; Hong, T.; Piette, M.A. Automatic Generation and Simulation of Urban Building Energy Models Based on City Datasets for City-Scale Building Retrofit Analysis. Appl. Energy 2017, 205, 323–335. [Google Scholar] [CrossRef]
- Urban Sprawl in Europe—Joint EEA-FOEN Report—European Environment Agency. Available online: https://www.eea.europa.eu/publications/urban-sprawl-in-europe (accessed on 21 February 2023).
- Frumkin, H. Urban Sprawl and Public Health. Public Health Rep. 2002, 117, 201–217. [Google Scholar] [CrossRef]
- Glaeser, E.L.; Kahn, M.E. The Greenness of Cities: Carbon Dioxide Emissions and Urban Development. J. Urban Econ. 2010, 67, 404–418. [Google Scholar] [CrossRef]
- Amado, M.; Poggi, F.; Amado, A.R. Energy Efficient City: A Model for Urban Planning. Sustain. Cities Soc. 2016, 26, 476–485. [Google Scholar] [CrossRef]
- Kakar, K.A.; Prasad, C.S.R.K. Impact of Urban Sprawl on Travel Demand for Public Transport, Private Transport and Walking. Transp. Res. Procedia 2020, 48, 1881–1892. [Google Scholar] [CrossRef]
- Dupras, J.; Marull, J.; Parcerisas, L.; Coll, F.; Gonzalez, A.; Girard, M.; Tello, E. The Impacts of Urban Sprawl on Ecological Connectivity in the Montreal Metropolitan Region. Environ. Sci. Policy 2016, 58, 61–73. [Google Scholar] [CrossRef]
- Artmann, M.; Inostroza, L.; Fan, P. Urban Sprawl, Compact Urban Development and Green Cities. How Much Do We Know, How Much Do We Agree? Ecol. Indic. 2019, 96, 3–9. [Google Scholar] [CrossRef]
- Jin, J. The Effects of Labor Market Spatial Structure and the Built Environment on Commuting Behavior: Considering Spatial Effects and Self-Selection. Cities 2019, 95, 102392. [Google Scholar] [CrossRef]
- Fujii, H.; Iwata, K.; Managi, S. How Do Urban Characteristics Affect Climate Change Mitigation Policies? J. Clean. Prod. 2017, 168, 271–278. [Google Scholar] [CrossRef]
- Naess, P. Residential Location, Travel, and Energy Use in the Hangzhou Metropolitan Area. J. Transp. Land Use 2010, 3, 27–59. [Google Scholar] [CrossRef]
- Howard, E. To-Morrow: A Peaceful Path to Real Reform; Cambridge Library Collection—British and Irish History, 19th Century; Cambridge University Press: Cambridge, UK, 2010; ISBN 978-1-108-02192-0. [Google Scholar]
- Corbusier, L. The City of Tomorrow; MIT Press: Cambridge, MA, USA, 1972; ISBN 978-0-262-62017-8. [Google Scholar]
- Osman, T.; Divigalpitiya, P.; Osman, M.M. The Impact of Built Environment Characteristics on Metropolitans Energy Consumption: An Example of Greater Cairo Metropolitan Region. Buildings 2016, 6, 12. [Google Scholar] [CrossRef]
- Nelson, A.C. Compact Development Reduces VMT: Evidence and Application for Planners—Comment on “Does Compact Development Make People Drive Less?”. J. Am. Plan. Assoc. 2017, 83, 36–41. [Google Scholar] [CrossRef]
- Stevens, M.R. Does Compact Development Make People Drive Less? J. Am. Plan. Assoc. 2017, 83, 7–18. [Google Scholar] [CrossRef]
- Hsieh, S.; Schüler, N.; Shi, Z.; Fonseca, J.A.; Maréchal, F.; Schlueter, A. Defining Density and Land Uses under Energy Performance Targets at the Early Stage of Urban Planning Processes. Energy Procedia 2017, 122, 301–306. [Google Scholar] [CrossRef]
- Hong, J.; Goodchild, A. Land Use Policies and Transport Emissions: Modeling the Impact of Trip Speed, Vehicle Characteristics and Residential Location. Transp. Res. Part D Transp. Environ. 2014, 26, 47–51. [Google Scholar] [CrossRef]
- Stone, B.; Mednick, A.C.; Holloway, T.; Spak, S.N. Is Compact Growth Good for Air Quality? J. Am. Plan. Assoc. 2007, 73, 404–418. [Google Scholar] [CrossRef]
- Wang, D.; Zhou, M. The Built Environment and Travel Behavior in Urban China: A Literature Review. Transp. Res. Part D Transp. Environ. 2017, 52, 574–585. [Google Scholar] [CrossRef]
- Woo, Y.-E.; Cho, G.-H. Impact of the Surrounding Built Environment on Energy Consumption in Mixed-Use Building. Sustainability 2018, 10, 832. [Google Scholar] [CrossRef]
- Kaza, N. Urban Form and Transportation Energy Consumption. Energy Policy 2020, 136, 111049. [Google Scholar] [CrossRef]
- Conticelli, E.; Proli, S.; Tondelli, S. Integrating Energy Efficiency and Urban Densification Policies: Two Italian Case Studies. Energy Build. 2017, 155, 308–323. [Google Scholar] [CrossRef]
- Muñoz, P.; Zwick, S.; Mirzabaev, A. The Impact of Urbanization on Austria’s Carbon Footprint. J. Clean. Prod. 2020, 263, 121326. [Google Scholar] [CrossRef]
- Yao, X.; Kou, D.; Shao, S.; Li, X.; Wang, W.; Zhang, C. Can Urbanization Process and Carbon Emission Abatement Be Harmonious? New Evidence from China. Environ. Impact Assess. Rev. 2018, 71, 70–83. [Google Scholar] [CrossRef]
- Luqman, M.; Rayner, P.J.; Gurney, K.R. On the Impact of Urbanisation on CO2 Emissions. Npj Urban Sustain. 2023, 3, 6. [Google Scholar] [CrossRef]
- Lyu, G.; Bertolini, L.; Pfeffer, K. Developing a TOD Typology for Beijing Metro Station Areas. J. Transp. Geogr. 2016, 55, 40–50. [Google Scholar] [CrossRef]
- Calthorpe, P. The Next American Metropolis: Ecology, Community, and the American Dream; Princeton Architectural Press: New York, NY, USA, 1993; ISBN 978-1-878271-68-6. [Google Scholar]
- Calthorpe Associates. Transit-Oriented Development Design Guidelines; Calthorpe Associates: San Diego, CA, USA, 1992. [Google Scholar]
- Silva, M.; Leal, V.; Oliveira, V.; Horta, I.M. A Scenario-Based Approach for Assessing the Energy Performance of Urban Development Pathways. Sustain. Cities Soc. 2018, 40, 372–382. [Google Scholar] [CrossRef]
- Berawi, M.A.; Ibrahim, B.E.; Gunawan; Miraj, P. Developing A Conceptual Design of Transit-Oriented Development To Improve Urban Land Use Planning. J. Des. Built Environ. 2019, 19, 40–48. [Google Scholar] [CrossRef]
- Neuman, M. The Compact City Fallacy. J. Plan. Educ. Res. 2005, 25, 11–26. [Google Scholar] [CrossRef]
- Santos, T.; Deus, R.; Rocha, J.; Tenedório, J.A. Assessing Sustainable Urban Development Trends in a Dynamic Tourist Coastal Area Using 3D Spatial Indicators. Energies 2021, 14, 5044. [Google Scholar] [CrossRef]
- Weisz, H.; Steinberger, J.K. Reducing Energy and Material Flows in Cities. Curr. Opin. Environ. Sustain. 2010, 2, 185–192. [Google Scholar] [CrossRef]
- Zamanifard, H.; Alizadeh, T.; Bosman, C.; Coiacetto, E. Measuring Experiential Qualities of Urban Public Spaces: Users’ Perspective. J. Urban Des. 2019, 24, 340–364. [Google Scholar] [CrossRef]
- Costamagna, F.; Lind, R.; Stjernström, O. Livability of Urban Public Spaces in Northern Swedish Cities: The Case of Umeå. Plan. Pract. Res. 2019, 34, 131–148. [Google Scholar] [CrossRef]
- Mandeli, K. Public Space and the Challenge of Urban Transformation in Cities of Emerging Economies: Jeddah Case Study. Cities 2019, 95, 102409. [Google Scholar] [CrossRef]
- Weijs-Perrée, M.; Dane, G.; van den Berg, P. Analyzing the Relationships between Citizens’ Emotions and Their Momentary Satisfaction in Urban Public Spaces. Sustainability 2020, 12, 7921. [Google Scholar] [CrossRef]
- Carter, J.G. Urban Climate Change Adaptation: Exploring the Implications of Future Land Cover Scenarios. Cities 2018, 77, 73–80. [Google Scholar] [CrossRef]
- Ozgun, K. Towards a Sustainability Assessment Model for Urban Public Space Renewable Energy Infrastructure. Energies 2020, 13, 3428. [Google Scholar] [CrossRef]
- Hu, J.; Yu, X.B. Adaptive Thermochromic Roof System: Assessment of Performance under Different Climates. Energy Build. 2019, 192, 1–14. [Google Scholar] [CrossRef]
- Lim, X. The Super-Cool Materials That Send Heat to Space. Nature 2019, 577, 18–20. [Google Scholar] [CrossRef] [PubMed]
- Akbari, H.; Kolokotsa, D. Three Decades of Urban Heat Islands and Mitigation Technologies Research. Energy Build. 2016, 133, 834–842. [Google Scholar] [CrossRef]
- Akbari, H.; Matthews, H.D. Global Cooling Updates: Reflective Roofs and Pavements. Energy Build. 2012, 55, 2–6. [Google Scholar] [CrossRef]
- Rosso, F.; Fabiani, C.; Chiatti, C.; Pisello, A.L. Cool, Photoluminescent Paints towards Energy Consumption Reductions in the Built Environment. J. Phys. Conf. Ser. 2019, 1343, 012198. [Google Scholar] [CrossRef]
- Pisello, A.L. State of the Art on the Development of Cool Coatings for Buildings and Cities. Sol. Energy 2017, 144, 660–680. [Google Scholar] [CrossRef]
- Couto, R.; Duarte, F.; Magalhães, A. Mechanical Systems for Pavement Energy Harvesting: A State-of-the-Art. Energy Sources Part A Recovery Util. Environ. Eff. 2022, 44, 6957–6969. [Google Scholar] [CrossRef]
- Duarte, F.; Ferreira, A. Energy Harvesting on Road Pavements: State of the Art. Proc. Inst. Civ. Eng.-Energy 2016, 169, 79–90. [Google Scholar] [CrossRef]
- Duarte, F.; Ferreira, A.; Fael, P. Road Pavement Energy–Harvesting Device to Convert Vehicles’ Mechanical Energy into Electrical Energy. J. Energy Eng. 2018, 144, 04018003. [Google Scholar] [CrossRef]
- Qin, Y. A Review on the Development of Cool Pavements to Mitigate Urban Heat Island Effect. Renew. Sustain. Energy Rev. 2015, 52, 445–459. [Google Scholar] [CrossRef]
- Ratti, C.; Baker, N.; Steemers, K. Energy Consumption and Urban Texture. Energy Build. 2005, 37, 762–776. [Google Scholar] [CrossRef]
- Tchepel, O.; Monteiro, A.; Dias, D.; Gama, C.; Pina, N.; Rodrigues, J.P.; Ferreira, M.; Miranda, A.I. Urban Aerosol Assessment and Forecast: Coimbra Case Study. Atmos. Pollut. Res. 2020, 11, 1155–1164. [Google Scholar] [CrossRef]
- Strømann-Andersen, J.; Sattrup, P.A. The Urban Canyon and Building Energy Use: Urban Density versus Daylight and Passive Solar Gains. Energy Build. 2011, 43, 2011–2020. [Google Scholar] [CrossRef]
- Vartholomaios, A. A Parametric Sensitivity Analysis of the Influence of Urban Form on Domestic Energy Consumption for Heating and Cooling in a Mediterranean City. Sustain. Cities Soc. 2017, 28, 135–145. [Google Scholar] [CrossRef]
- Li, Z.; Quan, S.J.; Yang, P.P.-J. Energy Performance Simulation for Planning a Low Carbon Neighborhood Urban District: A Case Study in the City of Macau. Habitat Int. 2016, 53, 206–214. [Google Scholar] [CrossRef]
- Oh, M.; Kim, Y. Identifying Urban Geometric Types as Energy Performance Patterns. Energy Sustain. Dev. 2019, 48, 115–129. [Google Scholar] [CrossRef]
- Oh, M.; Jang, K.M.; Kim, Y. Empirical Analysis of Building Energy Consumption and Urban Form in a Large City: A Case of Seoul, South Korea. Energy Build. 2021, 245, 111046. [Google Scholar] [CrossRef]
- Silva, M.C.; Horta, I.M.; Leal, V.; Oliveira, V. A Spatially-Explicit Methodological Framework Based on Neural Networks to Assess the Effect of Urban Form on Energy Demand. Appl. Energy 2017, 202, 386–398. [Google Scholar] [CrossRef]
- Olgyay, V. Design with Climate; Princeton University Press: Princeton, NJ, USA, 2015; ISBN 978-0-691-16973-6. [Google Scholar]
- Taleghani, M.; Tenpierik, M.; van den Dobbelsteen, A.; de Dear, R. Energy Use Impact of and Thermal Comfort in Different Urban Block Types in the Netherlands. Energy Build. 2013, 67, 166–175. [Google Scholar] [CrossRef]
- Wang, S.; Wang, J.; Fang, C.; Li, S. Estimating the Impacts of Urban Form on CO2 Emission Efficiency in the Pearl River Delta, China. Cities 2019, 85, 117–129. [Google Scholar] [CrossRef]
- Lee, J.H.; Lim, S. The Selection of Compact City Policy Instruments and Their Effects on Energy Consumption and Greenhouse Gas Emissions in the Transportation Sector: The Case of South Korea. Sustain. Cities Soc. 2018, 37, 116–124. [Google Scholar] [CrossRef]
- Falahatkar, S.; Rezaei, F. Towards Low Carbon Cities: Spatio-Temporal Dynamics of Urban Form and Carbon Dioxide Emissions. Remote Sens. Appl. Soc. Environ. 2020, 18, 100317. [Google Scholar] [CrossRef]
- Steemers, K. Energy and the City: Density, Buildings and Transport. Energy Build. 2003, 35, 3–14. [Google Scholar] [CrossRef]
- Pisello, A.L.; Taylor, J.E.; Xu, X.; Cotana, F. Inter-Building Effect: Simulating the Impact of a Network of Buildings on the Accuracy of Building Energy Performance Predictions. Build. Environ. 2012, 58, 37–45. [Google Scholar] [CrossRef]
- Loeffler, R.; Österreicher, D.; Stoeglehner, G. The Energy Implications of Urban Morphology from an Urban Planning Perspective—A Case Study for a New Urban Development Area in the City of Vienna. Energy Build. 2021, 252, 111453. [Google Scholar] [CrossRef]
- Eicker, U.; Monien, D.; Duminil, É.; Nouvel, R. Energy Performance Assessment in Urban Planning Competitions. Appl. Energy 2015, 155, 323–333. [Google Scholar] [CrossRef]
- Rodríguez-Álvarez, J. Urban Energy Index for Buildings (UEIB): A New Method to Evaluate the Effect of Urban Form on Buildings’ Energy Demand. Landsc. Urban Plan. 2016, 148, 170–187. [Google Scholar] [CrossRef]
- Resch, E.; Bohne, R.A.; Kvamsdal, T.; Lohne, J. Impact of Urban Density and Building Height on Energy Use in Cities. Energy Procedia 2016, 96, 800–814. [Google Scholar] [CrossRef]
- Gil-García, I.C.; García-Cascales, M.S.; Molina-García, A. Urban Wind: An Alternative for Sustainable Cities. Energies 2022, 15, 4759. [Google Scholar] [CrossRef]
- Gough, M.; Lotfi, M.; Castro, R.; Madhlopa, A.; Khan, A.; Catalão, J.P.S. Urban Wind Resource Assessment: A Case Study on Cape Town. Energies 2019, 12, 1479. [Google Scholar] [CrossRef]
- Morrissey, J.; Moore, T.; Horne, R.E. Affordable Passive Solar Design in a Temperate Climate: An Experiment in Residential Building Orientation. Renew. Energy 2011, 36, 568–577. [Google Scholar] [CrossRef]
- Urban Form, Density and Solar Potential; Cheng, V., Steemers, K., Montavon, M., Compagnon, R., Eds.; InfoScience: HongKong, China, 2006. [Google Scholar]
- Byrne, J.; Taminiau, J.; Kurdgelashvili, L.; Kim, K.N. A Review of the Solar City Concept and Methods to Assess Rooftop Solar Electric Potential, with an Illustrative Application to the City of Seoul. Renew. Sustain. Energy Rev. 2015, 41, 830–844. [Google Scholar] [CrossRef]
- Redweik, P.; Catita, C.; Brito, M. Solar Energy Potential on Roofs and Facades in an Urban Landscape. Sol. Energy 2013, 97, 332–341. [Google Scholar] [CrossRef]
- Azevedo, J.A.; Chapman, L.; Muller, C.L. Quantifying the Daytime and Night-Time Urban Heat Island in Birmingham, UK: A Comparison of Satellite Derived Land Surface Temperature and High Resolution Air Temperature Observations. Remote Sens. 2016, 8, 153. [Google Scholar] [CrossRef]
- Oke, T.R. Boundary Layer Climates, 2nd ed.; Routledge: London, UK, 1987; ISBN 978-0-203-40721-9. [Google Scholar]
- Wang, Z.-H. Reconceptualizing Urban Heat Island: Beyond the Urban-Rural Dichotomy. Sustain. Cities Soc. 2022, 77, 103581. [Google Scholar] [CrossRef]
- Santamouris, M. Using Cool Pavements as a Mitigation Strategy to Fight Urban Heat Island—A Review of the Actual Developments. Renew. Sustain. Energy Rev. 2013, 26, 224–240. [Google Scholar] [CrossRef]
- Battista, G.; Carnielo, E.; De Lieto Vollaro, R. Thermal Impact of a Redeveloped Area on Localized Urban Microclimate: A Case Study in Rome. Energy Build. 2016, 133, 446–454. [Google Scholar] [CrossRef]
- Charalampopoulos, I.; Tsiros, I.; Chronopoulou-Sereli, A.; Matzarakis, A. Analysis of Thermal Bioclimate in Various Urban Configurations in Athens, Greece. Urban Ecosyst. 2013, 16, 217–233. [Google Scholar] [CrossRef]
- Hamstead, Z.A.; Farmer, C.; McPhearson, T. Landscape-Based Extreme Heat Vulnerability Assessment. J. Extr. Even. 2018, 5, 1850018. [Google Scholar] [CrossRef]
- Yan, H.; Wu, F.; Dong, L. Influence of a Large Urban Park on the Local Urban Thermal Environment. Sci. Total Environ. 2018, 622–623, 882–891. [Google Scholar] [CrossRef] [PubMed]
- Wong, P.P.-Y.; Lai, P.-C.; Low, C.-T.; Chen, S.; Hart, M. The Impact of Environmental and Human Factors on Urban Heat and Microclimate Variability. Build. Environ. 2016, 95, 199–208. [Google Scholar] [CrossRef]
- Pacheco-Torgal, F. 1—Introduction to Eco-Efficient Materials to Mitigate Building Cooling Needs. In Eco-Efficient Materials for Mitigating Building Cooling Needs; Pacheco-Torgal, F., Labrincha, J.A., Cabeza, L.F., Granqvist, C.-G., Eds.; Woodhead Publishing: Oxford, UK, 2015; pp. 1–9. ISBN 978-1-78242-380-5. [Google Scholar]
- Li, H.; Harvey, J.; Kendall, A. Field Measurement of Albedo for Different Land Cover Materials and Effects on Thermal Performance. Build. Environ. 2013, 59, 536–546. [Google Scholar] [CrossRef]
- Li, X.; Zhou, W.; Ouyang, Z. Relationship between Land Surface Temperature and Spatial Pattern of Greenspace: What Are the Effects of Spatial Resolution? Landsc. Urban Plan. 2013, 114, 1–8. [Google Scholar] [CrossRef]
- Gunawardena, K.R.; Wells, M.J.; Kershaw, T. Utilising Green and Bluespace to Mitigate Urban Heat Island Intensity. Sci. Total Environ. 2017, 584–585, 1040–1055. [Google Scholar] [CrossRef] [PubMed]
- Moyer, A.N.; Hawkins, T.W. River Effects on the Heat Island of a Small Urban Area. Urban Clim. 2017, 21, 262–277. [Google Scholar] [CrossRef]
- Daniel, M.; Lemonsu, A.; Viguié, V. Role of Watering Practices in Large-Scale Urban Planning Strategies to Face the Heat-Wave Risk in Future Climate. Urban Clim. 2018, 23, 287–308. [Google Scholar] [CrossRef]
- Mackey, C.W.; Lee, X.; Smith, R.B. Remotely Sensing the Cooling Effects of City Scale Efforts to Reduce Urban Heat Island. Build. Environ. 2012, 49, 348–358. [Google Scholar] [CrossRef]
- Huang, C.; Yang, J.; Jiang, P. Assessing Impacts of Urban Form on Landscape Structure of Urban Green Spaces in China Using Landsat Images Based on Google Earth Engine. Remote Sens. 2018, 10, 1569. [Google Scholar] [CrossRef]
- Kadaverugu, A.; Kadaverugu, R.; Chintala, N.R.; Gorthi, K.V. Flood vulnerability assessment of urban micro-watersheds using multi-criteria decision making and InVEST model: A case of Hyderabad City, India. Model. Earth Syst. Environ. 2021, 1, 3447–3459. [Google Scholar] [CrossRef]
- Aram, F.; Higueras García, E.; Solgi, E.; Mansournia, S. Urban Green Space Cooling Effect in Cities. Heliyon 2019, 5, e01339. [Google Scholar] [CrossRef] [PubMed]
- O’Malley, C.; Piroozfar, P.; Farr, E.R.P.; Pomponi, F. Urban Heat Island (UHI) Mitigating Strategies: A Case-Based Comparative Analysis. Sustain. Cities Soc. 2015, 19, 222–235. [Google Scholar] [CrossRef]
- Das, M.; Das, A.; Momin, S. Quantifying the Cooling Effect of Urban Green Space: A Case from Urban Parks in a Tropical Mega Metropolitan Area (India). Sustain. Cities Soc. 2022, 87, 104062. [Google Scholar] [CrossRef]
- Farhadi, H.; Faizi, M.; Sanaieian, H. Mitigating the Urban Heat Island in a Residential Area in Tehran: Investigating the Role of Vegetation, Materials, and Orientation of Buildings. Sustain. Cities Soc. 2019, 46, 101448. [Google Scholar] [CrossRef]
- Zölch, T.; Maderspacher, J.; Wamsler, C.; Pauleit, S. Using Green Infrastructure for Urban Climate-Proofing: An Evaluation of Heat Mitigation Measures at the Micro-Scale. Urban For. Urban Green. 2016, 20, 305–316. [Google Scholar] [CrossRef]
- Norton, B.A.; Coutts, A.M.; Livesley, S.J.; Harris, R.J.; Hunter, A.M.; Williams, N.S.G. Planning for Cooler Cities: A Framework to Prioritise Green Infrastructure to Mitigate High Temperatures in Urban Landscapes. Landsc. Urban Plan. 2015, 134, 127–138. [Google Scholar] [CrossRef]
- Chow, W.T.L.; Brazel, A.J. Assessing Xeriscaping as a Sustainable Heat Island Mitigation Approach for a Desert City. Build. Environ. 2012, 47, 170–181. [Google Scholar] [CrossRef]
- Buyadi, S.N.A.; Mohd, W.M.N.W.; Misni, A. Vegetation’s Role on Modifying Microclimate of Urban Resident. Procedia-Soc. Behav. Sci. 2015, 202, 400–407. [Google Scholar] [CrossRef]
- Aram, F.; Solgi, E.; Holden, G. The Role of Green Spaces in Increasing Social Interactions in Neighborhoods with Periodic Markets. Habitat Int. 2019, 84, 24–32. [Google Scholar] [CrossRef]
- Brandt, L.; Derby Lewis, A.; Fahey, R.; Scott, L.; Darling, L.; Swanston, C. A Framework for Adapting Urban Forests to Climate Change. Environ. Sci. Policy 2016, 66, 393–402. [Google Scholar] [CrossRef]
- Santamouris, M. Cooling the Cities—A Review of Reflective and Green Roof Mitigation Technologies to Fight Heat Island and Improve Comfort in Urban Environments. Sol. Energy 2014, 103, 682–703. [Google Scholar] [CrossRef]
- Alcazar, S.S.; Olivieri, F.; Neila, J. Green Roofs: Experimental and Analytical Study of Its Potential for Urban Microclimate Regulation in Mediterranean–Continental Climates. Urban Clim. 2016, 17, 304–317. [Google Scholar] [CrossRef]
- Besir, A.B.; Cuce, E. Green Roofs and Facades: A Comprehensive Review. Renew. Sustain. Energy Rev. 2018, 82, 915–939. [Google Scholar] [CrossRef]
- Lobaccaro, G.; Acero, J.A. Comparative Analysis of Green Actions to Improve Outdoor Thermal Comfort inside Typical Urban Street Canyons. Urban Clim. 2015, 14, 251–267. [Google Scholar] [CrossRef]
- Shahidan, M.F.; Shariff, M.K.M.; Jones, P.; Salleh, E.; Abdullah, A.M. A Comparison of Mesua ferrea L. and Hura crepitans L. for Shade Creation and Radiation Modification in Improving Thermal Comfort. Landsc. Urban Plan. 2010, 97, 168–181. [Google Scholar] [CrossRef]
- Klemm, W.; Heusinkveld, B.G.; Lenzholzer, S.; van Hove, B. Street Greenery and Its Physical and Psychological Impact on Thermal Comfort. Landsc. Urban Plan. 2015, 138, 87–98. [Google Scholar] [CrossRef]
- Yezioro, A.; Capeluto, I.G.; Shaviv, E. Design Guidelines for Appropriate Insolation of Urban Squares. Renew. Energy 2006, 31, 1011–1023. [Google Scholar] [CrossRef]
- Shashua-Bar, L.; Potchter, O.; Bitan, A.; Boltansky, D.; Yaakov, Y. Microclimate Modelling of Street Tree Species Effects within the Varied Urban Morphology in the Mediterranean City of Tel Aviv, Israel. Int. J. Clim. 2010, 30, 44–57. [Google Scholar] [CrossRef]
- McPherson, E.G.; Simpson, J.R.; Peper, P.J.; Maco, S.E.; Xiao, Q.; Hoefer, P.J. Northern Mountain and Prairie Community Tree Guide. In Forest Service, Pacific Southwest Research Station, Center for Urban Forest Research; U.S. Department of Agriculture: Davis, CA, USA, 2003; p. 88. [Google Scholar]
- Kim, K.; Yi, C.; Lee, S. Impact of Urban Characteristics on Cooling Energy Consumption before and after Construction of an Urban Park: The Case of Gyeongui Line Forest in Seoul. Energy Build. 2019, 191, 42–51. [Google Scholar] [CrossRef]
- Xu, X.; Sun, S.; Liu, W.; García, E.H.; He, L.; Cai, Q.; Xu, S.; Wang, J.; Zhu, J. The Cooling and Energy Saving Effect of Landscape Design Parameters of Urban Park in Summer: A Case of Beijing, China. Energy Build. 2017, 149, 91–100. [Google Scholar] [CrossRef]
- Kaloustian, N.; Diab, Y. Effects of Urbanization on the Urban Heat Island in Beirut. Urban Clim. 2015, 14, 154–165. [Google Scholar] [CrossRef]
- Brown, R.D.; Vanos, J.; Kenny, N.; Lenzholzer, S. Designing Urban Parks That Ameliorate the Effects of Climate Change. Landsc. Urban Plan. 2015, 138, 118–131. [Google Scholar] [CrossRef]
- Wang, P.; Yang, Y.; Ji, C.; Huang, L. Positivity and Difference of Influence of Built Environment around Urban Park on Building Energy Consumption. Sustain. Cities Soc. 2023, 89, 104321. [Google Scholar] [CrossRef]
- Harlan, S.L.; Brazel, A.J.; Prashad, L.; Stefanov, W.L.; Larsen, L. Neighborhood Microclimates and Vulnerability to Heat Stress. Soc. Sci. Med. 2006, 63, 2847–2863. [Google Scholar] [CrossRef] [PubMed]
- Sarrat, C.; Lemonsu, A.; Masson, V.; Guedalia, D. Impact of Urban Heat Island on Regional Atmospheric Pollution. Atmos. Environ. 2006, 40, 1743–1758. [Google Scholar] [CrossRef]
- Priyadarsini, R.; Hien, W.N.; Wai David, C.K. Microclimatic Modeling of the Urban Thermal Environment of Singapore to Mitigate Urban Heat Island. Sol. Energy 2008, 82, 727–745. [Google Scholar] [CrossRef]
- Fu, J.; Wang, Y.; Zhou, D.; Cao, S.-J. Impact of Urban Park Design on Microclimate in Cold Regions Using Newly Developped Prediction Method. Sustain. Cities Soc. 2022, 80, 103781. [Google Scholar] [CrossRef]
- Okeil, A. A Holistic Approach to Energy Efficient Building Forms. Energy Build. 2010, 42, 1437–1444. [Google Scholar] [CrossRef]
- Kastner-Klein, P.; Berkowicz, R.; Britter, R. The Influence of Street Architecture on Flow and Dispersion in Street Canyons. Meteorol. Atmos. Phys. 2004, 87, 121–131. [Google Scholar] [CrossRef]
- Li, X.-X.; Liu, C.-H.; Leung, D.Y.C.; Lam, K.M. Recent Progress in CFD Modelling of Wind Field and Pollutant Transport in Street Canyons. Atmos. Environ. 2006, 40, 5640–5658. [Google Scholar] [CrossRef]
- Vardoulakis, S.; Fisher, B.E.A.; Pericleous, K.; Gonzalez-Flesca, N. Modelling Air Quality in Street Canyons: A Review. Atmos. Environ. 2003, 37, 155–182. [Google Scholar] [CrossRef]
- Kiprop, V. What Is a Street Canyon? Available online: https://www.worldatlas.com/articles/what-is-a-street-canyon.html (accessed on 24 April 2023).
- Kumar, P.; Morawska, L.; Martani, C.; Biskos, G.; Neophytou, M.; Di Sabatino, S.; Bell, M.; Norford, L.; Britter, R. The Rise of Low-Cost Sensing for Managing Air Pollution in Cities. Environ. Int. 2015, 75, 199–205. [Google Scholar] [CrossRef] [PubMed]
- Ali-Toudert, F.; Mayer, H. Numerical Study on the Effects of Aspect Ratio and Orientation of an Urban Street Canyon on Outdoor Thermal Comfort in Hot and Dry Climate. Build. Environ. 2006, 41, 94–108. [Google Scholar] [CrossRef]
- Todhunter, P.E. Microclimatic Variations Attibutable to Urban-Canyon Asymetry and Orientation. Phys. Geogr. 1990, 11, 131–141. [Google Scholar] [CrossRef]
- Oke, T.R. Canyon Geometry and the Nocturnal Urban Heat Island: Comparison of Scale Model and Field Observations. J. Clim. 1981, 1, 237–254. [Google Scholar] [CrossRef]
- Li, Y.; Schubert, S.; Kropp, J.P.; Rybski, D. On the Influence of Density and Morphology on the Urban Heat Island Intensity. Nat. Commun. 2020, 11, 2647. [Google Scholar] [CrossRef]
- Dirksen, M.; Ronda, R.J.; Theeuwes, N.E.; Pagani, G.A. Sky View Factor Calculations and Its Application in Urban Heat Island Studies. Urban Clim. 2019, 30, 100498. [Google Scholar] [CrossRef]
- Marciotto, E.R.; Oliveira, A.P.; Hanna, S.R. Modeling Study of the Aspect Ratio Influence on Urban Canopy Energy Fluxes with a Modified Wall-Canyon Energy Budget Scheme. Build. Environ. 2010, 45, 2497–2505. [Google Scholar] [CrossRef]
- Ahmad, K.; Khare, M.; Chaudhry, K.K. Wind Tunnel Simulation Studies on Dispersion at Urban Street Canyons and Intersections—A Review. J. Wind Eng. Ind. Aerodyn. 2005, 93, 697–717. [Google Scholar] [CrossRef]
- Liu, C.-H.; Leung, D.Y.C.; Barth, M. On the Prediction of Air and Pollutant Exchange Rates in Street Canyons of Different Aspect Ratios Using Large-Eddy Simulation. Atmos. Environ. 2005, 39, 1567–1574. [Google Scholar] [CrossRef]
- Georgakis, C.; Santamouris, M. Experimental Investigation of Air Flow and Temperature Distribution in Deep Urban Canyons for Natural Ventilation Purposes. Energy Build. 2006, 38, 367–376. [Google Scholar] [CrossRef]
- Swilling, M.; Annecke, E. Building Sustainable Neighbourhoods in South Africa: Learning from the Lynedoch Case. Environ. Urban. 2006, 18, 315–332. [Google Scholar] [CrossRef]
- Mohsin, M.M.; Beach, T.; Kwan, A. Pulbic Perceptions of Urban Sustainable Challenges in Developing Countries; WIT Press: Bristol, UK, 2017; pp. 131–140. [Google Scholar]
- John, R. Flooding in Informal Settlements: Potentials and Limits for Household Adaptation in Dar Es Salaam City, Tanzania. Am. J. Clim. Chang. 2020, 9, 68–86. [Google Scholar] [CrossRef]
- Wang, H.; Ou, X.; Zhang, X. Mode, Technology, Energy Consumption, and Resulting CO2 Emissions in China’s Transport Sector up to 2050. Energy Policy 2017, 109, 719–733. [Google Scholar] [CrossRef]
- Alshehry, A.S.; Belloumi, M. Study of the Environmental Kuznets Curve for Transport Carbon Dioxide Emissions in Saudi Arabia. Renew. Sustain. Energy Rev. 2017, 75, 1339–1347. [Google Scholar] [CrossRef]
- GhaffarianHoseini, A.; Tookey, J.; GhaffarianHoseini, A.; Naismith, N.; Bamidele Rotimi, J.O. Integrating Alternative Technologies to Improve Built Environment Sustainability in Africa: Nexus of Energy and Water. Smart Sustain. Built Environ. 2016, 5, 193–211. [Google Scholar] [CrossRef]
- Almulhim, A.I.; Bibri, S.E.; Sharifi, A.; Ahmad, S.; Almatar, K.M. Emerging Trends and Knowledge Structures of Urbanization and Environmental Sustainability: A Regional Perspective. Sustainability 2022, 14, 13195. [Google Scholar] [CrossRef]
- Sudhakara Reddy, B.; Balachandra, P. Urban Mobility: A Comparative Analysis of Megacities of India. Transp. Policy 2012, 21, 152–164. [Google Scholar] [CrossRef]
- Hannan, S.; Sutherland, C. Mega-Projects and Sustainability in Durban, South Africa: Convergent or Divergent Agendas? Habitat Int. 2015, 45, 205–212. [Google Scholar] [CrossRef]
- Buyana, K.; Byarugaba, D.; Sseviiri, H.; Nsangi, G.; Kasaija, P. Experimentation in an African Neighborhood: Reflections for Transitions to Sustainable Energy in Cities. Urban Forum 2019, 30, 191–204. [Google Scholar] [CrossRef]
- Patel, Z.; Greyling, S.; Simon, D.; Arfvidsson, H.; Moodley, N.; Primo, N.; Wright, C. Local Responses to Global Sustainability Agendas: Learning from Experimenting with the Urban Sustainable Development Goal in Cape Town. Sustain. Sci. 2017, 12, 785–797. [Google Scholar] [CrossRef] [PubMed]
- Pieterse, D.E.; Parnell, S. Africa’s Urban Revolution; Bloomsbury Publishing: London, UK, 2014; ISBN 978-1-78032-522-4. [Google Scholar]
- Huchzermeyer, M. Cities with “Slums”: From Informal Settlement Eradication to a Right to the City in Africa; UCT Press: Cape Town, South Africa, 2011; ISBN 978-1-919895-39-0. [Google Scholar]
- Pretty, J.; Toulmin, C.; Williams, S. Sustainable Intensification in African Agriculture. Int. J. Agric. Sustain. 2011, 9, 5–24. [Google Scholar] [CrossRef]
- Jacobs, J. The Death and Life of Great American Cities; Reissue edition; Vintage: New York, NY, USA, 1992; ISBN 978-0-679-74195-4. [Google Scholar]
- Monteiro, J.; Carrilho, A.C.; Sousa, N.; de Oliveira, L.K.; Natividade-Jesus, E.; Coutinho-Rodrigues, J. Do We Live Where It Is Pleasant?. Correlates of Perceived Pleasantness with Socioeconomic Variables. Land 2023, 12, 878. [Google Scholar] [CrossRef]
- Monteiro, J.; Sousa, N.; Pais, F.; Coutinho-Rodrigues, J.; Natividade-Jesus, E. Planning Cities for Pandemics: Review of Urban and Transport Planning Lessons from COVID-19. Proc. Inst. Civ. Eng.-Munic. Eng. 2023, 176, 125–138. [Google Scholar] [CrossRef]
- Amado, M.; Poggi, F.; Ribeiro Amado, A.; Breu, S. E-City Web Platform: A Tool for Energy Efficiency at Urban Level. Energies 2018, 11, 1857. [Google Scholar] [CrossRef]
- Pais, F.; Monteiro, J.; Sousa, N.; Coutinho-Rodrigues, J.; Natividade-Jesus, E. A Multicriteria Methodology for Maintenance Planning of Cycling Infrastructure. Proc. Inst. Civ. Eng.-Eng. Sustain. 2022, 175, 248–264. [Google Scholar] [CrossRef]
- Moreno, C.; Allam, Z.; Chabaud, D.; Gall, C.; Pratlong, F. Introducing the “15-Minute City”: Sustainability, Resilience and Place Identity in Future Post-Pandemic Cities. Smart Cities 2021, 4, 93–111. [Google Scholar] [CrossRef]
- Liu, X.; Huang, B.; Li, R.; Wang, J. Characterizing the Complex Influence of the Urban Built Environment on the Dynamic Population Distribution of Shenzhen, China, Using Geographically and Temporally Weighted Regression. Environ. Plan. B Urban Anal. City Sci. 2021, 48, 1445–1462. [Google Scholar] [CrossRef]
- Mele, C.; McLeskey, M.H. Pro-Growth Urban Politics and the Inner Workings of Public-Private Partnerships. In The Routledge Handbook on Spaces of Urban Politics; Routledge: London, UK, 2018; ISBN 978-1-315-71246-8. [Google Scholar]


Disclaimer/Publisher’s Note: The statements, opinions and data contained in all publications are solely those of the individual author(s) and contributor(s) and not of MDPI and/or the editor(s). MDPI and/or the editor(s) disclaim responsibility for any injury to people or property resulting from any ideas, methods, instructions or products referred to in the content. |
© 2024 by the authors. Licensee MDPI, Basel, Switzerland. This article is an open access article distributed under the terms and conditions of the Creative Commons Attribution (CC BY) license (https://creativecommons.org/licenses/by/4.0/).
Share and Cite
Monteiro, J.; Sousa, N.; Coutinho-Rodrigues, J.; Natividade-Jesus, E. Challenges Ahead for Sustainable Cities: An Urban Form and Transport System Review. Energies 2024, 17, 409. https://doi.org/10.3390/en17020409
Monteiro J, Sousa N, Coutinho-Rodrigues J, Natividade-Jesus E. Challenges Ahead for Sustainable Cities: An Urban Form and Transport System Review. Energies. 2024; 17(2):409. https://doi.org/10.3390/en17020409
Chicago/Turabian StyleMonteiro, João, Nuno Sousa, João Coutinho-Rodrigues, and Eduardo Natividade-Jesus. 2024. "Challenges Ahead for Sustainable Cities: An Urban Form and Transport System Review" Energies 17, no. 2: 409. https://doi.org/10.3390/en17020409
APA StyleMonteiro, J., Sousa, N., Coutinho-Rodrigues, J., & Natividade-Jesus, E. (2024). Challenges Ahead for Sustainable Cities: An Urban Form and Transport System Review. Energies, 17(2), 409. https://doi.org/10.3390/en17020409

