Seismic Prediction Method of Shale Reservoir Brittleness Index Based on the BP Neural Network for Improving Shale Gas Extraction Efficiency
Abstract
1. Introduction
2. Principles
2.1. Principle of Predicting Rock Elastic Parameters through Pre-Stack Simultaneous Inversion
2.2. Principle of BP Neural Network
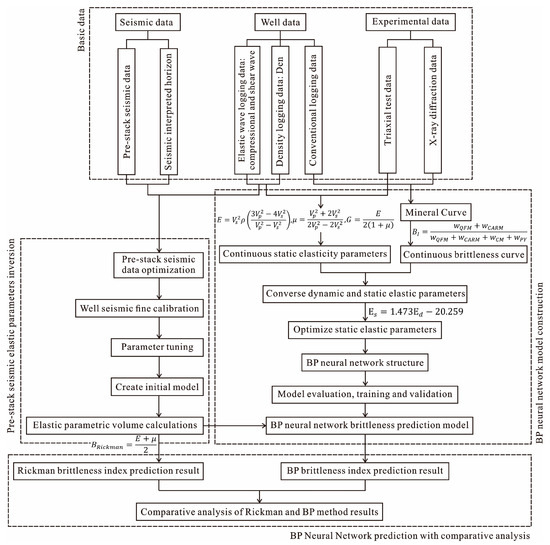
3. Materials and Methods
3.1. BP Neural Network Construction
3.1.1. Data Preprocessing
- Rock elastic parameter data
- 2.
- Brittleness index data
- 3.
- Sensitivity analysis of elastic parameters
3.1.2. BP Neural Network Model Structure
3.1.3. Model Training and Evaluation Criteria
3.1.4. Effectiveness Verification
3.2. Pre-Stack Seismic Elastic Parameters Inversion
3.2.1. Pre-Stack Seismic Data Optimization and Well Seismic Fine Calibration
3.2.2. Elastic Parametric Data Volumes’ Calculation
3.3. Seismic Prediction of Brittleness Index in Shale Reservoirs Based on BP Neural Network
4. Results
4.1. BP Neural Network Model Construction
4.1.1. Data Preprocessing Results
- Static and normalization correction of rock mechanical parameters

- 2.
- Brittleness index data
- 3.
- Optimization results of sensitive rock mechanics parameters
4.1.2. Determination of Network Structure
4.1.3. Model Training and Testing
4.1.4. Model Effect Verification
4.2. Elastic Parameter Inversion Volumes Calculation
4.3. Brittleness Index Seismic Prediction
5. Discussion
6. Conclusions
- In this study, the BP neural network was used for the seismic prediction of the shale brittleness index. Three elastic parameters (Young’s modulus, Poisson’s ratio, and shear modulus) were selected as input data. The BP neural network structure was established using the steepest descent method, with a three-layer structure consisting of 3 nodes in the input layer, 20 nodes in the hidden layer, and 1 node in the output layer. The model was trained and tested with 1603 data sets from three wells and validated with 367 data sets from one well. The average relative error between predicted and true values in the training data was 4.62%, and the coefficient of determination between predicted and true values in the validation data was 0.8489. These results indicate that the established BP neural network prediction model has high reliability.
- The results of the actual logging and seismic data application in the study area were analyzed. Rickman’s brittleness index prediction method had an average relative error of 6.60% at the well point, and a compliance rate of 69.16% between predicted and true values. The proposed seismic prediction method for the shale reservoir brittleness index based on the BP neural network had an error of only 2.74% with the actual data and a brittleness index prediction value compliance rate of 95.79%. Compared with the conventional Rickman brittleness index prediction method, the BP brittleness index prediction method improved the conformity rate by 26.63%. The BP method significantly enhances the prediction accuracy of brittleness seismic methods for shale reservoirs.
- Currently, the prediction of the brittleness index can be divided into two categories: two-dimensional logging prediction and three-dimensional seismic prediction. The logging prediction method uses a formula to calculate the logging brittleness index and obtain the vertical distribution of the single-well brittleness index, but it is difficult to characterize the plane distribution pattern of the brittleness index. The earthquake prediction method is based on pre-stack inversion to obtain various elastic parameters and uses linear mathematical formulas or multiple regression models to calculate the brittle index plane distribution results, but the accuracy of the prediction results is relatively low. The shale brittleness index earthquake prediction method based on the BP neural network proposed in this study fully utilizes the strong fitting and prediction ability of the BP neural network and improves the earthquake prediction accuracy of the brittleness index. However, for datasets with excessive data volume, the BP neural network model may have problems with slow convergence speed or overfitting, and further optimization of the BP neural network algorithm will be needed in the future.
Author Contributions
Funding
Data Availability Statement
Conflicts of Interest
References
- Zou, C.N.; Dong, D.Z.; Xiong, W.; Fu, G.Y.; Zhao, Q.; Liu, L.; Kong, W.L.; Zhang, Q.; Cai, G.Y.; Wang, Y.M.; et al. Exploration progress, challenges and countermeasures of new shale gas zones, new strata and new types in China. Oil Gas Geol. 2024, 45, 309–326. [Google Scholar]
- Liu, G.Q. Challenges and countermeasures of logging and evaluation technology for unconventional oil and gas exploration. Pet. Explor. Dev. 2021, 48, 891–902. [Google Scholar] [CrossRef]
- Liu, Z.; Zhang, J.H.; Yu, Z.J.; Ren, R.J.; Sun, Y.Z. Research progress and prospect of the brittleness of unconventional reservoirs. Oil Geophys. Prospect. 2023, 58, 1499–1507. [Google Scholar]
- Jarvie, D.M.; Hill, R.J.; Ruble, T.E.; Pollastro, R.M. Unconventional shale-gas systems: The Mississippian Barnett Shale of north-central Texas as one model for thermogenic shale-gas assessment. AAPG Bull. 2007, 91, 475–499. [Google Scholar] [CrossRef]
- Wang, F.P.; Gale, J.F. Screening criteria for shale-gas systems. GCAGS Trans. 2009, 59, 779–793. [Google Scholar]
- Li, J.Y. Mineral composition and brittleness analysis of mud shale in the Dongying Depression. Acta Sedimentol. Sin. 2013, 31, 616–620. [Google Scholar]
- Jin, X.C.; Shah, S.N.; Roegiers, J.C.; Zhang, B. Traceability Evaluation in Shale Reservoirs—An Integrated Petrophysics and Geomechanics Approach. In Proceedings of the SPE Hydraulic Fracturing Technology Conference, Woodlands, TX, USA, 4–6 February 2014. [Google Scholar]
- Rickman, R.; Mullen, M.; Petre, E.; Grieser, B.; Kundert, D. A Practical Use of Shale Petrophysics for Stimulation Design Optimization: All Shale Plays Are Not Clones of the Barnett Shale; Society of Petroleum Engineers: Denver, CO, USA, 2008. [Google Scholar]
- Goodway, B.; Perez, M.; Varsek, J.; Abaco, C. Seismic petrophysics and isotropic-anisotropic AVO methods for unconventional gas exploration. Lead. Edge 2010, 29, 1500–1508. [Google Scholar] [CrossRef]
- Guo, Z.Q.; Chapman, M.; Li, X.Y. A Shale Rock Physics Model and Its Application in the Prediction of Brittleness Index, Mineralogy, and Porosity of the Barnett Shale, 1st ed.; SEG Technical Program Expanded Abstracts, 2012; Society of Exploration Geophysicists: Tulsa, OK, USA, 2012; pp. 1–5. [Google Scholar]
- Liu, Z.S.; Sun, Z.D. Novel brittleness factors and their application to mud shale reservoir prediction. Pet. Explor. Dev. 2015, 42, 117–124. [Google Scholar] [CrossRef]
- Cao, D.P.; Han, J.X.; Xiao, J.F.; Liu, Q.; Fu, F.Q.; Liu, D. Research on evaluation method of the brittleness of mineral composition shale under the constraint of elastic characteristics. Chin. J. Geophys. 2023, 66, 4781–4791. [Google Scholar]
- Jin, Y.; Bo, K.H.; Zhang, Y.Z.; Lu, Y.H. Progress and thoughts on mechanochemical coupling research of well wall stabilization in deep hard and brittle mud shale. Pet. Drill. Technol. 2023, 51, 159–169. [Google Scholar]
- Wang, L. Brittleness Seismic Inversion Method for Shale Gas Reservoirs. Master’s Thesis, Yangtze University, Wuhan, China, 2016. [Google Scholar]
- Wang, W.R.; Hu, Z.Q.; Long, S.X.; Du, W.; Wu, J. Reservoir characteristics and evolution mechanisms of the Upper Ordovician Wufeng-Lower Silurian Longmaxi shale, Sichuan Basin. Oil Gas Geol. 2022, 43, 353–364. [Google Scholar]
- Zhang, D.M.; Liu, Z.G.; Yao, Z.D.; Liao, X.F.; Liu, Z.Y.; Zeng, Z. Quantitative pre-stack seismic prediction of shale brittleness index in Block L of South Sichuan shale gas field. Pet. Explor. 2023, 62, 154–162. [Google Scholar]
- Shan, Z.Q. Application of seismic pre-stack inversion method to predict shale brittleness index in Nanchuan area. J. Geol. 2018, 42, 291–297. [Google Scholar]
- Ma, H.; Fan, G. Prediction of logging curve with drilling based on BP neural network model. Rec. Eng. 2023, 34, 22–27. [Google Scholar]
- Wu, S.H.; Gao, R.Z.; Li, Z.R. Application of artificial neural network in lateral prediction of oil and gas reservoirs. Mar. Orig. Pet. Geol. 1995, 31, 34–48. [Google Scholar]
- Zhu, Q.J.; Gu, Y.B.; Lu, S.L.; Yue, W.Z. Application of the artificial neural network model in petroleum resources prediction. East China Geol. 2002, 4, 281–287. [Google Scholar]
- Wang, T.; Yang, B.; Yang, Y.; Tang, Z.Q. Prediction of reservoir parameters using BP neural network. Liaoning Chem. Ind. 2013, 42, 160–163. [Google Scholar]
- Okon, A.N.; Adewole, S.E.; Uguma, E.M. An artificial neural network model for reservoir petrophysical properties: Porosity, permeability, and water saturation prediction. Model. Earth Syst. Environ. 2021, 7, 2373–2390. [Google Scholar] [CrossRef]
- Saikia, P.; Baruah, R.D.; Singh, S.K.; Chaudhuri, P.K. Artificial Neural Networks in the domain of reservoir characterization: A review from shallow to deep models. Comput. Geosci. 2020, 135, 104357. [Google Scholar] [CrossRef]
- Rumelhart, D.E.; Hinton, G.E.; Williams, R.J. Learning representations by back-propagating errors. Nature 1986, 323, 533–536. [Google Scholar] [CrossRef]
- Su, K.; Huang, J.N. An algebraic projection analysis for optimal hidden units size and learning rates in back-propagation learning. In Proceedings of the IEEE 1988 International Conference on Neural Networks, San Diego, CA, USA, 24–27 July 1988; Volume 1, pp. 363–370. [Google Scholar]
- Buscema, M. Backpropagation neural networks. Subst. Use Misuse 1998, 33, 233–270. [Google Scholar] [CrossRef] [PubMed]
- Xiong, J.; Zhu, M.Y.; Li, W.M.; Wei, J.F.; Liu, X.J.; Liang, L.X.; Lin, S.Y. Evolution of physical properties of rocks with different lithologies under high temperature. Nat. Gas Ind. 2023, 43, 14–24. [Google Scholar]
- Chen, F.Y.; Zhang, G.Z.; Zhou, Y.; Liu, J.Z.; Han, L. Static modulus prediction method based on petrophysical model of dense sandstone. Pet. Explor. 2023, 62, 952–961. [Google Scholar]
- Cybenko, G. Approximation by superpositions of a sigmoidal function. Math. Control Signal Syst. 1989, 2, 303–314. [Google Scholar] [CrossRef]
- Tang, X.; Feng, J.Y.; Hu, X.P. Application of biphasic media oil and gas detection technology in the Cretaceous Shushanhe Formation of the Tahe Oilfield. Pet. Explor. 2022, 61, 907–917. [Google Scholar]














| Hidden notes | 1 | 2 | 3 | 4 | 5 |
| Absolute error | 0.2703 | 0.2525 | 0.2361 | 0.2289 | 0.2256 |
| Hidden notes | 6 | 7 | 8 | 9 | 10 |
| Absolute error | 0.2069 | 0.1998 | 0.1939 | 0.2067 | 0.2010 |
| Hidden notes | 11 | 12 | 13 | 14 | 15 |
| Absolute error | 0.1986 | 0.1823 | 0.2001 | 0.1919 | 0.1829 |
| Hidden notes | 16 | 17 | 18 | 19 | 20 |
| Absolute error | 0.1795 | 0.1721 | 0.1623 | 0.1636 | 0.1562 |
| Hidden notes | 21 | 22 | 23 | 24 | 25 |
| Absolute error | 0.1567 | 0.1563 | 0.1561 | 0.1564 | 0.1559 |
| Sample Number | E | μ | G | Predict Brittleness/% | Real Brittleness/% | Absolute Error/% | Relative Error/% |
|---|---|---|---|---|---|---|---|
| 1 | 0.1458 | 0.6267 | 0.1553 | 60.57 | 60.20 | 0.38 | 0.62 |
| 2 | 0.2686 | 0.5435 | 0.0879 | 64.06 | 63.21 | 0.84 | 1.34 |
| 3 | 0.2253 | 0.6031 | 0.0794 | 68.02 | 67.42 | 0.61 | 0.90 |
| 4 | 0.2229 | 0.6367 | 0.1061 | 66.46 | 67.32 | −0.85 | −1.27 |
| 5 | 0.2193 | 0.6760 | 0.2043 | 62.04 | 53.53 | −1.49 | −2.35 |
| 6 | 0.2157 | 0.6651 | 0.1267 | 64.19 | 55.00 | −0.81 | −1.24 |
| 7 | 0.2124 | 0.6542 | 0.2116 | 71.02 | 48.07 | 2.95 | 4.33 |
| 8 | 0.2136 | 0.6542 | 0.1439 | 60.57 | 50.53 | 0.04 | 0.07 |
| 9 | 0.2033 | 0.6338 | 0.1543 | 65.52 | 53.82 | 1.70 | 2.67 |
| 10 | 0.2863 | 0.4634 | 0.1378 | 67.40 | 49.93 | −2.53 | −3.61 |
| 11 | 0.0703 | 0.6988 | 0.1995 | 64.97 | 59.64 | −4.66 | −6.69 |
| 12 | 0.3650 | 0.6486 | 0.1299 | 62.06 | 66.30 | −4.24 | −6.39 |
| 13 | 0.3707 | 0.6533 | 0.2305 | 63.43 | 66.15 | −2.72 | −4.12 |
| 14 | 0.4483 | 0.4302 | 0.1319 | 66.51 | 61.77 | 4.74 | 7.67 |
| 15 | 0.4159 | 0.4357 | 0.1773 | 66.81 | 64.69 | 2.12 | 3.28 |
| Well Mane | Actual Brittleness Index/% | BP Method of Brittleness Prediction/% | Relative Error of BP Method/% | Rickman Method of Brittleness Prediction/% | Relative Error of Rickman Method /% |
|---|---|---|---|---|---|
| Z1 | 67.4562 | 65.4496 | 2.9747 | 63.4232 | 5.9787 |
| Z2 | 66.4389 | 68.6834 | 3.3783 | 69.9584 | 5.2973 |
| Z3 | 64.0963 | 65.8219 | 2.6922 | 69.3473 | 8.1924 |
| Z4 | 68.5441 | 69.8689 | 1.9327 | 63.7938 | 6.9303 |
Disclaimer/Publisher’s Note: The statements, opinions and data contained in all publications are solely those of the individual author(s) and contributor(s) and not of MDPI and/or the editor(s). MDPI and/or the editor(s) disclaim responsibility for any injury to people or property resulting from any ideas, methods, instructions or products referred to in the content. |
© 2024 by the authors. Licensee MDPI, Basel, Switzerland. This article is an open access article distributed under the terms and conditions of the Creative Commons Attribution (CC BY) license (https://creativecommons.org/licenses/by/4.0/).
Share and Cite
Zhang, X.; She, H.; Zhang, L.; Li, R.; Feng, J.; Liu, R.; Wang, X. Seismic Prediction Method of Shale Reservoir Brittleness Index Based on the BP Neural Network for Improving Shale Gas Extraction Efficiency. Energies 2024, 17, 4751. https://doi.org/10.3390/en17184751
Zhang X, She H, Zhang L, Li R, Feng J, Liu R, Wang X. Seismic Prediction Method of Shale Reservoir Brittleness Index Based on the BP Neural Network for Improving Shale Gas Extraction Efficiency. Energies. 2024; 17(18):4751. https://doi.org/10.3390/en17184751
Chicago/Turabian StyleZhang, Xuejuan, Haiyan She, Lei Zhang, Ruolin Li, Jiayang Feng, Ruhao Liu, and Xinrui Wang. 2024. "Seismic Prediction Method of Shale Reservoir Brittleness Index Based on the BP Neural Network for Improving Shale Gas Extraction Efficiency" Energies 17, no. 18: 4751. https://doi.org/10.3390/en17184751
APA StyleZhang, X., She, H., Zhang, L., Li, R., Feng, J., Liu, R., & Wang, X. (2024). Seismic Prediction Method of Shale Reservoir Brittleness Index Based on the BP Neural Network for Improving Shale Gas Extraction Efficiency. Energies, 17(18), 4751. https://doi.org/10.3390/en17184751

