A Comprehensive Review of the Current Status of Smart Grid Technologies for Renewable Energies Integration and Future Trends: The Role of Machine Learning and Energy Storage Systems
Abstract
1. Introduction
- Limited Focus on Holistic Integration: While there are many works on smart grid technologies, such as energy storage or ML applications, they did not provide a comprehensive analysis of the way these technologies could holistically integrate into the grid. This segmented approach often overlooks the complexities and synergies involved in integrating multiple technologies simultaneously, such as how energy storage systems can be optimized using ML within a smart grid.
- Insufficient Attention to Emerging Technologies: Despite the fact that many technological advancements have been made in renewable energy integration and smart grid, many reviewers fail to adequately cover emerging technologies such as blockchain. These technologies have the revolutionized potential to evolve the grid, but their integration into the existing smart grid infrastructure remains unexpected.
- Geographical and Contextual Limitations: The main focus of studies is on developed countries such as North America or Europe, with limited attention to developing countries and the challenges they face because of their environmental conditions or industrial context. This bias limits the applicability and recommendations to a global audience.
- Lack of Longitudinal Studies: Many review papers’ findings are synthesized from short-time studies or simulations that may not have the capability to capture the long-term impacts and sustainability of integrating RES and technologies into smart grids. Using longitudinal studies, could assess the performance of these technologies over time and explore any probable drawbacks of these models.
2. Literature Review
2.1. Overview of Smart Grid Technologies
2.1.1. Key Components of Smart Grids
- Advanced Metering Infrastructure (AMI): AMI represents smart meters communication networks and data management systems that provide real-time monitoring and control of energy [7]. Utilizing this technology facilitates dynamic pricing, demand response, and efficient load management. For instance, AMI helps reduce peak demand by shifting consumption to off-peak periods through time-of-use tariffs. However, the high deployment cost of AMI systems can be a barrier, making it most suitable for regions that have high energy consumption alongside dynamic pricing structures [8].
- Distributed Energy Resources (DERs): DERs such as solar panels, wind turbines, and energy system management systems are integrated into the grid to provide localized generation and storage. With this method, grid flexibility and reliability of the traditional centralized power plants will be reduced. Alongside that, a higher proportion of renewable energies can be accommodated into the grid, which leads to a lower carbon footprint for the environment. In addition, microgrids, which are small-scale power grids and act independently or in conjunction with the main grid, can be used for the system [4,9].
- Energy Management Systems (EMS): The EMS is central to optimizing the operation of the grid by managing the flow of electricity, balancing supply and demand, and also ensuring efficient energy distribution. EMS uses real-time data from different locations and components to have proper functions such as load forecasting, demand response, and generation scheduling [10]. Machine learning has also been utilized in this system to provide better predictive analytics and automated control that could enhance the grid’s reliability and efficiency. One of the machine learning usability in EMS could be the ability to predict the energy demand based on previous data that this system has been fed and optimize the dispatch of generation resources accordingly [11,12].
- Demand Side Management (DSM): Demand response (DR) programs include methods of demand side management (DSM), which refers to the change in the consumption of customers due to the change in the price of electricity in the market. It should be mentioned that some such programs were also used in the traditional electricity system in the form of multi-tariff meters. DSM involves many strategies to optimize energy consumption among end-users. It can include adjusting consumption patterns in response to pricing signals or implementing energy-efficient technologies [13]. Through DSM, smart grids can reduce peak load, which leads to a reduction in the need for additional capacity in power plants and transmission networks. DSM helps consumers to optimize their energy utilization. This optimization can include shifting energy consumption from peak hours to off-peak hours, using high-efficiency devices, or setting schedules for energy consumption [14].
- Grid Security: Cybersecurity protocols are utilized for grid protection from potential threats and vulnerabilities, ensuring the integrity and reliability of the grid. Since a smart grid highly depends on an interconnected and data-driven network, the probability of being exposed to cyber-attacks, which can disrupt the operation or comprise data privacy, is high [15]. Considering all of the mentioned challenges, grid security’s responsibility is to implement robust encryption, authentication protocols, and real-time monitoring systems for detecting and mitigating cyber threats. It also includes physical security measures to protect critical infrastructure from physical attacks and natural disasters [16,17].
2.1.2. Communication and Control Mechanisms
- Communication Infrastructure: This part of the smart grid contains a network of devices and systems that facilitate data exchange among various grid components, such as wireless networks, fiber optics, and power line communication (PLC) systems, to ensure the reliability and efficiency of data transmission [18]. The main responsibility of communication networks is to support advanced functionalities such as remote monitoring, automated meter reading, and integration of DERs [19]. One of the critical parts of this communication, the Internet of Things (IoT), can be named as it allows for seamless communication among various devices and enhancement of operational efficiency in smart grids [20].
- Control Systems: This section of smart grids includes Distributed Control Systems (DCS) and Supervisory Control and Data Acquisition (SCADA) systems. Utilizing these systems provides real-time monitoring and control of grid operations, enabling automation in the field of various processes such as voltage regulation, load balancing, and fault detection [21]. Considering the ML technique’s power in this field by having advanced algorithms, it aids the grid in enhancing its performance and ensuring stability [22]. This goal can be reached by using automated demand response (ADR) systems that control appliances and equipment based on grid conditions [23]. The integration of DCS with an existing grid can be complex and needs significant changes in the traditional infrastructure. Moreover, SCADA systems lack the ability to provide comprehensive oversight of grid operations, which makes them indispensable in the management of intricate dynamics of modern energy grids, mostly in large-scale scenarios.
- Demand Response Management: DCS enables decentralized management of the grid by distributing control tasks among multiple controllers that empower the scalability and resilience of the grid by allowing local decision-making and reducing the dependency on a central control unit [24]. Automation technologies, such as automatic microgrids, can operate independently or collaboratively with the main grid to manage the local energy resources efficiently [25].
- Real-time Monitoring and Analysis: Advanced sensors and metering devices collect data continuously on grid performance, which is then analyzed using big data analytics and ML techniques [26]. This section provides an allowance for predictive maintenance, fault detection in real-time conditions, and optimization of grid operations to forecast potential equipment failures and schedule maintenance proactively [27].
2.2. RES Integration
2.2.1. Types of Renewable Energy Sources
- Wind Energy: Wind energy is harnessed using wind turbines that convert kinetic energy from the wind into electrical power. As one of the fastest-paced-growing RES globally, it offers significant potential for large-scale power generation. By considering the offshore and offshore environments, wind farms can generate substantial amounts of electricity, contributing to the overall smart grid system. Dissimilar to the first years of introducing this type of energy, turbine technology advancement in recent years, not only has the cost been reduced, but it also empowers the efficiency of wind energy generation, which makes wind energy more competitive with traditional energy sources [28]. Onshore wind turbines, for example, are favored for their lower installation and maintenance costs, making them an economically viable option for regions with consistent wind patterns. However, they are limited by land availability and the variability in wind patterns, which can affect their overall efficiency. On the other hand, offshore wind turbines benefit from higher wind speeds and greater energy output, particularly in coastal regions. Despite their higher installation and maintenance costs, offshore wind turbines are ideal for maximizing energy generation in areas with robust wind resources [29].
- Solar Energy: Solar energy is captured using Photovoltaic (PV) panels that convert sunlight directly into electricity. The high versatility of this power provides a situation for its deployment on different scales, from small residential rooftops to large-utility solar farms [30]. Similarly, wind turbines, the declining cost of PV panels, and advancements in solar technology have accelerated the adoption pace of solar energy worldwide [31]. Moreover, another usability, such as concentrating sunlight energy to produce steam that could drive turbines, can be named as another aspect of this energy, which absorbs a large amount of attention [32]. Despite the scalability and accessibility of PV panels, their reliance on solar irradiation and cloud coverage hinders their application. On the other hand, Concentrated Solar Panel (CSP) systems can generate electricity even after sunset by utilizing thermal storage, yet they require high investment and significant land area [33].
- Hydropower: As one of the oldest and most established forms of energy conversion, hydropower utilizes the energy from flowing water to generate electricity. Hydropower plants can provide large-scale and reliable power generation that can be maintained as a base-load power source [34]. Small-scale power systems are also used in remote areas to provide localized electricity power supply, especially in locations where traditional electricity generation lines are challenging to maintain [35]. The flexibility and potential for storage capacity of this energy make it a valuable asset in balancing supply and demand within the grid [36]. While large hydropower plants provide stable base-load power, their significant environmental impact on aquatic ecosystems is inevitable. In these cases, small or micro hydropower can be used as they are also capable of implementation in smaller rivers; however, their generated electricity is not sufficient enough to feed large loads [37].
2.2.2. Challenges in Integrating RES into Smart Grids
- Intermittency and Variability: The unpredictability of natural resources is one of the primary challenges in integrating RES. Dissimilar to conventual power plants, which can provide a steady output, renewable energy generation is highly related to environmental conditions such as wind speed and sunlight availability, which leads the system to fluctuations in power supply [38]. This variability can cause severe instability in the grid and complicate energy management [20]. However, in some works similar to [39], a two-stage method has been offered to handle the multi-energy microgrids for uncertainties in grids.
- Grid Stability and Reliability: The voltage and frequency fluctuation due to the unprecedented RES could be named as some of the issues that natural energy integration to the power grid would sense [40]. Ensuring that a smart grid can mitigate these challenges requires advanced grid management techniques and real-time monitoring systems [23].
- Energy Storage: Because of the intermittency of RES, effective energy storage solutions are required to address any upcoming problems for the smart grid. Since the amount of energy, most specifically voltage, that RES produce should be constant during different times of the day, various energy storage systems, such as batteries, supercapacitors, and pumped hydro storage, can store the extra generated energy and release it during periods of low generation or high demand [41]. This advancement also imposes high costs and limits the lifespan of some storage technologies, which remain significant challenges [42].
- Infrastructure and Investment: Upgrading existing grid infrastructure to accommodate RES integration is costly. It includes enhancing transmission and distribution networks, utilizing AMI, and system control development that is capable of managing distributed generation. Government support is essential for achieving this upgrade on a large scale [5].
- Regulatory and Market Challenges: Regulatory and market challenges often lag behind technological advancements, which pose some issues when integrating RES. Policies and incentives that could promote the adoption of renewable energies, support grid modernization, and ensure fair market conditions are critical to mitigate the mentioned challenges [18].
2.3. Role of Machine Learning in Smart Grids
2.3.1. Overview of Machine Learning Techniques
- Supervised Learning: In this training, the model will be trained on a labeled dataset, where the input–output pairs are known, and the main path for learning is to map inputs to outputs. Common algorithms include [44]:
- ○
- Linear Regression: Utilized for a continuous output variable prediction based on one or more input features. The main assumption here is a linear relationship between the inputs and the output of the labeled dataset.
- ○
- Support Vector Machine (SVM): Used for classification and regression tasks. In this way, this model finds the best hyperplane that separates the classes in the feature space.
- ○
- Neural Networks: This technique is composed of layers of interconnected neurons similar to human brains. This method is used for complex pattern recognition tasks, and they can learn non-linear relationships between inputs and outputs.
- Unsupervised Learning: This technique deals with unlabeled data, and output variables do not have any categorization. The main role of this model is to identify patterns or groups within data. It is suitable for exploratory data analysis and feature extraction [45]. Common algorithms for this method include:
- ○
- Clustering Algorithms: Techniques such as K-means where group data points into clusters based on the similarity that each data point has with other ones.
- ○
- Dimensionality Reduction Techniques: Methods such as Principal Component Analysis (PCA) are used to reduce the number of features in data while preserving its essential structure. This aids in visualizing high-dimensional data and also has a decrement in computational complexity, especially for big datasets.
- Reinforcement Learning: This method involves training a model to make a sequence of decisions by rewarding desired behaviors and punishing ones. By this procedure, the model learns to maximize cumulative rewards over time and find valuable information [46]. It includes:
- ○
- Q-learning: A model-free reinforcement learning algorithm that can learn the values of actions in a given state based on reward maximization.
- ○
- Deep Reinforcement Learning: Combines reinforcement learning with deep neural networks to manage big and complex state spaces in applications such as game playing and robotics.
- Deep Learning: It is a subset of ML that involves neural networks with layers that can learn complex patterns in large datasets [47]. Common architectures include:
- ○
- Convolutional Neural Networks (CNNs): Used for image and video recognition tasks. This way, convolutional layers can be detected automatically from raw data.
- ○
- Recurrent Neural Networks (RNNs): These are suggested for sequential data, such as time series or natural language processing. RNNs use the memory of previous inputs to enhance their future predictions.
2.3.2. Data Preprocessing Phase
- Data Collection: Identify and integrate data from various sources such as sensors, smart meters, weather stations, and historical energy consumption records, ensuring a diverse and comprehensive dataset that enhances the model’s ability to learn and generalize a proper model. In addition, with the help of IoT devices and advanced communication systems that can facilitate continuous data flow, real-time data can be gathered for future predictions and grid monitoring.
- Data Cleaning: Missing data can adversely affect model performance. There are various techniques to address this issue, such as filling missing values with mean, median, or mode and interpolation. Rather than missing data, having corrupted and noisy is another aspect of data preprocessing that should be performed. Techniques such as smoothing, filtering, and outlier detection can help maintain the integrity of data. Moreover, since the information is gathered through different sources with various measurement units, it is important to put them within a specific range or distribution to be used. By normalizing or standardizing data, the convergence of the gradient-based algorithm and model performance will improve.
- Data Transformation: Through model training, inputs and outputs are obtained. The inputs are considered features, and by creating new features from raw data or combining existing features, the model can improve its predictive accuracy. In addition, by reducing the number of features while retaining the essential information, computational complexity will be reduced alongside improving the model interpretability since ML models can interact better with numerical format data, methods such as one-hot encoding where categorical data would be useful. The mentioned techniques help to ensure that inputs are in the most suitable format for training and prediction, leading to better performance and more reliable results.
- Data Segmentation: Through the model training, inputs and outputs are obtained. The inputs are considered features, and by creating new features from raw data or combining existing features, the model can improve its predictive accuracy. In addition, by reducing the number of features while retaining the essential information, computational complexity will be reduced alongside improving the model interpretability since ML models can interact better with numerical format data, methods such as one-hot encoding where categorical data would be useful. The mentioned techniques help to ensure that inputs are in the most suitable format for training and prediction, leading to better performance and more reliable results.
- Data Segmentation: Dividing the dataset into training and testing sets to evaluate model performance. A common division method is to allocate 70–80% of data for training and 20–30% for testing. Moreover, these training data were further split to create a validation set used for hyperparameter tuning and model selection. These steps prevent overfitting the model and ensure the model’s generalization for new data.
- Data Augmentation: During the time that data are limited or imbalanced, techniques such as the Synthetic Minority Over-sampling Method (SMOTE) can help the model generate synthetic data to augment an existing dataset. In addition, by aggregating over different periods, new features can be created to improve the model’s robustness and also capture trends and patterns at different granularities.
2.3.3. Evaluation of ML Models
- Accuracy: Is the ratio of correctly predicted instances (both True Positives (TP) and True Negatives (TN)) to the total instances in the dataset (sum of True Positives, True Negatives, False Positives (FP), and False Negatives (FN)). It is a straightforward metric for the classification conditions but may not be suitable for imbalanced datasets where the number of instances in different classes varies significantly.
- Precision: This term measures the number of True Positives divided by the total number of positive predictions (True Positives and False Positives). It is mostly useful for scenarios where the cost of false positives is high.
- Recall: Also known as sensitivity, it is the ratio of True Positive predictions to the total number of actual positive instances (True Positives and False Negatives). It is mostly usable for the times that the cost of False Negative is high, such as in fault detection systems.
- F1 Score: This is the harmonic mean of two previous metrics, precision, and recall, providing a balance between the two of them. It is commonly practical for imbalanced datasets where neither precision nor recall alone is sufficient to evaluate the model performance.
- Mean Squared Error (MSE): It is used primarily in regression tasks to measure the average squared difference between predicted and actual values. It also penalizes larger errors more than smaller ones, making it more sensitive to outliers.
- Root Mean Squared Error (RMSE): It is the square root of MSE, providing an error metric in the same units as the target variable. The usage of this metric is in energy demand and supply forecasting.
- Mean Absolute Error (MAE): It measures the average magnitude of error in predictions without considering their direction. It provides a straightforward interpretation of average error and is less sensitive to outliers than the MSE itself.
- R-squared (Coefficient of Determination): It indicates the proportion of variance in the dependent variable that is predictable from the independent variable. It is a number that ranges from 0 to 1, with higher values indicating better performance.
- k-fold Cross-Validation: In k-fold cross-validation, the dataset is divided into k subsets, the model is trained on k − 1 subsets, and tested on the remaining fold. This procedure is repeated k times, with each fold serving as the test set once. The average performance across all k iterations provides a robust estimate of the model’s performance. Most choices for k are 5 and 10.
- Stratified k-fold Cross-Validation: This method ensures that each fold has a similar distribution of class labels as the main dataset. For the time that the dealt is with imbalanced datasets, this method is used to ensure the proper representation of the overall class distribution in each fold.
- Leave-On-Out Cross Validation (LOOCV): It is a special case of k-fold cross-validation where k is the number of instances in the dataset. Each instance is used as a single test case, while the model is trained on the remaining instances. It is beneficial from the aspect of unbiased estimation of model performance; however, due to its high computation cost for large datasets, it is not very common.
- Time Series Cross-Validation: This technique is used for data that are highly related to time, such as energy consumption patterns. It preserves the temporal order of data, ensuring that the training set always contains data that precedes the test set.
- Nested Cross Validation: It is used for hyperparameter tuning and model selection. It contains an outer cross-validation loop for evaluating model performance and an inner loop for hyperparameter optimization. Any upcoming overfitting and biased estimation of the model performance can be prevented by the usage of this method.
2.3.4. Applications of ML in Energy Management
- Demand Forecasting: ML algorithms such as time series analytics and neural networks can predict both short-term and long-term electricity demand, which can help utilities for better energy supply optimization and reduce costs. Deep learning can accurately forecast demand by analyzing past consumption patterns and considering external factors such as weather conditions [51].
- Renewable Energy Prediction: The main concern of a power grid is about its stability, despite the integration of various energy sources such as wind or solar. By considering features such as weather, historical performances, and other variables, ML can aid the system in adapting itself based on the energy prediction of different renewables, such as wind. Techniques such as Support Vector Regression (SVR), which involves specific adjustments based on different conditions, have been successfully used to predict solar irradiance and wind speeds that are needed for their energy generation [52,53].
2.4. Addressing Challenges in Integrating Renewable Energy Systems into Smart Grids with Machine Learning
2.5. Energy Storage Systems
2.5.1. Batteries
- Lithium-ion Batteries: Known for their high energy density, efficiency, and long cycle life, lithium-ion batteries are commonly used in various applications, such as Electrical Vehicles (EVs) and grid storage for renewable energies. Continuous advancements in these kinds of storage systems empower their scalability among industrial and commercial users and decrease their cost to be accessible in various conditions. Despite all of the perks these types of batteries have, they are often limited by the high costs and relatively limited lifespan, which could affect the long-term economic feasibility of large-scale projects [55]. To manage them properly, it is important to utilize a real-time management system. For instance, this work [56] offers a practical solution for real-time battery management, enhancing the overall efficiency of EV integration into smart grids.
- Hydrogen Fuel Cells: As another type of storage system, hydrogen fuel cells operate by converting chemical energy from hydrogen into electricity through its chemical reaction with oxygen. They are common because of their high efficiency and environmental benefits, and they are used in different sections such as EVs, grid storage, and complementary parts of RES. The scalability of this type of fuel cell makes it an attractive option for large-scale energy storage [57].
- Solid-State Batteries: In this type of battery technology, liquid or gel electrolytes in the traditional lithium-ion have been replaced with solid electrolytes. Utilizing this method, energy density increases alongside safety improvement by reducing the risk of leakage and flammability. As some of the forefront companies in developing solid-state batteries, Toyota and QuantumScape, are using that by investing in this new technology, they are trying to promise longer lifespans and faster charging times [58].
- Lithium–Sulfur Batteries: Lithium–sulfur (Li-S) batteries offer a better energy density than Li-ion batteries, which could make them suitable for large-scale energy storage. Recent discoveries in stabilizing the sulfur cathode and improving the electrolyte have mitigated some challenges related to the short lifespan and efficiency of these batteries. This also provides the potential for reducing the cost of energy storage systems significantly [59].
- Flow Batteries: These kinds of batteries, such as vanadium redox flow ones, have gained attention because of their scalability and long discharge durations. By storing the energy in liquid electrolytes contained in an external tank, easy scalability is achieved by simply increasing the size of the tanks. This advancement aids them in being a proper candidate for large-scale renewable energy storage applications by having inherent potential for efficiency improvement and cost reduction in the future [60].
2.5.2. Supercapacitors
- Electrochemical Double-Layer Capacitors (EDLCs): EDLCs are the most common type of supercapacitors because of their high-power output and outstanding charge-discharge efficiency. Certain kinds of applications, such as regenerative braking in cars, require quick bursts of energy and are preferred over traditional batteries. Recent developments have focused on improving the energy density of these energy storage systems by the usage of advanced materials such as graphene and carbon nanotubes [62].
- Hybrid Capacitors: In hybrid capacitors, the characteristics of batteries and supercapacitors have been combined, offering both high energy and power densities. The mentioned features make them suitable for applications that require both quick energy bursts and a sustainable power supply. Enhancements in this technology cause a more probable market for them in competition with traditional batteries [61,62].
2.5.3. Thermal Storage Systems
- Sensible Heat Storage: This storage involves storing thermal energy by heating or cooling liquid or solid materials, such as water or rocks. Thermal power plants are the common usable place for this technology as they can store the heat for future utilization in steam generation and turbine driving. Recent advancements have also focused on improving the affordability and efficiency of these technologies by developing new materials to optimize storage designs [62].
- Latent Heat Storage: In these systems, Phase Change Materials (PCMs) that absorb and release heat during phase transitions, such as solid to liquid, have been used. PCMs offer higher energy density than sensible heat storage materials. Improvements in this area focus on enhancing thermal properties in PCMs, longer life spans, and better conductivity in the thermal system [63].
2.5.4. Role of Energy Storage in Balancing Supply and Demand
2.5.5. Advances in Energy Storage Technologies
2.6. Discussion on Machine Learning in Energy Storage System Analysis and Evaluation
- Predictive Analysis: One main perk of ML in energy storage is predictive analytics, where related models can be trained by the usage of both historical and real-time data to forecast the performance and the remaining useful life of energy storage systems. For instance, algorithms such as ANN or SVM can be useful in detecting any abnormality during the process of charging/discharging EV batteries [66] (known as a thermal runaway) alongside the estimation for battery degradation. This capability allows proactive maintenance, reducing downtime and extending the lifetime of these systems.
- Optimization of Energy Storage Operations: ML is also capable of optimizing the operation of energy storage systems by dynamically adjusting the related performance based on various features such as demand forecasts and grid conditions. Techniques such as reinforcement learning can be used to develop the adaptive capability of the systems and increase their efficiency. These optimized operations can optimize energy during peak demand or enhance the integration of renewables into energy storage systems. By increasing this addition, the grid would be balanced, energy waste would also decrease significantly, and the overall economic viability of energy storage solutions would be improved [67]. In this work [68], the author introduced a robust multistage dispatch model that is developed for energy storage systems that, by the usage of a robust framework, can optimize the storage management in smart grids under uncertainty
- Evaluation and Decision Support: ML techniques can also evaluate different energy storage technologies by simulating various scenarios and analyzing large sets of performance data. This contains comparisons of different battery chemistries, energy storage capacities, and cost–benefit analyses under various types of conditions. Operators can use this perk to choose the best technology for energy storage based on any specific need by also considering some factors such as scalability, efficiency, and cost-effectiveness [69].
2.7. Integration of Renewable Energies and Machine Learning
2.7.1. Importance of Renewable Energy Integration in the Power Grid
2.7.2. Machine Learning Techniques for Renewable Energy Prediction
2.7.3. Optimization of Energy Management Systems Using Machine Learning
2.8. Optimization Techniques
2.8.1. Optimization Objective Functions
- Reduce total costs: It includes optimization strategies to reduce the total costs of electricity consumption, such as generation, transmission, and distribution costs.
- Reducing energy losses: These programs in transmission or distribution networks can increase efficiency and reduce the need for additional generation.
- Improving energy efficiency: This aim includes increasing efficiency in energy use, reducing the waste of energy, and improving the efficiency of equipment and processes.
- Reducing Voltage deviation: When the power factor is closer to 1 p.u, an increase in voltage improvement will occur.
- Reducing the emission of greenhouse gases: Reducing the consumption of fossil fuels and consequently reducing the emission of greenhouse gases is one of the main goals of optimizing electricity consumption to protect the environment.
- Load minimization during peak hours: Reducing peak demand through DSM and load-shedding programs can help reduce costs and avoid the need for new infrastructure investments.
- Ensuring system stability: It includes maintaining voltage and frequency stability in the power grid and preventing possible instabilities and outages.
2.8.2. Optimization Problem
- Load Shaping: Often, the optimization techniques focus on the curve of load shaping to match the better supply availability. This can involve shifting demand from peak hours to off-peak hours, reducing overall energy consumption, or smoothing out demand spikes.
- Technological Solutions: Advanced technologies play a significant role in optimization efforts. These include smart meters, home energy management systems, and demand response programs that allow utilities to communicate with consumers in real-time, offering incentives for reducing consumption during peak periods.
- Pricing Strategies: Dynamic pricing strategies, such as time-of-use rates and critical peak pricing, are used to incentivize consumers to shift their electricity usage to off-peak hours. This helps in balancing the load on the grid and reduces the need for peaking power plants.
2.8.3. Examples of Optimization Algorithms
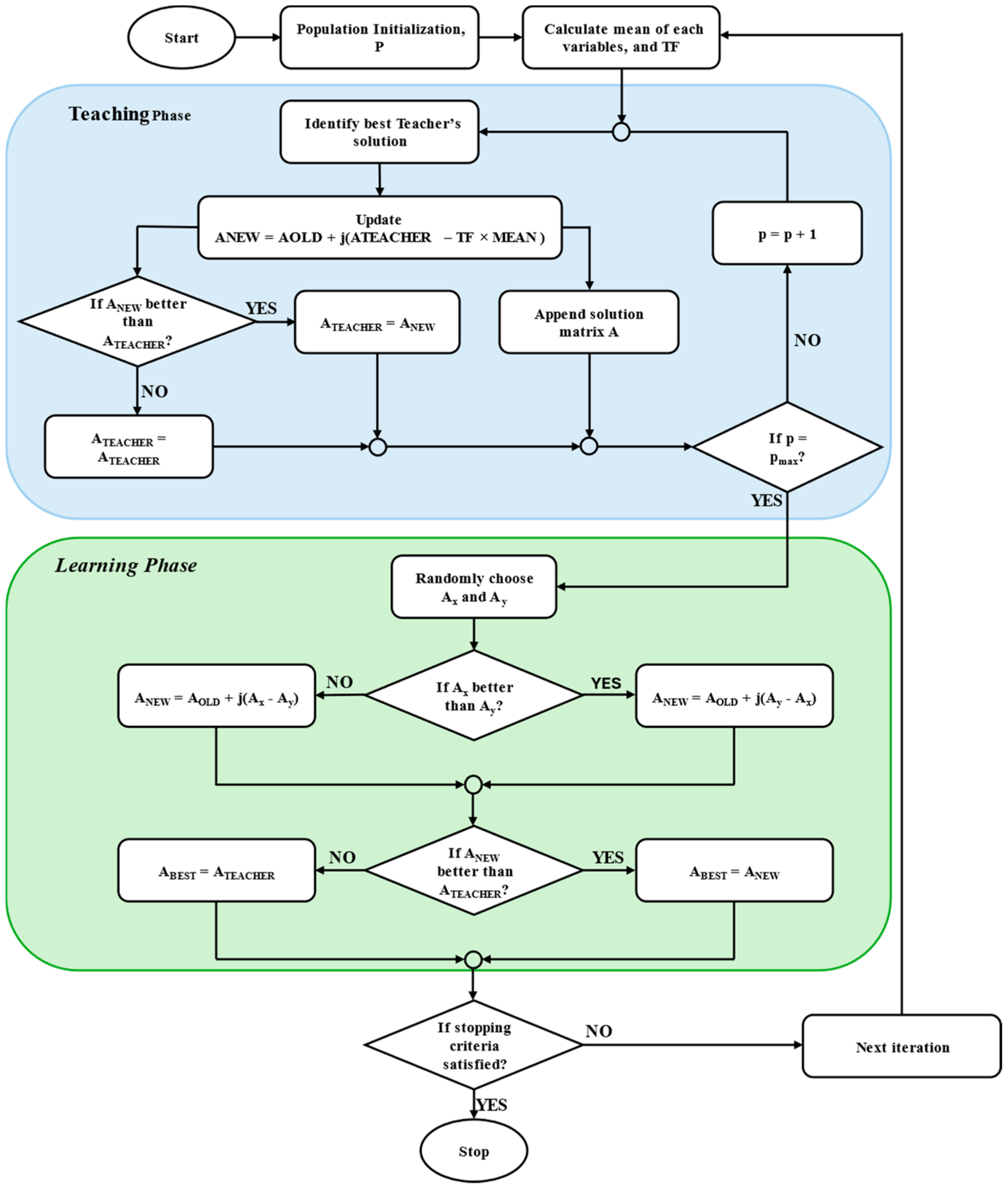
Teaching and Learning-Based Optimizing (TLBO) Algorithm
Genetic Algorithm (GA)
- Gene: Genes affect the parameters of the target function.
- Chromosome: Each group of genes for which the objective function is calculated forms a chromosome or DNA. Each chromosome contains n genes; in other words, the length of the chromosomes is n.
- Generation: Chromosomes, in each step of the genetic algorithm, form the generation corresponding to that step.
- Population: The number of chromosomes in each generation.
- Children: The new generation produced from the previous generation (parents) is called children or offspring.
- Parents: The generation that produces the next generation.
- Random generation of first-generation chromosomes
- Calculating the objective function for chromosomes and choosing the best values
- Completion of the algorithm if the specified criteria for completion are met
- Reproducing the new generation from the previous generation and returning to the second stage
- Optimization in Genetic Algorithm
- Optimization Objective Function in Genetic Algorithm
- Optimization Parameters Function in Genetic Algorithm
Shuffled Frog Leaping (SFL) Algorithm
- Step 1—Initialization: Select m and n, where m is the number of memeplexes, and n is the number of frogs in each memeplex. Therefore, the total sample size P in the swamp is given by P = m × n.
- Step 2—Generate a virtual population: Sample P virtual frogs U(1), U(2), …, U(P) in the feasible space. The ith frog is represented as a vector of decision variable values U(i) = Ui1, …, Uid, where d is the number of decision variables. Compute the performance value f(i) for each frog U(i).
- Step 3—Rank frogs: Sort the P frogs in order of decreasing performance value.
- Step 4—Partition: Divide frogs into m memeplexes Y1, Y2, …, Ym, each containing n frog.
- Step 5—Shuffle memeplexes: Replace Y1, Y2, …, Ym into the array.
- Step 6—Check convergence: If the convergence criteria are assured, stop. Otherwise, return to step 3.
- Step 7—Local search: In each memeplex, we find a frog with the best Xb and worst performance, Xw, and the best frog’s position Xg in the entire population.
- Step 8—Improve the worst frog’s position: The new position for Xw is computed by:
- ○
- Where rand is a random number in the range [0, 1], and Dmax is the maximum step size by a frog. If the new position Xw(new) is better than the old one, then replace the old position with a new position. If step 7 cannot produce a better result, then a new position is computed, but this time, we put Xg in the above equations instead of Xb.
- Step 9—Replacement of Non-improving Frogs: If the new position is not better than the old position again, the spread of defective meme is stopped by randomly producing a new frog r at a feasible location to replace it with Xw.
- Step 10—Upgrade the Memeplex: To induce performance value.
- Step 11—Convergence Check: If the obtained result is assured, then exit the algorithm; otherwise, go to step 2 and perform the rest of the steps again.
Imperialist Competitive Algorithm (ICA)
- Step 1—Initialization: Select a few random points on the function to form the initial empires.
- Step 2—Homogenization: Move the colonies toward the imperialist country by following a homogenization policy.
- Step 3—Revolution Operation: Apply the revolution operator to introduce diversity and exploration.
- Step 4—Empire Restructuring: If there is a colony in an empire with a lower cost than the imperialist, swap to the colony and imperialist.
- Step 5—Total Cost Calculation: Calculate the total cost of an empire using a specified equation.
- Step 6—Colony Redistribution: Choose one or more colonies from the weakest empire and assign them to the empire with the highest probability.
- Step 7—Elimination of Weak Empires: Remove the weak empires from the competition.
- Step 8—Termination Condition: If only one empire remains, stop the algorithm; otherwise, go back to step 2.
2.8.4. Relationship between Optimization and Machine Learning
- Optimization in Machine Learning: Optimization is used in ML techniques to adjust model parameters to increase its performance and accuracy. For instance, gradient descent is a popular optimization algorithm used in neural networks that iteratively adjusts the weights of the model to minimize the difference between the predicted outputs and actual ones. The optimization role here is vital as it aids the MLs in performing properly on unseen data [82].
- Machine Learning in Optimization: Conversely, ML can also be applied to solve optimization problems, most importantly in smart grid cases. They can optimize energy distribution in a grid by predicting demand patterns, adjusting energy flow in real-time, and balancing the supply and demand. A common type of ML method in these scenarios is reinforcement learning, which is particularly effective in optimization tasks where the system must learn the best action through trial and error [83].
2.8.5. Enhancing Grid Stability and Reliability with Machine Learning
2.8.6. Deployment Phase of ML Models in Renewable Energy Integration
2.9. Case Studies on Machine Learning and Renewable Energy Integration
2.9.1. Solar Power Prediction in California
2.9.2. Hydroelectric Power Forecasting in Brazil
2.9.3. Wind Power Prediction in Denmark
2.9.4. Battery Energy Storage Management in Australia
2.9.5. Wind Turbine Fault Detection in France
3. Current Status and Advancements
3.1. Smart Grid Components and Innovations
3.1.1. Recent Developments in Smart Grid Infrastructure
3.1.2. Advanced Communication Systems
3.1.3. Innovations in Control Mechanisms
3.2. Renewable Energy Integration Techniques
3.2.1. New Methods for Integrating Renewable Energy
- Advanced Forecasting Techniques: As mentioned before, the ML technique’s emersion presence in smart grids alongside big data analytics behested an accurate prediction of unprecedented renewable energies. By analyzing different impactful factors such as weather data, real-time sensor inputs, and satellite imagery, these models aid the grid in better and more precise management over short and long-term scenarios [97].
- Power Electronics and Inverters: Due to the inherent nature of renewables, achieving a constant voltage of frequency and their integration into the system is another challenge for engineers. While ML techniques helped in the prediction area, having the capability to handle these fluctuations should also be tackled. Modern inverters provide a stable and reliable energy supply that could handle the mentioned obstacles concerning energy contribution to the grid [98].
- Grid-Scale Energy Storage: Variability in energy generation of renewable energies needs to be controlled for peak-shifting reasons. At some times, in a day or season, the amount of generation is high or excess of the needs; this energy should be used for other times of the day when demand is high while generation is not sufficient. To handle this challenge, various energy storage systems, such as Li-ion batteries, have been used to balance supply and demand, mitigate variability in RES, and provide a reliable backup during periods of need [99].
3.2.2. Hybrid Energy Systems
- Solar-Wind Hybrid Systems: The complementary factor of solar and wind, because of the availability of at least one of them at a time, encouraged this combination. Solar power is typically available during daylight hours, while wind power is abundant either during the day or night in different months of the year. A hybrid system of these two could help the smart grid decrease its dependency only on one renewable source and enhance overall energy stability [100].
- Renewable-Battery Hybrid Systems: Unpredictability of renewable energies and their usage in the times, other than their rich ones, made a condition for utilizing battery storage and different RES. Advanced energy management systems, by using various powerful software and hardware, can optimize the charging and discharging cycles, improving the overall efficiency of the hybrid systems [99].
- Renewable-Hydrogen Hybrid Systems: Despite using one form of chemical conversion that is used in batteries, another type of storage where hydrogen production is possible by using excess renewable energy could be considered as another form of indirect energy storage. The stored hydrogen, in cells or directly, can be used in various industrial processes. Long-term energy storage and helping decarbonize challenging sectors are some of the ways energy storage benefits [101].
3.2.3. Role of Distributed Energy Resources (DERs)
- Microgrids: These localized grids can operate independently or in conjunction with the main grid. The main usage of these new technologies is for places where conventional grids cannot provide users with their generation, such as remote or underserved areas. Enhancing grid flexibility, supporting the integration of renewable energies, and improving energy security are some of their benefits [9].
- Virtual Power Plants (VPPs): VPPs aggregate multiple DERs to operate as a single power plant. Coordinating the generation and consumption of distributed resources can aid the system in providing services such as frequency regulation, voltage control, and peak shaving that could enhance the efficiency and stability of the overall power system [102].
- Demand Response Program: Rather than solely relying on the reliability of the smart grid to the generation, programs such as demand response encourage customers to collaborate with energy generation procedures and adjust their usage based on the grid conditions. By leveraging smart meters and advanced communication systems, these programs offer commissions for customers to reduce or shift their energy consumption, mostly during peak periods. This program helps the supply and demand balance, reduces unnecessary stress on the grid, and promotes the efficient use of RES [103].
4. Discussion
4.1. Key Insights from the Literature
4.1.1. RES Impact on Environmental Health
4.1.2. Advancements in Smart Grid Technologies
- AMI: These systems, comprising smart meters, communication networks, and data management systems that could enable real-time monitoring and control of energy consumption, are the ones that facilitate dynamic pricing, demand response, and efficient load management. This integration into the current grids leads to more informed energy use and cost savings for the current customers. Data gathered by AMI could also be used by ML technologies to produce precise and accurate grid management predictions.
- DCS: This technology improves grid stability by decentralizing control tasks across multiple controllers, which reduces dependencies on the sole central part for decision-making. This approach allows more flexibility and better adaptive grid operations, which are vital for managing the variability in RES because of the unpredictability of these sources.
- SCADA Systems: These systems are integral to modern grid management, offering comprehensive real-time monitoring alongside control capabilities. These systems support the automation of different grid processes, including voltage regulation, load balancing, and detection of any probable faults. With the integration of ML and SCADA, more capabilities will be enabled to perform precise prediction analyses and enhance grid stability.
- Role of ML in Grid Management: ML techniques have emerged as powerful tools for energy management optimization within smart grids. This application could be named predictive analysis, fault detection, and real-time monitoring. This integration could help the system enhance its ability to forecast energy demand, optimize grid operations, and improve the integration of RES. The usage of large datasets and advanced algorithms could significantly improve the efficiency, reliability, and sustainability of the grids.
4.1.3. Comparative Analysis of Studies
- Technological Advancements: These systems, comprising smart meters, communication networks, and data management systems that could enable real-time monitoring and control of energy consumption, are the ones that facilitate dynamic pricing, demand response, and efficient load management. This integration into the current grids leads to more informed energy use and cost savings for the current customers. Data gathered by AMI could also be used by ML technologies to produce precise and accurate grid management predictions.
- Integration Techniques: There are various and diverse methods for integrating RES into smart grids. Some research advocates their efforts on hybrid energy systems, while others focus on advanced forecasting techniques and power electronics for managing the unpredictability of RES. This variety of approaches reflects the complexity and regional specificity of RES integration into the smart grid.
- Energy Storage and Grid Stability: Research comparing different energy storage technologies highlights trade-offs between cost, lifespan, and efficiency. Most studies agree on the necessity of storage systems for grid stability; recommendations on optimal solutions vary based on the regional and operational contexts. Effective energy storage is vital for creating a balanced environment for supply and demand, particularly in the matter of the intermittent nature of renewable energy resources.
4.1.4. Comparative Analysis of Renewable Energy and Smart Grid Technologies
4.2. Practical Future Implications for Grid Operators
4.2.1. Enhanced Monitoring and Control Systems
4.2.2. Enhanced Energy Storage Systems
4.2.3. Integration of DERs
4.2.4. Adoption of Advanced Communication Technologies
4.3. Policy Recommendations
4.3.1. Support for Technological Innovation
4.3.2. Development of Comprehensive Regulatory Frameworks
4.3.3. Promotion of Renewable Energy Adoption
4.3.4. Encouragement of Public-Private Partnerships
4.3.5. Investment in Education and Training
4.4. Technological Limitations
4.4.1. Intermittency and Energy Storage Limitations
- Intermittency of Renewable Energy: The unpredictability of RES poses a challenge to maintaining a stable power supply. After advancements in this area, there are still some limitations in capacity, cost, and efficiency for storage technologies that can hinder the ability to balance supply and demand in real life effectively.
- Energy Density and Lifespan of Storage Solutions: Technologies such as Li-ion batteries, despite their popularity, suffer from low energy density and limited lifespan. These issues can restrict their use to large grid applications.
4.4.2. Computational and Data Processing Challenges
- Scalability of Machine Learning Models: When the datasets become large in real time, implementing ML models for grid management requires extensive computational resources. This problem can be a barrier, especially for regions with limited technological infrastructure.
- Data Privacy and Security Concerns: Relying on real-time data for grid management and optimization can raise some issues related to data privacy and security. Ensuring the confidentiality and integrity of sensitive grid data while maintaining compliance with regulations presents an ongoing challenge.
4.4.3. Integration with Existing Infrastructure
- Legacy Systems and Compatibility Issues: Integrating new technological advancements with outdated grid systems is another challenge against existing grids. This can lead to increased costs and complexity in the implementation process, which needs time and investment to overcome.
- Interoperability of Technologies: As mentioned in this paper, various parts need to be integrated. Each of them has faced advancements, and integrating all of them (energy storage, RES, and ML algorithms) and using them in smart grids is challenging.
4.4.4. Technological Maturity and Adoption Rates
- Early-Stage Technologies: Many of the discussed technologies, such as advanced energy storage systems, are still being tested and experimented on. Their adoption in commercial and large-scale applications needs social acceptance, which is limited by technological maturity, which can have a disadvantage on their reliability and performance.
- High Initial Costs and Long Payback Periods: Utilizing new devices and technologies, such as AMIs, needs high initial investment coupled with long payback periods that can deter widespread adoption, especially for undeveloped regions or smaller markets.
4.5. Limitations of This Review
4.5.1. Potential Biases and Gaps
4.5.2. Scope and Coverage Limitation
5. Conclusions
6. Future Directions
- Advanced Forecasting and Predictive Analytics: Future research should focus on improving forecasting techniques and predictive analytics for renewable energy generation. Implementing important factors such as weather prediction and real-time data from sensors and IoT devices can have an enormous impact on the enhancement of RES and grid operations management.
- Enhanced Energy Storage Solutions: The stored energy, investigating new materials and technologies for energy storage is vital, and research should explore this field to advance battery technologies, supercapacitors, and other innovative storage solutions that will offer higher efficiency, longer lifespan, and lower costs for the grid. Moreover, another aspect of exploration would be the hybrid systems that combine different technologies to provide more flexible and reliable storage options.
- Integration of DERs: To develop efficient frameworks and technologies for integrating DERs into the grid, further research is needed. Optimizing the operation of microgrids and VPPs could be one way to empower grid stability and reliability. In the meantime, studies should also explore the economic and regulatory implications of widespread DER integration.
- Cybersecurity and Data Privacy: As smart grids become more interconnected and reliant on data, ensuring robust cybersecurity measures is vital to protect the system against any cyber-threatening situation. Advanced security protocols should also be considered to address data privacy concerns and establish secure data management practices.
- Grid Modernization and Infrastructure Development: Another aspect of development would be the modernization of grid infrastructure, including the development of high-speed communication networks such as 5G and the integration of advanced control systems. Studies also should explore the potential of new grid architectures that support higher levels of renewables penetration and improve overall grid resilience.
- Policy and Market Mechanisms: Establishing more encouraging and ensuring policy mechanisms that promote the adoption of smart grid technologies and renewables is essential. The impact of different incentives, subsidies, and regulatory measures on the deployment and integration of these technologies should be analyzed for future combinations.
- Quantum Computing for Grid Optimization: The recent advent of quantum computing holds significant potential for complex grid optimization. Dissimilar to previous advancements in this field, quantum computers can perform various computations simultaneously and solve complex optimization problems. By utilizing this technology, the focus could shift over energy distribution optimization, load balancing, and the integration of RES in real time [104].
- AI for Autonomous Grid Management: Similar to autonomous EVs, the usage of AI in any industry, such as grid management, is inevitable. In time, AI-driven systems will automatically monitor, analyze, and control grid operations without human intervention. This capability gives them the power to respond to real-time data, predict potential issues, and optimize grid performance dynamically [85].
- Blockchain Technology for Decentralized Energy Transactions: Recent advancements in cybersecurity led to the use of blockchain technology in the smart grid industry. By providing a secure, transparent, and decentralized platform for energy trading, it can enable peer-to-peer (P2P) energy exchanges among consumers and producers. Customers can also trade energy credits directly with each other through this procedure [105].
Funding
Acknowledgments
Conflicts of Interest
References
- Lund, H.; Mathiesen, B.V.; Connolly, D.; Ostergaard, P.A. Renewable energy systems—A smart energy systems approach to the choice and modelling of 100% renewable solutions. Chem. Eng. Trans. 2014, 39, 1–6. [Google Scholar] [CrossRef]
- Paraschiv, L.S.; Paraschiv, S. Contribution of renewable energy (hydro, wind, solar and biomass) to decarbonization and transformation of the electricity generation sector for sustainable development. Energy Rep. 2023, 9, 535–544. [Google Scholar] [CrossRef]
- Khalid, M. Smart grids and renewable energy systems: Perspectives and grid integration challenges. Energy Strategy Rev. 2024, 51, 101299. [Google Scholar] [CrossRef]
- Babayomi, O.; Zhang, Z.; Dragicevic, T.; Hu, J.; Rodriguez, J. Smart grid evolution: Predictive control of distributed energy resources—A review. Int. J. Electr. Power Energy Syst. 2023, 147, 108812. [Google Scholar] [CrossRef]
- Ohanu, C.P.; Rufai, S.A.; Oluchi, U.C. A comprehensive review of recent developments in smart grid through renewable energy resources integration. Heliyon 2024, 10, e25705. [Google Scholar] [CrossRef] [PubMed]
- Statistical Review of World Energy 2022. 2022. Available online: https://www.bp.com/content/dam/bp/business-sites/en/global/corporate/pdfs/energy-economics/statistical-review/bp-stats-review-2022-full-report.pdf (accessed on 20 July 2024).
- Fang, X.; Misra, S.; Xue, G.; Yang, D. Smart Grid—The New and Improved Power Grid: A Survey. IEEE Commun. Surv. Tutor. 2012, 14, 944–980. [Google Scholar] [CrossRef]
- Carou Álvarez, J.M.; Ramón, L.S. Smart meters. In Encyclopedia of Electrical and Electronic Power Engineering; Elsevier: Amsterdam, The Netherlands, 2023; pp. 441–447. ISBN 978-0-12-823211-8. [Google Scholar]
- Shi, J.; Ma, L.; Li, C.; Liu, N.; Zhang, J. A comprehensive review of standards for distributed energy resource grid-integration and microgrid. Renew. Sustain. Energy Rev. 2022, 170, 112957. [Google Scholar] [CrossRef]
- Khan, N.; Shahid, Z.; Alam, M.M.; Bakar Sajak, A.A.; Mazliham, M.S.; Khan, T.A.; Ali Rizvi, S.S. Energy Management Systems Using Smart Grids: An Exhaustive Parametric Comprehensive Analysis of Existing Trends, Significance, Opportunities, and Challenges. Int. Trans. Electr. Energy Syst. 2022, 2022, 3358795. [Google Scholar] [CrossRef]
- Hernandez-Matheus, A.; Löschenbrand, M.; Berg, K.; Fuchs, I.; Aragüés-Peñalba, M.; Bullich-Massagué, E.; Sumper, A. A systematic review of machine learning techniques related to local energy communities. Renew. Sustain. Energy Rev. 2022, 170, 112651. [Google Scholar] [CrossRef]
- Ahmad, T.; Madonski, R.; Zhang, D.; Huang, C.; Mujeeb, A. Data-driven probabilistic machine learning in sustainable smart energy/smart energy systems: Key developments, challenges, and future research opportunities in the context of smart grid paradigm. Renew. Sustain. Energy Rev. 2022, 160, 112128. [Google Scholar] [CrossRef]
- Bakare, M.S.; Abdulkarim, A.; Zeeshan, M.; Shuaibu, A.N. A comprehensive overview on demand side energy management towards smart grids: Challenges, solutions, and future direction. Energy Inform. 2023, 6, 4. [Google Scholar] [CrossRef]
- Gelazanskas, L.; Gamage, K.A.A. Demand side management in smart grid: A review and proposals for future direction. Sustain. Cities Soc. 2014, 11, 22–30. [Google Scholar] [CrossRef]
- Alsuwian, T.; Shahid Butt, A.; Amin, A.A. Smart Grid Cyber Security Enhancement: Challenges and Solutions—A Review. Sustainability 2022, 14, 14226. [Google Scholar] [CrossRef]
- Hasan, M.K.; Habib, A.A.; Shukur, Z.; Ibrahim, F.; Islam, S.; Razzaque, M.A. Review on cyber-physical and cyber-security system in smart grid: Standards, protocols, constraints, and recommendations. J. Netw. Comput. Appl. 2023, 209, 103540. [Google Scholar] [CrossRef]
- Ghiasi, M.; Niknam, T.; Wang, Z.; Mehrandezh, M.; Dehghani, M.; Ghadimi, N. A comprehensive review of cyber-attacks and defense mechanisms for improving security in smart grid energy systems: Past, present and future. Electr. Power Syst. Res. 2023, 215, 108975. [Google Scholar] [CrossRef]
- Gungor, V.C.; Sahin, D.; Kocak, T.; Ergut, S.; Buccella, C.; Cecati, C.; Hancke, G.P. Smart Grid Technologies: Communication Technologies and Standards. IEEE Trans. Ind. Inform. 2011, 7, 529–539. [Google Scholar] [CrossRef]
- Saeed, N.; Celik, A.; Al-Naffouri, T.Y.; Alouini, M.-S. Underwater optical wireless communications, networking, and localization: A survey. Ad Hoc Netw. 2019, 94, 101935. [Google Scholar] [CrossRef]
- Erol-Kantarci, M.; Mouftah, H.T. Energy-Efficient Information and Communication Infrastructures in the Smart Grid: A Survey on Interactions and Open Issues. IEEE Commun. Surv. Tutor. 2015, 17, 179–197. [Google Scholar] [CrossRef]
- Sayed, K.; Gabbar, H.A. SCADA and smart energy grid control automation. In Smart Energy Grid Engineering; Elsevier: Amsterdam, The Netherlands, 2017; pp. 481–514. ISBN 978-0-12-805343-0. [Google Scholar]
- Allal, Z.; Noura, H.N.; Salman, O.; Chahine, K. Leveraging the power of machine learning and data balancing techniques to evaluate stability in smart grids. Eng. Appl. Artif. Intell. 2024, 133, 108304. [Google Scholar] [CrossRef]
- Dhiman, H.S.; Deb, D.; Foley, A.M. Bilateral Gaussian Wake Model Formulation for Wind Farms: A Forecasting based approach. Renew. Sustain. Energy Rev. 2020, 127, 109873. [Google Scholar] [CrossRef]
- Mwasilu, F.; Justo, J.J.; Kim, E.-K.; Do, T.D.; Jung, J.-W. Electric vehicles and smart grid interaction: A review on vehicle to grid and renewable energy sources integration. Renew. Sustain. Energy Rev. 2014, 34, 501–516. [Google Scholar] [CrossRef]
- Ahmed, A.; Khalid, M. A review on the selected applications of forecasting models in renewable power systems. Renew. Sustain. Energy Rev. 2019, 100, 9–21. [Google Scholar] [CrossRef]
- Moslehi, K.; Kumar, R. A Reliability Perspective of the Smart Grid. IEEE Trans. Smart Grid 2010, 1, 57–64. [Google Scholar] [CrossRef]
- Arafat, M.Y.; Hossain, M.J.; Alam, M.M. Machine learning scopes on microgrid predictive maintenance: Potential frameworks, challenges, and prospects. Renew. Sustain. Energy Rev. 2024, 190, 114088. [Google Scholar] [CrossRef]
- Ullah, F.; Zhang, X.; Khan, M.; Mastoi, M.S.; Munir, H.M.; Flah, A.; Said, Y. A comprehensive review of wind power integration and energy storage technologies for modern grid frequency regulation. Heliyon 2024, 10, e30466. [Google Scholar] [CrossRef] [PubMed]
- Desalegn, B.; Gebeyehu, D.; Tamrat, B.; Tadiwose, T.; Lata, A. Onshore versus offshore wind power trends and recent study practices in modeling of wind turbines’ life-cycle impact assessments. Clean. Eng. Technol. 2023, 17, 100691. [Google Scholar] [CrossRef]
- Green, M.; Dunlop, E.; Hohl-Ebinger, J.; Yoshita, M.; Kopidakis, N.; Hao, X. Solar cell efficiency tables (version 57). Prog. Photovolt. Res. Appl. 2021, 29, 3–15. [Google Scholar] [CrossRef]
- Shakeel, S.R.; Yousaf, H.; Irfan, M.; Rajala, A. Solar PV adoption at household level: Insights based on a systematic literature review. Energy Strategy Rev. 2023, 50, 101178. [Google Scholar] [CrossRef]
- Alami, A.H.; Olabi, A.G.; Mdallal, A.; Rezk, A.; Radwan, A.; Rahman, S.M.A.; Shah, S.K.; Abdelkareem, M.A. Concentrating solar power (CSP) technologies: Status and analysis. Int. J. Thermofluids 2023, 18, 100340. [Google Scholar] [CrossRef]
- Boretti, A. Cost and production of solar thermal and solar photovoltaics power plants in the United States. Renew. Energy Focus 2018, 26, 93–99. [Google Scholar] [CrossRef]
- Merabet, A.; Kiehbadroudinezhad, M. Power Generation From Renewable Resources. In Reference Module in Earth Systems and Environmental Sciences; Elsevier: Amsterdam, The Netherlands, 2023; ISBN 978-0-12-409548-9. [Google Scholar]
- Ngowi, J.M.; Bångens, L.; Ahlgren, E.O. Benefits and challenges to productive use of off-grid rural electrification: The case of mini-hydropower in Bulongwa-Tanzania. Energy Sustain. Dev. 2019, 53, 97–103. [Google Scholar] [CrossRef]
- Charlier, D.; Risch, A. Evaluation of the impact of environmental public policy measures on energy consumption and greenhouse gas emissions in the French residential sector. Energy Policy 2012, 46, 170–184. [Google Scholar] [CrossRef]
- Kuriqi, A.; Pinheiro, A.N.; Sordo-Ward, A.; Bejarano, M.D.; Garrote, L. Ecological impacts of run-of-river hydropower plants—Current status and future prospects on the brink of energy transition. Renew. Sustain. Energy Rev. 2021, 142, 110833. [Google Scholar] [CrossRef]
- Verzijlbergh, R.A.; De Vries, L.J.; Dijkema, G.P.J.; Herder, P.M. Institutional challenges caused by the integration of renewable energy sources in the European electricity sector. Renew. Sustain. Energy Rev. 2017, 75, 660–667. [Google Scholar] [CrossRef]
- Zhang, R.; Chen, Y.; Li, Z.; Jiang, T.; Li, X. Two-stage robust operation of electricity-gas-heat integrated multi-energy microgrids considering heterogeneous uncertainties. Appl. Energy 2024, 371, 123690. [Google Scholar] [CrossRef]
- Siano, P. Demand response and smart grids—A survey. Renew. Sustain. Energy Rev. 2014, 30, 461–478. [Google Scholar] [CrossRef]
- Tan, K.M.; Babu, T.S.; Ramachandaramurthy, V.K.; Kasinathan, P.; Solanki, S.G.; Raveendran, S.K. Empowering smart grid: A comprehensive review of energy storage technology and application with renewable energy integration. J. Energy Storage 2021, 39, 102591. [Google Scholar] [CrossRef]
- Luo, X.; Wang, J.; Dooner, M.; Clarke, J. Overview of current development in electrical energy storage technologies and the application potential in power system operation. Appl. Energy 2015, 137, 511–536. [Google Scholar] [CrossRef]
- Gao, Y.; Zhang, X.; Cheng, Q.; Guo, B.; Yang, J. Classification and Review of the Charging Strategies for Commercial Lithium-Ion Batteries. IEEE Access 2019, 7, 43511–43524. [Google Scholar] [CrossRef]
- Rangel-Martinez, D.; Nigam, K.D.P.; Ricardez-Sandoval, L.A. Machine learning on sustainable energy: A review and outlook on renewable energy systems, catalysis, smart grid and energy storage. Chem. Eng. Res. Des. 2021, 174, 414–441. [Google Scholar] [CrossRef]
- Viloria, A.; Lizardo Zelaya, N.A.; Varela, N. Unsupervised learning algorithms applied to grouping problems. Procedia Comput. Sci. 2020, 175, 677–682. [Google Scholar] [CrossRef]
- Sivamayil, K.; Rajasekar, E.; Aljafari, B.; Nikolovski, S.; Vairavasundaram, S.; Vairavasundaram, I. A Systematic Study on Reinforcement Learning Based Applications. Energies 2023, 16, 1512. [Google Scholar] [CrossRef]
- Sarker, I.H. Deep Learning: A Comprehensive Overview on Techniques, Taxonomy, Applications and Research Directions. SN Comput. Sci. 2021, 2, 420. [Google Scholar] [CrossRef] [PubMed]
- Alazemi, T.; Darwish, M.; Radi, M. Renewable energy sources integration via machine learning modelling: A systematic literature review. Heliyon 2024, 10, e26088. [Google Scholar] [CrossRef] [PubMed]
- Browne, M.W. Cross-Validation Methods. J. Math. Psychol. 2000, 44, 108–132. [Google Scholar] [CrossRef]
- Zhou, J.; Gandomi, A.H.; Chen, F.; Holzinger, A. Evaluating the Quality of Machine Learning Explanations: A Survey on Methods and Metrics. Electronics 2021, 10, 593. [Google Scholar] [CrossRef]
- Ghimire, S.; Deo, R.C.; Casillas-Pérez, D.; Salcedo-Sanz, S. Efficient daily electricity demand prediction with hybrid deep-learning multi-algorithm approach. Energy Convers. Manag. 2023, 297, 117707. [Google Scholar] [CrossRef]
- Ledmaoui, Y.; El Maghraoui, A.; El Aroussi, M.; Saadane, R.; Chebak, A.; Chehri, A. Forecasting solar energy production: A comparative study of machine learning algorithms. Energy Rep. 2023, 10, 1004–1012. [Google Scholar] [CrossRef]
- Zendehboudi, A.; Baseer, M.A.; Saidur, R. Application of support vector machine models for forecasting solar and wind energy resources: A review. J. Clean. Prod. 2018, 199, 272–285. [Google Scholar] [CrossRef]
- Jones, C.R.; Hilpert, P.; Gaede, J.; Rowlands, I.H. Batteries, compressed air, flywheels, or pumped hydro? Exploring public attitudes towards grid-scale energy storage technologies in Canada and the United Kingdom. Energy Res. Soc. Sci. 2021, 80, 102228. [Google Scholar] [CrossRef]
- Goodenough, J.B.; Park, K.-S. The Li-Ion Rechargeable Battery: A Perspective. J. Am. Chem. Soc. 2013, 135, 1167–1176. [Google Scholar] [CrossRef]
- Kiasari, M.M.; Aly, H.H. A proposed controller for real-time management of electrical vehicle battery fleet with MATLAB/SIMULINK. J. Energy Storage 2024, 99, 113235. [Google Scholar] [CrossRef]
- Xia, W.; Ren, Z.; Qin, H.; Dong, Z. A coordinated operation method for networked hydrogen-power-transportation system. Energy 2024, 296, 131026. [Google Scholar] [CrossRef]
- Machín, A.; Morant, C.; Márquez, F. Advancements and Challenges in Solid-State Battery Technology: An In-Depth Review of Solid Electrolytes and Anode Innovations. Batteries 2024, 10, 29. [Google Scholar] [CrossRef]
- Chen, L.; Shaw, L.L. Recent advances in lithium–sulfur batteries. J. Power Sources 2014, 267, 770–783. [Google Scholar] [CrossRef]
- Soloveichik, G.L. Flow Batteries: Current Status and Trends. Chem. Rev. 2015, 115, 11533–11558. [Google Scholar] [CrossRef]
- Libich, J.; Máca, J.; Vondrák, J.; Čech, O.; Sedlaříková, M. Supercapacitors: Properties and applications. J. Energy Storage 2018, 17, 224–227. [Google Scholar] [CrossRef]
- Pelay, U.; Luo, L.; Fan, Y.; Stitou, D.; Rood, M. Thermal energy storage systems for concentrated solar power plants. Renew. Sustain. Energy Rev. 2017, 79, 82–100. [Google Scholar] [CrossRef]
- Sarbu, I.; Dorca, A. Review on heat transfer analysis in thermal energy storage using latent heat storage systems and phase change materials. Int. J. Energy Res. 2019, 43, 29–64. [Google Scholar] [CrossRef]
- Atawi, I.E.; Al-Shetwi, A.Q.; Magableh, A.M.; Albalawi, O.H. Recent Advances in Hybrid Energy Storage System Integrated Renewable Power Generation: Configuration, Control, Applications, and Future Directions. Batteries 2022, 9, 29. [Google Scholar] [CrossRef]
- Huang, G.; Huang, F.; Dong, W. Machine learning in energy storage material discovery and performance prediction. Chem. Eng. J. 2024, 492, 152294. [Google Scholar] [CrossRef]
- Kiasari, M.M.; Aly, H.H. Enhancing Fire Protection in Electric Vehicle Batteries Based on Thermal Energy Storage Systems Using Machine Learning and Feature Engineering. Fire J. 2024; submitted. [Google Scholar]
- Xu, G.; Shi, J.; Wu, J.; Lu, C.; Wu, C.; Wang, D.; Han, Z. An optimal solutions-guided deep reinforcement learning approach for online energy storage control. Appl. Energy 2024, 361, 122915. [Google Scholar] [CrossRef]
- Zheng, X.; Khodayar, M.E.; Wang, J.; Yue, M.; Zhou, A. Distributionally Robust Multistage Dispatch With Discrete Recourse of Energy Storage Systems. IEEE Trans. Power Syst. 2024, 1–14. [Google Scholar] [CrossRef]
- Thakkar, P.; Khatri, S.; Dobariya, D.; Patel, D.; Dey, B.; Singh, A.K. Advances in materials and machine learning techniques for energy storage devices: A comprehensive review. J. Energy Storage 2024, 81, 110452. [Google Scholar] [CrossRef]
- Smith, O.; Cattell, O.; Farcot, E.; O’Dea, R.D.; Hopcraft, K.I. The effect of renewable energy incorporation on power grid stability and resilience. Sci. Adv. 2022, 8, eabj6734. [Google Scholar] [CrossRef] [PubMed]
- Kiasari, M. Comparative Analysis of Machine Learning Techniques for an Hour-Ahead Forecasting of Electric Vehicle States. Ph.D. Thesis, Dalhousie University, Halifax, NS, Canada, 2023. [Google Scholar]
- Kiasari, M.M.; Aly, H.H. Hybrid Machine Learning for Enhanced Wind Forecasting in Canada: Incorporating Sensitivity Testing with ANN, LSTM, and SVR Model; IEEE: Kingston, ON, Canada, 2024. [Google Scholar]
- Benti, N.E.; Chaka, M.D.; Semie, A.G. Forecasting Renewable Energy Generation with Machine Learning and Deep Learning: Current Advances and Future Prospects. Sustainability 2023, 15, 7087. [Google Scholar] [CrossRef]
- Akkara, S.; Selvakumar, I. Review on optimization techniques used for smart grid. Meas. Sens. 2023, 30, 100918. [Google Scholar] [CrossRef]
- Specht, J.M.; Madlener, R. Deep reinforcement learning for the optimized operation of large amounts of distributed renewable energy assets. Energy AI 2023, 11, 100215. [Google Scholar] [CrossRef]
- Chassein, A.; Goerigk, M.; Kasperski, A.; Zieliński, P. Approximating combinatorial optimization problems with the ordered weighted averaging criterion. Eur. J. Oper. Res. 2020, 286, 828–838. [Google Scholar] [CrossRef]
- Mimi, S.; Ben Maissa, Y.; Tamtaoui, A. Optimization Approaches for Demand-Side Management in the Smart Grid: A Systematic Mapping Study. Smart Cities 2023, 6, 1630–1662. [Google Scholar] [CrossRef]
- Jangid, J.; Saxena, A.; Kumar, R.; Gupta, V. Transmission expansion planning using composite teaching learning based optimisation algorithm. Evol. Intell. 2022, 15, 2691–2713. [Google Scholar] [CrossRef]
- Abdel-Wahed, A.T.; Ullah, Z.; Abdel-Khalik, A.S.; Hamad, M.S.; Ahmed, S.; Elmalhy, N.A. Design and Finite-Element-Based Optimization for a 12-Slot/10-Pole IPM Motor with Integrated Onboard Battery Charger for Electric Vehicle Applications. Machines 2023, 11, 534. [Google Scholar] [CrossRef]
- Derakhshan, G.; Shayanfar, H.A.; Kazemi, A. The optimization of demand response programs in smart grids. Energy Policy 2016, 94, 295–306. [Google Scholar] [CrossRef]
- Mostafa, N.; Ramadan, H.S.M.; Elfarouk, O. Renewable energy management in smart grids by using big data analytics and machine learning. Mach. Learn. Appl. 2022, 9, 100363. [Google Scholar] [CrossRef]
- Mehmood, F.; Ahmad, S.; Whangbo, T.K. An Efficient Optimization Technique for Training Deep Neural Networks. Mathematics 2023, 11, 1360. [Google Scholar] [CrossRef]
- Gallego, F.; Martín, C.; Díaz, M.; Garrido, D. Maintaining flexibility in smart grid consumption through deep learning and deep reinforcement learning. Energy AI 2023, 13, 100241. [Google Scholar] [CrossRef]
- Guato Burgos, M.F.; Morato, J.; Vizcaino Imacaña, F.P. A Review of Smart Grid Anomaly Detection Approaches Pertaining to Artificial Intelligence. Appl. Sci. 2024, 14, 1194. [Google Scholar] [CrossRef]
- SaberiKamarposhti, M.; Kamyab, H.; Krishnan, S.; Yusuf, M.; Rezania, S.; Chelliapan, S.; Khorami, M. A comprehensive review of AI-enhanced smart grid integration for hydrogen energy: Advances, challenges, and future prospects. Int. J. Hydrogen Energy 2024, 67, 1009–1025. [Google Scholar] [CrossRef]
- Li, J.; Gu, C.; Xiang, Y.; Li, F. Edge-cloud Computing Systems for Smart Grid: State-of-the-art, Architecture, and Applications. J. Mod. Power Syst. Clean Energy 2022, 10, 805–817. [Google Scholar] [CrossRef]
- Lu, R.; Hong, S.H.; Zhang, X. A Dynamic pricing demand response algorithm for smart grid: Reinforcement learning approach. Appl. Energy 2018, 220, 220–230. [Google Scholar] [CrossRef]
- López Gómez, J.; Ogando Martínez, A.; Troncoso Pastoriza, F.; Febrero Garrido, L.; Granada Álvarez, E.; Orosa García, J.A. Photovoltaic Power Prediction Using Artificial Neural Networks and Numerical Weather Data. Sustainability 2020, 12, 10295. [Google Scholar] [CrossRef]
- Filho, A.R.G.; Silva, D.F.C.; De Carvalho, R.V.; De Souza Lima Ribeiro, F.; Coelho, C.J. Forecasting of Water Flow in a Hydroelectric Power Plant Using LSTM Recurrent Neural Network. In Proceedings of the 2020 International Conference on Electrical, Communication, and Computer Engineering (ICECCE), Istanbul, Turkey, 12–13 June 2020; pp. 1–5. [Google Scholar]
- Tu, C.-S.; Hong, C.-M.; Huang, H.-S.; Chen, C.-H. Short Term Wind Power Prediction Based on Data Regression and Enhanced Support Vector Machine. Energies 2020, 13, 6319. [Google Scholar] [CrossRef]
- Abedi, S.; Yoon, S.W.; Kwon, S. Battery energy storage control using a reinforcement learning approach with cyclic time-dependent Markov process. Int. J. Electr. Power Energy Syst. 2022, 134, 107368. [Google Scholar] [CrossRef]
- Ng, E.Y.-K.; Lim, J.T. Machine Learning on Fault Diagnosis in Wind Turbines. Fluids 2022, 7, 371. [Google Scholar] [CrossRef]
- Emmanuel, M.; Rayudu, R. Communication technologies for smart grid applications: A survey. J. Netw. Comput. Appl. 2016, 74, 133–148. [Google Scholar] [CrossRef]
- Hui, H.; Ding, Y.; Shi, Q.; Li, F.; Song, Y.; Yan, J. 5G network-based Internet of Things for demand response in smart grid: A survey on application potential. Appl. Energy 2020, 257, 113972. [Google Scholar] [CrossRef]
- Samad, T.; Annaswamy, A.M. Controls for Smart Grids: Architectures and Applications. Proc. IEEE 2017, 105, 2244–2261. [Google Scholar] [CrossRef]
- Teixeira, M.; Salman, T.; Zolanvari, M.; Jain, R.; Meskin, N.; Samaka, M. SCADA System Testbed for Cybersecurity Research Using Machine Learning Approach. Future Internet 2018, 10, 76. [Google Scholar] [CrossRef]
- Ssekulima, E.B.; Anwar, M.B.; Al Hinai, A.; El Moursi, M.S. Wind speed and solar irradiance forecasting techniques for enhanced renewable energy integration with the grid: A review. IET Renew. Power Gener. 2016, 10, 885–989. [Google Scholar] [CrossRef]
- Chakraborty, A. Advancements in power electronics and drives in interface with growing renewable energy resources. Renew. Sustain. Energy Rev. 2011, 15, 1816–1827. [Google Scholar] [CrossRef]
- Castillo, A.; Gayme, D.F. Grid-scale energy storage applications in renewable energy integration: A survey. Energy Convers. Manag. 2014, 87, 885–894. [Google Scholar] [CrossRef]
- Kumar, G.B.A. Shivashankar Optimal power point tracking of solar and wind energy in a hybrid wind solar energy system. Int. J. Energy Environ. Eng. 2022, 13, 77–103. [Google Scholar] [CrossRef]
- Arsad, A.Z.; Hannan, M.A.; Al-Shetwi, A.Q.; Mansur, M.; Muttaqi, K.M.; Dong, Z.Y.; Blaabjerg, F. Hydrogen energy storage integrated hybrid renewable energy systems: A review analysis for future research directions. Int. J. Hydrogen Energy 2022, 47, 17285–17312. [Google Scholar] [CrossRef]
- Bakari, K.E.; Kling, W.L. Virtual power plants: An answer to increasing distributed generation. In Proceedings of the 2010 IEEE PES Innovative Smart Grid Technologies Conference Europe (ISGT Europe), Gothenburg, Sweden, 11–13 October 2010; pp. 1–6. [Google Scholar]
- Ullah, K.; Ali, S.; Khan, T.A.; Khan, I.; Jan, S.; Shah, I.A.; Hafeez, G. An Optimal Energy Optimization Strategy for Smart Grid Integrated with Renewable Energy Sources and Demand Response Programs. Energies 2020, 13, 5718. [Google Scholar] [CrossRef]
- Gao, F.; Wu, G. Application of Quantum Computing in Power Systems. Energies 2023, 16, 2240. [Google Scholar] [CrossRef]
- Gajic, D.B.; Petrovic, V.B.; Horvat, N.; Dragan, D.; Stanisavljevic, A.; Katic, V. Blockchain-based Smart Decentralized Energy Trading for Grids with Renewable Energy Systems. In Proceedings of the 2021 21st International Symposium on Power Electronics (Ee), Novi Sad, Serbia, 27–30 October 2021; pp. 1–7. [Google Scholar]








| Term | Description | Formula |
|---|---|---|
| Accuracy | The ratio of total successful prediction using the model’s overall number of samples | |
| Precision | The ratio of True Positives to total positive predictions. Useful when the false positive cost is high. | |
| Recall | The ratio of True Positives to total actual positives. Useful when the false negative cost is high. | |
| F1 Score | The harmonic mean of Precision and Recall. Useful for imbalanced datasets. | |
| MSE | Average squared difference between predicted and actual values. Sensitive to outliers. | |
| RMSE | Average magnitude of errors in predictions. Less sensitive to outliers than MSE. | |
| R-squared | The proportion of variance in the dependent variable is predictable from the independent variables. | |
| k-fold Cross-Validation | The dataset is divided into k subsets; the model is trained on k − 1 subsets and tested on the remaining fold. Repeated k times. | Train on k − 1 folds and test on the remaining folds. |
| Stratified k-fold Cross-Validation | Ensures each fold has a similar distribution of class labels as the original dataset. | Stratified sampling within k-fold. |
| LOOCV | Each instance is used as a single test case, and a model is trained on the remaining instances. Computationally expensive. | Train on all except one instance and test on the remaining instance. |
| Time Series Cross-Validation | It preserves the temporal order of data, and the training set always contains data preceding the test set. | Rolling-window or expanding-window techniques. |
| Nested Cross-Validation | Outer loop is used to evaluate model performance, and the inner loop is used for hyperparameter optimization. Prevents overfitting. | Outer loop: model evaluation; Inner loop: hyperparameter tuning. |
| Challenge | Description | Relevant ML Technique | Advantages of ML Application |
|---|---|---|---|
| Intermittency and Variability | The unpredictability of natural resources such as wind and solar leads to fluctuations in power supply, causing grid instability. | Time Series Analysis, LSTM | Predicts energy generation based on weather and historical data and enhances grid stability by forecasting supply variations. |
| Grid Stability and Reliability | Voltage and frequency fluctuations due to the integration of RES pose challenges to grid stability. | SVM and Reinforcement Learning | Optimizes grid control systems for better stability and learns optimal responses to fluctuations in real-time. |
| Energy Storage | Need for effective energy storage solutions due to the intermittent nature of RES. | Reinforcement Learning and Optimization Algorithms | Optimizes battery charging/discharging cycles and enhances the efficiency of energy storage systems. |
| Infrastructure and Investment | High costs associated with upgrading grid infrastructure to accommodate RES. | Predictive Analytics, Cost–Benefit Analysis Models | Predicts infrastructure needs based on demand and RES integration and optimizes investment by prioritizing critical upgrades. |
| Regulatory and Market Challenges | Log in policy and market adaptation to technological advancements in RES integration. | Decision Trees, Predictive Modeling | Analyzes market trends and regulatory impacts and supports policy-making with data-driven insights. |
| Category | Technology | Advantages | Disadvantages | Best Use Scenarios |
|---|---|---|---|---|
| Wind Energy | Onshore Wind Turbines | Lower installation and maintenance costs | Limited by land availability and wind patterns | Suitable for regions with consistent onshore wind patterns |
| Offshore Wind Turbines | Higher wind speeds and energy output | Higher installation and maintenance costs | Ideal for coastal regions with high wind speeds | |
| Solar Energy | Photovoltaic (PV) Panels | Scalable from residential to utility-scale | Dependent on sunlight availability, efficiency drops in cloudy weather | Ideal for regions with high solar irradiance |
| Concentrated Solar Power (CSP) | Can generate electricity even after sunset using thermal storage | High initial costs and large land requirement | Suitable for desert regions with high direct sunlight | |
| Hydropower | Large Hydropower Plants | Provides stable base-load power | Environmental impact on aquatic ecosystems | Best in regions with large rivers and stable water flow |
| Small/Micro Hydropower Systems | Suitable for remote or off-grid areas | Limited power generation capacity | Ideal for rural areas with small rivers | |
| Energy Storage Technologies | Lithium-Ion Batteries | High energy density, scalability | High cost, limited lifespan | Suitable for grid-scale storage, especially for balancing renewable energy |
| Flow Batteries | Long lifespan, scalable, good for long-duration storage | Lower energy density, higher upfront costs | Ideal for applications requiring large-scale energy storage over long periods | |
| Smart Grid Technologies | Advanced Metering Infrastructure (AMI) | Real-time energy monitoring supports demand response | High deployment cost | Best for regions with high energy consumption and dynamic pricing |
| Distributed Control Systems (DCS) | Reduces reliance on central control, enhances reliability | Complex integration with existing infrastructure | Suitable for grids with diverse and distributed energy sources | |
| Supervisory Control and Data Acquisition (SCADA) | Enhances real-time monitoring and control | High cost and complexity | Ideal for large, complex grid systems needing detailed monitoring |
Disclaimer/Publisher’s Note: The statements, opinions and data contained in all publications are solely those of the individual author(s) and contributor(s) and not of MDPI and/or the editor(s). MDPI and/or the editor(s) disclaim responsibility for any injury to people or property resulting from any ideas, methods, instructions or products referred to in the content. |
© 2024 by the authors. Licensee MDPI, Basel, Switzerland. This article is an open access article distributed under the terms and conditions of the Creative Commons Attribution (CC BY) license (https://creativecommons.org/licenses/by/4.0/).
Share and Cite
Kiasari, M.; Ghaffari, M.; Aly, H.H. A Comprehensive Review of the Current Status of Smart Grid Technologies for Renewable Energies Integration and Future Trends: The Role of Machine Learning and Energy Storage Systems. Energies 2024, 17, 4128. https://doi.org/10.3390/en17164128
Kiasari M, Ghaffari M, Aly HH. A Comprehensive Review of the Current Status of Smart Grid Technologies for Renewable Energies Integration and Future Trends: The Role of Machine Learning and Energy Storage Systems. Energies. 2024; 17(16):4128. https://doi.org/10.3390/en17164128
Chicago/Turabian StyleKiasari, Mahmoud, Mahdi Ghaffari, and Hamed H. Aly. 2024. "A Comprehensive Review of the Current Status of Smart Grid Technologies for Renewable Energies Integration and Future Trends: The Role of Machine Learning and Energy Storage Systems" Energies 17, no. 16: 4128. https://doi.org/10.3390/en17164128
APA StyleKiasari, M., Ghaffari, M., & Aly, H. H. (2024). A Comprehensive Review of the Current Status of Smart Grid Technologies for Renewable Energies Integration and Future Trends: The Role of Machine Learning and Energy Storage Systems. Energies, 17(16), 4128. https://doi.org/10.3390/en17164128

