Next Article in Journal
Separation and Classification of Partial Discharge Sources in Substations
Previous Article in Journal
Controller Hardware in the Loop Platform for Evaluating Current-Sharing and Hot-Swap in Microgrids
Previous Article in Special Issue
Using the Magnetic Anisotropy Method to Determine Hydrogenated Sections of a Steel Pipeline
 
 
Font Type:
Arial Georgia Verdana
Font Size:
Aa Aa Aa
Line Spacing:
Column Width:
Background:
Article

Simulation of Vacuum Distillation Unit in Oil Refinery: Operational Strategies for Optimal Yield Efficiency

1
Department of Mechanical Engineering, University of Engineering and Technology, Taxila 47080, Pakistan
2
Department of Mechanical Engineering, Universiti Teknologi PETRONAS, Seri Iskandar 32610, Malaysia
3
Tecnologico de Monterrey, Institute for the Future of Education, Ave. Eugenio Garza Sada 2501, Monterrey 64849, Mexico
4
Department of Advanced Computational Methods, Faculty of Science and Technology, Jan Dlugosz University in Czestochowa, 13/15 Armii Krajowej Av., 42-200 Czestochowa, Poland
*
Authors to whom correspondence should be addressed.
Energies 2024, 17(15), 3806; https://doi.org/10.3390/en17153806
Submission received: 1 July 2024 / Revised: 23 July 2024 / Accepted: 30 July 2024 / Published: 2 August 2024
(This article belongs to the Special Issue Modern Trends in Oil and Gas Industry)

Abstract

Oil refineries play a crucial role in meeting global energy demands, and optimizing the efficiency of critical processes is vital for economic feasibility and environmental sustainability. Simulation is an essential tool for the optimization of valuable products. This work presents the rigorous simulation of a vacuum distillation unit (VDU) based on actual data from the vacuum distillation processes using Aspen HYSYS V10. The Peng–Robinson fluid package is used in this simulation, and an input assay with a standard density of 29 API_60 (879.8 kg/m3) is employed. True boiling point (TBP) assay data are the type that is being used. Methane, ethane, propane, i-Butane, n-Butane, i-Pentane, and n-Pentane are the components listed in the simulation. The research determines that achieving a yield capacity of 685 tons/h requires thirty stages in the atmospheric distillation unit and twelve stages in the vacuum distillation unit while operating at 420 °C temperature and 9 kPa pressure. Adjustments in the flash section temperature (FST) and steam flow rate (SFR) are proposed to enhance operational efficiency. Increasing the FST from 370 °C to 400 °C and adjusting SFR from 10 tons/h to 26 tons/h increases the Light Vacuum Gas Oil (LVGO) yield by 7.2% while elevating the FST from 400 °C to 430 °C and adjusting SFR from 10 tons/h to 26 tons/h enhances the High Vacuum Gas Oil (HVGO) yield by 7.4%. These optimization strategies offer a practical and effective approach for refineries to improve the economic benefits of vacuum distillation units. The implications of this research can act as a computational thinking exercise for higher education students considering the case study where only through changing the operational strategies can the yield be enhanced by 10.81% in the vacuum distillation unit of the oil refinery.

1. Introduction

A vacuum distillation unit (VDU) is a critical component in oil refineries, which is designed to handle the heavier fractions of crude oil that conventional atmospheric distillation units (ADUs) cannot efficiently process. Operating under reduced pressure conditions, the VDU serves as a vital link in the complex chain of refining processes, facilitating the separation of high-boiling hydrocarbons and paving the way to produce essential petroleum products. The production of refined products essential to the chemical and energy industries requires a vacuum distillation unit (VDU) to distinguish high boiling points such as for bitumen and vacuum gas [1]. It is important because it optimizes the efficiency of the refining process and maximizes the yield of valuable fractions that assist the oil refining industry in terms of sustainability and economic feasibility. With the increasing demand for refined products, it is vital to understand and enhance the efficiency of vacuum distillation units [2]. A literature review highlights that there are about a thousand different components that have boiling points ranging from ambient temperature to more than 5500 °C. Moreover, crude oil is distilled to create a mixture of gas oil, petroleum, gasoline, and naphtha. The ASTM D86 [3] distilling temperatures are used to specify these items. The efficiency of the operations and the oil feedstock determine the yield of a refinery’s products. Distillation is a method of separating liquid mixtures based on differences in component volatility [4]. True boiling point (TBP) measurements are the foundation for refinery distillation design [5]. Some refinery systems refer to the crude distillation unit (CDU) products, which are often fractions emerging as percentages of naphtha, petroleum, and gas oil, using terms like gasoline, jet fuel, and diesel [6].
Gu et al. [7] describe steady flow modeling and simulation of three vacuum distillation columns in crude oil plants. Yan et al. [8] carried out a ground-breaking study to improve wastewater treatment techniques used in petroleum refineries. This study examined the novel method of refining refinery wastewater using catalytic vacuum distillation. Furthermore, Rivero et al. [9] investigated the complexities of exergy and exergoeconomic analysis within a combined distillation unit for crude oil. These two studies add substantially to the body of knowledge on wastewater treatment and petroleum industry distillation methods while offering insightful analyses of the refining processes. Mozdianfard et al. [10] present a redesigned crude oil desalination unit that increases the effectiveness of the dehydration process. Hao et al. [11] also address the characterization and simulation of a petroleum products desalination plant using a statistically developed approach. Petrochemical units do not function in a constant state, making these models only partially relevant for analyzing routing operations. On the other hand, Ishiyama et al. [12] describe a simulation using dynamic modeling, and a hierarchy for modeling a dehydration and process conditions plant for such an Eastern Siberian oilfield is described in [13]. Anitha et al. [14] used Pro/II software 10.0 to simulate the atmospheric and vacuum distilling unit. Jin et al. [15] created steady-state numerical simulations of an atmospheric and vacuum distilling unit on the Aspen Plus software V10 system. Deep-cut problems are also examined to develop a framework for benefits and risk analysis [16,17].
Modifications to deep-cut vacuum units increase gas oil production. As a result, the first boiling point of the residue will be higher, and more heavy gasoline range oil will be produced [18]. The performance characteristics of the VDU, particularly the early transformation studies, can be promptly and precisely identified using the straightforward model [19]. The two effective and practical methods for optimizing deep-cut vacuum distillation are raising the vacuum unit’s flash segment temperature and raising the stripping’s steam rate of flow. The simulation program demonstrates that combining these two techniques makes it possible to significantly increase both the production of Heavy Vacuum Gas Oil (HVGO) and the temperature of its D86 95% point [20]. Additionally, this technique can economically, safely, and reliably increase the refinery’s production efficiency within a specific control range.
Despite the abundant literature on distillation processes in the oil refining industry, the dynamic aspect of vacuum distillation operations is still mostly unknown, even though previous research has concentrated primarily on steady-state modeling and simulation of crude oil dehydration and desalination. Most of the research focuses on individual optimization techniques or operational parameters, ignoring the synergistic effects that can be achieved by simultaneously adjusting these variables. It is essential to address this research gap to fully understand the strategies of integrated and dynamic optimization. Furthermore, although the research developments in the simulation and optimization strategies for various types of distillation units are reported in the literature, there is still a research gap regarding the execution and validation of these techniques in actual conditions of the real world. While some studies evaluate the possible advantages of enhancing the temperatures of the flash section and steam flow rates, more empirical data are required to display the effects on the actual refinery environment, economic performance, safety, and reliability. To eliminate this research gap, validation studies that evaluate the performance and feasibility of applying these optimization techniques in vacuum distillation units must be carried out. These studies will improve the reliability of the field optimization approach and offer other useful insights to industry users. By filling these research gaps, the operations of vacuum distillation units will become more robust and efficient, promoting a seamless integration of these units into the larger oil refining processes.
The VDU performance parameters could be accurately calculated using the simplest model, especially in the starting phases of the transformation study. Based on the given input parameters, the model can attain convergence, which could be used as a base for generating a rigid model that ensures convergence ease and high accuracy. Optimizing deep-cut vacuum distillation becomes very simple using a comprehensive model.
This research proposes a novel technique to increase the efficiency of VDU operations in oil refineries through the incorporation of real process data into comprehensive simulations conducted using Aspen HYSYS V10. In this study, the simulations accurately simulate the behavior of the VDU by using real-world data, like specific fluid package parameters and test data types, such as true boiling point (TBP). This approach increases the effectiveness and reliability of the proposed solutions by ensuring that the optimization techniques and performance analysis are based on the facts of industrial processes. In addition to this, this research emphasizes the operational modifications, such as the adjustments to the flash section temperature (FST) and steam flow rate (SFR) to enhance the production of important products like High Vacuum Gas Oil (HVGO) and Light Vacuum Gas Oil (LVGO). These optimization strategies deliver refineries an efficient and practical means to increase the energy benefits of their vacuum distillation the support of while promoting environmental sustainability simultaneously. Furthermore, this approach can cost-effectively, safely, and reliably increase the efficiency of yield in oil refineries. In addition to this, it contributes to efforts to attain net-zero emissions in the energy processes and enhances energy efficiency [21].

2. Materials and Methods

The methodology is based on the oil characterization option in HYSYS, and crude oil is modeled with the following data:
  • Fluid package: Peng–Robinson;
  • Standard density: 29 API_60 (879.8 kg/m3) for input assay;
  • Assay data type: true boiling point (TBP).
Aspen HYSYS is a tool used in this research. To produce the entire VDU system in the HYSYS version, each unit operation was created using the V10 version. The energy and material equilibrium for every unit and its subunits is produced automatically. These are the actions that were taken:
  • The Aspen HYSYS quickly accommodates the data input for the various process functions, identifies inconsistencies, and suggests corrective actions;
  • Every energy and material unit will be fully and accurately identified;
  • The processes will be performed in two independent analyses to determine the Aspen HYSYS code’s capacity.
First, in developing a model, a list of components involved in the simulation process is added. Methane, ethane, propane, i-Butane, n-Butane, i-Pentane, and n-Pentane are the components listed in the simulation. The components listed for this research are given in Table 1. True boiling point (TBP) distillation data are used to characterize crude oils. The true boiling point with assay percentage is provided in Table 2.
The main objective of the research is to simulate the vacuum distillation unit using Aspen HYSYS. The crude oil was heated to 91.47 °C in the preheater before entering the desalter. The feed is almost 685 tons/h of the crude oil that enters the desalter. The pressure in the desalter component was around 915 kPa. The mass flow rate of products is given in Table 3.
The oil was heated to 400 °C in a heater before entering the atmospheric distillation unit. The mass flow rate of the atmospheric unit is given in Table 4. The calculation of mass balance for the atmospheric distillation unit process is based on the principle of mass conservation. Losses during the distillation process are attributed to vapor losses, residue sticking to the equipment, incomplete condensation of light fractions, and operational problems. Such losses are in the form of light hydrocarbons such as methane, ethane, propane, and butane and minimal amounts of residual losses.
Calculations are as follows:
Input Crude Oil = Automotive Gas Oil (AGO) + Naphtha + Diesel + Kerosene + Atmospheric Residue + Losses
661.72 tons/h = (30.09 + 82.56 + 121.69 + 56.98 + 352.51 + 17.89) tons/h (Conservation of Mass holds)
The residue of the atmospheric distillation unit is given to the vacuum distillation unit, where it undergoes distillation under vacuum pressure and temperature. The mass flow rate of Light Vacuum Gas Oil (LVGO), Heavy Vacuum Gas Oil (HVGO), and fuel gases of the vacuum distillation unit are given in Table 5. The mass conservation principle is applied to figure out the mass balance for the VDU process. Calculations are as follows:
Input Atmospheric Residue = LVGO + HVGO + Fuel gases + Vacuum residue
352.51 tons/h = (58.40 + 88.57 + 26.77 + 178.77) tons/h (Conservation of Mass holds)
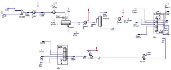
The key component of the oil refinery, the atmospheric distillations unit (ADU), divides the crude oil into various fractions according to their respective boiling points [22]. The initial separation step is the atmospheric distillation unit in the refining process, which typically operates at atmospheric pressure. In a distillation unit, the components of crude oil are vaporized at various levels once they reach their boiling point. The separation process involves the major fractions like kerosene, diesel, naphtha, and heavier residuals [23]. The quality and yield of the refined products are affected by the atmospheric distillation unit efficiency [24]. In this research, the inputs of the simulation process are steam stream, AGO stream, and diesel stream. The outputs of the vacuum distillation unit are off gases, HVGO, LVGO, VDO, and vacuum residue (VR), as shown in Figure 1.
The processing of heavier crude oil fractions with a higher boiling point demands the use of a vacuum distillation unit, which operates at a pressure typically lower than atmospheric pressure [25]. Vacuum pumps are used in this distillation unit to attain the required pressure gradient, which makes it easier to separate the products like residue and Vacuum Gas Oil (VGO). By using this process, the crude oil’s valuable components, typically those with elevated boiling points, are efficiently extracted, allowing the petroleum industry to manufacture a variety of refined products [26]. Table 6 presents a broader overview of the input and output parameters for the vacuum distillation unit. The listed properties are mass heat capacity, heat capacity, mass entropy, actual volume flow, mass density, molar density, specific heat, average liquid density, mass exergy, and phase fraction. To grasp the operational parameters and performance characteristics, it must understand the major factors such as the flow rate and composition of fuel gas HVGO and LVGO, vacuum bottom, and vacuum steam. Furthermore, thermodynamic properties like heat capacity, entropy, and exergy are also involved. This presented information assists in performing the analysis and optimization attempts to enhance the effectiveness and efficiency of vacuum distillation process.
Designing the simulation of oil refinery in Aspen HYSYS includes multiple steps, initiating with the proper selection of the physical parameters, input and output variables, and thermodynamic technique. Adopting the proper parameters ensures that the results of the simulation are both accurate and reliable [27]. The Peng–Robinson thermodynamic equation is very important for simulating the properties and phase behavior of hydrocarbon mixtures in the refinery units. The broadly used Peng–Robinson equation accurately finds the thermodynamic properties and vapor–liquid equilibrium. Adopting the accurate thermodynamic model and recognizing the input and output variables are the key steps in creating the simulation. These variables specify the operating conditions, output streams, and feed streams for the crude and vacuum distillation units. When these variables are properly defined, the simulations will accurately highlight the refinery operating conditions.
This study’s simulations are based on VDU from Attock Oil Refinery in Pakistan for the purpose of analysis. Figure 2 represents the flow of the refinery process, modeled and simulated using Aspen HYSYS software. This simulation is termed the simplest model of the entire refinery process, which focuses on two elements. The simulation can be used by academics and engineers to observe and evaluate how these units function, enhance their work, and gain an understanding of the various stages involved in the production of different petroleum products. An in-depth understanding of the refinery process is provided by the simulation development using the Peng–Robinson equation approach and Aspen HYSYS. It supports decision-making aimed at enhancing the overall efficiency and productivity of the oil refinery, helps optimize processes, and provides insights into the behavior of the vacuum and crude distillation units. This analysis of the main operating parameters aims to determine compliance with the actual working conditions, as the direct comparison of measured and calculated results is the critical method for validating a developed model [28,29,30].
The simulation values of the operating conditions are within the design range, as shown in Table 7.
According to the data in Table 7, the model’s simulation results are within acceptable ranges of the system design specifications. All the simulation values of the properties are in the design range of the real plant. This validates the simulated model.

3. Results and Discussion

The vacuum distillation unit in the oil refinery has a systematic pressure increase from 6.6 kPa to 8.26 kPa. This sequence of pressure indicates that components with distinct boiling points have been effectively separated. The observed pressure distribution guides potential improvements to the distillation process, which offers valuable insights into its efficiency. By carefully examining the pressure profile, specific improvements, like heat exchanger optimization or reflux ratio adjustments, can be made in response to operational problems. The pressure results provide an essential basis for assessing and maximizing the yield efficiency of the VDU, as shown in Figure 3a. The tray number represents the VDU’s main tower position.
The temperature profile across the 12 trays of the vacuum distillation unit, simulated at various positions using Aspen HYSYS, provides a crucial perspective on the thermodynamics within the system. The temperatures illustrate the expected rise in temperature along the unit height, ranging from 120.36 °C to 370.3 °C. The increasing trend in temperature indicates that the components in the crude oil feed are gradually vaporizing and separating. Understanding these temperature readings is essential to maximizing heat transfer, energy efficiency, and vacuum distillation unit performance in the oil refinery, as shown in Figure 3b. The LVGO, being lighter, will have a lower boiling point compared to the HVGO. As a result, it is typically drawn from tray number 1, which is higher up in the column and has a lower temperature. On the other hand, the HVGO will boil at a higher temperature and is drawn from tray number 12, which is located lower in the column.
The effectiveness of the separation process is revealed by comparing the standard ideal volume flow rates at each tray position in the vacuum distillation unit with the actual volume flow rates of liquid [31]. The observed differences between the two sets of values point to deviations from the idealized circumstances and possible areas where the unit’s efficiency could be increased. In comparison to other trays, trays 4 to 6 showed greater actual flow rates, indicating the over-separation of some components. Additionally, the trays 9 to 12 show the smaller values of actual flow rates, indicating a sign of deficiency in separating lighter fractions, as presented in Figure 4a. To enhance the distillation process and eventually improve the vacuum distillation unit and the total efficiency of yield in the oil refinery, these parameters should be accurately analyzed. The effectiveness of the vaporization and separation process could be determined by matching the vapor’s actual volume flow rate at every tray position in the VDU with the ideal volume flow rate. The major difference noted at each tray remains remarkable and exhibits the potential area for improvement. The vapor flow rates on trays 6 to 8 are higher than expected, indicating the effective component vaporization and separation. Conversely, trays 1 to 5 exhibit smaller values of actual vapor flow rate, as depicted in Figure 4b, which presents the possible challenges in attaining the required vaporization of lighter fractions.
These findings exhibit the importance of optimizing operating parameters such as pressure and temperature control to match the idealistic expectation with the actual performance. Minimizing these variations could improve the VDU efficiency and overall efficiency.
The molar flow rates of net liquids and net vapors at each tray position in the vacuum distillation unit provide a thorough estimation of the separation process, as shown in Figure 5a. Net liquid refers to the phase of liquid that leaves a tray after the separation process. It represents the condensed vapor phase enriched with heavier components. On the other hand, net vapors are the vapor phase leaving a tray. It comprises the constituents that have evaporated below the liquid phase, producing the components to be separated according to volatilities. The efficient separation of heavier components is indicated by the increasing trend in net liquid flow rates from the bottom tray to the top tray, which ranges from 695.40 kg mol/h to 494.28 kg mol/h. The molar flow rate for net liquids is maximum at tray 7, which is 1348 kg mol/h. The net vapor flow rate rose to 1277.74 kg mol/h from 1042.29 kg mol/h at the same time, suggesting that the lighter fractions are successfully separated and evaporated. The molar flow rate for net vapors is maximum at tray 7, which is 1952 kg mol/h. The greater net vapor and liquid flow rates on trays 6 and 7 indicate a good concentration of the expected products. In addition to highlighting the critical role that each tray plays in obtaining the desired separation, the data indicated in the actual mass flow rates provide a foundation for improving the VDU’s overall yield efficiency and refining the operational parameters.
Figure 5b depicts the crucial data on the process’s ability to separate the components obtained by carefully evaluating the mass flow rates for net vapor and net liquids at each tray position in the VDU. The effective concentration of heavier elements is demonstrated by the enhancing trend in net liquid flow rates, which grows to 110.30 tons/h at the top tray from 18.89 tons/h at the bottom tray. The enhancement in vapor flow rates simultaneously indicates that effective separation and evaporation are attained by the lighter fractions. Trays 7 and 8 are distinguished because they have very high net vapor and liquid flow rates, which represents a sign of the desired product concentration. These results provide an outline for optimizing operational parameters like temperature and pressure to boost the total efficiency of the yield of the VDU in the oil refinery and ensure a more profitable and sophisticated separation process.
The link between the HVGO yield efficiency and steam flow rate throughout the distillation process is an important component in evaluating the performance of VDU. Figure 6a illustrates the slow increase from 8 to 26 tons/hour in the value of steam flow rate with a matching improvement in HVGO yield efficiency that increased from 33% to 42.6%, as depicted in Figure 6a. This relation presents that the higher steam flow rate could enhance the separation efficiency, which results in a more purified and concentrated HVGO product. The growing trend in yield efficiency presents the steam’s effectiveness in distinguishing the crude oil feed components, illustrating the steam’s importance as a main operational parameter for the optimization of the distillation process. Additionally, the increase is noted in the yield efficiency with greater steam flow rates, which reveals the possibility of process adjustment. Operators and engineers could adopt this knowledge to vary the operating parameters, change temperature, and refine the steam injection methods to obtain higher yield efficiencies. On the other hand, it is important to maintain a balance to overcome the operational costs and high energy usage. The findings emphasize the necessity of adopting a systematic approach to steam usage, particularly in terms of economic feasibility, process sustainability, and enhancing the separation efficiency of the VDU in oil refineries. The LVGO yield efficiency rises proportionally from 8 to 26 tons/hour with the enhancement in steam flow rate from 28% to 37.5%. The higher steam flow rates are considered to raise the separation efficiency, which results in larger LVGO concentrations in the end product, as observed by this connection. The trend points out that the steam is critical for the optimization of the distillation process, which increases the yield of essential LVGO, as depicted in Figure 6b. The efficiency of yield is enhanced slowly when there is a rise in steam flow rates, representing the possibility for process optimization. With this information, engineers and operators could optimize the strategies of steam injection and change the variables, such as temperature, to enhance LVGO output. Nonetheless, it is crucial to carefully weigh increased steam usage against related energy costs to preserve economic viability. The findings underscore the significance of a sophisticated and knowledgeable strategy for steam utilization, stressing its function in promoting separation effectiveness and financial viability in the vacuum distillation section of petroleum refineries.
A consistent upward trend in HVGO yield efficiency is revealed as the flash section temperature rises, according to the temperature-yield efficiency correlation at different steam flow rates, ranging from 10 to 26 tons/h. The yield efficiency increases from 37% at 400 °C to 40.8% at 430 °C at an SFR of 10 tons/h, as shown in Figure 7a. This demonstrates the importance of larger steam flow rates, which enables higher FST to improve the separation efficiency and HVGO concentration. The complicated link between the yield product and thermal conditions is highlighted by the minor differences in yield efficiency at various steam flow rates and temperatures.
The yield efficiency is mainly improved over the temperature range. This suggests that in order to attain the appropriate separation outcomes, it is important to enhance the strategies of the steam injection. The findings highlight the need for an organized approach to regulating the temperature in the VDU, suggesting that the FST could be ideal for maximizing the HVGO yield efficiency. As part of the primary operating parameters, the FST and SFR are the two most crucial indicators of performance for the entire quality of the process. For operators and engineers looking to improve the VDU, the connection between the SFR, yield efficiency, and FST provides an important method. By carefully regulating the SFR and temperature in the flash section, refineries could enhance the separation process and obtain higher HVGO yields. This will improve the operational and economic efficiency of the distillation unit in the process of oil refining. Table 8 and Table 9 depict the yield efficiency of LVGO and HVGO at various flash section temperatures and steam flow rates (SFR).
Analyzing the relationship between yield efficiency and temperature at diverse SFR levels reveals that LVGO yield efficiency majorly rises with greater flash section temperatures. At a steam flow rate of 10 tons/h, the yield efficiency enhances from 30% at temperature 370 °C to 33.1% at temperature 400 °C, representing the favorable impact of greater flash section temperatures on the separation efficiency of LVGO as depicted in Figure 7b. The minor variations in the product yield and thermal conditions at different temperatures and steam flow rates demonstrated the complicated relationship between the product yield and thermal conditions. The yield efficiency generally increases over the temperature range when the SFR enhances, presenting the steam’s favorable impact on the separation process. In accordance with the data, maximizing LVGO production involves the control of flash section temperatures and steam flow rates. This may have an impact on the refining techniques to attain economic sustainability and higher efficiency in the VDU. Furthermore, the relationship among the SFR, FST, and LVGO yield efficiency presents significant insights regarding the refining procedure used in the oil refineries. Operators could improve the yield efficiency of LVGO and, hence, the entire economic sustainability and performance of the VDU by refining the SFR and FST.
The LVGO and HVGO yields of VDU are greatly enhanced when the operating parameters and yield efficiency are compared between the Jin et al. [15] study and the current study as listed in Table 10. There are 11 trays involved in Jin et al.’s [15] study, while this research relies on 12 trays. Both of the studies have different LVGO, HVGO, and fuel gas production. By varying the FST to 400 °C from 370 °C and SFR to 26 tons/h from 10 tons/h, this study displayed an increase of 7.2% in the LVGO yield. Furthermore, the increase of 7.4% is achieved in the HVGO production by changing FST to 430 °C and SFR to 26 tons/h. This indicates the importance of suggested optimized methods to enhance the yield efficiency. A comparison of yield efficiencies, pressure, and temperature reveals that the current research presents better results than Jin et al. [15] in the production of HVGO and LVGO. The enhanced yield efficiencies are the results of optimal conditions where flash section temperature, stripping steam flow rate, and tray pressures are equal. These findings emphasize the value of changing the operational parameters dynamically to enhance product yields. The conclusion drawn from this comparison analysis contributes to insights into the optimization of the distillation unit while also delivering guidance for refinery operators to enhance the efficiency and productivity of the vacuum distillation unit.

4. Conclusions

In this research, we investigated two crucially important and critically required practical issues: promoting sustainability and improving energy efficiency. The thorough examination of the process of vacuum distillation in the oil refinery is carried out using Aspen HYSYS simulation with a focus on temperature profiles, tray-by-tray performance, and the effect of steam flow rates has yielded important insights into the vacuum distillation unit operational dynamics. The analysis of molar flow rate, temperature, and pressure in each of the VDU of 12 trays showed a continuous progression that suggests the effective concentration, separation, and vaporization in the feed of crude oil. The information on molar flow rates, net vapors, and net liquids depicted the critical role that every tray fulfills in attaining the best possible separation, establishing the stage for future advancements in process efficiency. Furthermore, the relationship between the yield efficiencies of LVGO and HVGO, flash section temperature, and steam flow rates highlighted the importance of these operational parameters in identifying the quantity and quality of refined products. The current study concludes that to attain 685 tons/h of yield capacity, 12 stages in the vacuum distillation unit and 30 stages in the atmospheric distillation unit are required to operate at 9 kPa and 420 °C. The variations in the FST and SFR are proposed to enhance the operating efficiency. The yield of LVGO is enhanced to 7.2% when the SFR varies from 10 to 26 tons/h and FST increases from 370 °C to 400 °C. However, changing the SFR from 10 to 26 tons/h and enhancing the FST from 400 °C to 430 °C results in a 7.4% enhancement in the production of HVGO. These results highlight the worth of systematic approaches in process optimization to attain greater economic feasibility, energy efficiency, and yields.
Moreover, the consequences of this study present an opportunity for researchers to engage in the computational world and deal with real-world scenarios. By using this research as a case study, researchers can engage in the investigation of challenging engineering problems rather than being passive learners. This research offers a real-world and dynamic scenario in which computational thinking is used to execute the problem. By using the computational concepts to evaluate the complexities of vacuum distillation unit simulation, researchers may figure out the connection between operational strategies and yield efficiency. The significant yield gain of 10.81% from the operational changes encourages the researchers to fully recognize the importance of computational analysis in refining processes. Adding these sorts of hands-on activities to the operational changes in higher education institutions matches well with the varying nature of educational innovation. It enhances the fundamental understanding of researchers and offers the tools they require to deal with real-world challenges.

5. Future Works

A number of ways forward in terms of future research are identified with the goal of improving the sustainability and efficiency of vacuum distillation units. One such optimistic investigation area involves the execution of sophisticated control techniques to dynamically optimize the operational parameters. Utilizing predictive modeling and machine learning algorithms, operators can develop adaptive control systems capable of responding in real time to fluctuations in feedstock composition and operating conditions. This method addresses the interdependence and complex behavior of every component in the unit. Moreover, a deeper exploration into the impact of tray design modifications and incorporating novel materials could offer insights into improving separation efficiency and reducing energy consumption. Additionally, the integration of process intensification technologies, such as membrane distillation or reactive distillation, holds promise for further enhancing the overall performance of the vacuum distillation process. Furthermore, a comprehensive sustainability assessment of the distillation unit, considering environmental impact and resource utilization, could guide the development of greener and more eco-friendly practices. The findings presented in this paper allow for an increase in the performance and energy efficiency of vacuum distillation units in oil refineries and, therefore, contribute to global efforts in favor of the zero-emissions concept of energy processes.

Author Contributions

M.S.A.: methodology, software, validation, formal analysis, investigation, data curation, writing—original draft, and visualization; H.K.: methodology, software validation, resources, original draft, and writing—review and editing; M.A.: conceptualization and formal analysis; R.T.: conceptualization, methodology, validation, investigation, resources, writing—original draft, writing—review and editing, visualization, project administration, and funding acquisition; A.U.Y.: methodology, software, validation, formal analysis, and investigation; M.M.I.: formal analysis and investigation; S.U.D.: project administration, writing—review and editing, and investigation; J.K.: methodology, validation, investigation, resources, visualization, project administration, and funding acquisition. All authors have read and agreed to the published version of the manuscript.

Funding

This research was funded by Tecnológico de Monterrey through the ‘Challenge-Based Research Funding Program 2023’, Project ID #IJXT070-23EG99001, entitled ‘Complex Thinking Education for All (CTE4A): A Digital Hub and School for Lifelong Learners’.

Data Availability Statement

The data can be made available upon request.

Acknowledgments

The authors are thankful to the Department of Mechanical Engineering, University of Engineering and Technology Taxila, Pakistan, for their cooperation in this research project. The authors would like to thank Tecnológico de Monterrey for the financial support provided through the ‘Challenge-Based Research Funding Program 2023’.

Conflicts of Interest

The authors declare no conflicts of interest.

References

  1. Kumar, K.; Malhotra, J.; Kumar, S.; Sood, V.; Singha, D.; Sharma, M.; Josh, R. Citral enrichment in Lemongrass (Cymbopogon flexuosus) oil using spinning band equipped high vacuum distillation column and sensory evaluation of fractions. Food Chem. Adv. 2023, 2, 100291. [Google Scholar] [CrossRef]
  2. Thorat, B.N.; Sonwani, R.K. Current technologies and future perspectives for the treatment of complex petroleum refinery wastewater: A review. Bioresour. Technol. 2022, 355, 127263. [Google Scholar] [CrossRef]
  3. Subramanian, C. Corrosion prevention of crude and vacuum distillation column overheads in a petroleum refinery: A field monitoring study. Process Saf. Prog. 2021, 40, e12213. [Google Scholar] [CrossRef]
  4. Tokmurzin, D.; Otarov, R.; Aiymbetov, B.; Bulatov, I.; Smith, R. Case study of power generation and CO2 emissions reduction potential from introduction of Organic Rankine Cycle on Atyrau Oil Refinery Plant Vacuum Distillation Unit. Mater. Today Proc. 2018, 5, 22859–22870. [Google Scholar] [CrossRef]
  5. Wu, S.; Liu, Y.; Pan, Z.; Dai, P.; Yang, Q.; Lu, H. Treatment of electric desalting wastewater by swirling flotation coupled with medium coalescence. J. Environ. Chem. Eng. 2021, 9, 106055. [Google Scholar] [CrossRef]
  6. Ronquim, F.M.; Sakamoto, H.M.; Mierzwa, J.C.; Kulay, L.; Seckler, M.M. Eco-efficiency analysis of desalination by precipitation integrated with reverse osmosis for zero liquid discharge in oil refineries. J. Clean. Prod. 2020, 250, 119547. [Google Scholar] [CrossRef]
  7. Gu, W.; Huang, Y.; Wang, K.; Zhang, B.; Chen, Q.; Hui, C.W. Comparative analysis and evaluation of three crude oil vacuum distillation processes for process selection. Energy 2014, 76, 559–571. [Google Scholar] [CrossRef]
  8. Yan, L.; Ma, H.; Wang, B.; Mao, W.; Chen, Y. Advanced purification of petroleum refinery wastewater by catalytic vacuum distillation. J. Hazard. Mater. 2010, 178, 1120–1124. [Google Scholar] [CrossRef]
  9. Rivero, R.; Rendón, C.; Gallegos, S. Exergy and exergoeconomic analysis of a crude oil combined distillation unit. Energy 2004, 29, 1909–1927. [Google Scholar] [CrossRef]
  10. Mozdianfard, M.R.; Behranvand, E. Fouling at post desalter and preflash drum heat exchangers of CDU preheat train. Appl. Therm. Eng. 2015, 89, 783–794. [Google Scholar] [CrossRef]
  11. Hao, M.; Bai, Z.; Wang, H.; Liu, W. Removal of oil from electric desalting wastewater using centrifugal contactors. J. Pet. Sci. Eng. 2013, 111, 37–41. [Google Scholar] [CrossRef]
  12. Ishiyama, E.M.; Heins, A.V.; Paterson, W.R.; Spinelli, L.; Wilson, D.I. Scheduling cleaning in a crude oil preheat train subject to fouling: Incorporating desalter control. Appl. Therm. Eng. 2010, 30, 1852–1862. [Google Scholar] [CrossRef]
  13. Kundnaney, N.D.; Kushwaha, D.K. A critical review on heat exchangers used in oil refinery. In Proceedings of the Afro-Asian International Conference on Science, Engineering & Technology 2015, Pathum Thani, Thailand, 4–6 November 2015. [Google Scholar]
  14. Anitha, K.; Shuwana, T.; Kumar, V.R. Simulation of atmospheric and vacuum crude units using aspen plus. Pet. Sci. Technol. 2011, 29, 1885–1894. [Google Scholar] [CrossRef]
  15. Jin, Q.; Li, Z.; Yan, Z.; Wang, B.; Wang, Z. Optimization Study on Enhancing Deep-Cut Effect of the Vacuum Distillation Unit (VDU). Processes 2022, 10, 359. [Google Scholar] [CrossRef]
  16. Sotelo, C.; Favela-Contreras, A.; Ramirez-Mendoza, R.A.; Beltran-Carbajal, F.; Cruz, E.; Sotelo, D. Rigorous dynamic simulation of a dehydration and desalting crude oil unit using aspen hysys®. Int. J. Simul. Model. 2021, 20, 231–242. [Google Scholar] [CrossRef]
  17. Saldanha, R.R.; Takahashi, R.H.C.; Vasconcelos, J.A.; Ramírez, J.A. Adaptive deep-cut method in ellipsoidal optimization for electromagnetic design. IEEE Trans. Magn. 1999, 35 Pt 1, 1746–1749. [Google Scholar] [CrossRef]
  18. Braga, E.R.; Neto, G.J.M.; Braga, R.R.; Pontes, L.A.M. Optimized conditions for the design and operation of a vacuum distillation column for the purification of crude glycerol from biodiesel production. Biofuels Bioprod. Biorefining 2023, 17, 1203–1220. [Google Scholar] [CrossRef]
  19. Al-Ali, H. Process simulation for crude oil stabilization by using Aspen Hysys. Upstream Oil Gas Technol. 2021, 7, 100039. [Google Scholar] [CrossRef]
  20. Idris, M.; Idriss, I.; Iyodo, H. Simulation Studies on Vacuum Distillation Column (VDU) using the Application of Aspen Hysys v8.4. Int. J. Eng. Mod. Technol. 2018, 4, 14–19. [Google Scholar]
  21. Krzywanski, J.; Ashraf, W.M.; Czakiert, T.; Sosnowski, M.; Grabowska, K.; Zylka, A.; Kulakowska, A.; Skrobek, D.; Mistal, S.; Gao, Y. CO2 Capture by Virgin Ivy Plants Growing up on the External Covers of Houses as a Rapid Complementary Route to Achieve Global GHG Reduction Targets. Energies 2022, 15, 1683. [Google Scholar] [CrossRef]
  22. Anugraha, R.P.; Handogo, R.; Altway, A.; Sutikno, J.P.; Fahmi, M.F.; Arifin, R.; Pratiwi, V.D. Optimization of Process Economics in Mini Oil Refinery for Remote Areas. J. Adv. Res. Fluid Mech. Therm. Sci. 2023, 102, 14–24. [Google Scholar] [CrossRef]
  23. Adesanwo, T.; Rahman, M.; Gupta, R.; De Klerk, A. Characterization and refining pathways of straight-run heavy naphtha and distillate from the solvent extraction of lignite. Energy Fuels 2014, 28, 4486–4495. [Google Scholar] [CrossRef]
  24. Handogo, R.; Prasetyo, F.; Sanjaya, S.P.; Annasit; Anugraha, R.P. Preliminary Design of Mini Oil Refinery Plant. J. Adv. Res. Fluid Mech. Therm. Sci. 2022, 92, 39–50. [Google Scholar] [CrossRef]
  25. Yushkova, E.A.; Lebedev, V.A. Enhancement of energy efficiency of the vacuum oil distillation unit using pinch analysis. J. Min. Inst. 2023, 261, 415–427. [Google Scholar]
  26. Ibrahim, D.; Jobson, M.; Li, J.; Guillén-Gosálbez, G. Optimization-based design of crude oil distillation units using surrogate column models and a support vector machine. Chem. Eng. Res. Des. 2018, 134, 212–225. [Google Scholar] [CrossRef]
  27. Yao, C.; Du, Z.; Yang, L. SAV Finite Element Method for the Peng-Robinson Equation of State with Dynamic Boundary Conditions. Adv. Appl. Math. Mech. 2023, 15, 139–158. [Google Scholar] [CrossRef]
  28. Krzywanski, J.; Grabowska, K.; Sosnowski, M.; Zyłka, A.; Sztekler, K.; Kalawa, W.; Wojcik, T.; Nowak, W. Modeling of a re-heat two-stage adsorption chiller by AI approach. MATEC Web Conf. 2018, 240, 05014. [Google Scholar] [CrossRef]
  29. Krzywanski, J.; Blaszczuk, A.; Czakiert, T.; Rajczyk, R.; Nowak, W. Artificial intelligence treatment of NOX emissions from CFBC in air and oxy-fuel conditions. In Proceedings of the 11th International Conference on Fluidized Bed Technology, CFB-11, Beijing, China, 14–17 May 2014; pp. 619–624. [Google Scholar]
  30. Krzywanski, J. Heat transfer performance in a superheater of an industrial CFBC using fuzzy logic-based methods. Entropy 2019, 21, 919. [Google Scholar] [CrossRef]
  31. Geankoplis, C.J. Transport Processes and Separation Process Principles Solutions Manual. In Transport Processes and Separation Process Principles; PHI Learning: New Delhi, India, 2007. [Google Scholar]
Figure 1. Vacuum distillation unit working.
Figure 1. Vacuum distillation unit working.
Energies 17 03806 g001
Figure 2. Flow sheet diagram of crude distillation unit (CDU) and vacuum distillation unit (VDU).
Figure 2. Flow sheet diagram of crude distillation unit (CDU) and vacuum distillation unit (VDU).
Energies 17 03806 g002
Figure 3. (a) Pressure profile of tray; (b) temperature profile of tray.
Figure 3. (a) Pressure profile of tray; (b) temperature profile of tray.
Energies 17 03806 g003
Figure 4. (a) Volume flow rate of liquid; (b) volume flow rate of vapors.
Figure 4. (a) Volume flow rate of liquid; (b) volume flow rate of vapors.
Energies 17 03806 g004
Figure 5. (a) Molar flow rate of vapors and liquids; (b) mass flow rate of vapors and liquids.
Figure 5. (a) Molar flow rate of vapors and liquids; (b) mass flow rate of vapors and liquids.
Energies 17 03806 g005
Figure 6. (a) Yield efficiency of HVGO; (b) yield efficiency of LVGO.
Figure 6. (a) Yield efficiency of HVGO; (b) yield efficiency of LVGO.
Energies 17 03806 g006
Figure 7. (a) HVGO yield efficiency; (b) LVGO yield efficiency.
Figure 7. (a) HVGO yield efficiency; (b) LVGO yield efficiency.
Energies 17 03806 g007
Table 1. Light ends (liquid volume).
Table 1. Light ends (liquid volume).
Light EndsLiquid Volume (%)
Methane0.0067
Ethane0.023
Propane0.31
i-Butane0.26
n-Butane1.69
i-Pentane1.59
n-Pentane2.23
Table 2. True boiling point distillation data.
Table 2. True boiling point distillation data.
Assay Percent (%)Temperature (°C)
431
973
14115
20153
30223
40274
50328
60394
70451
76491
80517
Table 3. Mass flow rates of products in desalter.
Table 3. Mass flow rates of products in desalter.
ProductMass Flow (Tons/h)
Oil661.72
Water23.46
Table 4. Mass flow rates of products in the atmospheric distillation unit.
Table 4. Mass flow rates of products in the atmospheric distillation unit.
ProductMass Flow (Tons/h)
AGO30.09
Naphtha82.56
Diesel121.69
Kerosene56.98
Atmospheric Residue352.51
Table 5. Mass flow rates of products in vacuum distillation unit.
Table 5. Mass flow rates of products in vacuum distillation unit.
ProductMass Flow (Tons/h)
LVGO58.40
HVGO88.57
Fuel gases26.77
Vacuum residue178.77
Table 6. Vacuum distillation unit input and output values.
Table 6. Vacuum distillation unit input and output values.
PropertyUnitInput of VDUVacuum SteamVacuum BottomFuel GasLVGOHVGO
Molar densitykg mole/m30.00510.261.410.0022.622.05
Mass densitykg/m31.334.79765.170.04769.53750.02
Actual volume flowm3/h245,453.181892.72235.63516,423.6468.85107.12
Mass entropykJ/kg °C3.749.603.269.122.112.61
Heat capacitykJ/kg mole °C742.7337.171590.7644.11734.071003.94
Mass heat capacitykJ/kg °C2.872.062.941.892.502.74
Phase fractionVolume basis0.62100.9900
Phase fractionMass basis0.61100.9900
Phase fractionActual volume basis0.9910100
Mass exergykJ/kg419.41914.43294.23111.4193.20178.27
Average liquid densitykg mole/m33.7555.391.8641.153.112.57
Specific heatkJ/kg mole °C742.7337.171590.7644.11734.071003.9
Molar volumem3/kg mole192.683.750.70495.470.380.48
Mass heat of vaporskJ/kg1631.612019.30855.662071.18405.07356.98
Table 7. Comparison of design range and simulation values for operating conditions.
Table 7. Comparison of design range and simulation values for operating conditions.
PropertyUnitsDesign RangeSimulation Value
Feed temperature of the bottom°C390–420400
Flow rate of stripping steamtons/h10–3010
Temperature of stripping steam°C140–180162
Temperature of flash section°C390–410406
Top pressure of the columnkPa10–1110.20
Tray pressure of VDUkPa10–1110.40
Tray pressure of LVGO productionkPa11–1211.30
Tray pressure of HVGO productionkPa11–1211.80
Pressure of flash sectionkPa13–1413.40
Bottom pressure of the columnkPa25–2625.50
Table 8. LVGO yield efficiency across various steam flow rates.
Table 8. LVGO yield efficiency across various steam flow rates.
Flash Section TemperatureYield Efficiency of LVGO
SFR = 10 Tons/hSFR = 14 Tons/hSFR = 18 Tons/hSFR = 22 Tons/hSFR = 26 Tons/h
3703031323334
37530.531.532.533.5534.49
38031.1323334.135.2
38531.532.533.434.635.6
39032.133.134.235.136.2
39532.633.734.635.736.68
40033.134.135.1336.1437.2
Table 9. HVGO yield efficiency across various steam flow rates.
Table 9. HVGO yield efficiency across various steam flow rates.
Flash Section Temperature Yield Efficiency of HVGO
SFR = 10 Tons/hSFR = 14 Tons/hSFR = 18 Tons/hSFR = 22 Tons/hSFR = 26 Tons/h
4003737.838.839.940.9
40537.83939.540.941.3
4103939.54041.341.8
41539.44040.441.642.3
4204040.440.842.343.2
42540.440.741.343.244.1
43040.841.141.543.444.4
Table 10. Yield efficiency and operating conditions comparison with Jin et al. [15] research.
Table 10. Yield efficiency and operating conditions comparison with Jin et al. [15] research.
PropertyUnitsJin et al. [15] ResearchCurrent Research
Feed temperature of the bottom °C407400
Flow rate of stripping steam tons/h1110
Temperature of stripping steam°C160162
Temperature of flash section °C407406
Top pressure of the column kPa10.1310.20
Tray pressure of VDUkPa10.4910.40
Tray pressure of LVGO production kPa11.2011.30
Tray pressure of HVGO production kPa11.9111.80
Pressure of flash section kPa13.3313.40
Bottom pressure of the column kPa25.3325.50
Minimum yield efficiency of LVGO%27.0030.00
Maximum yield efficiency of LVGO%33.0037.20
Minimum yield efficiency of HVGO%33.5037.00
Maximum yield efficiency of HVGO%43.0044.40
Disclaimer/Publisher’s Note: The statements, opinions and data contained in all publications are solely those of the individual author(s) and contributor(s) and not of MDPI and/or the editor(s). MDPI and/or the editor(s) disclaim responsibility for any injury to people or property resulting from any ideas, methods, instructions or products referred to in the content.

Share and Cite

MDPI and ACS Style

Atta, M.S.; Khan, H.; Ali, M.; Tariq, R.; Yasir, A.U.; Iqbal, M.M.; Din, S.U.; Krzywanski, J. Simulation of Vacuum Distillation Unit in Oil Refinery: Operational Strategies for Optimal Yield Efficiency. Energies 2024, 17, 3806. https://doi.org/10.3390/en17153806

AMA Style

Atta MS, Khan H, Ali M, Tariq R, Yasir AU, Iqbal MM, Din SU, Krzywanski J. Simulation of Vacuum Distillation Unit in Oil Refinery: Operational Strategies for Optimal Yield Efficiency. Energies. 2024; 17(15):3806. https://doi.org/10.3390/en17153806

Chicago/Turabian Style

Atta, Muhammad Shahrukh, Haris Khan, Muhammad Ali, Rasikh Tariq, Ahmed Usman Yasir, Muhammad Mubashir Iqbal, Sullah Ud Din, and Jaroslaw Krzywanski. 2024. "Simulation of Vacuum Distillation Unit in Oil Refinery: Operational Strategies for Optimal Yield Efficiency" Energies 17, no. 15: 3806. https://doi.org/10.3390/en17153806

APA Style

Atta, M. S., Khan, H., Ali, M., Tariq, R., Yasir, A. U., Iqbal, M. M., Din, S. U., & Krzywanski, J. (2024). Simulation of Vacuum Distillation Unit in Oil Refinery: Operational Strategies for Optimal Yield Efficiency. Energies, 17(15), 3806. https://doi.org/10.3390/en17153806

Note that from the first issue of 2016, this journal uses article numbers instead of page numbers. See further details here.

Article Metrics

Back to TopTop