Data-Driven Occupancy Profile Identification and Application to the Ventilation Schedule in a School Building
Abstract
1. Introduction
1.1. Motivation
1.2. Background/Existing Solutions
1.3. Problem Statement and Novelty of the Study
2. Methods
2.1. Proposed Solution and Algorithms
2.2. Step I: Data Sources and Data Collection
2.3. Step II: Data Cleaning
2.4. Step III: Creating Usage Profiles: Clustering
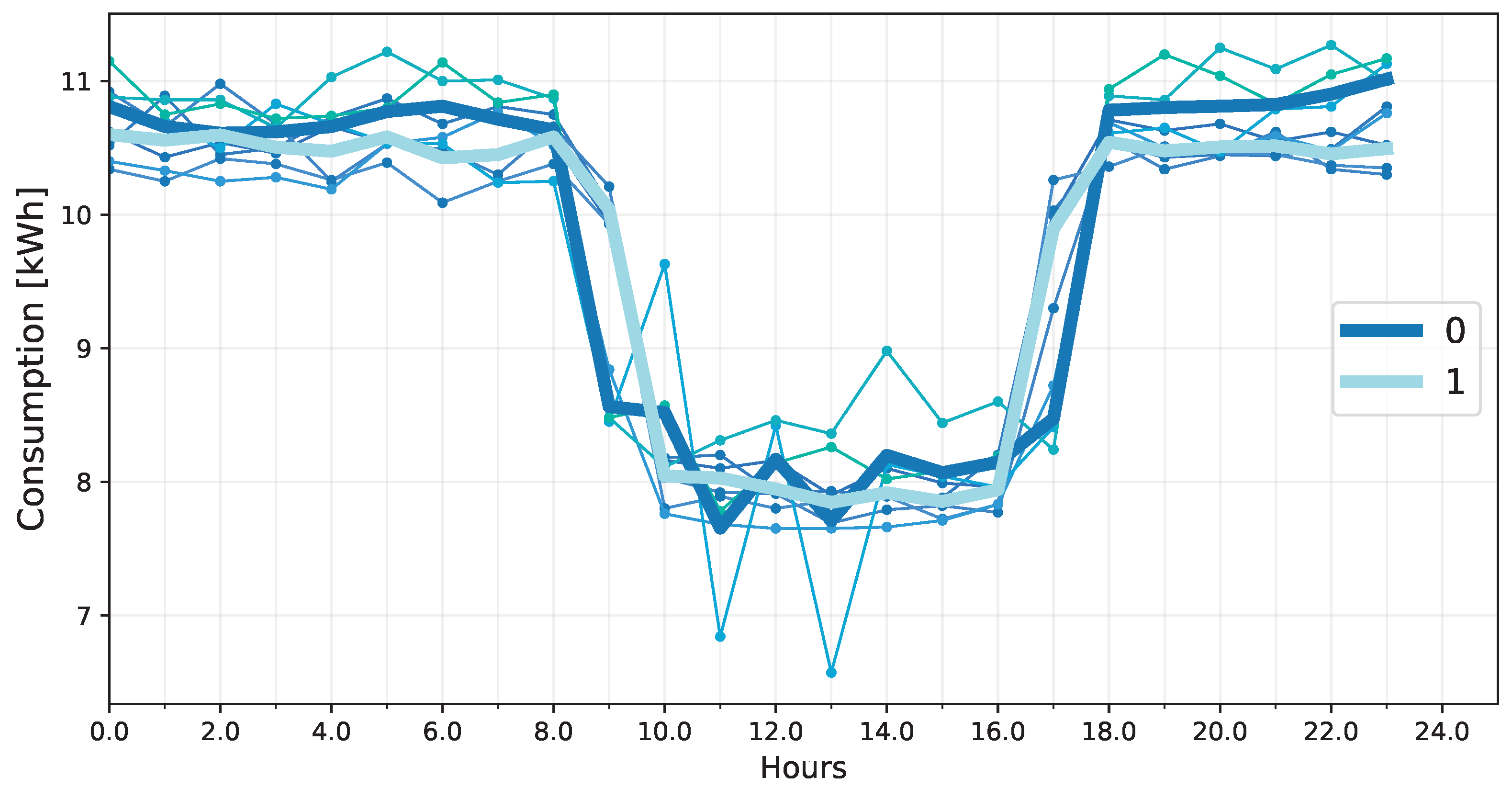
Electricity Usage Profiles
2.5. Step IV: Creating Occupancy Profiles: Occupancy Detection and Estimation
2.5.1. Occupancy Detection
2.5.2. Occupancy Estimation
2.6. Step V: Creating an Occupancy Schedule
- n is the length of the scheduled period in days, and
- are labels from the set L used to denote each day of the scheduled period.
2.7. Step VI: Creating Ventilation Schedules
2.7.1. Classical Approach Based on Occupancy Detection
2.7.2. Demand-Controlled Ventilation Strategy Based on Occupancy Estimation
2.7.3. Determination of Minimum Airflow Rate for Scheduling Procedure
2.7.4. Pre- and Post-Occupancy Flush Out
2.7.5. Schedule Scenarios
- Classical occupancy detection with on-off method (Schedule 1).
- Classical occupancy detection with reduced minimum airflow corresponding to the value used in a specific AHU, see Schedule 2.
- Classical occupancy detection with reduced minimum airflow set to 30% of the maximum level, see Schedule 3.
- Schedules 4 to 6 involve combining the corresponding Schedules 1 to 3 with a pre- and post-occupancy detection flush strategy.
- Schedules 7 to 12 replicate the approaches 1 to 6, but instead of using classical occupancy detection, they utilize occupancy estimation techniques for DCV.
| Scenario | Base Method | Minimal Allowed Airflow | Flush |
|---|---|---|---|
| Schedule 1 | Classical | Unoccupied | – |
| Schedule 2 | Classical | Reduced | – |
| Schedule 3 | Classical | Reduced 30% | – |
| Schedule 4 | Classical | Unoccupied | Flush |
| Schedule 5 | Classical | Reduced | Flush |
| Schedule 6 | Classical | Reduced by 30% | Flush |
| Schedule 7 | DCV | Unoccupied | – |
| Schedule 8 | DCV | Reduced | – |
| Schedule 9 | DCV | Reduced by 30% | – |
| Schedule 10 | DCV | Unoccupied | Flush |
| Schedule 11 | DCV | Reduced | Flush |
| Schedule 12 | DCV | Reduced by 30% | Flush |
2.7.6. AHU Demand/Air Flow Relation
3. Results
3.1. Consumption Profiles
3.2. Occupancy Profiles
3.3. Occupancy Schedules
3.4. Ventilation Schedules
4. Discussion
5. Conclusions
Author Contributions
Funding
Data Availability Statement
Acknowledgments
Conflicts of Interest
References
- Economidou, M.; Todeschi, V.; Bertoldi, P.; D’Agostino, D.; Zangheri, P.; Castellazzi, L. Review of 50 years of EU energy efficiency policies for buildings. Energy Build. 2020, 225, 110322. [Google Scholar] [CrossRef]
- COM(2021)802—Directive; Energy Performance of Buildings (Recast). European Commission: Brussels, Belgium, 2021.
- European Commission. Energy Efficiency in Buildings; European Commission: Brussels, Belgium, 2020. [Google Scholar]
- McArthur, J.; Powell, C. Health and wellness in commercial buildings: Systematic review of sustainable building rating systems and alignment with contemporary research. Build. Environ. 2020, 171, 106635. [Google Scholar] [CrossRef]
- Hong, T.; Taylor-Lange, S.C.; D’Oca, S.; Yan, D.; Corgnati, S.P. Advances in research and applications of energy-related occupant behavior in buildings. Energy Build. 2016, 116, 694–702. [Google Scholar] [CrossRef]
- Ferrantelli, A.; Kuivjõgi, H.; Kurnitski, J.; Thalfeldt, M. Office Building Tenants’ Electricity Use Model for Building Performance Simulations. Energies 2020, 13, 5541. [Google Scholar] [CrossRef]
- Delzendeh, E.; Wu, S.; Lee, A.; Zhou, Y. The impact of occupants’ behaviours on building energy analysis: A research review. Renew. Sustain. Energy Rev. 2017, 80, 1061–1071. [Google Scholar] [CrossRef]
- Martinaitis, V.; Zavadskas, E.K.; Motuzienė, V.; Vilutienė, T. Importance of occupancy information when simulating energy demand of energy efficient house: A case study. Energy Build. 2015, 101, 64–75. [Google Scholar] [CrossRef]
- Maasoumy, M.; Sangiovanni-Vincentelli, A. Smart Connected Buildings Design Automation: Foundations and Trends. Found. Trends® Electron. Des. Autom. 2016, 10, 1–143. [Google Scholar] [CrossRef]
- Trivedi, D.; Badarla, V. Occupancy detection systems for indoor environments: A survey of approaches and methods. Indoor Built Environ. 2020, 29, 1053–1069. [Google Scholar] [CrossRef]
- Lu, X.; Bhattacharya, S.; Sharma, H.; Adetola, V.; O’Neill, Z. Sensor impact evaluation in commercial buildings: The case of occupancy-centric controls. Energy Build. 2022, 267, 112134. [Google Scholar] [CrossRef]
- Kjærgaard, M.B.; Ardakanian, O.; Carlucci, S.; Dong, B.; Firth, S.K.; Gao, N.; Huebner, G.M.; Mahdavi, A.; Rahaman, M.S.; Salim, F.D.; et al. Current practices and infrastructure for open data based research on occupant-centric design and operation of buildings. Build. Environ. 2020, 177, 106848. [Google Scholar] [CrossRef]
- Sun, K.; Zhao, Q.; Zou, J. A review of building occupancy measurement systems. Energy Build. 2020, 216, 109965. [Google Scholar] [CrossRef]
- Gul, M.S.; Patidar, S. Understanding the energy consumption and occupancy of a multi-purpose academic building. Energy Build. 2015, 87, 155–165. [Google Scholar] [CrossRef]
- Khan, D.S.; Kolarik, J.; Hviid, C.A.; Weitzmann, P. Method for long-term mapping of occupancy patterns in open-plan and single office spaces by using passive-infrared (PIR) sensors mounted below desks. Energy Build. 2021, 230, 110534. [Google Scholar] [CrossRef]
- Li, N.; Calis, G.; Becerik-Gerber, B. Measuring and monitoring occupancy with an RFID based system for demand-driven HVAC operations. Autom. Constr. 2012, 24, 89–99. [Google Scholar] [CrossRef]
- Daniel, O.C.; Ramsurrun, V.; Seeam, A.K. Smart Library Seat, Occupant and Occupancy Information System, using Pressure and RFID Sensors. In Proceedings of the 2019 Conference on Next Generation Computing Applications (NextComp), Port Louis, Mauritius, 19–21 September 2019; IEEE: Piscataway, NJ, USA, 2019; pp. 1–5. [Google Scholar] [CrossRef]
- Wang, Y.; Shao, L. Understanding occupancy pattern and improving building energy efficiency through Wi-Fi based indoor positioning. Build. Environ. 2017, 114, 106–117. [Google Scholar] [CrossRef]
- Wang, W.; Wang, J.; Chen, J.; Huang, G.; Guo, X. Multi-zone outdoor air coordination through Wi-Fi probe-based occupancy sensing. Energy Build. 2018, 159, 495–507. [Google Scholar] [CrossRef]
- O’Neill, Z.D.; Li, Y.; Cheng, H.C.; Zhou, X.; Taylor, S.T. Energy savings and ventilation performance from CO2-based demand controlled ventilation: Simulation results from ASHRAE RP-1747 (ASHRAE RP-1747). Sci. Technol. Built Environ. 2020, 26, 257–281. [Google Scholar] [CrossRef]
- Franco, A.; Leccese, F. Measurement of CO2 concentration for occupancy estimation in educational buildings with energy efficiency purposes. J. Build. Eng. 2020, 32, 101714. [Google Scholar] [CrossRef]
- Wei, Y.; Wang, S.; Jin, L.; Xu, Y.; Ding, T. Indoor occupancy estimation from carbon dioxide concentration using parameter estimation algorithms. Build. Serv. Eng. Res. Technol. 2022, 43, 419–438. [Google Scholar] [CrossRef]
- Chen, Z.; Jiang, C.; Xie, L. Building occupancy estimation and detection: A review. Energy Build. 2018, 169, 260–270. [Google Scholar] [CrossRef]
- Petersen, S.; Pedersen, T.H.; Nielsen, K.U.; Knudsen, M.D. Establishing an image-based ground truth for validation of sensor data-based room occupancy detection. Energy Build. 2016, 130, 787–793. [Google Scholar] [CrossRef]
- Zou, J.; Zhao, Q.; Yang, W.; Wang, F. Occupancy detection in the office by analyzing surveillance videos and its application to building energy conservation. Energy Build. 2017, 152, 385–398. [Google Scholar] [CrossRef]
- Capozzoli, A.; Piscitelli, M.S.; Brandi, S. Mining typical load profiles in buildings to support energy management in the smart city context. Energy Procedia 2017, 134, 865–874. [Google Scholar] [CrossRef]
- Kleiminger, W.; Beckel, C.; Staake, T.; Santini, S. Occupancy Detection from Electricity Consumption Data. In Proceedings of the 5th ACM Workshop on Embedded Systems For Energy-Efficient Buildings, Rome, Italy, 11–15 November 2013; ACM: New York, NY, USA, 2013; pp. 1–8. [Google Scholar] [CrossRef]
- Kleiminger, W.; Beckel, C.; Santini, S. Household occupancy monitoring using electricity meters. In Proceedings of the 2015 ACM International Joint Conference on Pervasive and Ubiquitous Computing, Osaka, Japan, 7–11 September 2015; ACM: New York, NY, USA, 2015; pp. 975–986. [Google Scholar] [CrossRef]
- Pereira, D.; Castro, R.; Adão, P. Occupancy detection and prediction from electricity consumption data in smart homes: Application to a Portuguese case-study. Intell. Build. Int. 2022, 14, 690–709. [Google Scholar] [CrossRef]
- Gunay, H.B.; O’Brien, W.; Beausoleil-Morrison, I.; Gilani, S. Modeling plug-in equipment load patterns in private office spaces. Energy Build. 2016, 121, 234–249. [Google Scholar] [CrossRef]
- Chong, A.; Augenbroe, G.; Yan, D. Occupancy data at different spatial resolutions: Building energy performance and model calibration. Appl. Energy 2021, 286, 116492. [Google Scholar] [CrossRef]
- Satre-Meloy, A.; Diakonova, M.; Grünewald, P. Cluster analysis and prediction of residential peak demand profiles using occupant activity data. Appl. Energy 2020, 260, 114246. [Google Scholar] [CrossRef]
- Liu, X.; Ding, Y.; Tang, H.; Xiao, F. A data mining-based framework for the identification of daily electricity usage patterns and anomaly detection in building electricity consumption data. Energy Build. 2021, 231, 110601. [Google Scholar] [CrossRef]
- Tien, P.W.; Wei, S.; Darkwa, J.; Wood, C.; Calautit, J.K. Machine Learning and Deep Learning Methods for Enhancing Building Energy Efficiency and Indoor Environmental Quality—A Review. Energy AI 2022, 10, 100198. [Google Scholar] [CrossRef]
- Ferrando, M.; Marchenko, A.; Erba, S.; Causone, F.; Carlucci, S. Pattern Recognition And Classification For Electrical Energy Use In Residential Buildings. In Proceedings of the 16th IBPSA Conference, Rome, Italy, 2–4 September 2019. [Google Scholar] [CrossRef]
- Toussaint, W.; Moodley, D. Clustering Residential Electricity Consumption Data to Create Archetypes that Capture Household Behaviour in South Africa. S. Afr. Comput. J. 2020, 32, 1–34. [Google Scholar] [CrossRef]
- Wei, Y.; Zhang, X.; Shi, Y.; Xia, L.; Pan, S.; Wu, J.; Han, M.; Zhao, X. A review of data-driven approaches for prediction and classification of building energy consumption. Renew. Sustain. Energy Rev. 2018, 82, 1027–1047. [Google Scholar] [CrossRef]
- Schwartz, Z.; Uysal, M.; Webb, T.; Altin, M. Hotel daily occupancy forecasting with competitive sets: A recursive algorithm. Int. J. Contemp. Hosp. Manag. 2016, 28, 267–285. [Google Scholar] [CrossRef]
- Yang, J.; Ning, C.; Deb, C.; Zhang, F.; Cheong, D.; Lee, S.E.; Sekhar, C.; Tham, K.W. k-Shape clustering algorithm for building energy usage patterns analysis and forecasting model accuracy improvement. Energy Build. 2017, 146, 27–37. [Google Scholar] [CrossRef]
- Mahdi, M.A.; Hosny, K.M.; Elhenawy, I. Scalable Clustering Algorithms for Big Data: A Review. IEEE Access 2021, 9, 80015–80027. [Google Scholar] [CrossRef]
- Deb, C.; Frei, M.; Hofer, J.; Schlueter, A. Automated load disaggregation for residences with electrical resistance heating. Energy Build. 2019, 182, 61–74. [Google Scholar] [CrossRef]
- Ester, M.; Kriegel, H.P.; Sander, J.; Xu, V. A Density-Based Algorithm for Discovering Clusters. In Proceedings of the Second International Conference on Knowledge Discovery in Databases and Data Mining, Portland, OR, USA, 2–4 August 1996; AAAI Press: Washington, DC, USA, 1996; pp. 223–231. [Google Scholar]
- Adeogun, R.; Rodriguez, I.; Razzaghpour, M.; Berardinelli, G.; Christensen, P.H.; Mogensen, P.E. Indoor Occupancy Detection and Estimation using Machine Learning and Measurements from an IoT LoRa-based Monitoring System. In Proceedings of the 2019 Global IoT Summit (GIoTS), Aarhus, Denmark, 17–21 June 2019; pp. 1–5. [Google Scholar] [CrossRef]
- Murphy, J.; Sturm, E. Demand-Controlled Ventilation. Trane Engineers Newsletter LIVE Series. 2018, pp. 1–50. Available online: https://www.trane.com/content/dam/Trane/Commercial/global/products-systems/education-training/continuing-education-gbci-aia-pdh/APP-CMC067-EN.pdf (accessed on 15 May 2024).
- ANSI/ASHRAE Standard 62.1-2019; Ventilation for Acceptable Indoor Air Quality. ASHRAE Customer Service: Atlanta, GA, USA, 2019.
- EN 16798-1:2019; Energy Performance of Buildings—Ventilation for Buildings—Part 1: Indoor Environmental Input Parameters for Design and Assessment of Energy Performance of Buildings Addressing Indoor Air Quality, Thermal Environment, Lighting and Acoustics—Module M1-6. CEN: Brussels, Belgium, 2019.
- Majandus-ja Taristuminister; Riigi Teataja. Hoolekandeasutuse Hoone ja Sisekliima Tagamisega Mitteelamu Ventileerimise ja Tuulutamise Nõuded; Technical Report; Riigi Teataja: Tallinn, Estonia, 2023. [Google Scholar]
- Khovalyg, D.; Kazanci, O.B.; Halvorsen, H.; Gundlach, I.; Bahnfleth, W.P.; Toftum, J.; Olesen, B.W. Critical review of standards for indoor thermal environment and air quality. Energy Build. 2020, 213, 109819. [Google Scholar] [CrossRef]
- Clark, J.D.; Less, B.D.; Dutton, S.M.; Walker, I.S.; Sherman, M.H. Efficacy of occupancy-based smart ventilation control strategies in energy-efficient homes in the United States. Build. Environ. 2019, 156, 253–267. [Google Scholar] [CrossRef]
- Tödtli, J. The impact of control on the energy use of fans in building ventilation systems. Rehva Eur. Hvac J. 2015, 52, 50–57. [Google Scholar]
- Ding, Y.; Brattebø, H.; Nord, N. A systematic approach for data analysis and prediction methods for annual energy profiles: An example for school buildings in Norway. Energy Build. 2021, 247, 111160. [Google Scholar] [CrossRef]
- Degirmenci, A.; Karal, O. Efficient density and cluster based incremental outlier detection in data streams. Inf. Sci. 2022, 607, 901–920. [Google Scholar] [CrossRef]
- Elering. Elering LIVE: Börsihinnad. 2023. Available online: https://dashboard.elering.ee/et/nps/price?period=days&show=table&interval=minute&start=2024-06-18T16:00:00.000Z&end=2024-06-19T15:59:59.999Z (accessed on 15 May 2024).













| Scenario | AHU 7 | AHU 8 | ||||||
|---|---|---|---|---|---|---|---|---|
| Cons. | 2021 | 2022 | 2023 | Cons. | 2021 | 2022 | 2023 | |
| kWh | € | € | € | kWh | € | € | € | |
| 1, CL | 627.9 | 59.85 | 90.22 | 91.96 | 583.7 | 55.64 | 83.87 | 85.48 |
| 2, CL | 843.17 | 71.3 | 106.2 | 110.37 | 699.06 | 61.77 | 92.43 | 95.35 |
| 3, CL | 654.68 | 61.27 | 92.21 | 94.25 | 608.42 | 56.95 | 85.7 | 87.6 |
| 4, CL | 676.2 | 63.65 | 96.97 | 98.15 | 628.6 | 59.17 | 90.15 | 91.24 |
| 5, CL | 881.02 | 74.28 | 111.49 | 115.22 | 738.36 | 64.87 | 97.93 | 100.39 |
| 6, CL | 701.68 | 64.97 | 98.78 | 100.27 | 652.12 | 60.39 | 91.81 | 93.2 |
| 7, DCV | 235.55 | 25.42 | 35.21 | 35.23 | 219.1 | 23.64 | 32.75 | 32.77 |
| 8, DCV | 496.72 | 41.18 | 57.58 | 60.44 | 352.36 | 31.47 | 43.8 | 45.28 |
| 9, DCV | 262.33 | 26.85 | 37.19 | 37.52 | 352.36 | 31.47 | 43.8 | 45.28 |
| 10, DCV | 329.05 | 32.81 | 48.13 | 47.26 | 306.0 | 30.51 | 44.76 | 43.95 |
| 11, DCV | 572.42 | 47.17 | 68.04 | 70.19 | 430.96 | 37.69 | 54.66 | 55.4 |
| 12, DCV | 354.53 | 34.14 | 49.94 | 49.39 | 329.52 | 31.73 | 46.43 | 45.91 |
| Measured | 700.78 | 57.51 | 85.67 | 89.55 | 650.56 | 56.12 | 84.25 | 87.49 |
| Scenario | AHU 7 [%] | AHU 8 [%] | ||||||
|---|---|---|---|---|---|---|---|---|
| Cons. | 2021 | 2022 | 2023 | Cons. | 2021 | 2022 | 2023 | |
| 1, CL | −10.4 | 4.1 | 5.3 | 2.7 | −10.3 | −0.9 | −0.5 | −2.3 |
| 2, CL | 20.3 | 24.0 | 23.9 | 23.2 | 7.5 | 10.0 | 9.7 | 9.0 |
| 3, CL | −6.6 | 6.5 | 7.6 | 5.2 | −6.5 | 1.4 | 1.7 | 0.1 |
| 4, CL | −3.5 | 10.6 | 13.2 | 9.6 | −3.4 | 5.4 | 7.0 | 4.3 |
| 5, CL | 25.7 | 29.1 | 30.1 | 28.6 | 13.5 | 15.5 | 16.2 | 14.7 |
| 6, CL | 0.1 | 12.9 | 15.2 | 11.9 | 0.2 | 7.5 | 8.9 | 6.5 |
| 7, DCV | −66.4 | −55.8 | −58.9 | −60.7 | −66.3 | −57.9 | −61.2 | −62.6 |
| 8, DCV | −29.1 | −28.5 | −32.8 | −32.6 | −45.8 | −44.0 | −48.1 | −48.3 |
| 9, DCV | −62.6 | −53.4 | −56.6 | −58.1 | −45.8 | −44.0 | −48.1 | −48.3 |
| 10, DCV | −53.0 | −43.0 | −43.9 | −47.3 | −53.0 | −45.7 | −46.9 | −49.8 |
| 11, DCV | −18.3 | −18.1 | −20.7 | −21.7 | −33.8 | −33.0 | −35.2 | −36.8 |
| 12, DCV | −49.4 | −40.7 | −41.8 | −44.9 | −49.4 | −43.6 | −45.0 | −47.6 |
Disclaimer/Publisher’s Note: The statements, opinions and data contained in all publications are solely those of the individual author(s) and contributor(s) and not of MDPI and/or the editor(s). MDPI and/or the editor(s) disclaim responsibility for any injury to people or property resulting from any ideas, methods, instructions or products referred to in the content. |
© 2024 by the authors. Licensee MDPI, Basel, Switzerland. This article is an open access article distributed under the terms and conditions of the Creative Commons Attribution (CC BY) license (https://creativecommons.org/licenses/by/4.0/).
Share and Cite
Vassiljeva, K.; Matson, M.; Ferrantelli, A.; Petlenkov, E.; Thalfeldt, M.; Belikov, J. Data-Driven Occupancy Profile Identification and Application to the Ventilation Schedule in a School Building. Energies 2024, 17, 3080. https://doi.org/10.3390/en17133080
Vassiljeva K, Matson M, Ferrantelli A, Petlenkov E, Thalfeldt M, Belikov J. Data-Driven Occupancy Profile Identification and Application to the Ventilation Schedule in a School Building. Energies. 2024; 17(13):3080. https://doi.org/10.3390/en17133080
Chicago/Turabian StyleVassiljeva, Kristina, Margarita Matson, Andrea Ferrantelli, Eduard Petlenkov, Martin Thalfeldt, and Juri Belikov. 2024. "Data-Driven Occupancy Profile Identification and Application to the Ventilation Schedule in a School Building" Energies 17, no. 13: 3080. https://doi.org/10.3390/en17133080
APA StyleVassiljeva, K., Matson, M., Ferrantelli, A., Petlenkov, E., Thalfeldt, M., & Belikov, J. (2024). Data-Driven Occupancy Profile Identification and Application to the Ventilation Schedule in a School Building. Energies, 17(13), 3080. https://doi.org/10.3390/en17133080

