Next Article in Journal
Energy Cost Optimization for Incorporating Energy Hubs into a Smart Microgrid with RESs, CHP, and EVs
Next Article in Special Issue
Integrated Transmission and Distribution Co-Simulation Platform for Demonstration of Bulk Grid Services Using Distributed Energy Resources
Previous Article in Journal
Skin and Proximity Effect Calculation of a System of Rectangular Conductors Using the Proper Generalized Decomposition Technique
 
 
Font Type:
Arial Georgia Verdana
Font Size:
Aa Aa Aa
Line Spacing:
Column Width:
Background:
Article

Evaluation of Different Methodologies for Wave Energy Conversion Systems Integration into the Power Grid Using Power Hardware-in-Loop Emulation

1
Department of Power, Electronics and Telecommunications, Faculty of Technical Sciences, University of Novi Sad, 21000 Novi Sad, Serbia
2
Sigma Energy, 3325 Šoštanj, Slovenia
3
Department of Power Engineering, Faculty of Electrical Engineering, Computer Science and Information Technology, Josip Juraj Strossmayer University of Osijek, 31000 Osijek, Croatia
*
Author to whom correspondence should be addressed.
Energies 2024, 17(12), 2826; https://doi.org/10.3390/en17122826
Submission received: 29 March 2024 / Revised: 27 May 2024 / Accepted: 28 May 2024 / Published: 8 June 2024

Abstract

The ocean energy resources hold the promise of a sustainable solution within global efforts to diversify energy sources and mitigate climate change. Wave energy conversion (WEC) systems, as emerging technologies, offer adaptability and the potential to harness predictable wave energy. However, integration of WEC systems into a power grid brings challenges for system operators due to their nature of operation. Addressing these demands is a multilayered process that involves highly efficient power electronic devices, control systems, and efficient energy storage solutions. This paper specifically focuses on the methodologies of the grid integration of a specific wave energy conversion system—a point absorber developed by the company Sigma Energy. Proposed methodologies are experimentally tested using power hardware-in-loop (PHIL) emulation of a fully monitored and controlled small-scale microgrid equipped with a battery energy storage system (BESS), different emulators of loads, and distributed generators (DG).

1. Introduction

The untapped potential of ocean energy resources is consistent with the global drive for comprehensive energy source diversification to mitigate the effects of climate change. For instance, the European Union has set an ambitious goal of becoming carbon-neutral by 2050 [1]. Here, the synergy of global goals and ocean energy can be seen to contribute significantly to the global need for clean and sustainable energy solutions. According to [2], the “blue economy” could experience significant growth, reaching up to 350 GW of capacity by 2050, if appropriately supported by policymakers. According to the latest available United Nations statistics [3], over 40% of the world’s population lives within 100 km of a coastline. Ocean energy, in its many forms, holds the potential to power this significant demographic, highlighting its ability to provide energy to a substantial portion of the world’s population.
Ocean energy technologies are primarily classified based on the resources they harness, such as tides, waves, salinity gradients, and more [4]. Among these technologies, wave energy conversion (WEC) systems are one of the most widely used and intensively researched categories, boasting significant progress in terms of a technology readiness level (TRL). However, categorizing WEC systems is a complex task due to a large number of patents and ongoing projects, each at varying stages of development and maturity [5]. Classification criteria can include installation locations (shoreline, nearshore, offshore), connection and construction methods (fixed, floating, submerged), power take-off (PTO) systems (hydraulic, mechanical, etc.), conversion technologies (rotation, translation), and water depths (deep, moderate, shallow), among others [6,7]. Over the years, three primary operational principles for harnessing wave energy have emerged: oscillating water columns (OWC) with either fixed or floating structures; oscillating bodies (OB) employing fixed structures, floating elements, or semi-submersion; and overtopping devices (OD) featuring fixed structures or floating configurations [8,9]. One prominent type within the WEC framework is a point absorber, which belongs to the OB category. The point absorber emerges as a promising technology, primarily due to its remarkable adaptability and flexibility, enabling it to respond effectively to various wave conditions. Similar to other ocean energy harvesting technologies, point absorbers represent an optimistic solution due to the fact that they harness predictable energy that circulates consistently throughout the day and night, even though the nature of this energy is intermittent like other renewables [10]. This aspect is not only crucial for sustainability but also brings a significantly higher energy density compared with traditional sources such as solar and wind [11,12]. The point absorber lends itself seamlessly to hybrid systems, facilitating its integration with other renewable sources for a comprehensive and complementary energy generation approach.
On the other hand, several challenges stand in the way of commercializing this technology. These hurdles span a spectrum of issues, from the critical aspect of the system control to ensure optimal efficiency and the cost-effectiveness of the systems given the harsh operating conditions they face—including the rigors of extreme weather and exposure to corrosive elements in the marine environment—to the financial considerations, a common denominator in emerging technologies, the complexity of obtaining permits for installation, and developing innovative designs [13]. Furthermore, the integration of such devices into the grid poses yet another challenge, similar to many other intermittent renewable energy sources where the issue of managing intermittent energy generation remains a central concern [14].
Due to its inherent nature, the power output of WEC systems is inadequate, and their direct integration into the grid is a complex challenge that cannot be imagined without the incorporation of highly efficient and reliable power electronic devices [14]. Overcoming this challenge is essential for realizing the full potential of wave energy as a sustainable and viable source. Therefore, the integration process requires a multilayered approach, involving elements such as suitable high-efficiency power electronic devices with corresponding control systems. For instance, within the control system, additional scenarios should be taken into account, such as the disconnection of the WEC system during extreme conditions [15]. In addition, energy storage devices are proving to be a viable solution for ensuring a smooth power output, as well as their ability to store excess energy in scenarios where production exceeds demand. The incorporation of efficient energy storage solutions becomes crucial for maintaining a stable and reliable power supply [16,17]. Therefore, the integration process requires not only cutting-edge technologies in power electronics but also sophisticated control in order to optimize the performance of WEC systems within the broader landscape of distributed energy sources.
Distributed energy resources have indeed transformed the distribution system and introduced a new dynamic. However, this has not come without numerous challenges encompassing aspects such as power quality, stability, grid synchronization, etc. [18,19]. As the world embraces the transition toward more sustainable energy, the use of renewable energy sources continues to grow exponentially. The introduction of renewable energy sources simultaneously promotes the use of microgrids, making major changes in generation, distribution, and energy consumption. As a result, microgrids, which are characterized by their localized and decentralized nature, are emerging as an important component of the evolving energy infrastructure [20]. These energy systems play an important role in providing reliable power in both grid-connected and islanded (off-grid) modes. Ongoing research efforts are critical to addressing new challenges, refining system integration strategies, and unlocking the full potential of distributed energy resources in the context of evolving microgrid architectures.
One of the most important contributions of this article is the presentation of experimental results, in particular of a point absorber WEC developed by Sigma Energy (SWEC), which has been operated for one year under real conditions in the Adriatic Sea. The recorded results from SWEC were then used to analyze the impact of different methods of WEC integration into a microgrid testbed using power hardware-in-loop PHIL emulation across different scenarios using an effective control algorithm.
The paper is organized as follows. After the introduction, Section 2 provides a brief overview of WEC, as well as an in-depth exploration of SWEC, including a system description, testing history, and experimental results. Section 3 focuses on the grid integration methods of SWEC, introducing the key components such as the grid, WEC, batteries, and load. The chapter further elaborates on each element within the model and introduces developed controller diagrams. Section 4 presents a microgrid testbed for PHIL emulation. The testbed represents a fully monitored and controlled small-scale microgrid equipped with a battery storage system (BESS) and different emulators of loads and distributed generators (DG). The experimental results, as well as findings and insights drawn from the case studies, are critically discussed in Section 5. The paper concludes in Section 6, summarizing key contributions and highlighting the significance of the presented experimental results and the integration of SWEC into a microgrid.

2. Wave Energy Conversion

Wave energy conversion primarily refers to the process of harnessing the kinetic and potential energy of sea and ocean waves and transforming it into usable energy. This concept involves several stages of energy transformation, including wave energy capture, energy conversion, and power transmission. Each segment in this energy conversion chain is important although special attention must be given to the primary source of energy (in this case wave) to ensure efficient conversion and utilization.
Wave analysis is crucial for understanding the principles of WEC technology operation. The term wave analysis refers to statistical or spectral analysis in order to obtain relevant wave parameters and wave spectra. Statistical analysis disregards the wave energy spectrum, which represents the distribution of wave energy across frequencies. Therefore, instead of mean wave height and period, parameters such as significant wave height H s and wave energy period T e are introduced.
In spectral analysis, Fourier analysis is used to describe the wave profile and determine the wave energy spectrum. By introducing wave spectral moments, it is possible to determine the parameters of waves of interest as follows [21].
The significant wave height is derived from the zeroth-order moment ( m 0 ) of the wave energy spectrum.
H s 4 m 0
The wave energy period is derived from the zeroth-order and first-order moment ( m 1 ) of the wave energy spectrum.
T e = m 1 m 0
The mean wave power is described using wave parameters.
P w ¯ = ρ g 2 64 π H s 2 T e

2.1. Sigma Wave Energy Conversion System (SWEC)

The SWEC, developed by Sigma Energy, is an innovative point-type absorber designed to convert the vertical motion of a floating buoy caused by waves into electrical energy [22]. The system consists of a circular float and a spar, anchored to the seabed by a tension leg platform. The SWEC has an original mechanical PTO system, which has increased energy absorption and reduced bottom slamming loads during extreme waves. Additionally, the SWEC prototype utilizes a rotary electric machine as part of its design, specifically a permanent magnet synchronous machine.
The first tests of the prototype took place on the Danube, followed by tests in controlled environments in Norway and Denmark. Subsequently, the first prototype tested under real conditions was deployed in the Adriatic Sea, Montenegro, in 2017, as shown in Figure 1. This prototype, which was connected to the power grid for a year, proved successful and the environmental impact assessments showed that there was no impact on the marine environment. The prototype, with an installed power of 5 kW, a total mass of approximately 14 tons, and a height of 15 m, underwent extensive real-time monitoring and delivered over 3700 GB of data. The monitoring period facilitated a comprehensive analysis of system efficiency, mechanical and electrical losses, and dynamic forces acting on the structure. The results, recorded at the Sigma Energy Monitoring Centre, revealed the device’s successful operation in realistic sea conditions. The SWEC prototype demonstrated a maximum capture width ratio (CWR) of around 30% proved by the Europe Marine Energy Center, showcasing its potential for future advancements and commercialization efforts.

2.2. SWEC Experimental Results

Throughout the one-year operational period, wave measurements were conducted using the Signature 1000 instrument by NORTEK, and the obtained data were statistically processed. Important data were extracted through the processing of recorded wave data, such as the potential of the location where the device was installed. During the observation period, the mean significant wave height was 0.46 m, the mean wave period was 3.3 s, and the mean wave power was 0.876 kW/m. During the winter season, wave heights of about 5.7 m were recorded. Such high waves imply that the prototype was tested up to some of the most extreme sea environments. The most important results obtained by observing and analyzing the system are the system power efficiency and losses in the mechanical and electrical subassembly, the motion of parts of the system, and the dynamic forces acting on the device structure. In addition, all the recorded results were compared with numerical analysis, which showed a high degree of correspondence and, also, served for improvement of the numerical models.
In addition to wave measurement, forces were systematically measured at various points within the transmission system, simultaneously recording the generator’s torque, rotational speed, acceleration, and pressure at strategically selected points considered optimal for analysis. These comprehensive measurements provided valuable data for research purposes.
The conducted tests were processed over a period of 1200 s, with real-time signal processing carried out by the developed Sigma Energy program. The data were processed over 1200 s to ensure statistically reliable results as tests must strike a balance between being neither too short nor too long, typically falling within a period of 15 to 30 min. Nonetheless, all gathered data were utilized for both short-term and long-term analyses of efficiency. The result of a typical test is depicted in the following figures. The wave depicted in Figure 2 corresponds to a significant wave height of H s = 0.85   m and an energy period of T e = 0.398   s , resulting in a mean wave power of P w = 2.847   k W / m . In Figure 3, two powers are presented—the power absorbed from the waves and the power at the generator output. The average absorbed power represents the power gained from the waves and signifies the power at the buoy base. This power amounts to 0.6094 kW while the average power at the generator shaft is 0.4899 kW. It can be concluded that the most significant losses occur at the entrance to the transmission system, specifically at the buoy bearing, which will be addressed in future system improvements. Further losses in the transmission system are considerably smaller, as indicated by the relationship between the mentioned powers. During testing, the linear braking torque of the generator was applied, with a constant damping coefficient. Specifically, the ratio of these two powers yields an average CRW of 17.2%.

3. Integration Strategies of WEC

WECs represent a type of DG characterized by highly variable output power and relatively small installed power. If integrated as a power plant, its variable nature of electricity generation can cause voltage rise and significant variations at the point of common coupling (PCC) causing difficulties in voltage regulation for system operator as well as variable power flows. To tackle these concerns, this paper proposes and evaluates different methods for WEC integration into power systems (Figure 4):
  • Directly integrated WEC;
  • WEC coupled with BESS;
  • WEC coupled with local consumption as a prosumer;
  • WEC integrated into a microgrid with an energy management system (EMS).

3.1. Directly Integrated WEC

Using this methodology, WEC is directly coupled with the distribution network at the PCC which means that all generated electricity is exported (Figure 4). Although the directly integrated WEC is rarely used in practice, this case serves as a reference to demonstrate the significant negative impact of integrating a WEC in this manner.

3.2. WEC Coupled with BESS

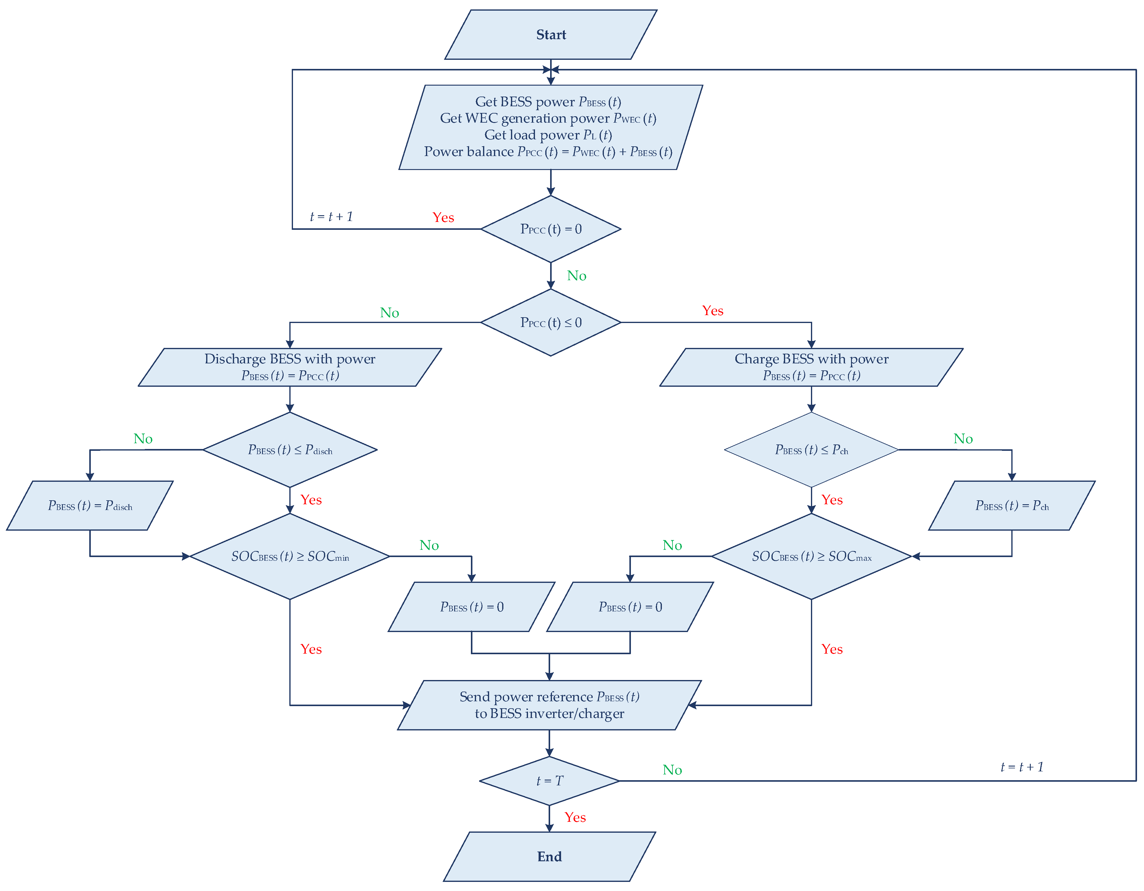
In this case, WEC is coupled with BESS behind the PCC with the distribution network (Figure 5). BESS enables various options for energy management behind the PCC since it can store excess electricity or generate electricity in the case of its deficit. In this case, BESS can be used for techniques of peak shaving and valley filling of the power exchange with the distribution network. To encompass this, a flowchart diagram of a rule-based controller for BESS power dispatching is developed and presented in Figure 6. The main goal of the controller is to maintain power exchange P P C C with the distribution network at the PCC to the predefined value P g r i d   e x p o r t . Depending on the relation of WEC generating power P W E C and P g r i d   e x p o r t , the controller defines the operating mode of the BESS (charging and discharging), as well as dispatch power P B E S S . Finally, operational constraints for BESS are imposed in the form of limiting maximum charging ( P c h ) and discharging ( P d i s c h ) power and minimum ( S O C m i n ) and maximum ( S O C m a x ) battery state of charge ( S O C ). An iterative procedure is executed for every interval t in the observed T .

3.3. WEC Coupled with Local Consumption as a Prosumer

This case represents a simple prosumer, i.e., WEC as a DG coupled with a load behind the PCC with the distribution network (Figure 7). Resulting power exchange with the distribution network P P C C is defined by the difference between the current WEC generation P W E C and load P L .

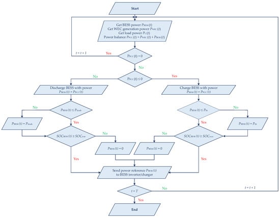
3.4. WEC Integrated into a Microgrid with EMS

In this case, WEC is integrated into a microgrid equipped with EMS (Figure 8). Microgrid consists of WEC, BESS, and a load connected behind the PCC with the distribution network. EMS enables microgrid operators to lead different operational strategies. In this paper, EMS uses the technical objective of minimizing power exchange P P C C of microgrid with the distribution network at the PCC. A flowchart diagram of a rule-based microgrid EMS is presented in Figure 9. Depending on the relation of WEC generating power P W E C and current load P L , EMS defines the operating mode of the BESS (charging and discharging) as well as dispatch power P B E S S to minimize the power exchanged at the PCC P W E C . Finally, operational constraints for BESS are imposed in the form of limiting maximum charging ( P c h ) and discharging ( P d i s c h ) power and minimum (SOCmax) and maximum (SOCmin) battery state of charge (SOC). An iterative procedure is executed for every interval t in the observed T .

4. Microgrid Testbed for Experimental Evaluation of Proposed Methodologies

Proposed methodologies for WEC integration are experimentally evaluated using PHIL emulation on a microgrid testbed. The testbed represents a fully monitored and controlled small-scale microgrid equipped with BESS and different emulators of loads and DGs. A block diagram of a microgrid testbed is presented in Figure 10, and Figure 11 shows microgrid testbed equipment with marked elements used in this paper.
WEC emulator consists of a DC power supply and a 1600 VA grid-forming inverter/charger unit that is limited only to inverter mode (generation of energy). DC power supply maintains the inverter’s DC link voltage. The supervisory control and data acquisition (SCADA) system uses Modbus communication protocol for two-way communication with a grid-forming inverter. BESS consists of a 800   V A grid-forming power converter unit (PCU) and two series-connected 110   A h GEL batteries. Maximum charging power is limited to 400   W while maximum discharging power is limited to 800   W . BESS inverter/charger unit is also Modbus interfaced with the SCADA system. The load consists of two parallel-connected 300   W programmable DC loads connected to the AC system via rectifiers. Programmable DC loads use RS232 communication with the SCADA system. PCC power exchange with the distribution network is monitored by a smart meter that communicates with the SCADA system using the Modbus communication protocol. SCADA system is realized in Python programming language that embeds all communication protocols used.

5. Experimental Results

Proposed methodologies of WEC integration are evaluated by PHIL emulation on the microgrid testbed for four case studies:
  • Case study 1—directly integrated WEC
  • Case study 2—WEC coupled with BESS
  • Case study 3—WEC coupled with local consumption as a prosumer
  • Case study 4—WEC integrated into a microgrid with EMS
PHIL emulations of each case study are performed for the interval of one hour. Input data for case studies represent WEC generation (a) and load (b) profiles referenced in Figure 12. Specifically, the generated power corresponds to a typical wave profile over one hour at the location under consideration (in the context of statistical wave values). The same applies to the load profile, which is selected to cover various potential scenarios within a single hour.

5.1. Case Study 1—Directly Integrated WEC

PHIL emulation results of the directly integrated WEC are presented in Figure 13 where (a) gives a comparison of reference values and emulated WEC generation profile, (b) shows voltage at the PCC, and (c) shows power exchange with the distribution network at the PCC where positive values represent power importing while negative values represent power exporting. As expected, power exchange at the PCC experiences large oscillations, which are in direct correlation to the WEC generation profile. This can cause distribution system operators to experience serious technical problems with power quality in terms of flickers and voltage regulation. This effect can be seen in Figure 13b, which shows voltage variations at the PCC, especially at the moments of large WEC generation oscillations. These findings are also substantiated by numerical results given in Table 1, which show a large difference between mean and peak power as well as a large standard deviation.

5.2. Case Study 2—WEC Coupled with BESS

In this case study, the proposed rule-based controller, presented in Figure 6, has the setting of the desired power export P g r i d   e x p o r t to 300   W . Results of PHIL emulations are presented in Figure 14 where (a) presents power flows, (b) shows power exchange with the distribution network at the PCC, and (c) presents BESS power dispatching. In Figure 14a, positive values denote sources while negative values denote loads behind the PCC. This view provides an easy proof of power balance, i.e., electricity generated by the sources (positive area) is equal to the electricity consumed by the loads (negative area). Like in a previous case study, Figure 14b shows power exchange with the distribution network at the PCC where positive values represent power importing while negative values represent power exporting. Finally, Figure 14c shows BESS power dispatching where positive values denote discharging, negative values denote charging power, and the black line presents BESS SOC.
It can be seen from the PHIL emulation results presented in Figure 14b that the proposed rule-based controller successfully maintains power exchange with the distribution network at the PCC P P C C to the predefined value P g r i d   e x p o r t of 300   W . There are two visible discrepancies in large exporting power surges, which are in correlation to the WEC generation peaks. This is a result of a relatively slow control loop of the BESS PCU unit, which cannot absorb WEC generating power surge by charging the battery; therefore, an increase in exporting power occurs. Most of the time, BESS is in a discharging mode, trying to maintain the desired power exchange with the distribution network at the PCC, which is also reflected by the decreasing battery’s SOC. According to the numerical results presented in Table 2, discharged energy from the batteries ( 247.44   W h ) is multiple times larger than charged energy ( 13.06   W h ), which means that the BESS battery would be depleted very fast.

5.3. Case Study 3—WEC Coupled with Local Consumption as a Prosumer

This case study represents a typical prosumer that has no integrated flexibility in operation, meaning that no energy management is available to the operator. Graphical interpretation of the PHIL emulation results is presented in Figure 15 where (a) shows power flows behind the PCC while (b) presents power exchanged with the distribution network. Numerical results are presented in Table 3. The resulting power exchange with the distribution network (Figure 15b) is a result of a difference between the current WEC generation and consumption. As seen in Figure 15a, most of WEC generation is consumed locally while the electricity deficit is supplied by the imported power from the distribution grid. In a few cases when the WEC generation experiences surges and is larger than current consumption, the excess power is exported to the distribution network at the PCC.

5.4. Case Study 4—WEC Integrated into a Microgrid with EMS

This case study evaluated the developed rule-based microgrid EMS. The main idea of the EMS is to minimize the power exchange between the microgrid and the distribution network. PHIL emulation results are presented graphically in Figure 16 where (a) shows power flows, (b) shows power exchange with the distribution network at the PCC, and (c) presents BESS power dispatching. Results show that the proposed rule-based microgrid EMS successfully minimizes power exchange (compared with the other case studies) with the distribution network at the PCC, but large oscillations of power still occur in both directions (importing and exporting). This is a result of a relatively slow control loop of the BESS PCU unit, which cannot absorb or inject power fast enough. In a case when WEC generating power surge occurs, BESS cannot absorb power fast enough by charging, resulting in power imported from the distribution network. On the other hand, when WEC generating power surge is gone, BESS cannot decrease charging power fast enough, which results in power imported from the distribution network. If numerical results presented in Table 4 are analyzed, the microgrid operates as net-zero energy, meaning that imported electricity (45.65 W h ) from the distribution network is close to the exported electricity (48.25 W h ) to the distribution network. Finally, most of the time, BESS is in the discharging mode, trying to minimize power exchange with the distribution network at the PCC, which is also reflected by the decreasing battery’s SOC.

5.5. Discussion

PHIL emulation results show that directly integrated WEC has the most significant influence on the distribution network in terms of exchanged power oscillations, which can affect power quality, especially in terms of flickers and voltage regulation. Moreover, the voltage variation can negatively impact the stability of the grid, which highly limits the implementation possibility for this integration. This effect on power quality would be further magnified in a case of large-scale integration of directly integrated WECs into a relatively weak low-voltage distribution network.
Case study 2 has less impact on the distribution network than case study 1, but the incorporation of BESS brings new challenges in operation settings. As seen from the PHIL emulation results, most of the time, BESS is in the discharging mode, which would lead to fast depletion of the battery. This behavior mainly depends on its relation to the WEC generation power profile and the desired export power setpoint. The lower the desired export power setpoint, the larger the charged energy in the BESS’s battery; therefore, a tradeoff solution should be used to equalize charged and discharged energy. This would lead to more regular SOC trajectories between the minimum and maximum limits. Furthermore, BESS is dispatched with rather fast oscillations in power, which would lead to accelerated degradation. A more appropriate solution to this problem would be a hybrid BESS composed of supercapacitors and secondary batteries as storage units. Supercapacitors are known as fast-response, low-energy capacity storage units that can generate large power surges in a shorter time, while batteries are used for a slower change in dispatching power during longer periods. Further on, supercapacitors offer a much larger number of cycles in their lifetime than batteries, which also suits the operating conditions. Apart from the more suitable storage units, BESS should be equipped with a faster-response PCU to be able to absorb large power surges of WEC. The same conclusions drawn for case study 2 regarding the BESS design can be drawn for case study 4.
Coupling of local consumption with WEC behind the PCC in case study 3 also results in reduced impact on the distribution network by the means of variability of power exchange, even though the operator has no integrated flexibility in operation, meaning that no energy management techniques are available. However, like in case studies 2 and 3, this depends on the consumption and WEC generation profile.
Furthermore, it can be easily concluded that different integration scenarios will inevitably lead to different stats of the distribution system (in regard to the power quality). The highest influence is expected with the direct connection, while the lowest influence is expected with storage system topologies. The given numerical results complement this conclusion somewhat. However, a more in-depth examination across various cases will contain a quantitative analysis of electrical power quality for different cases and, more specifically, for the cases selected to fit the technology the best.

6. Conclusions

Proposed methodologies of WEC integration into the distribution network brought different conclusions regarding the influence on power quality, equipment design, and the operation settings. Directly integrated WEC brings the most significant influence on power quality in terms of flickers and voltage regulation. Coupling of WEC with local consumption brings some benefits, but it mainly depends on the simultaneity factor of generation and consumption since no flexibility in energy management is available. The more generation coincides with consumption, the more energy is consumed locally, resulting in less dependence on electricity from the distribution network.
The use of storage units such as BESS brings a higher degree of flexibility to energy management. However, BESS should be designed with a fast-response PCU that is coupled with hybrid storage units and combines supercapacitors and secondary batteries. A fast-response PCU would be able to compensate for power surges in WEC generation power by using supercapacitors as storage units. Secondary batteries, equipped with much larger energy capacity, would no longer be frequently cycled, which accelerates their degradation, and would be used for medium and long-term dispatching. In addition, the impact on the grid would differ in the case of an array of WEC systems phased by wavelength, which will be included in future research.

Author Contributions

Writing, B.V. and M.Ž.; methodology, B.V., M.Ž., B.D. and B.P.; visualisation B.V. and M.Ž., resources B.D., D.Š. and M.D., supervision B.P., B.D. and D.Š., review, B.D., D.Š. and M.D. All authors have read and agreed to the published version of the manuscript.

Funding

This research received no external funding.

Data Availability Statement

All data are available as part of the article.

Acknowledgments

This research has been supported by the Ministry of Science, Technological Development and Innovation (Contract No. 451-03-65/2024-03/200156) and the Faculty of Technical Sciences, University of Novi Sad through project “Scientific and Artistic Research Work of Researchers in Teaching and Associate Positions at the Faculty of Technical Sciences, University of Novi Sad” (No. 01-3394/1).

Conflicts of Interest

The authors declare no conflicts of interest.

References

  1. European Commission, Directorate-General for Climate Action. Going Climate-Neutral by 2050—A Strategic Long-Term Vision for a Prosperous, Modern, Competitive and Climate-Neutral EU Economy; Publications Office of the European Union: Luxembourg, 2019; Available online: https://data.europa.eu/doi/10.2834/02074 (accessed on 10 January 2024.).
  2. Offshore Renewables: An Action Agenda for Deployment; International Renewable Energy Agency: Abu Dhabi, United Arab Emirates, 2021.
  3. United Nations. Percentage of Total Population Living in Coastal Areas. 2007. Available online: https://www.un.org/esa/sustdev/natlinfo/indicators/methodology_sheets/oceans_seas_coasts/pop_coastal_areas.pdf (accessed on 10 January 2024.).
  4. IEA-OES. Annual Report: An Overview of Ocean Energy Activities in 2020; Ocean Energy Systems (OES): Paris, France, 2021. [Google Scholar]
  5. Neary, V.S.; Coe, R.G.; Cruz, J.; Haas, K.; Bacelli, G.; Debruyne, Y.; Ahn, S.; Nevarez, V. Classification systems for wave energy resources and WEC technologies. Int. Mar. Energy J. 2018, 1, 71–79. [Google Scholar] [CrossRef]
  6. Lewis, A.; Estefen, S.; Huckerby, J.; Musial, W.; Pontes, T.; Torres-Martinez, J. Ocean Energy. In IPCC Special Report on Renewable Energy Sources and Climate Change Mitigation; Edenhofer, O., Pichs-Madruga, R., Sokona, Y., Seyboth, K., Matschoss, P., Kadner, S., Zwickel, T., Eickemeier, P., Hansen, G., Schlömer, S., et al., Eds.; Cambridge University Press: Cambridge, UK; New York, NY, USA, 2011. [Google Scholar]
  7. Wang, L.; Isberg, J.; Tedeschi, E. Review of control strategies for wave energy conversion systems and their validation: The wave-to-wire approach. Renew. Sustain. Energy Rev. 2018, 81, 366–379. [Google Scholar] [CrossRef]
  8. IRENA. Innovation Outlook: Ocean Energy Technologies; International Renewable Energy Agency: Abu Dhabi, United Arab Emirates, 2020. [Google Scholar]
  9. Falcão, A.F.d.O. Wave energy utilization: A review of the technologies. Renew. Sustain. Energy Rev. 2010, 14, 899–918. [Google Scholar] [CrossRef]
  10. Bertram, D.V.; Tarighaleslami, A.H.; Walmsley, M.R.W.; Atkins, M.J.; Glasgow, G.D.E. A systematic approach for selecting suitable wave energy converters for potential wave energy farm sites. Renew. Sustain. Energy Rev. 2020, 132, 110011. [Google Scholar] [CrossRef]
  11. Lehmann, M.; Karimpour, F.; Goudey, C.A.; Jacobson, P.T.; Alam, M.-R. Ocean wave energy in the United States: Current status and future perspectives. Renew. Sustain. Energy Rev. 2017, 74, 1300–1313. [Google Scholar] [CrossRef]
  12. Nandi, S. Wave Energy—The renewable energy of the future. J. Res. Humanit. Soc. Sci. 2023, 11, 275–281. [Google Scholar]
  13. Maria-Arenas, A.; Garrido, A.J.; Rusu, E.; Garrido, I. Control Strategies Applied to Wave Energy Converters: State of the Art. Energies 2019, 12, 3115. [Google Scholar] [CrossRef]
  14. Said, H.A.; Ringwood, J.V. Grid integration aspects of wave energy—Overview and perspectives. IET Renew. Power Gener. 2021, 15, 3045–3064. [Google Scholar] [CrossRef]
  15. Parwal, A.; Fregelius, M.; Leijon, J.; Chatzigiannakou, M.; Svensson, O.; Strömstedt, E.; Temiz, I.; Oliveira, J.G.; Boström, C.; Leijon, M. Grid integration and a power quality assessment of a wave-energy park. IET Smart Grid 2019, 2, 625–634. [Google Scholar] [CrossRef]
  16. Agarwal, A.; Iyer, V.M.; Anurag, A.; Bhattacharya, S. Adaptive Control of a Hybrid Energy Storage System for Wave Energy Conversion Application. In Proceedings of the 2019 IEEE Energy Conversion Congress and Exposition (ECCE), Baltimore, MD, USA, 29 September–3 October 2019; pp. 4994–5001. [Google Scholar] [CrossRef]
  17. Parwal, A.; Fregelius, M.; Temiz, I.; Göteman, M.; de Oliveira, J.G.; Boström, C.; Leijon, M. Energy management for a grid-connected wave energy park through a hybrid energy storage system. Appl. Energy 2018, 231, 399–411. [Google Scholar] [CrossRef]
  18. Gutiérrez-Oliva, D.; Colmenar-Santos, A.; Rosales-Asensio, E. A Review of the State of the Art of Industrial Microgrids Based on Renewable Energy. Electronics 2022, 11, 1002. [Google Scholar] [CrossRef]
  19. Šljivac, D.; Temiz, I.; Nakomčić-Smaragdakis, B.; Žnidarec, M. Integration of Wave Power Farms into Power Systems of the Adriatic Islands: Technical Possibilities and Cross-Cutting Aspects. Water 2020, 13, 13. [Google Scholar] [CrossRef]
  20. Dixit, S.; Singh, P.; Ogale, J.; Bansal, P.; Sawle, Y. Energy Management in Microgrids with Renewable Energy Sources and Demand Response. Comput. Electr. Eng. 2023, 110, 108848. [Google Scholar] [CrossRef]
  21. Vujkov, B.; Dumnic, B.; Grbic, T.; Popadic, B.; Vukajlovic, N.; Medic, S. Spectral analysis of ocean waves for determination of fundamental energy parameters. In Proceedings of the IEEE EUROCON 2019—18th International Conference on Smart Technologies, Novi Sad, Serbia, 1–4 July 2019; pp. 1–5. [Google Scholar]
  22. Dragić, M.; Hofman, M.; Tomin, V.; Miškov, V. Sea trials of Sigma wave energy converter—Power and efficiency. Renew. Energy 2023, 206, 748–766. [Google Scholar] [CrossRef]
Figure 1. Deployment of SWEC in the Adriatic Sea, 2017.
Figure 1. Deployment of SWEC in the Adriatic Sea, 2017.
Energies 17 02826 g001
Figure 2. Wave during a typical 1200 s test (left) and over a specific test period (right).
Figure 2. Wave during a typical 1200 s test (left) and over a specific test period (right).
Energies 17 02826 g002
Figure 3. Absorbed wave power and generator output power during a specific test period.
Figure 3. Absorbed wave power and generator output power during a specific test period.
Energies 17 02826 g003
Figure 4. A block diagram of directly integrated WEC.
Figure 4. A block diagram of directly integrated WEC.
Energies 17 02826 g004
Figure 5. WEC coupled with BESS block diagram.
Figure 5. WEC coupled with BESS block diagram.
Energies 17 02826 g005
Figure 6. BESS scheduling flowchart diagram in the case of WEC coupled with BESS.
Figure 6. BESS scheduling flowchart diagram in the case of WEC coupled with BESS.
Energies 17 02826 g006
Figure 7. WEC coupled with local consumption as a prosumer block diagram.
Figure 7. WEC coupled with local consumption as a prosumer block diagram.
Energies 17 02826 g007
Figure 8. WEC integrated into a microgrid with an EMS block diagram.
Figure 8. WEC integrated into a microgrid with an EMS block diagram.
Energies 17 02826 g008
Figure 9. Microgrid EMS flowchart diagram.
Figure 9. Microgrid EMS flowchart diagram.
Energies 17 02826 g009
Figure 10. Microgrid testbed schematic.
Figure 10. Microgrid testbed schematic.
Energies 17 02826 g010
Figure 11. Microgrid testbed equipment.
Figure 11. Microgrid testbed equipment.
Energies 17 02826 g011
Figure 12. Reference values for WEC generation (a) and load (b) profile PHIL emulation.
Figure 12. Reference values for WEC generation (a) and load (b) profile PHIL emulation.
Energies 17 02826 g012
Figure 13. WEC generation profile (a), voltage at the PCC (b), and power exchange with the distribution network at the PCC (c) for case study 1.
Figure 13. WEC generation profile (a), voltage at the PCC (b), and power exchange with the distribution network at the PCC (c) for case study 1.
Energies 17 02826 g013
Figure 14. Power flows (a), power exchange with the distribution network at the PCC (b), and BESS dispatching power (c) for case study 2.
Figure 14. Power flows (a), power exchange with the distribution network at the PCC (b), and BESS dispatching power (c) for case study 2.
Energies 17 02826 g014
Figure 15. Power flows (a) and power exchange with the distribution network at the PCC (b) for the case study 3.
Figure 15. Power flows (a) and power exchange with the distribution network at the PCC (b) for the case study 3.
Energies 17 02826 g015
Figure 16. Power flows (a), power exchange with the distribution network at the PCC (b) and BESS dispatching power (c) for case study 4.
Figure 16. Power flows (a), power exchange with the distribution network at the PCC (b) and BESS dispatching power (c) for case study 4.
Energies 17 02826 g016
Table 1. Numerical results for case study 1.
Table 1. Numerical results for case study 1.
ParameterValue
Imported   electricity   at   the   PCC   [ W h ]0
Exported   electricity   at   the   PCC   [ W h ]93.52
Peak   imported   power   at   the   PCC   [ W ]0
Peak   exported   power   at   the   PCC   [ W ]1270
Mean   power   at   the   PCC   [ W ]−93.24
The   standard   deviation   of   power   at   the   PCC   [ W ]149.75
Table 2. Numerical results for case study 2.
Table 2. Numerical results for case study 2.
ParameterValue
Imported electricity at the PCC [Wh]0
Exported electricity at the PCC [Wh]292.13
Peak imported power at the PCC [W]0
Peak exported power at the PCC [W]890
Mean power at the PCC [W]−291.3
Standard deviation of power at the PCC [W]40.44
BESS charged electricity [Wh]13.06
BESS discharged electricity [Wh]247.44
Table 3. Numerical results for the case study 3.
Table 3. Numerical results for the case study 3.
ParameterValue
Imported   electricity   at   the   PCC   [ W h ]171.88
Exported   electricity   at   the   PCC   [ W h ]21.33
Peak   imported   power   at   the   PCC   [ W ]422
Peak   exported   power   at   the   PCC   [ W ]1030
Mean   power   at   the   PCC   [ W ]150.14
Standard   deviation   of   power   at   the   PCC   [ W ]162.12
Table 4. Numerical results for case study 4.
Table 4. Numerical results for case study 4.
ParameterValue
Imported   electricity   at   the   PCC   [ W h ]45.65
Exported   electricity   at   the   PCC   [ W h ]48.25
Peak   imported   power   at   the   PCC   [ W ]530
Peak   exported   power   at   the   PCC   [ W ]1207
Mean   power   at   the   PCC   [ W ]−2.59
Standard   deviation   of   power   at   the   PCC   [ W ]156.12
BESS   charged   electricity   [ W h ]6.07
BESS   discharged   electricity   [ W h ]162.1
Disclaimer/Publisher’s Note: The statements, opinions and data contained in all publications are solely those of the individual author(s) and contributor(s) and not of MDPI and/or the editor(s). MDPI and/or the editor(s) disclaim responsibility for any injury to people or property resulting from any ideas, methods, instructions or products referred to in the content.

Share and Cite

MDPI and ACS Style

Vujkov, B.; Dragić, M.; Žnidarec, M.; Popadić, B.; Šljivac, D.; Dumnić, B. Evaluation of Different Methodologies for Wave Energy Conversion Systems Integration into the Power Grid Using Power Hardware-in-Loop Emulation. Energies 2024, 17, 2826. https://doi.org/10.3390/en17122826

AMA Style

Vujkov B, Dragić M, Žnidarec M, Popadić B, Šljivac D, Dumnić B. Evaluation of Different Methodologies for Wave Energy Conversion Systems Integration into the Power Grid Using Power Hardware-in-Loop Emulation. Energies. 2024; 17(12):2826. https://doi.org/10.3390/en17122826

Chicago/Turabian Style

Vujkov, Barbara, Mile Dragić, Matej Žnidarec, Bane Popadić, Damir Šljivac, and Boris Dumnić. 2024. "Evaluation of Different Methodologies for Wave Energy Conversion Systems Integration into the Power Grid Using Power Hardware-in-Loop Emulation" Energies 17, no. 12: 2826. https://doi.org/10.3390/en17122826

APA Style

Vujkov, B., Dragić, M., Žnidarec, M., Popadić, B., Šljivac, D., & Dumnić, B. (2024). Evaluation of Different Methodologies for Wave Energy Conversion Systems Integration into the Power Grid Using Power Hardware-in-Loop Emulation. Energies, 17(12), 2826. https://doi.org/10.3390/en17122826

Note that from the first issue of 2016, this journal uses article numbers instead of page numbers. See further details here.

Article Metrics

Back to TopTop