You are currently viewing a new version of our website. To view the old version click .
Energies
  • Article
  • Open Access

30 April 2023

Electrical Vehicle Battery Charger Based on Smart Microgrid

,
,
and
1
Faculty of Electronics Communications and Information Technology, Technical University of Cluj Napoca, 400114 Cluj Napoca, Romania
2
School of Computing and Information Science, Faculty of Science and Engineering, Cambridge CB1 1PT, UK
*
Author to whom correspondence should be addressed.
This article belongs to the Topic Advances in Renewable Energy Technologies and Systems Solutions

Abstract

The need to reduce pollution and the shortage of fossil fuels has led to the increased development of hybrid and full electric vehicles. There is also increased development and an increased use of renewable energy resources such as photovoltaic, wind, tidal, etc. These two trends pose serious challenges to the existing grids: a lack of supply power when the demand is high, deficient management of excess power, an increased number off grid faults, grid instabilities and others. One way to increase the penetration of electric vehicles (EV) into the market and to keep the existing grid infrastructure is to combine renewable energy resources with the grid and local battery packs to make EV charging stations. This paper focuses on developing such an EV charging station. The main advantages of the proposed EV charger include the fact that it uses only off-the-shelf inverters, and it is intended to be used in households where the maximum installed power is 3.6 kW to enable fast-charging operation modes or to reduce the costs of energy while charging the EV battery; it can reduce the energy demand from the grid during peak power consumption; it has the potential to lower electrical energy costs; it offers the possibility of vehicle-to-home (V2H) implementation; it is modular (if other technologies become available and more affordable, the consumers can easily update the system, adding more power or adding other types of renewable resources).

1. Introduction

State of the art. The shortage of in fossil fuels and the increasing environmental challenges have increased the need for the development of electric cars as potential means of transportation and the adoption of different types of renewable energy sources (photovoltaic, wind, tidal, etc.) as primary sources of energy. The rapid integration of electric vehicles nowadays and the continuous increase in the number of photovoltaic (PV) installations pose a serious challenge to the electricity grid. This may lead to a lack of capacity to deliver peaks of energy when its required or a lack of capacity to store a surplus of solar energy when it is not needed. Currently, there are three levels of charging stations for electrical vehicles: AC level 1 (1–2 kW), AC level 2 (up to 19 kW) and higher-power DC level 3 (up to 300 kW). To accommodate these new trends, it may not be economically feasible to upgrade the grid’s infrastructure [1]. A possible way to enable the high penetration of electrical vehicles while keeping the current infrastructure is to develop solar-powered charging stations with local battery storage. These solar chargers can also be used to enable the fast charging of electrical vehicles in single-phase households or establishments where the maximum installed power is 3.6 kW.
From the analysis of the current literature, it can be noted that a lot of researchers devote their resources to developing EV charging stations that use different types of renewable energy sources. Photovoltaic energy, being one type of energy that is easily accessible, is one of the most used types in developing renewable-energy charging stations and can be a feasible solution.
The work in [2] presents an optimal power flow method to manage the energy flow in a PV-battery fast charging station for minimum operation cost. The main objective of the study is to help the penetration of PV-battery systems into the grid. The power management solution is based on a combination between particle swarm optimization and dynamic programing using an optimization cost function based on a combination of electricity grid prices and the battery degradation cost. The algorithm uses forecasted data to find the optimal power management solution.
In [3], an intelligent energy management system for a grid-connected solar-powered charging station at the workplace is developed. The control strategy is based on Markov’s decision process. It accounts for PV availability, the loading of the grid and the EV charging load data, and controls the power flow between the batteries, PV generator, EV charging station and the grid.
The authors in [4] develop a home photovoltaic system that integrates the EV battery as an energy store to mitigate the intermittency effects of solar energy. The paper proposes an energy management method to charge the EV battery but at the same time uses the EV battery as an energy storage system, reducing the unexpected peak power demand. This is intended to help and facilitate the implementation of vehicle-to-grid technologies.
In [5], the authors present a performance study of a grid-connected photovoltaic system that uses battery storage and electrical vehicles connected to a gymnasium building. The proposed charging strategy in this study aims to minimize the peak power demand. It is reported by the authors that the peak grid power was reduced with 51.7%.
The authors in [6] develop a PV-powered EV charging station with an intelligent energy management strategy. The system uses meteorological data and load statistics to optimize the power flow and managed to reduce the power demand peak by a factor of two.
In [7,8], the authors develop a charging station that uses a photovoltaic array, battery storage and a diesel generator. The generator is synchronized to the grid and is always operated at an 80–85% load to obtain optimal fuel efficiency. The charging station regulates the generator’s voltage and frequency without the need of a mechanical speed governor.
In [9,10], the authors develop intelligent control strategies for renewable energy microgrids based on artificial neural networks and on a multi-agent decentralized system. The algorithms were proven to be more resilient and more robust than the conventional centralized energy control systems were.
It can be observed that the main focus of the studies in the literature is on the development of different optimization algorithms implemented on different types of renewable energy chargers aimed at reducing the peak power demand or the cost of energy.
The paper is a continuation of the work presented in [11]. Thus, it presents new research work which follows from the model developed and simulated before, as reported in [11]. Making use of the previous theoretical background and simulation work, the model has evolved into a further optimized system design, which was developed for hardware implementation. Extensive experimental tests were carried out, which are reported in the paper, validating the novel charger design.
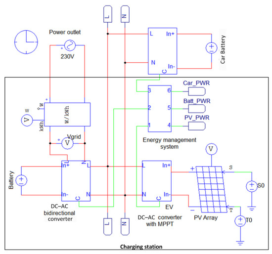
The charger is designed to use converters and inverters that are widely available on the market: Sunny Boy SB3600-TL (3.6 kW) as a solar inverter, Sunny Island as a battery inverter, both from SMA, twelve ET-Solar panels of 250 W, two strings of batteries connected in parallel, each string containing four VRLA 200 AH batteries connected in series for a 48V DC bus and a centralized management system which communicates with the converters through a RS485 network using the Modbus protocol. Sunny Island is the main component of the system. It manages the power flow in the battery charger microgrid based on a set of commands received from the management system. It also deals with the charging and discharging algorithms of the local battery pack. The proposed EV charger is presented in Figure 1. The battery inverter has an auxiliary input that is used to connect the power outlet. In this way, the management system (EMS) can set the maximum power that can be extracted from the power outlet. As can be seen in Figure 1, in the best-case scenario the charging power of the EV is the sum of the grid power, the solar power, and the power extracted from the local battery, providing in this situation much greater power than the outlet can provide, making fast charging possible in places where is not possible otherwise.
Figure 1. Proposed charging station with renewable energies.
Figure 2 presents a timeframe of the operation of the proposed charger. It can be observed that the best-case scenario is from 11 o’clock to 16 o’clock. In this time interval, there is a possibility for the fast charging of the EV because there is maximum available solar energy, and the EV can be charged from the grid, local battery, and solar energy. When solar energy is not available, the EV can be charged from the grid and the local battery. The local battery must be recharged at some point.
Figure 2. Timeframe of the operation of the charger during the day.
This can be accomplished during the nighttime through the grid, or if there are no cars charging in the middle of the day then the local battery can be charged from the grid and from solar system.
Motivation. Due to the high integration of renewable energies, the electricity grid nowadays goes through important transformations from a “rigid” grid which involves the centralized generation of electric power, where the power is produced in a central location and then is distributed radially, to a dynamic “flexible” grid which involves decentralized energy production from renewable energy sources. Above all this, the increasing demand of electrical vehicles and their integration poses new challenges for the electricity grid. The electrical vehicle is no longer seen as a passive consumer connected to the grid but an active consumer that also can be used as a storage element connected to the grid.
Considering that the majority of consumers have access to a single-phase grid with a maximum installed power of 3.6 kW, there is a need to install a large number of charging station in order to accommodate the charging of a large number of electrical vehicles. Although it is better to charge EVs during nighttime, when the electricity consumption is low, there will always be consumers who need to charge their electrical cars during periods of time with peak electrical energy consumption. In this regard, there is a need to upgrade transport and distribution networks but this leads to high investment costs and leads to a capacity surplus during normal hours of operation and at night. Also, higher-power transformers are difficult and very expensive to replace. A change in the energy production paradigm is needed so EV charging stations can be coupled with intelligent microgrids that use renewable energies. Additional power generators can work in tandem with the grid to supply charging power to electrical vehicles.
The recent decrease in PV panel and inverter prices and government subsidies has led to the increased penetration of photovoltaic systems into the grid. This reinforces the idea that photovoltaic energy together with energy storage could be a good choice to supplement power to an EV charging station. Not many studies have been conducting on using photovoltaic energy to ease the integration of electrical vehicles into customer markets. The main advantages of this combination of PV–local and battery–grid to charge EVs could be a reduced energy demand from the grid during peak power consumption (peak energy shaving), lower electrical energy costs, the possibility of semi-fast charging where this function cannot be implemented otherwise, the possibility of V2H implementation, modularity (if other technologies become available and more affordable, consumers can easily update the system, adding more power or adding other types of renewable resources).
Considering all the above reasons, the paper proposes a charging station prototype that uses mainly off-the-shelf inverters. It is based on a battery converter which has the purpose of controlling power flow in the charging station’s coupled microgrid. Using this configuration, the energy management system (EMS, Figure 1) sets the references values for the current extracted from the grid and the power extracted or delivered to the local battery. The solar system will provide the maximum power available. The maximum power charging the EV will be the sum of the solar power, the power provided from the local battery and the power provided by the grid, this being greater than the maximum allowable power from the grid, enabling semi-fast and fast charging modes for EVs.
Paper organization. The rest of the paper is organized as follows: Section 2 presents the simulation model for the proposed EV charger; Section 3 presents the test results and discussions. In the Section 4, simulation and experimental results for each mode of operation are compared demonstrating that the experimental results confirmed the model and validated the proposed charger design. The Section 5 draws the conclusions.

2. Materials and Methods

EV Charger Simulation Model

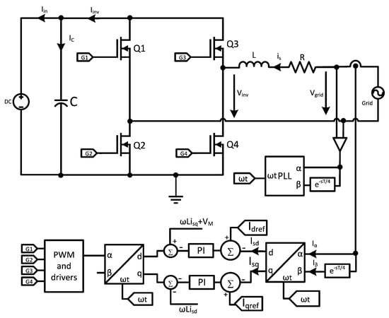
For each inverter in the EV charger, a simulation model is developed. The inverter behaves as a current source. The control of the converter is implemented in a d-q reference frame based on in-quadrature signals. With the inverter being single-phase, it is necessary to create a second quadrature quantity for the αβ-dq transformation of current and the grid’s voltage. For this purpose, a T/4 transport delay is used. To synchronize the converter with the grid, a phase-locking loop, PLL, block based on T/4 transport delay was needed. The model is represented in Figure 3. Idref and Iqref are reference current values that are calculated by the EMS based on the output power needs of each inverter.
Figure 3. Inverter model.
The mathematical model of the inverter in the d-q reference frame is presented next [12]. All the notations in the equations are explained in the schematic in Figure 3.
v g r i d = R i s + L d i s d t + V i n v
Considering Δ v = v g r i d v i n v , then
L d i s d t = Δ v R i s
L d i α d t = Δ v α R i α L d i β d t = Δ v β R i β
Transform Equation (3) to the d-q axis
Δ v d = Δ v α cos ω t + Δ v β sin ω t Δ v q = Δ v α sin ω t + Δ v β cos ω t
Transforming the grid currents gives
i s d = i α cos ω t + i β sin ω t i s q = i α sin ω t + i β cos ω t
Taking the derivative of Equation (5), multiplying with L and rearranging it gives
L d i s d d t = L ω i s q + Δ v d R i s d L d i s q d t = L ω i s d + Δ v q R i s q
Substitute Δ v d = v d g r i d v d i n v and Δ v q = v q g r i d v q i n v
v d i n v = L d i s d d t R i s d + L ω i s q + v d g r i d v q i n v = L d i s q d t R i s q L ω i s d + v q g r i d
If one considers v α = V M cos ω t and v β = V M sin ω t and transform v α and v β to the d-q frame reference, then
v d g r i d = V M ,   v q g r i d = 0
Substituting (8) into (7) results:
v d i n v = L d i s d d t R i s d + L ω i s q + V M v q i n v = L d i s q d t R i s q L ω i s d
The inverter power, Pinv, in the d-q reference frame can be written as
P i n v = i s d v d i n v 2
I i n = P i n v V d c = i s d v d i n v 2 V d c
Transforming this to Laplace gives the complete model of the inverter:
v d i n v = i s d ( s L + R ) + ω L i s q + V M v d i n v = i s q ( s L + R ) ω L i s d V d c = 1 s C I c I i n v = i s d V M 2 V d c I c = I i n v I i n
A simulation model was developed for the proposed EV battery charger. The model was implemented in PSIM and is represented in Figure 4. The simulation model is composed of three energy sources: the grid, the photovoltaic source, and the local battery pack. The battery converter acts as master converter and supplies energy to the AC bus from the batteries, power outlet or both. Even though on the experimental prototype two strings of batteries are connected in parallel, each string containing 4 VRLA 200 AH batteries connected in series for a 48 V DC bus were used in order to reduce simulation times. The battery pack was modeled as a 48 V voltage source. With the maximum power from the power outlet being 3.6 kW, the converter will supply any necessary surplus from the local battery. This converter also has the role of charging the local battery from the grid or from the solar panels, depending on the availability of the solar resource.
Figure 4. Simulation model for the proposed charger [11], were the red lines are power lines and the green lines are communication lines.
The solar inverter is modeled as a unidirectional AC current source with MPPT. This inverter will supply the maximum available solar energy to the local charging AC grid. The car charger is modeled as a unidirectional current source converter.

3. Results

In the following section, the modes of operation of the proposed EV charger are described. Simulations and experimental results are supplied for each mode of operation. It can be observed that the simulation results match very closely the experimental ones. The modes of operation are described with reference to Figure 5.
Figure 5. Schematic diagram of the proposed charger.

3.1. Mode 1—Grid Only

If there is no photovoltaic energy available and the local battery is discharged, then the battery of the EV can be charged from the power outlet. In this case, the maximum power available will be 3.6 kW. The minimum battery state of charge level is considered to be 20% in this study. In this mode, the charging time is longer, and it is recommended for the nighttime. In Figure 6, the output power of the storage system (PBSS), the power extracted from the grid and the power charging the electrical vehicle are represented. Figure 6a represents the simulation results and Figure 6b represents the experimental results.
S O C B S S 20 % P B S S = 0 P s o l a r = 0 P I N V = P g r i d P E V = P I N V
Figure 6. Case 1—(a) simulation results and (b) experimental results.

3.2. Mode 2 & 3—Grid and Local Battery

In these two cases, the local battery is charged but there is no solar energy available. The EV will be charged from the grid and from the local battery. If the local battery is fully charged (case 2), then it can supply 3.6 kW which will add to the 3.6 kW from the grid, thus charging the EV battery with 7.2 kW. If the local battery is not fully charged or if the EV does not need to be charged quickly then the local battery can supply less power (as considered in case 3, PBSS = 2 kW). Figure 7a represents the simulation results and Figure 7b represents the experimental results.
S O C B S S > 20 % P s o l a r = 0 P B S S > 0 P I N V = P g r i d + P B S S P E V = P I N V
Figure 7. Cases 2 and 3—(a) simulation results and (b) experimental results.

3.3. Mode 4 & 5—Grid, PV and Local Battery

In these two modes of operation, the EV is charged from the power outlet, the photovoltaic system, and the local battery.
S O C B S S 20 % P s o l a r 0 P B S S 0 P I N V = P g r i d + P B S S P E V = P I N V + P s o l a r
Before T1, the EV is charged from the power outlet (2.5 kW), the local battery (1 kW) and the photovoltaic panels (3.6 kW). There are situations when the local battery discharges due to other environmental conditions (e.g., excessive temperature), and at T1, the EMS decides not to discharge the batteries anymore and supplements the difference in power from the grid (3.5 kW). Figure 8a represents the simulation results and Figure 8b represents the experimental results.
Figure 8. Cases 4 and 5—(a) simulation results and (b) experimental results.
At T2, the EV needs more energy to charge the batteries faster and the EMS decides to supplement the power from the local battery pack. In this situation, the EV battery is charged with 9 kW of power. At T3, the solar power drops by 1kW, and in order to keep the same level of charging, the difference is supplemented from the local battery pack.

3.4. Mode 6, 7 and 8

These three cases describe situations in which no power is extracted from the grid. All the charging power is supplied from the solar system and the local batteries.
P g r i d = 0 P s o l a r 0 P I N V = P B S S P E V = P I N V + P s o l a r
Until T1 (case 6), the solar system provides 3.6 kW and 3.6 kW, which are drawn from the local batteries. At T1, the solar power drops by 1 kW, and because the batteries are discharged above a certain limit, the EMS decides to also reduce the power from the BSS. If the SOC of the batteries goes lower than 20% (case 8 at T2), the EV will be charged only by solar energy. Figure 9a represents the simulation results and Figure 9b represents the experimental results.
Figure 9. Cases 6, 7 and 8—(a) simulation results and (b) experimental results.

3.5. Mode 9 and 10

In these two cases, the local battery is charged from the power outlet and from solar energy. Until T1 (case 9), the solar system supplies 3.6 kW of power and another 3.6 kW is supplied from the grid. In case 10, the solar energy drops by 1.6 kW but because the maximum power that can be supplied from the grid is at its maximum, the charging of the local battery also drops by 1.6 kW. Figure 10a represents the simulation results and Figure 10b represents the experimental results.
S O C B S S 20 % , 100 % P B S S = P P s o l a r + P g r i d
Figure 10. Cases 9 and 10—(a) simulation results and (b) experimental results.

3.6. Mode 11—Recharging the Local Battery

In this mode of operation, the local battery is charged from the grid because there is no solar energy available. This mode of operation is usually used during the nighttime but can also be used during the daytime when there are no vehicles connected and there is no PV energy available. Figure 11a represents the simulation results and Figure 11b represents the experimental results.
S O C B S S 20 % , 100 % P P s o l a r = 0 P B S S = P g r i d
Figure 11. Case 11—(a) simulation results and (b) experimental results.

4. Discussion

In this paper, a novel EV charging station is proposed that uses off-the-shelf inverters for implementation. The charging station is supplied from the grid and from photovoltaic energy, and with the use of a local battery pack can be used to achieve fast charging (over 10 kW of power) in individual homes where the grid can supply a maximum of 3.6 kW of power. A simplified simulation model was developed to validate the proper operation of the EV charger. In order to reduce simulation times, each inverter was implemented as a current source controlled in the dq reference frame. An EMS system sends data on a communication bus controlling the power flow through the EV charger-based microgrid. An experimental prototype was also developed and tested using inverters from SMA but the approach can be easily extended to use any type of off-the-self inverter. Different operation scenarios were presented using the proposed simulation model and also the experimental prototype charging station. It could be observed that the experimental results matched the simulation results, in this way demonstrating the correct operation of the charger and validating the proposed charger based on the intelligent microgrid.

5. Conclusions

Considering the ever-increasing developments in renewable energy systems and government incentives and the high level of penetration of electrical vehicles into the market, the paper presents an EV charging station based on an intelligent microgrid that uses off-the shelf inverters in order to address the challenges posed to the power grids. The paper as a continuation of the work presented in [11] presents new research work which follows from the model developed and simulated before. The output power of the EV charging station is the sum of the grid power, the local battery power, and the solar system power, and in the best-case scenario can enable semi-fast and fast charging modes for electrical vehicles for consumers connected to the single-phase grid with a maximum installed power of 3.6kW. Extensive experimental tests were carried out, which are reported in the paper, describing new operation modes for the EV charging station, validating the novel charger design.

Author Contributions

Conceptualization, D.P. and T.P.; methodology, D.P.; software, E.S.; validation, D.P., T.P. and M.C.; formal analysis, D.P. and M.C.; resources, D.P.; data curation, T.P. and E.S.; writing—original draft preparation, T.P. and D.P.; writing—review and editing, M.C.; visualization, T.P. and E.S.; supervision, D.P.; project administration, D.P.; funding acquisition, D.P. All authors have read and agreed to the published version of the manuscript.

Funding

This work was supported by a grant from the Ministry of Research, Innovation and Digitization, CCCDI—EFISCDI, project number PN-III-P2-2.1-PED-2021-0544, within PNCDI III.

Data Availability Statement

Not applicable.

Conflicts of Interest

The authors declare no conflict of interest. The funders had no role in the design of the study; in the collection, analyses, or interpretation of data; in the writing of the manuscript; or in the decision to publish the results.

Abbreviation and Symbol List

V2Hvehicle-to-home
PVphotovoltaic
EVelectrical vehicle
EMSenergy management system
MPPTmaximum power point tracking
Idrefreference value for d-axis current
Iqrefreference value for q-axis current
vgridgrid voltage
isoutput current of the inverter
Vinvoutput of the inverter bridge
vα, vβα-axis and β-axis grid voltage values
iα, iβα-axis and β-axis current values
isd, isqd-axis and q-axis current values
vdgrid, vqgridd-axis and q-axis grid voltage values
vdinv, vqinvd-axis and q-axis inverter output voltage values
VMamplitude of the grid voltage
Icinput capacitor current
Iinvinput inverter current
Iintotal input current
Pgridpower from the grid
PEVpower to the electrical vehicle
Psolarpower from the solar system
PBSSpower from the batteries
PINVoutput power of the battery inverter
SOCBSSlocal battery state of charge

References

  1. Tu, H.; Feng, H.; Srdic, S.; Lukic, S. Extreme Fast Charging of Electric Vehicles: A Technology Overview. IEEE Trans. Transp. Electrif. 2019, 5, 861–878. [Google Scholar] [CrossRef]
  2. Badawy, M.O.; Sozer, Y. Power Flow Management of a Grid Tied PV-Battery System for Electric Vehicles Charging. IEEE Trans. Ind. Appl. 2017, 53, 1347–1357. [Google Scholar] [CrossRef]
  3. Mateen, S. Discrete Stochastic Control for Energy Management With Photovoltaic Electric Vehicle Charging Station. CPSS Trans. Power Electron. Appl. 2022, 7, 216–225. [Google Scholar] [CrossRef]
  4. Tran, V.T.; Islam, M.R.; Muttaqi, K.M.; Sutanto, D. An Efficient Energy Management Approach for a Solar-Powered EV Battery Charging Facility to Support Distribution Grids. IEEE Trans. Ind. Appl. 2019, 55, 6517–6526. [Google Scholar] [CrossRef]
  5. Li, S.; Zhang, T.; Liu, X.; Xue, Z.; Liu, X. Performance investigation of a grid-connected system integrated photovoltaic, battery storage and electric vehicles: A case study for gymnasium building. Energy Build. 2022, 270, 112255. [Google Scholar] [CrossRef]
  6. Haque, A.; Kurukuru, V.S.B.; Ali Khan, M. Energy Management Strategy for Grid Connected Solar Powered Electric Vehicle Charging Station. In Proceedings of the 2019 IEEE Transportation Electrification Conference (ITEC-India), Bengaluru, India, 17–19 December 2019. [Google Scholar]
  7. Singh, B.; Verma, A.; Chandra, A.; Al-Haddad, K. Implementation of Solar PV-Battery and Diesel Generator Based Electric Vehicle Charging Station. IEEE Trans. Ind. Appl. 2020, 56, 4007–4016. [Google Scholar] [CrossRef]
  8. Teodorescu, R.; Liserre, M.; Rodríguez, P. Grid Converters for Photovoltaic and Wind Power Systems. Grid Convert. Photovolt. Wind Power Syst. 2010, 1, 407. [Google Scholar]
  9. Azeroual, M.; Boujoudar, Y.; Iysaouy, L.; Aljarbouh, A.; Fayaz, M.; Qureshi, M.S.; Rabbi, F.; Markhi, H. Energy management and control system for microgrid based wind-PV-battery using multi-agent systems. Wind. Eng. 2022, 46, 1247–1263. [Google Scholar] [CrossRef]
  10. Boujoudar, Y.; Azeroual, M.; Elmoussaoui, H.; Lamhamdi, T. Intelligent control of battery energy storage for microgrid energy management using ANN. Int. J. Electr. Comput. Eng. 2021, 11, 2760–2767. [Google Scholar] [CrossRef]
  11. Dorin, P.; Toma, P.; Radu, E.; Marcian, C. Renewable energy EV charging station. In 2021 International Aegean Conference on Electrical Machines and Power Electronics (ACEMP) & 2021 International Conference on Optimization of Electrical and Electronic Equipment (OPTIM); IEEE: New York, NY, USA, 2021; pp. 28–33. [Google Scholar]
  12. Jirawut Benjanarasut, B.N. An Implementation of d-, q- axis Control Technique of Two-kW Single Phase Grid Connected Converter for Wind Turbines. GMSARN Int. J. 2011, 5, 53–60. [Google Scholar]
Disclaimer/Publisher’s Note: The statements, opinions and data contained in all publications are solely those of the individual author(s) and contributor(s) and not of MDPI and/or the editor(s). MDPI and/or the editor(s) disclaim responsibility for any injury to people or property resulting from any ideas, methods, instructions or products referred to in the content.

Article Metrics

Citations

Article Access Statistics

Multiple requests from the same IP address are counted as one view.