Abstract
The timely discovery of low-frequency oscillations in power systems and accurate identification of their modal parameters is critical in numerous applications. Therefore, we investigated the feasibility of using multi-channel signals and established a relative theory. An algorithm based on the underdetermined blind source separation (UBSS) algorithm was proposed using this theory. First, the energy ratio function was used to determine the fault occurrence time. Then, the Bayesian information criterion was used to estimate the number of fault sources, and the boundary conditions were set to determine the number of fault sources. Next, the UBSS algorithm was used to analyze raw data, extract individual components that characterize faults, and subsequently measure low-frequency oscillation modal parameters through the Hilbert transform. Finally, the fast independent component analysis (FastICA) algorithm was used to separate noise signal from raw data. This separation considerably reduced noise disturbance and ensured the stability of the proposed method. Model simulation was conducted in MATLAB and experimental measurement revealed that the proposed method effectively reduced noise disturbance and could be applied to conditions with considerable disturbance.
1. Introduction
Large-scale power system networks typically experience low-frequency oscillation (LFO) because of inadequate sufficient damping, which affects power transmission between regions and threatens the stability of power systems. The causes inadequate damping in the system can be multi-factorial. For example, when generators run in parallel in the transmission line, the rotors of the generators can swing under disturbance, which can cause continuous oscillation if insufficient damping is applied. The rotors of a generator set in the power system can experience relative swing under disturbance, which causes the power on the transmission line to oscillate. The frequency of the oscillation is low, generally 0.2–2.5 Hz. Therefore, such frequency is referred to as LFO. LFO is likely to occur on long distance, heavy load power lines and in power systems equipped with fast, high-ceiling-voltage excitation systems. Because wind farms are typically located in remote areas and connected to the grid through long distance power lines, they are particularly prone to LFO [1,2]. The oscillation considerably affects the normal operation of the power system, and in severe cases, can cause loss of synchronization in the system [3,4].
LFO may disappear for a certain time or continue to increase in amplitude and affect system stability. Therefore, effectively preventing LFO and accurately extracting the oscillation modal parameters are crucial for studying its mechanism and initiating corresponding preventive measures.
Studies on LFO based on small-signal stability analysis and linearization have yielded promising results. Common signal analysis methods can be classified into two categories, namely mathematical model-based and measurement signal-based methods.
The method of modal parameter identification based on mathematical models has a strong theoretical basis and clear physical meaning. However, as the power system becomes complex and large, establishing an accurate model becomes extremely challenging. Moreover, the course of dimensionality and nonlinear equations in characteristic root algorithms require a reduction of order. Furthermore, time-domain simulation methods typically exhibit high computational complexity and are time consuming. Additionally, the nonlinear problems of the power system exist, caused by the time variations and coupling of structural parameters.
The measurement signal-based analysis method differs considerably from the aforementioned method. The output data of the measurement components of the power system reflects the real operating state at the corresponding time, and a traceable log of the transition between various operating states of the power system is obtained. This result can obtain results that could otherwise not be obtained in simulation models. The measurement data used for analysis of LFO are generally the power angle curve of the generator and the oscillation curve of the output power. Current modal parameter identification methods based on measurement data include the Fourier transform-based methods, the Prony algorithm, the total least squares rotation invariant algorithm, the matrix bundle algorithm, the random subspace method, and the Hilbert–Huang transform (HHT) [5,6,7,8,9,10,11].
For low-order power systems, physical model-based methods can be used for LFO analysis. However, with the increasing complexity and scale of power systems, the order of the system increases, which renders the development of an accurate model challenging. Mathematical computation is increasing exponentially. Moreover, noise disturbance remains a challenge. The power system is a strong nonlinear system. With the continuous increase in the scale and complexity, conventional linearization methods are becoming ineffective. For complex power systems with strong nonlinear characteristics, even if numerous power system stabilizers exist, LFO may still occur. Therefore, an effective and reliable LFO identification method capable of complex multi-mode LFO identification should be developed.
In this study, based on the principle of underdetermined blind source separation (UBSS), a novel method using independent component analysis and the Hilbert transform was proposed for the rapid identification of complex multi-mode LFOs. Considering the problem of underdetermination of observation signals, the theoretical analysis of the dimensional space was performed, and information mining was realized through multi-channel observations based on time-frequency domain transform. Thus, the underdetermined problem was transformed into positive definite or overdetermined problems. Next, the Bayesian information criterion (BIC) was used for the source number estimation of the observed signals, which determined the number of dominant oscillation modes, that is, the order of the oscillation. Next, the blind source separation algorithm was used to decompose modes. This algorithm does not require prior knowledge of signal preprocessing or modal frequency. The proposed method can be used to directly process time-domain signals, without the necessity of the time-frequency domain transform. Thus, oscillation modes can be accurately estimated with excellent robustness against noise disturbance.
2. Materials and Methods
2.1. Mathematical Model of LFO
An LFO signal can be considered to be the sum of exponentially decaying sine waves:
where Ai, ξi, fi, and ϕi are the relative amplitude, damping coefficient, oscillation frequency, and phase shift of the i-th mode of LFO in x(t), respectively. Here, n is the number of LFO modes (i.e., the number of models). Assume that the LFO source signal is S = [s1(t), s2(t), …, si(t), …, sn(t)], where si(t) is the source signal of a dominant LFO mode. Here, we have the following Equation:
2.2. Source Number Estimation
Prior to the identification of LFO parameters, estimating the number of source signals is crucial [12,13]. In this study, the BIC was used to adaptively determine the source number.
Assuming that the number of source signals is n, the probability density of data X is denoted by variable θ. In the absence of prior information, n is assumed to satisfy a uniform distribution. Next, the optimal model under the Bayesian optimal decision rule is expressed as follows:
where n* is the Bayesian optimal decision estimation value of n, and P(n|X) is the probability that the number of source signals is n.
According to the Bayesian Equation, the probability of signal X having n source signals can be expressed as follows:
where P(X|n) is the maximum likelihood probability, and P(n) is the prior probability. Because of the absence of prior knowledge, it is assumed that it follows uniform distribution.
where M is the maximum value of the number of observed signals m. Next, the probability distribution density P(X|n) of the model can be expressed as follows:
The model parameters are expressed using variable θ. The corresponding probability density P(X|θ,n) is calculated as follows:
Because the integral operation is complex, the BIC was adopted. Assuming that the signal follows a Gaussian distribution, the integral is approximated by maximizing the integral to obtain an explicit expression of P(X|n) as follows:
where θ* is the maximum posterior parameter of the model, and N is the number of samples.
Based on the number of model parameters n, in the BIC, model parameter θ is defined, the probability that the number of source signals is n under model parameter θ and signal X is calculated, and the best option is selected for realizing accurate source number estimation.
2.3. UBSS
The premise of blind source separation theory is that the source signal and transmission channel information are unknown. According to the statistical characteristics of the source signal, the source signal can be recovered or separated only by the observed signals. The mathematical model is a linear instantaneous mixing model, as shown in Figure 1.
Figure 1.
The model of mixed signals.
Statistically independent source signal matrix S is transformed into the observation signal by mixing matrix A. The synthetic signal is recorded as the observation matrix X by the measuring device. That is:
Through the analysis of the observed signal X, the target of blind source separation is to find the inverse matrix of A to estimate the source signal.
For LFO identification, a measurement signal matrix X = [x1(t), x2(t), … xi(t), …, xm(t)] was established, where xi(t) is the measurement signal in one channel. Typically, A is an m × n mixing matrix, and m ≥ n. This matrix is a typical blind source separation problem. When LFOs occur in a power system, the observed signals may become less than the number of source signals, that is, m < n. In this case, the classic blind source separation algorithm is not feasible, and the blind source separation for LFO identification is transformed into an UBSS problem.
UBSS refers to the problem of blind source separation when the number of observed signals is less than the number of source signals [14]. The flowchart of UBSS is displayed in Figure 2.
Figure 2.
Schematic of underdetermined blind source separation.
The mathematical model of UBSS is expressed as follows:
where m is the number of channels of the observed signal, N is the length of the observed signal, which is related to the sampling time and sampling frequency, n is the number of source signals, and m < n.
The advantages of the UBSS algorithm include the identifiability of the estimated mixing matrix, the separability of the source signal, and the uniqueness of the solution. Specifically, identifiability describes whether the mixing matrix is unique when the source signals are statistically independent. Separability refers to the estimation of source signals. Uniqueness indicates that if the model has identifiability, with the exception of the order and magnitude, various signal sources exhibit the same distribution. Therefore, UBSS is focused on obtaining signal sources and quantity based on known information. The mathematical expression of UBSS is as follows:
where Y is the estimate of the source S. In practice, typically only one combination of the source signals exists. Therefore, the objective of the UBSS is to mine all available information for determining the unique composition of the observed signal and estimating the characteristics of the source signal. According to the characteristics of the UBSS, for realizing LFO identification, the problem should be converted into a positive definite or an overdetermined problem through signal expansion to obtain the unique separation result.
2.4. Channel Expansion Based on Dimensional Transform
For LFO identification in power systems, the information provided by the channels based on the system topology is insufficient, and only one observation channel exists. This problem is a typical UBSS problem. For most UBSS problems in physical space, the observation signals are data sequences that contain multi-dimensional information such as that in the space and time domain.
Generally, is a function that maps from n-dimensional Euclidean space to the m-dimensional Euclidean space. When the UBSS is applied to a multi-dimensional space, the observation signal X can be expressed as follows:
where v1, v2, …, and vn are reference coordinate systems in the multi-dimensional space. Next, the Jacobian matrix of signal X is expressed as follows:
Assuming i is a random signal in the m observation signals, k is the time dimension in the n-dimensional space, and j is any dimension other than k in the n-dimensional space. Considering the UBSS problem in which all observation points have only one unique coordinate representation in the power system topology, we have the following expression:
Here, c is a constant, c∈R, j≠k, ▽ is a differential operator in the time dimension, and .
The time dimension can provide most of the information of the source signal. Therefore, mining more information in the time dimension is critical for reconstructing sufficient virtual observation signals to realize the positive definiteness of the UBSS. In this scenario, the observation signal contains useful information only in the time dimension, and the n-dimensional space can be reduced. Let the signal in the n-dimensional space be z, and the n-dimensional space is then transformed into a one-dimensional space, that is, the time dimension.
Virtual observation channels could be constructed by expanding the one-dimensional space. However, if the interpolation method is used, disturbance may occur, which could destroy the structure of the source signal. However, if the ordinary delay theory is used, because of the periodicity of the observation signal, modal aliasing of the signal may occur, which could result in the inability to separate the source signals. Therefore, we proposed a random delay theory to construct virtual observation channels. Specifically, virtual reference coordinate systems were constructed with random delay to expand the dimensional space. Theoretically, the virtual channels can be generated using any delay. For the convenience of application, the delay is typically selected according to certain rules. A virtual observation channel zi(t) based on the dimensional transform theory can be expressed as follows:
where α is the scaling factor, τi is the delay of the i-th virtual channel, and f0 is the sampling frequency. Because the number of LFO modes is generally less than 10, the range of i is set to i = [1,10]. The delay τi satisfies the following expression:
Here, β is the interval coefficient of various virtual channel signals, and γ is a delay constant.
For virtual channels, the scale factor α determines the sampling interval of the signal. Modern measurement devices typically have a high sampling rate, and the frequency of LFO is low, which renders oscillation measurement difficult. When the sampling frequency f0 of the device is high, the scale factor α could be used to control the actual sampling frequency to obtain virtual channel signals with appropriate frequencies. Here, the interval coefficient β determines the interval of various virtual channels. A reasonable β can fully reflect the differences of the virtual channels and produce usable virtual multi-channel signals, which could transform the UBSS problem into a BSS problem.
2.5. Hilbert Transform
As stated, the objective of the UBSS is to separate the source signals from the observation signal. In terms of the source signals, that is, the oscillation components, accurate identification of the parameters is crucial. In this study, the Hilbert transform was used for the parameter identification of the LFO components as follows:
The Hilbert transform can directly obtain the instantaneous frequency and amplitude of the signal. The frequency fi(t) and amplitude Ampi(t) of each component can be calculated using the average value. Damping coefficient ξ can be obtained through fitting and derivation of the Ampi(t) curve. Considering the influence of the boundary effect, only the mid-section of data was included and data on two ends were discarded.
2.6. Energy Ratio Function
During the identification of LFOs, the singularity detection of the signal is crucial for starting the parameter identification process. Considering factors such as the actual detection performance and algorithm complexity, the energy ratio function (NRF) was used to start the LFO identification process [15]. The NRF determines the leading edge of the signal based on the ratio of the signal energy to the noise energy, that is, by amplifying the degree of variation of the signal, such that the arrival time of the effective signal is clear. Compared with integral operations such as wavelet transform, the complex components of the signal are not analyzed in the NRF. Therefore, the ratio of the signal energy in the first and second half of the time window are examined, which characterizes the degree of singularity changes of the signal and achieves singularity detection. The effective value of the signal x(t) in the time window [0, T] is defined as follows:
As mentioned, the NRF determines the sudden variation of the signal based on the ratio of the effective signal energy in the two halves of a fixed time window. The time window has a fixed size, and it can be set to the number of sampling points. The Equation of NRF is as follows:
where T is the total length of the time window, PNR is the energy ratio between the second half and the first half of the time window, and T0 is the starting point of the time window. The time window moves point by point from T0 until the end of the signal.
As shown in Figure 3, when the energy ratio method is used to extract signal variation information, the width of the time window is critical. Generally, a smaller T value indicates that the fault time is more accurate. However, this leads to a smaller PNR value, and the fault information may be submerged in noise. By contrast, for a larger T value the PNR value is larger, but this leads to a smoother energy ratio curve, making it more difficult to accurately determine the time of signal variation. Therefore, when using the energy ratio method for series compensation line fault location, the width of the time window should be determined through comprehensive analysis for accurately determining the occurrence of LFOs.
Figure 3.
Effect of the time window width on the identification results.
3. Steps of the UBSS Algorithm
The UBSS-based LFO identification method consists of six steps, namely signal singularity detection, construction of the virtual multi-channel matrix, signal source number estimation, source signal separation, LFO parameter estimation, and LFO mode order determination. The steps are displayed in Figure 4.
Figure 4.
Flowchart of the proposed algorithm.
Step 1: Signal singularity detection. Under LFO, the source signal changes considerably, which results in a change in the energy of the observation signal. The criterion for detecting the signal singularity using the NR operator is . Where ε is the threshold of the NR operator. The value of ε is related to the width of the time window T and the system sampling frequency f0. Only when the two parameters match with each other, the detection result of the NR operator is optimal, that is, the value not only has sufficient sensitivity for accurately capturing the singularity of the signal but can resist noise disturbance to avoid signal variation characteristics being submerged in noise.
Step 2: Construction of the virtual multi-channel matrix XM×N. In practice, only one effective measurement channel (including the case where the measured values of multiple backup channels are the same) occurs. The measurement signal is denoted as X1×N = (x1, x2, …, xN). The dimensional transform theory was used to construct a virtual multi-channel matrix XM×N to transform the UBSS problem into a BSS problem.
Step 3: Signal source number estimation. The BIC was used for determining the number of source signals. Notably, the estimated number of source signals n* does not equal the determination of the order of the LFO because oscillations outside the range of LFO cannot be excluded.
Step 4: Source signal separation. BSS is one of the best methods for achieving source signal separation. In this study, the FastICA algorithm was used to decompose the source signal components in the mixing matrix XM×N, and the components constituted the source signal estimation matrix YM×N.
Step 5: Estimation of LFO parameters A, f, and ξ. The Hilbert transform was used to process source signal estimation matrix YM×N to obtain the instantaneous parameters Ampi(t) and fi(t). Next, the derivative of Amp(t): Ampi(t)’ was considered. The values of Ai, fi, and ξi are the means of Ampi(t), fi(t), and Ampi(t)’, respectively.
Step 6: LFO mode order determination. The result of source number estimation n* indicates the number of source signals in the mixed signal, which differs from the number of LFO modes and the order of the oscillation. LFO has a fixed frequency range (fmin, fmax) based on which the components that satisfy the characteristics of LFO can be filtered, which determines the number of LFO modes n and the mode order of the oscillation.
4. Results
4.1. Simulation Verification
4.1.1. Signal Separation
To verify the effectiveness and reliability of the UBSS algorithm, the LFO model in Kamwa et al. [16] was used in a simulation to perform LFO identification and noise disturbance evaluation.
For a single-channel mixed signal x, the multi-channel signal matrix X was constructed based on the dimensional transform theory, and the signal components were obtained using the UBSS algorithm. In the absence of noise disturbance, the mixed signal and its components are displayed in Figure 5. The signal x in Figure 5 is the sum of source signals s1, s2, and s3. The components xd1, xd2, and xd3 are obtained after decomposition by the UBSS algorithm. xd1 is a divergent oscillation component with a frequency of about 0.75 Hz, which corresponds to the model parameters of s3; xd2 and xd3 are convergent oscillation components with frequencies of 2.70 Hz and 1.27 Hz, which correspond to the model parameters of s2 and s1, respectively. Unlike the chaos of x, xd1, xd2, and xd3 are standard waveforms that meet the characteristics of the low-frequency oscillation mathematical model. This is helpful for identifying the parameters of the low-frequency oscillation model. The UBSS algorithm could effectively separate the ideal LFO signal.
Figure 5.
Decomposition results of Equation (22) under the UBSS algorithm in the absence of noise disturbance.
Next, a random white noise signal was added. In BSS, noise is typically regarded to be the source signal, which is an irregular nonlinear signal. The addition of noise disturbance resulted in an additional component. In the UBSS algorithm, the dimensional transform was applied to the noise signal. Figure 6 displays the results of UBSS with noise disturbance. The result also demonstrated the effectiveness of UBSS under disturbance conditions. Therefore, UBSS exhibits considerable potential for use in LFO identification in power systems.
Figure 6.
Decomposition results of Equation (22) under the UBSS algorithm in the presence of noise disturbance.
4.1.2. Source Number Estimation
Source number estimation is performed before LFO identification. Under no disturbance, the probability of the estimated value being the observed value is P(X|n = n*) = 1, and all other probabilities are 0.
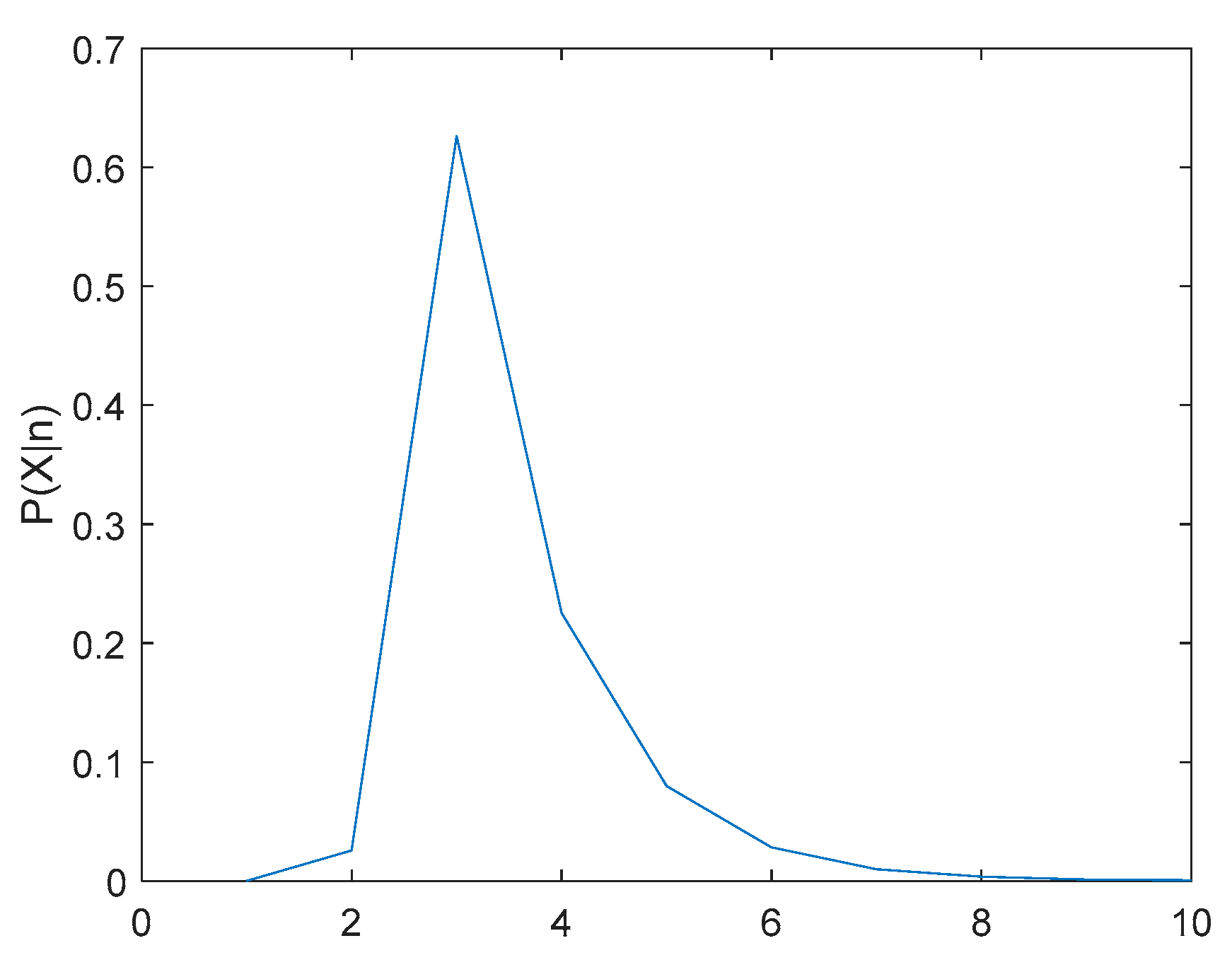
Considering the inevitably electromagnetic disturbance in engineering practice, an appropriate interval parameter was set. A 100-dB random white noise was added to the observation signal mixed with s1, s2, and s3. The estimated number of oscillation components are displayed in Figure 7.
Figure 7.
Test results of source number estimation of Equation (22).
Because of noise disturbance, the probability distribution of the source number estimation differs from the ideal state. The P value reaches the maximum when n = 3, which indicates that the possibility of n* = 3 is the highest. The existence of disturbance signals degraded the observation signal to a certain extent, resulting in a decrease in P(X|n = n*). Nevertheless, the value is maximum. This result verifies the effectiveness of the source number estimation method based on the BIC.
4.1.3. LFO Identification
In LFO identification, the frequency and attenuation coefficient are critical indicators for characterizing oscillation. The Prony algorithm and the nonlinear HHT were used for comparison. LFO identification was performed on the aforementioned signal with disturbance. The sampling frequency was 500 Hz, the signal length was 10 s, and the disturbance signal was random white noise of 100 dB. The tests were repeated 100 times.
Figure 8 displays the test results of the three methods under the small disturbance, and Table 1 presents the results of the repeated tests. Here, fav is the average oscillation frequency of a certain oscillation mode, ξav is the average attenuation coefficient of the oscillation mode, and δf and δξ are the deviations of the frequency and the attenuation coefficient, respectively. Furthermore, Stdf and Stdξ are the standard deviations of the frequency and the attenuation coefficient, respectively. The results revealed that the stability and accuracy of HHT were less than that of the UBSS because the modal aliasing effect and the range of distribution of the test results was large. The results of the Prony algorithm in the absence of disturbance were ideal.
Figure 8.
Comparison of distribution of pattern parameter identification results under different methods based on Equation (22) (blue: UBSS; magenta: HHT; SNR = 100 dB).
Table 1.
Results of the three methods (SNR = 100 dB).
To investigate the adaptability of the UBSS algorithm to disturbance, noise disturbances of ten levels were simulated and compared with existing methods. Because the Prony algorithm fails when the increase in noise intensity doubled, we only compared the anti-disturbance performance of the UBSS and HHT algorithms. The results are displayed in Figure 9. Moreover, f1, f2, and f3 are three oscillation modes, and the results are the standard deviations of the frequency distribution measured by the two methods at 10 times the interference intensity of 100 dB to 100 dB, respectively. Both UBSS and HHT could achieve LFO identification under various disturbance conditions, and the standard deviation of the frequency distribution measured by UBSS was less than that of HHT under the same disturbance.
Figure 9.
Comparison of standard deviation distribution of low-frequency oscillation mode parameters of two methods under large interference based on Equation (22).
In the noise disturbance tests, although the Prony algorithm was effective, accurate, and stable when the disturbance was small, the algorithm was sensitive to noise disturbance. HHT, as a mature nonlinear method, can be used to identify dominant frequencies. However, because of the modal aliasing effect, HHT could not handle signals of similar frequency, and its anti-disturbance ability was inferior to that of UBSS. Finally, the UBSS algorithm separated the oscillation components and identified the primary parameters of each mode. This method could identify the dominant oscillation modes under considerable disturbance.
4.2. Simulation Verification
To verify the UBSS algorithm, the classic four-machine two-area system was used. By setting different parameters, simulations were performed in Matrix Laboratory under small and large disturbance conditions. The power frequency of the system was 60 Hz, and the sampling frequency was 1 kHz.
4.2.1. Small Disturbance
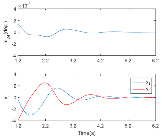
A 5% active power disturbance occurred between 1–1.2 s at G1 in area #1 of the system, and the angular velocity difference ω12 between G1 and G2 within 5 s after the disturbance was the observation signal, and the PSS was not activated. The three methods (Prony, HHT, and UBSS) were used for LFO identification under a noise disturbance intensity of 100 dB. The system entered a transient state after disturbance, and the waveform of ω12 exhibited obvious oscillation, which indicated that the system experienced LFO (Figure 10).
Figure 10.
Separation results of ω12 based on the UBSS algorithm under small disturbance.
Unlike the situation in which the physical meaning of the components in EMD decomposition were difficult to obtain, y1 and y2 in Figure 9 are the oscillation mode components decomposed by the UBSS algorithm, which exhibited obvious LFO characteristics. After the disturbance, the system produced an evident attenuating LFO mode to resist the changes caused by the disturbance. Because the PSS was not activated, the system gradually lost its stability and generated unstable divergent oscillation modes. Table 2 reveals the identification results of the oscillation mode parameters using the three methods.
Table 2.
Results under small disturbance.
The results revealed that the system underwent mode 1 (f1 = 0.60 Hz, z1 = 0.04) and mode 2 (f2 = 1.10 Hz, z2 = −0.60) LFOs after a small disturbance at G1 in area 1. All three methods could identify dominant oscillation modes. However, the accuracy of UBSS was slightly superior to the other two methods.
4.2.2. Large Disturbance
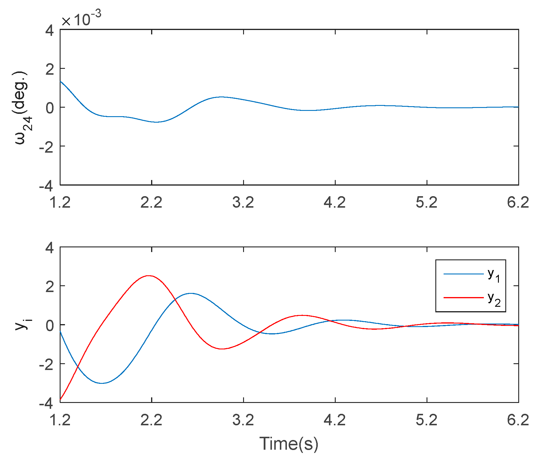
To verify the effectiveness of the UBSS algorithm under large disturbances, an instantaneous ground fault was simulated at the midpoint of a tie line in the cross-regional power system at 1 s, and the fault recovered after 0.2 s, and a 100-db noise disturbance signal was added to the system. The angular velocity difference ꞷ24 between G2 and G4 within 5 s after the disturbance was used as the observation signal, and LFO parameter identification was performed using the three methods under PSS activation.
Because of PSS regulation, visually determining whether LFO has occurred based on the waveform of ω24 is difficult. Because the UBSS algorithm directly processes the signal in the time domain and decomposes each component by constructing a virtual multi-channel matrix, the occurrence of LFO could be accurately detected, and the parameters of each oscillation component were identified (Figure 11). The results of the three methods are presented in Table 3.
Figure 11.
Separation results of ω24 based on the UBSS algorithm under large disturbance.
Table 3.
Results under large disturbance.
Table 3 details the results of the three methods under considerable disturbance, with and without noise disturbance. The SNR was 100 dB. fI and ξ1 are the results without noise disturbance, and fII and ξ2 are results with noise of SNR = 100 dB. The results revealed that the system was disturbed by the instantaneous fault in the tie line and experienced mode 1 (f1 = 0.54 Hz, z1 = −0.50) and mode 2 (f2 = 0.60 Hz, z2 = −0.50) LFOs. In the absence of noise disturbance, all three methods could identify dominant oscillation modes and parameters. Under noise disturbance, because the time-domain signal could be directly decomposed in the UBSS algorithm and decomposed components exhibited clear physical meanings, the stability of the parameter identification results (anti-disturbance ability) of the UBSS algorithm was superior to those of others. Furthermore, the results also verified the capability of UBSS to identify LFO modes with similar frequencies.
4.3. Experimental Data Verification
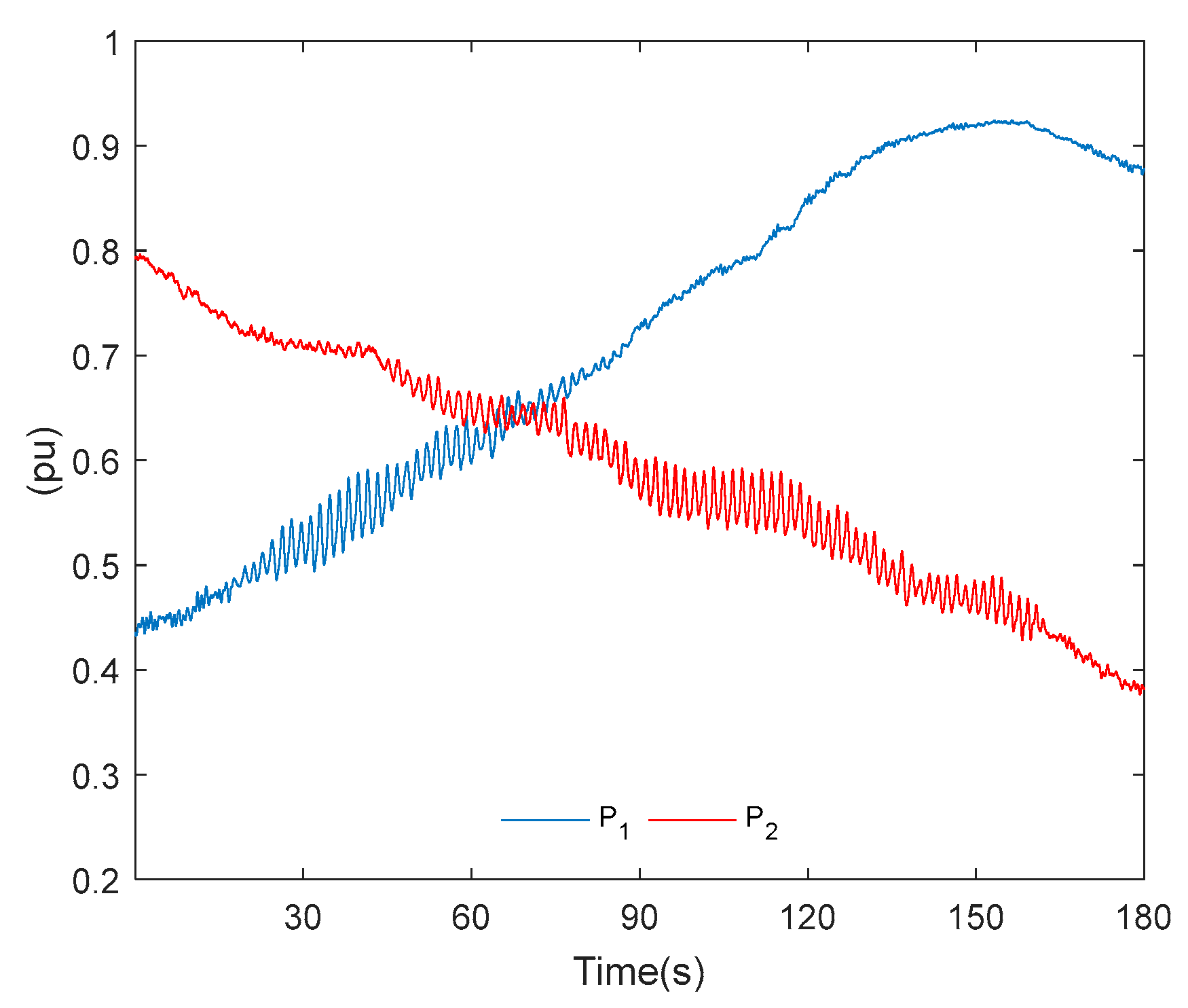
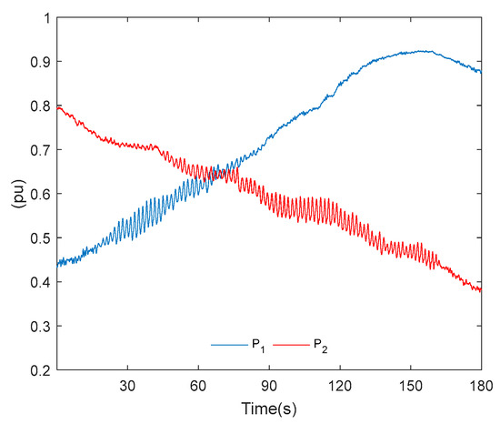
In this study, the performance of the proposed UBSS method was verified on the LFO event of a large hydropower station in Southwest China. The operation personnel of the power station manually increased and subsequently decreased the load while calibrating the flood discharge curve. The active power curve of the generator set is displayed in Figure 12. Here, P1 and P2 are the active power curves during load increase and decrease, respectively. The system experienced obvious LFO during the process.
Figure 12.
Active power curves of P1 and P2 recorded onsite.
The active power data collected by a phasor measurement unit was used for verification. Specifically, the data within 10 s after the start of the LFO in the two curves (denoted as p1, p2) were included. The sampling frequency was 100 Hz.
Virtual multi-channel signals were first constructed, and the BIC was used to estimate the number of source signals contained in the p1 and p2 curves, respectively. The results are presented in Table 4. The estimated oscillation components were n*p1 = 3 and n*p2 = 2. In fp1, only one oscillation frequency was observed in the range of 0.2–2.5 Hz. Therefore, one LFO mode was observed during the load increase process, that is, np1 = 1, and the corresponding oscillation frequency was fp11 = 0.5918 Hz. In fp2, two oscillation frequencies were observed in the range of 0.2–2.5 Hz. Therefore, two LFO modes were observed in the load shedding process, that is, np2 = 2, and the corresponding oscillation frequencies were fp21 = 0.5522 Hz and fp22 = 0.6487 Hz.
Table 4.
Comparative test results under small disturbance.
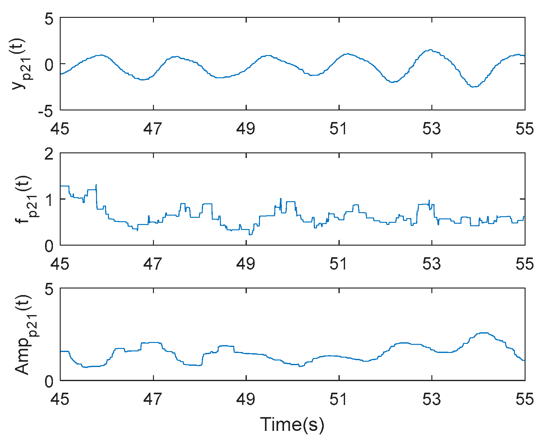
After the number of LFO modes was determined based on the BIC, identifying the parameters of effective oscillation modes is crucial. The virtual multi-channel signals were processed using the UBSS algorithm to separate the components of effective LFO modes and identify target parameters. Figure 13 displays the curves of yp21(t), fp21(t), and Ampp21(t) obtained from the p2 component.
Figure 13.
Instantaneous modal parameters of the dominant mode obtained by the UBSS algorithm.
Next, the data were processed using Prony, HHT, and UBSS, and the experimental results are presented in Table 5.
Table 5.
Comparison of the identification results of the three methods.
Tests have revealed that the draft tube vortex frequency exists in the generator set, which is approximately 0.6 Hz. Under the influences of hydraulic and mechanical factors, when the set is in the vibration zone for a long time, LFO occurs. Table 5 reveals that all three methods identified components near the dominant oscillation mode. However, because of noise, the Prony algorithm could not determine the order of the oscillation mode. The performance of the HHT algorithm was reliable under single-mode oscillation, but a modal aliasing effect existed for oscillation modes with similar frequencies. Moreover, the frequency identified by the HHT algorithm differed from the actual frequency. By contrast, the UBSS algorithm accurately estimated the number of LFO modes and identified primary parameters.
5. Discussion
The objective of LFO identification is to determine faults through estimated parameter characteristics, and subsequently locate the fault source and conduct appropriate treatment to eliminate LFO. Generally, physical quantities of multiple systems are required to determine the fault category and locate the fault source. Considering the on-site data in this study as an example, reactive power Q, excitation voltage Eex, and excitation current Iex were processed using the UBSS algorithm, and the results are presented in Table 6.
Table 6.
Identification results based on other physical quantities.
The results indicated that the UBSS algorithm identified the target frequency in the range of 0.5–0.7 Hz, which proved the effectiveness of the algorithm in identifying the parameters of the LFO modes, providing essential data for locating the fault source.
Furthermore, the application of the UBSS algorithm is not limited to the identification of LFO mode parameters. The method was effective for high-frequency electromagnetic signals or lower-frequency electromechanical transient signals. Typical applications include traveling wave ranging and line selection for small-current faults, and ultra-LFO mode identification.
6. Conclusions
In this study, a method based on UBSS for real-time monitoring and modal analysis of LFO was proposed. Numerical analyses, simulations, and real measurement data were used to evaluate the performance of the proposed method. The results revealed that the modal analysis based on the UBSS algorithm effectively expanded the underdetermined observation signal into a virtual multi-channel positive-definite or overdetermined signal matrix and accurately identified the parameters of various LFO modes. The results provide crucial information for determining oscillation characteristics, locating the oscillation source, and setting PSS parameters. Furthermore, the use of BIC enables accurate estimation of the number of modes without analyzing the system parameters and knowing the topology of the system.
The advantages of the developed method are as follows:
(1) A novel method for identifying low-frequency oscillations in power systems based on the underdetermined blind source separation algorithm is proposed. Compared with the Prony algorithm, its anti-interference ability is far stronger. Compared to the HHT method, it can clearly identify each oscillation mode with a clear physical meaning and estimate parameters.
(2) The theory of constructing virtual multi-channel in underdetermined blind source separation is first thoroughly and systematically elaborated.
(3) The proposed method does not require a priori knowledge of the topology of the power system, and directly faces a limited number of observed signals to achieve low-frequency oscillation mode identification.
The proposed method is an effective method for LFO identification. The method can solve the UBSS problem, achieve parameter identification of the dominant LFO modes, and provide reference information for locating the oscillation source and adjusting system parameters.
Author Contributions
Conceptualization, Y.X. and X.L.; methodology, Y.X.; software, Y.X.; validation, Z.L., Y.X. and Y.L.; formal analysis, Y.X.; investigation, Y.X.; resources, X.L.; data curation, Z.L.; writing—original draft preparation, Y.X.; writing—review and editing, Y.X.; visualization, Y.L.; supervision, Y.X.; project administration, X.L.; funding acquisition, Y.X. All authors have read and agreed to the published version of the manuscript.
Funding
This research is supported by the National Natural Science Foundation of China (51267001 & U1965202), the Guangxi Natural Science Foundation (2014GXNSFAA118338), the Guangxi scientific research and technical development project (14122006-29), and the Nanning scientific research and technical development project (20165186).
Data Availability Statement
Not applicable.
Acknowledgments
All the authors gratefully acknowledge Yalong River Hydropower Development Co., Ltd., for providing grid operation data. We would like to thank the handling editors and the anonymous reviewers for their time spent reviewing our text.
Conflicts of Interest
The authors declare no conflict of interest.
References
- Hu, H.; Zhou, Y.; Li, X.; Lei, K. Low-Frequency Oscillation in Electric Railway Depot: A Comprehensive Review; IEEE Transactions on Power Electronics: Piscataway, NJ, USA, 2020; pp. 295–314. [Google Scholar]
- Dong, X.; Luo, F.; Wu, C.; He, S. An Identification Method for Dominant Mode of Low Frequency Oscillation in Power System. In Proceedings of the 2022 IEEE 5th International Electrical and Energy Conference, Nanjing, China, 27–29 May 2022; 2022; pp. 1404–1409. [Google Scholar] [CrossRef]
- Surinkaew, T.; Shah, R.; Nadarajah, M.; Muyeen, S. Forced oscillation damping controller for an interconnected power system. IET Gener. Transm. Distrib. 2019, 14, 339–347. [Google Scholar] [CrossRef]
- Zhang, J.; Wang, X.; Song, W.; Yang, W. Analyzing the effects of micro-Source disconnection on interactive stability of grid and micro-Grid with series inverters. IEEJ Trans. Electr. Electron. Eng. 2021, 16, 618–624. [Google Scholar] [CrossRef]
- Lin, G.; Liu, J.; Wang, P.; Rehtanz, C.; Li, Y.; Wang, S. Low-Frequency Oscillation Analysis of Virtual-Inertia-Controlled DC Microgrids Based on Multi-Timescale Impedance Model; IEEE Transactions on Sustainable Energy: Piscataway, NJ, USA, 2022; pp. 1536–1552. [Google Scholar] [CrossRef]
- Wen, L.; Song, J.; Liu, Y.; Zhang, J.; Wen, H. Power system low frequency oscillations analysis based on adaptive ESPRIT method. In Proceedings of the 2021 IEEE 11th International Workshop on Applied Measurements for Power Systems, Cagliari, Italy, 29–31 September 2021; pp. 1–6. [Google Scholar] [CrossRef]
- Zhang, Y.; Zhao, P.; Han, Z.; Yang, L.; Chen, J. Low frequency oscillation mode identification algorithm based on VMD noise reduction and stochastic subspace method. In Proceedings of the 2022 Power System and Green Energy Conference, Shanghai, China, 27 August 2022; pp. 848–852. [Google Scholar] [CrossRef]
- Xiao, H.; Wei, J.; Liu, H.; Li, Q.; Shi, Y.; Zhang, T. Identification method for power system low-Frequency oscillations based on improved VMD and Teager–Kaiser energy operator. IET Gener. Transm. Distrib. 2017, 11, 4096–4103. [Google Scholar] [CrossRef]
- Ye, S.; Wei, J.; Xu, Z.; Zhang, W.; Liu, X.; Zhang, C. LSTM-Based rapid identification of dominant low frequency oscillation modal features in power system. In Proceedings of the 2020 IEEE 4th Conference on Energy Internet and Energy System Integration, Wuhan, China, 1 November 2020; pp. 2455–2460. [Google Scholar] [CrossRef]
- Zhao, L.; Hong, G.; Wang, Z.; Chen, W.; Long, W.; Ren, J.; Wang, Z.; Huang, X. Research on fault vibration signal features of GIS disconnector based on EEMD and kurtosis criterion. IEEJ Trans. Electr. Electron. Eng. 2021, 16, 677–686. [Google Scholar] [CrossRef]
- Liu, Z.; Song, H.; Rong, S.; Liu, J.; Zheng, J.; Song, B. Analysis of power system low frequency oscillation using improved prony algorithm. In Proceedings of the 2022 IEEE 5th International Conference on Information Systems and Computer Aided Education, Dalian, China, 25 September 2022. [Google Scholar]
- Cheng, W.; Zhang, Z.; He, Z. Information criterion-Based source number estimation methods with comparison. J. Xi’an Jiaotong Univ. 2015, 49, 8, 38–44. [Google Scholar]
- Zhang, Y.; Wang, D.; Xu, H.; Mei, F.; You, J. An Underdetermined Source Number Estimation Method for Non-Circular Targets Based on Sparse Array; IEEE Access: Piscataway, NJ, USA, 2019; pp. 77944–77950. [Google Scholar] [CrossRef]
- Fan, X.; He, F.; Cai, W. Underdetermined BSS based on K-means and AP clustering. Circuits Syst. Signal Process. 2016, 35, 2881–2913. [Google Scholar]
- Shang, L.; Xia, Y. Energy ratio function-based traveling wave fault location for series compensated line. Proc. CSEE 2015, 35, 5228–5234. [Google Scholar]
- Kamwa, I.; Pradhan, A.K.; Joos, G. Robust Detection and Analysis of Power System Oscillations Using the Teager-Kaiser Energy Operator; IEEE Transactions on Power Systems: Piscataway, NJ, USA, 2010; pp. 323–333. [Google Scholar] [CrossRef]
Disclaimer/Publisher’s Note: The statements, opinions and data contained in all publications are solely those of the individual author(s) and contributor(s) and not of MDPI and/or the editor(s). MDPI and/or the editor(s) disclaim responsibility for any injury to people or property resulting from any ideas, methods, instructions or products referred to in the content. |
© 2023 by the authors. Licensee MDPI, Basel, Switzerland. This article is an open access article distributed under the terms and conditions of the Creative Commons Attribution (CC BY) license (https://creativecommons.org/licenses/by/4.0/).












