Assessing the Economic Impact of Introducing Localised PV Solar Energy Generation and Energy Storage for Fleet Electrification
Abstract
1. Introduction
- To evaluate the economic benefits, if any, of introducing a PV installation and a BESS on site when a Waste Management Depot (WMD) adopts a fleet of eRCVs. For that purpose, the costs associated with the scenarios are compared.
- To determine which of the two strategies simulated in this study, employing a PV installation and a BESS on site, report better economic benefits.
- To create a set of conclusions that contribute to the technical and economic knowledge of the electrification of road freight and transportation.
2. Methodology
2.1. Description of the Building under Study
2.2. WMD Fleet Operational Times and Charging Pattern
2.3. Scenarios
2.4. Estimation of PV Solar Energy Generation
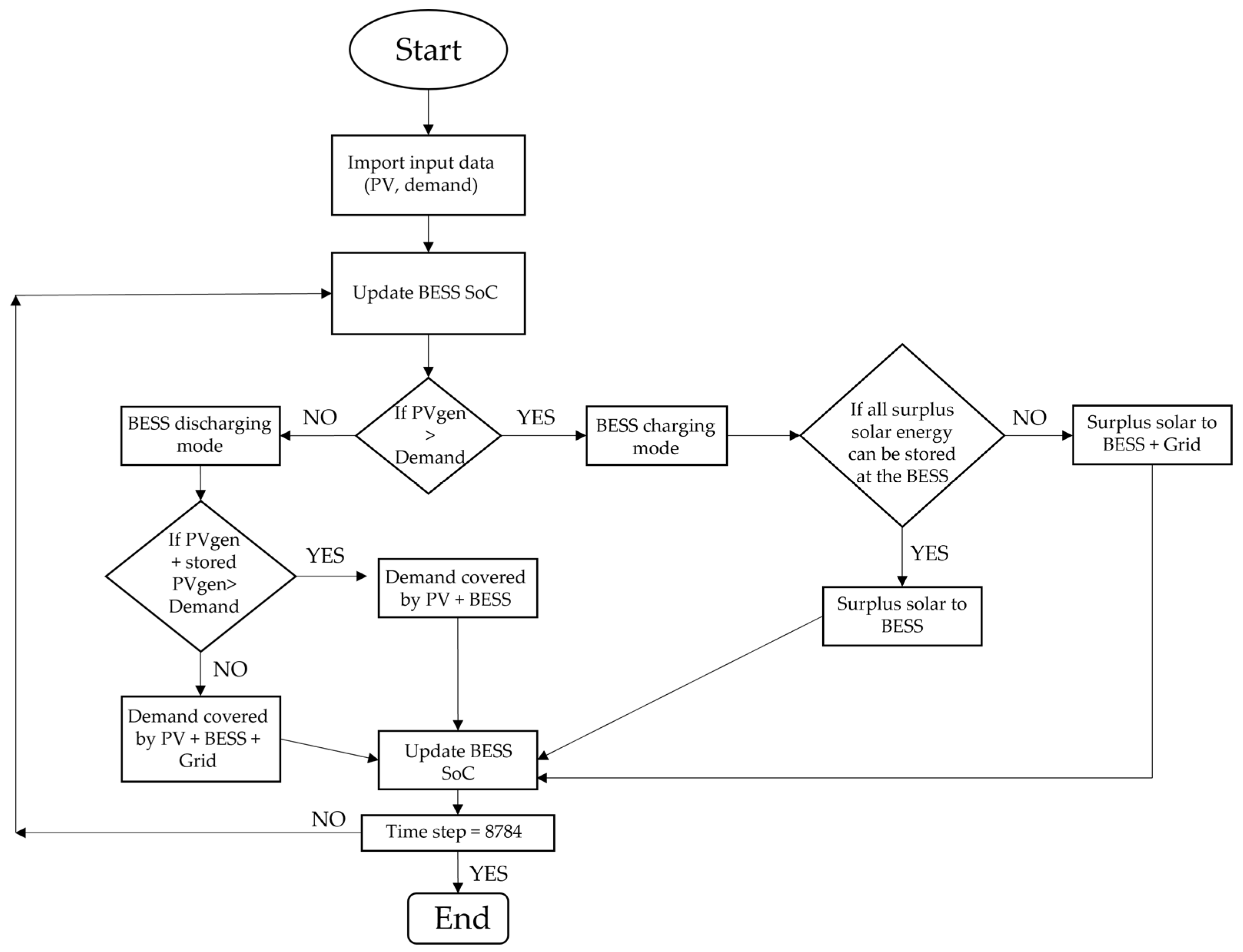
2.5. Energy Management Algorithm (EMA)
2.5.1. The EMA for Scenario 2: Prioritise Consumption from Grid at Lower Network Charges and Electricity Prices
2.5.2. The EMA for Scenario 3: Avoid the Upgrade of Power Connection Capacity
2.6. System Cost Analysis
2.6.1. Cost of Energy ()
2.6.2. Network Charges ()
- The amber band rate is charged between 07:00 h–16:00 h and 19:00 h–21:00.
- The red band rate spans from 16:00 h to 19:00 h.
- The green band rate is from 00:00 h to 07:00 h and from 21:00 h to 24:00 h.
2.6.3. Cost of BESS
2.6.4. Cost of PV Panels
2.6.5. Revenue from the Sale of PV Surplus Solar Energy
3. Results
3.1. Economic Impact of Introducing PV Panels and a BESS on Site to Reduce the Consumption from the Grid at Higher Electricity and Network Prices; Comparison between Scenario 1 and Scenario 2
3.2. Economic Impact of Introducing PV Panels and BESS on Site to Avoid the Upgrade of the Grid Power Connection When the Fleet Is Electrified; Comparison between Scenario 1 and Scenario 3
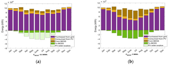
3.3. Is It Economically Feasible to Use PV Panels and a BESS for Freight Fleet Electrification?; Comparison between Scenario 1, Scenario 2 and Scenario 3
4. Conclusions
Author Contributions
Funding
Data Availability Statement
Conflicts of Interest
References
- DfT. Transport and Environment Statistics. 2022. Available online: https://www.gov.uk/government/statistics/transport-and-environment-statistics-2022/transport-and-environment-statistics-2022 (accessed on 18 November 2022).
- Martins-Turner, K.; Grahle, A.; Nagel, K.; Göhlich, D. Electrification of Urban Freight Transport—A Case Study of the Food Retailing Industry. Procedia Comput. Sci. 2020, 170, 757–763. [Google Scholar] [CrossRef]
- Jahn, R.M.; Syré, A.; Grahle, A.; Martins-Turner, K.; Göhlich, D. Methodology for Determining Charging Strategies for Freight Traffic Vehicles based on Traffic Simulation Results. Procedia Comput. Sci. 2021, 184, 656–661. [Google Scholar] [CrossRef]
- Schmid, F.; Taube, L.; Rieck, J.; Behrendt, F. Electrification of Waste Collection Vehicles: Technoeconomic Analysis Based on an Energy Demand Simulation Using Real-Life Operational Data. IEEE Trans. Transp. Electrif. 2021, 7, 604–615. [Google Scholar] [CrossRef]
- Toniato, E.; Mehta, P.; Marinkovic, S.; Tiefenbeck, V. Peak load minimization of an e-bus depot: Impacts of user-set conditions in optimization algorithms. Energy Inform. 2021, 4, 23. [Google Scholar] [CrossRef]
- Anosike, A.; Loomes, H.; Udokporo, C.K.; Garza-Reyes, J.A. Exploring the challenges of electric vehicle adoption in final mile parcel delivery. Int. J. Logist. Res. Appl. 2021, 1, 25. [Google Scholar] [CrossRef]
- Juan, A.A.; Mendez, C.A.; Faulin, J.; De Armas, J.; Grasman, S.E. Electric vehicles in logistics and transportation: A survey on emerging environmental, strategic, and operational challenges. Energies 2016, 9, 86. [Google Scholar] [CrossRef]
- Quak, H.; Nesterova, N.; Van Rooijen, T.; Dong, Y. Zero Emission City Logistics: Current Practices in Freight Electromobility and Feasibility in the Near Future. Transp. Res. Procedia 2016, 14, 1506–1515. [Google Scholar] [CrossRef]
- Morganti, E.; Browne, M. Technical and operational obstacles to the adoption of electric vans in France and the UK: An operator perspective. Transp. Policy 2018, 63, 90–97. [Google Scholar] [CrossRef]
- Berkeley, N.; Bailey, D.; Jones, A.; Jarvis, D. Assessing the transition towards Battery Electric Vehicles: A Multi-Level Perspective on drivers of, and barriers to, take up. Transp. Res. Part A Policy Pract. 2017, 106, 320–332. [Google Scholar] [CrossRef]
- Guo, F.; Yang, J.; Lu, J. The battery charging station location problem: Impact of users’ range anxiety and distance convenience. Transp. Res. Part E Logist. Transp. Rev. 2018, 114, 1–18. [Google Scholar] [CrossRef]
- De Socio, M. Plugging into Amazon’s Fleet Electrification Strategy. GreenBiz 2020. Available online: https://www.greenbiz.com/article/plugging-amazons-fleet-electrification-strategy (accessed on 14 April 2022).
- Amazon. Shipment Zero. 2019. Available online: https://sustainability.aboutamazon.com/environment/sustainable-operations/shipment-zero (accessed on 14 April 2022).
- Crozier, C.; Morstyn, T.; McCulloch, M. The opportunity for smart charging to mitigate the impact of electric vehicles on transmission and distribution systems. Appl. Energy 2020, 268, 114973. [Google Scholar] [CrossRef]
- Chen, F.; Chen, Z.; Dong, H.; Yin, Z.; Wang, Y.; Liu, J. Research on the Influence of Electric Vehicle Multi-Factor Charging Load on a Regional Power Grid. In Proceedings of the 2018 10th International Conference on Measuring Technology and Mechatronics Automation, Changsha, China, 10–11 February 2018; Institute of Electrical and Electronics Engineers Inc.: Piscataway, NJ, USA, 2018; pp. 163–166. [Google Scholar] [CrossRef]
- UPS&GreenBiz. Curve Ahead: The Future of Commercial Fleet Electrification. 2018. Available online: https://www.greenbiz.com/report/curve-ahead-future-commercial-fleet-electrification (accessed on 28 September 2022).
- Pietracho, R.; Wenge, C.; Komarnicki, P.; Kasprzyk, L. Multi-Criterial Assessment of Electric Vehicle Integration into the Commercial Sector—A Case Study. Energies 2023, 16, 462. [Google Scholar] [CrossRef]
- Schmidt, M.; Staudt, P.; Weinhardt, C. Decision support and strategies for the electrification of commercial fleets. Transp. Res. Part D Transp. Environ. 2021, 97, 102894. [Google Scholar] [CrossRef]
- Kin, B.; Hopman, M.; Quak, H. Different charging strategies for electric vehicle fleets in urban freight transport. Sustainability 2021, 13, 13080. [Google Scholar] [CrossRef]
- Pelletier, S.; Jabali, O.; Laporte, G. Charge scheduling for electric freight vehicles. Transp. Res. Part B Methodol. 2018, 115, 246–269. [Google Scholar] [CrossRef]
- Nguyen, V.L.; Tran-Quoc, T.; Bacha, S.; Nguyen, B. Charging strategies to minimize the peak load for an electric vehicle fleet. In Proceedings of the IECON 2014—40th Annual Conference of the IEEE Industrial Electronics, Dallas, TX, USA, 29 October–1 November 2014; pp. 3522–3528. [Google Scholar] [CrossRef]
- Arango Castellanos, J.D.; Dhanasekaran Velayutha Rajan, H.; Rohde, A.K.; Denhof, D.; Freitag, M. Design and simulation of a control algorithm for peak-load shaving using vehicle to grid technology. SN Appl. Sci. 2019, 1, 951. [Google Scholar] [CrossRef]
- Ioakimidis, C.S.; Thomas, D.; Rycerski, P.; Genikomsakis, K.N. Peak shaving and valley filling of power consumption profile in non-residential buildings using an electric vehicle parking lot. Energy 2018, 148, 148–158. [Google Scholar] [CrossRef]
- Wenge, C.; Pietracho, R.; Balischewski, S.; Arendarski, B.; Lombardi, P.; Komarnicki, P.; Kasprzyk, L. Multi usage applications of li-ion battery storage in a large photovoltaic plant: A practical experience. Energies 2020, 13, 4590. [Google Scholar] [CrossRef]
- Houbbadi, A.; Trigui, R.; Pelissier, S.; Redondo-Iglesias, E.; Bouton, T. A quadratic programming based optimisation to manage electric bus fleet charging. Int. J. Electr. Hybrid Veh. 2019, 11, 289–307. [Google Scholar] [CrossRef]
- Tang, W.; Zhang, Y.J. A Model Predictive Control Approach for Low-Complexity Electric Vehicle Charging Scheduling: Optimality and Scalability. IEEE Trans. Power Syst. 2017, 32, 1050–1063. [Google Scholar] [CrossRef]
- Yang, Y.; Bremner, S.; Menictas, C.; Kay, M. Modelling and optimal energy management for battery energy storage systems in renewable energy systems: A review. Renew. Sustain. Energy Rev. 2022, 167, 112671. [Google Scholar] [CrossRef]
- Anglani, N.; Oriti, G.; Colombini, M. Optimized energy management system to reduce fuel consumption in remote military microgrids. IEEE Trans. Ind. Appl. 2017, 53, 5777–5785. [Google Scholar] [CrossRef]
- Divshali, P.H.; Choi, B.J.; Liang, H. Multi-agent transactive energy management system considering high levels of renewable energy source and electric vehicles. IET Gener. Transm. Distrib. 2017, 11, 3713–3721. [Google Scholar] [CrossRef]
- Alam, M.S.; Arefifar, S.A. Energy Management in Power Distribution Systems: Review, Classification, Limitations and Challenges. IEEE Access 2019, 7, 92979–93001. [Google Scholar] [CrossRef]
- Moradi, H.; Esfahanian, M.; Abtahi, A.; Zilouchian, A. Optimization and energy management of a standalone hybrid microgrid in the presence of battery storage system. Energy 2018, 147, 226–238. [Google Scholar] [CrossRef]
- Betz, J.; Hann, M.; Jager, B.; Lienkamp, M. Evaluation of the Potential of Integrating Battery Electric Vehicles into Commercial Companies on the Basis of Fleet Test Data. In Proceedings of the 2017 IEEE 85th Vehicular Technology Conference (VTC Spring), Sydney, Australia, 4–7 June 2017. [Google Scholar] [CrossRef]
- Engelhardt, J.; Zepter, J.M.; Gabderakhmanova, T.; Marinelli, M. Energy management of a multi-battery system for renewable-based high power EV charging. ETransportation 2022, 14, 100198. [Google Scholar] [CrossRef]
- Arfeen, Z.A.; Abdullah, M.P.; Sheikh, U.U.; Siddique, A.; Raheem, A.; Kausar, M. Efficient energy flow criteria of hybrid solar battery packs grid for electric vehicle rapid-charging facility. Int. J. Ambient. Energy 2023. [Google Scholar] [CrossRef]
- Gailani, A.; Al-Greer, M.; Short, M.; Crosbie, T. Degradation cost analysis of Li-Ion batteries in the capacity market with different degradation models. Electronics 2020, 9, 90. [Google Scholar] [CrossRef]
- García-Miguel, P.L.C.; Alonso-Martínez, J.; Arnaltes Gómez, S.; García Plaza, M.; Asensio, A.P. A Review on the Degradation Implementation for the Operation of Battery Energy Storage Systems. Batteries 2022, 8, 110. [Google Scholar] [CrossRef]
- Bukar, A.L.; Tan, C.W.; Yiew, L.K.; Ayop, R.; Tan, W.S. A rule-based energy management scheme for long-term optimal capacity planning of grid-independent microgrid optimized by multi-objective grasshopper optimization algorithm. Energy Convers. Manag. 2020, 221, 113161. [Google Scholar] [CrossRef]
- Coraddu, A.; Gil, A.; Akhmetov, B.; Yang, L.; Romagnoli, A.; Ritari, A.; Huotari, J.; Tammi, K. Energy storage on ships. In Sustainable Energy Systems on Ships: Novel Technologies for Low Carbon Shipping; Elsevier: Amsterdam, The Netherlands, 2022; pp. 197–232. [Google Scholar] [CrossRef]
- Jafari, M.; Malekjamshidi, Z. Optimal energy management of a residential-based hybrid renewable energy system using rule-based real-time control and 2D dynamic programming optimization method. Renew. Energy 2020, 146, 254–266. [Google Scholar] [CrossRef]
- Zhao, R.; Stincescu, T.; Ballantyne, E.E.F.; Stone, D.A. Sustainable city: Energy usage prediction method for electrified refuse collection vehicles. Smart Cities 2020, 3, 1100–1116. [Google Scholar] [CrossRef]
- CEDA. CEDA Archive. 2017. Available online: https://www.ceda.ac.uk/services/ceda-archive/ (accessed on 16 March 2021).
- Met Office. MIDAS Open: UK hourly solar radiation data, v202007. Cent Environ. Data Anal. 2020. [Google Scholar] [CrossRef]
- Nunez Munoz, M.; Ballantyne, E.E.F.; Stone, D.A. Development and evaluation of empirical models for the estimation of hourly horizontal diffuse solar irradiance in the United Kingdom. Energy 2022, 241, 122820. [Google Scholar] [CrossRef]
- Kittler, R.; Darula, S. Determination of time and sun position system. Sol. Energy 2013, 93, 72–79. [Google Scholar] [CrossRef]
- Soulayman, S. Comments on solar azimuth angle. Renew. Energy 2018, 123, 294–300. [Google Scholar] [CrossRef]
- Sunter, M. MIDAS Data User Guide for UK Land Observations. 2021. Available online: http://cedadocs.ceda.ac.uk/id/eprint/1492 (accessed on 25 September 2021).
- Brownson, J.R.S. Sun-Earth Geometry. In Solar Energy Conversion Systems; Elsevier Science & Technology: Saint Louis, MI, USA, 2014. [Google Scholar]
- Duffie, J.A.; Beckman, W.A. Solar Radiation. In Solar Engineering of Thermal Processes, 4th ed.; John Wiley & Sons: Hoboken, NJ, USA, 2013. [Google Scholar]
- Demain, C.; Journée, M.; Bertrand, C. Evaluation of different models to estimate the global solar radiation on inclined surfaces. Renew. Energy 2013, 50, 710–721. [Google Scholar] [CrossRef]
- Shukla, K.N.; Rangnekar, S.; Sudhakar, K. Comparative study of isotropic and anisotropic sky models to estimate solar radiation incident on tilted surface: A case study for Bhopal, India. Energy Rep. 2015, 1, 96–103. [Google Scholar] [CrossRef]
- Reindl, D.T.; Beckman, W.A.; Duffie, J.A. Evaluation of hourly tilted surface radiation models. Sol. Energy 1990, 45, 9–17. [Google Scholar] [CrossRef]
- Das, C.K.; Bass, O.; Kothapalli, G.; Mahmoud, T.S.; Habibi, D. Overview of energy storage systems in distribution networks: Placement, sizing, operation, and power quality. Renew. Sustain. Energy Rev. 2018, 91, 1205–1230. [Google Scholar] [CrossRef]
- Rosewater, D.M.; Copp, D.A.; Nguyen, T.A.; Byrne, R.H.; Santoso, S. Battery Energy Storage Models for Optimal Control. IEEE Access 2019, 7, 178357–178391. [Google Scholar] [CrossRef]
- Byrne, R.H.; Nguyen, T.A.; Copp, D.A.; Chalamala, B.R.; Gyuk, I. Energy Management and Optimization Methods for Grid Energy Storage Systems. IEEE Access 2017, 6, 13231–13260. [Google Scholar] [CrossRef]
- BEIS. Gas and Electricity Prices in the Non-Domestic Sector—GOV.UK. 2022. Available online: https://www.gov.uk/government/statistical-data-sets/gas-and-electricity-prices-in-the-non-domestic-sector (accessed on 1 June 2022).
- Bolton, P.; Stewart, I. Domestic energy prices—House of Commons. 2022. Available online: https://commonslibrary.parliament.uk/research-briefings/cbp-9491/ (accessed on 11 January 2023).
- Ofgem. Latest Energy Price Cap Announced by Ofgem|Ofgem. 2022. Available online: https://www.ofgem.gov.uk/publications/latest-energy-price-cap-announced-ofgem (accessed on 11 January 2023).
- Nord Pool. Market Data|Nord Pool UK. 2022. Available online: https://www.nordpoolgroup.com/en/ (accessed on 1 June 2022).
- Western Power Distribution. Western Power Distribution—Charging Statements. 2022. Available online: https://www.westernpower.co.uk/our-network/use-of-system-charges/charging-statements (accessed on 1 June 2022).
- Energy UK. Connecting Your Fleet: A Guide for Businesses in Greater London; Energy UK: London, UK, 2020. [Google Scholar]
- Cole, W.; Frazier, A.W.; Augistine, C. Cost Projections for Utility—Scale Battery Storage: 2021 Update; National Renewable Energy Lab. (NREL): Golden, CO, USA, 2021.
- Kebede, A.A.; Kalogiannis, T.; Van Mierlo, J.; Berecibar, M. A comprehensive review of stationary energy storage devices for large scale renewable energy sources grid integration. Renew. Sustain. Energy Rev. 2022, 159, 112213. [Google Scholar] [CrossRef]
- Ramasamy, V.; Feldman, D.; Desai, J.; Margolis, R. U.S. Solar Photovoltaic System and Energy Storage Cost Benchmarks: Q1 2021; National Renewable Energy Lab. (NREL): Golden, CO, USA, 2021.
- Reid, G.; Wynn, G. The future of solar power in the United Kingdom. Energies 2015, 8, 7818–7832. [Google Scholar] [CrossRef]
- Kichou, S.; Markvart, T.; Wolf, P.; Silvestre, S.; Chouder, A. A simple and effective methodology for sizing electrical energy storage (EES) systems based on energy balance. J. Energy Storage 2022, 49, 104085. [Google Scholar] [CrossRef]
- Zhu, K.; Li, X.; Campana, P.E.; Li, H.; Yan, J. Techno-economic feasibility of integrating energy storage systems in refrigerated warehouses. Appl. Energy 2018, 216, 348–357. [Google Scholar] [CrossRef]


















| Power Connection Capacity (0.15 MW) | Power Connection Capacity (0.6 MW) | |
|---|---|---|
| Scenario 1 | ![]() | ![]() |
| Scenario 2 | ![]() | |
| Scenario 3 | ![]() |
| Network Charges | Price | Unit of Measure |
|---|---|---|
| Capacity charge | 2.91 | p/kVA/day |
| Exceeded capacity charge | 5.73 | p/kVA/day |
| Fixed charge | 297 | p/day |
| Consumption band charge | ||
| Amber band | 0.737 | p/kWh |
| Red band | 4.301 | |
| Green band | 0.054 |
| Capacity Cost (£/Year) | ||
|---|---|---|
| : 0.15 MW | : 0.6 MW | |
| Scenario 1 | 1770 | 7081 |
| Scenario 2 | 7081 | |
| Scenario 3 | 1770 | |
| BESS Capacity (MWh) | Capital Cost (£) | O&M Cost (£) | Total Cost in 15 Years (£) |
|---|---|---|---|
| 0.05 | 12,700 | 1875 | 14,575 |
| 0.1 | 25,400 | 3750 | 29,150 |
| 0.5 | 127,000 | 18,750 | 145,750 |
| 1 | 254,000 | 37,500 | 291,500 |
| 5 | 1,270,000 | 187,500 | 1,457,500 |
| 10 | 2,540,000 | 375,000 | 2,915,000 |
| Number of PV Panels | PV Panel Power Output, STC (W) | PV System Size (MW) | Capital Cost (£) | O and M Costs (£) | Total Cost in 15 Years (£) |
|---|---|---|---|---|---|
| 1864 | 270 | 0.5 | 629,100 | 135,282 | 764,382 |
| Power Connection Capacity (MW) | Scenarios | Cost of Energy per Year (£) | Surplus Solar Energy Revenue per Year (£) | BESS Capital Cost (£) | BESS O and M Cost (£) | PV Capital Cost (£) | PV O and M Cost (£) | Network Cost over System Lifetime (£) | Total Cost over System Lifetime (mil£) | |
|---|---|---|---|---|---|---|---|---|---|---|
| 0.6 | Scenario 1 | 460,405 | 0 | 0 | 0 | 0 | 0 | 222,443 | 7.13 | |
| Scenario 2 (MWh) | 0.05 | 407,211 | 11,111 | 12,700 | 1875 | 629,100 | 135,282 | 203,362 | 6.92 | |
| 0.1 | 402,385 | 10,558 | 25,400 | 3750 | 200,510 | 6.87 | ||||
| 0.5 | 379,530 | 7332 | 127,000 | 18,750 | 194,168 | 6.69 | ||||
| 1 | 361,592 | 4719 | 254,000 | 37,500 | 191,882 | 6.60 | ||||
| 5 | 329,997 | 76 | 1,270,000 | 187,500 | 191,205 | 7.36 | ||||
| 10 | 329,479 | 0 | 2,540,000 | 375,000 | 191,194 | 8.81 | ||||
| Power Connection Capacity (MW) | Scenarios | Cost of Energy per Year (£) | Surplus Solar Energy Revenue per Year (£) | BESS Capital Cost (£) | BESS O and M Cost (£) | PV Capital Cost (£) | PV O and M Cost (£) | Network Cost over System Lifetime (£) | Total Cost over System Lifetime (mil£) | |
|---|---|---|---|---|---|---|---|---|---|---|
| 0.15 | Scenario 1 | 460,405 | 0 | 0 | 0 | 0 | 0 | 908,840 | 7.81 | |
| Scenario 3 | 5 MWh | 421,791 | 2098 | 1,270,000 | 187,500 | 629,100 | 135,282 | 231,878 | 8.75 | |
| 10 MWh | 427,450 | 1790 | 2,540,000 | 375,000 | 167,849 | 10.23 | ||||
Disclaimer/Publisher’s Note: The statements, opinions and data contained in all publications are solely those of the individual author(s) and contributor(s) and not of MDPI and/or the editor(s). MDPI and/or the editor(s) disclaim responsibility for any injury to people or property resulting from any ideas, methods, instructions or products referred to in the content. |
© 2023 by the authors. Licensee MDPI, Basel, Switzerland. This article is an open access article distributed under the terms and conditions of the Creative Commons Attribution (CC BY) license (https://creativecommons.org/licenses/by/4.0/).
Share and Cite
Munoz, M.N.; Ballantyne, E.E.F.; Stone, D.A. Assessing the Economic Impact of Introducing Localised PV Solar Energy Generation and Energy Storage for Fleet Electrification. Energies 2023, 16, 3570. https://doi.org/10.3390/en16083570
Munoz MN, Ballantyne EEF, Stone DA. Assessing the Economic Impact of Introducing Localised PV Solar Energy Generation and Energy Storage for Fleet Electrification. Energies. 2023; 16(8):3570. https://doi.org/10.3390/en16083570
Chicago/Turabian StyleMunoz, Maria Nunez, Erica E. F. Ballantyne, and David A. Stone. 2023. "Assessing the Economic Impact of Introducing Localised PV Solar Energy Generation and Energy Storage for Fleet Electrification" Energies 16, no. 8: 3570. https://doi.org/10.3390/en16083570
APA StyleMunoz, M. N., Ballantyne, E. E. F., & Stone, D. A. (2023). Assessing the Economic Impact of Introducing Localised PV Solar Energy Generation and Energy Storage for Fleet Electrification. Energies, 16(8), 3570. https://doi.org/10.3390/en16083570


