Realizing the Improvement of the Reliability and Efficiency of Intelligent Electricity Inspection: IAOA-BP Algorithm for Anomaly Detection
Abstract
1. Introduction
2. Literature Review
- An improved arithmetic optimization algorithm (IAOA) is proposed. Compared with the other algorithm, the IAOA has a stronger solving ability and efficiency.
- An improved arithmetic optimization algorithm-backpropagation (IAOA-BP) neural algorithm is proposed. The IAOA-BP algorithm is used for power data anomaly detection.
- The proposed IAOA-BP anomaly detection method maintains a high accuracy rate, which can improve the detection efficiency and reduce the operational cost of the business.
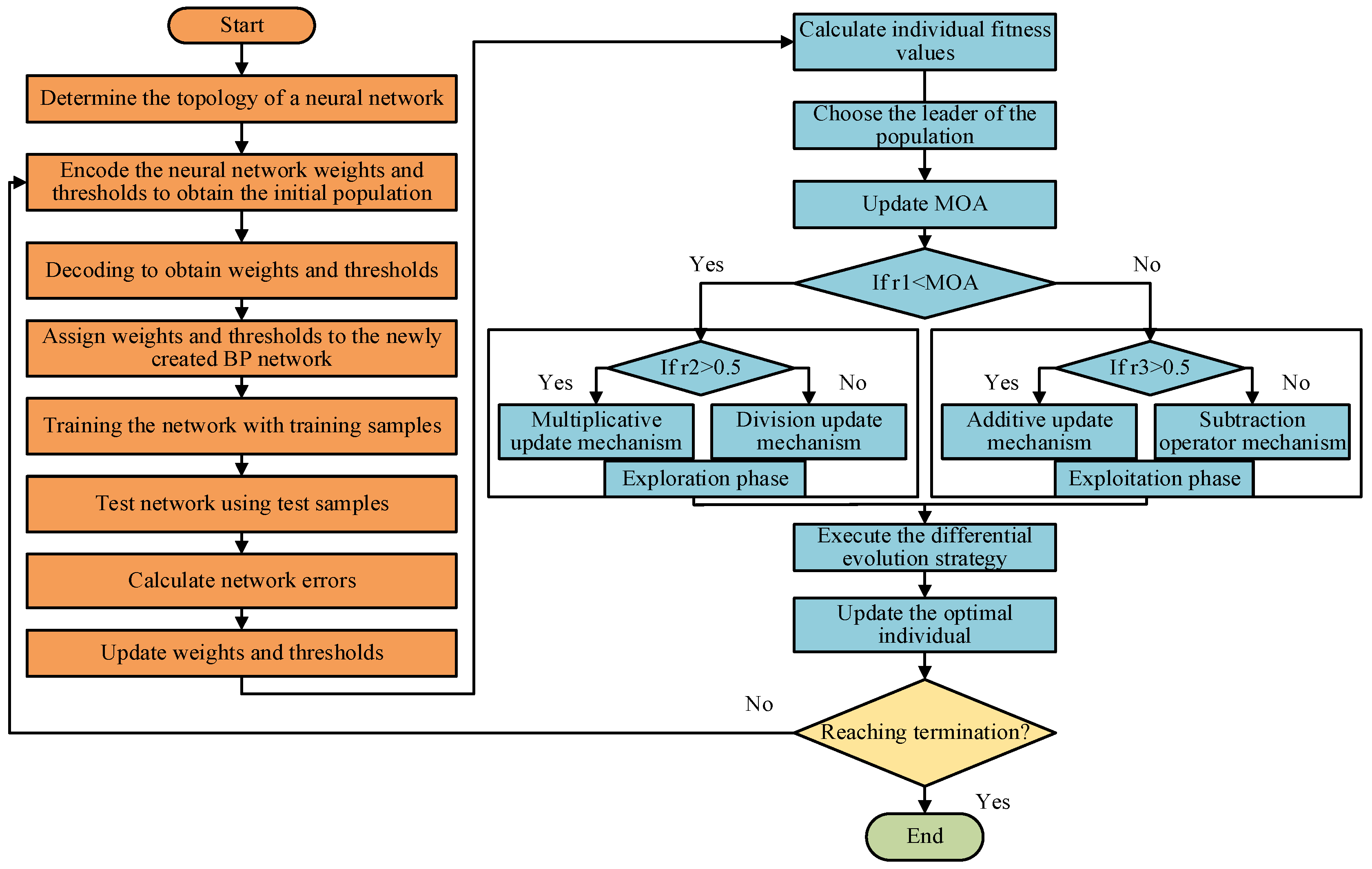
3. Improved Arithmetic Optimization Algorithm-Backpropagation Neural Algorithm
3.1. Arithmetic Optimization Algorithm
- (1)
- Initialization
- (2)
- Exploration phase
- (3)
- Exploitation phase
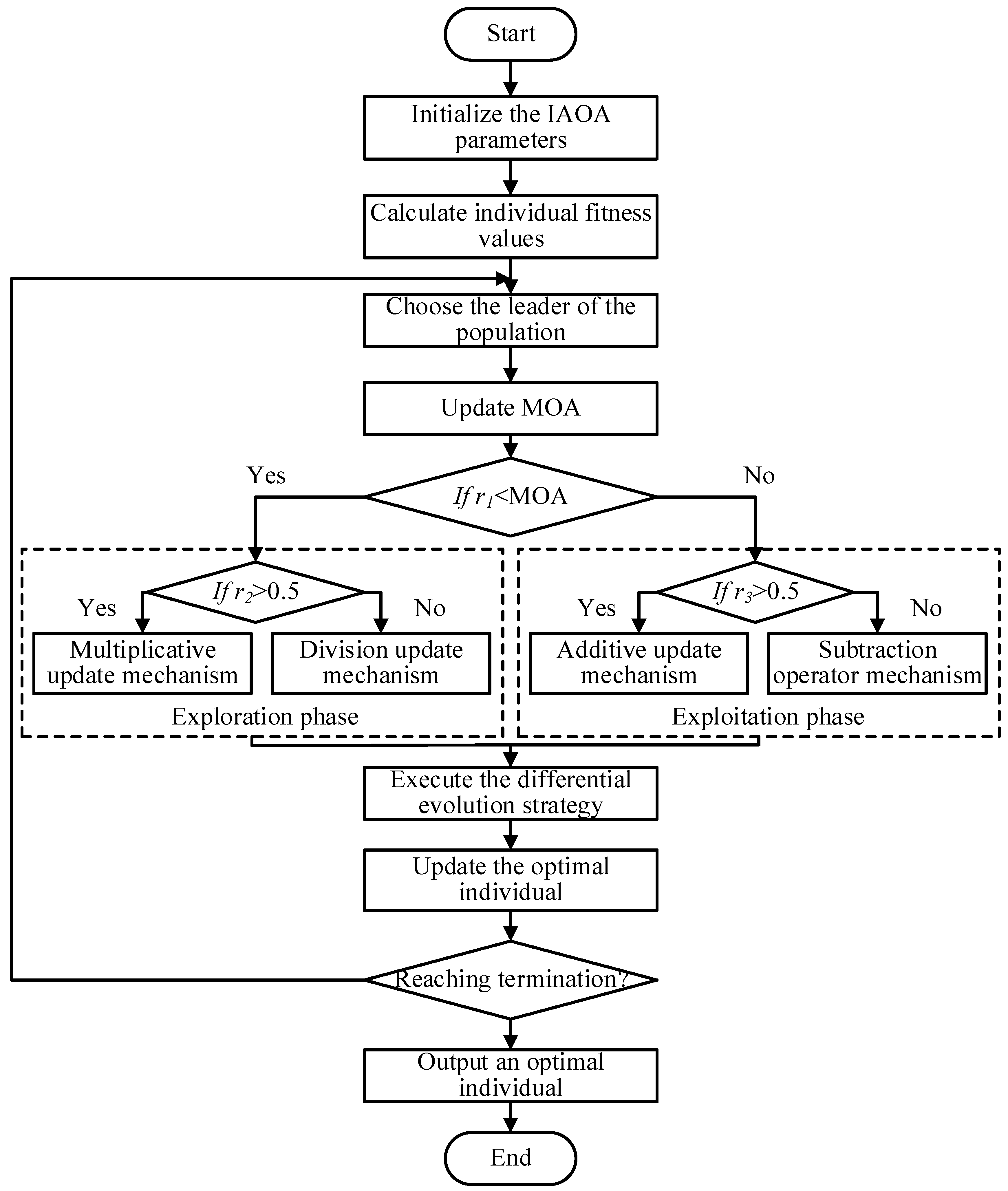
3.2. Improved Arithmetic Optimization Algorithm
- (1)
- Dynamic boundary strategy with cosine control factor
- (2)
- Differential evolution strategy
Performance Test of IAOA Algorithm
3.3. Backpropagation Neural Network
4. Implementation of the Proposed Approach
5. Concluding Remarks
- The IAOA algorithm with strong convergence ability and solution efficiency is proposed. For both the multi-peak and single-peak test functions, the IAOA’s search results performed well compared to the comparison algorithms, indicating the effectiveness of the improvements made to the AOA in this study.
- The IAOA-BP algorithm is proposed by combining the IAOA with a BP neural network.
- Compared to other algorithms, the proposed IAOA-BP algorithm has higher anomaly detection accuracy. The simulation results demonstrate that the overall determination accuracy using the IAOA-BP algorithm remains above 96%.
Author Contributions
Funding
Institutional Review Board Statement
Informed Consent Statement
Data Availability Statement
Conflicts of Interest
References
- Ahir, R.K.; Chakraborty, B. Pattern-based and context-aware electricity theft detection in smart grid. Sustain. Energy Grids Netw. 2022, 32, 100833. [Google Scholar] [CrossRef]
- Kim, G.; Park, S. Activity Detection from Electricity Consumption and Communication Usage Data for Monitoring Lonely Deaths. Sensors 2021, 21, 3016. [Google Scholar] [CrossRef] [PubMed]
- Alabe, L.W.; Kea, K.; Han, Y.; Min, Y.J.; Kim, T. A Deep Learning Approach to Detect Anomalies in an Electric Power Steering System. Sensors 2022, 22, 8981. [Google Scholar] [CrossRef] [PubMed]
- Gaggero, G.B.; Caviglia, R.; Armellin, A.; Rossi, M.; Girdinio, P.; Marchese, M. Detecting Cyberattacks on Electrical Storage Systems through Neural Network Based Anomaly Detection Algorithm. Sensors 2022, 22, 3933. [Google Scholar] [CrossRef]
- Chen, L.; Lao, K.-W.; Ma, Y.; Zhang, Z. Error Modeling and Anomaly Detection of Smart Electricity Meter Using TSVD plus L Method. IEEE Trans. Instrum. Meas. 2022, 71, 1–14. [Google Scholar] [CrossRef]
- Mari, C.; Baldassari, C. Ensemble Methods for Jump-Diffusion Models of Power Prices. Energies 2021, 14, 2084. [Google Scholar] [CrossRef]
- Moure-Garrido, M.; Campo, C.; Garcia-Rubio, C. Entropy-Based Anomaly Detection in Household Electricity Consumption. Energies 2022, 15, 1837. [Google Scholar] [CrossRef]
- Lee, S.; Nengroo, S.H.; Jin, H.; Doh, Y.; Lee, C.; Heo, T.; Har, D. Anomaly detection of smart metering system for power management with battery storage system/electric vehicle. Etri J. 2022. [Google Scholar] [CrossRef]
- Lei, L.; Wu, B.; Fang, X.; Chen, L.; Wu, H.; Liu, W. A dynamic anomaly detection method of building energy consumption based on data mining technology. Energy 2023, 263, 125575. [Google Scholar] [CrossRef]
- Zhang, Y.; Zhu, Y.P.; Li, X.Q.; Wang, X.L.; Guo, X.T. Anomaly Detection Based on Mining Six Local Data Features and BP Neural Network. Symmetry 2019, 11, 571. [Google Scholar] [CrossRef]
- Oh, S.; Oh, S.; Um, T.-W.; Kim, J.; Jung, Y.A. Methods of Pre-Clustering and Generating Time Series Images for Detecting Anomalies in Electric Power Usage Data. Electronics 2022, 11, 3315. [Google Scholar] [CrossRef]
- Oprea, S.-V.; Bara, A. Machine learning classification algorithms and anomaly detection in conventional meters and Tunisian electricity consumption large datasets. Comput. Electr. Eng. 2021, 94, 107329. [Google Scholar] [CrossRef]
- Pan, H.; Yin, Z.; Jiang, X. High-Dimensional Energy Consumption Anomaly Detection: A Deep Learning-Based Method for Detecting Anomalies. Energies 2022, 15, 6139. [Google Scholar] [CrossRef]
- Nguyen Thi Ngoc, A.; Pham Ngoc Quang, A.; Vu Hoai, T.; Thai, D.V.; Solanki, V.K.; Tuan, D.M. A novel approach for anomaly detection in automatic meter intelligence system using machine learning and pattern recognition. J. Intell. Fuzzy Syst. 2022, 43, 1843–1852. [Google Scholar] [CrossRef]
- Wang, X.; Ahn, S.-H. Real-time prediction and anomaly detection of electrical load in a residential community. Appl. Energy 2020, 259, 114145. [Google Scholar] [CrossRef]
- Wang, X.; Yang, I.; Ahn, S.-H. Sample Efficient Home Power Anomaly Detection in Real Time Using Semi-Supervised Learning. IEEE Access 2019, 7, 139712–139725. [Google Scholar] [CrossRef]
- Peng, Y.; Yang, Y.; Xu, Y.; Xue, Y.; Song, R.N.; Kang, J.P.; Zhao, H.S. Electricity Theft Detection in AMI Based on Clustering and Local Outlier Factor. IEEE Access 2021, 9, 107250–107259. [Google Scholar] [CrossRef]
- Branco, P.; Goncalves, F.; Costa, A.C. Tailored Algorithms for Anomaly Detection in Photovoltaic Systems. Energies 2020, 13, 225. [Google Scholar] [CrossRef]
- Feng, L.; Xu, S.; Zhang, L.; Wu, J.; Zhang, J.D.; Chu, C.B.; Wang, Z.Y.; Shi, H.Y. Anomaly detection for electricity consumption in cloud computing: Framework, methods, applications, and challenges. Eurasip J. Wirel. Commun. Netw. 2020, 2020, 1–12. [Google Scholar] [CrossRef]
- Hock, D.; Kappes, M.; Ghita, B. Using multiple data sources to detect manipulated electricity meter by an entropy-inspired metric. Sustain. Energy Grids Netw. 2020, 21, 100290. [Google Scholar] [CrossRef]
- Li, M.; Zhang, K.; Liu, J.; Gong, H.X.; Zhang, Z.J. Blockchain-based anomaly detection of electricity consumption in smart grids. Pattern Recognit. Lett. 2020, 138, 476–482. [Google Scholar] [CrossRef]
- Maamar, A.; Benahmed, K. A Hybrid Model for Anomalies Detection in AMI System Combining K-means Clustering and Deep Neural Network. Comput. Mater. Contin. 2019, 60, 15–39. [Google Scholar] [CrossRef]
- Oprea, S.-V.; Bara, A.; Puican, F.C.; Puican, F.C.; Radu, I.C. Anomaly Detection with Machine Learning Algorithms and Big Data in Electricity Consumption. Sustainability 2021, 13, 10963. [Google Scholar] [CrossRef]
- Park, C.H.; Kim, T. Energy Theft Detection in Advanced Metering Infrastructure Based on Anomaly Pattern Detection. Energies 2020, 13, 3832. [Google Scholar] [CrossRef]
- Leong, K.; Leung, C.; Miao, C.; Chen, Y.C. Detection of Anomalies in Activity Patterns of Lone Occupants from Electricity Usage Data. In Proceedings of the IEEE Congress on Evolutionary Computation (CEC) Held as Part of IEEE World Congress on Computational Intelligence (IEEE WCCI), Vancouver, BC, Canada, 24–29 July 2016. [Google Scholar]
- Panapakidis, I.; Asimopoulos, N.; Dagoumas, A.; Christoforidis, G.C. An Improved Fuzzy C-Means Algorithm for the Implementation of Demand Side Management Measures. Energies 2017, 10, 1407. [Google Scholar] [CrossRef]
- Abul Hasan, M.J.; Ramakrishnan, S. A survey: Hybrid evolutionary algorithms for cluster analysis. Artif. Intell. Rev. 2011, 36, 179–204. [Google Scholar] [CrossRef]
- Beyan, C.; Fisher, R. Classifying imbalanced data sets using similarity based hierarchical decomposition. Pattern Recognit. 2015, 48, 1653–1672. [Google Scholar] [CrossRef]
- Xiao, J.; Tian, Y.; Xie, L.; Jiang, X.Y.; Huang, J. A Hybrid Classification Framework Based on Clustering. IEEE Trans. Ind. Inform. 2020, 16, 2177–2188. [Google Scholar] [CrossRef]
- Qi, R.; Zheng, J.; Luo, Z.R.; Li, Q.Q. A Novel Unsupervised Data-Driven Method for Electricity Theft Detection in AMI Using Observer Meters. IEEE Trans. Instrum. Meas. 2022, 71, 1–10. [Google Scholar] [CrossRef]
- Zhang, J.F.; Zhang, H.; Ding, S.; Zhang, X.X. Power Consumption Predicting and Anomaly Detection Based on Transformer and K-Means. Front. Energy Res. 2021, 9, 779587. [Google Scholar] [CrossRef]
- Zhao, Y.; Liu, Q.; Li, D.; Kang, D.H.; Lv, Q.; Shang, L. Hierarchical Anomaly Detection and Multimodal Classification in Large-Scale Photovoltaic Systems. IEEE Trans. Sustain. Energy 2019, 10, 1351–1361. [Google Scholar] [CrossRef]
- Singh, V.K.; Govindarasu, M. Decision Tree Based Anomaly Detection for Remedial Action Scheme in Smart Grid using PMU Data. In Proceedings of the IEEE-Power-and-Energy-Society General Meeting (PESGM), Portland, OR, USA, 5–10 August 2018. [Google Scholar]
- Pei, C.; Zhang, S.; Zeng, X. Research on anomaly detection of wireless data acquisition in power system based on spark. Energy Rep. 2022, 8, 1392–1404. [Google Scholar] [CrossRef]
- Yampikulsakul, N.; Byon, E.; Huang, S.; Sheng, S.W.; You, M.D. Condition Monitoring of Wind Power System With Nonparametric Regression Analysis. IEEE Trans. Energy Convers. 2014, 29, 288–299. [Google Scholar] [CrossRef]
- Tian, X.; Zou, Y.; Wang, X.; Tseng, M.L.; Li, H.; Zhang, H.J. Improving the Efficiency and Sustainability of Intelligent Electricity Inspection: IMFO-ELM Algorithm for Load Forecasting. Sustainability 2022, 14, 13942. [Google Scholar] [CrossRef]
- Rouzbahani, H.M.; Bahrami, A.H.; Karimipour, H. A Snapshot Ensemble Deep Neural Network Model for Attack Detection in Industrial Internet of Things. In AI-Enabled Threat Detection and Security Analysis for Industrial IoT; Karimipour, H., Derakhshan, F., Eds.; Springer International Publishing: Berlin/Heidelberg, Germany, 2021; pp. 181–194. [Google Scholar]
- Rouzbahani, H.M.; Karimipour, H.; Lei, L. Multi-layer defense algorithm against deep reinforcement learning-based intruders in smart grids. Int. J. Electr. Power Energy Syst. 2023, 146, 108798. [Google Scholar] [CrossRef]
- Peng, H.; Liu, L.; Liu, J.Y.; Lewis, J.R. Network traffic anomaly detection algorithm using mahout classifier. J. Intell. Fuzzy Syst. 2019, 37, 137–144. [Google Scholar] [CrossRef]
- Yang, L.; Wang, J.Y.; Zhou, N.A.R.; Wang, Z.X.; Li, C. Electricity Theft Detection Based on ReliefF Feature Selection Algorithm and BP Neural Network. J. Circuits Syst. Comput. 2023, 32, 2350014. [Google Scholar] [CrossRef]
- Shang, Y.; Kang, L.Y.; Zhang, M.X.; Liu, X.R.; Li, Y. Z Prediction method of electricity stealing behavior based on multi-dimensional features and BP neural network. Energy Rep. 2022, 8, 523–531. [Google Scholar] [CrossRef]
- Zhang, Y.; Wang, Y.-J.; Zhang, Y.; Yu, T. Photovoltaic Fuzzy Logical Control MPPT Based on Adaptive Genetic Simulated Annealing Algorithm-Optimized BP Neural Network. Processes 2022, 10, 1411. [Google Scholar] [CrossRef]
- Zhong, Z.; Tan, J.; Zhang, T.; Zhu, L.L. PV Power Short-term Forecasting Model Based on the Data Gathered from Monitoring Network. China Commun. 2014, 11, 61–69. [Google Scholar] [CrossRef]
- Ali, M.H.; El-Rifaie, A.M.; Youssef, A.A.F.; Tulsky, V.N.; Tolba, M.A. Techno-Economic Strategy for the Load Dispatch and Power Flow in Power Grids Using Peafowl Optimization Algorithm. Energies 2023, 16, 846. [Google Scholar] [CrossRef]
- Ali, M.H.; Kamel, S.; Hassan, M.H.; Tostado-Veliz, M.; Zawbaa, H.M. An improved wild horse optimization algorithm for reliability based optimal DG planning of radial distribution networks. Energy Rep. 2022, 8, 582–604. [Google Scholar] [CrossRef]
- Ali, M.H.; Salawudeen, A.T.; Kamel, S.; Salau, H.B.; Habil, M.; Shouran, M. Single- and Multi-Objective Modified Aquila Optimizer for Optimal Multiple Renewable Energy Resources in Distribution Network. Mathematics 2022, 10, 2129. [Google Scholar] [CrossRef]
- Abualigah, L.; Diabat, A.; Mirjalili, S.; Elaziz, M.A.; Gandomi, A.H. The Arithmetic Optimization Algorithm. Comput. Methods Appl. Mech. Eng. 2021, 376, 113609. [Google Scholar] [CrossRef]
- Mirjalili, S. SCA: A Sine Cosine Algorithm for solving optimization problems. Knowl. Based Syst. 2016, 96, 120–133. [Google Scholar] [CrossRef]
- Mirjalili, S.; Gandomi, A.H.; Mirjalili, S.Z.; Saremi, S.; Faris, H.; Mirjalili, S.M. Salp Swarm Algorithm: A bio-inspired optimizer for engineering design problems. Adv. Eng. Softw. 2017, 114, 163–191. [Google Scholar] [CrossRef]
- Dhiman, G.; Kumar, V. Seagull optimization algorithm: Theory and its applications for large-scale industrial engineering problems. Knowl. Based Syst. 2019, 165, 169–196. [Google Scholar] [CrossRef]
- Mirjalili, S.; Lewis, A. The Whale Optimization Algorithm. Adv. Eng. Softw. 2016, 95, 51–67. [Google Scholar] [CrossRef]
- Basheer, I.A.; Hajmeer, M. Artificial neural networks: Fundamentals, computing, design, and application. J. Microbiol. Methods 2000, 43, 3–31. [Google Scholar] [CrossRef]






| Function | Dim | Range |
|---|---|---|
| 30 | [−100, 100] | |
| 30 | [−10, 10] | |
| 30 | [−100, 100] | |
| 30 | [−5.12, 5.12] | |
| 30 | [−32, 32] | |
| 30 | [−600, 600] |
| Algorithm | Parameters |
|---|---|
| SSA | Np = 30 |
| SCA | Np = 30, Ne = 2 |
| SOA | Np = 30, fc = 2 |
| WOA | Np = 30, p = 0.5 |
| AOA | Np = 30, a = 2, μ = 0.499 |
| IAOA | Np = 30, a = 2, μ = 0.499 |
| Function | Algorithm | Std | Mean | Min | Max |
|---|---|---|---|---|---|
| f1 | SSA | 3.88 × 101 | 4.92E × 101 | 5.81 × 100 | 1.76 × 102 |
| SCA | 6.02 × 10−2 | 1.56 × 10−2 | 7.24 × 10−7 | 3.17 × 10−1 | |
| SOA | 1.73 × 10−2 | 1.69 × 10−2 | 2.51 × 10−3 | 7.75 × 10−2 | |
| WOA | 1.69 × 10−71 | 3.65 × 10−72 | 9.82 × 10−84 | 9.13 × 10−71 | |
| AOA | 1.57 × 10−112 | 2.87 × 10−113 | 0.00 × 100 | 8.62 × 10−112 | |
| IAOA | 0.00 × 100 | 0.00 × 100 | 0.00 × 100 | 0.00 × 100 | |
| f2 | SSA | 4.02 × 10−1 | 9.87 × 10−2 | 1.55 × 10−5 | 2.18 × 100 |
| SCA | 8.06 × 10−4 | 6.08 × 10−4 | 2.12 × 10−6 | 3.88 × 10−3 | |
| SOA | 7.06 × 10−3 | 1.03 × 10−2 | 2.67 × 10−3 | 3.28 × 10−2 | |
| WOA | 1.42 × 10−50 | 5.66 × 10−51 | 2.51 × 10−57 | 5.87 × 10−50 | |
| AOA | 1.05 × 10−10 | 7.78 × 10−10 | 2.24 × 10−9 | 6.05 × 10−10 | |
| IAOA | 0.00 × 100 | 0.00 × 100 | 0.00 × 100 | 0.00E × 100 | |
| f3 | SSA | 1.66 × 101 | 8.32 × 100 | 2.03 × 10−2 | 8.28 × 101 |
| SCA | 3.59 × 101 | 2.11 × 101 | 7.87 × 10−3 | 1.43 × 102 | |
| SOA | 6.02 × 101 | 2.98 × 101 | 1.00 × 100 | 3.35 × 102 | |
| WOA | 2.04 × 104 | 8.15 × 104 | 4.57 × 104 | 1.33 × 105 | |
| AOA | 7.09 × 10−10 | 1.20 × 10−7 | 1.53 × 10−6 | 2.88 × 10−7 | |
| IAOA | 0.00 × 100 | 0.00 × 100 | 0.00 × 100 | 0.00 × 100 | |
| f4 | SSA | 9.13 × 100 | 1.78 × 101 | 6.96 × 100 | 4.38 × 101 |
| SCA | 1.07 × 101 | 7.56 × 100 | 1.51 × 10−4 | 3.57 × 101 | |
| SOA | 1.36 × 101 | 2.28 × 101 | 5.07 × 100 | 6.15 × 101 | |
| WOA | 2.40 × 100 | 4.39 × 10−1 | 0.00 × 100 | 1.32 × 101 | |
| AOA | 5.68 × 10−14 | 1.93 × 100 | 3.48 × 101 | 6.60 × 100 | |
| IAOA | 0.00 × 100 | 0.00 × 100 | 0.00 × 100 | 0.00 × 100 | |
| f5 | SSA | 1.13 × 100 | 9.25 × 10−1 | 8.00 × 10−6 | 3.57 × 100 |
| SCA | 1.41 × 100 | 3.76 × 10−1 | 6.59 × 10−4 | 7.47 × 100 | |
| SOA | 1.62 × 10−3 | 2.00 × 101 | 2.00 × 101 | 2.00 × 101 | |
| WOA | 1.97 × 10−14 | 2.30 × 10−14 | 8.88 × 10−16 | 1.11 × 10−13 | |
| AOA | 1.32 × 10−8 | 1.86 × 101 | 2.00 × 101 | 5.06 × 100 | |
| IAOA | 0.00 × 100 | 8.88 × 10−16 | 8.88 × 10−16 | 8.88 × 10−16 | |
| f6 | SSA | 9.00 × 10−2 | 1.52 × 10−1 | 1.48 × 10−2 | 3.27 × 10−1 |
| SCA | 1.96 × 10−1 | 2.53 × 10−1 | 7.12 × 10−4 | 7.34 × 10−1 | |
| SOA | 1.16 × 10−1 | 1.41 × 10−1 | 2.78 × 10−3 | 4.20 × 10−1 | |
| WOA | 1.03 × 10−1 | 1.88 × 10−2 | 0.00 × 100 | 5.64 × 10−1 | |
| AOA | 1.11 × 10−15 | 1.26 × 10−2 | 8.42 × 10−2 | 2.25 × 10−2 | |
| IAOA | 4.23 × 10−7 | 1.87 × 10−7 | 0.00 × 100 | 2.07 × 10−6 |
| Algorithm | f1 | f2 | f3 | f4 | f5 | f6 |
|---|---|---|---|---|---|---|
| SSA | 0.125132 | 0.078146 | 0.096693 | 0.098019 | 0.091074 | 0.084159 |
| SCA | 0.097549 | 0.094793 | 0.098377 | 0.107225 | 0.096317 | 0.085647 |
| SOA | 0.107971 | 0.071633 | 0.143617 | 0.116311 | 0.102076 | 0.115546 |
| WOA | 0.105432 | 0.084635 | 0.124563 | 0.0967565 | 0.096756 | 0.104534 |
| AOA | 0.098016 | 0.093391 | 0.107763 | 0.091656 | 0.089446 | 0.088593 |
| IAOA | 0.108016 | 0.103242 | 0.113242 | 0.101243 | 0.094353 | 0.090353 |
| Total Electricity | Current Value | Voltage Value | Power Factor | Phase Angle | Line Loss | Current Unbalance Ratio | Voltage Unbalance Ratio |
|---|---|---|---|---|---|---|---|
| 0.41502 | 0.18201 | 0.22729 | 0.416 | 0.830 | 0.96421 | 0.408 | 0.643 |
| 0.34192 | 0.25433 | 0.13801 | 0.079 | 0.874 | 0.94730 | 0.359 | 0.182 |
| 0.39369 | 0.26501 | 0.91987 | 0.361 | 0.852 | 0.94161 | 0.863 | 0.765 |
| 0.25005 | 0.26799 | 0.741 | 0.182 | 0.950 | 0.89841 | 0.978 | 0.886 |
| 0.86918 | 0.72499 | 0.03900 | 0.963 | 0.049 | 0.05311 | 0.766 | 0.511 |
| 0.74992 | 1.00101 | 0.66499 | 0.98 | 0.07 | 0.04450 | 0.867 | 0.907 |
| 0.81814 | 0.91599 | 0.02477 | 0.688 | 0.058 | 0.03551 | 0.944 | 0.704 |
| 0.34495 | 0.17401 | 0.50099 | 0.311 | 0.811 | 0.91899 | 0.676 | 0.805 |
| 0.61899 | 0.70601 | 0.23355 | 0.470 | 0.270 | 0.24510 | 0.734 | 0.498 |
| 0.13466 | 0.38411 | 0.29201 | 0.089 | 0.597 | 0.70893 | 0.466 | 0.594 |
Disclaimer/Publisher’s Note: The statements, opinions and data contained in all publications are solely those of the individual author(s) and contributor(s) and not of MDPI and/or the editor(s). MDPI and/or the editor(s) disclaim responsibility for any injury to people or property resulting from any ideas, methods, instructions or products referred to in the content. |
© 2023 by the authors. Licensee MDPI, Basel, Switzerland. This article is an open access article distributed under the terms and conditions of the Creative Commons Attribution (CC BY) license (https://creativecommons.org/licenses/by/4.0/).
Share and Cite
Zou, Y.; Wu, R.; Tian, X.; Li, H. Realizing the Improvement of the Reliability and Efficiency of Intelligent Electricity Inspection: IAOA-BP Algorithm for Anomaly Detection. Energies 2023, 16, 3021. https://doi.org/10.3390/en16073021
Zou Y, Wu R, Tian X, Li H. Realizing the Improvement of the Reliability and Efficiency of Intelligent Electricity Inspection: IAOA-BP Algorithm for Anomaly Detection. Energies. 2023; 16(7):3021. https://doi.org/10.3390/en16073021
Chicago/Turabian StyleZou, Yuping, Rui Wu, Xuesong Tian, and Hua Li. 2023. "Realizing the Improvement of the Reliability and Efficiency of Intelligent Electricity Inspection: IAOA-BP Algorithm for Anomaly Detection" Energies 16, no. 7: 3021. https://doi.org/10.3390/en16073021
APA StyleZou, Y., Wu, R., Tian, X., & Li, H. (2023). Realizing the Improvement of the Reliability and Efficiency of Intelligent Electricity Inspection: IAOA-BP Algorithm for Anomaly Detection. Energies, 16(7), 3021. https://doi.org/10.3390/en16073021
