Abstract
Although a switched reluctance generator (SRG) is not the mainstream wind generator, it possesses the application potential and is worth developing for its many structural merits and high developed power ability. This paper presents a wind SRG-based bipolar DC microgrid having grid-connected and plug-in energy supporting functions. First, a surface-mounted permanent magnet synchronous motor (SPMSM)-driven wind turbine emulator (WTE) is established. Next, the wind SRG with an asymmetric bridge converter is developed. Good generating characteristics are obtained through proper designs of power circuit, commutation mechanism, external excitation source, voltage and current controllers. Third, a DC/DC boost interface converter and a bipolar voltage balancer are constructed to establish the 500 V microgrid bipolar DC-bus. To preserve the microgrid power supplying quality, a battery energy storage system (BESS) with bidirectional DC/DC interface converter is equipped. A dump load leg is added across the bus to limit the DC-bus voltage under energy surplus condition. In load side, a three-phase bidirectional load inverter is developed, which can be operated as a single-phase three-wire (1P3W) inverter or a three-phase three-wire (3P3W) inverter. Good sinusoidal voltage waveform and regulation characteristics are obtained using the proportional-resonant (PR) control. The microgrid to load and microgrid to grid operations are conductible. Finally, to further improve the powering reliability of microgrid, a three-phase T-type Vienna switch-mode rectifier (SMR) based plug-in energy supporting scheme is developed. When the microgrid energy shortage occurs, the possible harvested energy can be used to supply the microgrid.
1. Introduction
A microgrid [1,2] using renewable energy sources and energy storage devices is helpful for reducing the fossil fuel consumption and carbon-dioxide emission. A DC microgrid can adopt unipolar or bipolar DC-bus [3,4]. Compared to the former, bipolar DC microgrid can provide more voltage levels, larger line power transfer capability, line fault-tolerant capability, and a simpler load converter schematic. For establishing a high-performance bipolar microgrid, some affairs must be treated: (i) choosing suitable interface converters with proper control for the employed renewable source; (ii) using equipment of proper energy storage devices; (iii) all constituted power stages must be properly controlled and coordinated [5,6]; and (iv) voltage balancing control.
As is well known, a wind generator is one of the most commonly employed renewable sources. Basically, a wind generator can be constructed using any kind of electric machines. Compared to the popularly used induction generator and permanent magnet synchronous generator, SRG possesses many merits, such as a rigid structure, without conductors and permanent magnets on rotor, a simple converter, high developed power and having fault-tolerant capability. Hence, this paper is motivated to develop a wind SRG-based DC microgrid and perform its performance enhancement control.
The power generation capability of a SRG is significantly affected by the nonlinear power developing characteristics and back electromotive force (EMF), which is negative to increase the winding current during the demagnetizing period. Some existing research [7,8] concerning the performance improvement of SRG include: (i) commutation control; (ii) excitation control; and (iii) voltage control. The establishment and control of wind SRG can be referred to [9,10]. Among these, a suited commutation angle shift is considered as the most critical issue. With proper commutation, the enhanced current tracking performance, improved energy conversion efficiency, reduced torque ripple and generated voltage ripple can be possessed.
Since the input sources to microgrid are normally fluctuated, the equipment of energy storage devices is required [11]. The most commonly used energy storage devices in medium- and low-scale power systems include a battery [12], super-capacitor [13], flywheel [14], etc. In this paper, the LiFePO4 battery bank (96 V) constructed by two 48 V battery bank in series is employed.
To establish the DC microgrid, DC/DC converters [15,16,17] play a crucial role to interface various DC sources, energy storage devices and loads. For a two-level DC/DC converter, the voltage balancer [18,19] is needed to establish the bipolar DC-bus.
The PWM inverter [20,21] is an essential interface converter in DC microgrid to yield the AC source for powering loads under microgrid-to-home (M2H) mode or implementing the microgrid-to-grid (M2G)/grid-to-microgrid (G2M) operations. In the established microgrid, the developed 1P3W inverter is used to power the test loads. For obtaining the good AC voltage waveform and dynamic response characteristics under linear/nonlinear and unbalanced loads, the PR control [22,23] is applied. As to M2G/G2M [24,25] operations, the inter-connected operation between microgrid and utility grid can be achieved successfully with the same inverter.
In addition, a T-type Vienna SMR-based plug-in energy support scheme is developed. The possible harvested sources to provide extra energy support for the developed microgrid include three-phase AC, single-phase AC and DC sources. To obtain well-regulated output voltage and good AC line drawn power quality of the SMR, the one-cycle control (OCC) [26] is used. Moreover, the voltage balancing control [27] is also made due to the inherent three-level bipolar voltage structure.
This paper develops a wind SRG-based bipolar DC microgrid battery energy storage, grid-connected and with plug-in energy supporting functions. Except for this section, this paper is organized as follows. Section 2 describes the system configuration of the developed microgrid. The establishment of a SPMSM-driven turbine emulator is presented in Section 3. Then in Section 4, the proposed bipolar DC microgrid is established. The constituted power stages a wind SMR, a boost DC-DC converter followed by voltage balancer leg and a BESS. Section 5 presents the M2H, G2M and M2G operations of the microgrid. In Section 6, the T-type Vienna SMR-based plug-in energy support scheme is introduced. Finally, Section 7 concludes this paper.
2. System Configuration
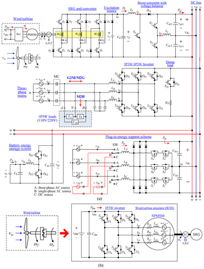
The system configuration of the established wind SRG-based DC microgrid system is presented in Figure 1. The detailed schematic of the microgrid is depicted in Figure 2a. An inverter-fed SPMSM shown in Figure 2b is employed as a wind turbine emulator.
Figure 1.
Functional block of the developed wind SRG-based DC bipolar microgrid with grid-connected and plug-in energy support functions.
Figure 2.
Power circuits of the developed bipolar DC microgrid: (a) microgrid; (b) WTE.
The experimental wind SRG with a followed asymmetric bridge converter is first established. A two-level boost converter followed by a voltage balancer is developed to establish the bipolar DC-bus. Then, the battery energy storage system and the three-leg 1P3W/3P3W inverter are established with proper controls. The battery storage system can store excessive energy and support the microgrid via the bidirectional one-leg converter. The microgrid can power the home appliance through the 1P3W inverter. On the other hand, it can also be operated as a 3P3W inverter to conduct the bidirectional power transfers between the microgrid and the utility grid.
Finally, a plug-in auxiliary energy support scheme is established. The three-phase three-level T-type Vienna SMR with one-cycle control (OCC) scheme is developed to obtain the well-regulated DC-link voltage and the improved current tracking characteristics. The possible harvested sources include three-phase AC, and single-phase AC and DC sources, and the DC sources may be photovoltaic, fuel cell, and EV battery, etc.
Due to the limit of scope, the detailed designs of all constituted power circuits and control schemes can be referred to [28]. Only a brief description is given in this article.
3. PMSM Based Turbine Emulator
For facilitating the development research of a generator system, a faithful turbine emulator is needed. In the developed microgrid, a PMSM-based turbine emulator as shown in Figure 2b is established, which can be operated as a traditional fixed-speed turbine or a variable speed wind turbine. Figure 3 shows the arranged control scheme.
Figure 3.
Control scheme of the developed SPMSM-driven turbine emulator.
3.1. Power Circuit
The specifications and major parameters of the employed SPMSM are: (1) 8-pole, 2 kW, 9.6 A, 2000 rpm, 9.8 N-m; (2) armature phase winding resistance arma- ture phase winding inductance permanent magnet flux linkage . The SPMSM drive three-leg six-switch inverter is constructed using the IGBT module CM100DY-12H by Mitsubishi Company, Tokyo, Japan.
3.2. Control Scheme
The designed controllers in Figure 3 are listed as follows:
- (1)
- Current feedback controller:In the design stage, the P-gain is first determined using the large-signal stability criterion for the ramp-comparison current-controlled PWM (RC-CCPWM) scheme. Then, the I-gain is set via a trial-and-error approach.
- (2)
- Speed feedback controller:The speed loop dynamic model parameters are first estimated using the step-response method. The desired closed-loop tracking transfer function is defined to be . Then, the controller can be derived.
- (3)
- Torque feedback controller: which is chosen trail-error-error.
- (4)
- The observed electromagnetic developed torque is: .
3.3. Turbine Emulator
System Configuration
The developed turbine emulator can be operated as a conventional turbine emulator under speed control mode or a WTE under torque mode.
- A.
- Conventional turbine emulatorThe mode switch in Figure 3 is placed at the position “A”. The SPMSM drive is operated in speed mode. The torque current command is yielded from the outer speed loop. Fixed-speed or varied-speed turbine can also be emulated depending on the specific generator types.
- B.
- Wind turbine emulatorBy placing the switch at the position “B”, the motor drive is operated under torque control. The torque command is yielded by the wind turbine torque command generator, which generates the torque–speed curve based on a specific wind turbine to be emulated.
Generally, the wind turbine torque-speed characteristics can be represented by a quadratic equation of rotor speed:
The power can be expressed as:
From (1), the rotor speed at the maximum torque can be derived. The maximum power occurs at the rotor speed can be found from (2).
The maximum torque occurred at is represented as:
where is the maximum torque constant.
From (1) and (3), one can find the coefficients and as:
For meeting the specifications of the employed SPMSM, the is determined using the rated speed (2000 rpm) and torque as:
According to the rated speed of the employed SPMSM and the typical wind speed range, the relationship between and is set as:
To measure the torque–speed and power–speed curves, the emulator is first driven in the speed control mode (SW ”A”) as shown Figure 3 at a specific speed under no-load condition. Then the wind turbine emulator is changed to the torque control mode (SW ”B”). The load is gradually changed by increasing the output voltage of SRG until the emulator cannot be afforded anymore. The measured torque–speed and power–speed curves are shown in Figure 4 and Figure 5. The measured results are close to the designed results (not shown here).
Figure 4.
Measured torque–speed curves of the developed wind turbine emulator under various wind speeds.
Figure 5.
Measured power–speed curves of the developed wind turbine emulator under various wind speeds.
4. Wind SRG-Based Bipolar DC Microgrid
The established wind SRG with asymmetric bridge converter and external excitation source is shown in Figure 2. Through the boost converter with the voltage balancer, the bipolar DC-bus is established, and a dump load leg is equipped to avoid the DC-link over-voltage.
4.1. Wind SRG
4.1.1. Power Circuit
The power circuit components of the developed SRG-based DC microgrid are summarized as follows:
- (1)
- SRG: 3-phase, 12/8, 220 V, 2000 rpm, 1.5 kW;
- (2)
- Asymmetric bridge converter: it is formed using six IGBT modules CM100DY-12H (Mitsubishi) (600 V, 200 A);
- (3)
- Excitation source: the single-phase autotransformer with diode rectifier is used to provide excitation voltage of
- (4)
- Boost converter with voltage balancer: it is consisted of one inductor and three IGBT modules CM100DY-12H;
- (5)
- Dump load: it is constructed by a one-leg IGBT module CM100DY-12H with a dumping resistor of 50 Ω/300 W.
4.1.2. Control Scheme
The control scheme of the established SRG system shown in Figure 6 comprises the outer voltage loop and the inner current loop with the hysteresis current PWM controller (HCCPWM) and commutation shift control scheme. The sampling frequencies of the current loop and the voltage loop are set as 20 kHz and 2 kHz.
Figure 6.
Control scheme of the developed SRG.
The two operation modes are arranged as follows: (i) as the switch is placed at the position “C”, the SRG is operated under constant voltage mode for conventional generator; (ii) by placing the switch at “D”, the MPPT mode is conducted for a wind generator.
- (1)
- Hysteresis current control schemeThe hysteresis current-control PWM (HCCPWM) scheme is robust against the system disturbances to reduce the effects of back-EMF of SRG. The hysteresis band is set to be , where denotes the SRG winding current command magnitude.
- (2)
- Voltage control schemeThe voltage feedback controller is augmented with a robust voltage error cancellation controller (RVECC) to enhance the control performance automatically. The voltage sensing factor is set as , and the designed controller parameters are set below:
- (i)
- Voltage feedback controllerAt a chosen operating point ( ), the voltage loop dynamic model parameters are first estimated by applying the step-response approach. Then, the desired voltage response due to a step load power change of ( ) is specified as: (maximum dip restore time The restore time is defined as Through careful derivation, the feedback controller is found as:
- (ii)
- Robust voltage error cancellation controller (RVECC)By adding the RVECC, the maximum voltage dip yielded by PI feedback control can be reduced by a factor of (1 − ), where denotes the robust control weighting factor. However, the resulting control effort will be magnified by 1/(1 − ). Taking compromised consideration between the control performance and the control effort, the robust control weighting function is set as:
4.1.3. Commutation Shift Control Scheme
The generation performance of an SRG is significantly affected by the location of the excited current related to the winding inductance profile . Therefore, a proper commutation shift scheme is necessary to improve the generating characteristics. The defined variables and the current commands with the synchronous commutation shift and asynchronous commutation shift of SRG are sketched in Figure 7a,b. The dwell angle is initially set as and the proposed two shifting approaches are further defined as:
Figure 7.
The defined variables and the current commands in the commutation process of SRG: (a) synchronous commutation shift; (b) asynchronous commutation shift.
- (1)
- Synchronous commutation shift:
- Dwell angle:
- (2)
- Asynchronous commutation shift:
- Dwell angle:
- (3)
- Dynamic shift controller (DSC)
To improve the voltage regulation characteristics, the dynamic shifting angle is determined by regulating the voltage tracking error through a controller . The P-type controller is adopted here:
4.1.4. Measured Results
Figure 8 shows the measured results of the developed SRG by asynchronous shift without and with RVECC at (, ) due to a step load resistance change of . The improved regulation response by adding the DSC and further the RVECC can be clearly seen from the results.
Figure 8.
Measured results of the developed SRG by asynchronous shift without and with adding the RVECC at ( ) due to a step load resistance change of .
The generated voltage dynamic characteristics of the developed wind SRG against varying rotor speed are further assessed. Figure 9 shows the measured () by the asynchronous shift with DSC and RVECC at under varying speed between and 1000 rpm. Well-regulated under varying driven speed can be observed.
Figure 9.
Measured () of SRG with DSC and RVECC at () under varying rotor speed .
Since the back-EMF of an SRG is directly related to the rotor driven speed, the generated commands are set as: ( at ), ( at ) and ( at ). The measured and of the SRG with (DSC + RVECC) at under varying rotor speed are shown in Figure 10.
Figure 10.
Measured and of SRG with DSC and RVECC at under speed-dependent generated voltages with the varying rotor speed .
4.1.5. MPPT Control of the Wind Turbine Emulator-Driven SRG
By placing the switch SW in Figure 6 at position “D”, the MPPT mode is applied. The winding current command is determined by applying the perturb and observe (P & O) control algorithm to yield the maximum power . The step size of current command is based on the change of the sensed DC-link power and the SRG rotor speed . The directionality judgment of the MPPT control algorithm is shown in Figure 11.
Figure 11.
The directionality judgment of the MPPT control algorithm.
To verify the dynamic characteristics of the developed WTE-driven SRG under MPPT control mode, the measured () when the wind speeds are changed from m/s to m/s and from m/s to m/s are shown in Figure 12. From the measured results, one can observe that the WTE-driven SRG system possesses satisfactory regulation ability and good dynamic tracking characteristics, while changing wind speed can be verified.
Figure 12.
Measured dynamic MPPT algorithm characteristics () of the developed WTE-driven SRG with an asymmetric bridge converter due to the wind speed change from (7 m/s to 8 m/s) and (8 m/s to 7 m/s).
4.2. Two-Level Boost Converter and Three-Level Voltage Balancer
4.2.1. Power Circuit
The boost converter with a voltage balancer shown in Figure 2a consists of two inductors with . The calculated current ripple can be found as The output filtering capacitors are chosen to be Hence, , and the three IGBT modules CM100DY-12H are used to realize its switches.
4.2.2. Control Scheme
The control scheme of the boost converter and voltage balance shown in Figure 13 comprises outer voltage and inner current loops.
Figure 13.
Control schemes of the developed boost converter and voltage balancer.
- (1)
- Current control scheme
- (i)
- Boost converterThe designed PI current feedback controller is:First, the P-gain is determined using the large-signal stability criterion for RC- CCPWM scheme. Then, through the computer-aided simulation for the current loop gain, the controller listed in (10) is found to yield the cross-over frequency and the phase margin (PM) to be (
- (ii)
- Voltage balancerBecause the current loop possesses an inherent pole at the origin, it is sufficient to adopt the P-type controller as:It is found that the cross-over frequency and phase margin (PM) of current loop gain are (
- (2)
- Voltage control scheme
- (i)
- Boost converterThe voltage feedback controller is chosen to be PI typeThe corresponding cross-over frequency and phase margin of voltage loop gain are (
- (ii)
- Voltage balancerThe voltage controller of the voltage balancer is also chosen as PI type with:The resulting cross-over frequency and phase margin of voltage loop gain are (
4.2.3. Measured Results
The established whole bipolar DC microgrid system consisting of SRG and followed boost converter stage is operated and evaluated. Figure 14 shows the measured due to a step load resistance change of . Good regulation responses of the two DC-link voltages can be observed from the results.
Figure 14.
Measured of developed wind SRG-based DC microgrid due to a step load resistance change of .
To evaluate the performance of the developed wind SRG-based DC microgrid, two cases are arranged at (,): (i) the fixed SRG output voltage () is set; (ii) SRG generated voltage is speed-dependent with ratio 0.2 V/rpm from the lowest speed of 1000 rpm () to the highest speed of 2000 rpm (). Figure 15a,b show the measured and of the wind SRG-based DC microgrid with fixed and varied under varied rotor speed From the results, well-regulated can be observed.
Figure 15.
Measured of wind SRG-based DC microgrid due to varied speed at : (a) fixed ; (b) varied (0.2 V/rpm).
4.3. Battery Energy Storage System
4.3.1. Power Circuit
The employed LiFePo4 battery pack manufactured by the PHET Company has the following key specifications:
- ➢
- Nominal voltage: 96 V; nominal capacity: 14 Ah;
- ➢
- Maximum charging voltage: 116.8 V; maximum charging current: 14 A;
- ➢
- Maximum discharging current: 28 A; minimum charging voltage: 89.6 V.
The power circuit and control scheme of the developed battery one-leg bidirectional interface converter are shown in Figure 16a,b. The specifications are given as: (i) ; (ii) ; and (iii) .
Figure 16.
The developed battery one-leg bidirectional DC/DC interface converter: (a) power circuit; (b) control scheme.
Energy storage inductor: The measured inductance of the used inductor is at 20 kHz. The actual inductor current ripple can be found as: .
4.3.2. Control Scheme
- (1)
- Current controllerThe current controllers in the discharging and charging modes are chosen to be identical, which is designed in discharging mode as:The P-gain is first determined using the large-signal stability criterion for RC-CCPWM scheme. Then, through the computer-aided simulation for the current loop gain, the controller listed in (14) is found to yield the cross-over frequency and the phase margin to be (
- (2)
- Voltage controllerThe designed controller in discharging mode is:The resulting cross-over frequency and phase margin of voltage loop gain are ( The controller listed (15) is also employed in the charging mode.
Figure 17 shows the measured () in charging operation under constant current mode (CC mode) and constant voltage mode (CV mode). The battery is charged with constant current (), and when the battery voltage reaches 112 V, the constant voltage mode is applied.
Figure 17.
Measured () of the developed battery one-leg bidirectional DC/DC converter in charging buck mode with CC charging and CV charging.
5. Grid-Connected Operations
5.1. Micrigrid to Home (M2H) Operation
Single-Phase Three-Wire (1P3W) Inverter
The power circuit and control scheme of the developed 1P3W inverter are shown in Figure 18a,b, which are briefly described as follows.
Figure 18.
The developed 1P3W inverter in M2H operation: (a) power circuit; (b) control scheme.
- A.
- Power circuit
- (1)
- DC-bus voltage: ;
- (2)
- AC output voltage: , 220 V/60 Hz;
- (3)
- 1P3W load inverter: three IGBT modules CM100DY-12H are used with output LC filter , which results in the low-pass cut-off frequency of 1113.76 Hz.
- B.
- Control scheme
The control scheme of the 1P3W in M2H operation is shown in Figure 18b. The DC-link voltage is established by the SRG via an interfaced boost converter with the voltage balancer. The 1P3W inverter consists of a differential mode (DM) leg and a common mode (CM) leg. The former is responsible for controlling the 220 V/60 Hz output voltage and the latter is in charge of balancing the two 110 V/60 Hz output voltages and .
- (a)
- Current control scheme
The current sensing factor is set as To achieve the zero steady-state error for the sinusoidal DM voltage command , the proportional-resonant (PR) controller is adopted for all feedback controllers in the proposed control scheme. The controller parameters are set as follows:
- (1)
- DM controller:
The resulted cross-over frequency and phase margin of current loop gain are (
- (2)
- CM controller:
For CM current control, since is equal to , the common mode current controller can be set by simply increasing the P-gain three times larger than that of the differential mode. Thus:
- (b)
- Voltage control scheme
The voltage sensing factor is set as for both DM and CM, and controller parameters are set below:
The results of the cross-over frequency and phase margin of the voltage loop gain are (
- C.
- Measured Results
The DM and CM voltage command are set as and . The test home appliance loads are depicted in Figure 19. The three cases are:
Figure 19.
The arranged 1P3W home appliance loads.
- (1)
- Case I (unbalanced linear loads): incandescent lamp of 115V/60W, the incandescent lamps of 120V/100W and 110V/250W, the incandescent lamps of 220V/100W;
- (2)
- Case II (nonlinear rectified loads): incandescent lamp of 110 V/100 W with , incandescent lamp of 115 V/60 W, the incandescent lamps of 120 V/100 W, the incandescent lamps of 220 V/100 W;
- (3)
- Case III (reactive loads): incandescent lamp of 115 V/60 W, the incandescent lamps of 110 V/250 W, the incandescent lamps of 220 V/100 W and a single-phase inductor motor at no-load.
Figure 20 shows the measured results of the develop 1P3W inverter under unbalanced linear loads.

Figure 20.
Measured results of the developed 1P3W inverter under unbalanced linear loads: (a) (); (b) (); (c) ().
5.2. M2G/G2M Operations via 3P3W Inverter
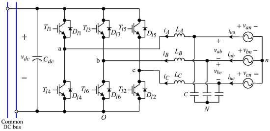
5.2.1. Power Circuit
The schematic of the established inverter for three-phase M2G/G2M operations is depicted in Figure 21. Under G2M operation, the inverter is operated as a three-phase boost SMR to establish the DC-link voltage. As to the M2G operation, the real power and reactive power can be sent to the utility grid via the inverter by directly controlling the q-axis current and d-axis current . The specifications of the developed 3P3W inverter are summarized below:
Figure 21.
The developed 3P3W inverter in M2G/G2M operations.
- (a)
- DC-link voltage: ;
- (b)
- AC output voltage: ;
- (c)
- PWM switching frequency: ;
- (d)
- DC-link capacitors: ;
- (e)
- Output filter: (i) inductors: the measured inductances of the employed inductors under 20 kHz are (); (ii) capacitors: /.
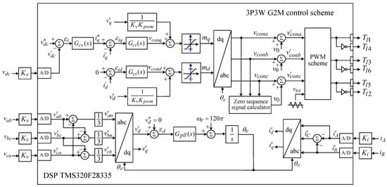
5.2.2. 3P3W Inverter in G2M Operation
- A.
- Control scheme
Figure 22 shows the d-q frame-based control scheme of the 3P3W inverter in G2M operation. The q-axis current is generated by the output of the outer loop voltage controller to regulate the real power component. The d-axis current is set to zero to obtain unity power factor. The control scheme of the 3P3W inverter consists of two inner current loops, one outer voltage loop and a phase-locked loop (PLL).
Figure 22.
Control scheme of the developed 3P3W SMR in G2M operation.
- (a)
- PI controller in PLL: it is set as:
- (b)
- Current feedback controller: it is chosen as:
- (c)
- Voltage feedback controller:
At the chosen operating point (), the PI feedback controller is quantitatively designed to have the desired voltage response with ( due to a step load power change of .
- B.
- Measured results
To verify the performance of the developed 3P3W inverter in G2M operation, the measured () at ( ) and labeled power quality parameters are shown in Figure 23. From the results, good AC line drawn power quality can be observed.
Figure 23.
Measured steady-state () of the 3P3W inverter in G2M operation at (,).
5.2.3. 3P3W Inverter in M2G Operation
- A
- Control scheme
Figure 24 shows the control scheme of the 3P3W inverter in M2G operation. The real power is controlled by the q-axis current , while the reactive power is set by the d-axis current . The current controller and PLL controller parameters are set the same as those in G2M operation.
Figure 24.
Control scheme of the developed 3P3W inverter in M2G operation.
- B.
- Measured results
By setting and the measured () of the developed 3P3W inverter in M2G operation are shown in Figure 25. From the results, one can be aware that the M2G operation is successfully conducted with the preset real and reactive powers being sent back to the utility grid. The behaviors can be verified from the labeled power factors.
Figure 25.
Measured () of the 3P3W inverter in M2G operation at and (1.2 kW, ).
To test the dynamic response of the developed 3P3W inverter, the DC-link is established by a DC power supply. Figure 26 shows the measured dynamic responses of () due to the step d- and q-axis current command changes. From the measured results, the developed 3P3W inverter possesses good load regulation responses in M2G operation.
Figure 26.
Measured results of the 3P3W inverter under M2G operation due to step current command changes of ().
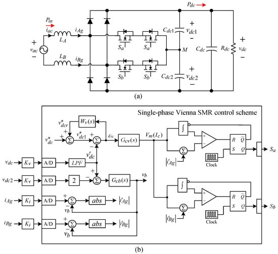
6. Plug-In Energy Support Scheme
The power circuit of the developed T-type Vienna SMR based plug-in energy support scheme is shown in Figure 2a and Figure 27 depicts the control scheme. It mainly consists of the outer voltage loop and the inner OCC-based PWM scheme.
Figure 27.
Control scheme of the developed Vienna SMR.
6.1. Three-Phase Vienna SMR
6.1.1. Power Circuit
- (1)
- DC-bus voltage: ;
- (2)
- Input AC voltage: three-phase ;
- (3)
- Boost inductors: .
6.1.2. Control Scheme
- A.
- Voltage control scheme
The voltage and current sensing factors are set as . The voltage PI feedback controller in Figure 27 is set as:
A robust voltage controller is further added to enhance the performance by using a PI controller. The robust control weighting function is set as:
- B.
- Voltage balancing controller
The voltage balancing error is obtained by subtracting the DC-link voltage from the two times of the lower capacitor voltage. Then, it is regulated by the PI controller to yield the voltage balancing control signal . The controller is set as:
- C.
- One-cycle control scheme
The OCC scheme for the three-phase Vienna boost SMR is shown in Figure 27. This technique provides a simple solution of PFC without sensing the input voltage. In addition, the multiplier is also not needed. For explanation, the schematic and some sketched waveforms of a one-cycle control scheme are shown in Figure 28a,b.
Figure 28.
One-cycle control scheme: (a) schematic; (b) sketched key waveforms.
The single-phase equivalent circuit depicted in Figure 29 is used to illustrate the operation principle of one cycle control for the developed Vienna SMR. To achieve unity power factor, the control goal lies in:
where input phase voltage, single-phase equivalent circuit resistance and input phase current.
Figure 29.
Single-phase equivalent circuit of three-phase Vienna SMR.
The voltage transfer relationship of a Vienna boost SMR is:
where is the duty ratio of .
From (25) and (26), one can obtain:
Then, (27) is multiplied with current sensing factor to yield:
where denotes a modulation voltage generated by the voltage controller. Finally, (28) can be rewritten as:
According to (29), the key variables set in the developed Vienna SMR to achieve OCC control are and .
6.1.3. Measured Results
Figure 30 shows the measured and at . Figure 31 shows the measured due to a step load change of () with and without robust voltage controller. Significantly improved regulation response can be observed as the robust control is applied. Figure 32 shows the measured () with and without voltage balancing control under the resistive load ), the voltage difference between two capacitor () is quickly eliminated while the voltage balancing control is applied.
Figure 30.
Measured results of the three-phase Vienna SMR under resistive load (a) (); (b) ().
Figure 31.
Measured DC output voltage of the developed three-phase Vienna boost SMR due to a load resistance change () without and with robust control ().
Figure 32.
Measured DC output voltages of upper and lower capacitors () under resistive load () with and without voltage balancing control.
6.2. Plug-In Energy Support Scheme with Single-Phase AC Input
6.2.1. Power Circuit
The power circuit of the developed Vienna SMR with single-phase AC input shown in Figure 33a is yielded by placing the switches SW in Figure 2a at position “B”. Its control scheme is shown in Figure 33b. The system variables and designed power circuit components are summarized as follows:
Figure 33.
The developed Vienna SMR-based plug-in energy support scheme with single-phase AC source input: (a) schematic; (b) control scheme.
- (1)
- AC input source: single-phase 220 V/60 Hz,
- (2)
- Output rating: , ;
- (3)
- Output filtering capacitor: ;
- (4)
- Switching frequency: ;
- (5)
- Energy storage inductor: As shown in Figure 33a, the measured inductances of the two wound inductors are and Hence, the total inductance is at 20 kHz.
6.2.2. Control Scheme
In the control scheme Figure 33b, the voltage robust controller and balancing controller are the same as (23) and (24), and the voltage PI feedback controller is set as:
6.2.3. Measured Results
The measured () of the developed Vienna SMR with single-phase AC input at (, ) are shown in Figure 34. Figure 35 depicts the output voltage due to a step load change of () with and without robust control. Normal operation with satisfactory steady-state and dynamic performances can be seen from the results.
Figure 34.
Measured () of the developed Vienna SMR with single-phase AC input at (,).
Figure 35.
Measured DC output voltage of the developed Vienna SMR with single-phase AC input due to a step load change of () without and with robust control ().
6.3. Plug-In Energy Support Scheme with DC Input
6.3.1. Power Circuit and Control Scheme
The developed single-phase bridgeless SMR with DC source input and its control scheme are the same as those shown in Figure 33a,b. Only the harvested AC source is replaced by DC source. The robust feedback controller, balancing controller and voltage feedback controller are the same as (22), (23) and (24), respectively.
6.3.2. Measured Results
The measured () of the established Vienna SMR with DC source input at () are shown in Figure 36, where . From the results, the normal operation of the boost DC/DC converter boosting the voltage from 156V to 500V is confirmed.
Figure 36.
The measured () of the boost DC/DC converter established by the Vienna SMR with DC source input at ().
7. Conclusions
This paper has presented the developed wind SRG-based bipolar DC microgrid having grid-connected and plug-in energy supporting capabilities. For driving the studied wind generator, a SPMSM drive-based WTE is first developed. The faithfully emulated wind turbine output behaviors have been verified by measured results. The developed WTE can also be operated as a traditional fixed-speed generator turbine.
Then, the wind SRG followed by the asymmetric bridge converter is established. Through the properly designed power circuit, commutation shifting scheme, current and voltage control schemes, satisfactory wind SRG output characteristics are achieved and demonstrated experimentally. The microgrid bipolar DC-bus is established using a boost DC/DC converter followed by a half-bridge voltage balancer. Well-regulated bipolar DC-bus voltage and good voltage balancing characteristics are obtained by the designed control scheme.
To preserve the microgrid power supplying quality, A BESS with properly designed bidirectional interface converter is equipped. Normal operation of the established BESS has been verified by some measured results. In addition, a dump load leg is added to avoid the bus overvoltage as the energy surplus occurs.
In the load side, a three-leg PWM 1P3W inverter with 220 V/110 V AC voltages is constructed to perform the M2H operation powering the home appliances. The DM/CM control schemes and the PR feedback controller are employed to have good sinusoidal voltage waveforms and load regulation characteristics. The same three-leg inverter can also be operated as a grid-connected 3P3W inverter to conduct the M2G and G2M bidirectional operations.
Moreover, to further improve the reliability of the microgrid and enhance the energy utilization, a plug-in energy support scheme developed to harvest the possible energies, including the three-phase AC source, single-phase AC source and DC source. The T-type Vienna SMR is employed as the infrastructural schematic.
Wind SRG possesses the application potential due to its structural advantages without conductors and permanent magnets on rotor. Moreover, the SRG may have a highly developed power ability while under proper control. The presented key performance enhancement control approaches for SRG are worth mentioning. The suggested further research includes: (i) a practicability research for an actual wind SRG system with practically high ratings; (ii) efficiency enhancement under widely varied wind speed and load ranges; (iii) equipment of the hybrid energy storage system consisting of energy type battery and power type, super-capacitor or flywheel; (iv) multiple sources including photovoltaic and fuel cell; and (v) the incorporated operation of the electric vehicle to microgrid to further enhance the renewable source utilization.
Author Contributions
Conceptualization, C.L. and S.L.; methodology, S.L.; software, S.L.; validation, C.L., S.L. and Y.H.; formal analysis, S.L.; investigation, S.L.; resources, Y.H.; data curation, S.L.; writing—original draft preparation, S.L.; writing—review and editing, S.L. and Y.H.; visualization, S.L.; supervision, C.L.; project administration, S.L. and Y.H.; funding acquisition, none. All authors have read and agreed to the published version of the manuscript.
Funding
This research received no external funding.
Data Availability Statement
The data presented in this study are openly available in IEEE, at references [1,28].
Conflicts of Interest
The authors declare no conflict of interest.
Glossary
| Symbol | Unit | Description |
| encoder signals | ||
| F | battery side filtering capacitor | |
| F | SMR output filtering capacitor | |
| F | generator output filtering capacitor | |
| ,, | F | converter output filtering capacitors |
| Hz | switching frequency | |
| voltage feedback controller | ||
| common mode current feedback controller | ||
| common mode voltage feedback controller | ||
| differential mode current feedback controller | ||
| differential mode voltage feedback controller | ||
| ,, | current feedback controllers | |
| dynamic shift controller | ||
| torque feedback controller | ||
| ,, | voltage feedback controllers | |
| speed feedback controller | ||
| closed current loop transfer function | ||
| hysteresis band | ||
| A | current command magnitude | |
| A | winding currents of SPMSM | |
| A | sensed winding currents of SPMSM | |
| A | SRG output current | |
| A | DC-link current | |
| A | d-axis current | |
| A | d-axis current command of PMSM | |
| A | sensed d-axis current of PMSM | |
| A | phase-i winding current | |
| A | sensed phase-i winding current | |
| A | phase-i winding current command | |
| A | boost converter inductor current | |
| A | sensed boost converter inductor current | |
| A | inductor current command | |
| A | battery interface converter inductor current | |
| A | sensed battery interface converter inductor current | |
| A | battery interface converter inductor current command | |
| A | voltage balancer inductor current | |
| A | sensed voltage balancer inductor current | |
| A | q-axis current | |
| A | q-axis current command | |
| A | sensed q-axis current | |
| A | 3P3W mains line currents | |
| A | Vienna SMR AC input currents | |
| ,, | integral gains of controllers | |
| integral gain of voltage loop controller | ||
| V/A | current sensing factor | |
| ,, | proportional gains of controllers | |
| PWM scheme transfer ratio | ||
| resonant controller gain | ||
| voltage sensing factor | ||
| H | SRM winding incremental inductance | |
| H | d-axis winding inductance | |
| H | d-axis magnetizing inductance | |
| H | q-axis magnetizing inductance | |
| H | q-axis winding inductance | |
| H | armature phase winding inductance | |
| W | battery output power | |
| W | inverter output power | |
| W | asymmetric bridge converter output power | |
| W | microgrid output power | |
| W | inverter input power | |
| W | developed power of wind turbine SPMSM | |
| W | wind turbine developed power | |
| converter switches of SRG | ||
| SRG commutation signals | ||
| Ω | generator side load resistance | |
| Ω | microgrid side load resistance | |
| Ω | SMR side load resistance | |
| Ω | SPMSM winding resistance | |
| switch of boost SMR | ||
| switches of Vienna SMR | ||
| switches of one-leg DC/DC converter | ||
| switches of voltage balancer | ||
| SPMSM electromagnetic developed torque | ||
| torque command | ||
| SRG total developed torque | ||
| switches of 1P3W/3P3W inverter | ||
| switches of SPMSM inverter | ||
| V | average SRG output bus voltage | |
| V | average common DC-bus voltage | |
| V | SRG excitation voltage | |
| V | Vienna SMR AC input phase voltages | |
| V | AC input voltage | |
| V | battery voltage | |
| V | control signal | |
| V | SRG output DC-link voltage | |
| V | DC source input voltage of plug-in energy support scheme | |
| V | inverter input DC-link voltage | |
| V | sensed SRG output DC-link voltage | |
| V | SRG output DC-link voltage command | |
| V | DC-bus voltage | |
| V | sensed DC-link voltage | |
| V | DC-link voltage command | |
| V | compensation voltage command | |
| V | d-axis voltage command | |
| V | q-axis voltage command | |
| V | zero sequence voltage | |
| V | saw-tooth carrier | |
| V | triangular carrier | |
| m/s | wind speed | |
| robust control weighting factor | ||
| robust control weighting function | ||
| Ω | 1P3W inverter load impedances | |
| real poles of system dynamic model | ||
| rad | SRG commutation shift angle | |
| rad | − | |
| rad | − | |
| degree | blade pitch angle | |
| V | current tracking error | |
| V | voltage tracking error | |
| V | speed tracking error | |
| % | efficiency | |
| Wb | PM flux linkage of PMSM | |
| rad/s | cut-off angular frequency | |
| rpm | shaft speed at maximum torque of wind turbine | |
| rpm | optimal shaft speed of wind turbine | |
| rpm | SRG shaft speed | |
| sec | time constant of low-pass filter for voltage sensing | |
| degree | SRG dwell angle | |
| degree | SRG commutation turn-off angle | |
| degree | SRG shifted commutation turn-off angle | |
| degree | SRG commutation turn-on angle | |
| degree | SRG shifted commutation turn-on angle | |
| degree | rotor angular position |
References
- Nejabatkhah, F.; Li, Y.W. Overview of power management strategies of hybrid AC/DC microgrid. IEEE Trans. Power Electron. 2015, 30, 7072–7089. [Google Scholar] [CrossRef]
- Dragièeviæ, T.; Lu, X.; Vasquez, J.C.; Guerrero, J.M. DC microgrids—Part II: A review of power architectures, applications, and standardization issues. IEEE Trans. Power Electron. 2016, 31, 3528–3549. [Google Scholar]
- Kakigano, H.; Miura, Y.; Ise, T. Low-voltage bipolar-type DC microgrid for super high quality distribution. IEEE Trans. Power Electron. 2010, 25, 3066–3075. [Google Scholar] [CrossRef]
- Gu, Y.; Li, W.; He, X. Analysis and control of bipolar LVDC grid with DC symmetrical component method. IEEE Trans. Power Syst. 2016, 31, 685–694. [Google Scholar] [CrossRef]
- Dragièeviæ, T.; Lu, X.; Vasquez, J.C.; Guerrero, J.M. DC microgrids—part I: A review of control strategies and stabilization techniques. IEEE Trans. Power Electron. 2016, 31, 4876–4891. [Google Scholar]
- Lema, M.; Pavon, W.; Ortiz; Asiedu-Asante, A.B.; Simani, S. Controller coordination strategy for DC microgrid using distributed predictive control improving voltage stability. Energies 2022, 15, 5442. [Google Scholar] [CrossRef]
- Torrey, D.A. Switched reluctance generators and their control. IEEE Trans. Ind. Electron. 2002, 49, 3–14. [Google Scholar] [CrossRef]
- Chang, Y.C.; Liaw, C.M. On the design of power circuit and control scheme for switched reluctance generator. IEEE Trans. Power Electron. 2008, 23, 445–454. [Google Scholar] [CrossRef]
- Santos Barros, T.A.D.; Santos Neto, P.J.D.; Filho, P.S.N.; Moreira, A.B.; Filho, E.R. An approach for switched reluctance generator in a wind generation system with a wide range of operation. IEEE Trans. Power Electron. 2017, 32, 8277–8292.speed. [Google Scholar] [CrossRef]
- Neto, P.J.D.S.; Barros, T.A.D.S.; Paula, M.V.D.; Souza, R.R.D.; Filho, E.R. Design of computational experiment for performance optimization of a switched reluctance generator in wind system. IEEE Trans. Energy Convers. 2018, 33, 406–419. [Google Scholar] [CrossRef]
- Barton, J.P.; Infield, D.G. Energy storage and its use with intermittent renewable energy. IEEE Trans. Energy Convers. 2004, 19, 441–448. [Google Scholar] [CrossRef]
- Sattar, A.; Al-Durra, A.; Caruana, C.; Debouza, M.; Muyeen, S.M. Testing the performance of battery energy storage in a wind energy conversion system. IEEE Trans. Ind. Appl. 2020, 56, 3196–3206. [Google Scholar] [CrossRef]
- Rocabert, J.; Capó-Misut, R.; Muñoz-Aguilar, R.S.; Candela, J.I.; Rodriguez, P. Control of energy storage system integrating electrochemical batteries and supercapacitors for grid-connected applications. IEEE Trans. Ind. Appl. 2019, 55, 1853–1862. [Google Scholar] [CrossRef]
- Cimuca, G.O.; Saudemont, C.; Robyns, B.; Radulescu, M.M. Control and performance evaluation of a flywheel energy-storage system associated to a variable-speed wind generator. IEEE Trans. Ind. Electron. 2006, 53, 1074–1085. [Google Scholar] [CrossRef]
- Mohan, N.; Undeland, T.M.; Robbins, W.P. Power Electronics Converters, Applications and Design, 3rd ed.; John Wiley & Sons, Inc.: Hoboken, NJ, USA, 2003. [Google Scholar]
- Tan, N.M.L.; Abe, T.; Akagi, H. Design and performance of a bidirectional isolated DC-DC converter for a battery energy storage system. IEEE Trans. Power Electron. 2011, 27, 1237–1248. [Google Scholar] [CrossRef]
- Hegazy, O.; Mierlo, J.V.; Lataire, P. Analysis, modeling, and implementation of a multi device interleaved DC/DC converter for fuel cell hybrid electric vehicles. IEEE Trans. Power Electron. 2012, 27, 4445–4458. [Google Scholar] [CrossRef]
- Wang, F.; Lei, Z.; Xu, X.; Shu, X. Topology deduction and analysis of voltage balancers for DC microgrid. IEEE Trans. Emerg. Sel. Top. Power Electron. 2017, 5, 672–680. [Google Scholar] [CrossRef]
- Ganjavi, A.; Ghoreishy, H.; Ahmad, A.A. A novel single-input dual-output three-level DC–DC converter. IEEE Trans. Ind. Electron. 2018, 65, 8101–8111. [Google Scholar] [CrossRef]
- Chiang, S.J.; Liaw, C.M. Single-phase three-wire transformerless inverter. IEE Proc. Electr. Power Appl. 1994, 141, 197–205. [Google Scholar] [CrossRef]
- Blasko, V.; Kaura, V. A new mathematical model and control of a three-phase AC-DC voltage source converter. IEEE Trans. Power Electron. 1997, 12, 116–123. [Google Scholar] [CrossRef]
- Teodorescu, R.; Blaabjerg, F.; Liserre, M.; Loh, P.C. Proportional-resonant controllers and filters for grid-connected voltage-source converters. IEE Proc. Electr. Power Appl. 2006, 153, 750–762. [Google Scholar] [CrossRef]
- Chou, M.C.; Liaw, C.M. Dynamic control and diagnostic friction estimation for a PMSM driven satellite reaction wheel. IEEE Trans. Ind. Electron. 2011, 58, 4693–4707. [Google Scholar] [CrossRef]
- Wang, F.; Duarte, J.L.; Hendrix, M.A.M. Grid-interfacing converter systems with enhanced voltage quality for microgrid application—Concept and implementation. IEEE Trans. Power Electron. 2011, 26, 3501–3513. [Google Scholar] [CrossRef]
- Mueller, J.A.; Rasheduzzaman, M.; Kimball, J.W. A model modification process for grid-connected inverters used in islanded microgrids. IEEE Trans. Energy Convers. 2016, 31, 240–250. [Google Scholar] [CrossRef]
- Wang, C.; Liu, J.; Cheng, H.; Zhuang, Y.; Zhao, Z. A modified one-cycle control for Vienna rectifiers with functionality of input power factor regulation and input current distortion mitigation. Energies 2019, 12, 3375. [Google Scholar] [CrossRef]
- Kolar, J.W.; Drofenik, U.; Zach, F.C. Current Handling Capability of the Neutral Point of a Three-Phase/Switch/Level Boost-Type PWM (Vienna) Rectifier. In Proceedings of the 27th Annual IEEE Power Electronics Specialists Conference, Baveno, Italy, 23–27 June 1996; IEEE: New York, NY, USA, 1996; Volume 2, pp. 1329–1336. [Google Scholar]
- Lin, S.P. A wind switched-reluctance generator based bipolar DC microgrid with plug-in auxiliary energy support. Master Thesis, Department of Electrical Engineering, National Tsing Hua University, Hsinchu, Taiwan, 2022. [Google Scholar]
Disclaimer/Publisher’s Note: The statements, opinions and data contained in all publications are solely those of the individual author(s) and contributor(s) and not of MDPI and/or the editor(s). MDPI and/or the editor(s) disclaim responsibility for any injury to people or property resulting from any ideas, methods, instructions or products referred to in the content. |
© 2023 by the authors. Licensee MDPI, Basel, Switzerland. This article is an open access article distributed under the terms and conditions of the Creative Commons Attribution (CC BY) license (https://creativecommons.org/licenses/by/4.0/).