Economic Controls Co-Design of Hybrid Microgrids with Tidal/PV Generation and Lithium-Ion/Flow Battery Storage
Abstract
1. Introduction
2. Materials and Methods
2.1. Renewable Generator Models
2.1.1. Solar PV
2.1.2. Tidal
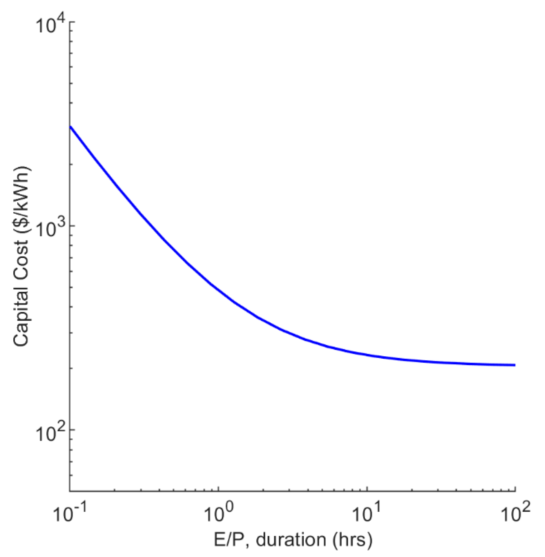
2.2. Battery Models
2.2.1. Lithium-Ion Battery (LIB)
2.2.2. Vanadium Redox Flow Battery (VRFB)
2.3. Microgrid Model
2.3.1. Microgrid Controller
2.4. Design Objective
2.5. Design Problem
2.6. Solution Approach
2.6.1. Grid Search
2.6.2. Particle Swarm Optimization (PSO)
2.6.3. Sensitivity Analysis
2.7. Assumptions and Limitations
3. Results
3.1. Grid Search Results
3.2. Selecting the PSO Swarm Size
3.3. Baseline Hybrid Microgrid
3.4. Cost Sensitivity Study
4. Discussion
5. Conclusions
Supplementary Materials
Author Contributions
Funding
Data Availability Statement
Acknowledgments
Conflicts of Interest
Nomenclature
| Variable | Definition | Units |
| Capital cost of ESS | USD | |
| Capital cost of generation from RES | USD | |
| Capital cost of LIB | USD | |
| Total capital cost of microgrid | USD | |
| Capital cost of solar generators | USD | |
| Capital cost of tidal generators | USD | |
| Capital cost of VFBB | USD | |
| Capital cost of LIB per rated energy storage capacity | USD/Wh | |
| Capital cost of LIB per rated (dis)charge power | USD/W | |
| Capital cost of solar generation per rated power | USD/W | |
| Capital cost of tidal generation per rated power | USD/W | |
| Average annual energy consumption of a US home | Wh | |
| Hourly profile of energy stored in LIB | Wh | |
| Hourly profile of energy stored in VRFB | Wh | |
| Rated energy storage capacity of LIB | Wh | |
| Rated energy storage capacity of VRFB | Wh | |
| Span of moving average filter | hours | |
| LIB discharge cycles consumed per year | cycles/year | |
| VRFB discharge cycles consumed per year | cycles/year | |
| Rated LIB life-cycles | cycles | |
| Rated VRFB life-cycles | cycles | |
| LCOE | Levelized cost of energy | USD/Wh |
| Hourly profile of discharge power from ESS | W | |
| Hourly profile of tidal power generation | W | |
| Hourly profile of power demand not met by RES | W | |
| Hourly profile of power demand from homes | W | |
| Hourly profile of power generation from RESS | W | |
| Hourly profile of discharge power of LIB | W | |
| Hourly profile of solar power generation | W | |
| Hourly profile of tidal power generation | W | |
| Hourly profile of discharge power of VRFB | W | |
| Scaling factor of power demand | W/W | |
| Rated discharge power of LIB | W | |
| Rated power of solar generator | W | |
| Rated power of tidal generator | W | |
| Rated discharge power of VRFB | W | |
| Reference hourly load profile | W/W | |
| Reference site-specific power generation from Solar | W/W | |
| Reference site-specific power generation from Tidal | W/W | |
| Simulation timestep | hour | |
| Realized life-span of component | years | |
| Acronym | Definition | |
| CCD | Controls Co-Design | |
| ESS | Energy Storage System | |
| LCOE | Levelized Cost of Energy | |
| LIB | Lithium-Ion Batteries | |
| PSO | Particle Swarm Optimization | |
| PV | Photo Voltaic | |
| RES | Renewable Energy Sources | |
| VRFB | Vanadium Redox Flow Batteries | |
References
- Zhou, Z.; Benbouzid, M.E.H.; Charpentier, J.F.; Scuiller, F. Hybrid Diesel/MCT/Battery Electricity Power Supply System for Power Management in Small Islanded Sites: Case Study for the Ouessant French Island. In Smart Energy Grid Design for Island Countries: Challenges and Opportunities; Islam, F.M.R., Mamun, K.A., Amanullah, M.T.O., Eds.; Springer International Publishing: Cham, Switzerland, 2017; pp. 415–445. ISBN 978-3-319-50197-0. [Google Scholar]
- Hu, X.; Zou, C.; Zhang, C.; Li, Y. Technological Developments in Batteries: A Survey of Principal Roles, Types, and Management Needs—IEEE Journals & Magazine. Available online: https://ieeexplore.ieee.org/document/8011541 (accessed on 21 October 2020).
- Stroe, D.-I.; Zaharof, A.; Iov, F. Power and Energy Management with Battery Storage for a Hybrid Residential PV-Wind System—A Case Study for Denmark. Energy Procedia 2018, 155, 464–477. [Google Scholar] [CrossRef]
- Kumar, G.V.B.; Sarojini, R.K.; Palanisamy, K.; Padmanaban, S.; Holm-Nielsen, J.B. Large Scale Renewable Energy Integration: Issues and Solutions. Energies 2019, 12, 1996. [Google Scholar] [CrossRef]
- Akram, U.; Khalid, M.; Shafiq, S. An Innovative Hybrid Wind-Solar and Battery-Supercapacitor Microgrid System—Development and Optimization. IEEE Access 2017, 5, 25897–25912. [Google Scholar] [CrossRef]
- Uhrig, M.; Koenig, S.; Suriyah, M.R.; Leibfried, T. Lithium-Based vs. Vanadium Redox Flow Batteries—A Comparison for Home Storage Systems. Energy Procedia 2016, 99, 35–43. [Google Scholar] [CrossRef]
- Skyllas-Kazacos, M.; Kazacos, G.; Poon, G.; Verseema, H. Recent advances with UNSW vanadium-based redox flow batteries. Int. J. Energy Res. 2010, 34, 182–189. [Google Scholar] [CrossRef]
- Puleston, T.; Clemente, A.; Costa-Castelló, R.; Serra, M. Modelling and Estimation of Vanadium Redox Flow Batteries: A Review. Batteries 2022, 8, 121. [Google Scholar] [CrossRef]
- Ha, S.; Gallagher, K.G. Estimating the System Price of Redox Flow Batteries for Grid Storage. J. Power Source 2015, 296, 122–132. [Google Scholar] [CrossRef]
- Ahmadi, L.; Fowler, M.; Young, S.B.; Fraser, R.A.; Gaffney, B.; Walker, S.B. Energy Efficiency of Li-Ion Battery Packs Re-Used in Stationary Power Applications. Sustain. Energy Technol. Assess. 2014, 8, 9–17. [Google Scholar] [CrossRef]
- Astaneh, M.; Roshandel, R.; Dufo-López, R.; Bernal-Agustín, J.L. A Novel Framework for Optimization of Size and Control Strategy of Lithium-Ion Battery Based off-Grid Renewable Energy Systems. Energy Convers. Manag. 2018, 175, 99–111. [Google Scholar] [CrossRef]
- Purvins, A. Sumner Optimal Management of Stationary Lithium-Ion Battery System in Electricity Distribution Grids. J. Power Source 2013, 242, 742–755. [Google Scholar] [CrossRef]
- Vetter, J.; Novák, P.; Wagner, M.R.; Veit, C.; Möller, K.-C.; Besenhard, J.O.; Winter, M.; Wohlfahrt-Mehrens, M.; Vogler, C.; Hammouche, A. Ageing Mechanisms in Lithium-Ion Batteries. J. Power Source 2005, 147, 269–281. [Google Scholar] [CrossRef]
- Hemmati, R.; Saboori, H. Emergence of Hybrid Energy Storage Systems in Renewable Energy and Transport Applications—A Review. Renew. Sustain. Energy Rev. 2016, 65, 11–23. [Google Scholar] [CrossRef]
- Jing, W. Dynamic Modelling, Analysis and Design of Smart Hybrid Energy Storage System for off-Grid Photovoltaic Power Systems. Ph.D. Thesis, Swinburne University of Technology, Melbourne, Australia, 2019; p. 209. [Google Scholar]
- Wang, Y.; Yu, H.; Yong, M.; Huang, Y.; Zhang, F.; Wang, X. Optimal Scheduling of Integrated Energy Systems with Combined Heat and Power Generation, Photovoltaic and Energy Storage Considering Battery Lifetime Loss. Energies 2018, 11, 1676. [Google Scholar] [CrossRef]
- Singh, G.K. Solar Power Generation by PV (Photovoltaic) Technology: A Review. Energy 2013, 53, 1–13. [Google Scholar] [CrossRef]
- Hittinger, E.; Wiley, T.; Kluza, J.; Whitacre, J. Evaluating the Value of Batteries in Microgrid Electricity Systems Using an Improved Energy Systems Model. Energy Convers. Manag. 2015, 89, 458–472. [Google Scholar] [CrossRef]
- Kuznetsova, E.; Ruiz, C.; Li, Y.-F.; Zio, E. Analysis of Robust Optimization for Decentralized Microgrid Energy Management under Uncertainty. Int. J. Electr. Power Energy Syst. 2015, 64, 815–832. [Google Scholar] [CrossRef]
- Lau, K.Y.; Tan, C.W.; Yatim, A. Photovoltaic Systems for Malaysian Islands: Effects of Interest Rates, Diesel Prices and Load Sizes. Energy 2015, 83, 204–216. [Google Scholar] [CrossRef]
- Ni, J.-W.; Li, M.-J.; Ma, T.; Wei, W.; Li, Z. The Configuration Optimized Design Method Based on Real-Time Efficiency for the Application of Vanadium Redox Flow Battery in Microgrid. Energy Convers. Manag. 2022, 267, 115899. [Google Scholar] [CrossRef]
- Soliman, M.S.; Belkhier, Y.; Ullah, N.; Achour, A.; Alharbi, Y.M.; Al Alahmadi, A.A.; Abeida, H.; Khraisat, Y.S.H. Supervisory Energy Management of a Hybrid Battery/PV/Tidal/Wind Sources Integrated in DC-Microgrid Energy Storage System. Energy Rep. 2021, 7, 7728–7740. [Google Scholar] [CrossRef]
- Jafari, M.; Botterud, A.; Sakti, A. Estimating Revenues from Offshore Wind-Storage Systems: The Importance of Advanced Battery Models. Appl. Energy 2020, 276, 115417. [Google Scholar] [CrossRef]
- Belboul, Z.; Toual, B.; Kouzou, A.; Mokrani, L.; Bensalem, A.; Kennel, R.; Abdelrahem, M. Multiobjective Optimization of a Hybrid PV/Wind/Battery/Diesel Generator System Integrated in Microgrid: A Case Study in Djelfa, Algeria. Energies 2022, 15, 3579. [Google Scholar] [CrossRef]
- Mohammed, O.H.; Amirat, Y.; Benbouzid, M. Particle Swarm Optimization of a Hybrid Wind/Tidal/PV/Battery Energy System. Application to a Remote Area in Bretagne, France. Energy Procedia 2019, 162, 87–96. [Google Scholar] [CrossRef]
- El-Bidairi, K.S.; Duc Nguyen, H.; Jayasinghe, S.D.G.; Mahmoud, T.S.; Penesis, I. A Hybrid Energy Management and Battery Size Optimization for Standalone Microgrids: A Case Study for Flinders Island, Australia. Energy Convers. Manag. 2018, 175, 192–212. [Google Scholar] [CrossRef]
- Bekele, G. Boneya Design of a Photovoltaic-Wind Hybrid Power Generation System for Ethiopian Remote Area. Energy Procedia 2012, 14, 1760–1765. [Google Scholar] [CrossRef]
- Obara, S.; Kawai, M.; Kawae, O.; Morizane, Y. Operational Planning of an Independent Microgrid Containing Tidal Power Generators, SOFCs, and Photovoltaics. Appl. Energy 2013, 102, 1343–1357. [Google Scholar] [CrossRef]
- Javidsharifi, M.; Niknam, T.; Aghaei, J.; Mokryani, G. Multi-Objective Short-Term Scheduling of a Renewable-Based Microgrid in the Presence of Tidal Resources and Storage Devices. Appl. Energy 2018, 216, 367–381. [Google Scholar] [CrossRef]
- Garcia-Sanz, M. Control Co-Design: An Engineering Game Changer. Adv. Control Appl. 2019, 1, e18. [Google Scholar] [CrossRef]
- The MathWorks, Inc., MATLAB (2020a), Natick, MA, USA. Available online: https://www.mathworks.com/products/new_products/release2020a.html (accessed on 15 March 2023).
- PVWatts Calculator. Available online: https://pvwatts.nrel.gov/pvwatts.php (accessed on 20 November 2020).
- Useful Life|Energy Analysis|NREL. Available online: https://www.nrel.gov/analysis/tech-footprint.html (accessed on 25 January 2021).
- Frequency of Tides—The Lunar Day—Tides and Water Levels: NOAA’s National Ocean Service Education. Available online: https://oceanservice.noaa.gov/education/tutorial_tides/tides05_lunarday.html (accessed on 20 November 2020).
- What Causes Tides?|NOAA SciJinks—All About Weather. Available online: https://scijinks.gov/tides/ (accessed on 20 November 2020).
- Vazquez, A.; Iglesias, G. Capital Costs in Tidal Stream Energy Projects—A Spatial Approach. Energy 2016, 107, 215–226. [Google Scholar] [CrossRef]
- Mongird, K.; Viswanathan, V.V.; Balducci, P.J.; Alam, M.J.E.; Fotedar, V.; Koritarov, V.S.; Hadjerioua, B. Energy Storage Technology and Cost Characterization Report; U.S. Department of Energy: Washington, DC, USA, 2019; PNNL-28866.
- Milshtein, J.D. Cost-Targeted Design of Redox Flow Batteries for Grid Storage. 2017; p. 20. Available online: https://arpa-e.energy.gov/sites/default/files/Panel%202%20-%20Milshtein.pdf (accessed on 20 February 2023).
- Brushett, F.R.; Aziz, M.J.; Rodby, K.E. On Lifetime and Cost of Redox-Active Organics for Aqueous Flow Batteries. ACS Energy Lett. 2020, 5, 879–884. [Google Scholar] [CrossRef]
- Block Island Population & Demographics, Median Income—Point2. Available online: https://www.point2homes.com/US/Neighborhood/RI/New-Shoreham/Block-Island-Demographics.html (accessed on 5 November 2020).
- Frequently Asked Questions (FAQs)—U.S. Energy Information Administration (EIA). Available online: https://www.eia.gov/tools/faqs/faq.php (accessed on 23 November 2020).
- Byrd, R.H.; Hribar, M.E.; Nocedal, J. An Interior Point Algorithm for Large-Scale Nonlinear Programming. SIAM J. Optim. 1999, 9, 877–900. [Google Scholar] [CrossRef]
- The MathWorks, Inc., Particle Swarm Optimization Algorithm—MATLAB & Simulink. Available online: https://www.mathworks.com/help/gads/particle-swarm-optimization-algorithm.html (accessed on 25 January 2021).
- Kane, M.B.; Cohen, J.; Govertsen, K. Tidal Microgirds for Small Islands. 2021. GitHub. Available online: https://github.com/NEU-ABLE-LAB/tidal_grid_open (accessed on 20 February 2023).
- Wholesale U.S. Electricity Prices Were Generally Lower and Less Volatile in 2020 Than 2019—Today in Energy—U.S. Energy Information Administration (EIA). Available online: https://www.eia.gov/todayinenergy/detail.php?id=46396 (accessed on 16 January 2021).
- EIA State Electricity Profiles. Available online: https://www.eia.gov/electricity/state/ (accessed on 16 January 2021).
- Ray, D. Lazard’s Levelized Cost of Energy Analysis—Version 11.0; LAZARD: Hamilton, Bermuda, 2017; p. 22. [Google Scholar]






Disclaimer/Publisher’s Note: The statements, opinions and data contained in all publications are solely those of the individual author(s) and contributor(s) and not of MDPI and/or the editor(s). MDPI and/or the editor(s) disclaim responsibility for any injury to people or property resulting from any ideas, methods, instructions or products referred to in the content. |
© 2023 by the authors. Licensee MDPI, Basel, Switzerland. This article is an open access article distributed under the terms and conditions of the Creative Commons Attribution (CC BY) license (https://creativecommons.org/licenses/by/4.0/).
Share and Cite
Cohen, J.; Kane, M.B.; Marriott, A.; Ollivierre, F., III; Govertsen, K. Economic Controls Co-Design of Hybrid Microgrids with Tidal/PV Generation and Lithium-Ion/Flow Battery Storage. Energies 2023, 16, 2761. https://doi.org/10.3390/en16062761
Cohen J, Kane MB, Marriott A, Ollivierre F III, Govertsen K. Economic Controls Co-Design of Hybrid Microgrids with Tidal/PV Generation and Lithium-Ion/Flow Battery Storage. Energies. 2023; 16(6):2761. https://doi.org/10.3390/en16062761
Chicago/Turabian StyleCohen, Jonathan, Michael B. Kane, Alexia Marriott, Franklin Ollivierre, III, and Krissy Govertsen. 2023. "Economic Controls Co-Design of Hybrid Microgrids with Tidal/PV Generation and Lithium-Ion/Flow Battery Storage" Energies 16, no. 6: 2761. https://doi.org/10.3390/en16062761
APA StyleCohen, J., Kane, M. B., Marriott, A., Ollivierre, F., III, & Govertsen, K. (2023). Economic Controls Co-Design of Hybrid Microgrids with Tidal/PV Generation and Lithium-Ion/Flow Battery Storage. Energies, 16(6), 2761. https://doi.org/10.3390/en16062761

