Research on Carbon-Trading Model of Urban Public Transport Based on Blockchain Technology
(This article belongs to the Section E: Electric Vehicles)
Abstract
1. Introduction
2. Construction of Urban Public Transport Carbon-Trading System Based on Blockchain Technology
2.1. Carbon-Trading Architecture Design of Urban Public Transport Based on Blockchain Technology
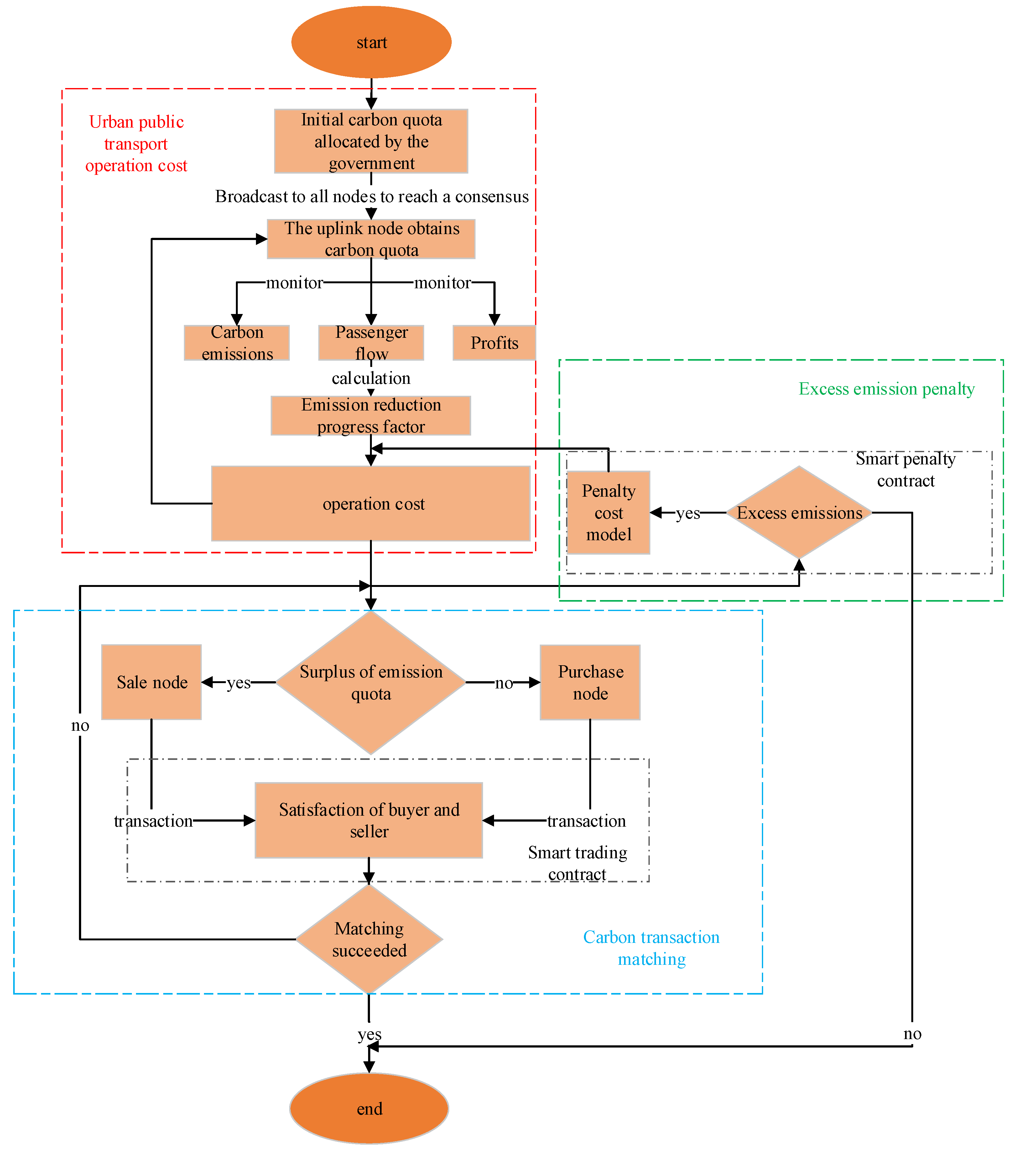
2.2. Establishment of Carbon-Trading System Process for Urban Public Transport
3. Construction of Urban Public Transport Model under Carbon-Trading Scenario
3.1. Establishing Progress Factors of Urban Public Transport Emission Reduction
3.1.1. Calculating the Emission Reduction Progress Factor Value According to the Difference in Evaluation Indicators of Public Transport Enterprises in Different Cities
3.1.2. Calculating the Value of Emission-Reduction Progress Factor according to the Change Degree of Evaluation Indicators of Urban Public Transport Enterprises
3.1.3. Establishing and Improving the Emission-Reduction Progress Factor to Determine the Penalty for Excessive Emissions of Urban Public Transport
3.2. Construction of Urban Public Transport Operation-Cost Model under Carbon-Trading Scenario
3.2.1. Carbon Emission Calculation Model of Urban Public Transport Vehicles
3.2.2. Operation Cost Model of Urban Public Transportation
3.3. Blockchain-Based Carbon-Transaction-Matching System for Urban Public Transport
3.3.1. Design of Urban Public Transport Transaction Mechanism Based on Blockchain Technology
3.3.2. Construction of Urban Public Transport Transaction-Matching Model
4. Simulation Design and Results
4.1. Simulation Design
- After application submission, qualification review and obtaining digital certificates and public and private keys, urban public transport enterprises became user nodes on the blockchain. After being approved by relevant audit and certification institutions, the three data indicators of emission-reduction progress factors were recorded on the blockchain and saved in the form of merkle trees to prevent data being tampered with.
- We selected Hyperledger Fabric as the simulation platform. Hyperledger Fabric can realize the dynamic management of carbon quota and carbon price. Hyperledger Fabric adopted a multichannel mode in this paper, which can realize data partition and ensure the safety of private data such as profits and carbon emissions of urban public transport enterprises.
- The simulation data structure in this paper is similar to the Bitcoin system. It is a chain structure with blocks as units. The block header and block body are composed of hash value links, which can ensure the data’s tamper resistance.
- The main steps of the simulation implementation: ➀ Set up the environment. Combining the role of the main functions in the established urban public transportation carbon-trading system, the client of the built Hyperledger Fabric network was used to simulate the user nodes for initiating carbon-trading requests. When a carbon transaction occurs in a user node, the mining operation is executed and the carbon transaction information is packaged into blocks, and the block chain is maintained for the orderly generation of blocks in the carbon-trading system. ➁ Generate public and private keys and certificates. The certificate service in the Fabric network simulates a certificate-issuing authority. If a company wants to join the carbon-trading system, it must register with the certificate-issuing authority and obtain the signature and public–private key. ➂ Generate Genesis block. Each node takes the Genesis block as the first block of the blockchain, that is, the Genesis block is set as the root node of the merkle tree for data storage so as to ensure the safety and credibility of data related to carbon trading. ➃ Install and run smart contracts. The required smart contracts mainly include a smart penalty contract and smart transaction contract.
- The main process of the simulation operation: ➀ Urban public transport enterprises obtain carbon quota and embed the emission-reduction progress factor model into the smart contract, thus automatically calculating the emission-reduction progress factor value. ➁ At the end of the emission-reduction compliance cycle, the smart penalty contract is triggered and the penalty is automatically executed. ➂ When the enterprise enters the carbon-trading phase, the smart-trading contract is triggered and the transaction-matching and transaction-settlement operations are automatically performed. ➃ After the above processes are completed, all information is stored in many accounting nodes, and the carbon transaction data stored in each node is the same and traceable.
4.2. Simulation Results
4.2.1. Analysis of Urban Public Transport Operation-Cost Simulation Results
- The carbon emission of electric buses is far lower than that of fuel buses. Therefore, the use of electric buses in the operation process can greatly reduce the carbon emissions of public transport enterprises.
- Under the same conditions, the energy-consumption cost of electric buses is less than one fifth of that of fuel buses. Therefore, replacing fuel buses with electric buses will help public transport enterprises reduce operating costs.
- In the scenario with a carbon price of CNY 50 per ton and zero carbon quota, the penalty cost of electric buses is less than one third of that of fuel buses. Therefore, a sensitivity analysis on the penalty intensity is provided in Section 4.2.2.
- At a carbon price of CNY 50 per ton, the carbon-trading costs of subway trains, electric buses and fuel buses are smaller, accounting for about 5% of the total operating costs, at CNY 19.46, CNY 4 and CNY 10.25, respectively, but the difference in carbon emissions is larger. Therefore, in Section 4.2.3, the effects of carbon price and carbon-quota changes on the cost and carbon emission of the three transportation models are analyzed separately.
- The minimum-operating-cost model in this paper is based on the carbon-trading scenario, while the existing subway train and bus operating schedules are developed under the no-carbon-trading model; therefore, the current train and bus operating schedules are optimized under the consideration of the carbon-trading model in Section 4.2.4.
4.2.2. Sensitivity Analysis of Punishment Intensity
4.2.3. Carbon-Price and Carbon-Quota Sensitivity Analysis
4.2.4. Optimization of Urban Public Transport Vehicle Operating Schedules in a Carbon-Trading Market Environment
- Peak-hour bus operation schedule optimization:
- 2.
- Optimization of subway train operation during off-peak hours:
4.2.5. Transaction-Matching Calculation Results of Urban Public Transport
5. Conclusions
- The proposed system model for urban public transportation networks to participate in carbon trading leverages the decentralized, distributed ledger and smart contract technologies of blockchain. Hyperledger Fabric was used as the simulation platform, and all the urban public transportation enterprises on the chain were used as user nodes for carbon trading. To a certain extent, this ensures the security and traceability of the data of the chained urban public transport enterprises and improves the operational efficiency of the carbon-trading market.
- The urban public transportation operation-cost model established in this paper takes into account the realistic characteristics of urban public transportation. The passenger volume, carbon emission and profit were selected as the basis of the proposed emission-reduction progress factor index, and the genetic algorithm was compiled into the blockchain to solve this model. The results show that the total operating cost and carbon emission of the optimized urban public transportation are reduced.
- In this paper, a matching model for urban public transportation carbon transactions was established and the Hungarian algorithm was compiled into the blockchain. By matching the satisfaction of both sides of the transaction, the aggregated transaction between the uplinked urban public transportation enterprises is realized. The carbon-trading efficiency and market activity are improved.
Author Contributions
Funding
Data Availability Statement
Conflicts of Interest
Appendix A
| Urban Public Transport Enterprises | Emissions per Capita (g·km) | K-1 Period | K Period | ||||
|---|---|---|---|---|---|---|---|
| Indicator y1/kg | Indicator y2/Thousand | Indicator y3/Thousand | Indicator y1/kg | Indicator y2/Thousand | Indicator y3/Thousand | ||
| 1 | 10.72 | 3615 | 1,152,000 | 3360 | 3336 | 1,211,400 | 3740 |
| 2 | 13.19 | 2781 | 37,020 | 7170 | 3051 | 39,030 | 7590 |
| 3 | 13.19 | 5703 | 61,950 | 9360 | 5804 | 62,130 | 9990 |
| 4 | 50.55 | 3417 | 6060 | 12,150 | 3114 | 8550 | 12,750 |
| 5 | 50.55 | 5859 | 11,850 | 26,910 | 5723 | 10,500 | 25,200 |
| Urban Public Transport Enterprises | Emission-Reduction Progress Factor Value | Improved Value of Emission- Reduction Progress Factor |
|---|---|---|
| 1 | 1.67 | 2.18 |
| 2 | 2.70 | 2.40 |
| 3 | 1.43 | 1.57 |
| 4 | 2.20 | 2.00 |
| 5 | 1.32 | 1.32 |
| Energy | Emission Coefficient |
|---|---|
| Gasoline | 2.2 kg/L |
| Diesel oil | 2.7 kg/L |
| Thermal power | 0.95 kg/(kwh) |
| Station | 1 | 2 | 3 | 4 | 5 | 6 | 7 | 8 | 9 |
| Number of swipes | 100 | 152 | 131 | 301 | 283 | 188 | 184 | 201 | 212 |
| Distance/km | 1.2 | 1.05 | 0.9 | 1.9 | 1.3 | 0.7 | 2.2 | 1.1 | 2.5 |
| Station | 10 | 11 | 12 | 13 | 14 | 15 | 16 | 17 | 18 |
| Number of swipes | 280 | 233 | 204 | 196 | 205 | 227 | 107 | 65 | 158 |
| Distance/km | 1.0 | 1.3 | 1.2 | 2.6 | 0.7 | 1.3 | 1.6 | 0.9 | 0 |
| Inter-Station Partition | Inter-Station Running Time/s | Stopping Time/s | Distance between Stations/m | Net Passenger Capacity/person |
|---|---|---|---|---|
| 1 | 108 | 45 | 1114 | 50 |
| 2 | 152 | 35 | 1895 | 105 |
| 3 | 122 | 40 | 1443 | 95 |
| 4 | 105 | 30 | 1142 | 84 |
| 5 | 185 | 40 | 2553 | 142 |
| 6 | 181 | 45 | 2553 | 184 |
| 7 | 100 | 45 | 1116 | 155 |
| 8 | 135 | 45 | 1568 | 112 |
| 9 | 90 | 60 | 900 | 129 |
| 10 | 99 | 40 | 1014 | 55 |
| 11 | 88 | 30 | 1275 | 60 |
| 12 | 83 | 45 | 1083 | 78 |
| Departure interval/s | 327 | |||
| Seller’s Node Enterprise | Trading Quotation | Trading Price Requirements for Buyer Node Enterprises | Own Emission Reduction Improvement Factor Value | Requirements for Buyer’s Emission Reduction Progress Factor Value |
|---|---|---|---|---|
| 1 | 30.5 | 32.3~29.8 | 1.67 | 2.40~1.40 |
| 3 | 31.0 | 33.5~30.3 | 1.43 | 2.70~1.20 |
| Buyer’s Node Enterprise | Trading Quotation | Trading Price Requirements for Seller Node Enterprises | Own Emission Reduction Improvement Factor Value | Requirement for Seller’s Emission Reduction Progress Factor Value |
|---|---|---|---|---|
| 2 | 30.4 | 29.5~31.4 | 2.70 | 3.00~1.00 |
| 4 | 29.8 | 29.2~31.0 | 2.20 | 2.80~1.00 |
References
- Elvas, L.B.; Ferreira, J.C. Intelligent Transportation Systems for Electric Vehicles. Energies 2021, 14, 5550. [Google Scholar] [CrossRef]
- Nauman, A.K.; Nebel, J.C.; Souheil, K.; Vesna, B.O. Scalable System for Smart Urban Transport Management. J. Adv. Transp. 2020, 2020, 8894705. [Google Scholar]
- Li, L.; Liu, J.; Cheng, L. A Privacy-Preserving Blockchain-Based Incentive Announcement Network for Communications of Smart Vehicles. IEEE Trans. Intell. Transp. Syst. 2018, 19, 2204–2220. [Google Scholar] [CrossRef]
- Sun, X.; Zhang, Y.; Xie, J.; Sun, B. Operation Optimization of Integrated Energy System considering Power-to-Gas Technology and Carbon Trading. Int. Trans. Electr. Energy Syst. 2022, 2022, 5026809. [Google Scholar] [CrossRef]
- Qi, Y.; Zha, L.; Peng, W.; Deng, Z. Influence of China’s Carbon Emissions Trading Scheme on Green Innovation of Enterprises. J. Environ. Public Health 2022, 2022, 3109561. [Google Scholar] [CrossRef]
- Postorino, M.N.; Sarnè, G.M.L. Using Reputation Scores to Foster Car-Sharing Activities. Sustainability 2023, 15, 3295. [Google Scholar] [CrossRef]
- Mancarella, A.; Marello, O. Effect of Coolant Temperature on Performance and Emissions of a Compression Ignition Engine Running on Conventional Diesel and Hydrotreated Vegetable Oil (HVO). Energies 2023, 16, 144. [Google Scholar] [CrossRef]
- Franke, L.; Schletz, M.; Salomo, S. Designing a Blockchain Model for the Paris Agreement’s Carbon Market Mechanism. Sustainability 2020, 12, 1068. [Google Scholar] [CrossRef]
- Blumberg, G.; Sibilla, M. A Carbon Accounting and Trading Platform for the uk Construction Industry. Energies 2023, 16, 1566. [Google Scholar] [CrossRef]
- Ren, S.; Wang, P.; Lin, Z.; Zhao, D. The Policy Choice and Economic Assessment of High Emissions Industries to Achieve the Carbon Peak Target under Energy Shortage—A Case Study of Guangdong Province. Energies 2022, 15, 6750. [Google Scholar] [CrossRef]
- Han, R.; Yu, B.; Tang, B. Carbon emissions quotas in the Chinese road transport sector: A carbon trading perspective. Energy Policy 2017, 106, 298–309. [Google Scholar] [CrossRef]
- Liu, Z.; Song, H.; Tan, H.; Hao, H.; Zhao, F. Evaluation of the Cost of Intelligent Upgrades of Transportation Infrastructure for Intelligent Connected Vehicles. J. Adv. Transp. 2022, 2022, 5841373. [Google Scholar] [CrossRef]
- Hartmann, S.; Thomas, S. Applying blockchain to the Australian carbon market. Econ. Pap. 2020, 39, 133–151. [Google Scholar] [CrossRef]
- Hua, W.; Jiang, J.; Sun, H. A blockchain based peer-to-peer trading framework integrating energy and carbon markets. Appl. Energy 2020, 279, 115539. [Google Scholar] [CrossRef]
- Bao, J.; He, D.; Luo, M. A survey of blockchain applications in the energy sector. IEEE Syst. J. 2020, 15, 3370–3381. [Google Scholar] [CrossRef]
- Tribioli, L.; Cozzolino, R.; Chiappini, D. Technical Assessment of Different Operating Conditions of an On-Board Autothermal Reformer for Fuel Cell Vehicles. Energies 2017, 10, 839. [Google Scholar] [CrossRef]
- Khoshavi, N.; Tristani, G.; Sargolzaei, A. Blockchain Applications to Improve Operation and Security of Transportation Systems: A Survey. Electronics 2021, 10, 629. [Google Scholar] [CrossRef]
- Guo, N.; Zhang, X.; Zou, Y. Real-time predictive energy management of plug-in hybrid electric vehicles for coordination of fuel economy and battery degradation. Energy 2020, 10, 214. [Google Scholar] [CrossRef]
- Wang, N.; Tang, L.; Zhang, W. How to face the challenges caused by the abolishment of subsidies for electric vehicles in China? Energy 2019, 166, 359–372. [Google Scholar] [CrossRef]
- Luo, Z.; Hu, Y.; Xu, H. Cost-economic analysis of hydrogen for China’s fuel cell transportation field. Energies 2020, 13, 6522. [Google Scholar] [CrossRef]
- Li, X.; Gao, L.; Liu, J. The approach to carbon emission quotas of road transportation: A carbon emission intensity perspective. J. Adv. Transp. 2020, 2020, 8819694. [Google Scholar] [CrossRef]
- Jia, Z.; Lin, B. Rethinking the choice of carbon tax and carbon trading in China. Technol. Forecast. Soc. Chang. 2020, 2020, 120187. [Google Scholar] [CrossRef]
- Yin, Y.; Liu, F. Carbon Emission Reduction and Coordination Strategies for New Energy Vehicle Closed-Loop Supply Chain under the Carbon Trading Policy. Complexity 2021, 2021, 3720373. [Google Scholar] [CrossRef]
- Khabbazan, M.M. The EU’s Gain (Loss) from More Emission Trading Flexibility—A CGE Analysis with Parallel Emission Trading Systems. J. Open Innov. Technol. Mark. Complex. 2022, 8, 91. [Google Scholar] [CrossRef]
- Kothe, A.-K.; Kuptel, A.; Seidl, R. Simulating Personal Carbon Trading (PCT) with an Agent-Based Model (ABM): Investigating Adaptive Reduction Rates and Path Dependence. Energies 2021, 14, 7497. [Google Scholar] [CrossRef]
- Huang, S.; Yang, L.; Yang, X.; Li, X.; Gao, F. A Decentralized ETC Architecture Based on Blockchain Technology. J. Adv. Transp. 2021, 2021, 8848697. [Google Scholar] [CrossRef]
- Jiang, S.; Li, Y.; Lu, Q. Policy assessments for the carbon emission flows and sustainability of Bitcoin blockchain operation in China. Nat. Commun. 2021, 12, 1938. [Google Scholar] [CrossRef]
- Li, W.; Wang, L.; Li, Y. A blockchain-based emissions trading system for the road transport sector: Policy design and evaluation. Clim. Policy 2021, 21, 337–352. [Google Scholar] [CrossRef]
- Solaymani, S. CO2 emissions patterns in 7 top carbon emitter economies: The case of transport sector. Energy 2019, 168, 989–1001. [Google Scholar] [CrossRef]
- Delardas, O.; Giannos, P. Towards Energy Transition: Use of Blockchain in Renewable Certificates to Support Sustainability Commitments. Sustainability 2023, 15, 258. [Google Scholar] [CrossRef]
- Schletz, M.; Franke, L.A.; Salomo, S. Blockchain Application for the Paris Agreement Carbon Market Mechanism—A Decision Framework and Architecture. Sustainability 2020, 12, 5069. [Google Scholar] [CrossRef]
- Alnahari, M.S.; Ariaratnam, S.T. The Application of Blockchain Technology to Smart City Infrastructure. Smart Cities 2022, 5, 979–993. [Google Scholar] [CrossRef]
- Manupati, V.K.; Schoenherr, T.; Ramkumar, M. A blockchain-based approach for a multi-echelon sustainable supply chain. Int. J. Prod. Res. 2020, 58, 2222–2241. [Google Scholar] [CrossRef]
- Howson, P. Tackling climate change with blockchain. Nat. Clim. Chang. 2019, 9, 644–645. [Google Scholar] [CrossRef]
- Yan, M.; Shahidehpour, M.; Alabdulwahab, A. Blockchain for transacting energy and carbon allowance in networked microgrids. IEEE Trans. Smart Grid. 2021, 12, 4702–4714. [Google Scholar] [CrossRef]
- Kim, S.K.; Huh, J.H. Blockchain of carbon trading for UN sustainable development goals. Sustainability 2020, 12, 4021. [Google Scholar] [CrossRef]
- Zhang, T.; Pota, H.; Chu, C. Real-time renewable energy incentive system for electric vehicles using prioritization and cryptocurrency. Appl. Energy 2018, 226, 582–594. [Google Scholar] [CrossRef]
- Corazza, L.; Zhang, J.; Arachchilage, D.K.; Scagnelli, S.D. Blockchain and Sustainability Disclosure: A Scenario-Based Application for Supply Chains. Sustainability 2023, 15, 571. [Google Scholar] [CrossRef]
- Zhao, C.; Sun, J.; Gong, Y. Research on the Blue Carbon Trading Market System under Blockchain Technology. Energies 2022, 15, 3134. [Google Scholar] [CrossRef]
- Khaqqi, K.N.; Sikorski, J.J.; Hadinoto, K.A. Incorporating seller/buyer reputation-based system in blockchain-enabled emission trading application. Appl. Energy 2018, 209, 8–19. [Google Scholar] [CrossRef]
- Edussuriya, C.; Marikkar, U.; Wickramasinghe, S.; Jayasinghe, U.; Alawatugoda, J. Peer-to-Peer Energy Trading through Swarm Intelligent Stackelberg Game. Energies 2023, 16, 2434. [Google Scholar] [CrossRef]
- Bekrar, A.; Ait El Cadi, A.; Todosijevic, R.; Sarkis, J. Digitalizing the Closing-of-the-Loop for Supply Chains: A Transportation and Blockchain Perspective. Sustainability 2021, 13, 2895. [Google Scholar] [CrossRef]
- Habbak, H.; Baza, M.; Mahmoud, M.M.E.A.; Metwally, K.; Mattar, A.; Salama, G.I. Privacy-Preserving Charging Coordination Scheme for Smart Power Grids Using a Blockchain. Energies. 2022, 15, 8996. [Google Scholar] [CrossRef]
- Xie, C.; Stephen, D.; Dong, J.; Wu, X. Travel Behavior and Transportation Systems Analysis of Electric Vehicles. J. Adv. Transp. 2018, 2018, 7284026. [Google Scholar] [CrossRef]
- Du, X.; Gao, Y.; Wu, C.; Wang, R.; Bi, D. Blockchain-Based Intelligent Transportation: A Sustainable GCU Application System. J. Adv. Transp. 2020, 2020, 5036792. [Google Scholar] [CrossRef]






| Type of Urban Public Transport | Subway Train | Electric Bus | Fuel Bus |
|---|---|---|---|
| Penalty cost/CNY | 122.57 | 25.2 | 79.95 |
| Energy-consumption cost/CNY | 656 | 120 | 630 |
| Carbon-transaction cost/CNY | 19.46 | 4 | 10.25 |
| Carbon emissions/kg | 389.1 | 80.3 | 205 |
| Total operating cost/CNY | 798.03 | 149.2 | 720.2 |
| Before Optimization | After Optimization | ||
|---|---|---|---|
| Departing Time | Departing Interval/min | Departing Time | Departing Interval/min |
| 6:27 | 0 | 6:27 | 0 |
| 6:39 | 12 | 6:37 | 10 |
| 6:47 | 8 | 6:47 | 10 |
| 6:52 | 5 | 6:56 | 9 |
| 7:00 | 8 | 7:01 | 5 |
| 7:03 | 3 | 7:06 | 5 |
| 7:10 | 7 | 7:12 | 6 |
| 7:19 | 9 | 7:19 | 7 |
| 7:24 | 5 | 7:24 | 5 |
| 7:30 | 6 | 7:30 | 6 |
| 7:35 | 5 | 7:37 | 7 |
| 7:40 | 5 | 7:44 | 7 |
| 7:54 | 14 | 7:57 | 13 |
| 8:00 | 6 | ||
| Carbon Emissions/kg | Total Operating Costs/CNY | Carbon Emissions/kg | Total Operating Costs/CNY |
| 2750.7 | 10,002.3 | 2502.3 | 9489.8 |
| Station Number | Initial Timetable | Optimized Timetable | ||
|---|---|---|---|---|
| Arrival Time/s | Departure Time/s | Arrival Time/s | Departure Time/s | |
| 1 | — | 0 | — | 0 |
| 2 | 108 | 153 | 108 | 162 |
| 3 | 305 | 340 | 314 | 348 |
| 4 | 462 | 492 | 470 | 508 |
| 5 | 597 | 637 | 613 | 632 |
| 6 | 822 | 852 | 817 | 848 |
| 7 | 1033 | 1063 | 1029 | 1070 |
| 8 | 1163 | 1193 | 1170 | 1200 |
| 9 | 1328 | 1358 | 1335 | 1368 |
| 10 | 1448 | 1508 | 1458 | 1513 |
| 11 | 1607 | 1647 | 1612 | 1646 |
| 12 | 1735 | 1765 | 1734 | 1760 |
| 13 | 1848 | — | 1843 | — |
| Departure interval/s | 327 | 540 | ||
| Carbon emissions/kg | 2256.4 | 1733.8 | ||
| Total operating costs/CNY | 4608.4 | 3756.3 | ||
Disclaimer/Publisher’s Note: The statements, opinions and data contained in all publications are solely those of the individual author(s) and contributor(s) and not of MDPI and/or the editor(s). MDPI and/or the editor(s) disclaim responsibility for any injury to people or property resulting from any ideas, methods, instructions or products referred to in the content. |
© 2023 by the authors. Licensee MDPI, Basel, Switzerland. This article is an open access article distributed under the terms and conditions of the Creative Commons Attribution (CC BY) license (https://creativecommons.org/licenses/by/4.0/).
Share and Cite
Yu, X.; Wang, X. Research on Carbon-Trading Model of Urban Public Transport Based on Blockchain Technology. Energies 2023, 16, 2606. https://doi.org/10.3390/en16062606
Yu X, Wang X. Research on Carbon-Trading Model of Urban Public Transport Based on Blockchain Technology. Energies. 2023; 16(6):2606. https://doi.org/10.3390/en16062606
Chicago/Turabian StyleYu, Xiangyang, and Xiaojing Wang. 2023. "Research on Carbon-Trading Model of Urban Public Transport Based on Blockchain Technology" Energies 16, no. 6: 2606. https://doi.org/10.3390/en16062606
APA StyleYu, X., & Wang, X. (2023). Research on Carbon-Trading Model of Urban Public Transport Based on Blockchain Technology. Energies, 16(6), 2606. https://doi.org/10.3390/en16062606
