Next Article in Journal
Comparative Analysis of Eight Numerical Methods Using Weibull Distribution to Estimate Wind Power Density for Coastal Areas in Pakistan
Next Article in Special Issue
Energy Challenges and Smart Applications in Production Systems
Previous Article in Journal
Economic Viability and Engine Performance Evaluation of Biodiesel Derived from Desert Palm Date Seeds
Previous Article in Special Issue
Analysis and Evaluation of the Possibility of Electricity Production from Small Photovoltaic Installations in Poland
 
 
Font Type:
Arial Georgia Verdana
Font Size:
Aa Aa Aa
Line Spacing:
Column Width:
Background:
Article

Multi-Method Simulation and Multi-Objective Optimization for Energy-Flexibility-Potential Assessment of Food-Production Process Cooling

by
Daniel Anthony Howard
*,
Bo Nørregaard Jørgensen
and
Zheng Ma
*
SDU Center for Energy Informatics, The Maersk Mc-Kinney Moller Institute, University of Southern Denmark, 5230 Odense, Denmark
*
Authors to whom correspondence should be addressed.
Energies 2023, 16(3), 1514; https://doi.org/10.3390/en16031514
Submission received: 30 November 2022 / Revised: 21 January 2023 / Accepted: 1 February 2023 / Published: 3 February 2023
(This article belongs to the Special Issue Energy Challenges and Smart Applications in Production Systems)

Abstract

:
Process cooling for food production is an energy-intensive industry with complex interactions and restrictions that complicate the ability to utilize energy-flexibility due to unforeseen consequences in production. Therefore, methods for assessing the potential flexibility in individual facilities to enable the active participation of process-cooling facilities in the electricity system are essential, but not yet well discussed in the literature. Therefore, this paper introduces an assessment method based on multi-method simulation and multi-objective optimization for investigating energy flexibility in process cooling, with a case study of a Danish process-cooling facility for canned-meat food production. Multi-method simulation is used in this paper: multi-agent-based simulation to investigate individual entities within the process-cooling system and the system’s behavior; discrete-event simulation to explore the entire process-cooling flow; and system dynamics to capture the thermophysical properties of the refrigeration unit and states of the refrigerated environment. A simulation library is developed, and is able to represent a generic production-flow of the canned-food process cooling. A data-driven symbolic-regression approach determines the complex logic of individual agents. Using a binary tuple-matrix for refrigeration-schedule optimization, the refrigeration-cycle operation is determined, based on weather forecasts, electricity price, and electricity CO2 emissions without violating individual room-temperature limits. The simulation results of one-week’s production in October 2020 show that 32% of energy costs can be saved and 822 kg of CO2 emissions can be reduced. The results thereby show the energy-flexibility potential in the process-cooling facilities, with the benefit of overall production cost and CO2 emissions reduction; at the same time, the production quality and throughput are not influenced.

1. Introduction

The need to reduce the environmental impact of industries and prepare industries for the intermittent behavior of the increasingly renewable future-energy-system necessitates disruptive approaches for transitioning the industry to become increasingly flexible [1]. The typical energy-flexibility approaches considered in industries include the introduction of carbon pricing and time-of-use-based electricity pricing [2]. The industrial facilities can reduce the overall operation costs while aiding in electricity-system balancing through the flexible operation of the industrial units in combination with time-of-use-based electricity pricing. The facility flexibility can be derived from the production process units within the facility, providing an instantaneous response. The flexibility can also be derived through flexible control of the production environment, which can be curtailed based on the thermal inertia of the system.
Due to the electricity consumption and thermal inertia, refrigeration and cooling processes and ventilation units have been identified as end-use applications with significant flexibility potential [3]. One of the industrial sectors with a substantial use of refrigeration and cooling processes is the meat industry [4]. An example of a meat production facility is the production of canned meat that can be used for long-term storage. However, there is still hesitance among industrial consumers to provide energy flexibility, due to uncertainties surrounding energy potential, production implications, and economic influence. For instance, in Denmark, the meat industry constitutes 2% of the annual electricity consumption, and can hence provide substantial flexibility. Within the Danish meat industry, specific steps of the meat-processing stage are subject to legislation that hinders flexible consumption by ensuring food safety and spoilage. Therefore, the primary refrigeration and cooling for flexible operation are found in the meat-production facilities that produce consumer products from the meat cuttings.
However, process cooling for food production is an energy-intensive industry with complex interactions and restrictions that complicates the ability to utilize energy flexibility, due to unforeseen consequences to production. Meanwhile, introducing energy flexibility to industrial facilities has been coupled with several barriers that hinder participation in energy-flexibility programs, e.g., a lack of understanding of the consequences flexible operation may induce on production [5,6]. These barriers within the industrial-process operations are complicated, due to complex system-interactions [7]. Furthermore, research has mainly focused on single-process evaluation of flexibility potentials that do not adequately consider up- and downstream propagation of production decisions [8]. Moreover, little literature has focused on the energy-flexibility potential in the meat-canning process. Methods for assessing the potential flexibility in individual facilities which can enable the active participation of process-cooling facilities in the electricity system are essential, but not yet well discussed in the literature.
Therefore, this paper introduces a simulation-based assessment method for investigating energy flexibility in process cooling with a case study of a Danish process-cooling facility for canned-meat food production. Multi-method simulation is used in this paper: multi-agent-based simulation to investigate individual entities within the process-cooling system and the system’s behavior; discrete-event simulation to explore the entire process-cooling flow; and system dynamics to capture thermophysical properties of the refrigeration unit and states of the refrigerated environment. Furthermore, a multi-method simulation library is developed in this paper with the OptQuest optimization engine for accessing energy-flexibility potential in the case study.
The rest of this paper is structured as follows: firstly, a literature review is presented, examining the current literature on energy flexibility in process-cooling facilities. Secondly, the applied methods, the agent-based modeling and multi-objective optimization approach, are introduced. The simulation-development section outlines the simulation architecture and agent communication. Subsequently, the individua- agent logics are outlined, covering the production environment, meat product, process-flow agents, and the refrigeration unit. Together with the refrigeration unit, the schedule-optimization explanation is provided. The scenario-design section introduces the scenarios conducted to verify and validate the designed agents. Based on the developed simulation-solution, three scenarios are presented; the scenarios are presented to verify and test the developed solution. The case-study section outlines the case study used for testing the scenarios with the specific agent-population sizes. Subsequently, in the results section, the resulting operation based on the case study is presented, emphasizing the refrigeration-cycle performance for three scenarios. Lastly, the results and limitations are discussed, before the conclusion section.

2. Literature Review

Industries have high demand-response potential due to high baseloads, less coordination effort, and energy-management systems already in place [9]. For instance, in Denmark industries consume 26.3% of the Danish end-user electricity consumption [10], and the amount of flexible electricity consumption within Danish manufacturing companies is equivalent to 380 MW [11].
Implicit demand-response entails the industrial company reacting to market-price signals, e.g., from Nord Pool Spot Market, and thereby adapting the electricity-consumption behavior to lower operating-costs. In practical terms, this incites the industrial companies to allocate their bulk production of goods to hours where the day-ahead electricity price is low, to benefit from arbitrage. In addition to implicit demand-response, it is also possible for the industrial company to participate in explicit demand-response. Explicit demand-response is dispatchable and tradable flexibility [12]. A third-party, e.g., an aggregator, often facilitates explicit demand-response. Explicit demand-response is often divided into programs based on the capacity and response times of the actors.
Refrigeration and cooling represent most of the electricity consumption in the food-processing industry where, on average, approximately 50% of the electricity consumption is used for cooling and refrigeration [4]. The food processing can be subdivided into processing and production. The processing stage uses the most electricity. Some food, e.g., meat, requires fast freezing-speed to avoid spoilage [3]. Therefore, the electricity used for freezing tunnels is considered inflexible. The electricity usage related to the storage cooling that keeps the food under acceptable conditions between process steps can be considered for energy-load deviations and flexibility.
There is large energy-flexibility potential for ventilation, refrigeration, and cooling. For instance, according to [3], cooling processes could be used for load shifting for multiple hours and for around 50%, equivalent to 1513 TJ, of electricity consumption. However, process-production systems often involve complex systems and processes that are challenging to model and describe, and often operate based on extensive tacit knowledge [7]. For instance, ref. [13] examines the meat-production process, and presents the initial processing of different meat types (cattle, pork, poultry) and the energy usage associated with production across European countries. Similarly, in [14], the saving potential in the food industry for Latvia and Kazakhstan are compared, comparing the potentials for shifting for cooling and ventilation.
Process cooling has previously been examined for its ability to provide flexibility in the electricity market. Ref. [15] examines the potential for demand response through fan-speed variations in the drying chambers and cooling interruption in the drying chamber, and shows a 6.65% reduction in total cost of electricity. Ref. [16] evaluates the effects of demand response in a refrigerated room, and shows that utilizing demand response once per day yielded a core-temperature increase of the stored product of 1.1 °C after three days. Ref. [17] reviews the economic and environmental impact of the meat industry’s participation in energy flexibility, and shows that the meat industry can save between 3 and 5% on annual CO2 emissions by participating in demand response and 5–6% on the overall electricity cost. Ref. [18] examines a frozen-food manufacturing plant for load balancing in the processes of cooking, deep freezing, and cold warehouse, and finds that the facility can provide balancing for the local power system. Ref. [19] examines the potential for HVAC systems to provide demand response in industrial facilities with high thermal-inertia, and finds a potential saving of 15.23% to 17.33%.
Furthermore, ref. [20] proposes a multi-criteria evaluation framework for mapping various industrial processes to the feasibility of electricity-market participation. The study considers a cooling process for food storage, which has fewer barriers in capacity-based reserve markets. However, the study also remarks on the need to consider the facility’s flexibility and the interactions of the industrial processes with other processes along the production chain. Ref. [21] finds that an industrial-scale bakery with a glycol coolant-system (that cools the bread-dough mixers and the fermentation room) can respond to electricity system changes.
Process cooling has also been considered extensively in combination with various types of thermal-energy-storage technologies. In [22], slurry-ice thermal storage is proposed for the process cooling of cheese production, to aid in reducing the cost of energy costs. In [23] a site-specific feasibility study is performed to investigate the potential for aquifer thermal energy storage. In [24], an HVAC chiller is examined in conjunction with an ice-storage system in a supermarket, and is investigated for the potential to provide ancillary services.
However, industries’ active participation in implicit demand-response schemes is associated with various barriers. In the process-cooling facilities, the primary barriers and concerns regarding implicit demand-response participation are linked to the quality constraints of the product. As described in [8], there is a need for to quantify the implications for a production process in terms of up- and downstream propagation that may be incurred due to a flexible operation. In [5], barriers to demand-response programs are examined in which the most frequent barriers are related to technical uncertainty in terms of damage to the product; however, economic considerations such as idle labor and unpredictability are mentioned. Similar findings are presented in [6], with the addition of research that can identify portfolios of demand-response measures that can be executed with minimal impact on the production.
Furthermore, the demand-response potential for a process-cooling facility involving food will often be subject to food-temperature restrictions. Ref. [25] introduces a supermarket-food-temperature estimation approach for a portion of ground beef. The estimation approach is a time-constant approach for determining the temperature increase over time, and the result shows that the food can reach its maximum allowable temperature within 150 min. The shift in refrigeration load under consideration of the food temperature has also been discussed in [26,27].
Moreover, there are often limitations from a legal standpoint regarding how much temperatures can vary in the cooling process. The cooling processes are often subject to some leeway regarding temperature setpoints. Ref. [28] finds that varying temperatures do not affect the food products significantly, enabling the potential for flexible operation.
Several studies have used optimization to effectively utilize energy flexibility. For instance, ref. [29] applies a linear program for optimizing a food-dehydration process using a drum dryer. Ref. [30] applies a mixed-integer linear program across seven production lines to optimize the food-production scheduling with the consideration of multiple factors for each production line, e.g., energy consumption, productivity, and labor costs. Ref. [31] uses a mixed-integer nonlinear program for optimal chiller-loading to improve the operation of a large-scale process-cooling facility, and an 8.57% energy saving is achieved. The study also considers variable electricity price and shows a potential economic saving of approximately 42.2%. Using an optimization-based framework examines the potential for chiller plants to provide demand response through load curtailment [32]. Ref. [33] investigates the potential for a large constant-speed centrifugal chiller to provide grid-frequency regulation, and finds 5–7.5% regulation-capacity potential by using a model-predictive-control strategy.
However, as the optimization methods do not consider the internal-production-process flow and optimization, start conditions may change before an optimal solution has been found in a dynamic production system. Simulation methods can solve the above issues and can capture the inherent uncertainty in production processes [8,34]. Some previous research has applied agent-based simulation to the food industry. For instance, [35] uses agent-based simulation to examine the beef-cattle supply chain. Ref. [36] introduces agent-based modeling in the meat industry as a control layer in production. Ref. [37] utilizes agent-based modeling for brewery-fermentation optimization. Furthermore, to efficiently examine the potential for implicit demand-response in a canned-meat production facility, the applied methods should be able to address all aspects of the facility sufficiently.
Based on the reviewed literature, it was found that limited literature has discussed the energy-flexibility potential in the meat-canning process. Furthermore the literature has emphasized single-process evaluation of flexibility potentials that do not adequately consider up- and downstream propagation of production decisions. Therefore, the novelty value of this paper is to introduce a simulation-based assessment method for investigating energy flexibility in process cooling, using a case study of a Danish process-cooling facility for canned-meat food production. The importance of the findings proposed in this paper is their contribution to the enablement of increasingly flexible behavior in industries using process cooling.

3. Methodology

A multi-method simulation is used in this paper to capture the canned-meat process-cooling facility. The multi-methods include multi-agent-based simulation to investigate individual entities within the process-cooling system and the system’s behavior; discrete-event simulation to explore the entire process-cooling flow; system dynamics to capture the thermophysical properties of the refrigeration unit and states of the refrigerated environment. Based on the developed simulation-model, multi-objective optimization is used to examine the refrigeration unit’s response to various operation schedules, including time-of-use electricity price and carbon emissions. Machine learning is used to establish the relationship between the facility cooling-temperature and electricity-consumption. In combination, the methods provide an adequate description of the canned-meat system for examining the energy-flexibility potential.

3.1. Multi-Method Simulation

Multi-method simulation enables the use of different modeling paradigms in order to capture the underlying behavior as accurately as possible. The primary modeling-approaches are discrete-event, system-dynamics, and agent-based modeling. The simulation platform, AnyLogic, is chosen in this paper, due to its multi-method modeling and simulation support.
Discrete-event models the system as a sequence of discrete events occurring at specified time points and changing the system’s state. Discrete-event modeling considers the system as a process with several sequential steps triggered as discrete events. The transition of products between processes can often be described using discrete-event, where products are transitioning between stages at specified times. Previous research has also utilized discrete events for production systems [38].
System dynamics represents the system using stocks and flows to model the behavior of systems over time. System dynamics can involve feedback loops, and is often used to represent continuous-time systems. System dynamics has seen application in adoption theory for examining the adoption of technologies in populations. Furthermore, system dynamics has previously been used for the mathematical modeling of cooling systems [39].
Agent-based modeling and simulation can facilitate the investigation of complex systems by focusing on the individual-agent behavior [40,41,42]. Agent-based modeling allows for the modeling of each entity in the system as an autonomous agent that encapsulates each separate agent’s internal behavior and logic. Using multiple interacting intelligent-agents, a multi-agent system can be developed in which the system’s behavior becomes a result of emergent phenomena. Agent-based modeling, furthermore, allows for the establishing of generic software agents that can be instantiated with parameters corresponding to their domain, thereby providing reusability across a single domain.
Agent-based modeling and simulation have applications in several industrial domains, including meat-processing facilities [35,36]. In a study from 2021, a fillet and nugget processing line is presented, using agent-based modeling for describing the system components using generic agents [36]. Another agent-based model in [35] presents beef-cattle production and transportation simulation in southwest Kansas. Furthermore, there are applications of agent-based modeling and simulation for reducing the overall CO2 impact of industrial production facilities [43].

3.2. Multi-Objective Optimization

Previous work has considered various types of optimization approaches including mixed-integer linear programming (MILP), as covered in [26,30,44]. However, as described in [45], linear programming is limited by the need for structured and well-defined problems which may compromise real-system representation and the ability to provide quality solutions. Many real-life complex systems include multiple objectives which may be conflicting. Multi-objective optimization has been used in previous work, e.g., [29], where it was used to optimize food dehydration while also maximizing energy-efficiency.
Multi-objective optimization presents an ideal solution for considering the conflicting and complex objectives and variables found in an industrial facility, and has previously been discussed as a favorable solution in industrial food-processing [46,47]. In order to solve the multi-objective optimization problem, various techniques can be used; the literature presents a wide array of methods and metaheuristics including genetic algorithms, tabu search, scatter search, neural networks, simulated annealing, and multi-variate linear regression, etc. It has been shown that the use of search-based metaheuristics based on scatter search and tabu search can outperform, e.g., genetic algorithms [48].
Therefore, the optimization in this paper is realized with the OptQuest optimization software engine, a search-based algorithm based on scatter search and tabu search [48]. Furthermore, OptQuest simulation engine has shown better performance compared with other optimization engines [48,49]. Moreover, the OptQuest optimization engine is also embedded in the simulation platform, AnyLogic, which allow the realization of both multi-method simulation and optimization. Anylogic was chosen based on an extensive simulation-software comparison conducted in [50]. As only the simulation tools Enterprise Dynamics, Pedestrian Dynamics, and AnyLogic supported the requirement for multi-method modeling, these were chosen for further examination. As Pedestrian Dynamics emphasizes the simulation of crowd management, the tool falls outside the scope of simulation for this paper. Comparing the specifications for Enterprise Dynamics and AnyLogic, it was evident that only AnyLogic supported multi-method modeling within one model, which led to the selection of AnyLogic as the simulation tool.

4. Simulation Development

The developed simulation represents the chosen canned-meat production, which can be used for examining the potential for energy flexibility. Canned-meat production consists of several facility-specific process steps. While in production, the meat is contained in various cold-storage areas collectively controlled by one or multiple refrigeration units. Facility resources can be required for operating the processes, e.g., personnel for operating machinery or forklifts for transporting goods.
An overview of the simulation architecture is shown in Figure 1. The top-level process-cooling agent represents the given facility. Each facility may have multiple rooms or storage areas with various temperature-requirements and profiles. It is important to note that the primary production-flow is modeled and matched with the given cooling-environment.
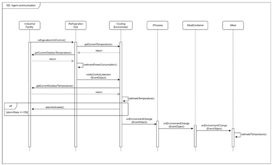
The process cooling is a placeholder for all the environments in the different rooms across the entirety of the facility. Several processes and conveyor blocks are associated with each environment that receives its temperature data. The user controls the associated processes and conveyor blocks. The environment is not required to contain any blocks. All the environments are connected to the centrally controlled refrigeration unit. The indoor temperature is determined based on the refrigeration unit’s electricity consumption and current outdoor temperature. As seen from Figure 1, there is a continuous flow of products between processes and conveyors, and the processes and conveyors are subject to the environment in which they reside. Thereby, the environment will continuously notify its observers of any state changes. Using an observer pattern enables a dynamic number of observers within the environment subjects. Similarly, the environments observe the refrigeration unit and the internal-state changes in response to the refrigeration-unit input are determined by the individual environments. The communication of the developed simulation follows the sequence diagram, which is shown in Figure 2, and the refrigeration unit determines the state of the refrigerated rooms. The state of the refrigerated room subsequently propagates into the agents contained in the environment.
In Figure 2, the adjustment of the refrigeration unit is started from the top-level industrial facility. The refrigeration adjustment can happen at specified intervals. Once the signal for refrigeration-unit control is sent, the refrigeration unit will collect the temperatures of the rooms and the current outdoor temperature, which will determine the refrigeration power-consumption for the forthcoming hour. The refrigeration power is published to the cooling environments, which adjust their temperature based on the supplied cooling power and the current outdoor temperature. Once the temperature adjustment has been completed, the alarm setpoint is checked, and if the temperature has been above the alarm setpoint for more than the specified alarm-delay-time, the specific cooling-environment will trigger an alarm at the top-level facility agent.
Subsequently, the state of the cooling environment is published to all the environment listeners. The environment listeners consist mainly of process-type agents that will pass the state information to agents currently contained in the process, i.e., the meat-product containers and meat products. The meat agent will adjust its temperature based on the environment state received, which in turn updates the thermophysical properties of the meat for future state-changes.
As shown in Figure 2, the agent-based system follows an observer-based design pattern. The use of an observer design-pattern enables system flexibility and reusability. An event-driven system furthermore complements the domain-specific use of observer responses to a subject, e.g., cooling-environment state changes are reflected in all agents currently residing in the specific environment that implements the required listener-interface.
An overview of the individual agents developed for the process-cooling facility and their functionality can be seen in Table 1:
The primary parameters that are modified during simulation are those of the operating schedule of the refrigeration unit, which propagate to the cooling environments. The state of the cooling environments will determine the temperature of the meat. The temperature estimation of the meat is, in this case, dependent on the composition. There are four primary agents in the simulation: production environment, meat product, process agent, and refrigeration unit.

4.1. Production Environment

The production-environment agent was created as a placeholder for the facility’s environment in a specific room. A central parameter to be estimated for the operation of the process cooling is the room temperature. The temperature is considered a main decision parameter, as the correct temperature ensures the quality of the products. The literature’s general approach to cooling-load estimation is centered around Newton’s cooling law [51]. Cengel states that the temperatures evolve according to an exponential curve [52]
T ( t ) T T i T = e b · t
where T(t) is the temperature at the next time step, Ti is the internal temperature at the current time step, and T is the surrounding temperature. The temperature is assumed to be uniform, and the reciprocal time constant is defined as:
b = h · A s ρ · V · C p
where h is the overall heat-transfer-coefficient, A s is the surface area, ρ is the density, V the volume, and C p is the specific heat under constant pressure [52]. The reciprocal-time-constant parameter, b , can be estimated based on the temperature segments found in collected data, similar to the approach presented by Herten et al. [51]. The reciprocal time constant is used to ensure that the temperature development does not exceed the observed maximum hourly change.
The production-environment agent adheres to the company’s temperature setpoints and restrictions. The state-chart representation of alarm behavior is shown in Figure 3.
The production-environment agent will initially start with the alarm off. It will start the alarm timer if the temperature is above the setpoint. If the temperature is not reduced before the alarm timer runs out, the alarm is triggered, and a warning message will be issued. Alternatively, the temperature can become too low, damaging the products and directly triggering an alarm. In terms of optimization, an alarm trigger corresponds to an infeasible run. The temperature within the compartment is updated continuously. The compartment-environment temperature is determined based on Equations (1) and (2).

4.2. Meat Product

Limited information was obtained about the meat within the production flow. However, based on an example provided by [3] and the ASHRAE chapter on the food-temperature thermal properties, modeling of the individual meat products could be performed [53,54]. The temperature modeling of the meat was carried out using Newton’s law of cooling, previously presented in (1). As surface temperature is used for the rules on the hygiene of food of animal origin, a uniform-temperature estimation is assumed to be sufficient [55]. The thermophysical properties of meat are highly dependent on the product’s composition. It is assumed that the pork meat adheres to the composition found in the shoulder of the pig. The composition is outlined in Table 2.
The meat’s thermal properties were regularly evaluated based on the above composition and the thermal-property model for food components presented in [5]. The density of the meat is calculated according to (3):
ρ = ( 1 ε ) x i ρ i
The porosity, ε, of the meat is zero, as no granularity is present, and x i and ρ i are the mass fractions and density of the meat constituent, respectively. In a similar way to the density, the specific heat of the meat is modeled according to its constituents, as seen in (4).
C p = C p , i · x i
The heat transfer coefficient of the meat was modeled based on the experimental findings presented by [56], which were extended to be described using the regression model seen in (5):
h ( v ) = 1.4869 v 2 + 14.105 v + 3.1676
where v describes the air velocity. It is assumed that the meat was always kept above its initial freezing-point, for modeling the thermal properties. Falling below the initial freezing-point will lead to significant changes in the thermal properties and potential damage to the product. The initial freezing-point for a pork shoulder is −2.2 °C, significantly below the compartments’ storage temperature. Within the production-flow simulation, the meat-product agent adheres to the production environment associated with the process in which it currently resides.

4.3. Process-Flow Agents

The process agent refers to the fundamental process logic inherited by any specific process agent used for the simulation. The process agents represent the subprocesses shown in Figure 4, which the product agent will pass through during its lifetime in production. The flowcharts used for specific agents within the simulation can be seen in Figure 4.
The meat-product agent will be inserted into the process block through the enter block. After entering the block, the product will go through the process steps in the specific agent before exiting the next step in production or finishing the production. All the process blocks were modeled based on the above concept. The cold storage had to be slightly altered to include a rack system for storage. For raw-material storage, the products are transferred to a storage rack, where they will stay for a specified time before being picked automatically and continuing production. The rack-store delay may be case-specific, as the meat is retrieved based on its usage in a required recipe. The current implementation delays all the products for the same duration of time. The meat grinder will wait for a specified amount of meat agent to enter the process; once the amount is satisfied, the products are batched into one new meat agent which is delayed, based on the grinder setting. The filling machine will take two inputs of a container, i.e., a can and a containable entity, i.e., meat, and will add the meat to the can, which can be delayed for a set period. The hydrostatic cooker will take the filled-can agents and delay them for a period corresponding to the cooking time.

4.4. Refrigeration Unit

The refrigeration-unit agent represents the facility’s control and operation of the refrigeration unit. The state-chart logic used for the agent can be seen in Figure 5.
The refrigeration unit responds to an inputted operation schedule. The initial state of the refrigeration unit is chosen based on the initial schedule, through the branch shown in Figure 4. The ON or OFF states do not represent the refrigeration unit being entirely on or off. The states correspond to an increase or decrease in power consumption, as it is currently enforced that the refrigeration unit should run all the time, and the capacity is adjusted. The refrigeration unit’s primary power-consumption is attributed to the compressors that adjust the inputted work, based on the refrigeration load. As modeling the correct behavior of the refrigeration unit poses a significant challenge, with underlying assumptions that can be challenging to address, a data-driven modeling approach is applied.
Symbolic regression has been identified as a promising solution for obtaining explanatory models without imposing any a priori assumptions [57]. Symbolic regression has seen development using both genetic programming and simulated annealing; however, as shown in [58], symbolic regression using simulated annealing generally outperforms symbolic regression based on genetic programming. The performance was further underlined in another study comparing state-of-the-art symbolic-regression tools; the study showed that the software TuringBot, based on simulated annealing, outperformed its counterparts, Eureqa and AI Feynman, discovering target equations faster and with fewer data points [59]. Symbolic regression was enabled through TuringBot to establish the refrigeration-unit electricity consumption under various conditions. Therefore, TuringBot was used to develop a refrigeration-unit power function, relating the individual room-cooling-load to the refrigeration-unit electricity consumption.

Multi-Objective Optimization of Refrigeration-Operation Schedule

Enabled by the OptQuest optimization engine, multi-objective optimization was used to select the refrigeration-unit-operation schedule. The objectives used for the multi-objective optimization are stated below (6):
m i n i m i z e   CO 2   emissions m i n i m i z e   Electricity   cos t
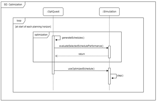
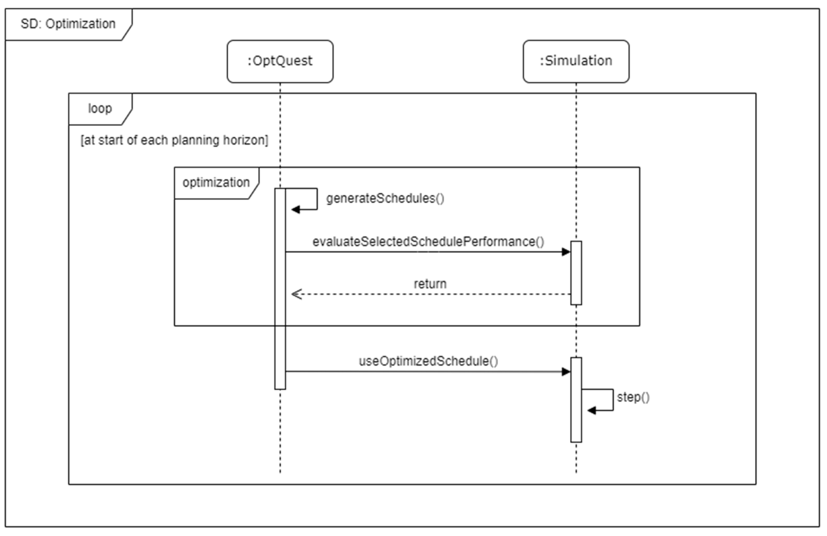
The minimization is subject to operational constraints of the refrigeration unit. Furthermore, the problem is constrained by the number of cooling-system alarms being equal to zero. The optimization was performed in incremental steps for the simulation. Each simulation step corresponded to the optimization horizon. A sequence diagram providing an overview of the multi-objective optimization utilization can be seen in Figure 6.
As seen from the sequence diagram presented in Figure 6, the optimization is started by generating all possible operation schedules. Using the developed simulation, the operational schedule performance is tested under the outlined constraints. Once an optimized schedule has been identified, it is used to for simulating the forthcoming 24 h in the simulation before the optimization procedure is repeated. As the simulation-optimization engine does not support schedule optimization, an alternative approach is used for selecting the appropriate schedule. A discrete schedule contains a finite number of possible combinations and a finite number of possible states. Therefore, the possible schedules can be constructed as arrays of states from the current timestamp, n, until the desired planning horizon, m, i.e., the number of future timesteps considered.
[ s t a t e n s t a t e n + m ]
The possible schedules can be collected in an array with a length corresponding to the number of possible permutations. The possible permutations are derived from the number of possible states, s.
Each possible schedule is linked to the resulting operation’s associated electricity price, carbon dioxide emission, and facility operation. The simulation-optimization engine can subsequently use an index list referring to all possible permutations, where each index holds a unique combination of states. Based on the index list, the simulation environment can be used as a testbed for examining the impact of a specific operation schedule.
Assuming that the scheduling is carried out on an hourly basis and that the state of the refrigeration cycle is operated in an ON/OFF manner, inferring two states, the total number of operational possibilities can be expressed as (8) [60]
s m ,
where m represents the scheduling horizon and (8) represents the total number of permutations with repetition allowed. It is essential to include repetitions, as the system’s current state will influence its future states, due to changing temperatures. Each operational possibility can be expressed as a binary number with a number of bits corresponding to the scheduling horizon. In this case, zeros correspond to OFF, and a one in the system is ON. Generating all possible schedules hence presents a matrix of size ( s m × m ) , in which each row represents a possible operational schedule. Based on the possible operational schedules, the objective functions are optimized under the previously outlined constraints. The scheduling is carried out on an hourly basis, in order to coincide with the electricity spot-prices which are supplied on an hourly basis. As the scheduling is carried out hourly, it is hence assumed that the refrigeration operation is varied on an hourly basis. The room-temperature development could be simulated in response to each binary string’s composition. As the optimization is carried out room-wise, each room’s preferred schedule may vary, based on the parameters and constraints; i.e., one room may increase in temperature more rapidly than another. Therefore, the optimization was carried out using the temperature development for all rooms, and only solutions that adhere to all the individual room constraints were considered for use. The approach was deemed necessary because the refrigeration unit is centrally controlled, and any operational change will affect all connected rooms.
The schedule was optimized using the CO2 emissions and electricity spot-price. The Danish transmission system operator, Energinet, supplies a forecast of the electricity spot-price for the next 24 h and for the forthcoming 9 h for CO2 emissions [61]. Note that for the forecasted CO2 emission, Energinet ensures a minimum of 9 h of prognosis, but can include more hours. The energy-system forecasts were combined with a weather forecast to correspond to the scheduling horizon. The electricity price and CO2 emissions associated with the operation were calculated as shown in (9) and (10).
Electricity   cos t = i = n m P c o n s u m p t i o n , i E c o s t , i
where P c o n s u m p t i o n , i , is the electricity consumption in the hour i, and E c o s t , i , is the cost of electricity in the hour i. Similarly, the CO2 emissions are calculated as:
CO 2   emissions = i = n m P c o n s u m p t i o n , i E e m i s s i o n s , i
where E e m i s s i o n s , i , refers to the amount of CO2 emission per consumed electricity-unit.

5. Scenario Design

Three scenarios are designed to examine the canned-meat process-cooling operation. A baseline scenario for simulation-model verification and two optimization scenarios examine the facility’s impact and potential for energy flexibility. All the scenarios were simulated within the period of 5–12 October 2020, which was the period with available data. The simulation was conducted with hourly timesteps.

5.1. Baseline Scenario

The purpose of the baseline scenario is to verify that the developed agent-based simulation model can correctly capture the observed operation of the facility. The process-cooling operation in the base scenario is based on historical data. The corresponding historical electricity spot-market-prices and the measured outdoor-weather conditions are collected. The expected results for the baseline scenario are to verify comparable behavior and electricity consumption of the refrigeration-unit agent, i.e., observe similar overall electricity consumption for the facility and simulation model. Furthermore, the production-process agents should be able to represent the various production stages and cover the production flow from initialization to completion. The results are expected to verify the established agent-architecture and communication presented in Figure 1 and Figure 2.

5.2. Carbon Dioxide-Based Optimization Scenario

The carbon dioxide-based optimization scenario aims to validate the ability to adjust refrigeration load based on the current carbon dioxide emissions associated with electricity consumption in order to reduce the facility’s overall carbon footprint.
The optimization is performed daily, using the forecast of the carbon-dioxide emissions provided by the Danish transmission system operator. A 9-hour forecast is used to schedule the refrigeration-unit operation. The carbon-dioxide-based optimization scenario seeks to examine the potential for the meat-canning industry to partake in the flexible operation of their refrigeration cycle without sacrificing operational security. The optimization is based on the OptQuest optimization engine using a binary tuple-matrix for examining various opportunities for flexible operation. In each case, the optimization is examined for viability, based on whether any alarms were triggered in operation, inferring an infeasible run. The feasible run with the lowest associated-carbon-emissions was selected.
The expected result of the carbon dioxide-based optimization scenario is to investigate the potential for carbon-dioxide-emission saving. through flexible refrigeration-load operation. The investigation is subject to the consideration of room-temperature-setpoint requirements for food safety. Thereby, the investigation provides an estimation of the potential within the operational constraints of the facility.

5.3. Electricity-Spot-Price-Based Optimization Scenario

The electricity-spot-price-based optimization scenario aims to validate the ability to adjust refrigeration load based on the spot-market electricity price associated with the electricity consumption for reducing the facility’s overall electricity cost. The optimization is performed similarly to the carbon-dioxide-based optimization scenario, but the feasible run with the lowest-associated electricity price was selected.
The expected result of the electricity-spot-price-based optimization scenario is to investigate the potential for electricity-cost savings through a flexible refrigeration-load operation. The investigation is subject to the consideration of room-temperature-setpoint requirements for food safety. Thereby, the investigation provides an estimation of the potential within the operational constraints of the facility.

6. Case Study

The case study process-cooling is located in Denmark, primarily produces canned meat, and has a small production line for sausages. In this case study, the primary production line of canned meat is examined, and some aspects of the temperature development for other facility parts are also included. The production facility is divided into several rooms that represent a specified space. The specific rooms may be physically interconnected or separate. An overview of the facility layout is shown in Figure 7.
As shown in Figure 7, meat cuttings are first received in the raw-materials section, room 1071. Subsequently, the meat is transported to the curing station; the meat is placed in containers, each of approximately 30 kg, with a distribution of cuttings matching the specific recipe. After being placed into containers, the containers are transported by conveyor to the storage room, and stay there for a prolonged time, in room 1060. Once ready, the containers adhering to the same recipe are transported by conveyor to a selected mincing-and-mixing machine. Each mincing-and-mixing machine marks the beginning of a factory line. The facility has a total of 7 lines for producing canned meat. After mincing and mixing, the minced meat is filled into cans and sealed. Once the cans are sealed, they are transported to the cooking station, where the meat is cooked within the can. The cooking station is the final step before the cans are ready to be packed and shipped to customers. The primary canned-meat production process can be represented by the flowchart seen in Figure 8.
Consumer requirements, food-safety law, and regulations partially specify the room-temperature requirements. The temperature of each room within the production flow is monitored. The restrictions and setpoints of the different rooms are shown in Table 3. The temperature setpoint is the temperature at which the room should be maintained. The alarm setpoint is the maximum temperature allowed to trigger the alarm delay. If the temperature stays above the alarm setpoint for the alarm-delay duration, the alarm will trigger, leading to food spoilage and economic loss for the company.
A central refrigeration-unit refrigerates the facility to maintain the required temperature within the individual rooms. The refrigeration unit comprises several components, and it is operated using five compressors and three condensers with individual fans and pumps. Each condenser operates with two fans and a pump that sprays water for increasing heat-transfer. The refrigeration cycle uses ammonia and has three tanks to store cooled ammonia temporarily. The cooled ammonia is utilized through heat exchangers; the heat is exchanged into glycol, used as the medium for refrigerating the facility. The refrigeration unit’s power consumption can be divided based on the components shown in Table 4.
The refrigeration unit is continuously operating, and the electricity consumption is regulated based on the cooling demand. The compressors are turned on hierarchically once the current compressor(s) is insufficient to meet the cooling demand.
The examined facility provided several datasets for production and refrigeration; an overview of the available data can be seen in Table 5. Besides the facility-specific data obtained from the company, several external-data sources were integrated into the simulation. The data were retrieved using the associated APIs. All the data were extracted based on the Unix timestamp of the simulation or the correlated UTC timestamp, to ensure the correct model time and data match. Currently, the Danish Meteorological Institute API is only used to retrieve the temperature; however, it is also possible to extract other parameters, e.g., wind speed, wind direction, and humidity, which can also be influential. All the Danish transmission system APIs were sorted based on data from DK1. If the simulation model is used for future projects in other physical locations than DK1, this should be adjusted. Note that the CO2 emissions in DK1 and DK2 are not differentiated.

7. Results

The three designed-scenarios are conducted to test the operation and performance of the developed simulation and the impact on the facility’s operation regarding monetary expenses and carbon dioxide emissions.

7.1. Baseline Scenario

In the baseline scenario, the simulation realization of the production-process flow agents can be seen in Figure 9. As seen from Figure 8, the facility uses a single curing and cold-storage room to prepare the meat for further processing. After the cold-storage room, the meat is transported to a specified meat-grinder with seven production-lines available. Once the meat has been processed in one of the meat grinders, it is transferred to the filling machines, where it is canned. The cans are transported to a hydrostatic cooker used for boiling meat in the can for preservation. Once the hydrostatic cooking is completed, the cans are transferred to the packing station, where they are prepared for shipping.
An overview of the agent populations contained in the facility simulation model can be seen in Table 6.
A key component for establishing the refrigeration-unit agent is to provide a relationship between the electricity consumption and the cooling-load required. Examining the workload as a function of the internal- and external-temperature difference reveals a correlation between the temperature difference and the compressor workload. Applying symbolic regression, with a Pareto split between training and test data, resulted in a function that could be used to model the refrigeration cycle’s power-consumption dependency on the room-temperature difference.
The developed refrigeration-unit power function can be seen in (11), with an RMS of 26.7 kWh.
P ( T o u t d o o r , Δ T 1193 , Δ T 1060 , Δ T 1071 , Δ T 1200 , Δ T 1030 ) = 168.085 + tan ( 0.19167 Δ T 1071 Δ T 1193 ) ( ( 2.10042 / cos ( Δ T 1193 ) ) + ( 59.3594 sin ( 1.70687 ( Δ T 1030 Δ T 1193 ) ) ) ) + 0.288334 tan ( T o u t d o o r + 0.0526233 ) tan ( Δ T 1200 + 0.0638923 ) + ( ( 12.0232 + ( Δ T 1060 Δ T 1200 ) ) Δ T 1060 )
As shown in (11), the power consumption of the refrigeration unit relies on the temperature difference between several of the rooms in the facility and the current outdoor temperature. A plotting of the obtained function together with the observed refrigeration-unit power is shown in Figure 10.
Figure 10 shows that there are spikes in temperatures at certain times, probably due to some internal processes or a change of shift, etc. Furthermore, the refrigeration-unit usage of storage tanks is also expected to skew the regression. The overall behavior of the refrigeration unit could be successfully captured, based on the symbolic-regression model implemented into the simulation model.
The reciprocal time constant was estimated for temperature-increasing and temperature-decreasing segments to examine the room responses to cooling or heating. The temperature increases and decreases of segments were done for each room as the reciprocal time constant is influenced by physical constraints and boundaries associated with the individual compartments. The temperature-decreasing segments were included as a reference point for modeling the temperature decrease over time governed by the system constraints. Exponential regression was used for determining the reciprocal time constant; the regression coefficients for all the segments within a room were averaged to obtain one room’s overall coefficient. The obtained constants can be seen in Table 7.
Initially, the process-cooling facility’s current operation was simulated as a reference point for changes and future simulations. The current operation was evaluated based on the company’s actual data and the approximated values obtained through Equation (8). The following scenario will calculate electricity consumption based on the symbolic regression function. The calculated electricity price for all scenarios is the electricity price excluding tax, etc. The resulting baseline results can be seen in Table 8.

7.2. Carbon-Dioxide-Based Optimization Scenario

Based on the CO2 prognosis and the optimization approach described earlier, the schedule was adjusted to minimize CO2 emissions associated with electricity consumption. The results can be seen in Table 9. The carbon-dioxide-based scenario sought to reduce the overall consumption of CO2. It was possible to achieve significant reductions with associated reductions in total electricity costs.

7.3. Electricity-Spot-Price-Based Optimization Scenario

The schedule was adjusted, based on the spot-price forecast and the optimization approach described earlier, to minimize the electricity-consumption price. The results using a 9-h forecast can be seen in Table 10. Table 10 shows that the total electricity price was reduced by 2648 DKK. It could be observed that optimizing solely in terms of electricity price provides improved economic-gain over CO2-based scheduling. The choice of scheduling objective is based on the criteria the company emphasizes.

8. Discussion

Three scenarios cover the baseline operation and flexible operation based on electricity price and carbon dioxide emissions, respectively. The baseline scenario verifies the system’s ability to reflect the case study. Simulating during 5–12 October 2020 shows consistency between the historical and simulated electricity-consumption, with an absolute error of 0.04 kWh. The flexible-operation scenarios show that the refrigeration load can be shifted without violating room-temperature constraints, and could save the company approximately 32% on electricity costs and 30% on associated carbon dioxide emissions. Similarly, previous research examining energy-cost saving has reported potential from 5% to upwards of 70% [15,37,62,63].
As in results shown in Table 8, Table 9 and Table 10, the facility can adjust its load to take advantage of the electricity-market conditions and forecasts. It is possible to reduce the facility’s electricity costs and CO2 emissions. The current price optimization is the implicit demand-response that reacts to the electricity-market-price signals. However, electricity-market participation through explicit demand-response is expected to provide a more significant monetary benefit. Currently, the energy flexibility is fully based on the refrigeration unit within the facility. However, some flexibility may also be available in the operations through adequate planning. A comparison of the three scenarios and the actual consumption is shown in Table 11. The simulated and actual consumption are comparable, indicating that the developed simulation-model can capture the underlying system. The savings can be realized effectively, and there are differences depending on the emphasis, i.e., wanting to save more on the electricity price or CO2, even though both operations induce savings.
It should be noted that the Danish government has agreed to introduce carbon taxation from 2030 on 750 DKK/tonne of emitted CO2 [64]. As shown in Table 11, accounting for the taxation in the overall evaluation of the results would effectively make the operating cost of the CO2-based operation marginally cheaper, indicating that industrial facilities should consider this when considering a flexible operation.
The relationship between electricity price and carbon intensity has been shown to follow a positive relationship [65,66]. Therefore, optimizing toward either electricity cost or carbon intensity is likely to entail cost savings, which can also be observed from the results in Table 11.
The observed savings resulting from the multi-objective optimization should be considered in response to the facility not utilizing their underlying leeway allowing temperature intervals. The difference in energy consumption results from operating the refrigeration unit closest to the temperature limits. The difference in CO2 emissions is a result of the variability of the emissions associated with electricity consumption at various hours. Therefore, savings can be observed as a combination of the refrigeration unit operating less and becoming flexible. The saving should also be considered in response to uncertain room-temperature behavior. Generally, including sensor data in the production-flow model could increase the resolution of the simulation. Integrating IoT devices within the production-flow simulation allows new opportunities to be tested in a risk-free environment. Furthermore, this would allow AI-driven solutions to further the operation and achieve optimal refrigeration-load scheduling. Currently, the temperature estimation of the compartments is carried out based on the data analysis. As [51] noted, adjacent cold stores influence each other in terms of refrigeration load, and this could hence be included in further investigation. In the process-cooling field, the application of reciprocal time constants, e.g., [25,51], are used to investigate the cooling-room-response over time. However, approaches using deep-learning artificial-neural-network models for predicting the room temperature may provide improved approximations over time [67]. Other rooms and food-temperature-estimation approaches include model-based estimations using Kalman Filtering, as presented in [68]. In this paper, reciprocal time constants were used for estimating the temperature response of the individual rooms, based on data provided for the case study.
Previous research has shown the ability to use various machine-learning approaches to examine the curtailment period for energy flexibility. Hoang et al. [67] presented LSTM RNN models for predicting power and temperature variations. Similarly, Herten et al. [51] introduced least-squares support-vector regression and Gaussian processes for accurately predicting the time to reach a specified boundary-condition. This paper introduces the use of a symbolic-regression method, which enables the possibility of visual inspection of the provided function and ease of integrating the function into the simulation environment. In addition, this paper considers the underlying production-process flow in combination with load curtailment for implicit demand-response.
This paper utilizes agent-based modeling to promote the reusability of the agents across the domain, similar to [42]. As shown in the sequence diagram presented in Figure 2, the agent communication follows an event-driven observer pattern. Through the generic-agent interfaces, the agent behavior in response to, e.g., the refrigeration cooling-load, can be altered to utilize other methods or customized to the specific case study.
Most previous research applies optimization approaches to address the production process and energy cost [29,30,69]. However, using optimization alone is challenging for capturing underlying uncertainties in production processes, verification issues, and long runtimes [8,34]. The multi-method-simulation and optimization approach in this paper can capture underlying uncertainties in production processes and improve the performance of the energy-flexibility-potential assessment.

9. Conclusions

Process cooling for food production is an energy-intensive industry with complex interactions and restrictions that complicates the ability to utilize energy flexibility, due to unforeseen consequences in production. Therefore, methods for assessing the potential flexibility in individual facilities to enable the active participation of process-cooling facilities in the electricity system are essential but not yet well discussed in the literature. Therefore, this paper applies multi-method simulation and multi-objective optimization for investigating energy flexibility in process cooling with a case study of a Danish process-cooling facility for canned-meat food production.
The multi-method simulation with multi-agent based discrete-event and system dynamic-simulations have been developed for the canned meat production-flow. The developed simulation-model is centered around a data-driven approach with the integration of external-data sources. Furthermore, a simulation architecture is proposed, and the architecture provides a foundation for simulating production-flows in varying process-cooling facilities. Several generic agents are designed to interact in the simulation environment. The core agents are a production-environment agent representing the physical environment within the different rooms; a meat-product agent that was processed throughout the facility; a process agent which is used to represent the different processes that the product goes through; and a refrigeration-unit agent to control the cooling load of the production environments, centrally. Using the developed simulation, multi-objective optimization was used to select a refrigeration-unit load schedule to minimize overall electricity cost and CO2 emissions.
Three scenarios are designed and tested in the paper. The baseline scenario shows that the current operation could be captured using the developed agents. Building on the verified simulation-model, the decoupled operation could be examined for flexibility potentials using multi-objective optimization. The results show potential for the examined process-cooling facility to adjust its load based on electricity-market signals, to reduce the overall electricity cost and CO2 emissions. For one week (in October 2020), 32% of electricity costs and 822 kg of CO2 can be saved.
Furthermore, this paper proposes a domain-specific multi-method simulation and optimization approach for accessing energy-flexibility potential in industrial processes. The application to the process-cooling industry shows that this approach can not only decode the uncertainties in production processes, but also provide a holistic perspective on energy-flexibility potential. A simulation library is developed, and is able to represent a generic production-flow of the canned-food process cooling. This library allows building case-based simulations with pre-built facility components. Furthermore, various external factors, e.g., changed weather conditions, external electricity-market signals, etc., are also included in the library.
The food-process-cooling industry can use the proposed method to examine the energy-flexibility potential in the production-flows, ensuring the energy flexibility does not compromise the quality or food-safety requirements. Furthermore, the multi-method simulation and optimization can be modified to represent multiple facilities for examining the flexibility potential across an entire electricity end-user segment. Moreover, the method can be used by the distribution- and transmission-system operators to identify flexible and available loads within their electricity system.
This paper only considers implicit demand-response as a means of energy flexibility, due to the increased resistance towards explicit demand-response in the industry, due to the potential loss of control. The economic potential in explicit demand-response may be higher and recommended for examination in future research. Furthermore, the seasonal variance might influence the maximum curtailment in the facility, but only one week’s data is obtained in this paper. Therefore, a longer period should be examined to obtain a holistic understanding of the energy-flexibility potential. Furthermore, it would be beneficial to implement a sensitivity analysis to examine the impact of different cooling systems. Moreover, the general agent-based production-process flow could be extended to other food industries, e.g., breweries, to examine if any flexibility potential could be available during the food-processing stages. Furthermore, machine-learning methods might be useful for improving agent behaviors; the temperature development especially within the rooms could be improved. The optimization could be improved by expanding the optimization criteria to consider health and quality indicators, as well as additional key performance-indicators in the food industry. Lastly, the analysis should be extended to consider the entire supply chain, considering all stages for the manufacturers and consumers.

Author Contributions

Conceptualization, Z.M. and B.N.J.; methodology, D.A.H.; software, D.A.H.; validation, D.A.H., Z.M. and B.N.J.; formal analysis, D.A.H.; investigation, D.A.H.; resources, B.N.J.; data curation, D.A.H.; writing—original draft preparation, D.A.H.; writing—review and editing, D.A.H., Z.M. and B.N.J.; visualization, D.A.H.; supervision, Z.M. and B.N.J.; project administration, Z.M. and B.N.J.; funding acquisition, Z.M. and B.N.J. All authors have read and agreed to the published version of the manuscript.

Funding

This paper is part of the IEA-IETS Annex XVIII: Digitization, artificial intelligence and related technologies for energy efficiency and reduction of greenhouse gas emissions in industry project, funded by EUDP (project number: 134-21010).

Data Availability Statement

Restrictions apply to the availability of these data. Data were obtained from Danish Crown and are available from the authors with the permission of Danish Crown.

Acknowledgments

The authors would like to thank the project partners for providing data and information.

Conflicts of Interest

The authors declare no conflict of interest.

References

  1. International Energy Agency. Tracking Industry 2021; IEA: Paris, France, 2021.
  2. Khan, I. Importance of GHG emissions assessment in the electricity grid expansion towards a low-carbon future: A time-varying carbon intensity approach. J. Clean. Prod. 2018, 196, 1587–1599. [Google Scholar] [CrossRef]
  3. Energianalyse, E. Kortlægning af Potentialet for Fleksibelt Elforbrug i Industri, Handel og Service. 2011. Available online: https://www.ea-energianalyse.dk/da/projekter/1128-kortlaegning-af-potentialet-for-fleksibelt-elforbrug-i-industri-handel-og-service/ (accessed on 31 January 2023).
  4. Energistyrelsen. Kortlægning af Energiforbrug i Virksomheder. 2015. Available online: https://ens.dk/sites/ens.dk/files/Energibesparelser/kortlaegning_af_energiforbrug_i_virksomheder.pdf (accessed on 31 January 2023).
  5. Lashmar, N.; Wade, B.; Molyneaux, L.; Ashworth, P. Motivations, barriers, and enablers for demand response programs: A commercial and industrial consumer perspective. Energy Res. Soc. Sci. 2022, 90, 102667. [Google Scholar] [CrossRef]
  6. McKane, A.; Piette, M.; Faulkner, D.; Ghatikar, R.; Radspieler, A., Jr.; Adesola, B.; Murtishaw, S.; Kiliccote, S. Opportunities, Barriers and Actions for Industrial Demand Response in California. 2008. Available online: https://eta-publications.lbl.gov/sites/default/files/lbnl-1335e.pdf (accessed on 31 January 2023).
  7. Perno, M.; Hvam, L.; Haug, A. Implementation of digital twins in the process industry: A systematic literature review of enablers and barriers. Comput. Ind. 2022, 134, 103558. [Google Scholar] [CrossRef]
  8. Howard, D.A.; Ma, Z.; Jørgensen, B.N. Evaluation of Industrial Energy Flexibility Potential: A Scoping Review. In Proceedings of the 2021 22nd IEEE International Conference on Industrial Technology (ICIT), Valencia, Spain, 10–12 March 2021; pp. 1074–1079. [Google Scholar]
  9. Müller, T.; Möst, D. Demand Response Potential: Available when Needed? Energy Policy 2018, 115, 181–198. [Google Scholar] [CrossRef]
  10. Energistyrelsen. Energistatistik 2020. 2020. Available online: https://ens.dk/sites/ens.dk/files/Statistik/energy_statistics_2020.pdf (accessed on 31 January 2023).
  11. Petersen, T. Afrapportering af “Fleksibelt Elforbrug”. 2012. Available online: https://www.teknologisk.dk/_/media/49776_FlexEl-slutrapport.pdf (accessed on 31 January 2023).
  12. Coalition, S.E.D. Explicit and Implicit Demand-Side Flexibility; Smart Energy Demand Coalition: Brussels, Belgium, 2016; Available online: https://www.smarten.eu/wp-content/uploads/2016/09/SEDC-Position-paper-Explicit-and-Implicit-DR-September-2016.pdf (accessed on 31 January 2023).
  13. Ramirez, C.; Patel, M.; Blok, K. How much energy to process one pound of meat? A comparison of energy use and specific energy consumption in the meat industry of four European countries. Energy 2006, 31, 2047–2063. [Google Scholar] [CrossRef]
  14. Khabdullin, A.; Khabdullina, Z.; Khabdullin, A.; Khabdullina, G.; Lauka, D.; Blumberga, D. Analysis of Industrial Electricity Consumption Flexibility. Assessment of Saving Potential in Latvia and Kazakhstan. Energy Procedia 2017, 113, 450–453. [Google Scholar] [CrossRef]
  15. Alcazar-Ortega, M.; Escrivá, G.; Alvarez, C.; Domijan, A. Active Demand Response Strategies to Improve Energy Efficiency in the Meat Industry. 2011. Available online: https://ep.liu.se/en/conference-article.aspx?series=ecp&issue=57&Article_No=30 (accessed on 31 January 2023).
  16. Akerma, M.; Hoang, H.-M.; Leducq, D.; Delahaye, A. Experimental characterization of demand response in a refrigerated cold room. Int. J. Refrig. 2020, 113, 256–265. [Google Scholar] [CrossRef]
  17. Alcázar-Ortega, M.; Álvarez-Bel, C.; Domijan, A.; Escrivá-Escrivá, G. Economic and environmental evaluation of customers’ flexibility participating in operation markets: Application to the meat industry. Energy 2012, 41, 368–379. [Google Scholar] [CrossRef]
  18. Naegler, T.; Simon, S. Potential for residual load balancing of a frozen food manufacturing plant—A heuristic approach. Sustain. Energy Technol. Assess. 2018, 28, 43–53. [Google Scholar] [CrossRef]
  19. Mohammad, N.; Rahman, A. Transactive control of industrial heating–ventilation–air-conditioning units in cold-storage warehouses for demand response. Sustain. Energy Grids Netw. 2019, 18, 100201. [Google Scholar] [CrossRef]
  20. Fatras, N.; Ma, Z.; Jørgensen, B.N. Process-to-market matrix mapping: A multi-criteria evaluation framework for industrial processes’ electricity market participation feasibility. Appl. Energy 2022, 313, 118829. [Google Scholar] [CrossRef]
  21. Westberg, B.; Machalek, D.; Denton, S.; Sellers, D.; Powell, K. Proactive Automation of a Batch Manufacturer in a Smart Grid Environment. 2019, Volume 2. Available online: https://www.researchgate.net/publication/325791155_Proactive_Automation_of_a_Batch_Manufacturer_in_a_Smart_Grid_Environment (accessed on 31 January 2023).
  22. Gladis, S.P. Slurry Ice Thermal Energy Storage for Cheese Process Cooling. 1997, pp. 725–729. Available online: http://www.icesynergy.com/L3-8-PDFlibrary/Ice-SlurryTES-Cheese.pdf (accessed on 31 January 2023).
  23. Brown, D.R. Site-Specific Investigations of Aquifer Thermal Energy Storage for Space and Process Cooling. In Proceedings of the Intersociety Energy Conversion Engineering Conference, Boston, MA, USA, 4–9 August 1991; pp. 155–160. [Google Scholar]
  24. Rahnama, S.; Green, T.; Lyhne, C.H.; Bendtsen, J.D. Industrial Demand Management Providing Ancillary Services to the Distribution Grid: Experimental Verification. IEEE Trans. Control. Syst. Technol. 2017, 25, 485–495. [Google Scholar] [CrossRef]
  25. Pedersen, R.; Schwensen, J.; Biegel, B.; Green, T.; Stoustrup, J. Improving Demand Response Potential of a Supermarket Refrigeration System: A Food Temperature Estimation Approach. IEEE Trans. Control. Syst. Technol. 2017, 25, 855–863. [Google Scholar] [CrossRef]
  26. Hovgaard, T.G.; Larsen, L.F.S.; Skovrup, M.J.; Jørgensen, J.B. Optimal energy consumption in refrigeration systems-modelling and non-convex optimisation. Can. J. Chem. Eng. 2012, 90, 1426–1433. [Google Scholar] [CrossRef]
  27. Hovgaard, T.G.; Larsen, L.F.S.; Edlund, K.; Jørgensen, J.B. Model predictive control technologies for efficient and flexible power consumption in refrigeration systems. Energy 2012, 44, 105–116. [Google Scholar] [CrossRef]
  28. Gormley, R.; Walshe, T.; Hussey, K.; Butler, F. The Effect of Fluctuating vs. Constant Frozen Storage Temperature Regimes on Some Quality Parameters of Selected Food Products. LWT Food Sci. Technol. 2002, 35, 190–200. [Google Scholar] [CrossRef]
  29. Almena, A.; Goode, K.R.; Bakalis, S.; Fryer, P.J.; Lopez-Quiroga, E. Optimising food dehydration processes: Energy-efficient drum-dryer operation. Energy Procedia 2019, 161, 174–181. [Google Scholar] [CrossRef]
  30. Angizeh, F.; Montero, H.; Vedpathak, A.; Parvania, M. Optimal production scheduling for smart manufacturers with application to food production planning. Comput. Electr. Eng. 2020, 84, 106609. [Google Scholar] [CrossRef]
  31. Kapoor, K.; Powell, K.; Cole, W.; Kim, J.; Edgar, T. Improved Large-Scale Process Cooling Operation through Energy Optimization. Processes 2013, 1, 312–329. [Google Scholar] [CrossRef]
  32. Campos, G.; Liu, Y.; El-Farra, N.H.; Palazoglu, A. Optimal Day-Ahead Load Curtailment for Central Chiller Plants. In Computer Aided Chemical Engineering; Elsevier: Amsterdam, The Netherlands, 2021; Volume 50, pp. 1809–1814. [Google Scholar]
  33. Shan, K.; Wang, S.; Zhuang, C. Controlling a large constant speed centrifugal chiller to provide grid frequency regulation: A validation based on onsite tests. Appl. Energy 2021, 300, 117359. [Google Scholar] [CrossRef]
  34. Bank, L.; Rösch, M.; Unterberger, E.; Roth, S.; Rohrer, A.; Köberlein, J.; Braunreuther, S.; Schilp, J. Comparison of Simulation-based and Optimization-based Energy Flexible Production Planning. Procedia CIRP 2019, 81, 294–299. [Google Scholar] [CrossRef]
  35. Yang, Q.; Gruenbacher, D.; Heier Stamm, J.L.; Brase, G.L.; DeLoach, S.A.; Amrine, D.E.; Scoglio, C. Developing an agent-based model to simulate the beef cattle production and transportation in southwest Kansas. Phys. A Stat. Mech. Its Appl. 2019, 526, 120856. [Google Scholar] [CrossRef]
  36. Paape, N.; van Eekelen, J.A.W.M.; Reniers, M.A. Design of meat processing systems with agent-based production control. IFAC-PapersOnLine 2021, 54, 1112–1117. [Google Scholar] [CrossRef]
  37. Howard, D.; Ma, Z.; Engvang, J.; Hagenau, M.; Jørgensen, K.; Olesen, J.; Jørgensen, B. Optimization of Energy Flexibility in Cooling Process for Brewery Fermentation with Multi-Agent Simulation. In 6th IEEJ International Workshop on Sensing, Actuation, Motion Control, and Optimization; Shibaura Institute of Technology: Tokyo, Japan, 2020. [Google Scholar]
  38. Hübl, A.; Altendorfer, K.; Jodlbauer, H.; Gansterer, M.; Hartl, R. Flexible Model for Analyzing Production Systems with Discrete Event Simulation; IEEE: New York, NY, USA, 2011. [Google Scholar]
  39. Cipollone, R.; Villante, C. A System Approach to Mathematical Modeling of Cooling System Dynamics. 2003. Available online: https://www.researchgate.net/publication/235248931_A_system_approach_to_mathematical_modeling_of_cooling_system_dynamics (accessed on 31 January 2023).
  40. Ma, Z.; Schultz, M.; Christensen, K.; Værbak, M.; Demazeau, Y.; Jørgensen, B. The Application of Ontologies in Multi-Agent Systems in the Energy Sector: A Scoping Review. Energies 2019, 12, 3200. [Google Scholar] [CrossRef]
  41. Vrabič, R.; Erkoyuncu, J.A.; Farsi, M.; Ariansyah, D. An intelligent agent-based architecture for resilient digital twins in manufacturing. CIRP Ann. 2021, 70, 349–352. [Google Scholar] [CrossRef]
  42. Værbak, M.; Ma, Z.; Demazeau, Y.; Jørgensen, B.N. A generic agent-based framework for modeling business ecosystems: A case study of electric vehicle home charging. Energy Inform. 2021, 4, 28. [Google Scholar] [CrossRef]
  43. Christensen, K.; Ma, Z.; Demazeau, Y.; Jørgensen, B. Agent-Based Modeling for Optimizing CO2 Reduction in Commercial Greenhouse Production with the Implicit Demand Response; IEEJ: Tokyo, Japan, 2020. [Google Scholar]
  44. Diekerhof, M.; Hecker, S.; Monti, A. Modeling and Optimization of Industrial Compressed-Air Energy Systems for Demand Response; IEEE: New York, NY, USA, 2016; pp. 1–6. [Google Scholar]
  45. Laguna, M. OptQuest Optimization of Complex Systems. 2011. Available online: https://opttek.com/sites/default/files/pdfs/OptQuest-Optimization%20of%20Complex%20Systems.pdf (accessed on 31 January 2023).
  46. Abakarov, A.; Sushkov, Y.; Mascheroni, R.H. A multi-criteria optimization and decision-making approach for improvement of food engineering processes. Int. J. Food Stud. 2013, 2, 1–21. [Google Scholar] [CrossRef]
  47. Madoumier, M.; Trystram, G.; Sébastian, P.; Collignan, A. Towards a holistic approach for multi-objective optimization of food processes: A critical review. Trends Food Sci. Technol. 2019, 86, 1–15. [Google Scholar] [CrossRef]
  48. Jafferali, M.; Venkateshwaran, J.; Son, Y.-J. Performance comparison of search-based simulation optimisation algorithms for operations scheduling. Int. J. Simul. Process Model. 2005, 1, 58. [Google Scholar] [CrossRef]
  49. Eskandari, H.; Mahmoodi, E.; Fallah, H.; Geiger, C. Performance Analysis of Commercial Simulation-based Optimization Packages: OptQuest and Wittness Optimizer. In Proceeding of the Winter Simulation Conference, Phoenix, AZ, USA, 11–14 December 2011; pp. 2358–2368. [Google Scholar]
  50. ORMS Today 2021 Simulation Software Survey Results. Available online: https://pubsonline.informs.org/magazine/orms-today/2021-simulation-software-survey (accessed on 17 January 2023).
  51. Herten, J.V.D.; Depuydt, F.; Baets, L.D.; Deschrijver, D.; Strobbe, M.; Develder, C.; Dhaene, T.; Bruneliere, R.; Rombouts, J. Energy flexibility assessment of an industrial coldstore process. In Proceedings of the 2016 IEEE International Energy Conference (ENERGYCON), Bremen, Germany, 4–8 April 2016; pp. 1–6. [Google Scholar]
  52. Cengel, Y.A. Heat and Mass Transfer: A Practical Approach, 3rd ed.; McGraw-Hill: Blacklick, OH, USA, 2006. [Google Scholar]
  53. Sweat, V.E. Thermal Properties of Food. 2006. Available online: https://www.cae.tntech.edu/~jbiernacki/CHE%204410%202016/Thermal%20Properties%20of%20Foods.pdf (accessed on 31 January 2023).
  54. Tuan Pham, Q.; Trujillo, F.J.; Davey, L.M.; McPhail, N. Cooling curves for the preliminary design of beef chillers. Int. J. Refrig. 2009, 32, 1944–1953. [Google Scholar] [CrossRef]
  55. EUR-Lex Regulation (EC) No 853/2004 of the European Parliament and of the Council of 29 April 2004 Laying Down Specific Hygiene Rules for Food of Animal Origin. Available online: http://data.europa.eu/eli/reg/2004/853/2022-12-08 (accessed on 16 January 2023).
  56. Radford, R.D.; Herbert, L.S.; Lovett, D.A. Chilling of meat—A mathematical model for heat and mass transfer. In Proceedings of the Joint Meeting of Commissions C2, D1, D2, D3 & E1, International Institute of Refrigeration, Australian National Committee, Melbourne, VIC, Australia, 6–10 September 1976; p. 8. [Google Scholar]
  57. Mridula, M.R.; Nair, A.S.; Kumar, K.S. Genetic programming based models in plant tissue culture: An addendum to traditional statistical approach. PLoS Comput. Biol. 2018, 14, e1005976. [Google Scholar] [CrossRef]
  58. Kantor, D.; Zuben, F.J.V.; Franca, F.O.D. Simulated annealing for symbolic regression. In Proceedings of the Genetic and Evolutionary Computation Conference, Online, 10–14 July 2021; Association for Computing Machinery: Lille, France, 2021; pp. 592–599. [Google Scholar]
  59. Ashok, D.; Scott, J.; Wetzel, S.J.; Panju, M.; Ganesh, V. Logic Guided Genetic Algorithms. In Proceedings of the AAAI Conference on Artificial Intelligence, New York, NY, USA, 7–12 February 2020. [Google Scholar]
  60. Haldar, A.; Mahadevan, S. Probability, Reliability, and Statistical Methods in Engineering Design, 1st ed.; Wiley: Hoboken, NJ, USA, 1999. [Google Scholar]
  61. Energinet; Energidataportal. Available online: https://energinet.dk/El/Data-om-energisystemet/EnergiDataPortal (accessed on 14 December 2022).
  62. von Hayn, A.; Moske, J.; Aselmann, P.; Weigold, M. Demand side management in the cooling supply of brewing processes. Procedia CIRP 2022, 105, 146–151. [Google Scholar] [CrossRef]
  63. Schulze, C.; Plank, M.; Linzbach, J.; Herrmann, C.; Thiede, S. Energy flexible management of industrial technical building services: A synergetic data-driven and simulation approach for cooling towers. Procedia CIRP 2019, 81, 775–780. [Google Scholar] [CrossRef]
  64. Ministry of Finance Regeringen Indgår Bred Aftale om en Ambitiøs Grøn Skattereform. Available online: https://fm.dk/nyheder/nyhedsarkiv/2022/juni/regeringen-indgaar-bred-aftale-om-en-ambitioes-groen-skattereform/#:~:text=ton%20udledt%20CO2%20i%202030,i%202030%20for%20virksomheder%20indenfor (accessed on 29 November 2022).
  65. Ding, D. The impacts of carbon pricing on the electricity market in Japan. In Humanities and Social Sciences Communications; Nature: London, UK, 2022; p. 9. [Google Scholar]
  66. Stoll, P.; Brandt, N.; Nordström, L. Including dynamic CO2 intensity with demand response. Energy Policy 2014, 65, 490–500. [Google Scholar] [CrossRef]
  67. Hoang, H.M.; Akerma, M.; Mellouli, N.; Montagner, A.L.; Leducq, D.; Delahaye, A. Development of deep learning artificial neural networks models to predict temperature and power demand variation for demand response application in cold storage. Int. J. Refrig. 2021, 131, 857–873. [Google Scholar] [CrossRef]
  68. O’Neill, Z.; Narayanan, S. Model-based estimation of cold room temperatures in a supermarket refrigeration system. Appl. Therm. Eng. 2014, 73, 819–830. [Google Scholar] [CrossRef]
  69. Gong, X.; Liu, Y.; Lohse, N.; De Pessemier, T.; Martens, L.; Joseph, W. Energy-and Labor-Aware Production Scheduling for Industrial Demand Response Using Adaptive Multiobjective Memetic Algorithm. IEEE Trans. Ind. Inform. 2019, 15, 942–953. [Google Scholar] [CrossRef]
Figure 1. The simulation architecture.
Figure 1. The simulation architecture.
Energies 16 01514 g001
Figure 2. Sequence diagram showing primary-agent communication and interaction.
Figure 2. Sequence diagram showing primary-agent communication and interaction.
Energies 16 01514 g002
Figure 3. Production-environment alarm logic.
Figure 3. Production-environment alarm logic.
Energies 16 01514 g003
Figure 4. Process-flow agents.
Figure 4. Process-flow agents.
Energies 16 01514 g004
Figure 5. Refrigeration-unit operating modes.
Figure 5. Refrigeration-unit operating modes.
Energies 16 01514 g005
Figure 6. Sequence diagram showing the multi-objective optimization-simulation interaction.
Figure 6. Sequence diagram showing the multi-objective optimization-simulation interaction.
Energies 16 01514 g006
Figure 7. An overview of the case-study-facility layout.
Figure 7. An overview of the case-study-facility layout.
Energies 16 01514 g007
Figure 8. Case-study canning process.
Figure 8. Case-study canning process.
Energies 16 01514 g008
Figure 9. Developed process-flow for the canned-meat production process.
Figure 9. Developed process-flow for the canned-meat production process.
Energies 16 01514 g009
Figure 10. Prediction of refrigeration-unit power consumption.
Figure 10. Prediction of refrigeration-unit power consumption.
Energies 16 01514 g010
Table 1. Developed canned-meat-production facility agents.
Table 1. Developed canned-meat-production facility agents.
AgentDescriptionParameter Input
FacilityThe top-level facility agent in which all other agents reside. Represents the physical facility.
  • Longitude
  • Latitude
  • Price area
Refrigeration
unit
The refrigeration unit that supplies the facility sub-sections with cooling, to enable correct temperature levels.
  • Cooling environments
  • Operating schedule d
  • Power function
  • Power capacity
  • Outdoor weather d
Cooling
environment
A delimited area of the facility that has a desired temperature and an alarm installed, with limits for allowable temperature.
  • Outdoor weather d
  • Reciprocal time constants
  • Alarm temperature limit
  • Alarm delay
Curing
station
The curing station takes the received cuttings and distributes them in containers, based on a prescribed recipe.
  • Delay
  • Power consumption
  • Resource requirements
  • Maximum capacity
Cold-
storage room
The cold-storage room contains the containers with collections of meat cuttings that are stored until they are required in production.
  • Delay
  • Power consumption
  • Resource requirements
  • Maximum capacity
ConveyorThe conveyors are used for transporting the meat containers throughout the facility.
  • Start point
  • End point
  • Length
  • Speed
  • Power consumption
Meat
grinder
The meat grinder represents a mixing station in which multiple containers with meat cuttings are inputted and ground to a mince.
  • Delay
  • Power consumption
  • Resource requirements
  • Maximum capacity
Filling
machine
The filling machine takes mince prepared by the meat grinder and fills the cans with it.
  • Delay
  • Power consumption
  • Resource requirements
  • Maximum capacity
CookerThe cooker takes the filled cans and cooks them, in order to sterilize and prolong the shelf-life of the product.
  • Delay
  • Power consumption
  • Resource requirements
  • Maximum capacity
Packing
station
The finished cans are sent to the packing station, where they are prepared for shipping.
  • Delay
  • Power consumption
  • Resource requirements
  • Maximum capacity
StaffThe staff operate the machinery and are subject to schedules and breaks during a workday.
  • Shift schedule
  • Employment contract
  • Certifications
MeatThe meat in the facility, with a given composition and weight.
  • Composition
  • Weight
d dynamic parameter, changes during simulation runtime.
Table 2. Meat-agent composition.
Table 2. Meat-agent composition.
PropertyValue
Mass [kg]30
Moisture content72.63
Protein [%]19.55
Fat [%]7.14
Carbohydrate [%]0.0
Fiber [%]0.0
Ash [%]1.02
Table 3. Facility room-temperature constraints.
Table 3. Facility room-temperature constraints.
RoomTemperature
Setpoint [°C]
Alarm
Setpoint [°C]
Alarm Delay
[hours]
1001342
1030562
1060236
1071233
1193562
1200452
1220235
Table 4. Refrigeration units and power consumption.
Table 4. Refrigeration units and power consumption.
TypeUnitnPower Consumption [kW]
CompressorGSV-1853270
CompressorSMC-8-1802183
CondenserVXC 680338.4
Table 5. Data Overview.
Table 5. Data Overview.
DescriptionSourceDescription
Room temperaturesFacilityThe hourly individual room temperatures.
Outdoor-facility temperaturesFacilityThe temperature measured outside the facility.
Compressor capacitiesFacilityThe installed capacities for all compressors at the facility.
Condenser capacitiesFacilityThe installed capacities for all condensers at the facility.
Refrigeration-unit powerFacilityThe power consumption of the individual components within the refrigeration unit, as well as the combined power-consumption.
Room alarm-setpointsFacilityThe specified setpoints for alarm temperatures and delays across all rooms in the facility.
Facility layoutFacilityThe physical layout of the facility.
Outdoor temperatureDanish Meteorological InstituteThe outdoor temperature measured at the closest weather-station.
CO2 emissionsDanish TSOThe actualized CO2-emissions associated with the electricity mix.
CO2-emissions prognosisDanish TSOThe expected CO2 emissions associated with the electricity mix.
Electricity-system spot priceDanish TSOThe actualized electricity spot-prices in the DK1 synchronous area of Denmark.
Electricity-system spot-price prognosisDanish TSOThe expected electricity spot-prices in the DK1 synchronous area of Denmark.
Table 6. Agent population-sizes for case study.
Table 6. Agent population-sizes for case study.
AgentPopulation Size
Facility1
Refrigeration unit1
Cooling environment7
Curing station1
Cold-storage room1
Conveyor11
Meat grinder7
Filling machine7
Cooker1
Packing station1
StaffDynamic
MeatDynamic
CanDynamic
Table 7. Determined reciprocal-time-constants for each room.
Table 7. Determined reciprocal-time-constants for each room.
RoomReciprocal Time Constant
Temperature Increasing
Reciprocal Time Constant
Temperature Decreasing
10010.05935−0.08202
10300.02308−0.04952
10600.09375−0.07786
10710.007737−0.01180
11930.03434−0.04436
12000.007226−0.007870
12200.09031−0.13350
Table 8. Baseline-operation results.
Table 8. Baseline-operation results.
ScenarioElectricity Consumption [kWh]Total Electricity Cost [DKK]Total CO2 Emissions
[kg]
Actual
consumption
38,829.898276.0482781.5
Simulated
consumption
38,829.938284.0932799.5
Table 9. Carbon-dioxide-based optimization results.
Table 9. Carbon-dioxide-based optimization results.
ScenarioElectricity Consumption [kWh]Total Electricity Cost [DKK]Total CO2 Emissions [kg]
CO2-based Operation28,983.125738.21976.85
Table 10. Price-based optimization results.
Table 10. Price-based optimization results.
ScenarioElectricity Consumption [kWh]Total Electricity Cost [DKK]Total CO2 Emissions [kg]
Price-based Operation30,808.775636.452116.31
Table 11. Comparison of scenario results.
Table 11. Comparison of scenario results.
ScenarioConsumption [kWh]Total Electricity Cost [DKK]Total CO2 Emissions [kg]2030 CO2 Taxation [DKK]Total Cost [DKK]
Actual consumption38,829.98276.12781.52086.110,362.2
Simulated consumption38,829.98284.12799.52099.610,383.7
CO2-based Operation28,983.15738.21976.91482.67220.8
Price-based Operation30,808.85636.52116.31587.27223.7
Disclaimer/Publisher’s Note: The statements, opinions and data contained in all publications are solely those of the individual author(s) and contributor(s) and not of MDPI and/or the editor(s). MDPI and/or the editor(s) disclaim responsibility for any injury to people or property resulting from any ideas, methods, instructions or products referred to in the content.

Share and Cite

MDPI and ACS Style

Howard, D.A.; Jørgensen, B.N.; Ma, Z. Multi-Method Simulation and Multi-Objective Optimization for Energy-Flexibility-Potential Assessment of Food-Production Process Cooling. Energies 2023, 16, 1514. https://doi.org/10.3390/en16031514

AMA Style

Howard DA, Jørgensen BN, Ma Z. Multi-Method Simulation and Multi-Objective Optimization for Energy-Flexibility-Potential Assessment of Food-Production Process Cooling. Energies. 2023; 16(3):1514. https://doi.org/10.3390/en16031514

Chicago/Turabian Style

Howard, Daniel Anthony, Bo Nørregaard Jørgensen, and Zheng Ma. 2023. "Multi-Method Simulation and Multi-Objective Optimization for Energy-Flexibility-Potential Assessment of Food-Production Process Cooling" Energies 16, no. 3: 1514. https://doi.org/10.3390/en16031514

APA Style

Howard, D. A., Jørgensen, B. N., & Ma, Z. (2023). Multi-Method Simulation and Multi-Objective Optimization for Energy-Flexibility-Potential Assessment of Food-Production Process Cooling. Energies, 16(3), 1514. https://doi.org/10.3390/en16031514

Note that from the first issue of 2016, this journal uses article numbers instead of page numbers. See further details here.

Article Metrics

Back to TopTop