A Transformer Design for High-Voltage Application Using LLC Resonant Converter
Abstract
1. Introduction
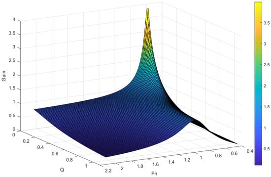
2. LLC Resonant Converter
3. Modelling and Measuring Stray Capacitance
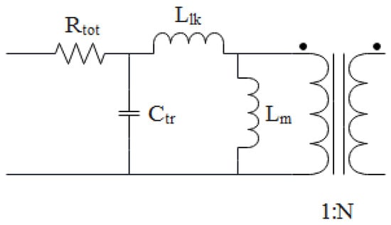
3.1. High-Frequency Transformer
3.2. Rectifier Network
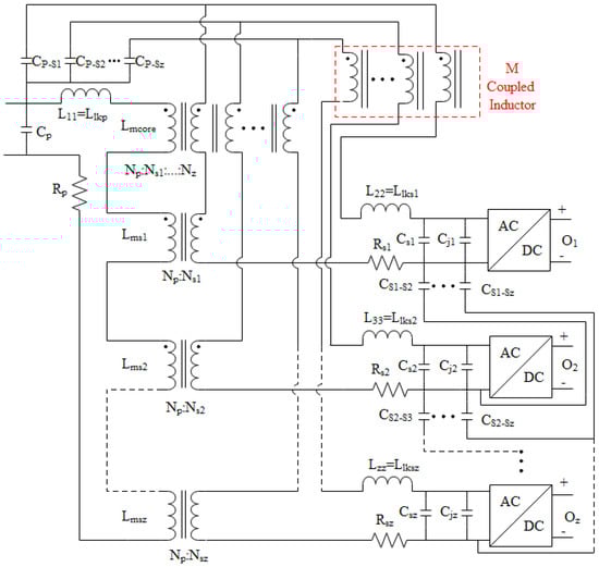
3.3. Multi-Winding Transformer
4. Winding Arrangement of High-Voltage Multi-Winding Transformer with Integrated Rectifier
- Since all secondary windings are rectified and all layers are designed in the same geometry, in all windings has only and the influence of the converter is negligible. Distance between secondary windings and cause only an increase of leakage inductance and has no effect on .
- Since distance between primary windings and all secondary windings () are the same (and provides the isolation requirement), secondary windings are rectified and all layers are in the same geometry, includes ,which is negligible. includes and is the same for all secondary windings.
- Since secondary windings are designed in the same geometry, is the same for all secondary windings. In this case, from (23) and (24) can be expressed as a linear function of the output number z.
- Increasing N increases because of the turn-to-turn capacitance. includes only . The increase is multiplied by the square.
- Increasing z, because of separation of , , and increases proportionally , which will be significantly reduced.
5. Experimental Results
5.1. Comperison in High-Voltage Transformer
5.2. System Aspect LLC Resonant Converter Application
- Proposed winding arrangement effects to coupling factor for secondary windings is limited;
- Since coupling factor effects are limited, increases proportionally with the number of layers z where all secondary windings are designed in the same geometry;
- on high-voltage applications is significantly reduced using the proposed multi-winding transformer;
- LLC resonant converters are suitable for use in high-voltage applications where on high-voltage applications is significantly reduced.
6. Conclusions
Author Contributions
Funding
Data Availability Statement
Conflicts of Interest
Abbreviations
| AC | Alternative Current |
| DC | Direct Current |
| Mutual Inductance | |
| Mutual Inductance of Core | |
| Mutual Inductance of Secondary Windings | |
| Equivalent Leakage Inductance | |
| Primary Winding Leakage Inductance | |
| Secondary Winding Leakage Inductance | |
| Serial Resonant Inductance | |
| Inductance Ratio of | |
| Resonant Capacitance | |
| , | Primary Switch Parasitic Capacitances |
| Stray Capacitance | |
| Equivalent Transformer Capacitance | |
| Primary Winding Capacitance | |
| Equivalent Primary Winding Capacitance Referred to Primary Side | |
| Secondary Winding Capacitance Referred to Primary Side | |
| Equivalent Secondary Winding Capacitance Referred to Primary Side | |
| Primary-Secondary Coupling Capacitance | |
| Rectifier Network Junction Capacitance | |
| Rectifier Network Junction Capacitance Referred to Primary | |
| Secondary-Secondary Coupling Capacitance for Each Secondary Windings | |
| AC Capacitance of Storage Energy in Electrical Field For a Transformer | |
| DC Capacitance of Storage Energy in Electrical Field For a Transformer | |
| Series Resonant Frequency of Converter | |
| Pole Resonant Frequency of Converter | |
| Switching Frequency of Converter | |
| Normalized Frequency | |
| Series Resonance Frequencies of Transformer, | |
| Parallel Resonance Frequencies of Transformer, | |
| Fundemental Frequency | |
| Load Resistance | |
| Equiavalant Load Resistance | |
| AC Resistance of A Winding | |
| DC Resistance of A Winding | |
| Secondary Winding Resistance | |
| Primary Winding Resistance | |
| Resistance of Close Proximity Air Gap | |
| to Δ | |
| Foil Thickness | |
| Foil Thickness of Primary Windings | |
| Foil Thickness of Secondary Windings | |
| δ | Skin Depth |
| Number of Layers for Foil Conductors | |
| Insulator Thickness | |
| Insulator Thickness Between Primary and Secondary | |
| Insulator Thickness Between Secondary Winding To Airgar | |
| Width of Layer for a Winding | |
| Quality Factor | |
| Transfer Ratio | |
| Turn Ratio | |
| Number of Turns for Each Secondary Windings | |
| Number of Turns for Primary Winding | |
| Rms-Value of The Converter Current | |
| Rms-Value of The First Derivative Of Converter Current | |
| z | Number of Winding for Multi-Winding Transformer |
| Inductance Matrix for Multi-Winding Transformer | |
| Output Current for Each Secondary Winding | |
| Output Voltage for Each Secondary Winding | |
| Coupling Coefficient | |
| Coupling Inductance for Each Windings | |
| Self Inductance for Each Windings | |
| OVD | Output Voltage Distribution |
| VDE | Voltage Distribution Error |
Appendix A
| 14.88 | 0.95 | 0.67 | 0.63 | 0.68 | 0.62 | 0.59 | 0.50 | 0.58 | 0.65 | 0.46 | 0.81 | 0.73 | 0.73 | 0.70 | 0.56 | 0.45 | 0.54 | 0.56 | 0.44 | 0.47 | ||
| 0.95 | 63.90 | 11.62 | 8.01 | 1.99 | 0.41 | 0.43 | 0.76 | 1.06 | 0.78 | 0.20 | 0.37 | 0.33 | 0.19 | 0.12 | 0.08 | 0.01 | 0.03 | 0.01 | 0.01 | 0.07 | ||
| 0.67 | 11.62 | 48.94 | 9.61 | 5.85 | 2.54 | 0.59 | 0.44 | 0.94 | 1.03 | 0.85 | 0.37 | 0.32 | 0.10 | 0.13 | 0.24 | 0.11 | 0.27 | 0.03 | 0.08 | 0.32 | ||
| 0.63 | 8.01 | 9.61 | 38.90 | 7.57 | 3.84 | 1.74 | 0.10 | 0.46 | 0.55 | 0.77 | 0.18 | 0.03 | 0.21 | 0.07 | 0.15 | 0.00 | 0.23 | 0.20 | 0.06 | 0.27 | ||
| 0.68 | 1.99 | 5.85 | 7.57 | 34.39 | 5.75 | 2.91 | 1.07 | 0.08 | 0.59 | 0.75 | 0.37 | 0.38 | 0.33 | 0.11 | 0.09 | 0.11 | 0.02 | 0.09 | 0.20 | 0.28 | ||
| 0.62 | 0.41 | 2.54 | 3.84 | 5.75 | 31.54 | 4.54 | 2.48 | 3.99 | 0.04 | 0.30 | 0.47 | 0.38 | 0.24 | 0.20 | 0.22 | 0.23 | 0.05 | 0.13 | 0.14 | 0.21 | ||
| 0.59 | 0.43 | 0.59 | 1.74 | 2.91 | 4.54 | 33.03 | 5.04 | 3.06 | 1.58 | 0.37 | 0.73 | 0.15 | 0.04 | 0.02 | 0.18 | 0.11 | 0.22 | 0.27 | 0.34 | 0.35 | ||
| 0.50 | 0.76 | 0.44 | 0.10 | 1.07 | 2.48 | 5.04 | 35.27 | 5.33 | 2.91 | 1.83 | 0.15 | 0.29 | 0.09 | 0.23 | 0.15 | 0.35 | 0.30 | 0.77 | 0.21 | 0.26 | ||
| 0.58 | 1.06 | 0.94 | 0.46 | 0.08 | 3.99 | 3.06 | 5.33 | 38.35 | 4.88 | 5.34 | 0.22 | 0.24 | 0.31 | 0.23 | 0.23 | 0.31 | 0.18 | 0.13 | 0.24 | 0.41 | ||
| 0.65 | 0.78 | 1.03 | 0.55 | 0.59 | 0.04 | 1.58 | 2.91 | 4.88 | 43.03 | 5.49 | 0.29 | 0.12 | 0.17 | 0.11 | 0.28 | 0.20 | 0.31 | 0.31 | 0.19 | 0.22 | ||
| L = | 0.46 | 0.20 | 0.85 | 0.77 | 0.75 | 0.30 | 0.37 | 1.83 | 5.34 | 5.49 | 48.67 | 0.68 | 0.12 | 0.04 | 0.15 | 0.24 | 0.07 | 0.10 | 0.24 | 0.11 | 0.15 | µH |
| 0.81 | 0.37 | 0.37 | 0.18 | 0.37 | 0.47 | 0.73 | 0.15 | 0.22 | 0.29 | 0.68 | 48.87 | 5.42 | 3.38 | 1.61 | 0.37 | 0.57 | 0.35 | 0.59 | 0.66 | 0.50 | ||
| 0.73 | 0.33 | 0.32 | 0.03 | 0.38 | 0.38 | 0.15 | 0.29 | 0.24 | 0.12 | 0.12 | 5.42 | 48.84 | 0.22 | 1.75 | 3.55 | 5.14 | 5.73 | 5.97 | 6.29 | 6.02 | ||
| 0.73 | 0.19 | 0.10 | 0.21 | 0.33 | 0.24 | 0.04 | 0.09 | 0.31 | 0.17 | 0.04 | 3.38 | 0.22 | 39.71 | 4.75 | 2.83 | 1.16 | 0.04 | 0.67 | 0.88 | 0.66 | ||
| 0.70 | 0.12 | 0.13 | 0.07 | 0.11 | 0.20 | 0.02 | 0.23 | 0.23 | 0.11 | 0.15 | 1.61 | 1.75 | 4.75 | 37.12 | 4.74 | 2.63 | 0.98 | 0.21 | 0.31 | 0.47 | ||
| 0.56 | 0.08 | 0.24 | 0.15 | 0.09 | 0.22 | 0.18 | 0.15 | 0.23 | 0.28 | 0.24 | 0.37 | 3.55 | 2.83 | 4.74 | 36.50 | 4.57 | 2.58 | 1.22 | 0.26 | 0.19 | ||
| 0.45 | 0.01 | 0.11 | 0.00 | 0.11 | 0.23 | 0.11 | 0.35 | 0.31 | 0.20 | 0.07 | 0.57 | 5.14 | 1.16 | 2.63 | 4.57 | 35.75 | 5.92 | 4.27 | 2.46 | 1.79 | ||
| 0.54 | 0.03 | 0.27 | 0.23 | 0.02 | 0.05 | 0.22 | 0.30 | 0.18 | 0.31 | 0.10 | 0.35 | 5.73 | 0.04 | 0.98 | 2.58 | 5.92 | 37.33 | 8.66 | 5.84 | 4.56 | ||
| 0.56 | 0.01 | 0.03 | 0.20 | 0.09 | 0.13 | 0.27 | 0.77 | 0.13 | 0.31 | 0.24 | 0.59 | 5.97 | 0.67 | 0.21 | 1.22 | 4.27 | 8.66 | 42.55 | 10.22 | 8.07 | ||
| 0.44 | 0.01 | 0.08 | 0.06 | 0.20 | 0.14 | 0.34 | 0.21 | 0.24 | 0.19 | 0.11 | 0.66 | 6.29 | 0.88 | 0.31 | 0.26 | 2.46 | 5.84 | 10.22 | 50.57 | 8.97 | ||
| 0.47 | 0.07 | 0.32 | 0.27 | 0.28 | 0.21 | 0.35 | 0.26 | 0.41 | 0.22 | 0.15 | 0.50 | 6.02 | 0.66 | 0.47 | 0.19 | 1.79 | 4.56 | 8.07 | 8.97 | 68.58 |
| Cross Coupling Coefficient (k) for Adjacent Layers for TR2 | |||||||
|---|---|---|---|---|---|---|---|
| 0.031 | 0.030 | 0.208 | 0.111 | ||||
| 0.025 | 0.027 | 0.220 | 0.005 | ||||
| 0.026 | 0.030 | 0.207 | 0.124 | ||||
| 0.030 | 0.030 | 0.174 | 0.129 | ||||
| 0.028 | 0.024 | 0.141 | 0.126 | ||||
| 0.027 | 0.019 | 0.148 | 0.162 | ||||
| 0.022 | 0.023 | 0.145 | 0.217 | ||||
| 0.024 | 0.022 | 0.120 | 0.126 | ||||
| 0.026 | 0.016 | 0.120 | 0.137 | ||||
| 0.017 | 0.015 | 0.014 | |||||
References
- Li, F.; Hao, R.; Lei, H.; Zhang, X.; You, X. The Influence of Parasitic Components on LLC Resonant Converter. Energies 2019, 12, 4305. [Google Scholar] [CrossRef]
- Beiranvand, R.; Zolghadri, M.R.; Rashidian, B.; Alavi, S.M.H. Optimizing the LLC–LC Resonant Converter Topology for Wide-Output-Voltage and Wide-Output-Load Applications. IEEE Trans. Power Electron. 2011, 26, 3192–3204. [Google Scholar] [CrossRef]
- Biela, J.; Kolar, J.W. Using transformer parasitics for resonant converters—A review of the calculation of the stray capacitance of transformers. In Proceedings of the Fourtieth IAS Annual Meeting. Conference Record of the 2005 Industry Applications Conference, Hong Kong, China, 2–6 October 2005; Volume 3, pp. 1868–1875. [Google Scholar] [CrossRef]
- Lin, R.-L.; Lin, C.-W. Design criteria for resonant tank of LLC DC-DC resonant converter. In Proceedings of the IECON 2010—36th Annual Conference on IEEE Industrial Electronics Society, Glendale, AZ, USA, 7–10 November 2010; pp. 427–432. [Google Scholar] [CrossRef]
- Yoo, J.-S.; Gil, Y.-M.; Ahn, T.-Y. Steady-State Analysis and Optimal Design of an LLC Resonant Converter Considering Internal Loss Resistance. Energies 2022, 15, 8144. [Google Scholar] [CrossRef]
- Luo, J.; Wang, J.; Fang, Z.; Shao, J.; Li, J. Optimal Design of a High Efficiency LLC Resonant Converter with a Narrow Frequency Range for Voltage Regulation. Energies 2018, 11, 1124. [Google Scholar] [CrossRef]
- Kim, J.-H.; Kim, C.-E.; Moon, G.-W. Analysis for LLC resonant converter considering parasitic components at very light load condition. In Proceedings of the 8th International Conference on Power Electronics—ECCE Asia, Jeju, Republic of Korea, 30 May–3 June 2011; pp. 1863–1868. [Google Scholar] [CrossRef]
- Beiranvand, R.; Rashidian, B.; Zolghadri, M.R.; Alavi, S.M.H. A Design Procedure for Optimizing the LLC Resonant Converter as a Wide Output Range Voltage Source. IEEE Trans. Power Electron. 2012, 27, 3749–3763. [Google Scholar] [CrossRef]
- Lee, B.-H.; Kim, M.-Y.; Kim, C.-E.; Park, K.-B.; Moon, G.-W. Analysis of LLC resonant converter considering effects of parasitic components. In Proceedings of the INTELEC 2009-31st International Telecommunications Energy Conference, Incheon, Republic of Korea, 18–22 October 2009; pp. 1–6. [Google Scholar] [CrossRef]
- Kim, D.-K.; Moon, S.; Yeon, C.-O.; Moon, G.-W. High Efficiency LLC Resonant Converter with High Voltage Gain Using Auxiliary LC Resonant Circuit. IEEE Trans. Power Electron. 2016, 31, 6901–6909. [Google Scholar] [CrossRef]
- Azura, N.; Iqbal, S.; Taib, S. LLC resonant DC-DC converter for high voltage applications. In Proceedings of the 2014 IEEE Conference on Energy Conversion (CENCON), Johor Bahru, Malaysia, 13–14 October 2014; pp. 90–95. [Google Scholar] [CrossRef]
- Lu, H.Y.; Zhu, J.G.; Hui, S. Experimental determination of stray capacitances in high frequency transformers. IEEE Trans. Power Electron. 2003, 18, 1105–1112. [Google Scholar] [CrossRef]
- Lu, H.; Zhu, J.; Ramsden, V.; Hui, S. Measurement and modeling of stray capacitances in high frequency transformers. In Proceedings of the 30th Annual IEEE Power Electronics Specialists Conference. Record. (Cat. No.99CH36321), Charleston, SC, USA, 1 July 2003; Volume 2, pp. 763–768. [Google Scholar] [CrossRef]
- Duerbaum, T.; Sauerlaender, G. Energy based capacitance model for magnetic devices. In Proceedings of the APEC 2001. Sixteenth Annual IEEE Applied Power Electronics Conference and Exposition (Cat. No.01CH37181), Anaheim, CA, USA, 4–8 March 2002; Volume 1, pp. 109–115. [Google Scholar] [CrossRef]
- Dalessandro, L.; da Silveira Cavalcante, F.; Kolar, J.W. Self-Capacitance of High-Voltage Transformers. IEEE Trans. Power Electron. 2007, 22, 2081–2092. [Google Scholar] [CrossRef]
- Farhangi, B.; Toliyat, H.A. Modeling and Analyzing Multiport Isolation Transformer Capacitive Components for Onboard Vehicular Power Conditioners. IEEE Trans. Ind. Electron. 2014, 62, 3134–3142. [Google Scholar] [CrossRef]
- Farhangi, B.; Toliyat, H.A. Modeling isolation transformer capacitive components in a dual active bridge power conditioner. In Proceedings of the 2013 IEEE Energy Conversion Congress and Exposition, Denver, CO, USA, 15–19 September 2013; pp. 5476–5480. [Google Scholar] [CrossRef]
- Saket, M.A.; Shafiei, N.; Ordonez, M. LLC Converters with Planar Transformers: Issues and Mitigation. IEEE Trans. Power Electron. 2017, 32, 4524–4542. [Google Scholar] [CrossRef]
- Ranstad, P.; Nee, H.-P. On the Distribution of AC and DC Winding Capacitances in High-Frequency Power Transformers With Rectifier Loads. IEEE Trans. Ind. Electron. 2011, 58, 1789–1798. [Google Scholar] [CrossRef]
- Zhao, B.; Wang, G.; Wang, D.-L.; Hurley, W.G. Analysis of LCLC resonant converters for high-voltage high-frequency applications. In Proceedings of the 2016 IEEE Energy Conversion Congress and Exposition (ECCE), Milwaukee, WI, USA, 18–22 September 2016; pp. 1–8. [Google Scholar] [CrossRef]
- Ouyang, Z.; Thomsen, O.C.; Andersen, M.A.E. Optimal Design and Tradeoff Analysis of Planar Transformer in High-Power DC–DC Converters. IEEE Trans. Ind. Electron. 2010, 59, 2800–2810. [Google Scholar] [CrossRef]
- Dowell, P.L. Effects of Eddy Currents in Transformer Windings. Proc. IEEE 1966, 113, 1–16. [Google Scholar] [CrossRef]
- Wojda, R.P.; Kazimierczuk, M.K. Analytical Optimization of Solid–Round-Wire Windings. IEEE Trans. Ind. Electron. 2013, 60, 1033–1041. [Google Scholar] [CrossRef]
- Ferreira, J.A. Improved analytical modeling of conductive losses in magnetic components. IEEE Trans. Power Electron. 1994, 9, 127–131. [Google Scholar] [CrossRef]
- Wallmeier, P. Improved analytical modeling of conductive losses in gapped high-frequency inductors. IEEE Trans. Ind. Appl. 2001, 37, 1045–1054. [Google Scholar] [CrossRef]
- Nan, X.; Sullivan, C.R. An improved calculation of proximity-effect loss in high-frequency windings of round conductors. In Proceedings of the IEEE 34th Annual Conference on Power Electronics Specialist, 2003. PESC ‘03, Acapulco, Mexico, 15–19 June 2003; Volume 2, pp. 853–860. [Google Scholar] [CrossRef]
- Hurley, W.G.; Gath, E.; Breslin, J.G. Optimizing the AC resistance of multilayer transformer windings with arbitrary current waveforms. IEEE Trans. Power Electron. 2000, 15, 369–376. [Google Scholar] [CrossRef]
- Pentz, D.C.; Hofsajer, I.W. Improved AC-resistance of multiple foil winding by varying of thickness of successive layers. COMPEL Int. J. Comput. Math. Electr. Electron. Eng. 2008, 27, 181–195. [Google Scholar] [CrossRef]
- Piazza, G.L.; Alves, R.L.; Font, C.H.I.; Barbi, I. Resonant circuit model and design for a high frequency high voltage switched-mode power supply. In Proceedings of the 2009 Brazilian Power Electronics Conference, Bonito-Mato Grosso do Sul, Brazil, 27 September–1 October 2009; pp. 326–331. [Google Scholar] [CrossRef]
- Blache, F.; Keradec, J.-P.; Cogitore, B. Stray capacitances of two winding transformers: Equivalent circuit, measurements, calculation and lowering. In Proceedings of the 1994 IEEE Industry Applications Society Annual Meeting, Denver, CO, USA, 2–6 October 1994; Volume 2, pp. 1211–1217. [Google Scholar] [CrossRef]
- Bagheri, M.; Vakilian, M.; Hekmati, A.; Heidarzadeh, R. Influence of Electrostatic Shielding of Disc Winding on Increasing the Series Capacitance in Transformer. In Proceedings of the 2007 IEEE Lausanne Power Tech, Lausanne, Switzerland, 1–5 July 2007; pp. 1780–1784. [Google Scholar] [CrossRef]
- Cove, S.R.; Ordonez, M.; Quaicoe, J.E. Applying Response Surface Methodology to planar transformer winding design. In Proceedings of the 2010 IEEE Energy Conversion Congress and Exposition, Atlanta, GA, USA, 12–16 September 2010; pp. 2182–2187. [Google Scholar] [CrossRef]
- Sun, J.; Konishi, H.; Ogino, Y.; Chu, E.; Nakaoka, M. Series resonant high-voltage PFM DC-DC converter with voltage multiplier based a two-step frequency switching control for medical-use X ray power generator. In Proceedings of the IPEMC 2000. Third International Power Electronics and Motion Control Conference (IEEE Cat. No.00EX435), Beijing, China, 15–18 August 2000; Volum 2, pp. 596–601. [Google Scholar] [CrossRef]
- Pereira, T.; Hoffmann, F.; Zhu, R.; Liserre, M. A Comprehensive Assessment of Multiwinding Transformer-Based DC–DC Converters. IEEE Trans. Power Electron. 2021, 36, 10020–10036. [Google Scholar] [CrossRef]
- Lambert, M.; Martínez, M.; Mahseredjian, J.; De Leon, F.; Sirois, F. Transformer leakage flux models for electromagnetic transients: Critical review and validation of a new model. In Proceedings of the 2014 IEEE PES General Meeting|Conference & Exposition, National Harbor, MD, USA, 27–31 July 2014; p. 1. [Google Scholar] [CrossRef]
- Alvarez-Marino, C.; de Leon, F.; Lopez-Fernandez, X.M. Equivalent Circuit for the Leakage Inductance of Multiwinding Transformers: Unification of Terminal and Duality Models. IEEE Trans. Power Deliv. 2011, 27, 353–361. [Google Scholar] [CrossRef]
- Hayes, J.; O’Donovan, N.; Egan, M. The extended T model of the multiwinding transformer. In Proceedings of the 2004 IEEE 35th Annual Power Electronics Specialists Conference (IEEE Cat. No.04CH37551), Aachen, Germany, 20–25 June 2004; Volume 3, pp. 1812–1817. [Google Scholar] [CrossRef]
- De Greve, Z.; Deblecker, O.; Lobry, J. Numerical Modeling of Capacitive Effects in HF Multiwinding Transformers—Part I: A Rigorous Formalism Based on the Electrostatic Equations. IEEE Trans. Magn. 2013, 49, 2017–2020. [Google Scholar] [CrossRef]
- De Greve, Z.; Deblecker, O.; Lobry, J. Numerical Modeling of Capacitive Effects in HF Multiwinding Transformers—Part II: Identification Using the Finite-Element Method. IEEE Trans. Magn. 2013, 49, 2021–2024. [Google Scholar] [CrossRef]
- Aicher, L.C. A Useful Equivalent Circuit for a Five-Winding Transformer. Trans. Am. Inst. Electr. Eng. 1943, 62, 66–70. [Google Scholar] [CrossRef]
- Zhang, Z.; He, B.; Hu, D.-D.; Ren, X.; Chen, Q. Multi-Winding Configuration Optimization of Multi-Output Planar Transformers in GaN Active Forward Converters for Satellite Applications. IEEE Trans. Power Electron. 2019, 34, 4465–4479. [Google Scholar] [CrossRef]
- Margueron, X.; Keradec, J.P. Identifying the Magnetic Part of the Equivalent Circuit of n-Winding Transformers. IEEE Trans. Instrum. Meas. 2007, 56, 146–152. [Google Scholar] [CrossRef]
- Hayes, J.; O’Donovan, N.; Egan, M.; O’Donnell, T. Inductance characterization of high-leakage transformers. In Proceedings of the Eighteenth Annual IEEE Applied Power Electronics Conference and Exposition, 2003. APEC ‘03, Miami Beach, FL, USA, 9–13 February 2003; Volume 2, pp. 1150–1156. [Google Scholar] [CrossRef]
- de Leon, F.; Martinez, J.A. Dual Three-Winding Transformer Equivalent Circuit Matching Leakage Measurements. IEEE Trans. Power Deliv. 2009, 24, 160–168. [Google Scholar] [CrossRef]
- Deswal, D.; de Leon, F. Generalized Circuit Model for Eddy Current Effects in Multi-Winding Transformers. IEEE Trans. Power Deliv. 2019, 34, 638–650. [Google Scholar] [CrossRef]
- De Leon, F.; Semlyen, A. Detailed modeling of eddy current effects for transformer transients. IEEE Trans. Power Deliv. 1994, 9, 1143–1150. [Google Scholar] [CrossRef]
- Margueron, X.; Keradec, J.-P. Design of Equivalent Circuits and Characterization Strategy for n-Input Coupled Inductors. IEEE Trans. Ind. Appl. 2007, 43, 14–22. [Google Scholar] [CrossRef]





















| Air Gap | ||||||||
|---|---|---|---|---|---|---|---|---|
| TR1 | 24 Turns | 24 Turns | 20 Layer | 0.035 mm | 0.1 mm | 1 mm | 5 mm | 1 mm |
| TR2 | 24 Turns | 24 Turns | 20 Layer | 0.035 mm | 0.1 mm | 1 mm | 5 mm | 1 mm |
| Layer | Multi-Layer Transformer (TR1) | Multi-Winding Transformer (TR2) | |||
|---|---|---|---|---|---|
| Measurement (nF) | Measurement (nF) | Calculated (nF) | Measurement (nF) | Error (%) | |
| 1 | 0.111 | 0.147 | 0.114 | 0.096 | 15.789% |
| 2 | 0.278 | 0.413 | 0.153 | 0.139 | 9.281% |
| 3 | 0.435 | 0.757 | 0.192 | 0.169 | 11.829% |
| 4 | 0.620 | 1.098 | 0.231 | 0.232 | −0.575% |
| 5 | 0.864 | 1.601 | 0.270 | 0.273 | −1.231% |
| 6 | 1.117 | 2.160 | 0.309 | 0.320 | −3.489% |
| 7 | 1.283 | 2.503 | 0.348 | 0.348 | 0.065% |
| 8 | 1.591 | 3.251 | 0.387 | 0.399 | −3.101% |
| 9 | 1.890 | 3.947 | 0.426 | 0.441 | −3.440% |
| 10 | 2.072 | 4.618 | 0.465 | 0.469 | −0.770% |
| 11 | 2.415 | 5.394 | 0.495 | 0.518 | −2.823% |
| 12 | 2.673 | 5.962 | 0.517 | 0.547 | −0.707% |
| 13 | 2.944 | 6.873 | 0.568 | 0.574 | 1.395% |
| 14 | 3.259 | 7.755 | 0.606 | 0.604 | 2.747% |
| 15 | 3.609 | 8.770 | 0.652 | 0.669 | −1.370% |
| 16 | 3.880 | 9.303 | 0.691 | 0.696 | 0.466% |
| 17 | 4.384 | 10.452 | 0.729 | 0.733 | 0.652% |
| 18 | 4.750 | 11.467 | 0.762 | 0.772 | 0.604% |
| 19 | 5.216 | 12.554 | 0.799 | 0.818 | −0.198% |
| 20 | 5.612 | 13.540 | 0.835 | 0.852 | 0.321% |
| TR1 | TR1 | TR2 | |
|---|---|---|---|
| 120.12 kHz | 78.96 kHZ | 316.9 kHz | |
| 5.94 nF | |||
| 13.7 nF | 0.832 nF |
| Parameter | Value |
|---|---|
| 360 V | |
| 12,000 V | |
| 1200 W | |
| 78.4 µH | |
| 66 nF | |
| 286 µH | |
| 70 kHz | |
| 45–150 kHz |
| Layer | OVD (V) | VDE (%) |
|---|---|---|
| 1 | 650.94 | 4.32% |
| 2 | 1293.52 | 1.53% |
| 3 | 1927.36 | 0.57% |
| 4 | 2554.36 | 0.16% |
| 5 | 3174.90 | −0.07% |
| 6 | 3796.58 | −0.03% |
| 7 | 4420.16 | 0.02% |
| 8 | 5039.18 | −0.08% |
| 9 | 5666.56 | 0.08% |
| 10 | 6292.80 | 0.05% |
| 11 | 6897.38 | −0.26% |
| 12 | 7535.40 | 0.20% |
| 13 | 8129.34 | −0.36% |
| 14 | 8765.08 | 0.15% |
| 15 | 9356.74 | −0.33% |
| 16 | 9990.58 | 0.11% |
| 17 | 10,573.50 | −0.38% |
| 18 | 11,216.46 | 0.18% |
| 19 | 11,800.52 | −0.33% |
| 20 | 12,456.40 | 0.27% |
Disclaimer/Publisher’s Note: The statements, opinions and data contained in all publications are solely those of the individual author(s) and contributor(s) and not of MDPI and/or the editor(s). MDPI and/or the editor(s) disclaim responsibility for any injury to people or property resulting from any ideas, methods, instructions or products referred to in the content. |
© 2023 by the authors. Licensee MDPI, Basel, Switzerland. This article is an open access article distributed under the terms and conditions of the Creative Commons Attribution (CC BY) license (https://creativecommons.org/licenses/by/4.0/).
Share and Cite
Ondin, U.; Balikci, A. A Transformer Design for High-Voltage Application Using LLC Resonant Converter. Energies 2023, 16, 1377. https://doi.org/10.3390/en16031377
Ondin U, Balikci A. A Transformer Design for High-Voltage Application Using LLC Resonant Converter. Energies. 2023; 16(3):1377. https://doi.org/10.3390/en16031377
Chicago/Turabian StyleOndin, Umut, and Abdulkadir Balikci. 2023. "A Transformer Design for High-Voltage Application Using LLC Resonant Converter" Energies 16, no. 3: 1377. https://doi.org/10.3390/en16031377
APA StyleOndin, U., & Balikci, A. (2023). A Transformer Design for High-Voltage Application Using LLC Resonant Converter. Energies, 16(3), 1377. https://doi.org/10.3390/en16031377

