High Penetration of Renewable Energy Sources and Power Market Formation for Countries in Energy Transition: Assessment via Price Analysis and Energy Forecasting
Abstract
:1. Introduction
2. Technical and Economic Considerations—General Statement and Approach
3. Materials and Model Description
4. Forecasting Approach
4.1. Step 1: Data Preprocessing
4.1.1. Splitting the Dataset
4.1.2. Observation and Stationarity Check
4.1.3. First-Order Seasonal Differencing
4.2. Step 2: Estimating Model Parameters
4.3. Step 3: Model Evaluation
5. Simulation Environment and Source Code Repository
6. Methods
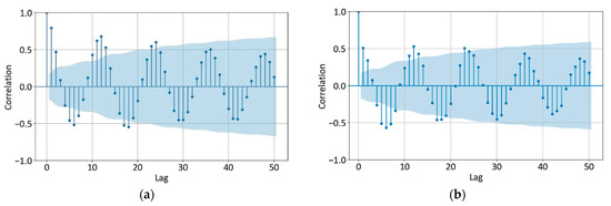
- Generate seasonal subseries and Box plots of solar and wind data;
- Examine seasonal subseries and Box plots of solar and wind data for seasonal patterns;
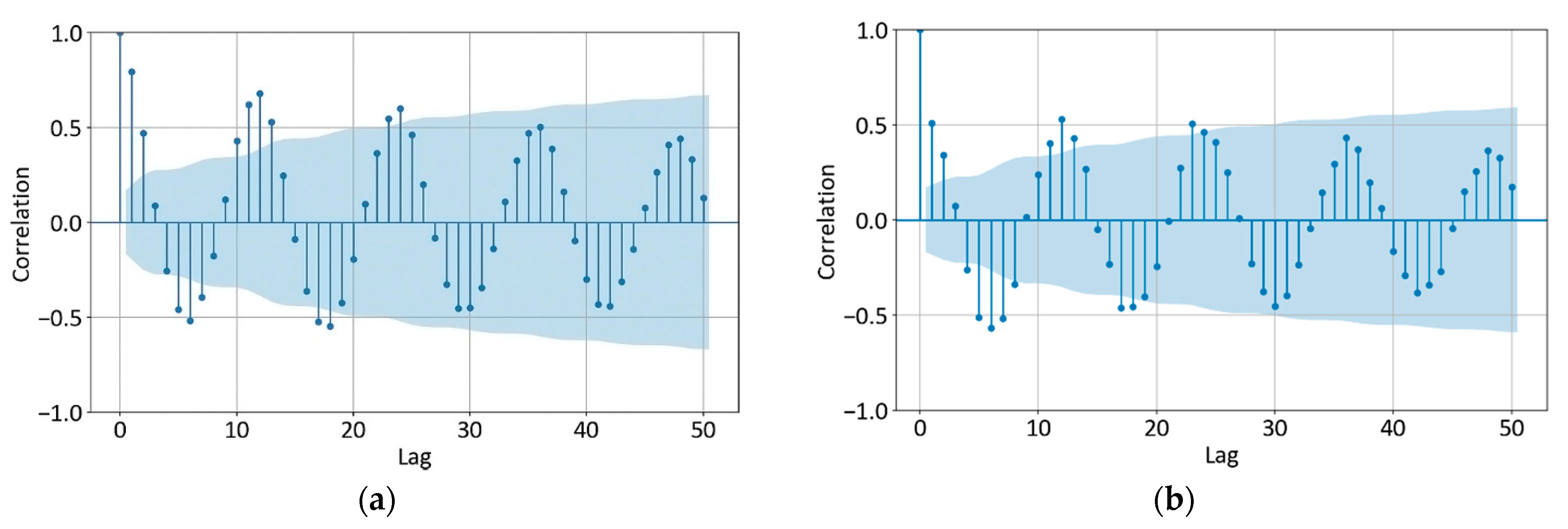
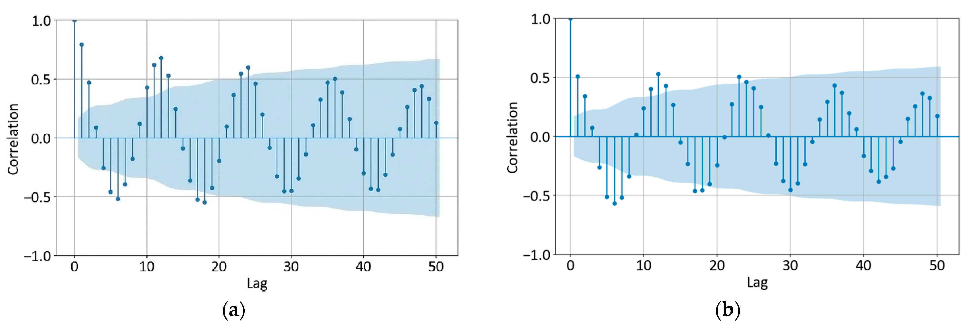
- Generate ACF plots of solar energy and wind energy, using Statsmodels library implementation for time series plots;
- Examine ACF plots of solar and wind energy for oscillations that may indicate seasonal patterns.
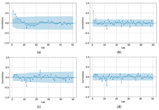
- Examine seasonal subseries plots and box plots after first seasonal order differencing of solar and wind data to confirm lack of seasonality;
- Apply ADF and KPSS tests on the data after first-order seasonal differencing to verify stationarity in the transformed dataset.
- Based on the ACF and PACF plots, ADF and KPSS test results and indicated seasonality in the data, we choose SARIMA model for forecasting;
- Examine ACF and PACF plots of solar and wind data after first seasonal order differencing to determine model parameters—p, q, P, Q;
- Select model parameters d and D, based on ADF and KPSS test results, seasonal subseries and box plots;
- Use the SARIMAX model implementation of Statsmodels Python library for statistical and econometric analysis and generate a forecast based on selected parameters.
7. Discussion
- First, RES reduce the cost of electricity obtained off-peak when the electricity price is lower. It can be used during peak hours instead of purchasing electricity at higher prices.
- Second, in order to improve the reliability of electricity supply, RES systems support consumers when power grid failures occur, for example, due to natural disasters.
- Third, they maintain and improve the power quality, frequency and voltage. Regarding the needs of emerging markets, the grid is expected to solve problems associated with the use of large amounts of renewable energy (such as excessive power fluctuations and uncertainty). Instability and difficult predictability are two specific features of RES. Therefore, the growth of unstable generation volumes will increase the risk of losses and overloads if there is no energy storage.
8. Conclusions
Author Contributions
Funding
Data Availability Statement
Conflicts of Interest
References
- National Recovery and Resilience plan of the Republic of Bulgaria. Version 1.2. p. 93. Available online: https://www.nextgeneration.bg/upload/71/BG+RRP+EN.pdf (accessed on 22 July 2023).
- IEA. Medium-Term Renewable Energy Market Report 2012; IEA: Paris, France, 2012; Available online: https://www.iea.org/reports/medium-term-renewable-energy-market-report-2012 (accessed on 8 August 2023).
- IRENA. World Energy Transitions Outlook 2022: 1.5 °C Pathway; International Renewable Energy Agency: Abu Dhabi, United Arab Emirate, 2022; ISBN 978-92-9260-425-5. Available online: https://www.irena.org/publications (accessed on 8 August 2023).
- IRENA Coalition for Action. Community Energy Toolkit: Best Practices for Broadening the Ownership of Renewables; International Renewable Energy Agency: Abu Dhabi, United Arab Emirate, 2021; ISBN 978-92-9260-366-3. [Google Scholar]
- IEA. Renewable Energy Market Update—Outlook for 2023 and 2024–June 2023; IEA: Paris, France, 2023; Available online: https://www.iea.org/reports/renewable-energy-market-update-june-2023 (accessed on 15 August 2023).
- Ntanos, S.; Skordoulis, M.; Kyriakopoulos, G.; Arabatzis, G.; Chalikias, M.; Galatsidas, S.; Batzios, A.; Katsarou, A. Renewable Energy and Economic Growth: Evidence from European Countries. Sustainability 2018, 10, 2626. [Google Scholar] [CrossRef]
- Chudy-Laskowska, K.; Pisula, T. An Analysis of the Use of Energy from Conventional Fossil Fuels and Green Renewable Energy in the Context of the European Union’s Planned Energy Transformation. Energies 2022, 15, 7369. [Google Scholar] [CrossRef]
- Sarwar, S.; Waheed, R.; Aziz, G.; Apostu, S.A. The Nexus of Energy, Green Economy, Blue Economy, and Carbon Neutrality Targets. Energies 2022, 15, 6767. [Google Scholar] [CrossRef]
- Mentel, G.; Lewandowska, A.; Berniak-Woźny, J.; Tarczyński, W. Green and Renewable Energy Innovations: A Comprehensive Bibliometric Analysis. Energies 2023, 16, 1428. [Google Scholar] [CrossRef]
- Koeva, D. Energy efficiency index of industry in the conditions of energy transition in Bulgaria. In Proceedings of the International Conference on Electronics, Engineering Physics and Earth Science (EEPES 2023), Kavala, Greece, 21–23 June 2023. [Google Scholar] [CrossRef]
- Cheng, Y.-S.; Chung, M.-K.; Tsang, K.-P. Electricity Market Reforms for Energy Transition: Lessons from China. Energies 2023, 16, 905. [Google Scholar] [CrossRef]
- Gielen, D. Critical Materials for the Energy Transition; Technical Paper 5; International Renewable, Energy Agency: Abu Dhabi, United Arab Emirate, 2021; ISBN 978-92-9260-366-3. [Google Scholar]
- IEA Analysis Based on ENTSO-E Transparency Platform. Available online: https://www.iea.org/reports/tracking-clean-energy-progress-2023 (accessed on 10 August 2023).
- IEA. World Energy Investment 2023; IEA: Paris, France, 2023. [Google Scholar]
- IRENA; CPI. Global Landscape of Renewable Energy Finance; International Renewable, Energy Agency: Abu Dhabi, United Arab Emirate, 2023; ISBN 978-92-9260-523-0. [Google Scholar]
- IEA. Is the European Union on Track to Meet Its REPowerEU Goals? IEA: Paris, France, 2022; Available online: https://www.iea.org/reports/is-the-european-union-on-track-to-meet-its-repowereu-goals (accessed on 15 August 2023).
- Ember. Available online: https://ember-climate.org/data/data-tools/ (accessed on 28 August 2023).
- Electricity System Operator (ESO). Available online: https://www.eso.bg/#dashboard (accessed on 24 August 2023).
- Statistical Booklet 2022 of Electricity System Operator (ESO). Available online: https://www.eso.bg/fileObj.php?oid=4528 (accessed on 24 August 2023).
- IRENA Inspire. Based on EPO PATSTAT 2021, Autumn Edition and Climate Change Mitigation Technologies (YO2). Available online: www.irena.org/inspire (accessed on 15 August 2023).
- McPherson, M.; Stoll, B. Demand Response for Variable Renewable Energy Integration: A Proposed Approach and Its Impact, Energy; Elsevier: Amsterdam, The Netherlands, 2020; Volume 197. [Google Scholar] [CrossRef]
- Electricity Maps. Available online: https://app.electricitymaps.com/zone/BG (accessed on 24 August 2023).
- Sustainable Energy Development Agency—Portal for Electronic Administrative Services. Available online: https://portal.seea.government.bg/en/EnergyByMonthByRenewableSource (accessed on 22 July 2023).
- Czapaj, R.; Kamiński, J.; Sołtysik, M.A. Review of Auto-Regressive Methods Applications to Short-Term Demand Forecasting in Power Systems. Energies 2022, 15, 6729. [Google Scholar] [CrossRef]
- George, E.P.B.; Gwilym, M.J.; Gregory, C.R.; Greta, M.L. Time Series Analysis, 5th ed.; Wiley: Hoboken, NJ, USA, 2016; p. 10. [Google Scholar]
- James, D. Hamilton. Time Series Analysis; Princeton University Press: Princeton, NJ, USA, 1994; pp. 172, 363, 581. [Google Scholar]
- Douglas, C.M.; Cheryl, L.J.; Murat, K. Time Series Analysis and Forecasting, 2nd ed.; Wiley: Hoboken, NJ, USA, 2015; pp. 48–52. [Google Scholar]
- Estela, B.D.; Silvia, B. Seasonal Adjustment Methods and Real Time Trend-Cycle Estimation; Springer International Publishing: Chem, Switzerland, 2016; Volume 98, pp. 14–17. [Google Scholar]
- David, A.D.; Wayne, A.F. Distribution of the Estimators for Autoregressive Time Series with a Unit Root. JSTOR 2002, 74, 424–431. [Google Scholar]
- Kwiatkowski, D.; Phillips, P.C.B.; Schmidt, P.; Shin, Y. Testing the Null Hypothesis of Stationarity against the Alternative of a Unit Root. J. Econom. 1992, 54, 159–178. [Google Scholar] [CrossRef]
- Akaike, H. A new look at the statistical model identification. IEEE Trans. Autom. Control. 1974, 19, 716–723. [Google Scholar] [CrossRef]
- Schwarz, G. Estimating the Dimension of a Model. Ann. Stat. 1978, 6, 461–464. [Google Scholar] [CrossRef]
- Hannan, E.J.; Quinn, B.G. The Determination of the order of an autoregression. J. R. Stat. Soc. 1979, 41, 190–195. [Google Scholar] [CrossRef]
- Piotrowski, P.; Rutyna, I.; Baczyński, D.; Kopyt, M. Evaluation Metrics for Wind Power Forecasts: A Comprehensive Review and Statistical Analysis of Errors. Energies 2022, 15, 9657. [Google Scholar] [CrossRef]
- Anaconda Software Distribution, Anaconda Inc. Anon, 2020. Available online: https://docs.anaconda.com/ (accessed on 30 July 2023).
- Van Rossum, G.; Drake, F.L., Jr. Python Reference Manual; Centrum voor Wiskunde en Informatica: Amsterdam, The Netherlands, 1995. [Google Scholar]
- Seabold, S.; Perktold, J. Statsmodels: Econometric and statistical modeling with python. In Proceedings of the 9th Python in Science Conference, Austin, TX, USA, 28 June 2010; pp. 92–96. [Google Scholar] [CrossRef]
- Hunter, J.D. Matplotlib: A 2D Graphics Environment. Comput. Sci. Eng. 2007, 9, 90–95. [Google Scholar] [CrossRef]
- Sidorovich, V.l. The World Energy Revolution; Alpina Publishing: Moskva, Russia, 2016; ISBN 978-5-9614-5249-5. [Google Scholar]
- Palmer, J. Solar Reaches for Grid Parity. Engineering. 2020, 6, 105–106. [Google Scholar] [CrossRef]
- Converse, A.O. Seasonal Energy Storage in a Renewable Energy System. In Proceedings of the IEEE; IEEE: Piscataway, NJ, USA, 2012; Volume 100. [Google Scholar]

















| Material | 2020 [Mt/Year] | 2050 [Mt/Year] |
|---|---|---|
| Copper | 30 (8.5 recycling, 21.5 primary production) | 50–70 |
| Nickel | 2.54 | 5–8 |
| Lithium | 0.41 | 2–4 |
| Cobalt | 0.14 | 0.5–0.6 |
| Neodymium | 0.03 | 0.2–0.5 |
| Technological Avenue | Investment Needs, (Billion/Year) | |
|---|---|---|
| 2021–2030 | 2021–2030 | |
| RES capacity | 1045 | 897 |
| Direct use of RES, including heat | 284 | 115 |
| Power grids and energy flexibility | 648 | 775 |
Energy efficiency (including industry):
| 2285 | 1106 |
| 86 | 153 | |
| 154 | 77 | |
| Electrification in end-use sectors | 240 | 229 |
| CCS and BECCS | 41 | 77 |
| Fossil fuel, nuclear, innovation, etc. | 1010 | 321 |
| Power Type | Installed Capacity, MW/Percentage of Total, % | Gross Electricity Generation, MWh | Change for 2022/2021, % |
|---|---|---|---|
| Nuclear power plant | 2000/14.8 | 16,464,662 | 0 |
| Coal plants | 4475/33.1 | 26,463,339 | 0 |
| Water plants | 3214/23.8 | 3,810,674 | 0 |
| Wind power plants | 705/5.2 | 1,499,125 | 0 |
| PV power plants | 1726/12.8 | 2,022,607 | 38.5 |
| Biomass power plants | 77/0.6 | 318,391 | −1.5 |
| YY/MM | Jan | Feb | Mar | Apr | May | Jun | Jul | Aug | Sep | Oct | Nov | Dec |
|---|---|---|---|---|---|---|---|---|---|---|---|---|
| 2012 | 9.152 | 10.186 | 25.475 | 32.200 | 44.244 | 81.146 | 127.730 | 136.110 | 113.537 | 99.254 | 53.904 | 45.756 |
| 2013 | 53.168 | 53.902 | 103.883 | 126.280 | 165.495 | 153.386 | 172.085 | 169.971 | 143.858 | 115.095 | 63.432 | 71.433 |
| 2014 | 53.269 | 75.439 | 98.737 | 107.449 | 149.636 | 148.256 | 163.868 | 163.399 | 119.716 | 91.064 | 41.999 | 43.817 |
| 2015 | 62.901 | 76.527 | 96.862 | 145.820 | 153.814 | 150.008 | 179.143 | 158.420 | 121.292 | 81.297 | 83.623 | 71.953 |
| 2016 | 65.403 | 78.438 | 106.968 | 144.863 | 142.381 | 157.604 | 174.040 | 157.707 | 132.175 | 88.708 | 68.690 | 71.012 |
| 2017 | 42.502 | 88.145 | 118.285 | 144.630 | 151.824 | 157.233 | 163.611 | 165.707 | 131.857 | 124.032 | 53.800 | 61.345 |
| 2018 | 70.132 | 51.918 | 91.031 | 152.397 | 162.560 | 144.399 | 152.303 | 170.361 | 138.418 | 112.373 | 47.454 | 49.442 |
| 2019 | 54.167 | 83.649 | 138.841 | 130.446 | 149.856 | 156.620 | 164.999 | 171.264 | 138.484 | 122.038 | 49.581 | 57.341 |
| 2020 | 84.769 | 94.319 | 114.752 | 154.802 | 150.313 | 154.757 | 176.475 | 167.853 | 150.893 | 109.549 | 76.068 | 34.168 |
| 2021 | 61.393 | 89.997 | 120.437 | 142.536 | 170.985 | 152.485 | 189.521 | 182.622 | 138.306 | 96.752 | 69.400 | 53.013 |
| 2022 | 88.440 | 106.300 | 149.823 | 175.073 | 215.936 | 196.592 | 233.699 | 201.029 | 202.427 | 184.508 | 92.116 | 72.992 |
| 2023 | 69.465 | 139.207 | 180.321 | 196.610 | 214.919 | - | - | - | - | - | - | - |
| YY/MM | Jan | Feb | Mar | Apr | May | Jun | Jul | Aug | Sep | Oct | Nov | Dec |
|---|---|---|---|---|---|---|---|---|---|---|---|---|
| 2012 | 135.589 | 113.968 | 107.132 | 119.239 | 85.230 | 50.047 | 87.253 | 85.406 | 67.077 | 105.527 | 109.182 | 144.190 |
| 2013 | 169.904 | 117.974 | 142.701 | 133.527 | 90.659 | 85.927 | 96.248 | 76.311 | 113.311 | 92.398 | 128.269 | 125.096 |
| 2014 | 108.989 | 104.726 | 146.570 | 95.313 | 79.403 | 103.633 | 78.927 | 76.347 | 115.160 | 136.171 | 110.114 | 174.390 |
| 2015 | 166.831 | 178.541 | 137.746 | 156.511 | 85.182 | 109.133 | 58.733 | 96.400 | 99.546 | 122.871 | 131.708 | 109.634 |
| 2016 | 168.025 | 158.043 | 117.710 | 100.034 | 92.290 | 86.808 | 58.202 | 130.623 | 62.081 | 117.247 | 137.765 | 197.868 |
| 2017 | 164.548 | 118.647 | 161.054 | 96.007 | 91.217 | 79.196 | 110.027 | 120.656 | 134.280 | 137.672 | 91.207 | 199.553 |
| 2018 | 134.301 | 154.501 | 116.361 | 104.380 | 113.180 | 68.789 | 60.628 | 90.956 | 103.588 | 133.082 | 118.070 | 120.288 |
| 2019 | 157.997 | 169.325 | 133.195 | 85.012 | 91.329 | 84.023 | 56.691 | 89.461 | 87.392 | 60.490 | 145.321 | 156.751 |
| 2020 | 167.681 | 176.257 | 188.932 | 127.131 | 124.034 | 68.726 | 71.232 | 78.550 | 106.877 | 92.471 | 112.558 | 162.680 |
| 2021 | 173.859 | 130.717 | 161.937 | 80.575 | 103.121 | 86.449 | 84.865 | 65.243 | 95.409 | 120.507 | 124.628 | 206.251 |
| 2022 | 218.051 | 143.500 | 202.822 | 138.760 | 72.054 | 84.036 | 74.342 | 92.768 | 102.289 | 91.577 | 126.057 | 140.510 |
| 2023 | 184.119 | 185.897 | 118.911 | 129.945 | 105.414 | - | - | - | - | - | - | - |
| Test | Parameters | For Solar Seasonal Differentiated Data | For Wind Seasonal Differentiated Data | |
|---|---|---|---|---|
| ADF | statistic | −3.464 | −6.705 | |
| p-value | 0.009 | 3.814−9 | ||
| number of lags | 11 | 11 | ||
| number of observations | 108 | 108 | ||
| critical values | 1% | −3.492 | −3.492 | |
| 5% | −2.889 | −2.889 | ||
| 10% | −2.581 | −2.581 | ||
| is stationary | true | true | ||
| KPSS | statistic | 0.224 | 0.070 | |
| p-value | greater than 0.1 | greater than 0.1 | ||
| number of lags | 5 | 3 | ||
| critical values | 10% | 0.347 | 0.347 | |
| 5% | 0.463 | 0.463 | ||
| 2.5% | 0.574 | 0.574 | ||
| 1% | 0.739 | 0.739 | ||
| is stationary | true | true | ||
| Model | Estimated | Lowest AIC, BIC, HQIC | Highest Log Likelihood |
|---|---|---|---|
| Order (p,d,q)x(P,D,Q,S) | (1,0,1)x(1,1,0,12) | (0,1,1)x(0,1,1,12) | (4,1,3)x(2,1,2,12) |
| Log Likelihood | −519.409 | −511.557 | −506.982 |
| AIC | 1046.818 | 1029.113 | 1037.965 |
| BIC | 1057.968 | 1037.450 | 1071.314 |
| HQIC | 1051.346 | 1032.499 | 1051.507 |
| Ljung-Box(L1)(Q) | 0.00 | 0.35 | 0.09 |
| Jarque-Bera(JB) | 0.80 | 2.10 | 1.74 |
| Prob(Q) | 0.97 | 0.56 | 0.76 |
| Prob(JB) | 0.67 | 0.35 | 0.42 |
| Heteroskedasticity(H) | 0.81 | 0.82 | 0.85 |
| Skew | 0.20 | 0.14 | 0.18 |
| Prob(H)(two-sided) | 0.50 | 0.54 | 0.61 |
| Kurtosis | 2.96 | 2.41 | 2.53 |
| MAPE | 15.71 | 16.71 | 19.14 |
| RMSE | 19.76 | 20.76 | 25.01 |
| Model | Estimated | Lowest AIC | Lowest BIC | Lowest HQIC | Highest Log Likelihood |
|---|---|---|---|---|---|
| Order (p,d,q)x(P,D,Q,S) | (0,0,0)x(1,1,1,12) | (2,0,2)x(0,1,1,12) | (0,0,0)x(0,1,1,12) | (0,1,1)x(0,1,1,12) | (3,1,4)x(2,1,2,12) |
| Log Likelihood | −561.708 | −556.138 | −561.773 | −559.480 | −550.758 |
| AIC | 1129.417 | 1124.275 | 1127.545 | 1124.960 | 1125.516 |
| BIC | 1137.779 | 1141.000 | 1133.120 | 1133.298 | 1158.866 |
| HQIC | 1132.813 | 1131.067 | 1129.809 | 1128.346 | 1139.058 |
| Ljung-Box(L1)(Q) | 0.06 | 0.43 | 0.02 | 0.05 | 0.38 |
| Jarque-Bera(JB) | 0.66 | 0.58 | 0.59 | 1.07 | 0.74 |
| Prob(Q) | 0.81 | 0.51 | 0.89 | 0.83 | 0.54 |
| Prob(JB) | 0.72 | 0.75 | 0.74 | 0.59 | 0.69 |
| Heteroskedasticity(H) | 1.18 | 1.07 | 1.17 | 1.26 | 0.94 |
| Skew | 0.11 | 0.05 | 0.11 | 0.18 | 0.04 |
| Prob(H)(two-sided) | 0.61 | 0.82 | 0.61 | 0.48 | 0.85 |
| Kurtosis | 2.72 | 2.67 | 2.74 | 2.72 | 2.62 |
| MAPE | 17.30 | 16.44 | 17.33 | 14.97 | 14.69 |
| RMSE | 27.52 | 25.03 | 27.53 | 25.74 | 24.64 |
| Months 2023 | Jan | Feb | Mar | Apr | May | Jun | Jul | Aug | Sep | Oct | Nov | Dec |
|---|---|---|---|---|---|---|---|---|---|---|---|---|
| Model Order | Predicted Solar Energy, [GWh] | |||||||||||
| (1,0,1)x(1,1,0,12) | 106.09 | 127.32 | 162.55 | 184.53 | 217.65 | 197.22 | 232.89 | 211.64 | 189.20 | 158.43 | 97.11 | 78.33 |
| (0,1,1)x(0,1,1,12) | 106.04 | 124.06 | 159.58 | 186.06 | 208.15 | 199.99 | 226.19 | 215.15 | 192.30 | 164.14 | 107.32 | 93.56 |
| (3,1,4)x(1,1,1,12) | 109.06 | 123.94 | 152.37 | 186.88 | 213.48 | 196.62 | 226.61 | 221.44 | 193.04 | 164.61 | 113.67 | 97.55 |
| Model Order | Predicted Wind Energy, [GWh] | |||||||||||
| (0,0,0)x(1,1,1,12) | 169.98 | 147.03 | 158.73 | 110.02 | 95.81 | 81.66 | 74.89 | 87.95 | 99.69 | 105.90 | 122.62 | 162.92 |
| (2,0,2)x(0,1,1,12) | 167.52 | 150.44 | 152.86 | 114.30 | 91.17 | 77.48 | 70.71 | 87.37 | 97.77 | 111.63 | 124.61 | 161.37 |
| (0,0,0)x(0,1,1,12) | 170.33 | 146.21 | 158.49 | 111.57 | 94.47 | 81.84 | 75.01 | 88.79 | 99.65 | 105.98 | 122.54 | 161.12 |
| (0,1,1)x(0,1,1,12) | 173.75 | 151.23 | 161.52 | 117.38 | 100.10 | 87.70 | 80.95 | 95.12 | 105.22 | 112.65 | 128.02 | 166.22 |
| (3,1,4)x(2,1,2,12) | 166.41 | 155.00 | 159.48 | 121.17 | 112.11 | 77.62 | 80.04 | 94.14 | 105.75 | 120.33 | 133.46 | 161.51 |
Disclaimer/Publisher’s Note: The statements, opinions and data contained in all publications are solely those of the individual author(s) and contributor(s) and not of MDPI and/or the editor(s). MDPI and/or the editor(s) disclaim responsibility for any injury to people or property resulting from any ideas, methods, instructions or products referred to in the content. |
© 2023 by the authors. Licensee MDPI, Basel, Switzerland. This article is an open access article distributed under the terms and conditions of the Creative Commons Attribution (CC BY) license (https://creativecommons.org/licenses/by/4.0/).
Share and Cite
Koeva, D.; Kutkarska, R.; Zinoviev, V. High Penetration of Renewable Energy Sources and Power Market Formation for Countries in Energy Transition: Assessment via Price Analysis and Energy Forecasting. Energies 2023, 16, 7788. https://doi.org/10.3390/en16237788
Koeva D, Kutkarska R, Zinoviev V. High Penetration of Renewable Energy Sources and Power Market Formation for Countries in Energy Transition: Assessment via Price Analysis and Energy Forecasting. Energies. 2023; 16(23):7788. https://doi.org/10.3390/en16237788
Chicago/Turabian StyleKoeva, Dimitrina, Ralena Kutkarska, and Vladimir Zinoviev. 2023. "High Penetration of Renewable Energy Sources and Power Market Formation for Countries in Energy Transition: Assessment via Price Analysis and Energy Forecasting" Energies 16, no. 23: 7788. https://doi.org/10.3390/en16237788
APA StyleKoeva, D., Kutkarska, R., & Zinoviev, V. (2023). High Penetration of Renewable Energy Sources and Power Market Formation for Countries in Energy Transition: Assessment via Price Analysis and Energy Forecasting. Energies, 16(23), 7788. https://doi.org/10.3390/en16237788

