Comparing the Simple to Complex Automatic Methods with the Ensemble Approach in Forecasting Electrical Time Series Data
Abstract
:1. Introduction
2. Materials and Methods
2.1. The ARIMA
2.2. Exponential Smoothing
2.3. Prophet
2.4. Neural Networks
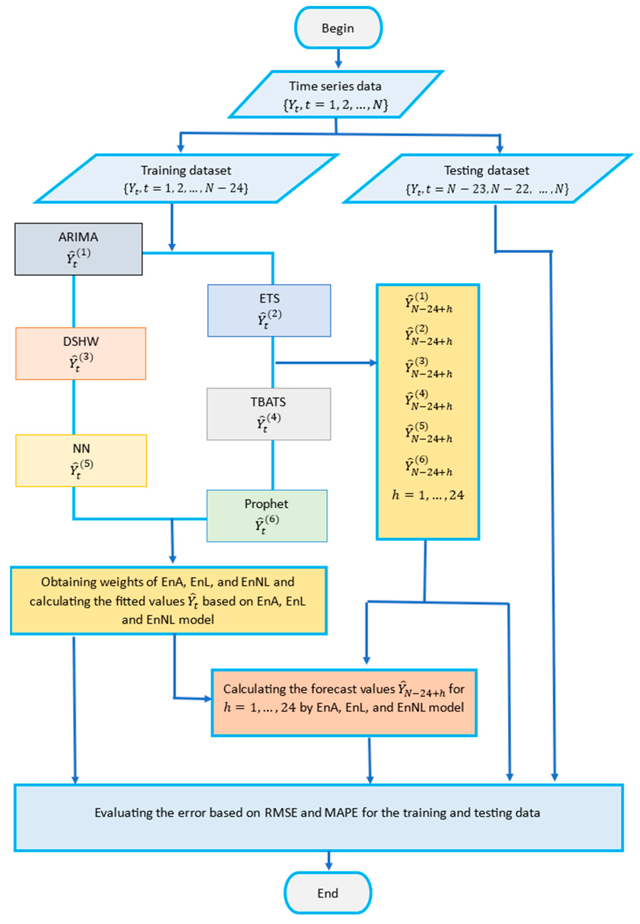
2.5. Proposed Ensemble Methods
- Step 1:
- Divide the time series data into two parts, training and testing data. Let , then the training dataset is and the testing dataset is {, where is the sample size.
- Step 2:
- Model the train data using automatic models, i.e., the ARIMA, the ETS method, the DSHW method, the TBATS model, NN, and Prophet.
- Step 3:
- Calculate the forecast values up step h ahead, where, in this work, and is the time horizon for the testing data. The forecast values, are obtained by the models listed in step 2.
- Step 4:
- Assemble the models with two weighting strategies
- based on the linear relationship function, named EnL,where , , are obtained by minimizing square error, which can be written as in Equation (10).with linear constraint .
- based on the nonlinear relationship function, named EnNLwhere is a sigmoid function as written in Equation (7). The weights and for are estimated by an NN approach. The network is trained for input–target pairs, i.e., and using a backpropagation algorithm with the Levenberg–Marquart optimization. The number of was set between 1 and 5 and selected based on the minimum RMSE while the maximum number of the epoch was 5000.
- Step 5:
- Calculate the forecast values using Equation (9) for the EnL method and Equation (11) for the EnNL method.
- Step 6:
- Evaluate the model based on RMSE and MAPE using Equation (12) and Equation (13), respectively.
3. Results and Discussion
3.1. Data
- Data 1:
- US Monthly Electricity Total Net Generation
- Data 2:
- Hourly Electricity Demand in Ontario
- Data 3:
- Half-Hourly Electricity Demand in England and Wales.
- Data 4:
- Half-Hourly Electricity Demand in Victoria, Australia
3.2. Experimental Results
4. Conclusions
Author Contributions
Funding
Data Availability Statement
Acknowledgments
Conflicts of Interest
References
- Macaira, P.M.; Sousa, R.C.; Oliveira, F.L.C. Forecasting Brazil’s electricity consumption with pegels exponential smoothing techniques. IEEE Lat. Am. Trans. 2016, 14, 1252–1258. [Google Scholar] [CrossRef]
- Rendon-Sanchez, J.F.; de Menezes, L.M. Structural combination of seasonal exponential smoothing forecasts applied to load forecasting. Eur. J. Oper. Res. 2019, 275, 916–924. [Google Scholar] [CrossRef]
- Sulandari, W.; Suhartono; Subanar; Rodrigues, P.C. Exponential Smoothing on Modeling and Forecasting Multiple Seasonal Time Series: An Overview. Fluct. Noise Lett. 2021, 20, 2130003. [Google Scholar] [CrossRef]
- Mahia, F.; Dey, A.R.; Masud, M.A.; Mahmud, M.S. Forecasting Electricity Consumption using ARIMA Model. In Proceedings of the 2019 International Conference on Sustainable Technologies for Industry 4.0 (STI 2019), Dhaka, Bangladesh, 24–25 December 2019; pp. 1–6. [Google Scholar]
- Wei, L.; Zhen-gang, Z. Based on Time Sequence of ARIMA Model in the Application of Short-Term Electricity Load Forecasting. In Proceedings of the 2009 International Conference on Research Challenges in Computer Science, Shanghai, China, 28–29 December 2009; pp. 11–14. [Google Scholar]
- Nepal, B.; Yamaha, M.; Yokoe, A.; Yamaji, T. Electricity load forecasting using clustering and ARIMA model for energy management in buildings. Jpn. Archit. Rev. 2020, 3, 62–76. [Google Scholar] [CrossRef]
- Al-Musaylh, M.S.; Deo, R.C.; Adamowski, J.F.; Li, Y. Short-term electricity demand forecasting with MARS, SVR and ARIMA models using aggregated demand data in Queensland, Australia. Adv. Eng. Inform. 2018, 35, 1–16. [Google Scholar] [CrossRef]
- Elsaraiti, M.; Ali, G.; Musbah, H.; Merabet, A.; Little, T. Time series analysis of electricity consumption forecasting using ARIMA model. In Proceedings of the 2021 IEEE Green Technologies Conference (GreenTech), Denver, CO, USA, 7–9 April 2021; pp. 259–262. [Google Scholar]
- De Oliveira, E.M.; Oliveira, F.L.C. Forecasting mid-long term electric energy consumption through bagging ARIMA and exponential smoothing methods. Energy 2018, 144, 776–788. [Google Scholar] [CrossRef]
- Chodakowska, E.; Nazarko, J.; Nazarko, L. Arima models in electrical load forecasting and their robustness to noise. Energies 2021, 14, 7952. [Google Scholar] [CrossRef]
- Da Silva, F.L.C.; Da Costa, K.; Rodrigues, P.C.; Salas, R.; López-Gonzales, J.L. Statistical and Artificial Neural Networks Models for Electricity Consumption Forecasting in the Brazilian Industrial Sector. Energies 2022, 15, 588. [Google Scholar] [CrossRef]
- Dudek, G. Neural networks for pattern-based short-term load forecasting: A comparative study. Neurocomputing 2016, 205, 64–74. [Google Scholar] [CrossRef]
- Arslan, S. A hybrid forecasting model using LSTM and Prophet for energy consumption with decomposition of time series data. PeerJ Comput. Sci. 2022, 8, e1001. [Google Scholar] [CrossRef]
- Bashir, T.; Haoyong, C.; Tahir, M.F.; Liqiang, Z. Short term electricity load forecasting using hybrid prophet-LSTM model optimized by BPNN. Energy Rep. 2022, 8, 1678–1686. [Google Scholar] [CrossRef]
- Chadalavada, R.J.; Raghavendra, S.; Rekha, V. Electricity requirement prediction using time series and Facebook’s PROPHET. Indian J. Sci. Technol. 2020, 13, 4631–4645. [Google Scholar] [CrossRef]
- Long, C.; Yu, C.; Li, T. Prophet-Based Medium and Long-Term Electricity Load Forecasting Research. J. Phys. Conf. Ser. 2022, 2356, 012002. [Google Scholar] [CrossRef]
- Shohan, M.J.A.; Faruque, M.O.; Foo, S.Y. Forecasting of electric load using a hybrid LSTM-neural prophet model. Energies 2022, 15, 2158. [Google Scholar] [CrossRef]
- Almazrouee, A.I.; Almeshal, A.M.; Almutairi, A.S.; Alenezi, M.R.; Alhajeri, S.N. Long-term forecasting of electrical loads in Kuwait using prophet and Holt–Winters models. Appl. Sci. 2020, 10, 5627. [Google Scholar] [CrossRef]
- Almazrouee, A.I.; Almeshal, A.M.; Almutairi, A.S.; Alenezi, M.R.; Alhajeri, S.N.; Alshammari, F.M. Forecasting of electrical generation using prophet and multiple seasonality of Holt–Winters models: A case study of Kuwait. Appl. Sci. 2020, 10, 8412. [Google Scholar] [CrossRef]
- Stefenon, S.F.; Seman, L.O.; Mariani, V.C.; Coelho, L.d.S. Aggregating prophet and seasonal trend decomposition for time series forecasting of Italian electricity spot prices. Energies 2023, 16, 1371. [Google Scholar] [CrossRef]
- Zhao, Y.; Guo, N.; Chen, W.; Zhang, H.; Guo, B.; Shen, J.; Tian, Z. Multi-step ahead forecasting for electric power load using an ensemble model. Expert Syst. Appl. 2023, 211, 118649. [Google Scholar] [CrossRef]
- Ren, F.; Tian, C.; Zhang, G.; Li, C.; Zhai, Y. A hybris for power demand prediction of electric vehicles based on SARIMA and deep learning with integration of periodic features. Energy 2022, 250, 123738. [Google Scholar] [CrossRef]
- Dudek, G.; Pelka, P.; Smyl, S. A hybrid residual dilated LSTM and exponential smoothing model for midterm electric load forecasting. IEEE Trans. Neural Netw. Learn. Syst. 2021, 33, 2879–2891. [Google Scholar] [CrossRef]
- Mayrink, V.; Hippert, H.S. A hybrid method using Exponential Smoothing and Gradient Boosting for electrical short-term load forecasting. In Proceedings of the 2016 IEEE Latin American Conference on Computational Intelligence (LA-CCI), Cartagena, Colombia, 2–4 November 2016; pp. 1–6. [Google Scholar]
- Dat, N.Q.; Ngoc Anh, N.T.; Nhat Anh, N.; Solanki, V.K. Hybrid online model based multi seasonal decompose for short-term electricity load forecasting using ARIMA and online RNN. J. Intell. Fuzzy Syst. 2021, 41, 5639–5652. [Google Scholar] [CrossRef]
- Lee, J.; Cho, Y. National-scale electricity peak load forecasting: Traditional, machine learning, or hybrid model? Energy 2022, 239, 122366. [Google Scholar] [CrossRef]
- Soares, L.J.; Medeiros, M.C. Modeling and forecasting short-term electricity load: A comparison of methods with an application to Brazilian data. Int. J. Forecast. 2008, 24, 630–644. [Google Scholar] [CrossRef]
- Sulandari, W.; Subanar, S.; Suhartono, S.; Utami, H.; Lee, M.H.; Rodrigues, P.C. SSA-based hybrid forecasting models and applications. Bull. Electr. Eng. Inform. 2020, 9, 2178–2188. [Google Scholar] [CrossRef]
- Sulandari, W.; Subanar Suhartono Utami, H. Amplitude-Modulated Sinusoidal Model for The Periodic Components of SSA Decomposition. In Proceedings of the 2018 International Symposium on Advanced Intelligent Informatics (SAIN), Yogyakarta, Indonesia, 29–30 August 2018; pp. 66–71. [Google Scholar]
- Sulandari, W.; Subanar, S.; Suhartono, S.; Utami, H.; Lee, M.H. Estimating the function of oscillatory components in SSA-based forecasting model. Int. J. Adv. Intell. Inform. 2019, 5, 11–23. [Google Scholar] [CrossRef]
- Holt, C.C. Forecasting seasonals and trends by exponentially weighted moving averages. Int. J. Forecast. 2004, 20, 5–10. [Google Scholar] [CrossRef]
- Winters, P.R. Forecasting Sales by Exponentially Weighted Moving Averages. Manag. Sci. 1960, 6, 324–342. [Google Scholar] [CrossRef]
- Bezerra, A.K.L.; Santos, É.M.C. Prediction the daily number of confirmed cases of COVID-19 in Sudan with ARIMA and Holt Winter exponential smoothing. Int. J. Dev. Res. 2020, 10, 39408–39413. [Google Scholar]
- Da Veiga, C.P.; Da Veiga, C.R.P.; Catapan, A.; Tortato, U.; Da Silva, W.V. Demand forecasting in food retail: A comparison between the Holt-Winters and ARIMA models. WSEAS Trans. Bus. Econ. 2014, 11, 608–614. [Google Scholar]
- Tratar, L.F.; Strmčnik, E. The comparison of Holt–Winters method and Multiple regression method: A case study. Energy 2016, 109, 266–276. [Google Scholar] [CrossRef]
- Tikunov, D.; Nishimura, T. Traffic prediction for mobile network using Holt-Winter’s exponential smoothing. In Proceedings of the 2007 15th International Conference on Software, Telecommunications and Computer Networks, Split, Croatia, 27–29 September 2007; pp. 1–5. [Google Scholar]
- Dantas, T.M.; Oliveira, F.L.C.; Repolho, H.M.V. Air transportation demand forecast through Bagging Holt Winters methods. J. Air Transp. Manag. 2017, 59, 116–123. [Google Scholar] [CrossRef]
- Fauzi, N.F.; Ahmadi, N.S.; Shafii, N.H. A comparison study on fuzzy time series and holt-winter model in forecasting tourist arrival in Langkawi, Kedah. J. Comput. Res. Innov. 2020, 5, 34–43. [Google Scholar] [CrossRef]
- Elmunim, N.A.; Abdullah, M.; Hasbi, A.M.; Bahari, S.A. Comparison of statistical Holt-Winter models for forecasting the ionospheric delay using GPS observations. Indian J. Radio Space Phys. 2015, 44, 28–34. [Google Scholar]
- Djakaria, I.; Saleh, S.E. COVID-19 forecast using Holt-Winters exponential smoothing. J. Phys. Conf. Ser. 2021, 1882, 012033. [Google Scholar] [CrossRef]
- Makridakis, S.; Chatfield, C.; Hibon, M.; Lawrence, M.; Mills, T.; Ord, K.; Simmons, L.F. The M2-competition: A real-time judgmentally based forecasting study. Int. J. Forecast. 1993, 9, 5–22. [Google Scholar] [CrossRef]
- Taylor, J.W. Short-term electricity demand forecasting using double seasonal exponential smoothing. J. Oper. Res. Soc. 2003, 54, 799–805. [Google Scholar] [CrossRef]
- De Livera, A.M.; Hyndman, R.J.; Snyder, R.D. Forecasting time series with complex seasonal patterns using exponential smoothing. J. Am. Stat. Assoc. 2011, 106, 1513–1527. [Google Scholar] [CrossRef]
- Sulandari, W.; Subanar, S.; Suhartono, S.; Utami, H. Forecasting electricity load demand using hybrid exponential smoothing-artificial neural network model. Int. J. Adv. Intell. Inform. 2016, 2, 131–139. Available online: http://www.ijain.org/index.php/IJAIN/article/view/69 (accessed on 20 February 2017). [CrossRef]
- Smyl, S. A hybrid method of exponential smoothing and recurrent neural networks for time series forecasting. Int. J. Forecast. 2020, 36, 75–85. [Google Scholar] [CrossRef]
- Makridakis, S.; Spiliotis, E.; Assimakopoulos, V. The M4 Competition: Results, findings, conclusion and way forward. Int. J. Forecast. 2018, 34, 802–808. [Google Scholar] [CrossRef]
- Makridakis, S.; Spiliotis, E.; Assimakopoulos, V. The M4 Competition: 100,000 time series and 61 forecasting methods. Int. J. Forecast. 2020, 36, 54–74. [Google Scholar] [CrossRef]
- Taylor, S.J.; Letham, B. Forecasting at scale. Am. Stat. 2018, 72, 37–45. [Google Scholar] [CrossRef]
- Wei, W.W.S. Time Series Analysis: Univariate and Multivariate Methods, 2nd ed.; Pearson Addison-Wesley: Boston, MA, USA, 2006; Available online: http://tocs.ulb.tu-darmstadt.de/130292508.pdf (accessed on 6 January 2017).
- Montero-Manso, P.; Athanasopoulos, G.; Hyndman, R.J.; Talagala, T.S. FFORMA: Feature-based forecast model averaging. Int. J. Forecast. 2020, 36, 86–92. [Google Scholar] [CrossRef]
- Acar, E.; Rais-Rohani, M. Ensemble of metamodels with optimized weight factors. Struct. Multidisc. Optim. 2009, 37, 279–294. [Google Scholar] [CrossRef]
- Petropoulos, F.; Hyndman, R.J.; Bergmeir, C. Exploring the sources of uncertainty: Why does bagging for time series forecasting work? Eur. J. Oper. Res. 2018, 268, 545–554. [Google Scholar] [CrossRef]
- Hao, J.; Feng, Q.; Suo, W.; Gao, G.; Sun, X. Ensemble forecasting for electricity consumption based on nonlinear optimization. Procedia Comput. Sci. 2019, 162, 19–24. [Google Scholar] [CrossRef]
- Hao, J.; Sun, X.; Feng, Q. A novel ensemble approach for the forecasting of energy demand based on the artificial bee colony algorithm. Energies 2020, 13, 550. [Google Scholar] [CrossRef]
- Hyndman, R.J.; Koehler, A.B. Another look at measures of forecast accuracy. Int. J. Forecast. 2006, 22, 679–688. [Google Scholar] [CrossRef]
- Chicco, D.; Warrens, M.J.; Jurman, G. The coefficient of determination R-squared is more informative than SMAPE, MAE, MAPE, MSE, and RMSE in regression analysis evaluation. PeerJ Comput. Sci. 2021, 7, e623. [Google Scholar] [CrossRef]
- Hyndman, R.J.; Khandakar, Y. Automatic time series forecasting: The forecast package for R. J. Stat. Softw. 2008, 27, 1–23. [Google Scholar] [CrossRef]
- Hyndman, R.J.; Koehler, A.B.; Snyder, R.D.; Grose, S. A state space framework for automatic forecasting using exponential smoothing methods. Int. J. Forecast. 2002, 18, 439–454. [Google Scholar] [CrossRef]
- Hyndman, R.; Koehler, A.B.; Ord, J.K.; Snyder, R.D. Forecasting with Exponential Smoothing: The State Space Approach; Springer: Berlin/Heidelberg, Germany, 2008. [Google Scholar]
- Hyndman, R.; Athanasopoulos, G. Forecasting: Principles and Practice, 3rd ed.; OTexts: Melbourne, Australia, 2021; Available online: https://otexts.com/fpp3/ (accessed on 30 May 2023).
- Usmelec Function-RDocumentation. Available online: https://www.rdocumentation.org/packages/fpp/versions/0.5/topics/usmelec (accessed on 30 May 2023).
- Predicting Hourly Electricity Demand in Ontario|Statistical Society of Canada. Available online: https://ssc.ca/en/case-study/predicting-hourly-electricity-demand-ontario (accessed on 30 May 2023).
- Half-Hourly Electricity Demand—Taylor. Available online: https://pkg.robjhyndman.com/forecast/reference/taylor.html (accessed on 30 May 2023).
- R: Half-Hourly Electricity Demand for Victoria, Australia. Available online: https://search.r-project.org/CRAN/refmans/tsibbledata/html/vic_elec.html (accessed on 30 May 2023).
- Sulandari, W.; Subanar, S.; Suhartono, S.; Utami, H. Forecasting Time Series with Trend and Seasonal Patterns Based on SSA. In Proceedings of the 2017 3rd International Conference on Science in Information Technology (ICSITech) “Theory and Applicattion of IT for Education, Industry and Society in Big Data Era”, Bandung, Indonesia, 25–26 October 2017; pp. 694–699. [Google Scholar]










| Data | Name | Frequency | Number of Observations in the Training Data | Characteristic |
|---|---|---|---|---|
| 1 | usmelec | Monthly | 317 | Linear trend, increasing seasonal variation |
| 2 | ontario | Hourly | 3648 | Nonlinear trend, relative constant seasonal variation |
| 3 | taylor | Half-hourly | 2354 | No trend, constant seasonal variation |
| 4 | vic_elec | Half-hourly | 2354 | Fluctuate in level and seasonal variation |
| RMSE | MAPE | |||||||
|---|---|---|---|---|---|---|---|---|
| Model | Data 1 | Data 2 | Data 3 | Data 4 | Data 1 | Data 2 | Data 3 | Data 4 |
| ARIMA | 6.57 | 237.78 | 1010.63 | 464.98 | 2.13% | 0.96% 2 | 2.39% | 7.35% |
| ETS | 6.38 | 273.51 | 481.95 | 89.21 | 2.02% | 1.29% 2 | 1.22%2 | 1.35% 2 |
| DSHW | 6.63 | 253.71 | 251.33 | 40.46 | 2.16% | 1.13% 2 | 0.65% 2 | 0.67% 2 |
| TBATS | 6.40 | 246.49 | 229.59 | 43.99 | 2.03% | 1.05% 2 | 0.60% 2 | 0.75% 2 |
| NN | 8.37 | 158.20 | 171.36 | 35.04 | 2.92% | 0.69% 2 | 0.44% 2 | 0.61% 2 |
| Prophet | 8.45 | 1118.17 | 1467.91 | 333.53 | 2.93% | 5.58% | 4.16% | 5.96% |
| EnA | 6.17 | 261.69 | 359.83 | 119.79 | 1.98% 2 | 1.27% 2 | 0.95% 2 | 2.04% |
| EnL | 6.04 | 157.78 | 177.46 | 29.98 | 1.94% 2 | 0.70% 2 | 0.46% 2 | 0.52% 2 |
| EnNL | 5.601 | 149.17 1 | 156.55 1 | 28.42 1 | 1.89% 1,2 | 0.67% 1,2 | 0.40% 1,2 | 0.49% 1,2 |
| RMSE | MAPE | |||||||
|---|---|---|---|---|---|---|---|---|
| Model | Data 1 | Data 2 | Data 3 | Data 4 | Data 1 | Data 2 | Data 3 | Data 4 |
| ARIMA | 9.61 | 859.75 | 5767.47 | 180.96 | 2.80% | 4.85% | 14.39% | 3.32% |
| ETS | 11.19 | 986.61 | 11,724.40 | 186.51 | 2.66% | 5.59% | 27.76% | 3.56% |
| DSHW | 9.87 | 1141.28 | 2094.31 | 590.19 | 2.74% | 6.67% | 5.35% | 12.94% |
| TBATS | 11.66 | 918.67 | 2903.67 | 103.29 | 2.73% | 5.17% | 7.14% | 2.00% 2 |
| NN | 12.29 | 1160.34 | 2357.52 | 95.41 | 3.05% | 6.52% | 6.96% | 1.98% 2 |
| Prophet | 16.27 | 619.86 1 | 732.69 | 146.06 | 4.08% | 3.60% 1 | 1.95% 1,2 | 2.85% |
| EnA | 10.30 | 904.52 | 3488.10 | 107.37 | 2.74% | 5.16% | 8.01% | 2.22% |
| EnL | 10.92 | 1138.94 | 644.24 | 228.03 | 2.75% | 6.41% | 2.03% | 4.99% |
| EnNL | 4.61 1 | 1166.62 | 627.41 1 | 76.55 1 | 1.11% 1,2 | 6.56% | 2.12% | 1.54% 1,2 |
| Model | MAPE | ||||||
|---|---|---|---|---|---|---|---|
| h = 1 | h = 2 | h = 3 | h = 4 | h = 5 | h = 6 | h = 7 | |
| ARIMA | 0.50% | 0.63% | 0.44% | 0.53% | 0.85% | 1.43% | 2.37% |
| ETS | 1.03% | 1.39% | 1.43% | 1.30% | 1.10% | 1.30% | 1.91% |
| DSHW | 0.13% | 0.13% | 0.42% | 0.87% | 1.48% | 2.30% | 3.39% |
| TBATS | 0.55% | 0.84% | 0.81% | 0.72% | 0.93% | 1.52% | 2.66% |
| NN | 0.76% | 0.89% | 0.74% | 0.56% | 0.65% | 1.09% | 2.07% |
| Prophet | 2.50% | 2.91% | 3.11% | 3.02% | 2.49% | 2.86% | 3.66% |
| EnA | 0.87% | 1.09% | 1.02% | 0.77% | 0.93% | 1.49% | 2.45% |
| EnL | 0.86% | 1.02% | 0.90% | 0.72% | 0.75% | 1.14% | 2.07% |
| EnNL | 0.75% | 0.87% | 0.72% | 0.55% | 0.64% | 1.08% | 2.05% |
Disclaimer/Publisher’s Note: The statements, opinions and data contained in all publications are solely those of the individual author(s) and contributor(s) and not of MDPI and/or the editor(s). MDPI and/or the editor(s) disclaim responsibility for any injury to people or property resulting from any ideas, methods, instructions or products referred to in the content. |
© 2023 by the authors. Licensee MDPI, Basel, Switzerland. This article is an open access article distributed under the terms and conditions of the Creative Commons Attribution (CC BY) license (https://creativecommons.org/licenses/by/4.0/).
Share and Cite
Sulandari, W.; Yudhanto, Y.; Subanti, S.; Setiawan, C.D.; Hapsari, R.; Rodrigues, P.C. Comparing the Simple to Complex Automatic Methods with the Ensemble Approach in Forecasting Electrical Time Series Data. Energies 2023, 16, 7495. https://doi.org/10.3390/en16227495
Sulandari W, Yudhanto Y, Subanti S, Setiawan CD, Hapsari R, Rodrigues PC. Comparing the Simple to Complex Automatic Methods with the Ensemble Approach in Forecasting Electrical Time Series Data. Energies. 2023; 16(22):7495. https://doi.org/10.3390/en16227495
Chicago/Turabian StyleSulandari, Winita, Yudho Yudhanto, Sri Subanti, Crisma Devika Setiawan, Riskhia Hapsari, and Paulo Canas Rodrigues. 2023. "Comparing the Simple to Complex Automatic Methods with the Ensemble Approach in Forecasting Electrical Time Series Data" Energies 16, no. 22: 7495. https://doi.org/10.3390/en16227495
APA StyleSulandari, W., Yudhanto, Y., Subanti, S., Setiawan, C. D., Hapsari, R., & Rodrigues, P. C. (2023). Comparing the Simple to Complex Automatic Methods with the Ensemble Approach in Forecasting Electrical Time Series Data. Energies, 16(22), 7495. https://doi.org/10.3390/en16227495

