Advancements in Giant Reed (Arundo donax L.) Biomass Pre-Treatments for Biogas Production: A Review
Abstract
1. Introduction
2. Compositional Features of Giant Reed Biomass
3. Anaerobic Digestion Process for Methane Production
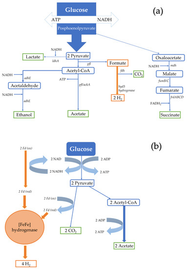
4. Fermentation Processes for Bio-Hydrogen Production
4.1. Photo-Fermentation
4.2. Dark Fermentation
5. Pre-Treatments
5.1. Mechanical Pre-Treatments
5.2. Hydrothermal Pre-Treatments
5.2.1. Liquid Hot Water Pre-Treatment
5.2.2. Steam Explosion Pre-Treatments
5.3. Chemical Pre-Treatments
5.3.1. Acid Pre-Treatment
5.3.2. Alkali Pre-Treatment
5.3.3. Ozonolysis
5.3.4. Hydrogen Peroxide (H2O2) Pre-Treatment
5.3.5. Organosolv Pre-Treatment
5.3.6. Hydrotropic Pre-Treatment
5.3.7. Ionic Liquid Pre-Treatment
5.3.8. Deep Eutectic Solvents
5.4. Biological Pre-Treatment
5.4.1. Ensilage
5.4.2. Fungal Pre-Treatment
5.4.3. Enzymatic Pre-Treatment for Anaerobic Digestion
5.4.4. Enzymatic and Hybrid Pre-Treatments for Dark and Photo-Fermentation
6. Concluding Remarks, Challenges, and Recommendations
Funding
Conflicts of Interest
References
- Scarlat, N.; Dallemand, J.F.; Fahl, F. Biogas: Developments and perspectives in Europe. Renew. Energy 2018, 129, 457–472. [Google Scholar] [CrossRef]
- Gray, N.; McDonagh, S.; O’Shea, R.; Smyth, B.; Murphy, J.D. Decarbonising ships, planes and trucks: An analysis of suitable low-carbon fuels for the maritime, aviation and haulage sectors. Adv. Appl. Energy 2021, 1, 100008. [Google Scholar] [CrossRef]
- Khan, M.U.; Usman, M.; Ashraf, M.A.; Dutta, N.; Luo, G.; Zhang, S. A review of recent advancements in pretreatment techniques of lignocellulosic materials for biogas production: Opportunities and limitations. Chem. Eng. J. Adv. 2022, 10, 100263. [Google Scholar] [CrossRef]
- Beig, A.R.; Muyeen, S.M. Wind energy. In Electric Renewable Energy Systems; Rashid, M.H., Ed.; Academic Press: Cambridge, MA, USA; Elsevier: Amsterdam, The Netherlands, 2016; pp. 60–77. [Google Scholar] [CrossRef]
- Deolalkar, S.P. Solar Power. In Designing Green Cement Plants; Deolalkar, S.P., Ed.; Butterworth-Heinemann: Oxford, UK; Elsevier: Amsterdam, The Netherlands, 2016; pp. 251–258. [Google Scholar] [CrossRef]
- Abraham, A.; Mathew, A.K.; Park, H.; Choi, O.; Sindhu, R.; Parameswaran, B.; Pandey, A.; Park, J.H.; Sang, B.I. Pretreatment Strategies for Enhanced Biogas Production from Lignocellulosic Biomass. Bioresour. Technol. 2020, 301, 122725. [Google Scholar] [CrossRef] [PubMed]
- Koszel, M.; Lorencowicz, E. Agricultural Use of Biogas Digestate as a Replacement Fertilizers. Agric. Agric. Sci. Procedia 2015, 7, 119–124. [Google Scholar] [CrossRef]
- Guo, M.; Song, W.; Buhain, J. Bioenergy and biofuels: History, status, and perspective. Renew. Sust. Energ. Rev. 2015, 42, 712–725. [Google Scholar] [CrossRef]
- Kögel-Knabner, I.; Amelung, W. Dynamics, chemistry, and preservation of organic matter in soils. In Treatise on Geochemistry, 2nd ed.; Holland, H.D., Turekian, K.K., Eds.; Elsevier: Amsterdam, The Netherlands, 2014; pp. 157–215. [Google Scholar] [CrossRef]
- Jones, D.; Ormondroyd, G.O.; Curling, S.F.; Popescu, C.M.; Popescu, M.C. Chemical compositions of natural fibres. In Advanced High Strength Natural Fibre Composites in Construction; Fan, M., Fu, F., Eds.; Woodhead Publishing: Sawston, UK, 2017; pp. 23–58. [Google Scholar] [CrossRef]
- Scordia, D.; Cosentino, S.L. Perennial Energy Grasses: Resilient Crops in a Changing European Agriculture. Agriculture 2019, 9, 169. [Google Scholar] [CrossRef]
- Lewandowski, I.; Scurlock, J.M.; Lindvall, E.; Christou, M. The development and current status of perennial rhizomatous grasses as energy crops in the US and Europe. Biomass Bioenergy 2003, 25, 335–361. [Google Scholar] [CrossRef]
- Fike, J.H.; Parrish, D.J.; Fike, W.B. Sustainable cellulosic grass crop production. In Biofuel Crop Sustainability, 1st ed.; Singh, B.P., Ed.; John Wiley & Sons: Chichester, UK, 2013; pp. 109–164. [Google Scholar] [CrossRef]
- Ceotto, E.; Di Candilo, M. Shoot Cuttings Propagation of Giant Reed (Arundo donax L.) in Water and Moist Soil: The Path Forward? Biomass Bioenergy 2010, 34, 1614–1623. [Google Scholar] [CrossRef]
- Cappelli, G.A.; Ginaldi, F.; Fanchini, D.; Corinzia, S.A.; Cosentino, S.L.; Ceotto, E. Model-Based Assessment of Giant Reed (Arundo donax L.) Energy Yield in the Form of Diverse Biofuels in Marginal Areas of Italy. Land 2021, 10, 548. [Google Scholar] [CrossRef]
- Webster, R.J.; Driever, S.M.; Kromdijk, J.; McGrath, J.; Leakey, A.D.B.; Siebke, K.; Demetriades-Shah, T.; Bonnage, S.; Peloe, T.; Lawson, T.; et al. High C3 photosynthetic capacity and high intrinsic water use efficiency underlies the high productivity of the bioenergy grass Arundo donax. Sci. Rep. 2016, 6, 20694. [Google Scholar] [CrossRef] [PubMed]
- Nocentini, A.; Monti, A. Land-use change from poplar to switchgrass and giant reed increases soil organic carbon. Agron. Sustain. Dev. 2017, 37, 23. [Google Scholar] [CrossRef]
- Ceotto, E.; Marchetti, R.; Castelli, F. Residual soil nitrate as affected by giant reed cultivation and cattle slurry fertilisation. Ital. J. Agron. 2018, 18, 317–323. [Google Scholar] [CrossRef]
- Pilu, R.; Bucci, A.; Badone, F.C.; Landoni, M. Giant reed (Arundo donax L.): A weed plant or a promising energy crop? Afr. J. Biotechnol. 2012, 11, 9163–9174. Available online: https://academicjournals.org/journal/AJB/article-full-text-pdf/1ED654039385 (accessed on 2 December 2022).
- Antal, G. Giant reed (Arundo donax L.) from ornamental plant to dedicated bioenergy species: Review of economic prospects of biomass production and utilization. Int. J. Hortic. Sci. 2018, 24, 39–46. [Google Scholar] [CrossRef]
- Angelini, L.G.; Ceccarini, L.; Nassi o Di Nasso, N.; Bonari, E. Comparison of Arundo donax L. and Miscanthus x Giganteus in a Long-Term Field Experiment in Central Italy: Analysis of Productive Characteristics and Energy Balance. Biomass Bioenergy 2009, 33, 635–643. [Google Scholar] [CrossRef]
- Cosentino, S.L.; Copani, V.; D’Agosta, G.M.; Sanzone, E.; Mantineo, M. First Results on Evaluation of Arundo donax L. Clones Collected in Southern Italy. Ind. Crops Prod. 2006, 23, 212–222. [Google Scholar] [CrossRef]
- Nassi o Di Nasso, N.; Roncucci, N.; Bonari, E. Seasonal Dynamics of Aboveground and Belowground Biomass and Nutrient Accumulation and Remobilization in Giant Reed (Arundo donax L.): A Three-Year Study on Marginal Land. Bioenergy Res. 2013, 6, 725–736. [Google Scholar] [CrossRef]
- Ceotto, E.; Vasmara, C.; Marchetti, R.; Cianchetta, S.; Galletti, S. Biomass and methane yield of giant reed (Arundo donax L.) as affected by single and double annual harvest. GCB Bioenergy 2021, 13, 393–407. [Google Scholar] [CrossRef]
- Idris, S.M.; Jones, P.L.; Salzman, S.A.; Croatto, G.; Allinson, G. Evaluation of the Giant Reed (Arundo donax) in Horizontal Subsurface Flow Wetlands for the Treatment of Recirculating Aquaculture System Effluent. Environ. Sci. Pollut. Res. 2012, 19, 1159–1170. [Google Scholar] [CrossRef]
- Jámbor, A.; Török, Á. The Economics of Arundo donax—A Systematic Literature Review. Sustainability 2019, 11, 4225. [Google Scholar] [CrossRef]
- Jiang, D.; Zhang, X.; Jing, Y.; Zhang, T.; Shui, X.; Yang, J.; Lu, C.; Chen, Z.; Lei, T.; Zhang, Q. Towards High Light Conversion Efficiency from Photo-Fermentative Hydrogen Production of Arundo Donax, L. By Light–Dark Duration Alternation Strategy. Bioresour. Technol. 2022, 344, 126302. [Google Scholar] [CrossRef] [PubMed]
- Vasmara, C.; Cianchetta, S.; Marchetti, R.; Ceotto, E.; Galletti, S. Potassium Hydroxyde Pre-TreatmentEnhance sMethane Yield from Giant Reed (Arundo donax L.). Energies 2021, 14, 630. [Google Scholar] [CrossRef]
- Vasmara, C.; Cianchetta, S.; Marchetti, R.; Ceotto, E.; Galletti, S. Hydrogen Production from Enzymatic Hydrolysates of Alkali Pre-Treated Giant Reed (Arundo donax L.). Energies 2022, 15, 4876. [Google Scholar] [CrossRef]
- Cianchetta, S.; Polidori, N.; Vasmara, C.; Ceotto, E.; Marchetti, R.; Galletti, S. Single cell oil production from hydrolysates of alkali pre-treated giant reed: High biomass-to-lipid yields with selected yeasts. Ind. Crops Prod. 2022, 178, 114596. [Google Scholar] [CrossRef]
- Piccitto, A.; Scordia, D.; Corinzia, S.A.; Cosentino, S.L.; Testa, G. Advanced Biomethane Production from Biologically Pretreated Giant Reed under Different Harvest Times. Agronomy 2022, 12, 712. [Google Scholar] [CrossRef]
- Cosentino, S.L.; Sanzone, E.; Bellomia, L.; Sortino, O.; Belligno, A. Chemical composition and energetic value of perennial lignocellulosic species (Miscanthus x giganteus and Arundo donax L.) grown in Mediterranean region. Proceeding of the 15th European Biomass Conference & Exhibition, Berlin, Germany, 7–11 May 2007; pp. 820–823. [Google Scholar]
- Dell’Omo, P.P.; Spena, V.A. Mechanical Pretreatment of Lignocellulosic Biomass to Improve Biogas Production: Comparison of Results for Giant Reed and Wheat Straw. Energy 2020, 203, 117798. [Google Scholar] [CrossRef]
- Di Girolamo, G.; Grigatti, M.; Barbanti, L.; Angelidaki, I. Effects of Hydrothermal Pre-Treatments on Giant Reed (Arundo donax) Methane Yield. Bioresour. Technol. 2013, 147, 152–159. [Google Scholar] [CrossRef] [PubMed]
- Di Girolamo, G.; Bertin, L.; Capecchi, L.; Ciavatta, C.; Barbanti, L. Mild Alkaline Pre-Treatments Loosen Fibre Structure Enhancing Methane Production from Biomass Crops and Residues. Biomass Bioenergy 2014, 71, 318–329. [Google Scholar] [CrossRef]
- Shatalov, A.A.; Pereira, H. High-Grade Sulfur-Free Cellulose Fibers by Pre-Hydrolysis and Ethanol-Alkali Delignification of Giant Reed (Arundo donax L.) Stems. Ind. Crops Prod. 2013, 43, 623–630. [Google Scholar] [CrossRef]
- Komolwanich, T.; Tatijarern, P.; Prasertwasu, S.; Khumsupan, D.; Chaisuwan, T.; Luengnaruemitchai, A.; Wongkasemjit, S. Comparative Potentiality of Kans Grass (Saccharum spontaneum) and Giant Reed (Arundo donax) as Lignocellulosic Feedstocks for the Release of Monomeric Sugars by Microwave/Chemical Pretreatment. Cellulose 2014, 21, 1327–1340. [Google Scholar] [CrossRef]
- Jiang, D.; Ge, X.; Zhang, Q.; Zhou, X.; Chen, Z.; Keener, H.; Li, Y. Comparison of Sodium Hydroxide and Calcium Hydroxide Pretreatments of Giant Reed for Enhanced Enzymatic Digestibility and Methane Production. Bioresour. Technol. 2017, 244, 1150–1157. [Google Scholar] [CrossRef] [PubMed]
- Liu, S.; Xu, F.; Ge, X.; Li, Y. Comparison between Ensilage and Fungal Pretreatment for Storage of Giant Reed and Subsequent Methane Production. Bioresour. Technol. 2016, 209, 246–253. [Google Scholar] [CrossRef] [PubMed]
- Liu, S.; Ge, X.; Liew, L.N.; Liu, Z.; Li, Y. Effect of Urea Addition on Giant Reed Ensilage and Subsequent Methane Production by Anaerobic Digestion. Bioresour. Technol. 2015, 192, 682–688. [Google Scholar] [CrossRef]
- Jiang, D.; Ge, X.; Zhang, Q.; Li, Y. Comparison of Liquid Hot Water and Alkaline Pretreatments of Giant Reed for Improved Enzymatic Digestibility and Biogas Energy Production. Bioresour. Technol. 2016, 216, 60–68. [Google Scholar] [CrossRef]
- Jiang, D.; Ge, X.; Zhang, T.; Chen, Z.; Zhang, Z.; He, C.; Zhang, Q.; Li, Y. Effect of Alkaline Pretreatment on Photo-Fermentative Hydrogen Production from Giant Reed: Comparison of NaOH and Ca(OH)2. Bioresour. Technol. 2020, 304, 123001. [Google Scholar] [CrossRef]
- Van Soest, P.J.; Robertson, J.B.; Lewis, B.A. Methods for dietary fiber, neutral-detergent fiber and non-starch polysaccharides in relation to animal nutrition. J. Dairy Sci. 1991, 74, 3583–3597. [Google Scholar] [CrossRef]
- Sluiter, J.B.; Sluiter, A.D. Summative Mass Closure: Laboratory Analytical Procedure (LAP) Review and Integration: Feedstocks. NREL/TP-510-48087. Golden, CO: 2010, National Renewable Energy Laboratory. Available online: http://www.nrel.gov/biomass/analytical_procedures.html (accessed on 20 December 2022).
- Tišma, M.; Bucic-Kojic, A.; Planinic, M. Bio-Based Products from Lignocellulosic Waste Biomass: A State of the Art. Chem. Biochem. Eng. Q. 2021, 35, 139–156. [Google Scholar] [CrossRef]
- Song, Z.; Yang, G.; Guo, Y.; Zhang, T. Comparison of two chemical pretreatments of rice straw for biogas production by anaerobic digestion. Bioresources 2012, 7, 3223–3236. Available online: https://bioresources.cnr.ncsu.edu/wp-content/uploads/2016/06/BioRes_07_3_3223_Song_Comparative_Pretreat_Straw_Digestion_2830.pdf (accessed on 20 December 2022).
- Haque, S.; Singh, R.; Pal, D.B.; Harakeh, S.; Alghanmi, M.; Teklemariam, A.D.; Abujamel, T.S.; Srivastava, N.; Gupta, V.K. Recent Update on Anaerobic Digestion of Paddy Straw for Biogas Production: Advancement, Limitation and Recommendations. Environ. Res. 2022, 215, 114292. [Google Scholar] [CrossRef]
- Achinas, S.; Achinas, V.; Euverink, G.J.W. A technological overview of biogas production from biowaste. Engineering 2017, 3, 299–307. [Google Scholar] [CrossRef]
- Kovačić, Đ.; Kralik, D.; Rupcic, S.; Jovicic, D.; Spajić, R.; Tišma, M. Soybean straw, corn stover and sunflower stalk as possible substrates for biogas production in Croatia: A review. Chem. Biochem. Eng. Q. 2017, 31, 187–198. [Google Scholar] [CrossRef]
- Wagner, A.O.; Lackner, N.; Mutschlechner, M.; Prem, E.M.; Markt, R.; Illmer, P. Biological pretreatment strategies for second-generation lignocellulosic resources to enhance biogas production. Energies 2018, 11, 1797. [Google Scholar] [CrossRef]
- Monlau, F.; Barakat, A.; Trably, E.; Dumas, C.; Steyer, J.P.; Carrère, H. Lignocellulosic Materials into Biohydrogen and Biomethane: Impact of Structural Features and Pretreatment. Crit. Rev. Environ. Sci. Technol. 2013, 43, 260–322. [Google Scholar] [CrossRef]
- Singh, H.; Tomar, S.; Qureshi, K.A.; Jaremko, M.; Rai, P.K. Recent Advances in Biomass Pretreatment Technologies for Biohydrogen Production. Energies 2022, 15, 999. [Google Scholar] [CrossRef]
- Neshat, S.A.; Mohammadi, M.; Najafpour, G.D.; Lahijani, P. Anaerobic Co-Digestion of Animal Manures and Lignocellulosic Residues as a Potent Approach for Sustainable Biogas Production. Renew. Sustain. Energy Rev. 2017, 79, 308–322. [Google Scholar] [CrossRef]
- Sun, L.; Pope, P.B.; Eijsink, V.G.H.; Schnürer, A. Characterization of Microbial Community Structure during Continuous Anaerobic Digestion of Straw and Cow Manure. Microb. Biotechnol. 2015, 8, 815–827. [Google Scholar] [CrossRef] [PubMed]
- Tsapekos, P.; Kougias, P.G.; Treu, L.; Campanaro, S.; Angelidaki, I. Process Performance and Comparative Metagenomic Analysis during Co-Digestion of Manure and Lignocellulosic Biomass for Biogas Production. Appl. Energy 2017, 185, 126–135. [Google Scholar] [CrossRef]
- Buan, N.; Kulkarni, G.; Metcalf, W. Genetic Methods for Methanosarcina Species. In Methods Enzymology; Rosenzweig, A.C., Ragsdale, S.W., Eds.; Academic Press: Cambridge, MA, USA; Elsevier: Amsterdam, The Netherlands, 2011; Volume 449, pp. 23–42. [Google Scholar] [CrossRef]
- Saha, R.; Bhattacharya, D.; Mukhopadhyay, M. Enhanced Production of Biohydrogen from Lignocellulosic Feedstocks Using Microorganisms: A Comprehensive Review. Energy Convers. Manag. X 2022, 13, 100153. [Google Scholar] [CrossRef]
- Bhatia, S.K.; Jagtap, S.S.; Bedekar, A.A.; Bhatia, R.K.; Rajendran, K.; Pugazhendhi, A.; Rao, C.V.; Atabani, A.E.; Kumar, G.; Yang, Y.H. Renewable Biohydrogen Production from Lignocellulosic Biomass Using Fermentation and Integration of Systems with Other Energy Generation Technologies. Sci. Total Environ. 2021, 765, 144429. [Google Scholar] [CrossRef]
- Singh, N.; Sarma, S. Biological Routes of Hydrogen Production: A Critical Assessment. In Handbook of Biofuels; Sahay, S., Ed.; Academic Press: Cambridge, MA, USA; Elsevier: Amsterdam, The Netherlands, 2022; pp. 419–434. [Google Scholar] [CrossRef]
- Dalena, F.; Senatore, A.; Tursi, A.; Basile, A. Bioenergy Production from Second- and Third-Generation Feedstocks. In Bioenergy Systems for the Future: Prospects for Biofuels and Biohydrogen; Dalena, F., Basile, A., Rossi, C., Eds.; Woodhead Publishing: Sawston, UK, 2017; pp. 559–599. [Google Scholar] [CrossRef]
- Chozhavendhan, S.; Rajamehala, M.; Karthigadevi, G.; Praveenkumar, R.; Bharathiraja, B. A Review on Feedstock, Pretreatment Methods, Influencing Factors, Production and Purification Processes of Bio-Hydrogen Production. Case Stud. Chem. Environ. Eng. 2020, 2, 100038. [Google Scholar] [CrossRef]
- Cheonh, P.Y.Y.; Kansedo, J.; Lau, J.S.Y.; Tan, Y.H. Renewable Biomass Wastes for Biohydrogen Production. In Comprehensive Renewable Energy, 2nd ed.; Letcher, T.M., Ed.; Elsevier: Amsterdam, The Netherlands, 2022; pp. 273–298. [Google Scholar] [CrossRef]
- Bharathiraja, B.; Sudharsanaa, T.; Bharghavi, A.; Jayamuthunagai, J.; Praveenkumar, R. Biohydrogen and Biogas—An Overview on Feedstocks and Enhancement Process. Fuel 2016, 185, 810–828. [Google Scholar] [CrossRef]
- Sağır, E.; Hallenbeck, P.C. Photofermentative Hydrogen Production. In Biohydrogen, 2nd ed.; Pandey, A., Mohan, S.V., Chang, J.-S., Hallenbeck, P.C., Larroche, C., Eds.; Elsevier: Amsterdam, The Netherlands, 2019; pp. 141–157. [Google Scholar] [CrossRef]
- Zhang, Q.; Zhang, Z. Biological Hydrogen Production From Renewable Resources by Photofermentation. In Advances in Bioenergy; Li, Y., Ge, X., Eds.; Elsevier: Amsterdam, The Netherlands, 2018; Volume 3, pp. 137–160. [Google Scholar] [CrossRef]
- Veeravalli, S.S.; Shanmugam, S.R.; Ray, S.; Lalman, J.A.; Biswas, N. Biohydrogen Production From Renewable Resources. In Advanced Bioprocessing for Alternative Fuels, Biobased Chemicals, and Bioproducts: Technologies and Approaches for Scale-Up and Commercialization; Hosseini, M., Ed.; Woodhead Publishing: Sawston, UK, 2019; pp. 289–312. [Google Scholar] [CrossRef]
- Koutra, E.; Tsafrakidou, P.; Sakarika, M.; Kornaros, M. Microalgal Biorefinery. In Microalgae Cultivation for Biofuels Production; Yousuf, A., Ed.; Academic Press: Cambridge, MA, USA; Elsevier: Amsterdam, The Netherlands, 2020; pp. 163–185. [Google Scholar] [CrossRef]
- Kamran, M. Bioenergy. In Renewable Energy Conversion Systems; Kamran, M., Fazal, M.R., Eds.; Academic Press: Cambridge, MA, USA; Elsevier: Amsterdam, The Netherlands, 2021; pp. 243–264. [Google Scholar] [CrossRef]
- Ferreira, A.; Gouveia, L. Microalgal Biorefineries. In Handbook of Microalgae-Based Processes and Products: Fundamentals and Advances in Energy, Food, Feed, Fertilizer, and Bioactive Compounds; Jacob-Lopes, E., Manzoni Maroneze, M., Queiroz, M.I., Queiroz Zepka, L., Eds.; Academic Press: Cambridge, MA, USA; Elsevier: Amsterdam, The Netherlands, 2020; pp. 771–798. [Google Scholar]
- Vasmara, C. Biohydrogen Production from Cheese Factory Waste. Ph.D. Dissertation, Alma Mater Studiorum University of Bologna, Bologna, Italy, 2018. [Google Scholar] [CrossRef]
- Chou, C.J.; Jenney, F.E.; Adams, M.W.W.; Kelly, R.M. Hydrogenesis in Hyperthermophilic Microorganisms: Implications for Biofuels. Metab. Eng. 2008, 10, 394–404. [Google Scholar] [CrossRef] [PubMed]
- Vasmara, C.; Marchetti, R. Initial pH influences in-batch hydrogen production from scotta permeate. Int. J. Hydrog. Energy 2017, 42, 14400–14408. [Google Scholar] [CrossRef]
- Sarangi, P.K.; Nanda, S. Biohydrogen production through dark fermentation. Chem. Eng. Technol. 2020, 43, 601–612. [Google Scholar] [CrossRef]
- Karuppiah, T.; Azariah, V.E. Biomass Pretreatment for Enhancement of Biogas Production. In Anaerobic Digestion; Banu, J.R., Ed.; IntechOpen: London, UK, 2019; pp. 1–22. [Google Scholar] [CrossRef]
- Atelge, M.R.; Atabani, A.E.; Banu, J.R.; Krisa, D.; Kaya, M.; Eskicioglu, C.; Kumar, G.; Lee, C.; Yildiz, Y.; Unalan, S.; et al. A Critical Review of Pretreatment Technologies to Enhance Anaerobic Digestion and Energy Recovery. Fuel 2020, 270, 117494. [Google Scholar] [CrossRef]
- Hernández-Beltrán, J.U.; Hernández-De Lira, I.O.; Cruz-Santos, M.M.; Saucedo-Luevanos, A.; Hernández-Terán, F.; Balagurusamy, N. Insight into Pretreatment Methods of Lignocellulosic Biomass to Increase Biogas Yield: Current State, Challenges, and Opportunities. Appl. Sci. 2019, 9, 3721. [Google Scholar] [CrossRef]
- Mohammad Rahmani, A.; Gahlot, P.; Moustakas, K.; Kazmi, A.A.; Shekhar Prasad Ojha, C.; Tyagi, V.K. Pretreatment Methods to Enhance Solubilization and Anaerobic Biodegradability of Lignocellulosic Biomass (Wheat Straw): Progress and Challenges. Fuel 2022, 319, 123726. [Google Scholar] [CrossRef]
- Kumar, B.; Bhardwaj, N.; Agrawal, K.; Chaturvedi, V.; Verma, P. Current Perspective on Pretreatment Technologies Using Lignocellulosic Biomass: An Emerging Biorefinery Concept. Fuel Process. Technol. 2020, 199, 106244. [Google Scholar] [CrossRef]
- Monlau, F.; Sambusiti, C.; Barakat, A.; Quéméneur, M.; Trably, E.; Steyer, J.P.; Carrère, H. Do furanic and phenolic compounds of lignocellulosic and algae biomass hydrolyzate inhibit anaerobic mixed cultures? A comprehensive review. Biotechnol. Adv. 2014, 2, 934–951. [Google Scholar] [CrossRef]
- Paul, S.; Dutta, A. Challenges and Opportunities of Lignocellulosic Biomass for Anaerobic Digestion. Resour. Conserv. Recycl. 2018, 130, 164–174. [Google Scholar] [CrossRef]
- da Costa Lopes, A.M.; João, K.G.; Rubik, D.F.; Bogel-Łukasik, E.; Duarte, L.C.; Andreaus, J.; Bogel-Łukasik, R. Pre-Treatment of Lignocellulosic Biomass Using Ionic Liquids: Wheat Straw Fractionation. Bioresour. Technol. 2013, 142, 198–208. [Google Scholar] [CrossRef] [PubMed]
- Satlewal, A.; Agrawal, R.; Bhagia, S.; Sangoro, J.; Ragauskas, A.J. Natural Deep Eutectic Solvents for Lignocellulosic Biomass Pretreatment: Recent Developments, Challenges and Novel Opportunities. Biotechnol. Adv. 2018, 36, 2032–2050. [Google Scholar] [CrossRef] [PubMed]
- Toscano, G.; Zuccaro, G.; Ausiello, A.; Micoli, L.; Turco, M.; Pirozzi, D. Production of Hydrogen from Giant Reed by Dark Fermentation. Chem. Eng. Trans. 2014, 37, 331–336. [Google Scholar] [CrossRef]
- Ausiello, A.; Micoli, L.; Pirozzi, D.; Toscano, G.; Turco, M. Biohydrogen Production by Dark Fermentation of Arundo Donax for Feeding Fuel Cells. Chem. Eng. Trans. 2015, 43, 385–390. [Google Scholar] [CrossRef]
- Ausiello, A.; Micoli, L.; Turco, M.; Toscano, G.; Florio, C.; Pirozzi, D. Biohydrogen Production by Dark Fermentation of Arundo donax Using a New Methodology for Selection of H2-Producing Bacteria. Int. J. Hydrog. Energy 2017, 42, 30599–30612. [Google Scholar] [CrossRef]
- Singh, J.; Suhag, M.; Dhaka, A. Augmented Digestion of Lignocellulose by Steam Explosion, Acid and Alkaline Pretreatment Methods: A Review. Carbohydr. Polym. 2015, 117, 624–631. [Google Scholar] [CrossRef]
- Carlsson, M.; Lagerkvist, A.; Morgan-Sagastume, F. The Effects of Substrate Pre-Treatment on Anaerobic Digestion Systems: A Review. Waste Manag. 2012, 32, 1634–1650. [Google Scholar] [CrossRef] [PubMed]
- Appels, L.; Baeyens, J.; Degrève, J.; Dewil, R. Principles and Potential of the Anaerobic Digestion of Waste-Activated Sludge. Prog. Energy Combust. Sci. 2008, 34, 755–781. [Google Scholar] [CrossRef]
- Moset, V.; Xavier, C.A.N.; Feng, L.; Wahid, R.; Møller, H.B. Combined low thermal alkali addition and mechanical pre-treatment to improve biogas yield from wheat straw. J. Clean. Prod. 2018, 172, 1391–1398. [Google Scholar] [CrossRef]
- Paudel, S.R.; Banjara, S.P.; Choi, O.K.; Park, K.Y.; Kim, Y.M.; Lee, J.W. Pretreatment of Agricultural Biomass for Anaerobic Digestion: Current State and Challenges. Bioresour. Technol. 2017, 245, 1194–1205. [Google Scholar] [CrossRef] [PubMed]
- Galletti, S.; Cianchetta, S.; Righini, H.; Roberti, R. A Lignin-Rich Extract of Giant Reed (Arundo donax L.) as a Possible Tool to Manage Soilborne Pathogens in Horticulture: A Preliminary Study on a Model Pathosystem. Horticulturae 2022, 8, 589. [Google Scholar] [CrossRef]
- Mou, H.; Fardim, P.; Wu, S. A Novel Green Biomass Fractionation Technology: Hydrotropic Pretreatment. In Biomass Fractionation Technologies for a Lignocellulosic Feedstock Based Biorefinery; Mussatto, S.I., Ed.; Elsevier: Amsterdam, The Netherlands, 2016; pp. 281–313. [Google Scholar] [CrossRef]
- Devendra, L.P.; Kiran Kumar, M.; Pandey, A. Evaluation of Hydrotropic Pretreatment on Lignocellulosic Biomass. Bioresour. Technol. 2016, 213, 350–358. [Google Scholar] [CrossRef] [PubMed]
- Ren, H.; Zong, M.H.; Wu, H.; Li, N. Efficient pretreatment of wheat straw using novel renewable cholinium ionic liquids to improve enzymatic saccharification. Ind. Eng. Chem. Res. 2016, 55, 1788–1795. [Google Scholar] [CrossRef]
- Cao, X.; Li, H.; Liu, L.; Dong, W.; Zhao, W.; Zang, L. Imidazolium Ionic Liquids as Potential Persistent Pollutants Promote the Conversion of Waste Activated Sludge to Volatile Fatty Acids in Anaerobic Fermentation without Promoting Hydrogen Production. J. Clean. Prod. 2022, 373, 133972. [Google Scholar] [CrossRef]
- Alvira, P.; Tomás-Pejó, E.; Ballesteros, M.; Negro, M.J. Pretreatment Technologies for an Efficient Bioethanol Production Process Based on Enzymatic Hydrolysis: A Review. Bioresour. Technol. 2010, 101, 4851–4861. [Google Scholar] [CrossRef] [PubMed]
- Agbor, V.B.; Cicek, N.; Sparling, R.; Berlin, A.; Levin, D.B. Biomass Pretreatment: Fundamentals toward Application. Biotechnol. Adv. 2011, 29, 675–685. [Google Scholar] [CrossRef]
- Ninomiya, K.; Kamide, K.; Takahashi, K.; Shimizu, N. Enhanced Enzymatic Saccharification of Kenaf Powder after Ultrasonic Pretreatment in Ionic Liquids at Room Temperature. Bioresour. Technol. 2012, 103, 259–265. [Google Scholar] [CrossRef]
- Hansen, B.B.; Spittle, S.; Chen, B.; Poe, D.; Zhang, Y.; Klein, J.M.; Horton, A.; Adhikari, L.; Zelovich, T.; Doherty, B.W.; et al. Deep Eutectic Solvents: A Review of Fundamentals and Applications. Chem. Rev. 2021, 121, 1232–1285. [Google Scholar] [CrossRef]
- Chang, X.; Liu, P.; Feng, J.; Su, X.; Huang, M.; Chen, Y.; Zhang, J.; Li, B. Impact of Chronic Exposure to the Ionic Liquid ([C8mim][PF6]) on Intestinal Physical Barrier, Immunological Barrier and Gut Microbiota in Common Carp (Cyprinus carpio L.). Environ. Res. 2020, 189, 109919. [Google Scholar] [CrossRef]
- Su, X.; Li, W.; Li, Z.; Liu, K.; Song, M.; Shao, M.; Lv, L.; Chang, X. Chronic Developmental Exposure to Low-Dose ([C8mim][PF6]) Induces Neurotoxicity and Behavioural Abnormalities in Rats. Ecotoxicol. Environ. Saf. 2021, 225, 112806. [Google Scholar] [CrossRef] [PubMed]
- Chen, Z.; Jiang, D.; Zhang, T.; Lei, T.; Zhang, H.; Yang, J.; Shui, X.; Li, F.; Zhang, Y.; Zhang, Q. Comparison of Three Ionic Liquids Pretreatment of Arundo donax L. For Enhanced Photo-Fermentative Hydrogen Production. Bioresour. Technol. 2022, 343, 126088. [Google Scholar] [CrossRef] [PubMed]
- Zhang, Q.; Shui, X.; Kumar Awasthi, M.; Zhang, T.; Yang, J.; Zhang, H.; Chen, Z.; Zou, C.; Jiang, D. 1-Butyl-3-Methylimidazolium Acetate Pretreatment of Giant Reed Triggering Yield Improvement of Biohydrogen Production via Photo-Fermentation. Bioresour. Technol. 2022, 364, 128068. [Google Scholar] [CrossRef] [PubMed]
- Panić, M.; Andlar, M.; Tišma, M.; Rezić, T.; Šibalić, D.; Cvjetko Bubalo, M.; Radojčić Redovniković, I. Natural Deep Eutectic Solvent as a Unique Solvent for Valorisation of Orange Peel Waste by the Integrated Biorefinery Approach. Waste Manage. 2021, 120, 340–350. [Google Scholar] [CrossRef] [PubMed]
- Pandey, A.; Dhingra, D.; Pandey, S. Hydrogen bond donor/acceptor cosolvent-modified choline chloride-based deep eutectic solvents. J. Phys. Chem. B 2017, 121, 4202–4212. [Google Scholar] [CrossRef]
- Vigier, K.D.O.; Chatel, G.; Jerome, F. Contribution of deep eutectic solvents for biomass processing: Opportunities, challenges, and limitations. Chem. Cat. Chem. 2015, 7, 1250–1260. [Google Scholar] [CrossRef]
- Xu, G.C.; Ding, J.C.; Han, R.Z.; Dong, J.J.; Ni, Y. Enhancing Cellulose Accessibility of Corn Stover by Deep Eutectic Solvent Pretreatment for Butanol Fermentation. Bioresour. Technol. 2016, 203, 364–369. [Google Scholar] [CrossRef] [PubMed]
- Shrestha, S.; Fonoll, X.; Khanal, S.K.; Raskin, L. Biological Strategies for Enhanced Hydrolysis of Lignocellulosic Biomass during Anaerobic Digestion: Current Status and Future Perspectives. Bioresour. Technol. 2017, 245, 1245–1257. [Google Scholar] [CrossRef] [PubMed]
- Vasmara, C.; Marchetti, R.; Carminati, D. Wastewater from the production of lactic acid bacteria as feedstock in anaerobic digestion. Energy 2021, 229, 120740. [Google Scholar] [CrossRef]
- da Borso, F.; di Marzo, C.; Zuliani, F.; Danuso, F.; Baldini, M. Harvest Time and Ensilage Suitability of Giant Reed and Miscanthus for Bio-Methane Production and Characterization of Digestate for Agronomic Use. Agron. Res. 2018, 16, 22–40. [Google Scholar] [CrossRef]
- Kumar, A.; Chandra, R. Ligninolytic Enzymes and Its Mechanisms for Degradation of Lignocellulosic Waste in Environment. Heliyon 2020, 6, e03170. [Google Scholar] [CrossRef] [PubMed]
- Abdel-Hamid, A.M.; Solbiati, J.O.; Cann, I.K.O. Insights into Lignin Degradation and Its Potential Industrial Applications. In Advances in Applied Microbiology; Sariaslani, S., Gadd, G.M., Eds.; Academic Press: Cambridge, MA, USA; Elsevier: Amsterdam, The Netherlands, 2013; pp. 1–28. [Google Scholar] [CrossRef]
- Langer, G.J.; Bußkamp, J.; Terhonen, E.; Blumenstein, K. Fungi Inhabiting Woody Tree Tissues. In Forest Microbiology: Volume 1: Tree Microbiome: Phyllosphere, Endosphere and Rhizosphere; Asiegbu, F.O., Ed.; Elsevier Science & Technology: San Diego, CA, USA, 2021; pp. 175–205. [Google Scholar] [CrossRef]
- Yang, L.; Li, Y. Anaerobic Digestion of Giant Reed for Methane Production. Bioresour. Technol. 2014, 171, 233–239. [Google Scholar] [CrossRef] [PubMed]
- Shilpi, S.; Lamb, D.; Bolan, N.; Seshadri, B.; Choppala, G.; Naidu, R. Waste to Watt: Anaerobic Digestion of Wastewater Irrigated Biomass for Energy and Fertiliser Production. J. Environ. Manage. 2019, 239, 73–83. [Google Scholar] [CrossRef] [PubMed]
- Vasmara, C.; Cianchetta, S.; Marchetti, R.; Galletti, S. Biogas Production from Wheat Straw Pre-Treated with Hydrolytic Enzymes or Sodium Hydroxide. Environ. Eng. Manage. J. 2017, 16, 1827–1835. [Google Scholar] [CrossRef]
- Borja, R. Biogas Production. In Comprehensive Biotechnology, 2nd ed.; Moo-Young, M., Ed.; Academic Press: Cambridge, MA, USA; Elsevier: Amsterdam, The Netherlands, 2011; Volume 2, pp. 785–798. [Google Scholar] [CrossRef]
- Vasmara, C.; Pindo, M.; Micheletti, D.; Marchetti, R. Initial pH influences microbial communities composition in dark fermentation of scotta permeate. Int. J. Hydrogen Energy 2018, 43, 8707–8717. [Google Scholar] [CrossRef]
- Kamusoko, R.; Jingura, R.M.; Chikwambi, Z.; Parawira, W. Biogas: Microbiological Research to Enhance Efficiency and Regulation. In Handbook of Biofuels; Sahay, S., Ed.; Academic Press: Cambridge, MA, USA; Elsevier: Amsterdam, The Netherlands, 2022; pp. 485–497. [Google Scholar] [CrossRef]
- Li, W.; Khalid, H.; Zhu, Z.; Zhang, R.; Liu, G.; Chen, C.; Thorin, E. Methane Production through Anaerobic Digestion: Participation and Digestion Characteristics of Cellulose, Hemicellulose and Lignin. Appl. Energy 2018, 226, 1219–1228. [Google Scholar] [CrossRef]
- Jiang, D.; Zhang, X.; Ge, X.; Yue, T.; Zhang, T.; Zhang, Y.; Zhang, Z.; He, C.; Lu, C.; Zhang, Q. Insights into Correlation between Hydrogen Yield Improvement and Glycerol Addition in Photo-Fermentation of Arundo donax L. Bioresour. Technol. 2021, 321, 124467. [Google Scholar] [CrossRef] [PubMed]
- Shui, X.; Jiang, D.; Zhang, H.; Zhang, X.; Yang, J.; Lei, T.; Chen, Z.; Zhang, Q. Effect of Light Perturbation on the Photo-Fermentative Hydrogen Production of Biomass from Giant Reed. J. Clean. Prod. 2022, 351, 131481. [Google Scholar] [CrossRef]
- Ren, N.-Q.; Zhao, L.; Chen, C.; Guo, W.-Q.; Cao, G.-L. A review on bioconversion of lignocellulosic biomass to H2: Key challenges and new insights. Bioresour. Technol. 2016, 215, 92–99. [Google Scholar] [CrossRef]
- Yang, J.; Jiang, D.; Shui, X.; Lei, T.; Zhang, H.; Zhang, Z.; Zhang, X.; Zhu, S.; Zhang, Q. Effect of 5-HMF and Furfural Additives on Bio-Hydrogen Production by Photo-Fermentation from Giant Reed. Bioresour Technol 2022, 347, 126743. [Google Scholar] [CrossRef]
- Fang, H.H.P.; Liu, Y.; Ke, S.Z.; Zhang, T. Anaerobic Degradation of Phenol in Wastewater at Ambient Temperature. Water Sci. Technol. 2004, 49, 95–102. [Google Scholar] [CrossRef] [PubMed]
- Fang, H.H.P.; Liang, D.W.; Zhang, T.; Liu, Y. Anaerobic Treatment of Phenol in Wastewater under Thermophilic Condition. Water Res. 2006, 40, 427–434. [Google Scholar] [CrossRef] [PubMed]








| Harvesting Time | Country | Cellulose (%TS) | Hemicellulose (%TS) | Lignin (%TS) | References |
|---|---|---|---|---|---|
| n.a. | China | 33.7 | 30.1 | 10.1 | [27] |
| January 2017 | Italy | 43.1 | 23.6 | 11.4 a | [28] |
| January 2017 | Italy | 39.1 | 23.1 | 11.7 a | [29] |
| January 2017 | Italy | 41.2 | 22.5 | 10.9 a | [30] |
| February 2021 | Italy | 36.9 | 29.0 | 10.4 a | [31] |
| March 2006 | Italy | 33.4 | 28.9 | 14.0 a | [32] |
| July 2016 | Italy | 46.5 | 23.3 | 12.3 a | [33] |
| September 2016 | Italy | 40.9 | 22.9 | 10.9 a | [24] |
| September2020 | Italy | 35.9 | 29.1 | 9.6 a | [31] |
| October 2010 | Italy | 32.9 | 23.3 | 25.9 b | [34] |
| October 2010 | Italy | 32.1 | 20.5 | 22.9 b | [35] |
| October 2017 | Italy | 39.5 | 25.4 | 10.2 a | [24] |
| October 2018 | Italy | 43.5 | 23.3 | 10.4 a | [24] |
| n.a. | Portugal | 33.9 | 20.3 | 24 | [36] |
| n.a. | Thailand | 39.1 | 24.4 | 19.2 b | [37] |
| August 2016 | USA | 34.9 | 17.4 | 20.1 b | [38] |
| August 2016 | USA | 31.0 | 16.1 | 16.0 b | [39] |
| October 2014 | USA | 27.7 | 15.6 | 16.7 b | [40] |
| October 2014 | USA | 29.0 | 15.4 | 16.4 b | [41] |
| November 2015 | USA | 32.5 | 13.9 | 23.9 b | [42] |
| November 2016 | USA | 28.8 | 14.4 | 16.9 b | [39] |
| December 2014 | USA | 41.5 | 20.5 | 18.4 b | [40] |
| December 2016 | USA | 30.3 | 15.3 | 17.8 b | [39] |
| Type of Pre-Treatment | Pre-Treatment Agents and Conditions | Digestion Temperature (°C) | Methane Yield (mL CH4 g−1 VS) | Maximum Methane Increase a | References |
|---|---|---|---|---|---|
| Mechanical | Two stage milling | 38 | 213 | 137% | [33] |
| Hydrothermal | Steam cooking (150–180 °C, 10–20 min) | 53 | 337 | 23% | [34] |
| Hydrothermal | Liquid hot water (170–230 °C, 5–15 min) | 37 | 284 | 31% | [42] |
| Hydrothermal | Autoclaving (121 °C, 20 min) | 35 | 198 | 3% | [28] |
| Chemical | NaOH (0.05–0.15 N), 25 °C, 24 h | 35 | 243 | 21% | [35] |
| Chemical | NaOH (1–20 g L−1), 25 °C, 24 h | 37 | 354 | 63% | [42] |
| Chemical | NaOH (20 g L−1), 25 °C, 24 h | 37 | 353 | 61% | [38] |
| Chemical | Ca(OH)2 (1–20% g−1 TS), 25 °C, 24 h | 37 | 285 | 34% | [38] |
| Chemical | KOH (13.5% g−1 VS), 121 °C, 20 min | 35 | 232 | 21% | [28] |
| Chemical | H2SO4 (2% w/w), 150–180 °C, 10–20 min | 53 | n.a. | −49% | [34] |
| Biological | Ensilage, 25 °C, 90 d | 37 | 173 | 18% | [40] |
| Biological | Ensilage, 25 °C, 60 d | 37 | 188 | 14% | [39] |
| Biological | Ceriporiopsis subvermisporab, 28 °C, 30 d | 37 | 153 | −7.6% | [39] |
| Biological | Irpex lacteusb, 26 °C, 30 d | 38 | 77 | −27% | [31] |
| Biological | Pleurotus ostreatusb, 26 °C, 30 d | 38 | 131 | 34% | [31] |
| Pre-Treatment Method | 1st Pre-Treatment | Enzymatic Pre-Treatment | Fermentation System | Temperature (°C) | H2 Yield (mL g−1 VS) | References |
|---|---|---|---|---|---|---|
| Hybrid (SE + Enz.) | Steam explosion, 210 °C, 6 min | Cellulase 15 FPU g−1, cellobiase 30 U g−1, 50 °C, 72 h | DF | 35 | 43 | [83] |
| Hybrid (SE + Enz.) | Steam explosion, 210 °C, 6 min | Cellulase 15 FPU g−1, cellobiase 30 U g−1, 50 °C, 72 h | DF | 38 | 161 | [84] |
| Hybrid (SE + Enz.) | Steam explosion, 210 °C, 6 min | Cellulase 15 FPU g−1, cellobiase 30 U g−1, 50 °C, 72 h | DF | 38 | 307 | [85] |
| Hybrid (alkali + Enz.) | NaOH, 1–20 g L−1 24 °C, 24 h | Cellic CTec2 20 FPU g−1 d.a.r. | PF | 30 | 101 a | [41] |
| Hybrid (alkali + Enz.) | Ca(OH)2, 1–20 g L−1 24 °C, 24 h | Cellic CTec2 20 FPU g−1 d.a.r. | PF | 30 | 80 a | [41] |
| Hybrid (alkali + Enz.) | NaOH, 12 g L−1 121 °C, 20 min | Cellic CTec2 25 FPU g−1 50 °C, 144 h | DF | 35 | 237 | [29] |
| Hybrid (ILs + Enz.) | [Bmim]BF4, 2–16 g L−1, 80 °C, 3 h | Cellic CTec2 20 FPU g−1 d.a.r. | PF | 30 | 97 a | [102] |
| Hybrid (ILs + Enz.) | [Bmim]HSO4, 2–16 g L−1, 80 °C, 3 h | Cellic CTec2 20 FPU g−1 d.a.r. | PF | 30 | 108 a | [102] |
| Hybrid (ILs + Enz.) | [Amim]Cl, 2–16 g L−1, 80 °C, 3 h | Cellic CTec2 20 FPU g−1 d.a.r. | PF | 30 | 100 a | [102] |
| Hybrid (ILs + Enz.) | [Bmim]acetate, 6 g L−1, 70 °C, 4 h | Cellulase 20 FPU g−1 d.a.r. | PF | 30 | 69 a | [103] |
| Enzymatic | n.a. | Cellic CTec2 20 FPU g−1 d.a.r. | PF | 30 | 82 a | [102] |
| Enzymatic | n.a. | Cellic CTec2 20 FPU g−1 d.a.r. | PF | 30 | 59 a | [41] |
| Enzymatic | n.a. | Cellulase 20 FPU g−1 d.a.r. | PF | 30 | 81 a | [121] |
| Enzymatic | n.a. | Cellulase 20 FPU g−1 d.a.r. | PF | 30 | 126 a | [122] |
| Enzymatic | n.a. | Cellulase 20 FPU g−1 d.a.r. | PF | 30 | 46 a | [103] |
| Enzymatic | n.a. | Cellulase 15 FPU g−1, cellobiase 30 U g−1, 50 °C, 72 h | DF | 38 | 189 | [84] |
| Enzymatic | n.a. | Cellulase 15 FPU g−1, cellobiase 30 U g−1, 50 °C, 72 h | DF | 38 | 363 | [85] |
Disclaimer/Publisher’s Note: The statements, opinions and data contained in all publications are solely those of the individual author(s) and contributor(s) and not of MDPI and/or the editor(s). MDPI and/or the editor(s) disclaim responsibility for any injury to people or property resulting from any ideas, methods, instructions or products referred to in the content. |
© 2023 by the authors. Licensee MDPI, Basel, Switzerland. This article is an open access article distributed under the terms and conditions of the Creative Commons Attribution (CC BY) license (https://creativecommons.org/licenses/by/4.0/).
Share and Cite
Vasmara, C.; Galletti, S.; Cianchetta, S.; Ceotto, E. Advancements in Giant Reed (Arundo donax L.) Biomass Pre-Treatments for Biogas Production: A Review. Energies 2023, 16, 949. https://doi.org/10.3390/en16020949
Vasmara C, Galletti S, Cianchetta S, Ceotto E. Advancements in Giant Reed (Arundo donax L.) Biomass Pre-Treatments for Biogas Production: A Review. Energies. 2023; 16(2):949. https://doi.org/10.3390/en16020949
Chicago/Turabian StyleVasmara, Ciro, Stefania Galletti, Stefano Cianchetta, and Enrico Ceotto. 2023. "Advancements in Giant Reed (Arundo donax L.) Biomass Pre-Treatments for Biogas Production: A Review" Energies 16, no. 2: 949. https://doi.org/10.3390/en16020949
APA StyleVasmara, C., Galletti, S., Cianchetta, S., & Ceotto, E. (2023). Advancements in Giant Reed (Arundo donax L.) Biomass Pre-Treatments for Biogas Production: A Review. Energies, 16(2), 949. https://doi.org/10.3390/en16020949

