Study of Short Circuit and Inrush Current Impact on the Current-Limiting Reactor Operation in an Industrial Grid
Abstract
1. Introduction
2. Current-Limiting Reactor Specification
2.1. Design
2.2. Short Circuit Current Rating
2.3. Concern about Repetitive High Inrush Currents
2.4. Typical Applications
3. Case Study
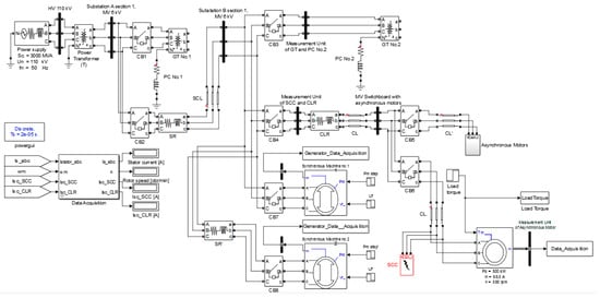
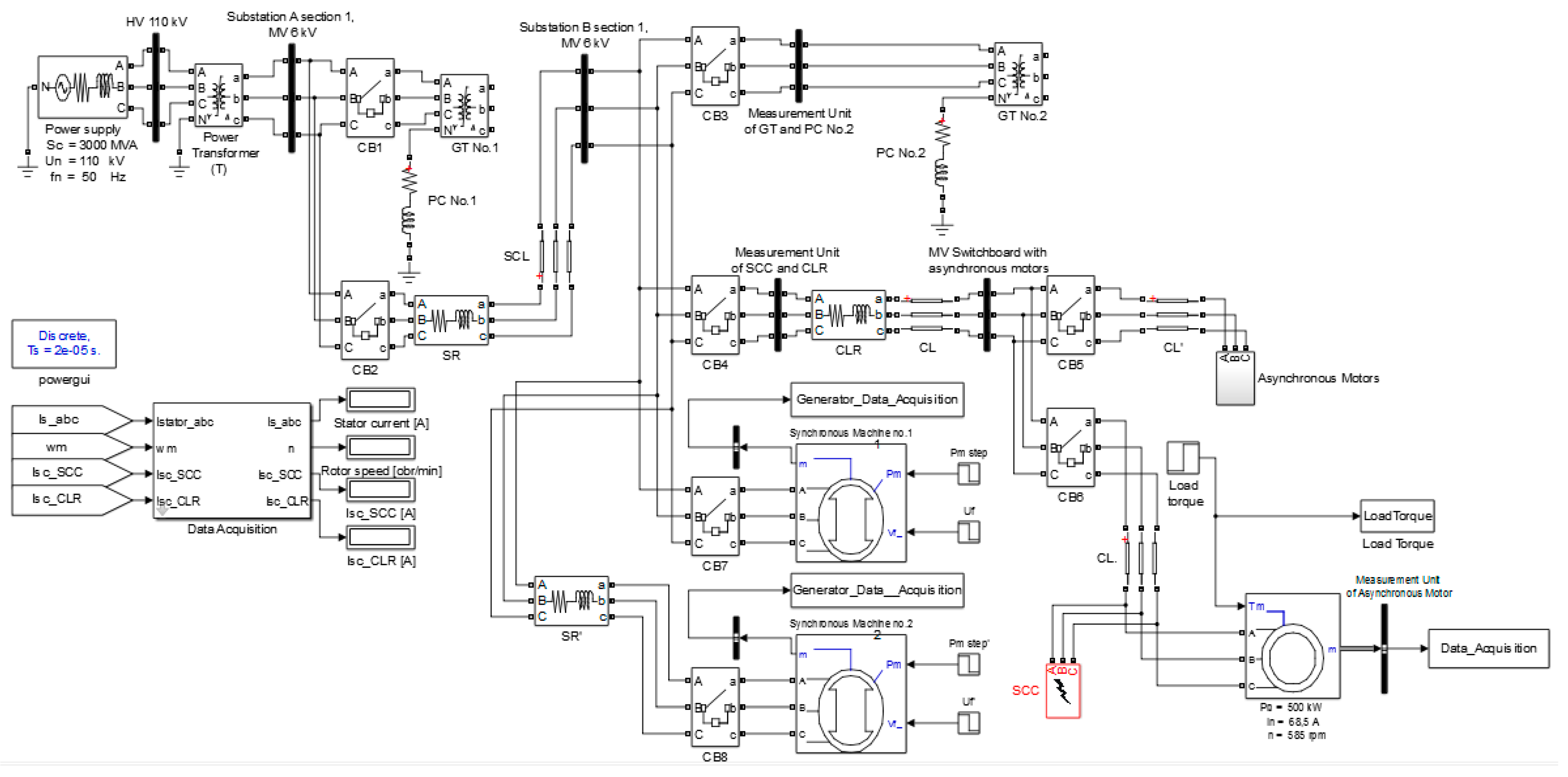
3.1. The Analysed Industrial Grid
- the detailed analysis of the examined reactor failure;
- the analysis of the repeatability of the short circuits and switching currents of motors and generators in the industrial grid, which the reactor was subjected to during operation;
- the development of the grid model for studying transients affecting the reactor;
- the discussion of the simulation results to confirm the thesis about the decrease in the mechanical strength of the reactor due to the impact of multiple transient current pulses;
- suggesting a possible solution to the problem.
3.2. System Configuration Analysis during Fault
3.3. Modelling the Industrial Grid
3.4. Results of Simulations and Discussion
4. Conclusions
Author Contributions
Funding
Data Availability Statement
Conflicts of Interest
References
- Agrawal, K.C. Selection of power reactors. In Electrical Power Engineering. Reference and Applications Handbook, 1st ed.; CRC Press: Boca Raton, FL, USA, 2007; pp. 971–980. [Google Scholar]
- IEEE Std C57.16™2011; IEEE Standard for Requirements, Terminology, and Test Code for Dry-Type Air-Core Series-Connected Reactors. IEEE Power & Energy Society: Piscataway, NJ, USA, 2012. [CrossRef]
- IEEE Std 551™-2006; IEEE Recommended Practice for Calculating Short-Circuit Currents in Industrial and Commercial Power Systems. IEEE-SA Standards Board: Piscataway, NJ, USA, 2006.
- Int. Std IEC 60076-6; Power Transformers—Part 6 Reactors. International Electrotechnical Commission: Geneva, Switzerland, 2007.
- Swati Devabhaktuni, H.S.; Jain, K.K.P. Optimum selection of inductor as a current limiter in AC power systems. In Proceedings of the 2016 IEEE Region 10 Symposium (TENSYMP), Bali, Indonesia, 9–11 May 2016; pp. 416–419. [Google Scholar] [CrossRef]
- Amon, J.F.; Fernandez, P.C.; Rose, E.H.; D’Ajuz, A.; Castanheira, A. Brazilian Successful Experience in the Usage of Current Limiting Reactors for Short-Circuit Limitation. In Proceedings of the International Conference on Power Systems Transients (IPST’05), Montreal, QC, Canada, 19–23 June 2005. Paper No. IPST05-215. [Google Scholar]
- Mehta, J.; Chudasama, P.; Sangdot, K.; Patel, H.; Patel, P. Reactor: A Vital Part of Electrical System. Int. J. Eng. Sci. Comput. 2017, 7, 4556–4561. [Google Scholar]
- Caverly, D.; Pointner, K.; Presta, R.; Griebler, P.; Reisinger, H.; Haslehner, O. Air Core Reactors: Magnetic Clearances, Electrical Connection and Grounding of Their Supports. 2017. pp. 1–24. Available online: https://pdfslide.net/documents/air-core-reactors-magnetic-clearances-electrical-air-core-reactors-magnetic.html? (accessed on 25 November 2022).
- Liu, Z.; Ouyang, S.; Geng, Y.; Wang, J. Study of genetic algorithm in the optimum design of air-core reactor. Adv. Technol. Electr. Eng. Energy 2003, 22, 45–49. [Google Scholar]
- Shuiming, C.; Pengcheng, Y.; Wei, X.; Xiao, B.; Wei, W. Side effects of Current-Limiting Reactors on power system. Int. J. Electr. Power Energy Syst. 2013, 45, 340–345. [Google Scholar] [CrossRef]
- Shoup, D.; Paserba, J.; Colclaser, R.G., Jr.; Rosenberger, T.; Ganatra, L.; Isaac, C. Transient recovery voltage requirements associated with the application of current-limiting series reactors. Electr. Power Syst. Res. 2007, 77, 1466–1474. [Google Scholar] [CrossRef]
- Gegeng, Z.; Lin, X.; Xu, J.; Tian, C. Effects of Series Reactor on Short-circuit Current and Transient Recovery Voltage. In Proceedings of the 2008 International Conference on High Voltage Engineering and Application, Chongqing, China, 9–13 November 2008; pp. 524–526. [Google Scholar] [CrossRef]
- Fating, Y.; Zhao, Y.; Lixue, C.; Wang, Y.; Junxiang, L.; Junjia, H.; Yuan, P. Thermal and Electromagnetic Combined Optimization Design of Dry Type Air Core Reactor. Energies 2017, 10, 1989. [Google Scholar] [CrossRef]
- Antonov, A.S.; Glushkov, D.A. Research on Electromagnetic and Heat Processes in Dry Type Air Core Current-Limiting Reactors. In Proceedings of the IEEE Conference of Russian Young Researchers in Electrical and Electronic Engineering (EIConRus), St. Petersburg, Russia, 1–3 February 2017; pp. 1471–1476. [Google Scholar] [CrossRef]
- Fating, Y.; Zhao, Y.; Jun, X.L.; Yong, W.; Wen, X.M.; Jun, J.H. Research on temperature field simulation of dry type air core reactor. In Proceedings of the 20th International Conference on Electrical Machines and Systems (ICEMS), Sydney, NSW, Australia, 1–14 August 2017; pp. 1–5. [Google Scholar] [CrossRef]
- Xinlao, W.; Chunlai, Y.; Jianquan, L.; Heqian, L.; Hongda, Z. Effect of Thermal Aging on Interturn Insulation Properties of Dry-type Air-core Power Reactors. In Proceedings of the 5th Asia Conference on Power and Electrical Engineering (ACPEE), Chengdu, China, 4–7 June 2020; pp. 1590–1594. [Google Scholar] [CrossRef]
- Xiuke, Y.; Zhongbin, D.; Yanli, Z.; Cunzhan, Y. Fluid-Thermal Field Coupled Analysis of Air Core Power Reactor. In Proceedings of the 6th International Conference on Electromagnetic Field Problems and Applications, Dalian, China, 19–21 June 2012; pp. 1–4. [Google Scholar] [CrossRef]
- Bonner, J.A.; Hurst, W.M.; Rocamora, R.G.; Dudley, R.F.; Sharp, M.R.; Twiss, J.A. Selecting ratings for capacitors and reactors in applications involving multiple single-tuned filters. IEEE Trans. Power Deliv. 1995, 10, 547–555. [Google Scholar] [CrossRef]
- Dudley, R.F.; Fellers, C.L. Special Design Considerations for Filter Banks in Arc Furnace Installations. IEEE Trans. Ind. Appl. 1997, 33, 226–233. [Google Scholar] [CrossRef]
- Warecki, J.; Gajdzica, M. Energizing arc furnace transformer in power grid involving harmonic filter installation. Prz. Elektrotechniczny 2015, 4, 64–69. [Google Scholar] [CrossRef]
- Varetsky, J.; Gajdzica, M. The procedure for selecting the ratings of capacitor banks and reactors of the filtering systems. Prz. Elektrotechniczny 2020, 3, 77–81. [Google Scholar] [CrossRef]
- Lubośny, Z.; Klucznik, J.; Dobrzyński, K. Problems of Selecting Protection for Shunt Reactors Working in Extra-High Voltage Grids. Acta Energetica 2016, 2/27, 139–143. [Google Scholar] [CrossRef]
- Zhao, Y.; Chen, F.; Kang, B.; Ma, X. Optimum design of dry-type air-core reactor based on the additional constraints balance and hybrid genetic algorithm. Int. J. Appl. Electromagn. Mech. 2010, 33, 279–284. [Google Scholar] [CrossRef]
- Yuan, Z.; He, J.; Pan, Y.; Yin, X.; Ding, C.; Ning, S.; Li, H. Thermal analysis of air-core power reactors. Int. Sch. Res. Not. 2013, 2013, 865015. [Google Scholar] [CrossRef]
- Przygrodzki, M.; Rzepka, P.; Szablicki, M. Criteria and decisive algorithm of a zero-sequence current directional ground fault protection on HV and LV overhead lines. Energetyka 2017, 7, 442–447. [Google Scholar]






| Grid Component | Parameter | Unit | Value |
|---|---|---|---|
| Supply system | Transformer rated voltage, Un | kV/kV | 110/6 |
| Transformer capacity, Sn | MVA | 31.50 | |
| Short circuit power, Ssc | GVA | 3.00 | |
| Cable lines, CL and SCL | Rated voltage, Un | kV | 6.00 |
| Specific resistance, R0 | Ω/km | 0.16 | |
| Specific inductance, L0 | mH/km | 0.34 | |
| Specific capacitance, C0 | µF/km | 0.44 | |
| Line reactor, LR | Rated current, In | kA | 0.60 |
| Resistance, R | Ω | 0.35 | |
| Inductance, L | mH | 0.45 | |
| Rated short circuit current peak, Ip | kA | 32.00 | |
| Intersection reactor, SR1 | Rated current, In | kA | 1.00 |
| Resistance, R | Ω | 0.27 | |
| Inductance, L | mH | 1.10 | |
| Rated short circuit current peak, Ip | kA | 37.00 | |
| Intersection reactor, SR2 | Rated current, In | kA | 1.60 |
| Resistance, R | Ω | 0.13 | |
| Inductance, L | mH | 0.22 | |
| Rated short circuit current peak, Ip | kA | 52.00 | |
| Synchronous generators, G1 and G2 | Rated active power, Pn | MW | 25.00 |
| Rated voltage, Un | kV | 6.30 | |
| Rated current, In | kA | 2.29 | |
| Power factor, | - | 0.80 | |
| Stator resistance, Rs | mΩ | 5.22 | |
| Subtransient reactance, | % | 14.30 | |
| Transient reactance, | % | 24.00 | |
| Synchronous reactance: Xd | % | 245.00 | |
| Mechanical time constant, Tm | s | 9.32 |
| Localization of Digital Protection Devices | Protection Settings | |||
|---|---|---|---|---|
| Overcurrent Protection | Ground Fault Protection | |||
| I [kA] | t [s] | I [kA] | t [s] | |
| Bays of 6 kV Switchboard | 30.50 | 0.12 | - | signalling |
| Bay of 500 kW induction motor | 0.71 | 0.08 | 2.18 | 0.02 |
| Connected Power Sources | IRp [kA] | ISCp [kA] |
|---|---|---|
| The first type of the grid configurations | ||
| System | 17.50 | 24.86 |
| Synchronous generator G1 | 38.01 | 53.88 |
| Synchronous generator G2 | 12.74 | 18.22 |
| The second type of the grid configurations | ||
| Synchronous generators G1 and G2 | 42.00 | 59.49 |
| System and synchronous generator G1 | 45.17 | 63.98 |
| System and synchronous generators G1 and G2 | 48.14 | 68.28 |
Disclaimer/Publisher’s Note: The statements, opinions and data contained in all publications are solely those of the individual author(s) and contributor(s) and not of MDPI and/or the editor(s). MDPI and/or the editor(s) disclaim responsibility for any injury to people or property resulting from any ideas, methods, instructions or products referred to in the content. |
© 2023 by the authors. Licensee MDPI, Basel, Switzerland. This article is an open access article distributed under the terms and conditions of the Creative Commons Attribution (CC BY) license (https://creativecommons.org/licenses/by/4.0/).
Share and Cite
Varetsky, Y.; Gajdzica, M. Study of Short Circuit and Inrush Current Impact on the Current-Limiting Reactor Operation in an Industrial Grid. Energies 2023, 16, 811. https://doi.org/10.3390/en16020811
Varetsky Y, Gajdzica M. Study of Short Circuit and Inrush Current Impact on the Current-Limiting Reactor Operation in an Industrial Grid. Energies. 2023; 16(2):811. https://doi.org/10.3390/en16020811
Chicago/Turabian StyleVaretsky, Yuriy, and Michal Gajdzica. 2023. "Study of Short Circuit and Inrush Current Impact on the Current-Limiting Reactor Operation in an Industrial Grid" Energies 16, no. 2: 811. https://doi.org/10.3390/en16020811
APA StyleVaretsky, Y., & Gajdzica, M. (2023). Study of Short Circuit and Inrush Current Impact on the Current-Limiting Reactor Operation in an Industrial Grid. Energies, 16(2), 811. https://doi.org/10.3390/en16020811
