Next Article in Journal
Spatial Differentiation of Agricultural Biomass Potential in Polish Voivodeships
Previous Article in Journal
Gas Turbine Combustion Technologies for Hydrogen Blends
Previous Article in Special Issue
Day-Ahead Scheduling of Multi-Energy Microgrids Based on a Stochastic Multi-Objective Optimization Model
 
 
Font Type:
Arial Georgia Verdana
Font Size:
Aa Aa Aa
Line Spacing:
Column Width:
Background:
Article

Implementation of Building a Thermal Model to Improve Energy Efficiency of the Central Heating System—A Case Study

1
Faculty of Electrical Engineering, Automatics, Computer Science and Biomedical Engineering, AGH University of Science and Technology, al. Mickiewicza 30, 30-059 Krakow, Poland
2
Faculty of Mathematics and Computer Science, Jagiellonian University, ul. Prof. Stanisława Łojasiewicza 6, 30-348 Krakow, Poland
*
Authors to whom correspondence should be addressed.
Energies 2023, 16(19), 6830; https://doi.org/10.3390/en16196830
Submission received: 1 September 2023 / Revised: 20 September 2023 / Accepted: 24 September 2023 / Published: 26 September 2023
(This article belongs to the Special Issue Energy Management Systems: Challenges, Techniques and Opportunities)

Abstract

:
This paper presents the concept of an innovative control of a central heating system in a multifamily building based on the original thermodynamic model, the resulting architecture of the control system, and the originally designed and manufactured wireless temperature sensors for thermal zones. The novelty of this solution is the developed layers of the control system: distributed measurement and correction analysis, which is based on the existing infrastructure and the local HVAC controller. This approach allows for the effective use of the measured temperature data from thermal zones and finally sending the value of the calculated correction of settings to the controller. Moreover, in the analytical layer, a model was also implemented that calculates the necessary amount of energy based on data from the subsystem of temperature sensors located in the thermal zones of the building. The use of the algorithmic strategy presented in this paper extends the functionality and significantly improves the energy efficiency of the existing, classic, reference heating control algorithm by implementing additional control loops. Additionally, it enables integration with demand-side response systems. The presented concept was successfully tested, achieving real energy savings for heating by 12%. These results are described in a case-study format. The authors believe that this concept can be used in other buildings and thus will have a positive impact on the energy savings used to maintain thermal comfort in buildings and significantly reduce CO2 emissions.

1. Introduction

The maintenance of thermal comfort and air quality within buildings consumes about 40% of total energy [1,2]. Due to the growing population of the Earth and the need to reduce CO2 emissions, there is an urgent and deep need to improve the energy efficiency of heating systems in multifamily buildings, hotels, and public buildings, which is due to the lack of effective control systems and the effect of scale in this area. At the same time, it was assumed that an efficient and relatively quick change of the current state is possible using existing heating systems together with their accompanying control systems. However, this requires supplementing its functionality with additional sensors (data sources) and algorithmic optimization while maintaining thermal comfort in the building.
In addition, environmental changes resulting from human activity are increasingly visible and felt. There is a real need to reduce CO2 emissions, move away from fossil fuels, and increase the volume of emission-free energy generation from renewable energy sources (RES), forcing a real technological revolution in thermal energy. Therefore, as a natural complement to technological changes in energy systems, it is necessary to build an appropriate knowledge base about the demand side and use it by mutually matching resources to real needs. The optimization potential of such activities is estimated to be as high as several dozen percent in terms of energy generation and distribution efficiency. The implementation of these innovations is supported by the growing potential of telecommunication and information technologies, allowing the implementation of demand-side response (DSR) and day-ahead market (DAM) strategies. This requires multidimensional identification of the object and buildings and gathering knowledge about the process of power supply and heat distribution [1,2,3].
It should be noted that in multifamily housing, to provide central heating (CH) and domestic hot water (DHW), buildings are equipped with heating substations, which are an intermediate element between the municipal heating infrastructure and installations in buildings. District heating and substation solutions until the 1960s had no regulating devices or limited operating capabilities. Along with the development of electronic and digital technologies, the energy consumption of local nodes was metered, and fees for thermal energy were collected. To reduce the bills for this energy, regulators and controllers were introduced to the heating nodes to ensure thermal comfort while saving energy. These regulators, used until this day, usually operate in an open control loop, at most offering the function of external temperature compensation, in accordance with the heating curve programmed in their memory. Such an approach and action are not very effective and do not consider many important thermodynamic aspects of the object, such as a multifamily residential building [1,2,4]. However, the authors point out that this previously and still largely used infrastructure of heating substation control systems can be the basis for a relatively easy and quick expansion of the control function with new possibilities that not only improve control but also contribute to the reduction of energy consumption related to the process of heat supply to the building.
In the case described in this paper, the intention of the authors was to develop and verify in practice such an innovative concept of controlling a heating substation that would ensure seamless integration with the infrastructure already existing in the building and, at the same time, would allow solving problems with which the classic regulators offered on the market were not able to cope help. Therefore, after a thorough domain analysis, a method and a solution were proposed that consider hardly identifiable thermal phenomena in the building and actively influence the control function on their basis. This solution is based on an original and innovative thermodynamic model that works with a distributed network of original temperature sensors. Additionally, an effective system was developed for data acquisition and implementation of diagnostic functions of the CH system, including an approach based on the historical value-based approach. Finally, the model has been implemented and verified in case study installation in typical multifamily residential buildings in Poland, Central and Eastern Europe.
The remainder of this paper is organized as follows: Section 2 discusses related work and presents the state of the art. Next, Section 3 presents methodology with a short discussion of control strategies for heating systems as well as details of the original and innovative thermal model of a multifamily residential building proposed by the authors. Then, details of the developed network thermal energy control and management system of the multifamily residential building are presented in Section 4. Afterwards, Section 5 provides the results of the experiments with analyses, and finally, the conclusions and suggestions for future work are given in Section 6.

2. State of the Art and Related Works

In the scientific literature, the subject of controlling heating, ventilation, and air condition (HVAC) systems, in particular CH installations, is a popular and often analyzed issue. Various scientific and engineering teams try to influence the quality of control of processes that take place in heat substations in different ways.
In the context of the issues addressed in this article, the popularization of fuzzy logic had a great impact on improving the quality of regulation in HVAC systems. According to [5], systems based on fuzzy logic systems can reduce the number of sensors and improve the quality of control. These systems used the following parameters to create control rules:
  • Current energy consumption, indicating the load at the moment;
  • Medium-term trends, indicating the phases of heating and extinction;
  • Short-term trends, indicating disturbances such as opening doors/windows;
  • Average energy consumption of the previous day, indicating the general situation and the heating level of the house.
A significant disadvantage of this approach seems to be the multitude of rules that must be prepared in advance. It is also important to observe, identify, and prioritize the meaning and significance of each of these rules. Despite the high effectiveness of the system, its preparation is time-consuming and requires industry experience and specific knowledge in the field. However, this technique has not been abandoned. On the contrary, research and technical analyses are carried out on the possibility of its use in various control strategies. Tieqiang S. et al. [6] showed that the traditional PID controller does not perform the control task sufficiently well due to frequent changes of conditions in the tested CH system—long delays and time dependence of this system. A PID controller with variable, constantly adjusting parameters combined with fuzzy logic elements, was proposed. Based on simulation studies, a higher control efficiency was demonstrated than in the case of the classic PID controller. In turn, in [7], the authors used a modified PID controller (fuzzy PID) and an intelligent distributed data acquisition system to improve the efficiency and supervision of the CH system. The practical application of that solution shows that the control system can enhance the advantage of the central heat supply system. In addition, it is reliable and inexpensive to maintain.
The authors of [8] describe the idea of 4th generation district heating (4GDH) as a coherent technological and institutional concept where smart thermal grids assist the appropriate development of sustainable energy systems. In particular, they focused on the possibility of using intelligent solutions and systems in the implementation of building heating functions in the structures of local district heating networks. It has been proven that their introduction to existing district heating networks is possible with relatively small investment and technological expenditures. In [9], Jansen J. et al. undertook research on the issue of control of 4th generation CH systems. The publication focuses on the comparison of the control model based on predictions with previously used discrete rule-based methods. The results showed an improvement in control, which allowed for energy savings by 17% in the summer and by 3% in the winter.
According to the authors of [10], buildings consume about 40% of the world’s primary energy, and HVAC systems are among the most significant factors affecting primary energy consumption. Furthermore, the demand for HVAC energy is expected to increase in the future. Therefore, improvements in the efficiency and design of HVAC systems would be critical to mitigating global energy and environmental problems. The authors argue that the model predictive control (MPC) approach plays a key role in the effective design and operation of HVAC systems. They divided energy modeling issues according to the following criteria:
  • Different approaches for building energy modeling
    White-Box Modeling Approaches;
    Grey-Box Modeling Approaches;
    Black-Box Modeling Approaches;
  • Application of MPC for different types of HVAC systems
    Radiant Cooling and Heating Systems;
    Air Handling Units (AHUs);
    Chillers and Cooling Towers.
In the paper [11], the authors put forward the thesis that the development of information technologies and electronics provides access to an increasing amount of information regarding the weather, temperature, and insolation, and thanks to this, better and better building models can be created. The authors point to the fact that the popularity of the MPC-based approach is increasing, and there are more and more review publications in the literature on the issues of model predictive control in HVAC. The authors presented a general outline of the MPC idea. In addition, they discussed several examples of HVAC systems using this approach, showing various types of applications of this type of system. On the other hand, in [12], Salakij S. et al. focus on developing an accurate building model based on a physical approach. The model is used for model-based predictive control (MBPC), which aims to optimize thermal energy management in a building. The MBPC system has been developed to obtain an optimized temperature setting schedule based on occupant activity. To verify the correctness of the model, the authors used the analytical method and simulations in the Energy PLUS environment.
Publication [13] presents an analysis of various approaches to controlling HVAC systems, depending on their level of sophistication, using energy simulations, in which ANN (artificial neural network) is the subject of research due to the need to implement a control mechanism without sensors. ANN analysis was performed using real occupancy and weather information collected for each day and hour, with energy simulations performed for four scenarios using IDA-ICE software. The results for ANN showed that predicting the time intervals of the occupancy of the facility can be determined with an accuracy of almost 87%. The AR forecast also corresponded to various parameters, such as special days (holidays, days off, days with excessive occupancy, etc.). This allows the use of the proposed HVAC control algorithm throughout the year, without exceptions.
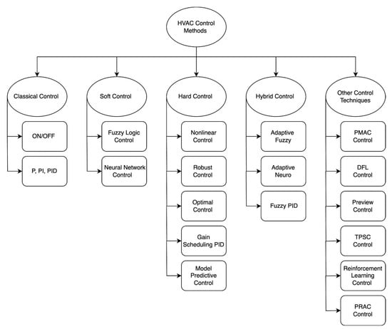
A comprehensive comparison of the performance of the MPC-based approach with other approaches in control strategies was carried out in a literature review [14]. The authors focused on the regulation of control methods, with particular emphasis on the theory and applications of MPC in HVAC systems. Several control methods dedicated to HVAC have been extracted from the literature review (Figure 1) and are followed by a brief overview of each of these methods. Gaps in MPC research have been identified, and directions for future research have been identified.
In another study [15], the authors focused on formulating problems with MPC as applied to the control and management of thermal energy in buildings as a whole (considering the dynamics of the building and the HVAC system). MPC has also been successfully used in several other building infrastructure control applications. For example, the MPC formula can be used to control and optimize electrical devices in apartments, the interaction of a building with a smart grid, or a local microgrid with RES. Generally, MPC algorithms have found effective application wherever energy resources management for construction and prosumer installations is required, within the limits set.
Paper [16] summarizes research on the impact of MPC and weather forecasts on increasing energy efficiency in integrated room automation (IRA) while maintaining comfort for users. IRA is responsible for the simultaneous control of HVAC systems and the positioning of blinds as well as the regulation of electric lighting in a specific area of the building so that the temperature, CO2 level, and lighting level remain within the defined comfort range. MPC is an advanced control technique that, when used in buildings, uses the building dynamics model and solves the problem of determining the optimal setting values for control. The paper presents the development and analysis of the stochastic model predictive control (SMPC) strategy for climate control in buildings, considering the uncertainty resulting from the use of weather forecasts. In the first step, the MPC potential was evaluated using large-scale factoring simulations of different types and HVAC systems for four representative European sites. Then, for selected representative cases, the performance of SMPC control, the impact of the accuracy of weather forecasts, and the adaptability of the SMPC were examined. The results indicate that SMPC has a significant advantage over the currently common practices of building control organizations.
In a different publication [17], the authors discuss metrics and examples pertaining to testing environments designed for HVAC systems. In [18], the authors show the possibility of simulating test conditions in a laboratory setting by employing an electrical circuit composed of resistors and capacitors. This circuit represents the resistance and heat capacity of various elements within a room, primarily focusing on air and walls. This model enables the replication of natural environmental changes as needed, effectively allowing for the emulation and recreation of unpredictable conditions. To address the impact of weather fluctuations and human influence, a feed-forward method was introduced, altering its state based on anticipated disturbances [19].
In another work [20], an Internet of Things (IoT) system was developed to monitor an HVAC system in the Smart Factory. This system relied on temperature and humidity sensors, as well as an energy meter for the air conditioning. However, the use of Wi-Fi communication ruled out the possibility of using battery power for the sensors, significantly limiting the capacity to collect data from multiple rooms through a single access point.
In a separate publication [21], the authors describe the architecture of a real-time control system designed for heating energy management. This system combines a controller based on FPGA with a cloud backend.
To simplify the assessment of HVAC systems, certain researchers [22] opt to focus their measurements on a single room. This approach reduces the number of HVAC devices under control and facilitates the creation of repeatable conditions. Some scholars argue that indoor variations occur in cycles, and they suggest relying solely on user experience feedback to gauge the effectiveness of the control strategy being tested. If user satisfaction remains unchanged, the energy consumed by the HVAC equipment serves as an evaluation metric [23]. When individuals experience discomfort, they change automatic settings, leading to increased energy consumption by the HVAC system. The level of satisfaction can be linked to the degree of thermal discomfort, which is zero if the temperature falls within acceptable limits but follows a quadratic function of temperature deviations when outside those limits. Additionally, the authors stress the importance of considering outdoor temperature in their analysis, suggesting the use of heating degree days (HDD) as a metric for this purpose [24], possibly in conjunction with metered energy usage data [25]. However, relying solely on HDD is insufficient for assessing user comfort [26], but it becomes valuable when combined with information about HVAC energy consumption and indoor temperature. Other performance criteria can also be employed as optimization objectives in various HVAC control strategies. These criteria include energy consumption, cost and peak, fossil fuel consumption, HVAC system runtime, thermal comfort, and CO2 emissions [27].
It is important to note that some of the solutions discussed in publications require completely new hardware infrastructure, which entails a significant increase in the cost of upgrading and using such systems. Moreover, the use of machine learning/artificial intelligence techniques is a complex task requiring large amounts of data and measurement samples, and it significantly increases the complexity of control methods. Additionally, there is a noticeable lack of orientation towards 4th generation district heating networks. Due to the adoption of regulations regarding the conservation of energy consumption and also for the needs of heating, it is important to provide an effective way to introduce a higher quality control system to existing buildings as part of the thermal modernization process.

3. Methodology

To develop a thermal model best suited to the class of multi-family buildings, and at the same time with a relatively simple algorithmic and computational structure, a methodology was adopted based on the analysis of the control strategy and then including its results in the model structure.

3.1. Control Strategies for Central Heating Systems in Buildings

In a standard CH system, the controller measures the outdoor temperature (Figure 2) around the building and then calculates the setting of the water supply temperature for radiators considering the calibration curves roughly selected based on the building documentation. In single-family buildings, a room temperature sensor in a selected place in the building (usually the living room) is most often used as feedback from the facility. However, in the case of larger buildings, multifamily buildings, hotels, schools, and offices, no sensors are usually used. Therefore, the verification of calibration curves’ building use profiles is simplified. Usually, the only steps taken to roughly optimize the control process result from the design documentation and the experience of the heat substation automation system installer and are set at the level of the weather regulator [28].
The implementation of the room control strategy allows not only for effective management of, e.g., night/weekend time set back of the reference value (Figure 3), but also, which is equally important, allows for effective compensation of yields from heat energy streams Φ and dissipation in the building as well as from oversizing design of the heating system, which are used during installation works in the building. In design practice, an oversizing of the heating system is usually used, mainly for legal reasons (the need to guarantee thermal comfort during cold winters). However, the issues of availability of only the estimated demand for heat energy of the building are equally important (leaks and the so-called thermal bridges in the building structure, which are the result of inevitable execution errors, are not taken into account); it is also very difficult to determine the actual value of the so-called multiplicity of air exchange in the building, in gravitational ventilation systems, and the phenomenon of building infiltration by external air.
Considering these weakness and challenges of control strategies for central heating systems in multi-residential buildings have been identified. The hydraulic structure of the reference heating substation for the building analyzed as a case study in this article is a parallel connection of CH and DHW circuits. This means a certain independence of the work of these circuits, which, however, must be balanced to the so-called ordered power, resulting from the contract with the heat supplier, and the heat connection power, which is limited by the efficiency of the system. The detailed information of the reference installation is provided in Section 3.3. In both circuits, the primary side (the so-called high parameters) can be distinguished, where both pressures and temperatures are higher due to lower energy transmission losses, and the secondary sides of the circuits, operating on reduced parameters and supplying, respectively, radiators with a hot heating medium and taps for hot tap water at users.
In the CH circuit, the output temperature of the circuit behind the heat exchanger is controlled with the use of standard PID control by means of an actuator which is a valve. The task of the local HVAC process controller is to maintain the set temperature resulting from the so-called heating curve (calibration curve), as well as regulation according to the variability resulting from the variable temperature of the medium on the high-parameter side, depending on the external temperature, which is regulated by the heat supplier. DHW circuits do not accumulate heat, and, additionally, in newer installations, there is no DHW tank on the secondary side of the heat exchanger, which means that the control system must perform “on-the-fly” control, which is difficult due to the high dynamics of changes and emerging disturbances in the form of hot water dispensing. In less advanced installations, which constitute the vast majority on the market, the control of the output temperature of the DHW circuit is carried out using standard PID control by means of an actuator which is a valve. Issues related to the optimization of energy consumption by the DHW installation will be the subject of future work and the authors intend to describe them in a separate paper.

3.2. Original, Innovative Thermal Model of Building

Based on the conducted research and numerous consultations with experts in the HVAC industry, many types of heat fluxes Φ operating in the building (Figure 4) have been identified, which are dispersed to the surroundings of this object:
  • hot heating medium supplied with CH node: ΦCH;
  • hot heating medium supplied with RES systems: ΦRES;
  • heat flux from building users (according to various sources, generation of 60–80 W of thermal power per person is assumed): ΦUSER;
  • heat flux coming from infrared radiation (infrared) emitted by the Sun and aggregated in the building through window glazing: ΦSUN;
  • heat flux coming from the dissipation power of electrical receivers used in the building: ΦELEC;
  • heat stream coming from the thermal energy of the air exchanged in the building as a result of both gravitational and mechanical ventilation: ΦVENT;
  • heat flux penetrating individual surfaces of the external building envelope due to force, which is the temperature difference between the inside of the building in each zone and the external temperature of the partition on a given surface: ΦOUT.
Based on a simple hourly method an equivalent resistances and one capacitance (5R1C) network model of a building (zone) [29,30] where the thermal-electrical analogy is based on the similarity between electric current and heat flux, an original thermodynamic model was built with a resolution to the type of partition (on the passive side) and the many possible sources of thermal energy supply to the system and dissipation fluxes (Figure 5).
Despite the common opinion among researchers and experts about the great complexity of building the issue of energy modeling, it was assumed that the model prepared based on many solutions described in the scientific and industry literature [31,32,33,34] would be as functional as possible. That is, it will consider (qualitatively and, if possible, quantitatively) the physical phenomena occurring in the building in a representative way and will be utilitarian, i.e., operational enough to be used in the process of analysis and creation without the use of advanced IT tools (e.g., Matlab package) and algorithms that control the topology of a heat substation, which are used in construction. The thermal model of external partitions developed by the authors, containing the capacity C, will also allow for the analysis of dynamic states in the building under changing external conditions (TOUT temperature).
  • The first six heat fluxes, i.e., ΦCH + ΦRES + ΦUSER + ΦSUN + ΦEL + ΦVENT, are treated in the model as corresponding to current sources, i.e., those whose flux, i.e., current, depends only on the nominal current efficiency of the source and not on the conditions in the building or outside of it (external from the perspective of the source). On the other hand, the thermal energy dissipation QOUT is treated in the model as corresponding to voltage sources, i.e., those whose flux, current, depends only on the conditions (temperature) prevailing in the TIN building and outside its TOUT.
The model uses the concentrated heat capacity C of the partition to write a differential equation modeling changes in its temperature as a building structure. For example, for the north wall of the building TWALL_NORTH:
C W A L L N O R T H · d T W A L L N O R T H d t = 1 R 3 W A L L I N · ( T A I R I N T W A L L N O R T H ) · A W A L L N O R T H 1 R 4 W A L L O U T ·   ( T W A L L N O R T H T A I R O U T ) · A W A L L N O R T H
where C W A L L N O R T H represents thermal capacity of the northern wall of the building, T W A L L N O R T H   represents temperature of the northern wall of the building, and R 3 W A L L I N and R 4 W A L L O U T represent value of the layer thermal resistance and can be determined by dividing the thickness with thermal conductivity of the material.
Thermal resistance is the reciprocal of thermal conductance, and this relationship is described in Equation (2). T A I R I N represents indoor air temperature, T A I R O U T represents outdoor air temperature, and A W A L L N O R T H represents the surface area of the north wall.
R = L k = 1 C
where R represents thermal resistance, L represents thickness of layer, k represents conductivity of the material, and C represents thermal conductance.
This relationship shows that the rate of change, i.e., the derivative of the temperature of the building structure (average, representative), depends only on the size of the energy streams dissipated by the building to the environment. Finally, the structure of the entire building, expressed by the equations relating to its partitions, is described by the following equations.
  • The north wall of the building
C W A L L N O R T H · d T W A L L N O R T H d t = 1 R 3 W A L L I N · ( T A I R I N T W A L L N O R T H ) · A W A L L N O R T H 1 R 4 W A L L O U T ·   ( T W A L L N O R T H T A I R O U T ) · A W A L L N O R T H
  • The south wall of the building
C W A L L S O U T H · d T W A L L S O U T H d t = 1 R 5 W A L L I N · ( T A I R I N T W A L L S O U T H ) · A W A L L S O U T H 1 R 6 W A L L O U T · ( T W A L L S O U T H T A I R O U T ) · A W A L L S O U T H
  • The west wall of the building
C W A L L W E S T · d T W A L L W E S T d t = 1 R 7 W A L L I N · ( T A I R I N T W A L L W E S T ) · A W A L L W E S T 1 R 8 W A L L O U T · ( T W A L L W E S T T A I R O U T ) · A W A L L W E S T
  • The east wall of the building
C W A L L E A S T · d T W A L L E A S T d t = 1 R 9 W A L L I N · ( T A I R I N T W A L L E A S T ) · A W A L L E A S T 1 R 10 W A L L O U T · ( T W A L L E A S T T A I R O U T ) · A W A L L E A S T
  • The floor of the building
C F L O O R · d T F L O O R d t = 1 R 11 F L O O R I N · ( T A I R I N T F L O O R ) · A F L O O F 1 R 12 F L O O R O U T · ( T F L O O R T A I R O U T ) · A F L O O F
  • The roof of the building
C R O O F · d T R O O F d t = 1 R 13 R O O F I N · ( T A I R I N T R O O F ) · A R O O F 1 R 14 R O O F O U T · ( T R O O F T A I R O U T ) · A R O O F
where C i represents the thermal capacity of the i-th individual surface of the building, T i   represents the temperature of the i-th individual surface of the building, R i represents the value of the individual layer thermal resistance, and A i represents the surface of each layer.
The main objectives of identifying energy phenomena, and then building a mathematical energy model based on them, were as follows: analysis of the building’s demand for heat energy, both in the daily and annual horizon (heating season), and the analysis of the building’s dynamics, understood as the temperature response of the building to forcing in the form of changing the external and internal temperature (e.g., increasing the temperature settings set by the user).

3.3. The Heat Energy Balance in a Building along with the Control Function Correction Based on the Thermodynamic Model

Overlapping, hardly identifiable, and hardly measurable thermodynamic phenomena in buildings have the effect that the temperature in the rooms usually significantly exceed the standard temperature, defined at 20 °C, and resulting from the implementation of the weather control strategy by the local central heating controller. This fact directly leads to excessive, irrational energy consumption and contributes to progressive, negative climate processes.
Since the distribution of the temperature field in a homogeneous building partition is approximately linear (Figure 6), and for layered partitions the resultant heat transfer coefficient in (W/(m2·K)) is determined, the “external” temperatures of partitions TOUT_WALL_N, TOUT_WALL_S, TOUT_WALL_W, TOUT_WALL_E, TOUT_FLOOR, and TOUT_ROOF in (°C), i.e., the north, south, west, and east walls, as well as the floor and ceilings with the roof, are treated as the temperature outside the TAIR_OUT building.
Using the thermodynamic model of the building structures developed by the authors, a relationship was determined that allowed the assessment of the energy condition of the building with the use of a distributed temperature measurement system in thermal zones. In that equation, the heat fluxes Φ have been converted to Q in (W) for easy use by the control system to balance the thermal energy losses in the building environment by the volumes of energy volumes needed to be delivered by the supply systems:
C A I R I N · d T A I R I N d t = Q C H + Q R E S + Q U S E R + Q E L + Q S U N + Q V E N T U WINDOWS · A W I N D O W S · ( T A I R OUT T A I R I N ) U D O O R S · A DOORS · ( T A I R O U T T A I R I N ) U WALL S O U T H · A WALL SOUTH · ( T A I R O U T T A I R I N ) U W L N O R T H · A W A L L N O R T H · ( T A I R O U T T A I R I N ) U W A L L E A S T · A W A L L E A S T · ( T A I R O U T T A I R I N ) U W A L L W E S T · A W A L L W E S T · ( T A I R O U T T A I R I N ) U R O O F · A R O O F · ( T A I R O U T T A I R I N ) U F L O O R · A F L O O R · ( T S U B S T R A T E T A I R I N )
where C A I R I N represents the thermal capacity of air within the room, QCH represents the power of central heating, QRES represents the power of RES, QEL is the power dissipated by household appliances, office equipment, and lighting, QSUN represents the solar heat gain, QUSER represents the power generated by building users, and QVENT is the cooling power related to ventilation— U i represents the heat transfer coefficient of the i-th individual surfaces of the building. TSUBSTRATE represents the average soil temperature—in Poland—it is equal to 280.75 K.
The presented model has been parameterized to a real multifamily residential building with the following parameters (Table 1 and Table 2).
Verification of the developed thermodynamic model and its calibration for the aforementioned reference building was also carried out using the recognized OpenStudio collection of software tools, where OpenStudio SketchUp Plug-in has been used for the graphical aspects of building modeling (i.e., geometry) and EnergyPlus as simulation engine (Figure 7) and eQuest simulation environments, giving very similar energy results for the registered process variables and environmental parameters.
The developed and verified thermodynamic model provides important information that has been used to improve the efficiency of energy supply to the building to ensure thermal comfort. The first piece of information is to know whether the building is supplied with the right amount of energy or if too much or too little energy has been supplied. This information allows us to make the mentioned correction. In addition, if information about the forecast value of the external temperature is provided to the appropriate inputs of the model, the volume of energy to be delivered to the building in the assumed time window will be determined analytically. This information is used as the most important factor of the developed adjustment.
By calculating the volume of energy deviating from the assumed thermal comfort, the value of the slope of the heating curve is changed in a dynamic and follow-up manner; thanks to which the control is carried out on a principle similar to the concept of power guards. Regulation is still the responsibility of the local HVAC regulator. To determine the new value of the slope of the heating curve, information about the demand for energy in the future is adopted, and the response of the building from the past to the present is considered as an offset. The new value of the slope of the heating curve is calculated after the final determination of the energy to be supplied, and then, based on the information about the flow and return temperature, the desired value of the supply temperature is calculated based on the recorded outdoor temperature.
The task of the CH system is to supply heat to the building to maintain the set temperature variable, the so-called thermal comfort in the building, measured in (°C). But in terms of the process, it comes down to the compensation of the heat dissipation streams of the building through the partitions, which is shown in equation no. 9. If the system supplies more energy than the sum of Q fluxes, the building will be overheated above the comfort temperature, and if it supplies less, it will not be overheated and get cold. The measure of this phenomenon is the derivative of the temperatures of the heating zones of the object, which was normalized over its surface. This process (so-called “weather control”) is supervised by the automation system, i.e., a dedicated HVAC local controller, whose task is to adjust the temperature of the TSUPPLY medium by setting the valve appropriately depending on the external temperature (Figure 8).
This relationship is determined by the characteristics of the heat exchanger shown in Figure 9: the lower the outdoor temperature, the higher the so-called “supply” (red curve), but also the greater the gradient in relation to the temperature of the so-called “return” (blue curve).
The circulating pump (Variable Speed Drive—VSD) in the reference system was responsible for maintaining the appropriate gradient (TSUPPLY–TRETURN). Hence, the implemented strategy was a “qualitative and quantitative” regulation. The task of the implemented correction layer is parallel to the so-called weather regulation tracking correction of excess heating power reduction from the system in heating zones (room regulation). Implementation of the change in the settings of the heating curve consists of calculating its new inclination based on determining the building’s demand for heat energy, which is based on the developed thermodynamic model of the building and forecasted weather conditions, as well as measurements from distributed temperature sensors. Regulation based on project prediction of the facility (building energy audit, node design, selection of exchanger, pipes, and radiators) is therefore treated as coarse, and “adjustment”, by correcting the parameters of “coarse” regulation, as precise regulation, i.e., de facto energy optimization. Therefore, the regulation was finally left to the local regulator and, through the calculations of the thermodynamic model based on the weather forecast and the observation of the direction and dynamics of temperature changes inside the building, the slope of the heating curve was corrected.

4. Network Thermal Energy Control and Management System of a Building—A Case Study

An original multi-level heating installation control system was developed, which key part is the aforementioned thermal model. The aim of the implemented system is to minimize the consumption of thermal energy in buildings. The structure of this control system has been divided into three logical layers (multi-level control), and the system topology is shown in Figure 10:
  • Direct control layer with external temperature compensation (the so-called weather control): This performs, using dedicated HVAC controllers, a classic control task, allowing for the non-stationarity of the process, i.e., changes in meteorological conditions over time. In Figure 10, this layer is labeled in an area called “Heating node”, and the control in this layer is corrected by the parent layers;
  • Distributed measurement layer: Thanks to the use of a system of distributed measurement sensors inside each heating zone, it is possible to consider the thermal response of the building, taking into account additional heat fluxes generated and dissipated by heating zones (household appliances, users, insolation, etc.). The distributed measurement layer is labeled in Figure 10 as “Flats”.
  • Analytical and correction layer: In Figure 10 marked as “Analytical and correction”. Based on the calculations from the thermodynamic model of the building, considering the weather forecast and measurements from the system of distributed temperature sensors, the correction of the heating curve for the local HVAC controller is worked out. The purpose of this adjustment is to reduce the consumption of thermal energy while maintaining thermal comfort. In addition, the system implemented in the analytical layer allows for the assessment of the energy efficiency of the solution and offers further optimization potential of the system.
The issue of assessing the energy efficiency of a building is a non-trivial problem that requires a special methodology, especially in a situation where there have been some modifications to the system and the relative effectiveness needs to be compared. The reason for this is the stochastic non-stationarity of the heating process (no two heating seasons are the same) and the lack of repeatability of objects (no two buildings are the same). Therefore, the HVAC industry uses various, often very complex, comparative methodologies that require certain analytical tools for their effective use [34,35].
In the implemented and presented solution, two comparative strategies were used. The strategy of the so-called energy benchmarking, where individual circuits were treated separately, is as follows: CH, DHW, and the entire heating system in (kWh). Each of them has been properly normalized and parameterized. Energy benchmarking consists of analyzing the building’s energy consumption and then comparing it with the “previous” archival efficiency of the building (in the case of significant modernization works), with similar buildings or modeled simulations of a reference building of a certain standard. The second, an adopted comparative strategy, referred to as M&V (measurement and verification) reports, is a process used to measure and verify energy savings resulting from planned changes in all or part of the energy infrastructure of a specific building or group of buildings in a defined, disciplined, and transparent manner. The key features characterizing the M&V reports mentioned in the literature [36] are as follows: accuracy, uniformity, and methodological transparency. In simple terms, it consists of comparing energy consumption before and after energy modernization and is based on the basic formula of the M&V approach:
Savings = (Baseline consumptionConsumption after modernization)
Comparing non-normalized data from invoices or measuring devices only illustrates the “raw” increase or decrease in consumption over the analyzed period, without considering the factors affecting consumption. The main purpose of M&V reports is to isolate the energy effect resulting from the modernization, which is often “blurred” during measurement by other processes occurring in the analyzed building. Normalization of measurements by considering external factors that affect energy consumption and are not derived from the energy efficiency of the process itself reduces this impact. To maintain good measurement coherence of the applied methodology, the launched network thermal energy management system used the building’s measurement and process data before running the optimization algorithms, which allowed the baseline consumption to be determined on the same measurement path as after the system modification.

4.1. Distributed Temperature Measurement System

To allow the acquisition of measurement data from many thermal zones in the building, which represent its thermal condition and, consequently, thermal comfort, a dedicated temperature measurement system was developed. It consists of a series of distributed sensors with a wireless communication interface. The design of the sensors is an original solution designed by the authors to achieve full wireless both in communication and power supply. This allows the installation and launch of the temperature measurement system without additional installation work. Individual sensors communicate with the module acting as the edge router (ER). Data from temperature sensors are sent to the ER using the LoRa radio protocol, commonly used in telemetry in buildings. The edge router, which collects data from many sensors, sends it to the analytical and correction layer of the system using the MQTT network protocol. The communication diagram is shown in Figure 11.
Due to the impossibility of supplying dedicated power to the sensors in the apartments, it was decided to use battery power. High-capacity lithium batteries were used. Considering that building heating is a process burdened with quite high inertia, the hourly measurement resolution is sufficient. Therefore, the durability of the sensor has been estimated at about 10 years. The sensors used are shown in Figure 12.
To provide a redundant data storage system in relation to the commercial SkySpark 3.0.27 system used in this case, it was decided to develop our own database system based on an MS SQL server and write a dedicated application programming interface (API) for it. In addition, a dedicated web application has been developed that allows one to view the values from the sensors, along with the date of the last measurement. Such duplication of the data acquisition system allows the confirmation of the correct operation of the distributed temperature measurement system. Figure 13 shows the view of the web application.

4.2. System Architecture

In modern automation systems, multilayer and multi-level control frameworks are used due to the possibility of implementing various optimization criteria at individual levels of the control system. This approach also allows for using process variables (raw data) as information to better control the process and manage resources. Figure 14 shows the framework of the designed system with individual layers and elements of the system.
It should be emphasized that raw process data at the DCC (digital local command controller) level are being changed into useful information in SPC (SuPervisiory Control). In larger industrial systems, separate software is responsible for the implementation of individual layers (classes: SCADA, MES, ERP). The developed control layer of the superior control system contains many software solutions. It is functionally responsible for the implementation of tasks related to the system analysis and correction of the regulator’s operation. The part of the system responsible for logging and acquisition of measurement data and their graphical presentation is based on the SkySpark environment.

4.3. Software Layer

SkySpark is a comprehensive software platform for connecting, storing, analyzing, and visualizing data from smart devices and equipment systems. Its automated analytics, tools, and apps turn data into actionable intelligence, providing improved performance, reduced downtime, and operational savings.
Using visualization and data processing tools in SkySpark, a clear, legible, and intuitive dashboard was developed (Figure 15). It provides basic information about external temperature, the average temperature in thermal zones, the current load of CH systems, DHW systems, and total systems in kW, as well as the geolocation of the building.
As part of the work on the software layer of the system, a report template was prepared to inform about the consumption of thermal energy by a given facility/building. An example report is shown in Figure 16. The first graph informs about the normalized consumption of thermal energy by the facility, divided into CH and DHW. The second graph in the report is a heat map showing the distribution of heat energy consumption in the building over time. The red color indicates moments of higher energy consumption. The third graph in the report is a comparison of the building’s heat energy consumption over time with the designated base consumption. The last element of the report is the time axis on which exceeded ordered power is marked in blue.
The last and most important element of the superordinate layer of the developed multi-level control system is a script implemented in Python. It calculates the building’s energy demand for the next hour based on data from the facility and the proposed proprietary model of the building as well as the weather forecast. Then, a new slope of the heating curve is calculated and sent to the controller, which controls the substation. The correction of the heating curve is calculated every 1 h. The script was embedded in the ER, which provides two-way data transmission with devices operating on the technical installation. The diagram in Figure 17 presents how the script works.

5. Results and Discussion

As a result of the technical implementation of the described research work, the system presented in this paper was implemented on a real object. In the case analyzed with a specific building (description of the parameters of the reference building in Section 3.3), even though the design of the heating installation was carried out in accordance with the relevant regulations, standards, and the so-called ‘good practice’ and then installed and calibrated weather controller, it was not possible to achieve thermal comfort for building users in the heating substation. This building was usually overheated, which was additionally associated with higher than required financial outlays for thermal energy, for example, due to penalties for exceeding the ordered power. After the implementation of SkySpark software and coupling it with the central heating installation in the facility as well as the installation of a distributed temperature measurement system inside the building, the acquisition and logging of measurement data was started—the first stage was with ten sensors (two for each floor).
In the next stage of the research, the collected data was used to verify the thermal model of the building and to determine the baseline energy consumption, which was calculated based on heating degree days, using the functions built into SkySpark. Data collection was started in 2021, and these data were used to determine the energy baseline. Then, in 2022, the designed system and its testing sequences began work. Data from the heating node were logged with a frequency of 1 min—which translates into 1,051,200 measurement samples for each measurement point over a period of 2 years. Thirty measurement points were logged. On the other hand, data from temperature sensors were logged with a frequency of 30 min—which translates into 35,040 samples for each sensor over a period of 2 years. There were 10 sensors connected to the system. All values are stored in the form of a 32-bit float variable, which means that the entire data set is approximately 120 MB in size.
They were used to verify energy consumption and introduce a correction layer into the system. After developing and verifying the model on the specific building mentioned, a dedicated Python script was prepared, whose task was to correct the slope of the heating curve to reduce energy consumption in the building while maintaining thermal comfort.
Figure 18, Figure 19, Figure 20 and Figure 21 show print screens from the analytical layer of the system, based on the SkySpark software, presenting the current consumption of heat energy in the building (red line, in kWh, data from heat meters) with hourly resolution and baseline (blue line in kWh) for several selected days, which were differentiated in terms of weather conditions:
  • 16 January
    at baseline: 603 kWh, consumption: 529 kWh, savings: 74 kWh, percentage: 12.27% (Figure 19);
  • 4 February
    at baseline: 462 kWh, consumption: 411 kWh, savings: 51 kWh, percentage: 11.04% (Figure 20);
  • 7 February
    at baseline: 515 kWh, consumption: 452 kWh, savings: 63 kWh, percentage: 12.23% (Figure 21);
  • 24 March
    at baseline: 307 kWh, consumption: 269 kWh, savings: 38 kWh, percentage: 12.38% (Figure 22).
The waveforms from Figure 18, Figure 19, Figure 20 and Figure 21 clearly show that the actual energy consumption during the operation of the developed system with the correction layer is noticeably lower than the values estimated based on historical data, and the red curve most often remains below the level of the blue curve. It is also clearly visible in Figure 18 that between 3:00 and 10:00 a.m. the actual consumption curve (red) is more stable in terms of the variable component content. This is the result of considering temperature readings collected at a real facility in the control procedure because the thermal inertia of this building is a natural low-pass filter that eliminates fluctuations related to temporary temperature decreases or process variables measured and calculated by the local process controller. Additionally, in the same Figure 18, it can be seen that despite the temperature decreasing after 4 p.m. and a temporary increase in energy consumption, on the red curve it occurs later, it is shorter and has a larger amplitude. This is the result of the control system considering the activity of building users (presence, switched-on electronics, and household appliances) typical for a Sunday winter evening.
The oscillation visible in Figure 21 between 8:00 and 11:00 a.m. should also be noted. Such fluctuations can be associated with a lack of available power in the central heating circuit. This phenomenon is related to the priority of domestic hot water in the morning hours of a weekday. To effectively identify such phenomena, it is necessary to use dedicated, full measurement of this type of installation, which additionally enables domain analysis and detection of anomalies that commonly occur in HVAC installations. Additionally, Figure 21 shows greater dynamics of changes in actual energy consumption between 2:00 a.m. and 8:00 a.m. and after 6 p.m. It is the result of greater temporary windiness, which dramatically affects the building’s infiltration and results in an increase in energy demand to maintain the thermal comfort of the residents.
Presented in Figure 18, Figure 19, Figure 20 and Figure 21, the energy in the time domain variability curves are excellent analytical material for detecting various types of system anomalies and verifying the correctness of operation of the system. However, from a global perspective, the most key criterion of the quality of operation of the entire system and its optimization potential is energy consumption over longer time horizons.
Due to that, the charts in a longer time horizon than the daily one (a monthly outlook) and the values of estimated (baseline) and real consumption are presented in Table 3.
The collected measurement data clearly show the improvement in the efficiency of the CH system of the reference building at the level of about 12%, which also correlates with the values necessary to supply energy for each additional degree Celsius of the temperature in the building, which were estimated by various sources at the level of 5–8%. After launching the master layer of the control, along with its optimization algorithms, the average temperature in the reference building oscillated at 21 °C (dashboard in Figure 15), which, compared to the state before optimization at the level of 23 °C, is a decrease of approx. 2 °C and indicates the achievement of the previously assumed optimization results.
Figure 22 shows a screenshot that contains the basic proprietary KPIs in the analytical system developed for the case study. There are three indicators included:
  • The first indicator titled Area shows the consumption of thermal energy by the CH system per 1 m2 of the building. It used energy read from the energy/heat meter installed in the central heating system, which was normalized in relation to the building area in m2. This indicator informs about the energy consumption of a given building over the considered period, most often on an annual basis, expressed in the unit kWh/(m2 × year). It is a popular indicator used in energy audits and certificates. It allows for easy classification of a building into a given energy class. Thanks to it, a comparison of facilities in the same location but with different parameters (area, number of floors, etc.) can be done.
  • The second indicator titled Heating Degree Days shows the energy consumption per 1 heating degree day. It used energy read from the energy/heat meter installed in the CH system, which was normalized by the heating degree days, which are determined automatically by the developed analytical tool. This type of indicator is more suitable for comparing a building or a group of similar buildings among themselves at different times, where weather variability plays a key role. This is important, especially when the weather changes dynamically as a result of climate change. An additional purpose of this KPI may be to compare a building or buildings in the same district before and after thermal upgrading.
  • The third indicator titled Area × Heating Degree Days shows the energy consumption per 1 m2 of the building multiplied by 1 heating degree day. It used energy read from the energy/heat meter installed in the CH system, which was normalized by the heating degree day, which was determined automatically by the developed analytical tool, in relation to the building area in m2. This indicator, which is a combination of the previous two, provides the opportunity to compare buildings regardless of their location and area while maintaining a similar nature of the facility’s use.
To facilitate the interpretation of the obtained result and the assessment of each KPI, the following labels from A to F were introduced. Label A is the best value corresponding to low-energy buildings, and label F is the worst value, corresponding to very energy-intensive buildings. If a more detailed analysis is needed, the user can generate numerical values.

6. Conclusions and Future Works

This paper presents the algorithmic structure of the multilevel control system based on the original thermodynamic model of energy consumption in the building. It distinguishes three areas of control loops in a building with many thermal zones equipped with radiators with or without thermostatic heads. Each control area has a defined type of implemented regulation:
  • direct control with external (outdoor) temperature compensation performed by the local controller of the heating substation (heating node), i.e., follow-up control of a nonstationary process of a stochastic nature;
  • adaptive control with zone regulation implemented in the superordinate analytical layer using temperature measurements carried out by a wireless system of distributed sensors;
  • optimization regulation implemented in the analytical and correction layer in the form of a thermodynamic model of the building and able to ultimately identify the immeasurable thermodynamic parameters of the building.
The developed stream thermodynamic model of the building allows for the effective control of the volumes of supplied thermal energy based on the demand from the building. In the model developed by the authors, the amount and type of energy sources are irrelevant. The key aspect is that they are accurately measured to provide the system with appropriate measurement data on which the algorithms optimizing the operation of the local controller work are based. The appropriate metering of the facility allows an effective distribution of thermal energy in any building facility.
To implement this control strategy, an original, dedicated, wireless system of temperature sensors using the LoRa and MQTT communication protocols was used. Empirical verification was carried out and successfully tested on a real object of a residential building in Warsaw (Poland).
Implementation of this control concept in the indicated location, in particular the development of an analytical layer (visualization of key parameters, dashboards, graphs, and quality indicators developed) and correction layer in that system, allowed for the reduction of the consumption of thermal energy in the building by more than 12% while maintaining the thermal comfort of the building. At the same time, it allowed for the identification of several dysfunctions of the heating system in the hydraulic infrastructure. In addition, it allowed for an effective response to the growing expectations of the market that are currently emerging: “demand side and response” (DSR) strategies, according to which only as much energy should be supplied to the facility as is needed to perform the objective function. The developed and presented concept fits well into the strategies of stabilization and minimization of heat network losses, which is particularly important in the context of the use of unstable generation of renewable energy sources. After the release of energy markets, the day-ahead market (DAM) is also created, which, however, requires precise prediction of the energy demand of building facilities.
It is noteworthy that the commissioned and tested multi-level heating installation control system, which includes an analytical and correction layer, was realized for an existing system by extending it with additional functions—it is typical for modern industry control systems. This makes it possible to scale this solution both in the area of new implementations and above all in older facilities without disturbing the existing infrastructure, thereby reducing the enormous costs that would be involved in completely replacing these solutions. This corresponds to the huge market interest, especially the wide-ranging thermal modernization, that awaits the real estate market due to the energy transition and hybrid power or RES solutions.
In opposite to the concepts cited in Section 2 (State of the Art and Related Works), where most of the proposed MPC-based control strategies or ML/AI models require large amounts of archival process data collection or increasing system complexity, the presented solution allows the rapid implementation of energy optimization in the facility. This is due to the possibility of using the correction function only and almost immediately after the installation of the system. Of course, it also offers the possibility of extending the analytics process in the long-term perspective once sufficient data has been collected and further optimized by anomaly detection and predictive models and, consequently, been integrated into the growing DAM energy market.
Future research works will address the following issues:
  • The development of an alternative to relatively expensive SkySpark environment, which is more dedicated to the developed system, by adding support for the thermodynamic model to it, etc.
  • The development of a DHW control algorithm based on artificial intelligence and machine learning (AI/ML) models: primarily developing a digital twin using long short-term memory (LSTM), making a reinforcement learning (RL) on it, and launching it on a real building facility.
  • The development of predictive models of the facility’s energy demand, which will take into account the building’s thermal capacity and also allow simultaneous control of multiple sources supplying the building with thermal energy in order to support its integration with SIDC (Single Intraday Coupling).
  • The use of a proposed thermodynamic model of the building for the development of parameter detection mechanisms, aimed at full identification of the object, by determining the real building material parameters in relation to catalogue ones and design data (e.g., building air exchange rate, identification of thermal bridges, removal of load characteristics by recording the building’s use profiles, etc.).

Author Contributions

Conceptualization, A.S. and J.G.; methodology, A.S., J.G. and D.L.; software, D.L.; validation, D.L., K.B., J.G. and A.O.; formal analysis, A.S. and J.G.; investigation, A.S., J.G., D.L., K.B. and M.M.; resources, A.S., D.L. and M.M.; data curation, D.L.; writing—original draft preparation, A.S., J.G. and D.L.; writing—review and editing, A.O. and J.G.; visualization, K.B. and D.L. All authors have read and agreed to the published version of the manuscript.

Funding

This research was funded by the National Centre for Research and Development (NCBR) grant number POIR.01.02.00-00-0308/17.

Data Availability Statement

The data and datasheets presented in the figures in this study are available on request from the corresponding author. The data are not publicly available due to privacy.

Acknowledgments

We would like to thank the reviewers for their thoughtful comments and efforts towards improving the article.

Conflicts of Interest

The authors declare no conflict of interest. The funders had no role in the design of the study; in the collection, analyses, or interpretation of data; in the writing of the manuscript; or in the decision to publish the results.

Nomenclature

T i temperature of the i-th element in the building [ K ]
R thermal resistance [ K · m 2 W ]
C thermal conductance [ W m 2 · K ]
k thermal conductivity [ W K · m ]
L thickness of layer [ m ]
C i thermal capacity of the i-th element [ J K ]
Q i heat power originating from i-th source [ W ]
U i heat transfer coefficient of the i-th element in the building [ W m 2 · K ]
A i surface of i-th layer [ m 2 ]

References

  1. Hong, Y.; Yoon, S. Holistic Operational Signatures for an Energy-Efficient District Heating Substation in Buildings. Energy 2022, 250, 123798. [Google Scholar] [CrossRef]
  2. Gadd, H.; Werner, S. Heat Load Patterns in District Heating Substations. Appl. Energy 2013, 108, 176–183. [Google Scholar] [CrossRef]
  3. Martin-Vilaseca, A.; Crawley, J.; Shipworth, M.; Elwell, C. Living with Demand Response: Insights from a Field Study of DSR Using Heat Pumps. In Proceedings of the ECEEE 2022 Summer Study Proceedings, Hyères, France, 6–11 June 2022. [Google Scholar]
  4. Gustafsson, J.; Delsing, J.; van Deventer, J. Improved District Heating Substation Efficiency with a New Control Strategy. Appl. Energy 2010, 87, 1996–2004. [Google Scholar] [CrossRef]
  5. Rajeswari Subramaniam, K.; Cheng, C.T.; Pang, T.Y. Fuzzy Logic Controlled Simulation in Regulating Thermal Comfort and Indoor Air Quality Using a Vehicle Heating, Ventilation, and Air-Conditioning System. Sensors 2023, 23, 1395. [Google Scholar] [CrossRef]
  6. Sun, T.; Nie, Z.; Liu, R. Application on Fuzzy PID Technology for Central Heating. In Proceedings of the 2011 International Conference on Computer Science and Network Technology, Harbin, China, 24–26 December 2011; IEEE: Piscataway, NJ, USA, 2011; pp. 2192–2195. [Google Scholar]
  7. Liang, T.; Sun, H.-X.; Niu, C.-G.; Lei, Z.-M. Design and study of the distributed intelligent supervision & control system for the central heating station. In Proceedings of the 2006 International Conference on Machine Learning and Cybernetics, Dalian, China, 13–16 August 2006. [Google Scholar]
  8. Lund, H.; Østergaard, P.A.; Chang, M.; Werner, S.; Svendsen, S.; Sorknæs, P.; Thorsen, J.E.; Hvelplund, F.; Mortensen, B.O.G.; Mathiesen, B.V.; et al. The Status of 4th Generation District Heating: Research and Results. Energy 2018, 164, 147–159. [Google Scholar] [CrossRef]
  9. Jansen, J.; Jorissen, F.; Helsen, L. Optimal Control of a Fourth Generation District Heating Network Using an Integrated Non-Linear Model Predictive Controller. Appl. Therm. Eng. 2023, 223, 120030. [Google Scholar] [CrossRef]
  10. Kim, D.; Lee, J.; Do, S.; Mago, P.J.; Lee, K.H.; Cho, H. Energy Modeling and Model Predictive Control for HVAC in Buildings: A Review of Current Research Trends. Energies 2022, 15, 7231. [Google Scholar] [CrossRef]
  11. Taheri, S.; Hosseini, P.; Razban, A. Model Predictive Control of Heating, Ventilation, and Air Conditioning (HVAC) Systems: A State-of-the-Art Review. J. Build. Eng. 2022, 60, 105067. [Google Scholar] [CrossRef]
  12. Salakij, S.; Yu, N.; Paolucci, S.; Antsaklis, P. Model-Based Predictive Control for Building Energy Management. I: Energy Modeling and Optimal Control. Energy Build. 2016, 133, 345–358. [Google Scholar] [CrossRef]
  13. Yayla, A.; Świerczewska, K.S.; Kaya, M.; Karaca, B.; Arayıcı, Y.; Ayözen, Y.E.; Tokdemir, O.B. Artificial Intelligence (AI)-Based Occupant-Centric Heating Ventilation and Air Conditioning (HVAC) Control System for Multi-Zone Commercial Buildings. Sustainability 2022, 14, 16107. [Google Scholar] [CrossRef]
  14. Afram, A.; Janabi-Sharifi, F. Theory and Applications of HVAC Control Systems—A Review of Model Predictive Control (MPC). Build. Environ. 2014, 72, 343–355. [Google Scholar] [CrossRef]
  15. Serale, G.; Fiorentini, M.; Capozzoli, A.; Bernardini, D.; Bemporad, A. Model Predictive Control (MPC) for Enhancing Building and HVAC System Energy Efficiency: Problem Formulation, Applications and Opportunities. Energies 2018, 11, 631. [Google Scholar] [CrossRef]
  16. Oldewurtel, F.; Parisio, A.; Jones, C.N.; Gyalistras, D.; Gwerder, M.; Stauch, V.; Lehmann, B.; Morari, M. Use of Model Predictive Control and Weather Forecasts for Energy Efficient Building Climate Control. Energy Build. 2012, 45, 15–27. [Google Scholar] [CrossRef]
  17. Ke, J.; Qin, Y.; Wang, B.; Yang, S.; Wu, H.; Yang, H.; Zhao, X. Data-Driven Predictive Control of Building Energy Consumption under the IoT Architecture. Wirel. Commun. Mob. Comput. 2020, 2020, 8849541. [Google Scholar] [CrossRef]
  18. Tian, G.; Sun, Q.Z.; Wang, W. Real-Time Flexibility Quantification of a Building HVAC System for Peak Demand Reduction. IEEE Trans. Power Syst. 2022, 37, 3862–3874. [Google Scholar] [CrossRef]
  19. Liu, Z.-J.; Qi, W.-H.; Jia, Z.; Huang, P. System Integration Control of HVAC in Intelligent Building. In Proceedings of the 2004 International Conference on Machine Learning and Cybernetics (IEEE Cat. No.04EX826), Shanghai, China, 26–29 August 2004; IEEE: Piscataway, NJ, USA, 2004; pp. 1125–1128. [Google Scholar]
  20. Islam, F.B.; Ifeanyi Nwakanma, C.; Kim, D.-S.; Lee, J.-M. IoT-Based HVAC Monitoring System for Smart Factory. In Proceedings of the 2020 International Conference on Information and Communication Technology Convergence (ICTC), Jeju, Republic of Korea, 21–23 October 2020; IEEE: Piscataway, NJ, USA, 2020; pp. 701–704. [Google Scholar]
  21. Prusak, D.; Karpiel, G.; Kułakowski, K. The Architecture of a Real-Time Control System for Heating Energy Management in the Intelligent Building. Energies 2021, 14, 5402. [Google Scholar] [CrossRef]
  22. Prívara, S.; Cigler, J.; Váňa, Z.; Oldewurtel, F.; Sagerschnig, C.; Žáčeková, E. Building Modeling as a Crucial Part for Building Predictive Control. Energy Build. 2013, 56, 8–22. [Google Scholar] [CrossRef]
  23. Parshin, M.; Ryzhov, A.; Gryazina, E. Experimental Study of Control Strategies for HVAC Systems. In Proceedings of the 2019 International Youth Conference on Radio Electronics, Electrical and Power Engineering (REEPE), Moscow, Russia, 14–15 March 2019; IEEE: Piscataway, NJ, USA, 2019; pp. 1–6. [Google Scholar]
  24. Ntsaluba, S.B.K.; Malatji, E.M. Energy Usage Modelling for Residences of a South African Academic Institution. In Proceedings of the 2018 International Conference on Intelligent and Innovative Computing Applications (ICONIC), Mon Tresor, Mauritius, 6–7 December 2018; IEEE: Piscataway, NJ, USA, 2018; pp. 1–5. [Google Scholar]
  25. Corgnati, S.P.; Corrado, V.; Filippi, M. A Method for Heating Consumption Assessment in Existing Buildings: A Field Survey Concerning 120 Italian Schools. Energy Build. 2008, 40, 801–809. [Google Scholar] [CrossRef]
  26. Utkarsh, U.; Framewala, A.; Natarajan, M. Energy Consumption Prediction Using Degree Days Based on Comfort Temperature. In Proceedings of the 2021 8th International Conference on Future Internet of Things and Cloud (FiCloud), Rome, Italy, 23–25 August 2021; IEEE: Piscataway, NJ, USA, 2021; pp. 128–133. [Google Scholar]
  27. Esrafilian-Najafabadi, M.; Haghighat, F. Occupancy-Based HVAC Control Systems in Buildings: A State-of-the-Art Review. Build. Environ. 2021, 197, 107810. [Google Scholar] [CrossRef]
  28. Björsell, N. Control Strategies for Heating Systems, Building Simulation; Prague, Czech Republic. 1997, pp. 295–300. Available online: http://www.ibpsa.org/proceedings/bs1997/bs97_p061.pdf (accessed on 21 September 2023).
  29. Michalak, P. A Thermal Network Model for the Dynamic Simulation of the Energy Performance of Buildings with the Time Varying Ventilation Flow. Energy Build. 2019, 202, 109337. [Google Scholar] [CrossRef]
  30. Bruno, R.; Pizzuti, G.; Arcuri, N. The Prediction of Thermal Loads in Building by Means of the En ISO 13790 Dynamic Model: A Comparison with TRNSYS. Energy Procedia 2016, 101, 192–199. [Google Scholar] [CrossRef]
  31. Sarna, I.; Ferdyn-Grygierek, J.; Grygierek, K. Thermal Model Validation Process for Building Environment Simulation: A Case Study for Single-Family House. Atmosphere 2022, 13, 1295. [Google Scholar] [CrossRef]
  32. Bianco, G.; Bracco, S.; Delfino, F.; Gambelli, L.; Robba, M.; Rossi, M. A Building Energy Management System Based on an Equivalent Electric Circuit Model. Energies 2020, 13, 1689. [Google Scholar] [CrossRef]
  33. Belić, F.; Slišković, D.; Hocenski, Ž. Detailed Thermodynamic Modeling of Multi-Zone Buildings with Resistive-Capacitive Method. Energies 2021, 14, 7051. [Google Scholar] [CrossRef]
  34. Wang, M.; Willes, J.; Jiralerspong, T.; Moezzi, M. A Comparison of Classical and Deep Reinforcement Learning Methods for HVAC Control. arXiv 2023, arXiv:2308.05711. [Google Scholar]
  35. Woo-Shem, B.; Pattawi, K.; Covington, H.; McCurdy, P.; Wang, C.; Roth, T.; Nguyen, C.; Liu, Y.; Lee, H. Comparing Economic Benefits of HVAC Control Strategies in Grid-Interactive Residential Buildings. Energy Build. 2023, 286, 112937. [Google Scholar] [CrossRef]
  36. Bryson, J.; Conlin, B.; DeYoung, R.; Eckman, T.; McNamara, M.; Mulholland, D.; Goldberg, M.; Hamilton, T.; Hurley, B.; Jaglom, W.; et al. Guidebook for Energy Efficiency Evaluation, Measurement, and Verification A Resource for State, Local, and Tribal Air & Energy Officials Acknowledgements; U.S. Environmental Protection Agency: Washington, DC, USA, 2019.
Figure 1. Control methods in HVAC systems [14].
Figure 1. Control methods in HVAC systems [14].
Energies 16 06830 g001
Figure 2. Block diagram for the standard control of the heating system in buildings [28].
Figure 2. Block diagram for the standard control of the heating system in buildings [28].
Energies 16 06830 g002
Figure 3. Night/weekend time set back of the reference value for supply water temperature [28].
Figure 3. Night/weekend time set back of the reference value for supply water temperature [28].
Energies 16 06830 g003
Figure 4. Thermal energy fluxes labeled as Φ and dissipation in the building identified for the thermodynamic model of the building.
Figure 4. Thermal energy fluxes labeled as Φ and dissipation in the building identified for the thermodynamic model of the building.
Energies 16 06830 g004
Figure 5. Original, developed by the authors’ thermodynamic model of the building with a resolution to the type of partitions and fluxes of supply and dissipation.
Figure 5. Original, developed by the authors’ thermodynamic model of the building with a resolution to the type of partitions and fluxes of supply and dissipation.
Energies 16 06830 g005
Figure 6. Distribution of the temperature field in the building partition envelope.
Figure 6. Distribution of the temperature field in the building partition envelope.
Energies 16 06830 g006
Figure 7. Model of the reference building (case study building) developed in an OpenStudio simulation environment.
Figure 7. Model of the reference building (case study building) developed in an OpenStudio simulation environment.
Energies 16 06830 g007
Figure 8. Topology of the hydraulic system of the central heating circuit in the reference building.
Figure 8. Topology of the hydraulic system of the central heating circuit in the reference building.
Energies 16 06830 g008
Figure 9. Thermal calibration curves of the CH system in the reference building (case study building).
Figure 9. Thermal calibration curves of the CH system in the reference building (case study building).
Energies 16 06830 g009
Figure 10. Algorithmic topology of a dedicated multilevel control system.
Figure 10. Algorithmic topology of a dedicated multilevel control system.
Energies 16 06830 g010
Figure 11. Diagram of the communication of temperature sensors with the analytical correction layer of the system.
Figure 11. Diagram of the communication of temperature sensors with the analytical correction layer of the system.
Energies 16 06830 g011
Figure 12. Wireless temperature and humidity sensor powered by a battery with a LoRa radio interface.
Figure 12. Wireless temperature and humidity sensor powered by a battery with a LoRa radio interface.
Energies 16 06830 g012
Figure 13. View of a dedicated web panel for the administration of temperature sensors in developed thermal zones.
Figure 13. View of a dedicated web panel for the administration of temperature sensors in developed thermal zones.
Energies 16 06830 g013
Figure 14. Developed control system framework dedicated to the implementation of a multilevel control algorithm using existing local HVAC controller and wireless distributed temperature sensors.
Figure 14. Developed control system framework dedicated to the implementation of a multilevel control algorithm using existing local HVAC controller and wireless distributed temperature sensors.
Energies 16 06830 g014
Figure 15. Dashboard of the developed system based on SkySpark software.
Figure 15. Dashboard of the developed system based on SkySpark software.
Energies 16 06830 g015
Figure 16. Example of an energy report on SkySpark software.
Figure 16. Example of an energy report on SkySpark software.
Energies 16 06830 g016
Figure 17. Diagram of the operation of the Python script to correct the work of the local controller.
Figure 17. Diagram of the operation of the Python script to correct the work of the local controller.
Energies 16 06830 g017
Figure 18. Print screen of the daily energy consumption and savings in the reference building on 16 January.
Figure 18. Print screen of the daily energy consumption and savings in the reference building on 16 January.
Energies 16 06830 g018
Figure 19. Print screen of the daily energy consumption and savings in the reference building on 4 February.
Figure 19. Print screen of the daily energy consumption and savings in the reference building on 4 February.
Energies 16 06830 g019
Figure 20. Print screen of the daily energy consumption and savings in the reference building on 7 February.
Figure 20. Print screen of the daily energy consumption and savings in the reference building on 7 February.
Energies 16 06830 g020
Figure 21. Print screen of the daily energy consumption and savings in the reference building on 24 March.
Figure 21. Print screen of the daily energy consumption and savings in the reference building on 24 March.
Energies 16 06830 g021
Figure 22. Print screen of detailed analytical data for the selected measurement point Key Performance Indicators (KPI).
Figure 22. Print screen of detailed analytical data for the selected measurement point Key Performance Indicators (KPI).
Energies 16 06830 g022
Table 1. Parameters of the reference building.
Table 1. Parameters of the reference building.
ParameterValue
Location Warsaw, Poland, Central and Eastern Europe
Building typeMultifamily
Climatic zoneIII
Design outdoor temperature−20 °C
Heated area of the building1209.2 m2
Air changes per hour3.5
Heated volume3229.8 m3
Number of floors5
Number of apartments31
Number of rooms155
Table 2. Thermal transmittance for each type of partition in the reference building.
Table 2. Thermal transmittance for each type of partition in the reference building.
Type of Partition Thermal   Transmittance   [ W m 2   K ]
Interior doors2.600
Window1.500
Floor in basement0.283
Floor on the ground0.250
Roof0.185
Ceiling0.280
Interior wall 12 cm1.255
Interior wall 15 cm0.955
Interior wall 30 cm0.668
Exterior wall0.240
Table 3. Estimated thermal energy consumption vs. actual in a monthly outlook.
Table 3. Estimated thermal energy consumption vs. actual in a monthly outlook.
Period/MonthEstimated Consumption (Baseline) [kWh]Real Consumption
[kWh]
October 202112,222.2210,833.33
November 202116,666.6714,722.22
December 202123,888.8921,111.11
January 202222,777.7820,000.00
February 202217,777.7815,555.56
March 202217,222.2215,277.78
Disclaimer/Publisher’s Note: The statements, opinions and data contained in all publications are solely those of the individual author(s) and contributor(s) and not of MDPI and/or the editor(s). MDPI and/or the editor(s) disclaim responsibility for any injury to people or property resulting from any ideas, methods, instructions or products referred to in the content.

Share and Cite

MDPI and ACS Style

Skała, A.; Grela, J.; Latoń, D.; Bańczyk, K.; Markiewicz, M.; Ożadowicz, A. Implementation of Building a Thermal Model to Improve Energy Efficiency of the Central Heating System—A Case Study. Energies 2023, 16, 6830. https://doi.org/10.3390/en16196830

AMA Style

Skała A, Grela J, Latoń D, Bańczyk K, Markiewicz M, Ożadowicz A. Implementation of Building a Thermal Model to Improve Energy Efficiency of the Central Heating System—A Case Study. Energies. 2023; 16(19):6830. https://doi.org/10.3390/en16196830

Chicago/Turabian Style

Skała, Aleksander, Jakub Grela, Dominik Latoń, Katarzyna Bańczyk, Michał Markiewicz, and Andrzej Ożadowicz. 2023. "Implementation of Building a Thermal Model to Improve Energy Efficiency of the Central Heating System—A Case Study" Energies 16, no. 19: 6830. https://doi.org/10.3390/en16196830

APA Style

Skała, A., Grela, J., Latoń, D., Bańczyk, K., Markiewicz, M., & Ożadowicz, A. (2023). Implementation of Building a Thermal Model to Improve Energy Efficiency of the Central Heating System—A Case Study. Energies, 16(19), 6830. https://doi.org/10.3390/en16196830

Note that from the first issue of 2016, this journal uses article numbers instead of page numbers. See further details here.

Article Metrics

Back to TopTop