Fracture Modeling of Shale Oil and Gas Reservoirs in Texas
Abstract
:1. Introduction
2. Multistage Fracturing of Horizontal Wells
2.1. Horizontal Well Descriptions
2.2. Multistage Fracturing
2.3. Multistage Fracturing Mechanics

2.4. Conventional Multistage Fracture Completion Techniques
2.5. Multistage Horizontal Completion Innovations and Optimizations
2.6. Typical Multistage Fracture Treatment Parameters
| Base Fluid | Fluid Type | Main Composition |
|---|---|---|
| Water-based | Slickwater | Water + sand (+ chemical additives) |
| Linear fluids | Gelled water, GUAR < HPG, HEC, CMHPG | |
| Crosslinked fluids | Crosslinker + GUAR, HPG, CMHPG, CMHEC | |
| Viscoelastic surfactant gel fluids | Electrolite + surfactant | |
| Foam-based | Water-based foam | Water and foamer + N2 or CO2 |
| Acid-based foam | Acid and foamer + N2 | |
| Alcohol-based foam | Methanol and foamer + N2 | |
| Oil-based | Linear fluids | Oil, gelled oil |
| Crosslinked fluids | Phosphate ester gels | |
| Water Emulsion | Water + oil + emulsifiers | |
| Acid-based | Linear fluids | - |
| Crosslinked fluids | - | |
| Oil Emulsion | - | |
| Alcohol-based | Methanol/water mixes or 100% methanol | Methanol + water |
| Emulsion-based | Water–oil emulsions | Water + oil |
| CO2–methanol | CO2 + water + methanol | |
| Others | - | |
| Other fluids | Liquid CO2 | CO2 |
| Liquid nitrogen | N2 | |
| Liquid helium | He | |
| Liquid natural gas | LPG (butane and propane) |
| Base Fluid | Pros and Cons |
|---|---|
| Water-based | Most cost-effective and available, incombustible, simplest viscosity control. Not suitable for water-sensitive formation, water trapping, less capability of proppant transport of slickwater |
| Foam-based | Reduction in water usage, additives, and formation damage; better residual cleanup; high viscosity and proppant transport capability. High costs, rheological uncertainty, and the need for higher pumping rates |
| Oil-based | Compatible with almost any formation type. Potential high cost and concerns with safety and environmental effects |
| Acid-based | Needs continuous carbonate/limestone phases to etch, and disposal of solutes, short fractures due to high leakoff and rapid acid reaction |
| Alcohol-based | Potential to decrease water trapping, compatible with water-sensitive formations, and stabilizes temperature. Flammable, expensive, extra spending with personnel training, easy to degrade |
| Emulsion-based | Similar to foam-based fluids and depends on oil or water external emulsion |
| Other fluids | Provide substantial energy to recover fluids, which is suitable for low bottom-hole pressure formations, and less water to alleviate damage to water-sensitive formations; reduce the proppant amount, high costs |

3. Fracture Modeling and Simulation
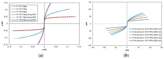
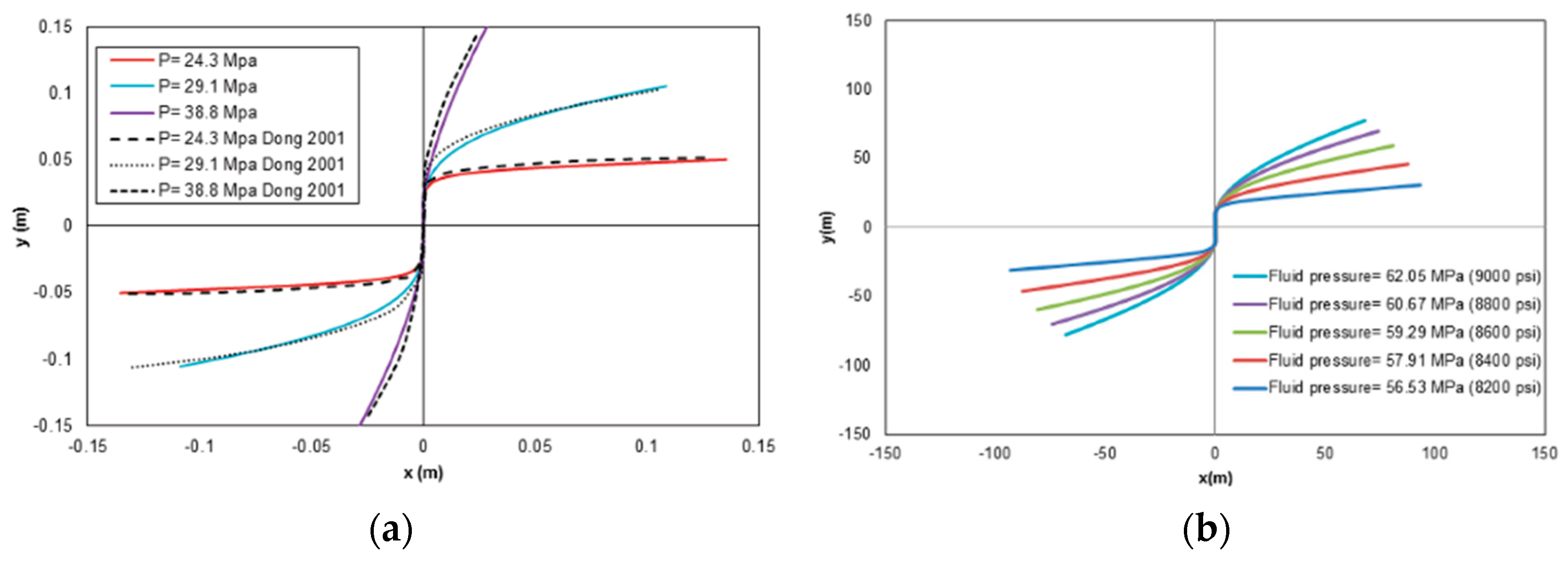
3.1. Fracture Propagation Modeling
3.2. Fracturing Flowback
3.3. Commercial Software Simulators
4. Refracturing
5. The Practice of Formation Fracturing
6. Fracture Diagnostic Techniques
7. Advances in Fracture Modeling
7.1. Black-Box Fast Multipole Method
7.2. Progressive Nonintrusive Theory of Fracture Proppant Flow
7.3. Plasma Fracturing
7.4. Data Analytics Approach
Author Contributions
Funding
Data Availability Statement
Conflicts of Interest
References
- Montgomery, C.T.; Smith, M.B. Hydraulic Fracturing: History of an Enduring Technology. J. Pet. Technol. 2010, 62, 26–40. [Google Scholar] [CrossRef]
- Hinton, D.D. The Seventeen-Year Overnight Wonder: George Mitchell and Unlocking the Barnett Shale. J. Am. Hist. 2012, 99, 229–235. [Google Scholar] [CrossRef]
- Gerali, F. Horizontal Drilling. Available online: https://ethw.org/Horizontal_Drilling (accessed on 24 April 2022).
- Pearson, C.M. Hydraulic Fracturing of Horizontal Wells—Realizing the Paradigm Shift That Has Been 30 Years in Development. Available online: http://libertyresourcesllc.com/upload/SPE%20Distinguished%20Lecture%20-%20Horizontal%20Well%20Fracturing.pdf (accessed on 24 April 2022).
- Today in Energy. U.S. Crude Oil and Natural Gas Production in 2019 Hit Records with Fewer Rigs and Wells. Available online: https://www.eia.gov/todayinenergy/detail.php?id=44236# (accessed on 24 April 2022).
- Grieser, W.V.; Shelley, R.F.; Soliman, M.Y. Predicting Production Outcome From Multi-Stage, Horizontal Barnett Completions. In Proceedings of the SPE Production and Operations Symposium, Oklahoma City, OK, USA, 4 April 2009. [Google Scholar]
- Nwabuoku, K.C. Study Optimizes Eagle Ford Completion. Available online: https://www.aogr.com/magazine/frac-facts/study-optimizes-eagle-ford-completion (accessed on 24 April 2022).
- Miller, B.A.; Paneitz, J.M.; Mullen, M.J.; Meijs, R.; Tunstall, K.M.; Garcia, M. The Successful Application of a Compartmental Completion Technique Used To Isolate Multiple Hydraulic-Fracture Treatments in Horizontal Bakken Shale Wells in North Dakota. In Proceedings of the SPE Annual Technical Conference and Exhibition, Denver, CO, USA, 21 September 2008. [Google Scholar]
- Enverus. Number of Horizontal Oil and Gas Wells in the United States from 2008 to 2018. Available online: https://www.statista.com/statistics/1103267/number-horizontal-oil-gas-wells-us/ (accessed on 24 April 2022).
- Analysis & Projections. Review of Emerging Resources: U.S. Shale Gas and Shale Oil Plays. Available online: https://www.eia.gov/analysis/studies/usshalegas/ (accessed on 24 April 2022).
- Miller, C.; Waters, G.; Rylander, E. Evaluation of Production Log Data from Horizontal Wells Drilled in Organic Shales. In Proceedings of the North American Unconventional Gas Conference and Exhibition, The Woodlands, TX, USA, 14 June 2011. [Google Scholar]
- Soliman, M.Y.; Dusterhoft, R. Fracturing Horizontal Wells; McGraw-Hill Education: New York, NY, USA, 2016. [Google Scholar]
- Soliman, M.Y.; Hunt, J.L.; El Rabaa, A.M. Fracturing Aspects of Horizontal Wells. J. Pet. Technol. 1990, 42, 966–973. [Google Scholar] [CrossRef]
- Stephenson, B.; Galan, E.; Williams, W.; MacDonald, J.; Azad, A.; Carduner, R.; Zimmer, U. Geometry and Failure Mechanisms from Microseismic in the Duvernay Shale to Explain Changes in Well Performance with Drilling Azimuth. In Proceedings of the SPE Hydraulic Fracturing Technology Conference and Exhibition, The Woodlands, TX, USA, 23 January 2018. [Google Scholar]
- Abass, H.H.; Soliman, M.Y.; Al-Tahini, A.M.; Surjaatmadja, J.B.; Meadows, D.L.; Sierra, L. Oriented Fracturing: A New Technique To Hydraulically Fracture an Openhole Horizontal Well. In Proceedings of the SPE Annual Technical Conference and Exhibition, New Orleans, LA, USA, 4 October 2009. [Google Scholar]
- Soliman, M.Y.; Grieser, W. Analyzing, Optimizing Frac Treatments By Means of a Numerical Simulator. J. Pet. Technol. 2010, 62, 22–25. [Google Scholar] [CrossRef]
- Shelley, R.F.; Soliman, M.Y.; Vennes, M. Evaluating the Effects of Well-Type Selection and Hydraulic-Fracture Design on Recovery for Various Reservoir Permeability Using a Numeric Reservoir Simulator. In Proceedings of the SPE EUROPEC/EAGE Annual Conference and Exhibition, Barcelona, Spain, 14 June 2010. [Google Scholar]
- Hubbert, M.K.; Willis, D.G. Mechanics Of Hydraulic Fracturing. Trans. AIME 1957, 210, 153–168. [Google Scholar] [CrossRef]
- Hoek, E.; Brown, E.T. Empirical Strength Criterion for Rock Masses. J. Geotech. Geoenviron. Eng. 1980, 106, 1013–1035. [Google Scholar] [CrossRef]
- Soliman, M.Y.; Boonen, P. Rock Mechanics and Stimulation Aspects of Horizontal Wells. J. Pet. Sci. Eng. 2000, 25, 187–204. [Google Scholar] [CrossRef]
- Soliman, M.Y.; East, L.; Adams, D. Geomechanics Aspects of Multiple Fracturing of Horizontal and Vertical Wells. SPE Drill. Complet. 2008, 23, 217–228. [Google Scholar] [CrossRef]
- Deimbacher, F.X.; Economides, M.J.; Jensen, O.K. Generalized Performance of Hydraulic Fractures With Complex Geometry Intersecting Horizontal Wells. In Proceedings of the SPE Production Operations Symposium, Oklahoma City, OK, USA, 21 March 1993. [Google Scholar]
- El-Rabaa, W.; Rogiers, J.-C. Potential Rock Response Problems Associated with Horizontal Well Completions; ISRM: Caracas, Venezuela, 1990. [Google Scholar]
- Owens, K.A.; Andersen, S.A.; Economides, M.J. Fracturing Pressures for Horizontal Wells. In Proceedings of the SPE Annual Technical Conference and Exhibition, Washington, DC, USA, 4 October 1992. [Google Scholar]
- Soliman, M.Y.; Pongratz, R.; Rylance, M.; Smith, M. Fracture Treatment Optimization for Horizontal Well Completions. In Proceedings of the SPE Russian Oil and Gas Technical Conference and Exhibition, Moscow, Russia, 3 October 2006. [Google Scholar]
- Rafiee, M.; Rezaei, A.; Soliman, M.Y. Investigating Hydraulic Fracture Propagation in Multi Well Pads: A Close Look at Stress Shadow from Overlapping Fractures. Hydraul. Fract. J. 2015, 2, 23–27. [Google Scholar]
- Soliman, M.Y.; Daal, J.; East, L. Fracturing Unconventional Formations to Enhance Productivity. J. Nat. Gas Sci. Eng. 2012, 8, 52–67. [Google Scholar] [CrossRef]
- McDaniel, B.W.; East, L.E.; Surjaatmadja, J.B. Use of Hydrajet Perforating To Improve Fracturing Success Sees Global Expansion. In Proceedings of the CIPC/SPE Gas Technology Symposium 2008 Joint Conference, Calgary, AB, Canada, 16 June 2008. [Google Scholar]
- McKown, M. Benefits Of Pinpoint Fracturing For High-Intensity Completions. Available online: https://www.hartenergy.com/exclusives/benefits-pinpoint-fracturing-high-intensity-completions-176615 (accessed on 24 April 2022).
- Stegent, N.; Wagner, A.; Stringer, C.; Tompkins, R.; Smith, N. Engineering Approach to Optimize Development Strategy in the Oil Segment of the Eagle Ford Shale: A Case Study. SPE Prod. Oper. 2013, 28, 226–234. [Google Scholar] [CrossRef]
- Soliman, M.Y.; East, L.; Augustine, J. Fracturing Design Aimed at Enhancing Fracture Complexity. In Proceedings of the SPE EUROPEC/EAGE Annual Conference and Exhibition, Barcelona, Spain, 14 June 2010. [Google Scholar]
- East, L.; Soliman, M.Y.Y.; Augustine, J. Methods for Enhancing Far-Field Complexity in Fracturing Operations. SPE Prod. Oper. 2011, 26, 291–303. [Google Scholar] [CrossRef]
- Rafiee, M.; Soliman, M.Y.; Pirayesh, E. Hydraulic Fracturing Design and Optimization: A Modification to Zipper Frac. In Proceedings of the SPE Annual Technical Conference and Exhibition, San Antonio, TX, USA, 8 October 2012. [Google Scholar]
- Nagel, N.; Zhang, F.; Sanchez-Nagel, M.; Lee, B. Quantitative Evaluation of Completion Techniques on Influencing Shale Fracture ‘Complexity’. In Effective and Sustainable Hydraulic Fracturing; IntechOpen: London, UK, 2013. [Google Scholar]
- Sierra, L.; East, L.; Soliman, M.Y.; Kulakofsky, D. New Completion Methodology To Improve Oil Recovery and Minimize Water Intrusion in Reservoirs Subject to Water Injection. SPE J. 2011, 16, 648–661. [Google Scholar] [CrossRef]
- Broomfield, M. Support to the Identification of Potential Risks for the Environment and Human Health Arising from Hydrocarbons Operations Involving Hydraulic Fracturing in Europe; CE Delft: Delft, The Netherlands, 2012. [Google Scholar]
- King, G.E. Hydraulic Fracturing 101: What Every Representative, Environmentalist, Regulator, Reporter, Investor, University Researcher, Neighbor and Engineer Should Know About Estimating Frac Risk and Improving Frac Performance in Unconventional Gas and Oil Wells. In Proceedings of the SPE Hydraulic Fracturing Technology Conference, The Woodlands, TX, USA, 6 February 2012. [Google Scholar]
- Roach, E. Proppant: The Greatest Oilfield Innovation of the 21st Century. Available online: https://www.enverus.com/blog/proppant-the-greatest-oilfield-innovation/ (accessed on 25 April 2022).
- Gandossi, L. An Overview of Hydraulic Fracturing and Other Formation Stimulation Technologies for Shale Gas Production; Publications Office of the European Union: Luxembourg, The Netherlands, 2013. [Google Scholar]
- Parker, J. Technology vs. Nature. Can Man-Made Proppants Replace Natural Frac Sand? Available online: https://www.oklahomaminerals.com/manmade-proppants-replace-natural-frac-sand (accessed on 25 April 2022).
- Barth, J.O.; Ryan, K.M.; Mayerhofer, M.J.; Stegent, N.A. Frac Diagnostics Key in Marcellus Wells. Available online: https://www.aogr.com/magazine/frac-facts/frac-diagnostics-key-in-marcellus-wells (accessed on 25 April 2022).
- East, L.E.; Grieser, W.; McDaniel, B.W.; Johnson, B.; Jackson, R.; Fisher, K. Successful Application of Hydrajet Fracturing on Horizontal Wells Completed in a Thick Shale Reservoir. In Proceedings of the SPE Eastern Regional Meeting, Charleston, WV, USA, 15 September 2004. [Google Scholar]
- Adachi, J.; Siebrits, E.; Peirce, A.; Desroches, J. Computer Simulation of Hydraulic Fractures. Int. J. Rock Mech. Min. Sci. 2007, 44, 739–757. [Google Scholar] [CrossRef]
- Manchanda, R.; Zheng, S.; Hirose, S.; Sharma, M.M. Integrating Reservoir Geomechanics with Multiple Fracture Propagation and Proppant Placement. SPE J. 2020, 25, 662–691. [Google Scholar] [CrossRef]
- Baldwin, C.S. Brief History of Fiber Optic Sensing in the Oil Field Industry. In Proceedings of the Fiber Optic Sensors and Applications XI, Baltimore, MD, USA, 18 June 2014. [Google Scholar]
- Wu, Y.; Richter, P.; Hull, R.; Farhadiroushan, M. Hydraulic Frac-Hit Corridor (FHC) Monitoring and Analysis with High-Resolution Distributed Acoustic Sensing (DAS) and Far-Field Strain (FFS) Measurements. First Break 2020, 38, 65–70. [Google Scholar] [CrossRef]
- Hull, R.; Meek, R.; Bello, H.; Miller, D. Exploration of Case Histories of DAS Fiber-Based Microseismic and Strain Data, Monitoring Horizontal Hydraulic Stimulations Using Various Tools to Highlight Physical Deformation Processes (Part A). In Proceedings of the 5th Unconventional Resources Technology Conference, Austin, TX, USA, 24–26 July 2017; American Association of Petroleum Geologists: Tulsa, OK, USA, 2017. [Google Scholar]
- Jayaram, V.; Hull, R.; Wagner, J.; Zhang, S. DAS/DTS Put New Light On Stimulations; The American Oil and Gas Reporter: Haysville, KS, USA, 2019. [Google Scholar]
- Jin, G.; Roy, B. Hydraulic-Fracture Geometry Characterization Using Low-Frequency DAS Signal. Lead. Edge 2017, 36, 975–980. [Google Scholar] [CrossRef]
- Shahri, M.; Tucker, A.; Rice, C.; Lathrop, Z.; Ratcliff, D.; McClure, M.; Fowler, G. High Fidelity Fibre-Optic Observations and Resultant Fracture Modeling in Support of Planarity. In Proceedings of the SPE Hydraulic Fracturing Technology Conference and Exhibition, Virtual, 4 May 2021. [Google Scholar]
- Holley, E.H.; Molenaar, M.M.; Fidan, E.; Banack, B. Interpreting Uncemented Multistage Hydraulic-Fracturing Completion Effectiveness By Use of Fiber-Optic DTS Injection Data. SPE Drill. Complet. 2013, 28, 243–253. [Google Scholar] [CrossRef]
- Ozkan, E.; Brown, M.; Raghavan, R.; Kazemi, H. Comparison of Fractured Horizontal-Well Performance in Conventional and Unconventional Reservoirs. In Proceedings of the SPE Western Regional Meeting, San Jose, CA, USA, 24 March 2009. [Google Scholar]
- Brown, M.; Ozkan, E.; Raghavan, R.; Kazemi, H. Practical Solutions for Pressure-Transient Responses of Fractured Horizontal Wells in Unconventional Shale Reservoirs. SPE Reserv. Eval. Eng. 2011, 14, 663–676. [Google Scholar] [CrossRef]
- Stalgorova, E.; Mattar, L. Practical Analytical Model to Simulate Production of Horizontal Wells with Branch Fractures. In Proceedings of the SPE Canadian Unconventional Resources Conference, Calgary, AB, Canada, 30 October 2012. [Google Scholar]
- Stalgorova, E.; Mattar, L. Analytical Model for Unconventional Multifractured Composite Systems. SPE Reserv. Eval. Eng. 2013, 16, 246–256. [Google Scholar] [CrossRef]
- Heidari Sureshjani, M.; Clarkson, C.R. An Analytical Model for Analyzing and Forecasting Production From Multifractured Horizontal Wells With Complex Branched-Fracture Geometry. SPE Reserv. Eval. Eng. 2015, 18, 356–374. [Google Scholar] [CrossRef]
- Clarkson, C.R. Production Data Analysis of Unconventional Gas Wells: Review of Theory and Best Practices. Int. J. Coal Geol. 2013, 109–110, 101–146. [Google Scholar] [CrossRef]
- Alkouh, A.; Wattenbarger, R.A. New Advances in Shale Reservoir Analysis Using Flowback Data. In Proceedings of the SPE Eastern Regional Meeting, Pittsburgh, PA, USA, 20 August 2013. [Google Scholar]
- Crafton, J.W. Well Evaluation Using Early Time Post-Stimulation Flowback Data. In Proceedings of the SPE Annual Technical Conference and Exhibition, New Orleans, LA, USA, 27 September 1998. [Google Scholar]
- Crafton, J.W.; Gunderson, D.W. Use of Extremely High Time-Resolution Production Data To Characterize Hydraulic Fracture Properties. In Proceedings of the SPE Annual Technical Conference and Exhibition, San Antonio, TX, USA, 24 September 2006. [Google Scholar]
- Crafton, J.W.; Gunderson, D.W. Stimulation Flowback Management—Keeping a Good Completion Good. In Proceedings of the SPE Annual Technical Conference and Exhibition, Anaheim, CA, USA, 11 November 2007. [Google Scholar]
- Crafton, J.W. Modeling Flowback Behavior or Flowback Equals “Slowback”. In Proceedings of the the SPE Shale Gas Production Conference, Fort Worth, TX, USA, 16 November 2008. [Google Scholar]
- Crafton, J.W. Flowback Performance in Intensely Naturally Fractured Shale Gas Reservoirs. In Proceedings of the SPE Unconventional Gas Conference, Pittsburgh, PA, USA, 23 February 2010. [Google Scholar]
- Clarkson, C.R. Production Data Analysis of Unconventional Gas Wells: Workflow. Int. J. Coal Geol. 2013, 109–110, 147–157. [Google Scholar] [CrossRef]
- Clarkson, C.R. Unconventional Reservoir Rate-Transient Analysis; Elsevier: Amsterdam, The Netherlands, 2021; ISBN 9780323901161. [Google Scholar]
- Clarkson, C.R.; Williams-Kovacs, J.; Zhang, Z.; Yuan, B.; Ghanizadeh, A.; Hamdi, H.; Islam, A. Case Studies of Integrated Flowback Analysis: Examples from the Montney and Duvernay Formations. In Proceedings of the SPE Canada Unconventional Resources Conference, Virtual, 24 September 2020. [Google Scholar]
- Zhang, Z.; Clarkson, C.; Williams-Kovacs, J.D.; Yuan, B.; Ghanizadeh, A. Rigorous Estimation of the Initial Conditions of Flowback Using a Coupled Hydraulic-Fracture/Dynamic-Drainage-Area Leakoff Model Constrained by Laboratory Geomechanical Data. SPE J. 2020, 25, 3051–3078. [Google Scholar] [CrossRef]
- Clarkson, C.R.; Qanbari, F.; Williams-Kovacs, J.D. Semi-Analytical Model for Matching Flowback and Early-Time Production of Multi-Fractured Horizontal Tight Oil Wells. In Proceedings of the 4th Unconventional Resources Technology Conference, San Antonio, TX, USA, 1–3 August 2016; American Association of Petroleum Geologists: Tulsa, OK, USA, 2016. [Google Scholar]
- Clarkson, C.R.; Qanbari, F.; Williams-Kovacs, J.D.; Zanganeh, B. Fracture Propagation, Leakoff and Flowback Modeling for Tight Oil Wells Using the Dynamic Drainage Area Concept. In Proceedings of the SPE Western Regional Meeting, Bakersfield, CA, USA, 23 April 2017. [Google Scholar]
- Clarkson, C.R.; Williams-Kovacs, J.D. Modeling Two-Phase Flowback of Multifractured Horizontal Wells Completed in Shale. SPE J. 2013, 18, 795–812. [Google Scholar] [CrossRef]
- Clarkson, C.R.; Williams-Kovacs, J.D. A New Method for Modeling Multi-Phase Flowback of Multi-Fractured Horizontal Tight Oil Wells to Determine Hydraulic Fracture Properties. In Proceedings of the SPE Annual Technical Conference and Exhibition, New Orleans, LA, USA, 30 September 2013. [Google Scholar]
- Alkouh, A.; McKetta, S.; Wattenbarger, R.A. Estimation of Effective-Fracture Volume Using Water-Flowback and Production Data for Shale-Gas Wells. J. Can. Pet. Technol. 2014, 53, 290–303. [Google Scholar] [CrossRef]
- Fu, Y.; Dehghanpour, H.; Ezulike, D.O.; Jones, R.S. Estimating Effective Fracture Pore Volume From Flowback Data and Evaluating Its Relationship to Design Parameters of Multistage-Fracture Completion. SPE Prod. Oper. 2017, 32, 423–439. [Google Scholar] [CrossRef]
- Zeng, L.; Reid, N.; Lu, Y.; Hossain, M.M.; Saeedi, A.; Xie, Q. Effect of the Fluid–Shale Interaction on Salinity: Implications for High-Salinity Flowback Water during Hydraulic Fracturing in Shales. Energy Fuels 2020, 34, 3031–3040. [Google Scholar] [CrossRef]
- Salinity of the Flowback Water from Selected U.S. Shales Expressed in Concentration of Total Suspended Solids (TDS) as of 2011. Available online: https://www.statista.com/statistics/250408/flowback-water-salinity-from-different-us-shales-by-tds-concentration/ (accessed on 25 April 2022).
- Will, J.; Eckardt, S. Optimization of Hydrocarbon Production from Unconventional Shale Reservoirs Using Numerical Modelling. Available online: https://www.dynardo.de/fileadmin/Material_Dynardo/bibliothek/Bauwesen_Geotechnik/2017_JoPT_Avanti_Paper_JW.pdf (accessed on 26 April 2022).
- Chen, B.; Barboza, B.R.; Sun, Y.; Bai, J.; Thomas, H.R.; Dutko, M.; Cottrell, M.; Li, C. A Review of Hydraulic Fracturing Simulation. Arch. Comput. Methods Eng. 2021, 29, 1–58. [Google Scholar] [CrossRef]
- Dobbs, M.R.; Haslam, R.B.; Tamayo-Mas, E. Review of Software Used by the Oil and Gas Industry to Model Hydraulic Fracturing. Available online: https://www.gov.uk/government/publications/review-of-software-used-by-the-oil-and-gas-industry-to-model-hydraulic-fracturing (accessed on 26 April 2022).
- McClure, M.; Kang, C.; Hewson, C.; Medam, S. ResFrac Technical Writeup. Available online: https://www.resfrac.com/sites/default/files/2021-02/ResFrac%20Technical%20Writeup%20February%2013%202021.pdf (accessed on 26 April 2022).
- McClure, M.; Fowler, G.; Kang, C. The A to Z Guide to Accelerating Continuous Improvement with ResFrac. Available online: https://www.resfrac.com/wp-content/uploads/2021/09/Fracture-modeling-with-ResFrac_March_2023.pdf (accessed on 26 April 2022).
- Ratcliff, D.; McClure, M.; Fowler, G.; Elliot, B.; Qualls, A. Modelling of Parent Child Well Interactions. In Proceedings of the the SPE Hydraulic Fracturing Technology Conference and Exhibition, The Woodlands, TX, USA, 25 January 2022. [Google Scholar]
- McClure, M.; Picone, M.; Fowler, G.; Ratcliff, D.; Kang, C.; Medam, S.; Frantz, J. Nuances and Frequently Asked Questions in Field-Scale Hydraulic Fracture Modeling. In Proceedings of the SPE Hydraulic Fracturing Technology Conference and Exhibition, The Woodlands, TX, USA, 28 January 2020. [Google Scholar]
- Barree, R.D. A Practical Numerical Simulator for Three-Dimensional Fracture Propagation in Heterogeneous Media. In Proceedings of the SPE Reservoir Simulation Symposium, San Francisco, CA, USA, 15 November 1983. [Google Scholar]
- Barree, R.D. A New Look at Fractures Tip Screenout Behavior. J. Pet. Technol. 1991, 43, 138–143. [Google Scholar] [CrossRef]
- Barree, R.D.; Mukherjee, H. Engineering Criteria for Fracture Flowback Procedures. In Proceedings of the Low Permeability Reservoirs Symposium, Denver, CO, USA, 19 March 1995. [Google Scholar]
- Barree, R.D. Applications of Pre-Frac Injection/Falloff Tests in Fissured Reservoirs—Field Examples. In Proceedings of the SPE Rocky Mountain Regional/Low-Permeability Reservoirs Symposium, Denver, CO, 5 April 1998. [Google Scholar]
- Miskimins, J.L.; Barree, R.D. Modeling of Hydraulic Fracture Height Containment in Laminated Sand and Shale Sequences. In Proceedings of the SPE Production and Operations Symposium, Oklahoma City, OK, USA, 23 March 2003. [Google Scholar]
- GOHFER® Fracture Software Brochure. Available online: https://www.halliburton.com/en/resources/gohfer-fracture-modeling-software-brochure (accessed on 10 May 2023).
- Barree, R.D. Stress Shadowing and Fracture Interference in GOHFER® Software White Paper. Available online: https://barree.net/images/documents/gohfer-stress-shadowing-fracture-interference.pdf (accessed on 10 May 2023).
- Barree, R.D. Fracture Conductivity and Cleanup in GOHFER® Software. Available online: https://www.halliburton.com/en/resources/gohfer-fracture-conductivity-and-cleanup-white-paper (accessed on 10 June 2023).
- GOHFER 3D User Manual. Available online: https://barree.net/images/documents/GOHFER%20Manual%20v9.1.3.x.pdf (accessed on 10 May 2023).
- Zhan, J.; Seetahal, S.; Cao, J.; Hejazi, H.; Alexander, D.; He, R.; Zhang, K.; Chen, Z. An Integrated Method to Characterize Shale Gas Reservoir Performance. In Proceedings of the SPE Trinidad and Tobago Section Energy Resources Conference, Port of Spain, Trinidad and Tobago, 13 June 2016. [Google Scholar]
- Medina, L.A.; Tutuncu, A.N.; Miskimins, J.L.; Eustes, A.W. Discrete Fracture Network (DFN) and Hydraulic Fracturing Analysis Based on a 3D Geomechanical Model for Prospective Shale Plays in Colombia. In Proceedings of the 54th U.S. Rock Mechanics/Geomechanics Symposium, Online, 28 June–1 July 2020. [Google Scholar]
- Leggett, S.E.; Zhu, D.; Hill, A.D. Thermal Effects on Far-Field Distributed Acoustic Strain-Rate Sensors. SPE J. 2022, 27, 1036–1048. [Google Scholar] [CrossRef]
- QuikLook® Reservoir Simulator–Data Sheet. Available online: https://www.halliburton.com/en/resources/quiklook-service-data-sheet (accessed on 10 May 2023).
- Ansah, J.; Soliman, M.Y.; Ali, S.A.; Moreno, C.; Jorquera, R.A.; Warren, J.M. Optimization of Conformance Decisions Using a New Well-Intervention Simulator. In Proceedings of the SPE/DOE Symposium on Improved Oil Recovery, Tulsa, OK, USA, 22 April 2006. [Google Scholar]
- East, L.E.; Sierra, L.; Soliman, M.Y. Altering Sweep Profiles during Waterflooding Using Near-Wellbore and Deep Reservoir Controls. In Proceedings of the SPE/DGS Saudi Arabia Section Technical Symposium and Exhibition, Al-Khobar, Saudi Arabia, 15 May 2011. [Google Scholar]
- Soliman, M.Y.; Miranda, C.; Wang, H.; Thornton, K. Investigation of Effect of Fracturing Fluid on After-Closure Analysis in Gas Reservoirs. SPE Prod. Oper. 2011, 26, 185–194. [Google Scholar] [CrossRef]
- Saputelli, L.; Lopez, C.; Chacon, A.; Soliman, M. Design Optimization of Horizontal Wells with Multiple Hydraulic Fractures in the Bakken Shale. In Proceedings of the SPE/EAGE European Unconventional Resources Conference and Exhibition, Vienna, Austria, 25 February 2014. [Google Scholar]
- Daneshy, A. Extension of Second Generation Fractures in Horizontal Wells. Hydraul. Fract. J. 2016, 3, 8–13. [Google Scholar]
- Smith, M.; An, Z.; Klein, H. The Good & Bad of Pressure Depletion for Re-Fracs. Hydraul. Fract. J. 2016, 3, 14–23. [Google Scholar]
- Anjum, M.G.; Shafeeq, U.; Younas, M.A. Solid Expandable Tubular Combined With Swellable Elastomers Facilitate Mulitzonal Isolation and Fracturing, With Nothing Left in the Well Bore to Drill for Efficient Development of Tight Gas Reservoirs in Cost Effective Way. In Proceedings of the International Oil and Gas Conference and Exhibition, China, Beijing, China, 8 June 2010. [Google Scholar]
- Durst, D.G.; Ruzic, N. Expandable Tubulars Facilitate Improved Well Stimulation and Well Production. In Proceedings of the SPE Western Regional Meeting, San Jose, CA, USA, 24 March 2009. [Google Scholar]
- Valenzuela, A.; Parra, P.A.; Gigena, L.D.; Weimann, M.I.; Villareal, R.; Acosta, N.L.; Potapova, E. Novel Dynamic Diversion Applied in Stimulation of Shale Plays in North Mexico. In Proceedings of the SPE Annual Technical Conference and Exhibition, Amsterdam, The Netherlands, 27 October 2014. [Google Scholar]
- Arnold, D.; Boulis, A.; Fragachan, F. Eco-Friendly Biodegradable Materials For Zonal Isolation Of Multiple Perforation Clusters During Refracturing Of a Horizontal Well: Case History From Marcellus Shale Hydraulic Fracturing. In Proceedings of the SPE Eastern Regional Meeting, Charleston, WV, USA, 21 October 2014. [Google Scholar]
- Fragachan, F.; Arnold, D.; Babey, A.; Araque-Martinez, A.; Murphy, B.; Smith, C.; Shahri, M.; Robertson, B. Enhancing Well Intervention and Performance via Re-Fracturing. Hydraul. Fract. J. 2016, 3, 24–33. [Google Scholar]
- Wang, S.Y.; Luo, X.L.; Hurt, R.S. What We Learned from a Study of Re-Fracturing in Barnett Shale: An Investigation of Completion/Fracturing, and Production of Re-Fractured Wells. In Proceedings of the International Petroleum Technology Conference, Beijing, China, 26 March 2013. [Google Scholar]
- Alzahabi, A.; Soliman, M.; Bateman, R.; Asquith, G.; Alqahtani, G. Fracturability Index Maps for Fracture Placement in Shale Plays. Hydraul. Fract. J. 2015, 2, 8–18. [Google Scholar]
- Alzahabi, A.; Soliman, M.Y.; Berlow, N.E.; Spinner, T.M. Fracturability Index Maps for Fracture Placement and Design of Shale Reservoirs. US Patent 10,480,289, 19 November 2019. [Google Scholar]
- Alzahabi, A.M. Optimization of Hydraulic Fracture Design and Sequencing in Unconventional Formations; Texas Tech University: Lubbock, TX, USA, 2016. [Google Scholar]
- Mullen, M.; Enderlin, M. Fracability Index—More Than Just Calculating Rock Properties. In Proceedings of the SPE Annual Technical Conference and Exhibition, San Antonio, TX, USA, 8 October 2012. [Google Scholar]
- Rickman, R.; Mullen, M.J.; Petre, J.E.; Grieser, W.V.; Kundert, D. A Practical Use of Shale Petrophysics for Stimulation Design Optimization: All Shale Plays Are Not Clones of the Barnett Shale. In Proceedings of the SPE Annual Technical Conference and Exhibition, Denver, CO, USA, 21 September 2008. [Google Scholar]
- Li, Y.; Yang, J.; Chen, J.; Ma, X.; Cai, J. In Situ Stress and Mechanical Properties of Unconventional Gas Reservoirs. Sustain. Nat. Gas Reserv. Prod. Eng. 2022, 1, 83–106. [Google Scholar] [CrossRef]
- Wood, D.A. Assessing the Brittleness and Total Organic Carbon of Shale Formations and Their Role in Identifying Optimum Zones to Fracture Stimulate. Sustain. Geosci. Nat. Gas Subsurf. Syst. 2022, 2, 129–157. [Google Scholar] [CrossRef]
- Jin, X.; Shah, S.N.; Roegiers, J.-C.; Zhang, B. Fracability Evaluation in Shale Reservoirs—An Integrated Petrophysics and Geomechanics Approach. SPE J. 2015, 20, 518–526. [Google Scholar] [CrossRef]
- Gholami, R.; Rasouli, V.; Sarmadivaleh, M.; Minaeian, V.; Fakhari, N. Brittleness of gas shale reservoirs: A case study from the north Perth basin, Australia. J. Nat. Gas Sci. Eng. 2016, 33, 1244–1259. [Google Scholar] [CrossRef]
- Mathia, E.; Ratcliffe, K.; Wright, M. Brittleness Index—A Parameter to Embrace or Avoid? In Proceedings of the SPE/AAPG/SEG Unconventional Resources Technology Conference, San Antonio, TX, USA, 1 August 2016. [Google Scholar]
- Grieser, B.; Bray, J. Identification of Production Potential in Unconventional Reservoirs. In Proceedings of the Production and Operations Symposium, Oklahoma City, OK, USA, 31 March 2007. [Google Scholar]
- Jarvie, D.M.; Hill, R.J.; Ruble, T.E.; Pollastro, R.M. Unconventional Shale-Gas Systems: The Mississippian Barnett Shale of North-Central Texas as One Model for Thermogenic Shale-Gas Assessment. Am. Assoc. Pet. Geol Bull. 2007, 91, 475–499. [Google Scholar] [CrossRef]
- Wang, F.P.; Gale, J.F.W. Screening Criteria for Shale-Gas Systems. Gulf Coast Assoc. Geol. Soc. Trans. 2009, 59, 779–793. [Google Scholar]
- Altindag, R. Correlation of Specific Energy with Rock Brittleness Concepts on Rock Cutting. J. S. Afr. Inst. Min. Metall. 2003, 103, 163–171. [Google Scholar]
- Zhang, D.; Ranjith, P.G.; Perera, M.S.A. The brittleness indices used in rock mechanics and their application in shale hydraulic fracturing: A review. J. Pet. Sci. Eng. 2016, 143, 158–170. [Google Scholar] [CrossRef]
- Alzahabi, A.; AlQahtani, G.; Soliman, M.Y.; Bateman, R.M.; Asquith, G.; Vadapalli, R. Fracturability Index Is a Mineralogical Index: A New Approach for Fracturing Decision. In Proceedings of the SPE Saudi Arabia Section Annual Technical Symposium and Exhibition, Al-Khobar, Saudi Arabia, 21 April 2015. [Google Scholar]
- Nolte, K.G. Determination Of Fracture Parameters From Fracturing Pressure Decline. In Proceedings of the SPE Annual Technical Conference and Exhibition, Las Vegas, NV, USA, 23 September 1979. [Google Scholar]
- Nolte, K.G. Fracture Design Considerations Based on Pressure Analysis. In Proceedings of the SPE Cotton Valley Symposium, Tyler, TX, USA, 20 May 1982. [Google Scholar]
- Nolte, K.G. A General Analysis of Fracturing Pressure Decline With Application to Three Models. SPE Form. Eval. 1986, 1, 571–583. [Google Scholar] [CrossRef]
- Eltaleb, I.; Rezaei, A.; Siddiqui, F.; Awad, M.M.; Mansi, M.; Dindoruk, B.; Soliman, M.Y. Analysis of Fracture Injection Tests Using Signal Processing Approach. In Proceedings of the 8th Unconventional Resources Technology Conference, Tulsa, OK, USA, 20 July 2020. [Google Scholar]
- Eltaleb, I.; Rezaei, A.; Soliman, M.Y.; Dindoruk, B. A Signal Processing Approach for Analysis of Fracture Injection Test in Geothermal Reservoirs: A Case Study on the Utah FORGE Formation. In Proceedings of the SPE Hydraulic Fracturing Technology Conference and Exhibition, Virtual, 4 May 2021. [Google Scholar]
- Awad, M.M.; Eltaleb, I.; Mansi, M.; Rezaei, A.; Soliman, M.Y.; Farouq-Ali, S.M.; Dindoruk, B. Interpretation of Hydraulic Fracturing Events by Analyzing the Energy of Rate and Pressure Signals. In Proceedings of the the SPE Annual Technical Conference and Exhibition, Virtual, 19 October 2020. [Google Scholar]
- Unal, E.; Siddiqui, F.; Rezaei, A.; Eltaleb, I.; Kabir, S.; Soliman, M.Y.; Dindoruk, B. Use of Wavelet Transform and Signal Processing Techniques for Inferring Interwell Connectivity in Waterflooding Operations. In Proceedings of the SPE Annual Technical Conference and Exhibition, Calgary, AB, Canada, 23 September 2019. [Google Scholar]
- Rezaei, A. Poroelastic Solutions of Hydraulic Fracturing Problems Using Fast Multipole Boundary Element Method. Ph.D. Thesis, University of Houston, Houston, TX, USA, 2018. [Google Scholar]
- Razavi, S.M.; Zargar, Z.; Farouq Ali, S.M.; Soliman, M.Y. Development of a New Progressive Nonintrusive Theory to Reduce Computation Time with Particle-in-Fluid Flow Application. SPE J. 2022, 27, 3063–3082. [Google Scholar] [CrossRef]
- Powell, M. Radial Basis Function Methods for Interpolation to Functions of Many Variables. In Proceedings of the Fifth Hellenic-European Conference on Computer Mathematics and its Applications, Athens, Greece, 20–22 September 2001. [Google Scholar]
- Xiao, Y.; House, W.; Unal, E.; Soliman, M. Pulsed Power Plasma Stimulation Technique—Experimental Study on Single Pulse Test for Fractures Initiation. In Proceedings of the 6th Unconventional Resources Technology Conference, Tulsa, OK, USA, 23–25 July 2018. [Google Scholar]
- Rezaei, A.; Siddiqui, F.; Awad, M.M.; Mansi, M.; Gordon, P.; Callen, N.; House, W.; Soliman, M.Y. Pulse Plasma Stimulation: Effect of Discharge Energy on Rock Damage Under Various Confining Stresses. In Proceedings of the 54th U.S. Rock Mechanics/Geomechanics Symposium, Online, 28 June 2020. [Google Scholar]
- Rezaei, A.; Siddiqui, F.; Callen, N.; Gordon, P.; House, W.; Soliman, M. Pulsed Power Plasma to Enhance Near Wellbore Permeability and Improve Well Performance. In Proceedings of the SPE Hydraulic Fracturing Technology Conference and Exhibition, The Woodlands, TX, USA, 4 February 2020. [Google Scholar]
- Bazargan, M.; Soliman, M.; Habibpour, M.; Rezaei, A. Plasma Torch Perforation to Route Hydraulic Fracturing Operation in Unconventional Reservoirs. In Proceedings of the 48th U.S. Rock Mechanics/Geomechanics Symposium, Minneapolis, MN, USA, 1–4 June 2014. [Google Scholar]
- Chaikine, I. Machine Learning Applications for Production Prediction and Optimization in Multistage Hydraulically Fractured Wells. Ph.D. Thesis, University of Calgary, Calgary, Canada, 2020. [Google Scholar]
- Chaikine, I.A.; Gates, I.D. A Machine Learning Model for Predicting Multi-Stage Horizontal Well Production. J. Pet. Sci. Eng. 2021, 198, 108133. [Google Scholar] [CrossRef]
- Mutalova, R.F.; Morozov, A.D.; Osiptsov, A.A.; Vainshtein, A.L.; Burnaev, E.V.; Shel, E.V.; Paderin, G.V. Machine Learning on Field Data for Hydraulic Fracturing Design Optimization. Available online: https://eartharxiv.org/repository/object/630/download/1395/ (accessed on 24 April 2022).
- Wang, Y.; Chen, J.; Kam, S.; Bao, A. Optimizing Multi-Stage Hydraulic Fracturing Treatments for Economical Production in Permian Basin Using Machine Learning. In Proceedings of the 2021 20th IEEE International Conference on Machine Learning and Applications (ICMLA), Virtual, 13–16 December 2021. [Google Scholar]
- Hryb, D.E.; Diaz, A.; Algorry, D.; Foster, M.; Manestar, G. Machine Learning and Hydraulic Fracture Simulation to Speed up Well Completion Optimization Understanding in Vaca Muerta Formation, Neuquén Basin, Argentina. In Proceedings of the 2020 Latin America Unconventional Resources Technology Conference, Tulsa, OK, USA, 16–18 November 2020. [Google Scholar]
- Chamberlain, D.W., Jr. Application of Machine Learning on Fracture Interference. Master’s Thesis, West Virginia University, Morgantown, WV, USA, 2018. [Google Scholar]
- Butler, E.; Pertuso, D.; Hua, G.; Stark, P. Automated Hydraulic Fracturing Integrated with Predictive Machine Learning. In Proceedings of the SPE Hydraulic Fracturing Technology Conference and Exhibition, The Woodlands, TX, USA, 3 February 2022. [Google Scholar]











































| Shale Play | Resource Type | Depth/Thickness (ft) | Porosity (%) | Well Spacing (wells/mile2) | Estimated Ultimate Recovery (Bcf or Mbbl/well) |
|---|---|---|---|---|---|
| Marcellus | Shale Gas | 6250/125 | 8 | 8 | 3.5 |
| Haynesville | Shale Gas | 12,000/250 | 8.5 | 8 | 6.5 |
| Eagle Ford | Shale Gas/Condensate Gas/Oil | 7000/200 | 9 | 4/8/5 | 5.5/4.5/300 |
| Fayetteville | Shale Gas | 4000/110 | 5 | 8 | 1.7 |
| Woodford | Shale Gas | 7250/200 | 6.5 | 4 | 2.5 |
| Barnett | Shale Gas | 7500/300 | 5 | 5.5 | 1.6 |
| Bakken | Shale Oil | 6000/22 | 8 | 1 | 550 |
| Basin | Lateral Length (ft) | Stage Number | Stage Length (ft) | Distance Between Stages (ft) |
|---|---|---|---|---|
| Marcellus | 3115 | 10.0 | 308 | 66 |
| Haynesville | 4025 | 10.2 | 394 | 83 |
| Eagle Ford | 2176 | 11.8 | 180 | 100 |
| Fayetteville | 2903 | 7.1 | 412 | 111 |
| Woodford | 3090 | 6.1 | 528 | 166 |
| Barnett | 2422 | 5.6 | 476 | 217 |
| Basin | Average Fluid Per Stage (bbl) | Total Fluid Pumped (bbl) | Average Proppant Per Stage (lbs) | Average Amount of Additives (lbs) | ||||
|---|---|---|---|---|---|---|---|---|
| Biocide | Crosslinker | Friction Reducer | Gelling Agent | Surfactant | ||||
| Marcellus | 29,732 | 248,107 | 670,330 | 14,854 | 5189 | 50,331 | 30,826 | 20,290 |
| Haynesville | 328,339 | 370,882 | 12,834,790 | 49,664 | 20,607 | 83,635 | 118,404 | 27,875 |
| Eagle Ford | 170,273 | 218,868 | 7,173,980 | 13,135 | 26,887 | 25,839 | 137,226 | 75,697 |
| Fayetteville | - | 122,340 | - | 10,116 | 2703 | 19,479 | 4739 | 14,507 |
| Woodford | 121,190 | 158,526 | 3,054,664 | 1,614,030 | 580 | 28,648 | 68,821 | 29,093 |
| Barnett | 54,689 | 92,923 | 1,856,592 | 24,717 | 2073 | 12,927 | 22,479 | 52,082 |
| Company | Software | Model | Reservoir Simulation | Multiple HFs | Natural Fractures | MS Input | Synthetic MS |
|---|---|---|---|---|---|---|---|
| Baker Hughes | MFrac | P3D/PL3D | ✓ | ✓ | ✓ | ||
| Mshale | DFN | ✓ | ✓ | ✓ | ✓ | ||
| Golder Associates | FracMan | DFN | ✓ | ✓ | ✓ | ✓ | ✓ |
| Schlumberger | Kinetix | PL3D/UFM | ✓ | ✓ | UFM ✓ | ✓ | |
| FracCAD | P3D (cell) | ✓ | ✓ | ||||
| Barree & Associates LLC, Halliburton | GOHFER | PL3D | ✓ | ✓ | ✓ | ||
| NSI Technologies | StimPlan | PL3D | ✓ | ✓ | ✓ | ||
| Carbo Ceramics | FracPro | P3D (lump) /PL3D | ✓ | ✓ | ✓ | ||
| FrackOptima | FackOptima | Full 3D/PL3D | ✓ | ✓ | |||
| ResFrac | ResFrac | PL3D | ✓ | ✓ |
| Rickman et al. [112,113,115] | |||
| Fuling shale gas field of the Jiaoshiba Block in China [113], North Perth Basin shale gas reservoirs in Australia [116], Permian Basin Spraberry and Wolfcamp formations [117], Wise and Denton Counties of Barnett Shale [118]. | |||
| Jarvie et al. [119] | |||
| Fort Worth Basin Barnett Shale Newark East gas field [119]. | |||
| Wang and Gale [120] | |||
| North Perth Basin shale gas reservoirs in Australia [116], Permian Basin Spraberry and Wolfcamp formations [117]. | |||
| Altindag [121] | |||
| New South Wales coal and Amasra Coalfield rock [121]. | |||
| Jin et al. [115] | |||
| Barnett Shale [115], Woodford Shaleand Eagle Ford Shale [122]. | |||
| Alzahabi [110] | |||
| Permian Shale Wolfcamp [123]. | |||
Disclaimer/Publisher’s Note: The statements, opinions and data contained in all publications are solely those of the individual author(s) and contributor(s) and not of MDPI and/or the editor(s). MDPI and/or the editor(s) disclaim responsibility for any injury to people or property resulting from any ideas, methods, instructions or products referred to in the content. |
© 2023 by the authors. Licensee MDPI, Basel, Switzerland. This article is an open access article distributed under the terms and conditions of the Creative Commons Attribution (CC BY) license (https://creativecommons.org/licenses/by/4.0/).
Share and Cite
Gao, S.; Ali, S.M.F.; Soliman, M.Y. Fracture Modeling of Shale Oil and Gas Reservoirs in Texas. Energies 2023, 16, 6265. https://doi.org/10.3390/en16176265
Gao S, Ali SMF, Soliman MY. Fracture Modeling of Shale Oil and Gas Reservoirs in Texas. Energies. 2023; 16(17):6265. https://doi.org/10.3390/en16176265
Chicago/Turabian StyleGao, Shihui, Syed M. Farouq Ali, and Mohamed Y. Soliman. 2023. "Fracture Modeling of Shale Oil and Gas Reservoirs in Texas" Energies 16, no. 17: 6265. https://doi.org/10.3390/en16176265
APA StyleGao, S., Ali, S. M. F., & Soliman, M. Y. (2023). Fracture Modeling of Shale Oil and Gas Reservoirs in Texas. Energies, 16(17), 6265. https://doi.org/10.3390/en16176265

