Utilizing Sewage Sludge Slag, a By-Product of the Circulating Fluidized Bed Combustion Process, to Efficiently Remove Copper from Aquatic Environment
Abstract
1. Introduction
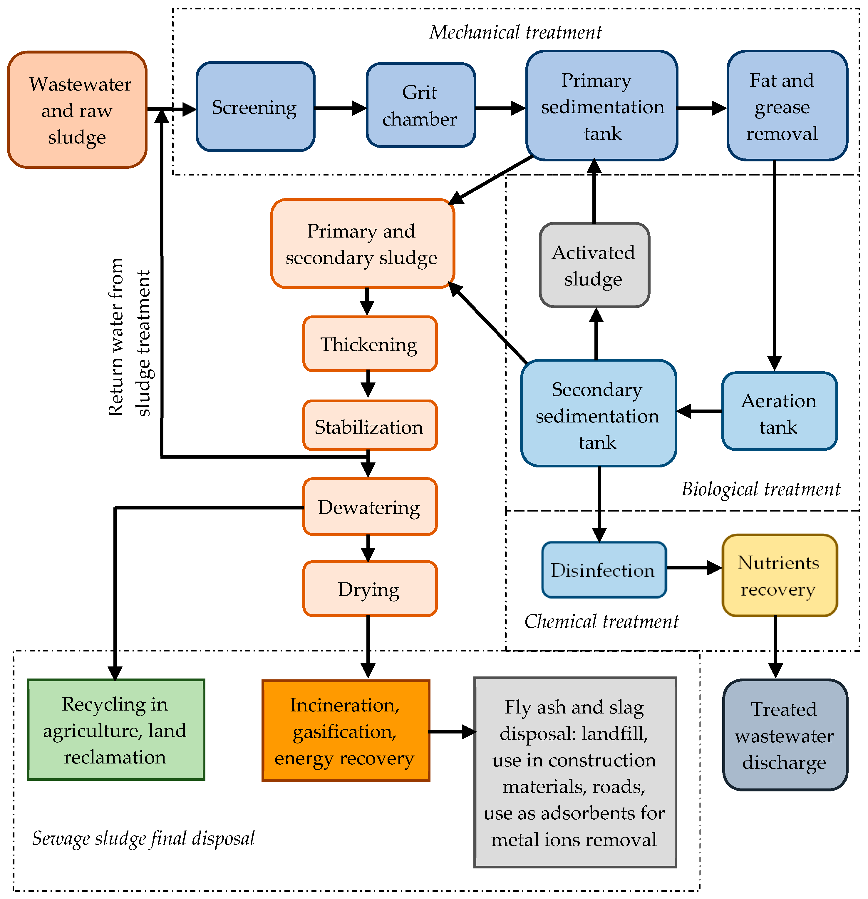
2. Sewage Sludge Treatment
3. Wastewater Treatment and Sewage Sludge Incineration
4. Materials and Methods
4.1. Batch Adsorption Experiments
- (A)
- the effect of initial pH: initial pH range of 1.8–5.6, initial concentration of Cu(II) ions 100 mg/L, adsorbent dosage 1–5 g/L, contact time 60 min, T = 21 °C, agitation speed 200 rpm,
- (B)
- the effect of CFBC-S dosage: initial pH 1.9, initial concentration of Cu(II) ions 100 mg/L, contact time 60 min, T = 21 °C, agitation speed 200 rpm,
- (C)
- the effect of initial concentration of Cu(II) ions: initial concentration of Cu(II) (2.5–100 mg/L), slag dosage 2–5 g/L, initial pH 1.9, contact time 60 min, agitation speed 200 rpm, T = 21 °C,
- (D)
- the effect of contact time: initial concentration of Cu(II) ions 100 mg/L, initial pH 1.9, slag dosage 1–5 g/L, T = 21 °C, agitation speed 200 rpm.
4.2. Adsorption Reaction Models
5. Results and Discussion
5.1. Characterization of the Slag Material
5.2. Adsorption Studies
5.2.1. The effect of Initial pH
5.2.2. The Effect of CFBC-S Dosage
5.2.3. The Effect of Initial Concentration of Cu(II) Ions
5.2.4. The Effect of Contact Time
5.2.5. Kinetic Models
5.2.6. Isotherm Models
6. Conclusions
Supplementary Materials
Author Contributions
Funding
Institutional Review Board Statement
Informed Consent Statement
Data Availability Statement
Acknowledgments
Conflicts of Interest
References
- Kalak, T. High efficiency of the bioremoval process of Cu(II) ions with blackberry (Rubus L.) residues generated in the food industry. Des. Water Treat. 2021, 238, 174–197. [Google Scholar] [CrossRef]
- Kalak, T.; Tachibana, Y. Removal of lithium and uranium from seawater using fly ash and slag generated in the CFBC technology. RSC Adv. 2021, 11, 21964–21978. [Google Scholar] [CrossRef]
- Renu Agarwal, M.; Singh, K. Heavy metal removal from wastewater using various adsorbents: A review. J. Water Reuse Des. 2017, 7, 387–419. [Google Scholar]
- Tachibana, Y.; Kalak, T.; Nogami, M.; Tanaka, M. Combined use of tannic acid-type organic composite adsorbents and ozone for simultaneous removal of various kinds of radionuclides in river water. Water Res. 2020, 182, 116032. [Google Scholar] [CrossRef] [PubMed]
- Kalak, T.; Dudczak-Hałabuda, J.; Tachibana, Y.; Cierpiszewski, R. Effective bioremoval of Fe(III) ions using paprika (Capsicum annuum L.) pomace generated in the food industry. J. Mater Cycles Waste Manag. 2021, 23, 248–258. [Google Scholar] [CrossRef]
- Sathya, K.; Nagarajan, K.; Carlin Geor Malar, G.; Rajalakshmi, S.; Raja Lakshmi, P. A comprehensive review on comparison among effluent treatment methods and modern methods of treatment of industrial wastewater effluent from different sources. Appl. Water Sci. 2022, 12, 2190–5495. [Google Scholar] [CrossRef] [PubMed]
- WHO. WHO. WHO Library Cataloguing-in-Publication Data. In Guidelines for Drinking-Water Quality; WHO: Geneva, Switzerland, 2006; Volume 1. [Google Scholar]
- Briffa, J.; Sinagra, E.; Blundell, R. Heavy metal pollution in the environment and their toxicological effects on humans. Heliyon 2020, 6, e04691. [Google Scholar] [CrossRef] [PubMed]
- Taylor, A.A.; Tsuji, J.S.; McArdle, M.E.; Adams, W.J.; Goodfellow, W.L. Recommended Reference Values for Risk Assessment of Oral Exposure to Copper. Risk Anal. 2023, 43, 211–218. [Google Scholar] [CrossRef]
- Bezak-Mazur, E.; Widłak, M.; Gawdzik, J.; Stoińska, R.; Zapała-Sławeta, J.; Ciopińska, J. Properties of ashes formed after the combustion of sewage sludge. E3S Web Conf. 2018, 44, 00012. [Google Scholar] [CrossRef]
- Liang, Y.; Xu, D.; Feng, P.; Hao, B.; Guo, Y.; Shuzhong Wang, S. Municipal sewage sludge incineration and its air pollution control. J. Cleaner Prod. 2021, 295, 126456. [Google Scholar] [CrossRef]
- Malerius, O.; Werther, J. Modelling the adsorption of mercury in the flue gas of sewage sludge incineration. J. Chem. Eng. 2003, 96, 197–205. [Google Scholar] [CrossRef]
- Fytili, D.; Zabaniotou, A. Utilization of sewage sludge in EU application of old and new methods—A review. Renew. Sust. Energy Rev. 2008, 12, 116–140. [Google Scholar] [CrossRef]
- Cai, R.; Ke, X.; Lyu, J.; Yang, H.; Zhang, M.; Yue, G.; Ling, W. Progress of circulating fluidized bed combustion technology in China: A review. Clean Energy 2017, 1, 36–49. [Google Scholar] [CrossRef]
- Yuansheng, H.; Mengshu, S. What are the environmental advantages of circulating fluidized bed technology?—A case study in China. Energy 2021, 220, 119711. [Google Scholar] [CrossRef]
- Directive 2008/98/EC of the European Parliament and of the Council of 19 November 2008 on Waste and Repealing Certain Directives, Document 32008L0098. 2008. Available online: https://eur-lex.europa.eu/ (accessed on 6 June 2023).
- Kalak, T. Potential Use of Industrial Biomass Waste as a Sustainable Energy Source in the Future. Energies 2023, 16, 1783. [Google Scholar] [CrossRef]
- Ðurdević, D.; Žiković, S.; Blecich, P. Sustainable Sewage Sludge Management Technologies Selection Based on Techno-Economic-Environmental Criteria: Case Study of Croatia. Energies 2022, 15, 3941. [Google Scholar] [CrossRef]
- Guo, W.-Q.; Yang, S.-S.; Xiang, W.-S.; Wang, X.-J.; Ren, N.-Q. Minimization of excess sludge production by in-situ activated sludge treatment processes—A comprehensive review. Biotechnol. Adv. 2013, 31, 1386–1396. [Google Scholar] [CrossRef]
- Karaca, C.; Sözen, S.; Orhon, D.; Okutan, H. High temperature pyrolysis of sewage sludge as a sustainable process for Energy recovery. Waste Manag. 2018, 78, 217–226. [Google Scholar] [CrossRef]
- Demirbas, A.; Edris, G.; Alalayah, W.M. Sludge production from municipal wastewater treatment in sewage treatment plant. Energy Sources Part A Recovery Util. Environ. Eff. 2017, 39, 999–1006. [Google Scholar] [CrossRef]
- Aziz, S.Q.; Mustafa, J.S. Wastewater sludge characteristics, treatment techniques and energy production. Rec. Sustain. Dev. 2022, 15, 9–27. [Google Scholar]
- Bertanza, G.; Pietro, B.; Canato, M. Ranking sewage sludge management strategies by means of Decision Support Systems: A case study. Resour. Conserv. Recycl. 2016, 110, 1–15. [Google Scholar] [CrossRef]
- Lacroix, N.; Rousse, D.; Hausler, R. Anaerobic digestion and gasification coupling for wastewater sludge treatment and recovery. Water Manag. Res. 2014, 32, 608–613. [Google Scholar] [CrossRef] [PubMed]
- Raheem, A.; Sikarwar, V.S.; He, J.; Dastyar, W.; Dionysiou, D.D.; Wang, W.; Zhao, M. Opportunities and challenges in sustainable treatment and resource reuse of sewage sludge: A review. Chem. Eng. J. 2018, 337, 616–641. [Google Scholar] [CrossRef]
- Metcalf, L.; Eddy, H.P. Wastewater Engineering: Treatment, Disposal and Reuse, 5th ed.; McGraw Hill: New York, NY, USA, 2014; p. 2048. ISBN 978-0073401188. [Google Scholar]
- Kalak, T.; Dudczak, J.; Cierpiszewski, R. Characterisation of Fly Ash as a Waste Material Generated in the Municipal Wastewater Treatment Plant Using the Circulating Fluidized-Bed Combustion Technology. In Selected Problems of Industrial Products Quality; Paździor, M., Żuchowski, J., Zieliński, R., Eds.; Kazimierz Pulaski University of Technology and Humanities: Radom, Poland, 2018; pp. 191–203. ISBN 978-83-7351-848-3. [Google Scholar]
- Eurostat. Sewage Sludge Production and Disposal from Urban Wastewater (in Dry Substance (d.s)). Available online: https://www.eurostat.eu/ (accessed on 6 June 2023).
- Statista Research Department. Size of the Global Sludge Treatment Equipment Market from 2011 to 2017. Available online: https://www.statista.com/statistics/239655/projected-size-of-sludge-treatment-equipment-market/ (accessed on 6 June 2023).
- Global Market Insights. Sludge Dewatering Equipment Market—By Technology, by Application (Municipal, Industrial), & Global Forecast. Available online: https://www.gminsights.com/ (accessed on 6 June 2023).
- Fernández, L. Primary Energy Production from Sewage Sludge Gas in the European Union (EU) from 2013 to 2021. Available online: https://www.statista.com/statistics/863335/sewage-sludge-gas-energy-production-in-the-european-union-eu/ (accessed on 6 June 2023).
- Smol, M. Inventory of Wastes Generated in Polish Sewage Sludge Incineration Plants and Their Possible Circular Management Directions. Resources 2020, 9, 91. [Google Scholar] [CrossRef]
- Zaharioiu, A.M.; Bucura, F.; Ionete, R.E.; Marin, F.; Constantinescu, M.; Oancea, S. Opportunities regarding the use of technologies of energy recovery from sewage sludge. SN Appl. Sci. 2021, 3, 775. [Google Scholar] [CrossRef]
- Leski, K.; Luty, P.; Łucki, A.; Jankowski, D. Application of circulating fluidized bed boilers in the fuel combustion process. Tech. Trans. 2018, 4, 83–96. [Google Scholar]
- Wastewater Treatment Plant. Available online: https://mwik.bydgoszcz.pl/oczyszczalnia-sciekow/ (accessed on 5 July 2023).
- The Regulation of the Minister of the Environment of 24 July 2006 on the Conditions to be Met When Discharging Sewage into Water or Soil, and on Substances Particularly Harmful to the Aquatic Environment. Available online: https://isap.sejm.gov.pl/isap.nsf/DocDetails.xsp?id=wdu20061370984 (accessed on 5 July 2023).
- Kalak, T. Efficient use of circulating fluidized bed combustion fly ash and slag generated as a result of sewage sludge incineration to remove cadmium ions. Des. Water Treat. 2022, 264, 72–90. [Google Scholar] [CrossRef]
- Largitte, L.; Pasquier, R. A review of the kinetics adsorption models and their application to the adsorption of lead by an activated carbon. Chem. Eng. Res. Des. 2016, 109, 495–504. [Google Scholar] [CrossRef]
- Wang, J.; Guo, X. Adsorption kinetic models: Physical meanings, applications, and solving methods. J. Hazar. Mater. 2020, 390, 122156. [Google Scholar] [CrossRef]
- Kostura, B.; Dvorsky, R.; Kukutschová, J.; Študentová, S.; Bednář, J.; Mančík, P. Preparation of sorbent with a high active sorption surface based on blast furnace slag for phosphate removal from wastewater. Environ. Prot. Eng. 2017, 43, 161–168. [Google Scholar] [CrossRef]
- Lagrani, S.; Aziz, A.; Bellil, A.; Felaous, K.; Achab, M.; Fekhaoui, M. Synthesis and Characterization of Slag-Sludge-Based Eco-Friendly Materials—Industrial Implications. J. Ecol. Eng. 2023, 24, 227–238. [Google Scholar] [CrossRef]
- Kavaliauskas, Z.; Valincius, V.; Stravinskas, G.; Milieska, M.; Striugas, N. The investigation of solid slag obtained by neutralization of sewage sludge. J. Air Waste Manag. Assoc. 2015, 65, 1292–1296. [Google Scholar] [CrossRef]
- Seifi, S.; Levacher, D.; Razakamanantsoa, A.; Sebaibi, N. Microstructure of Dry Mortars without Cement: Specific Surface Area, Pore Size and Volume Distribution Analysis. Appl. Sci. 2023, 13, 5616. [Google Scholar] [CrossRef]
- Liu, J.; Qiu, Q.; Xing, F.; Pan, D. Permeation Properties and Pore Structure of Surface Layer of Fly Ash Concrete. Materials 2014, 7, 4282–4296. [Google Scholar] [CrossRef] [PubMed]
- Li, W.; Zhou, S.; Wang, X.; Xu, Z.; Yuan, C.; Yu, Y.; Zhang, Q.; Wang, W. Integrated evaluation of aerosols from regional brown hazes over northern China in winter: Concentrations, sources, transformation, and mixing states. J. Geophys. Res. 2011, 116, 129642250. [Google Scholar] [CrossRef]
- Miranda, L.S.; Ayoko, G.A.; Egodawatta, P.; Goonetilleke, A. Adsorption-desorption behavior of heavy metals in aquatic environments: Influence of sediment, water and metal ionic properties. J. Hazard. Mater. 2022, 421, 126743. [Google Scholar] [CrossRef]
- Deng, M.; Wang, X.; Li, Y.; Fei, W.; Jiang, Z.; Yiyang, L.; Gu, Z.; Xia, S.; Zhao, J. Reduction and immobilization of Cr(VI) in aqueous solutions by blast furnace slag supported sulfidized nanoscale zerovalent iron. Sci. Total Environ. 2020, 743, 140722. [Google Scholar] [CrossRef] [PubMed]
- Abdelbasir, S.M.; Khalek, M.A.A. From waste to waste: Iron blast furnace slag for heavy metal ions removal from aqueous system. Environ. Sci. Pollut. Res. 2022, 29, 57964–57979. [Google Scholar] [CrossRef] [PubMed]
- Zhan, X.; Xiao, L.; Liang, B. Removal of Pb(II) from acid mine drainage with bentonite-steel slag composite particles. Sustainability 2019, 11, 4476. [Google Scholar] [CrossRef]
- Wang, Y.; Li, H.; Cui, S.; Wei, Q. Adsorption behavior of lead ions from wastewater on pristine and aminopropyl-modified blast furnace slag. Water 2021, 13, 2735. [Google Scholar] [CrossRef]
- Weyrich, J.N.; Mason, J.R.; Bazilevskaya, E.A.; Yang, H. Understanding the Mechanism for Adsorption of Pb(II) Ions by Cu-BTC Metal–Organic Frameworks. Molecules 2023, 28, 5443. [Google Scholar] [CrossRef]
- Mînzatu, V.; Davidescu, C.-M.; Negrea, P.; Ciopec, M.; Muntean, C.; Hulka, I.; Paul, C.; Negrea, A.; Duteanu, N. Synthesis, Characterization and Adsorptive Performances of a Composite Material Based on Carbon and Iron Oxide Particles. Int. J. Mol. Sci. 2019, 20, 1609. [Google Scholar] [CrossRef]
- Langeroodi, N.S.; Farhadravesh, Z.; Khalaji, A.D. Optimization of adsorption parameters for Fe(III) ions removal from aqueous solutions by transition metal oxide nanocomposite. Green Chem. Lett. Rev. 2018, 11, 404–413. [Google Scholar] [CrossRef]
- Chouchane, T.; Chibani, S.; Khiriddine, O.; Boukari, A. Adsorption Study of Pb(II) Ions on the Blast Furnace Slag (BFS) from Aqueous Solution. Iran. J. Mater. Sci. Eng. 2023, 20, 149–161. [Google Scholar]
- Jiang, M.-q.; Jin, X.-y.; Lu, X.Q.; Chen, Z.-l. Adsorption of Pb(II), Cd(II), Ni(II) and Cu(II) onto natural kaolinite clay. Desalination 2010, 252, 33–39. [Google Scholar] [CrossRef]
- Covelo, E.F.; Vega, F.A.; Andrade, M.L. Simultaneous sorption and desorption of Cd, Cr, Cu, Ni, Pb, and Zn in acid soils: I. Selectivity sequences. J. Hazard. Mater. 2007, 147, 852–861. [Google Scholar] [CrossRef] [PubMed]
- Magdy, Y.H.; Altaher, H. Kinetic analysis of the adsorption of dyes from high strength wastewater on cement kiln dust. J. Environ. Chem. Eng. 2018, 6, 834–841. [Google Scholar] [CrossRef]
- Wang, W.; Maimaiti, A.; Shi, H.; Wu, R.; Wang, R.; Li, Z.; Qi, Q.; Yu, G.; Deng, S. Adsorption behawior and mechanism of emerging perfluoro-2-propoxypropanoic acid (GenX) on activated carbons and resins. Chem. Eng. J. 2019, 364, 132–138. [Google Scholar] [CrossRef]
- Ho, Y.S.; McKay, G. The kinetics of sorption of basic dyes from aqueous solution by sphagnum moss peat. Can. J. Chem. Eng. 1998, 76, 822–827. [Google Scholar] [CrossRef]
- Hameed, B.H.; El-Khaiary, M.I. Malachite green adsorption by rattan sawdust: Isotherm, kinetic and mechanism modeling. J. Hazad. Mater. 2008, 159, 574–579. [Google Scholar] [CrossRef]
- Doke, K.M.; Khan, E.M. Equilibrium, kinetic and diffusion mechanism of Cr(VI) adsorption onto activated carbon derived from wood apple shell. Arab. J. Chem. 2017, 10, 252–260. [Google Scholar] [CrossRef]
- Hamdaoui, O. Batch study of liquid-phase adsorption of methylene blue using cedar sawdust and crushed brick. J. Hazard. Mater. 2006, 135, 264–273. [Google Scholar] [CrossRef] [PubMed]




















| Composition/Properties | Untreated Primary Sludge | Secondary Activated Sludge |
|---|---|---|
| Total solids TS [%] | 4–9 | 0.6–1.2 |
| Phosphorus (P2O5 [%] of TS) | 0.6–2.9 | 3–10 |
| Nitrogen ([%] of TS) | 1.4–4.2 | 2.5–5.0 |
| Cellulose ([%] of TS) | 8–16 | — |
| pH | 5.5–8.0 | 6.6–8.0 |
| Ether soluble | 5–30 | — |
| Protein ([%] of TS) | 18–30 | 30–40 |
| Volatile solids ([%] of TS) | 65–80 | 60–85 |
| Organic acids (mg/L as HAc) | 250–1800 | >1000 |
| Alkalinity (mg/L as CaCO3) | 600–1500 | 550–1200 |
| Energy content [kJ/kg] of TS | 24,000–28,000 | 18,000–23,000 |
| Parameter | Sewage Sludge | Waste Carbon Sludge | Hard Coal | Brown Coal | Wood Waste |
|---|---|---|---|---|---|
| Calorific value [MJ/kg] | 18–21.5 | 8–16 | 25–30 | 8–16 | 13 |
| Ash [%] | 30 | 30–60 | 5.3 | 10–20 | 0.8 |
| Carbon [%] | 50 | 31 | 88 | 66 | 50.7 |
| Hydrogen [%] | 6 | 3.7 | 6 | 5 | 5.9 |
| Sulphur [%] | 1.0 | 1–1.5 | 0.8 | 0.7–7 | 0.04 |
| Country | Total Sludge Production [Thousand Tons] | Total Sludge Disposal [Thousand Tons] | Sludge Disposal—Agriculture Use [Thousand Tons] | Sludge Disposal—Compost and Other Applications [Thousand Tons] | Sludge Disposal—Landfill [Thousand Tons] | Sludge Disposal—Incineration [Thousand Tons] | Sludge Disposal—Other [Thousand Tons] |
|---|---|---|---|---|---|---|---|
| Belgium | 165.96 | 155.7 | 35.95 | 0 | 0 | 116.84 | 2.92 |
| Bulgaria | ~44 | ~42 | ~26 | ~3 | ~2 | 0 | ~2.9 |
| Czech Republic | 219.11 | 219.11 | 84.81 | 92.78 | 17.61 | 23.91 | — |
| Denmark | — | — | — | — | — | — | — |
| Germany | ~1750 | ~1740 | ~290 | ~150 | 0 | ~1295 | ~13 |
| Estonia | 18.99 | 18.05 | 10.38 | 5.65 | 2.03 | — | — |
| Ireland | 58.45 | 58.45 | 51.79 | 6.5 | 0.07 | 0 | 0.08 |
| Greece | ~103.28 | ~103.28 | ~10.19 | — | ~36.83 | 37.71 | ~18.56 |
| Spain | ~1210 | ~1240 | ~1100 | — | ~90 | ~70 | — |
| France | ~1200 | ~810 | ~300 | ~350 | ~13 | ~150 | ~30 |
| Croatia | 22.51 | 5.92 | 0.48 | 0.82 | 0.71 | 0.81 | 3.1 |
| Italy | — | — | — | — | — | — | — |
| Cyprus | ~8 | ~9 | ~1 | ~5 | 0 | ~0.27 | ~2.3 |
| Latvia | 23.15 | 22.51 | 6.46 | 4.66 | 0.73 | 0 | 3.6 |
| Lithuania | 41.05 | 44.37 | 12.29 | 15.2 | 1.65 | 14.43 | 0.8 |
| Luxembourg | 9.47 | 9.47 | 1.98 | 1.44 | 0 | 3.17 | 2.88 |
| Hungary | ~230 | ~220 | ~44 | ~160 | ~1.3 | ~12.2 | 0 |
| Malta | 10.36 | 10.36 | 0 | 0 | 10.36 | 0 | 0 |
| Netherlands | 353.85 | 308.36 | 0 | 0 | 1.48 | 294.76 | 12.12 |
| Austria | 228.01 | 228.01 | 48.36 | 43.72 | 0.31 | 118.86 | 16.77 |
| Poland | 568.86 | 568.86 | 137.77 | 29.46 | 6.95 | 98.58 | 296.1 |
| Portugal | — | — | ~14 | — | — | — | — |
| Romania | 254.22 | 254.22 | 54.12 | 5.03 | 140.69 | 2.15 | 52.22 |
| Slovenia | 31 | 31 | 0 | 0.4 | 0.6 | 11.2 | 18.8 |
| Slovakia | 55.52 | 55.52 | 0 | 26.4 | 7.03 | 11.93 | 10.16 |
| Finland | ~160 | ~160 | ~64 | ~90 | ~1.8 | ~0.7 | ~0.12 |
| Sweden | ~210 | ~200 | ~100 | ~55 | 2.3 | ~2.8 | ~57 |
| Iceland | — | — | — | — | — | — | — |
| Liechtenstein | — | — | — | — | — | — | — |
| Norway | 157.15 | 125.32 | 68.74 | 36.63 | 11.99 | 0.01 | 7.95 |
| Switzerland | ~180 | ~177 | — | — | 0 | — | — |
| United Kingdom | — | — | — | — | — | — | — |
| Montenegro | — | — | — | — | — | — | — |
| North Macedonia | — | — | — | — | — | — | — |
| Albania | 97.1 | 97.1 | 3.78 | — | — | — | 93.32 |
| Serbia | 10 | 5.5 | — | — | 5.5 | — | — |
| Turkey | 314.33 | 285.42 | 3.51 | 0 | 129.24 | 83.94 | 68.74 |
| Bosnia and Herzegovina | ~9.5 | ~9.5 | 0 | 0 | ~9.5 | 0 | 0 |
| Pollutant Indicator | Concentration of Pollutants in Raw Wastewater | Concentration of Pollutants in Treated Wastewater | Degree of Pollution Reduction in the Sewage Treatment Plant [%] | Permissible Concentration of Pollutants [36] |
|---|---|---|---|---|
| Five-day biochemical oxygen demand (BOD5) [mg O2/L] | 550.4 | 4.97 | 99.1 | 15.0 |
| Chemical oxygen demand [mg O2/L] | 1220.2 | 36.96 | 97.0 | 125.0 |
| General suspensions [mg/L] | 677.5 | 7.96 | 98.8 | 35.0 |
| Total nitrogen [mg/L] | 95.6 | 8.36 | 91.3 | 10.0 |
| Total phosphorus [mg/L] | 12.2 | 0.45 | 96.3 | 1.0 |
| Adsorbent | Adsorbent Dosage [g/L] | PFO Kinetic Model | PSO Kinetic Model | ||||
|---|---|---|---|---|---|---|---|
| kad [min−1] | qe [mg/g] | R2 | k [g/mg min] | qe [mg/g] | R2 | ||
| CFBC-S | 3 | 0.134 | 9.449 | 0.971 | 0.008 | 24.110 | 0.999 |
| 4 | 0.130 | 10.223 | 0.934 | 0.010 | 22.332 | 0.999 | |
| 5 | 0.118 | 7.229 | 0.958 | 0.012 | 19.711 | 0.999 | |
| Adsorbent | Adsorbent Dosage [g/L] | Intraparticle Diffusion Model Parameters | ||
|---|---|---|---|---|
| Kid [mg/g/min0.5] | C [mg/g] | R2 | ||
| CFBC-S | 3 | 0.402 | 15.293 | 0.999 |
| 4 | 0.383 | 13.828 | 0.999 | |
| 5 | 0.325 | 12.603 | 0.999 | |
| Adsorbent | Adsorbent Dosage [g/L] | Langmuir Isotherm | Freundlich Isotherm | ||||
|---|---|---|---|---|---|---|---|
| Calculated qm [mg/g] | KL [L/mg] | R2 | Kf [mg/g] [L/mg](1/n) | n | R2 | ||
| CFBC-S | 2 | 53.04 | 0.049 | 0.824 | 1.315 | 0.986 | 0.933 |
| 3 | 56.05 | 0.037 | 0.888 | 1.213 | 0.938 | 0.938 | |
| 4 | 60.92 | 0.031 | 0.910 | 1.171 | 0.906 | 0.940 | |
| 5 | 70.34 | 0.019 | 0.929 | 1.049 | 0.964 | 0.950 | |
Disclaimer/Publisher’s Note: The statements, opinions and data contained in all publications are solely those of the individual author(s) and contributor(s) and not of MDPI and/or the editor(s). MDPI and/or the editor(s) disclaim responsibility for any injury to people or property resulting from any ideas, methods, instructions or products referred to in the content. |
© 2023 by the authors. Licensee MDPI, Basel, Switzerland. This article is an open access article distributed under the terms and conditions of the Creative Commons Attribution (CC BY) license (https://creativecommons.org/licenses/by/4.0/).
Share and Cite
Kalak, T.; Tachibana, Y. Utilizing Sewage Sludge Slag, a By-Product of the Circulating Fluidized Bed Combustion Process, to Efficiently Remove Copper from Aquatic Environment. Energies 2023, 16, 5688. https://doi.org/10.3390/en16155688
Kalak T, Tachibana Y. Utilizing Sewage Sludge Slag, a By-Product of the Circulating Fluidized Bed Combustion Process, to Efficiently Remove Copper from Aquatic Environment. Energies. 2023; 16(15):5688. https://doi.org/10.3390/en16155688
Chicago/Turabian StyleKalak, Tomasz, and Yu Tachibana. 2023. "Utilizing Sewage Sludge Slag, a By-Product of the Circulating Fluidized Bed Combustion Process, to Efficiently Remove Copper from Aquatic Environment" Energies 16, no. 15: 5688. https://doi.org/10.3390/en16155688
APA StyleKalak, T., & Tachibana, Y. (2023). Utilizing Sewage Sludge Slag, a By-Product of the Circulating Fluidized Bed Combustion Process, to Efficiently Remove Copper from Aquatic Environment. Energies, 16(15), 5688. https://doi.org/10.3390/en16155688

